Service Design Management and Organizational Innovation Performance
Abstract
1. Introduction
2. Literature Review
2.1. Service Design
2.2. Service Design Management Factors
2.3. Top Management Support
2.4. Customer Focus
2.5. Stakeholder Collaboration
2.6. Resource Slack
2.7. Concept Transformation
2.8. Internal Process Improvement
2.9. Perceived Service Innovation
2.10. Perceived Performance
3. Hypothesis Development and Research Model
3.1. Hypothesis Development
3.1.1. Service Design Management Factors and Concept Transformation
3.1.2. Service Design Management Factors and Internal Process Improvement
3.1.3. Resource Slack and Perceived Service Innovation
3.1.4. Concept Transformation and Perceived Service Innovation
3.1.5. Internal Process Improvement and Perceived Service Innovation
3.1.6. Perceived Service Innovation and Perceived Performance
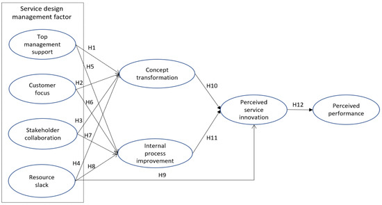
3.2. Research Model
4. Research Methods
4.1. Sample and Measurement Method
4.2. Analysis
4.2.1. Reliability Analysis
4.2.2. Validity Analysis
4.2.3. Path Analysis
5. Results and Discussion
Author Contributions
Funding
Data Availability Statement
Conflicts of Interest
References
- Rau, C.; Zbieck, A.; Jonas, J.M. Creating competitive advantages from services: A design think case studies from the commodities industry. Res. Technol. Manag. 2017, 60, 48–56. [Google Scholar] [CrossRef]
- Flowers, E.; Miller, M. Why Customer Experience Isn’t Enough. Available online: https://www.service-design-network.org/community-knowledge/why-customer-experience-isnt-enough (accessed on 8 May 2016).
- Teixeira, J.; Patrício, L.; Nunes, N.J.; Nóbrega, L.; Fisk, R.P.; Constantine, L. Customer experience modeling: From customer experience to service design. J. Serv. Manag. 2012, 23, 362–376. [Google Scholar] [CrossRef]
- Lee, Y.J.; Kim, S.Y. The developing Korean public service design business model implemented with service design process. J. Digit. Des. 2011, 11, 549–559. [Google Scholar]
- Shostack, G.L. How to design a service. Eur. J. Mark. 1982, 16, 49–63. [Google Scholar] [CrossRef]
- Choi, J.I.; Kim, Y.S.; Yoo, H.J.; Jang, J.B.; Hwang, J.H. Service Management 4.0; Munu: Goyang, Korea, 2016. [Google Scholar]
- Johansson-Sköldberg, U.; Woodilla, J.; Çetinkaya, M. Design thinking: Past, present and possible futures. Creat. Innov. Manag. 2013, 22, 121–146. [Google Scholar] [CrossRef]
- Brown, T. Design thinking. Harv. Bus. Rev. 2008, 86, 84. [Google Scholar] [PubMed]
- Kensing, F.; Blomberg, J. Participatory design: Issues and concerns. Comput. Supported Coop. Work 1998, 7, 167–185. [Google Scholar] [CrossRef]
- Lusch, R.F.; Vargo, S.L. Service-dominant logic: Reactions, reflections and refinements. Mark. Theory 2006, 6, 281–288. [Google Scholar] [CrossRef]
- Payne, A.F.; Storbacka, K.; Frow, P. Managing the co-creation of value. J. Acad. Mark. Sci. 2008, 36, 83–96. [Google Scholar] [CrossRef]
- Grönroos, C.; Voima, P. Critical service logic: Making sense of value creation and co-creation. J. Acad. Mark. Sci. 2013, 41, 133–150. [Google Scholar] [CrossRef]
- Witell, L.; Kristensson, P.; Gustafsson, A.; Löfgren, M. Idea generation: Customer co-creation versus traditional market research techniques. J. Serv. Manag. 2011, 22, 140–159. [Google Scholar] [CrossRef]
- Tatikonda, M.V.; Montoya-Weiss, M.M. Integrating operations and marketing perspectives of product innovation: The influence of organizational process factors and capabilities on development performance. Manag. Sci. 2001, 47, 151–172. [Google Scholar] [CrossRef]
- Mortiz, S. Service Design: Practical Access to an Evolving Field; Köln International School of Design: London, UK, 2005. [Google Scholar]
- Zeng, S.X.; Xie, X.M.; Tam, C.M. Relationship between cooperation networks and innovation performance of SMEs. Technovation 2010, 30, 181–194. [Google Scholar] [CrossRef]
- Chen, J.S.; Tsou, H.T.; Huang, A.Y.H. Service delivery innovation: Antecedents and impact on firm performance. J. Serv. Res. 2009, 12, 36–55. [Google Scholar] [CrossRef]
- Hussain, K.; Konar, R.; Ali, F. Measuring service innovation performance through team culture and knowledge sharing behaviour in hotel services: A PLS approach. Procedia Soc. Behav. Sci. 2016, 224, 35–43. [Google Scholar] [CrossRef]
- Blaich, R.; Blaich, J. Product Design and Corporate Strategy: Managing the Connection for Competitive Advantage; McGraw-Hill: New York, NY, USA, 1993. [Google Scholar]
- Ahire, S.L.; Golhar, D.Y.; Waller, M.A. Development and validation of TQM implementation constructs. Decis. Sci. 1996, 27, 23–56. [Google Scholar] [CrossRef]
- Ferdows, K.; De Meyer, A. Lasting improvements in manufacturing performance: In search of a new theory. J. Oper. Manag. 1990, 9, 168–184. [Google Scholar] [CrossRef]
- Wilkinson, A. The other side of quality:‘soft’issues and the human resource dimension. Total Qual. Manag. 1992, 3, 323–330. [Google Scholar] [CrossRef]
- Brah, S.A.; Wong, J.L.; Rao, B.M. TQM and business performance in the service sector: A Singapore study. Int. J. Oper. Prod. Manag. 2000, 20, 1293–1312. [Google Scholar] [CrossRef]
- Fan, Y.-W.; Ku, E. Customer focus, service process fit and customer relationship management profitability: The effect of knowledge sharing. Serv. Ind. J. 2010, 30, 203–223. [Google Scholar] [CrossRef]
- Cai, S. The importance of customer focus for organizational performance: A study of Chinese companies. Int. J. Qual. Reliab. Manag. 2009, 26, 369–379. [Google Scholar] [CrossRef]
- Earle, J.; Kruse, S.D. Organizational Literacy for Educators; Routledge: Abingdon, UK, 1999. [Google Scholar]
- Mennens, K.; Van Gils, A.; Odekerken-Schröder, G.; Letterie, W. Exploring antecedents of service innovation performance in manufacturing SMEs. Int. Small Bus. J. 2018, 36, 500–520. [Google Scholar] [CrossRef]
- Melton, H.L.; Hartline, M.D. Employee collaboration, learning orientation, and new service development performance. J. Serv. Res. 2013, 16, 67–81. [Google Scholar] [CrossRef]
- Storey, C.; Larbig, C. Absorbing customer knowledge: How customer involvement enables service design success. J. Serv. Res. 2018, 21, 101–118. [Google Scholar] [CrossRef]
- Cui, A.S.; Wu, F. Utilizing customer knowledge in innovation: Antecedents and impact of customer involvement on new product performance. J. Acad. Mark. Sci. 2016, 44, 516–538. [Google Scholar] [CrossRef]
- Menguc, B.; Auh, S.; Yannopoulos, P. Customer and supplier involvement in design: The moderating role of incremental and radical innovation capability. J. Prod. Innov. Manag. 2014, 31, 313–328. [Google Scholar] [CrossRef]
- Joshi, A.W.; Sharma, S. Customer knowledge development: Antecedents and impact on new product performance. J. Mark. 2004, 68, 47–59. [Google Scholar] [CrossRef]
- Patrício, L.; Fisk, R.P.; Cunha, J.F.; Constantine, L. Multilevel service design: From customer value constellation to service experience blueprinting. J. Serv. Res. 2011, 14, 180–200. [Google Scholar] [CrossRef]
- Todorova, G.; Durisin, B. Absorptive capacity: Valuing a reconceptualization. Acad. Manag. Rev. 2007, 32, 774–786. [Google Scholar] [CrossRef]
- Jansen, J.J.; Van Den Bosch, F.A.; Volberda, H.W. Managing potential and realized absorptive capacity: How do organizational antecedents matter? Acad. Manag. J. 2005, 48, 999–1015. [Google Scholar] [CrossRef]
- Song, S.G.; Baek, J.W. The influence of business process efforts on customer and financial performances. Korea Int. Account. Rev. 2006, 14, 271–291. [Google Scholar]
- Kaplan, R.S.; Norton, D.P. Linking the balanced scorecard to strategy. Calif. Manag. Rev. 1996, 39, 53–79. [Google Scholar] [CrossRef]
- Atkinson, A.A.; Waterhouse, J.H.; Wells, R.B. A stakeholder approach to strategic performance measurement. Mit Sloan Manag. Rev. 1997, 38, 25–37. [Google Scholar]
- Banker, R.D.; Potter, G.; Srinivasan, D. An empirical investigation of an incentive plan that includes nonfinancial performance measures. Account. Rev. 2000, 75, 65–92. [Google Scholar] [CrossRef]
- Venkatraman, N.; Ramanujam, V. Measurement of business performance in strategy research: A comparison of approaches. Acad. Manag. Rev. 1986, 11, 801–814. [Google Scholar] [CrossRef]
- Mahmoud, M.A.; Blankson, C.; Owusu-Frimpong, N.; Nwankwo, S.; Trang, T.P. Market orientation, learning orientation and business performance. Int. J. Bank Mark. 2016, 34, 623–648. [Google Scholar] [CrossRef]
- Prahalad, C.K.; Ramaswamy, V. Co-opting customer competence. Harv. Bus. Rev. 2000, 78, 79–90. [Google Scholar]
- Vargo, S.L.; Lusch, R.F. Service-dominant logic: Continuing the evolution. J. Acad. Mark. Sci. 2008, 36, 1–10. [Google Scholar] [CrossRef]
- D’Emido, T.; Dorton, D.; Duncan, E. Service innovation in a digital world. Mckinsey Q. 2015, 1–8. Available online: https://www.mckinsey.com/business-functions/operations/our-insights/service-innovation-in-a-digital-world (accessed on 20 May 2019).
- Tekes. Serve—Innovative Services Technology Programme 2006–2010. Available online: http://akseli.tekes.fi/opencms/opencms/OhjelmaPortaali/ohjelmat/Serve/en/etusivu.html (accessed on 12 March 2019).
- Storey, C.; Cankurtaran, P.; Papastathopoulou, P.; Hultink, E.J. Success factors for service innovation: A meta-analysis. J. Prod. Innov. Manag. 2016, 33, 527–548. [Google Scholar] [CrossRef]
- Lewis, W.; Agarwal, R.; Sambamurthy, V. Sources of influence on beliefs about information technology use: An empirical study of knowledge workers. MIS Q. 2003, 27, 657–678. [Google Scholar] [CrossRef]
- Silva, G.M.; Gomes, P.J.; Lages, L.F.; Pereira, Z.L. The role of TQM in strategic product innovation: An empirical assessment. Int. J. Oper. Prod. Manag. 2014, 34, 1307–1337. [Google Scholar] [CrossRef]
- Adebanjo, D.; Kehoe, D. An evaluation of factors influencing teamwork and customer focus. Manag. Serv. Qual. Int. J. 2001, 11, 49–56. [Google Scholar] [CrossRef]
- Ordanini, A.; Parasuraman, A. Service innovation viewed through a service-dominant logic lens: A conceptual framework and empirical analysis. J. Serv. Res. 2011, 14, 3–23. [Google Scholar] [CrossRef]
- Cho, S.; Moon, T. Impact of strategic alignment on organizational performance and the moderating effect of resource competence. J. Internet Electron. Commer. Res. 2014, 14, 325–345. [Google Scholar]
- Wang, C.L.; Ahmed, P.K. The development and validation of the organisational innovativeness construct using confirmatory factor analysis. Eur. J. Innov. Manag. 2004, 7, 303–313. [Google Scholar] [CrossRef]
- Lee, H.; Choi, W. A study on the effect of resource orientation by a hotel corporation on its innovation activities and management performance. J. Tour. Manag. Res. 2018, 84, 669–694. [Google Scholar]
- Sarin, S.; Mahajan, V. The effect of reward structures on the performance of cross-functional product development teams. J. Mark. 2001, 65, 35–53. [Google Scholar] [CrossRef]
- Zhou, K.Z.; Yim, C.K.; Tse, D.K. The effects of strategic orientations on technology-and market-based breakthrough innovations. J. Mark. 2005, 69, 42–60. [Google Scholar] [CrossRef]
- Suk, Y.K. Internal marketing approach to internal satisfaction and cognitive organization performance: The case of Korean water resources corporation. J. Korea Contents Assoc. 2014, 14, 374–385. [Google Scholar] [CrossRef]
- Chin, W.W. The partial least squares approach to structural equation modeling. Mod. Methods Bus. Res. 1998, 295, 295–336. [Google Scholar]
- Fornell, C.; Larcker, D.F. Structural equation models with unobservable variables and measurement error: Algebra and statistics. J. Mark. Res. 1981, 18, 382–388. [Google Scholar] [CrossRef]


| Variables | Operational Definition and Measurement Items | Previous Studies |
|---|---|---|
| Top management support | Top management support for innovation activities and members’ participation throughout the service design development process | [17,47,48] |
| ||
| Customer focus | Efforts to actively consider customer experiences and needs to improve service design quality | [17,48,49] |
| ||
| Stakeholder collaboration | The degree to which participating members work together in the course of service design and innovation activities | [24,50] |
| ||
| Resource slack | Flexible allocation and reconstruction of financial and other resources necessary for the development of service design | [29,30,51] |
| ||
| Concept transformation | The degree to which the results of service design development are well reflected in the customer requirements in the service design process and changed to the final concept for customers | [13,29] |
| ||
| Internal processes improvement | The degree to which the process of developing service design contributes to the efficiency of the organization’s internal processes | [52,53] |
| ||
| Perceived service innovation | The degree to which customer-centered results developed through service design contribute to innovation | [48,54,55] |
| ||
| Perceived performance | The degree of awareness of the achievements of the organization through service design, including customer satisfaction and organizational and internal process improvement | [18,29,56] |
|
| Frequency | Percentage (%) | ||
|---|---|---|---|
| Gender | Male | 54 | 32.7 |
| Female | 111 | 67.3 | |
| Age | 20–29 | 11 | 6.7 |
| 30–39 | 65 | 39.4 | |
| 40–49 | 65 | 39.4 | |
| 50+ | 24 | 14.5 | |
| Years of service | Less than 5 | 39 | 23.6 |
| 5–10 | 40 | 24.2 | |
| 10–15 | 41 | 24.8 | |
| 15–20 | 25 | 15.2 | |
| Over 20 | 20 | 12.1 | |
| Institution | Public enterprise | 12 | 7.3 |
| Private enterprise | 110 | 66.7 | |
| Public institution | 43 | 26.1 | |
| Corporation size (staff) | 2 or more and less than 100 | 112 | 39.6 |
| 100 or more and less than 500 | 89 | 31.4 | |
| 500 or more and less than 1000 | 41 | 14.5 | |
| More than 1000 | 41 | 14.5 | |
| Department | Management Strategy | 22 | 13.3 |
| Management Support | 11 | 6.7 | |
| R&D | 24 | 14.5 | |
| Customer Support | 33 | 20 | |
| Design | 62 | 37.6 | |
| Other | 13 | 7.9 | |
| Total | 165 | 100 | |
| MVs | Cronbach α | D.G. Rho | Eigenvalue | |
|---|---|---|---|---|
| TOP | 4 | 0.909 | 0.936 | 3.14 |
| CUS | 6 | 0.855 | 0.893 | 3.51 |
| STA | 5 | 0.886 | 0.916 | 3.44 |
| REA | 4 | 0.888 | 0.923 | 3.00 |
| CON | 5 | 0.913 | 0.935 | 3.72 |
| PRO | 5 | 0.928 | 0.946 | 3.89 |
| SER | 5 | 0.936 | 0.951 | 3.98 |
| PER | 6 | 0.848 | 0.89 | 3.51 |
| SIM | RA | COM | PS | COL | MS | INO | PRES | AVE | |
|---|---|---|---|---|---|---|---|---|---|
| TOP | 0.875 | 0.784 | |||||||
| CUS | 0.518 | 0.764 | 0.583 | ||||||
| STA | 0.535 | 0.480 | 0.826 | 0.683 | |||||
| REA | 0.552 | 0.470 | 0.466 | 0.865 | 0.749 | ||||
| CON | 0.535 | 0.708 | 0.425 | 0.492 | 0.862 | 0.743 | |||
| PRO | 0.307 | 0.198 | 0.570 | 0.545 | 0.351 | 0.881 | 0.777 | ||
| SER | 0.422 | 0.408 | 0.436 | 0.417 | 0.636 | 0.478 | 0.892 | 0.796 | |
| PER | 0.353 | 0.443 | 0.398 | 0.300 | 0.600 | 0.312 | 0.810 | 0.826 | 0.682 |
| Hypothesis | Path | Estimate | Std. Error | t-Value | p-Value | Result |
|---|---|---|---|---|---|---|
| H1 | TOP -> CON | 0.171 | 0.07 | 2.41 | 0.017 * | Adopt |
| H2 | CUS -> CON | 0.554 | 0.065 | 8.41 | 0.000 *** | Adopt |
| H3 | STA -> CON | 0.005 | 0.066 | 0.07 | 0.94 | Reject |
| H4 | REA -> CON | 0.135 | 0.066 | 1.93 | 0.054 | Reject |
| H5 | TOP -> PRO | −0.119 | 0.077 | −1.54 | 0.125 | Reject |
| H6 | CUS -> PRO | −0.209 | 0.071 | −2.91 | 0.003 ** | Adopt (−) |
| H7 | STA -> PRO | 0.516 | 0.072 | 7.15 | 0.000 *** | Adopt |
| H8 | REA -> PRO | 0.468 | 0.072 | 6.45 | 0.000 *** | Adopt |
| H9 | REA -> SER | −0.005 | 0.073 | −0.079 | 0.937 | Reject |
| H10 | CON -> SER | 0.536 | 0.065 | 8.14 | 0.000 *** | Adopt |
| H11 | PRO -> SER | 0.293 | 0.068 | 4.29 | 0.000 *** | Adopt |
| H12 | SER -> PER | 0.81 | 0.045 | 17.6 | 0.000 *** | Adopt |
Publisher’s Note: MDPI stays neutral with regard to jurisdictional claims in published maps and institutional affiliations. |
© 2020 by the authors. Licensee MDPI, Basel, Switzerland. This article is an open access article distributed under the terms and conditions of the Creative Commons Attribution (CC BY) license (http://creativecommons.org/licenses/by/4.0/).
Share and Cite
Lee, S.; Oh, H.Y.; Choi, J. Service Design Management and Organizational Innovation Performance. Sustainability 2021, 13, 4. https://doi.org/10.3390/su13010004
Lee S, Oh HY, Choi J. Service Design Management and Organizational Innovation Performance. Sustainability. 2021; 13(1):4. https://doi.org/10.3390/su13010004
Chicago/Turabian StyleLee, Seonghye, Hae Young Oh, and Jeongil Choi. 2021. "Service Design Management and Organizational Innovation Performance" Sustainability 13, no. 1: 4. https://doi.org/10.3390/su13010004
APA StyleLee, S., Oh, H. Y., & Choi, J. (2021). Service Design Management and Organizational Innovation Performance. Sustainability, 13(1), 4. https://doi.org/10.3390/su13010004

