Abstract
The article discusses issues related to the circular economy ideas applied to post-industrial facilities and infrastructure in Polish coal-mining areas. The aim of the article is to indicate directions for sustainability-oriented actions on reusing the remnants of closed mining plants and reshaping the areas which will be transformed under the just transition principles. For this purpose, the article reviews the terminology related to inventories of such facilities and their classification, and also indicates some locations of such facilities. The authors discuss the problem of legal regulations related to the process of closing a mining plant in Poland and also to EU guidelines on the allocation of financial resources from the Just Transition Fund (addressing the EU coal industry, climate change and the potential for clean energy solutions). This research aims at reviewing current research on the above aspects and at raising the problem of managing post-industrial facilities in light of their discontinued function due to mine closure. The article offers a preliminary diagnosis of the scale of research required to investigate the above problems in the view of the expected coal-exit in the Polish economy.
1. Introduction
Industrial activity brings with it a number of advantages, such as economic development in the region [1]. It provides jobs and engages local suppliers. However, it also has an impact on both the natural and human environment in the areas where it is undertaken. Landscape transformations, land surface deformations and pollutant emissions are among the undesirable effects observed in such areas as road- or construction-related infrastructure and human health. They also have a negative influence on the comfort of life experienced by local inhabitants [2,3,4,5]. Companies, especially those engaged in activities consistent with the objectives of sustainable development (listed in [6] the 2030 Agenda for Sustainable Development), make efforts at minimizing this negative influence and undertake actions to compensate for the losses and inconveniences to various groups of stakeholders (both internal and external). Issues related to the impact of companies (including mining companies) on human health and life, as well as on the natural environment, are the object of investigations and studies conducted in a number of researcher centers (inter alia [7,8,9,10]). However, the focus is mostly on active companies, and not on the issues and problems which occur after a company closes. Therefore, the authors decided to place their object of interest on post-industrial infrastructure related, among others, to the mining industry. This infrastructure comprises such elements as above-surface buildings, closed mining shafts, as well as old workings and heaps remaining in place after mining activity was discontinued. The sustainable context of the research problem not only includes multi-directional social, environmental, economic and spatially-functional phenomena, but also illustrates the directions for changes aimed at improving the quality of life in post-industrial areas. The need to take into account the three sustainable development pillars when planning the use of post-mining areas was indicated in [11]. This planning requires an assessment of the potential and the limitations of land use and the local needs of the region.
The closing of industrial plants (such as mines, processing plants, coke plants etc.) entails the loss of both jobs and sport and cultural facilities, causes social life to diminish, and leaves real estate properties unattended, often without an idea for their further use. The above-mentioned objects were deprived of financial support from mines. After being handed over to local authorities, they were liquidated over time [12]. These issues were raised by Bainton and Holcombe [13]. The problems related to the facilities and areas abandoned by the industry may be even more difficult to solve when the decision to close is taken suddenly or sooner than was originally planned. They may be generated by companies of any size, and both in the developing and in the already developed countries. It is stated [14] that no open communication and partnership is maintained between various stakeholder groups during the life of the mine. The notion of closed loop applies to the aspects of the circular economy. The circular economy is closely related to the objectives of sustainable development and is expected to gain importance in the European Union [15]. However, the principles of CE (circular economy) refer to waste reduction; the authors expand this view to objects, facilities that remain in place after industrial plants have been closed and we assume that many such objects may be reused. Such proposals can be found in the literature [16]. The solutions implemented in Austria, Germany or Slovenia are aimed at changing the perception of the regions from both the outside and the inside. The attractions offered include presentation of mining heritage (museums), sports events (motocross races), cultural events (music and art festivals) and recreational facilities. These solutions are part of the region development strategy. They increase attractiveness and draw young people [16]. Examples of such approaches in Poland include, among others, the “Guido” Coal Mine [17] (Figure 1a) and Centrum Nauki i Sztuki Stara Kopalnia (Eng. “Former Mine” Science and Art Center) [18] in Walbrzych (Figure 1b). The “Former Mine” Science and Art Center is a tourist and educational object located in the area of the former hard coal mine “Julia” (the name “Thorez” 1950–1992). Coal was mined at that location until 1996. Two years later, the workings were abandoned, with only the historic “Lisia sztolnia” (Eng. “Fox Adit”) still remaining accessible through a 40-m section of the “Sobotka” shaft [18]. The facility in Zabrze lost its importance as a mining plant after World War II. First, it was a closed part of the “Makoszowy” mine, and then it functioned as an experimental mine. In 1982, the Guido Mining Museum was opened. After several years, in 2007, the mine was reopened for tourists [19]. The Guido mine is unique on a global scale, as no other mining history centers can boast similar or such well-preserved workings [20].
Figure 1.
Reused mining facilities (a) the “Guido” Coal Mine (source [21]); (b) the “Former Mine” Center in Walbrzych (source [22]).
Some bad practices are also observed with regard to post-industrial facilities. They are identified as: (1) “conscious inactivity”—leading to a complete closure of mining facilities, especially old shaft sites, which limits their functional use over the entire period of their post-industrial existence; (2) “destructive adaptation”—related to a temporary improvement of the condition of renovated structures in order to reuse them—the renovation works, however, are performed to a minimum standard that does not correspond to the condition of the structure, and as a result post-mining buildings are used improperly and their condition further deteriorates; (3) “false revitalization”—ensuring long-term improvement of the condition of post-industrial facilities and defining their new functions, albeit without satisfying the major requirement to preserve the original character of the buildings and structures [23]. The documentation of such bad practices, which minimize the potential and value of post-industrial facilities, is particularly justified by the need to plan and perform a sustained evaluation of the potential of these facilities for being reused.
2. Methodology
The methodology included a review of the literature to answer research questions: “indicate directions for sustainability-oriented actions on reusing the remnants of closed mining plants and reshaping the areas which will be transformed under the just transition principles”. In the first stage, general key words such as “circular economy AND mining” were defined. In the next step, the academic browser google.scholar.com (GSch) and the Mendeley (M) database were used to select the basic literature of the subject.
The result was about 181,000 (GSch) + 561 (M) literature records (including in Polish 105 (Gsch) and 0 (M)). The next stage was to narrow down the selection criterion for source materials by introducing additional key words according to Table 1. These were collections of both scientific articles and books. Articles whose abstracts were directly or partially concerned with the scientific area under study were selected for analysis. Thanks to the applied sequence, a literature database was obtained, which is quoted in the text. These are mainly international items with several works by Polish authors. The methodology indicated a research gap in the sustainable perception of post-industrial facilities (coal mining), especially in Poland. The article is a response to research findings in this area. The manuscript implies the legal environment (national legislation and European guidelines) and includes examples of good practice in using selected post-mining infrastructure in Poland. The final stage is to indicate a national area with the potential for sustainable, circular development (Figure 2).
Table 1.
Keyword sets and search results (stage 4 and 5).
Figure 2.
The research algorithm.
3. Post-Industrial Facilities as a Resource—Review
The need to undertake repair actions in post-industrial areas was signaled by Przewoźniak [24]. According to the authors, such works are required due to the negative influence of post-industrial unused facilities on local communities. Revitalization of such facilities would bring benefits by offering jobs as well as leisure and activity options. The quality of life is also improved by changing the environmental conditions. A reduced anthropogenic burden limits the environmental pollution level due to, i.e., the reclamation of the devastated areas and facilities [25]. Each revitalization project should be performed with consideration of the social, economic and environmental aspects. Revitalization is here defined as per the Polish Act of 9 October 2015 on Revitalization [26]. It is understood as the complex “process of restoring degraded areas from their critical condition by performing integrated activities for the benefit of local communities, areas and economies. The activities are performed on a local territory by stakeholders, and on the basis of the municipal revitalization program.” The process of revitalization comprises many stages [27]: the tracing of the history of how the area was previously used; identification and evaluation of the current condition of the area; and reclamation and management of the area. The revitalization-oriented actions should be performed cautiously, in particular when the mining facility has significant cultural potential. This is the case when relics of mining activity are preserved, which—after the revitalization is completed—can become an important piece of heritage related to mining culture [28,29]. The actions undertaken in post-industrial areas should be supported both by members of local communities and by cooperating experts representing various scientific disciplines [30].
The discussion of issues related to post-industrial areas should include the terminology applied to their reuse. The most commonly used term (inter alia by the above authors) is “revitalization”. An alternative notion, preferred in the case of post-mining areas, is “adaptation” [31]. This preference is grounded in the dictionary-defined and usage-established meanings of the two words. To revitalize (Latin: re vita) means “to give new life” (Merriam Webster Dictionary: “Revitalize”) [32], while the first meaning of the word provided in the Polish Language Dictionary [33] is the “redevelopment of run-down or destroyed buildings or city districts.” To adapt (Latin: adaptatio—adjustment), on the other hand is defined by those dictionaries as an act of “making fit (as for a new use) often by modification” (“Adapt.” Merriam-Webster.com Dictionary [32] or as “making fit for use other than originally intended” [33]. Similarly, Marciniak [34] observes that the notion of “revitalization” is too general to use in relation to such specific objects as post-mining facilities. Based on the above considerations, a conclusion can be drawn that while a general approach to post-industrial facilities allows the use of general terminology, a more specific approach to post-mining facilities allows more precise distinctions to be made on the basis of spatial development plans which include information on the value of the abandoned objects.
However, regardless whether they are carried out as revitalization or adaptation, the actual activities should be preceded by preparing an inventory list and a classification of such facilities, based on the relevant evaluation criteria. A holistic approach based on integrated regional environmental management is recommended [35]. The methodology of combining environmental risk management strategies with underground coal mine closures was described in [36]. The need for such steps is indicated by Gasidło [37], who defines particular objectives for the transformation of post-industrial areas and facilities in three categories: environmental, economic and cultural. This fact suggests that the process of restoring an unused area or facility is just as complex as the prior process of evaluating these objects and the needs of the regions, and therefore the introduced changes can both enhance the development of the region and serve its residents. Kobylańska and Gawor [31] mention the following methods for the indexation of post-mining facilities and for the evaluation of the possibility and type of revitalization actions: evaluation of abiotic environmental elements; qualitative analysis and evaluation of revitalization projects; architectural-landscape units and the interiors method; evaluation of the general value of the natural environment, in particular of its utility value; and methods employing GIS-based spatial information systems to identify the condition and the potential of post-mining areas. Kobylańska and Gawor also indicate groups of factors which should be considered when evaluating post-mining areas and facilities for an adaptation project. These include location-related, legal, scientific and historical, environmental, market, economic and social factors. Importantly, a classification performed on the basis of some defined factors should allow for the intended final function of the post-industrial facilities. In particular, the functions of post-mining facilities should not only be restricted to those related to the geographic and tourist contexts, but should also be viewed more widely, e.g., in the context of thermal energy generation [38] and its underground storage [39], as well as pumped-storage power stations using empty post-mining underground spaces [40]. The concept of “green infrastructure” can contribute to the sustainable development of post-mining areas [41].
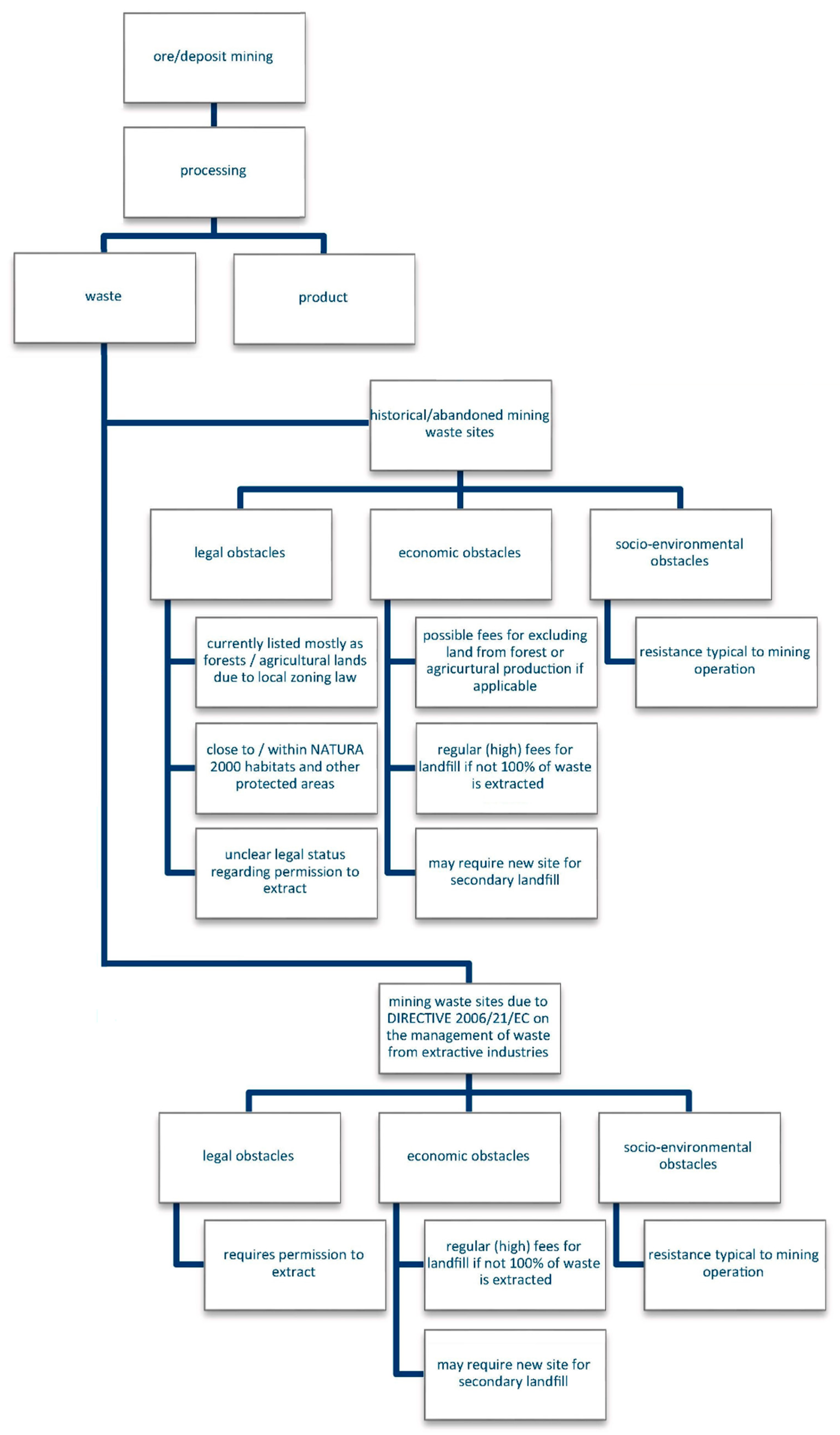
Such an approach may help increase the chance of reaching objectives and social demands in spite of technical, regulatory and economic obstacles, while still ensuring that the potential results will remain in accordance with the guidelines and objectives of the circular economy. The area of Upper Silesia has been an object of extensive research in this field. In 2020, [42], they prepared an inventory list and indexation of spoil heaps, in which they indicated large-area (30 × 104 m2) mining waste deposition sites located within the borders of the largest coal basin in Poland. A detailed inventory list was made for 41 dumping grounds (operated by 27 mines), which were recommended for reclamation in order to reduce their nuisance level for the environment. In the case of 13 objects, potential, economically justified, coal recovery possibilities were indicated. Some authors [43] stress that mining waste storage sites are part of larger social and technical systems that involve technology, politics, culture, markets, networks and technical standards. According to those authors, the key factor in transforming storage sites into “gold mines” is creative entrepreneurs, who will be able to understand the value of the storage site. The transformation of storage sites (spoil heaps) into e.g., mines of secondary raw materials requires mining-specialized companies and interdisciplinary cooperation inter alia with the academic environment. Landfill mining projects can generate income as long as markets can be found for the recovered materials. However, economic feasibility can be adversely affected by the presence of hazardous materials in landfills [44]. As regards the profitability of extracting secondary raw materials from waste storage sites (the so-called anthropogenic deposits), research performed, among others, by van der Zee et al. [45] indicates that the value of the site typically exceeds the value of the material in the storage site as alternative use, and as a result the resource recovery option may not be profitable. Therefore, searching for new and attractive solutions, which are socially and environmentally sustainable, seems reasonable in the case of such post-industrial objects (as investigated in project NEW-MINE [46]). Based on the described solutions for the use of mining waste, Pactwa et al. [47] proposed a sustainable, socio-environmental CE strategy for this type of waste in the selected area and presented the highest and best use analysis for dumps in complex legal, economic and technical conditions. Figure 3 presents major obstacles to reusing mining sites. The article also differentiates between closed mining waste sites and historical mining waste sites as referred to in the Directive 2006/21/EC [48] on the management of waste from extractive industries. Presenting the issue of mining waste as the remnant of mining activity many years after it was abruptly discontinued is a new perspective beyond the classic circular economy framework, which may allow the discussed facilities to be used in an increasingly sustainable manner.
Figure 3.
Major obstacles to reusing mining waste [47].
Ostręga and Cała [49], on the other hand, performed an indexation of the mining town Rydułtowy (the Szarlota spoil heap) with a view to identifying the value of the post-mining landscape. The authors used the architectural-landscape units and interiors method, which was preceded by a multi-aspect analysis and learning the opinion of the local community. Their article indicates that including an icon of industry in the newly designed landscape is a form of preserving the local identity and a part of cultural heritage. Examples of using post-industrial facilities in industrial tourism are mentioned in a number of publications related to the Upper Silesia region [50,51,52,53]. The issue of post-industrial facilities in Polish coal-mining regions is an open and important one with regards to reaching climate neutrality by the year 2050. In July 2020, EIT Climate-KIC and the Silesian Metropolis started cooperation for a just (low-emission) transition by the year 2050 [54]. The idea behind the project is to reinforce the position of the region as a leader of changes in environment protection, among others through cooperation on the concept of the city of the future. This is of particular importance in the face of increasingly stringent EU requirements due to the climate crisis. As part of the European agreement on ecological solutions, the European Commission proposed in September 2020 to raise the 2030 greenhouse gas emission reduction target to at least 55% when compared to 1990. [55].
Attempts at classification of Polish post-industrial sites have already been made. They mostly focused on the Silesian Voivodship [56]. The conclusions on the usefulness of the database of post-industrial sites are an argument in favor of performing similar research in Lower Silesia, which has remnants of hard coal mining activity. The results presented by the authors of the above publication leave space for further research, which would allow for the specific features and needs of the region signaled in such documents as Strategy for socioeconomic development of the southern and western part of the Lower Silesian Voivodship for 2020–2030, covering the Wałbrzyski and Jeleniogórski sub regions (NUTS3)—Sudeten Strategy 2030 [57].
The circular economy strategy for post-industrial waste and facilities, linked with the socio-environmental aspect, is discussed on the level of EU directives (EU) 2018/851) [58] and current Polish guidelines (Roadmap) [59], and as such requires particular attention. The most common CE concept is to reduce, reuse, recycle and recover materials in the production, distribution and consumption processes, according to the broadly defined sustainable development (consideration for the environment, society and economic development of current and future generations). The concept of the circular economy is identified at three different levels resulting from the scope of the related actions, i.e., the macro level (city, country and more), the micro level (products, companies, consumers etc.) and the mezzo level (defined as the regional level, e.g., eco-industrial parks) [60,61,62,63].
Implementation of the CE ideas and principles is a challenge faced by industry, including the mining industry. The long-term target of EU policies is to reduce the amount of produced waste, and if waste production cannot be avoided—to promote its use as resources, to popularize recycling strategies and to ensure safe waste disposal. Although issues related to sustainable mining waste management have been addressed in scientific research, they can still be considered a current and open topic [64]. The hidden potential of post-industrial facilities becomes particularly important in the context of their valuation as an investment space by decision makers according to the property appraisal methodology. Because of their heritage, the determination of their value should include not only the project (use) which maximizes the net present value (net benefit) but also the difficulty to denominate the social and environmental component (non-use values [65]). In this case, several methods might be applied, including the Contingent Valuation Method to determine the Total Economic Value. It is important to emphasize that the validity of evaluation results mainly depends on the level and nature of information provided to interviewees through the description of a hypothetical market, as analyzed in [66]. In a classic approach to real estate valuation, the relationship between the value of the land and of the facility, which is subjected to technical, functional and environmental wear, can be represented in the following manner (Figure 4):
Figure 4.
Relationship between the value of the land and of the facility subjected to technical, functional and environmental wear (own material).
The loss rate of the value of a facility depends on technical conditions (renovation and maintenance policy), functional wear (with respect to the further use of a facility) and environmental wear (due to e.g., the planned or already performed changes to the surroundings of the facility, which may render its further use a nuisance, or the harmful impact that the ecologically degraded environment has on the site and on the life of the facility). A rational investor is careful to maintain the value of his real estate portfolio at an adequately high and constant level. The intersection point of the two curves indicates the need to incur substantial expenditures if the facility is to be restored to a condition allowing further profit, and if this is impossible, the investor may be forced to plan a complete change of the function of the facility.
With respect to the wear of post-mining facilities, and in particular to the loss of their function due to discontinued mining activity, one solution which might be considered as an alternative to physical liquidation is to adapt them to a new function as a storage, education, exhibition or commercial facility. In such case, the Total Economic Value should be investigated.
4. Mining Plant Liquidation—Costs and Fund
In Poland, the activities related to the extraction of minerals and to the subsequent closure of a mining plant are regulated in the Geological and Mining Act (Journal of Laws 2011, No. 163, item 981) [67], which defines a mining plant as a technically and organizationally separate set of means that is used directly for the pursuit of activities regulated by the Act relating to the exploitation of minerals from deposits, including mining excavations, the building objects, equipment and installations.
The liquidation of the mining plant includes, among other things, the elimination of the excavations, the surface buildings, the machines and the mining equipment, as well as the reclamation of the post-mining land areas.
In the case of extracting minerals from deposits by the method of underground works or drilling, the company allocates to the fund the equivalent of not less than 3% of depreciation and amortization of fixed assets of a mining plant, calculated in accordance with the provisions on the income tax. In the case of open-pit mining, the company allocates to the fund the equivalent of not less than 10% of the required exploitation charge.
In practice, the financial resources accumulated in the mining plant closure fund are insufficient and therefore some parts of the reclamation works are performed in parallel and funded, where possible, from the company’s current financial resources.
Czaja [68] evaluated the design solutions used when closing mine shafts during the process of reorganizing Polish coal-mining companies. This publication is of vital importance in understanding the financial expenditures required to close mining facilities—in this case shafts. The complexity level of the process of safely closing the entire mining region is the result of the observed natural hazards. One such hazard is an inflow of methane to the shaft pipe due to the drainage of the filling material (shaft). The closed shafts needed additional ventilation to be installed in order to avoid such methane concentrations that would result in an explosion from a spark ignited by rock material falling on the metal reinforcement structures in the shaft during the backfilling operation. Apart from the methane hazard, some risk also results from the contamination of the environment with the mine water as the hydrogeological conditions are restored in the rock mass. Such a problem was observed e.g., in the case of the mines in the Walbrzych basin, which polluted the river Pelcznica. Analyses demonstrated that the disassembly of shaft reinforcements is completely unprofitable at actual scrap metal prices. The disassembly process would have to be organized analogically to the assembly process, and the physical actions involved, such as the cutting of the corroded connections in the presence of the accumulated methane, would pose a significant threat. The scale of the technical and financial difficulties can be well illustrated by the figures related to the number of shafts closed in the years 1970–2005 (Table 2) and by the demonstrative view showing shaft locations in the Upper Silesian Coal Basin (Figure 5), in which active shafts (or just unblocked shafts) are indicated in blue, closed shafts with the headframe preserved—in green, closed shafts with other above-ground structures preserved—in light blue, completely eliminated shafts or drift mines—in red, and shafts converted to deep-well pumps—in yellow.
Table 2.
Number of closed coal-mining shafts in Poland in the years 1970–2005 [68].
Figure 5.
Demonstrative view of mining shafts and drift mines in the Upper Silesian Coal Basin, feature count in brackets as accessed 19 December 2020 (source: [69]).
5. Factors and External Regulations Influencing Industrial Facilities
Because of the globalized economy, energy security concerns and internal EU legal regulations, the energy transformation mechanisms for traditional coal energy generation units are not market transformation mechanisms.
One such mechanism is carbon pricing, which contributes to multiple Sustainable Development Goals (SDG), but is most obviously linked to SDG 13—Climate Action. The United Nations Development Program (UNDP) [70] has recognized the important role carbon pricing can play in a comprehensive climate change mitigation strategy, in both developed and developing nations. The revenue from carbon prices may be used to support technology-related initiatives and programs to help ease the transition for fossil fuel-dependent communities [71].
Another transition support mechanism is dedicated funds such as the Just Transition Fund, which is part of the Just Transition Mechanism. In order to access the Just Transition Fund, countries need to fulfil a number of conditions. Countries will have to submit “Territorial Just-Transition Plans” to prove that the funds are needed and to show where they will be spent. Countries will also have to demonstrate how they plan to fulfil their national climate objectives, as the proposal also mentions that the transition process must be “consistent with their National Energy and Climate Plans and the EU objective of climate neutrality by 2050” [72].
In the Territorial Just-Transition Plans, EU countries will need to identify the territories and sectors eligible for funding under the Just Transition Fund. The identification of these territories will be carried out through dialogue with the Commission. It will draw on the analysis provided in the context of the European Semester and in particular on the Commission’s proposal for priority regions and sectors in terms of eligibility, as laid out in Annex D of the 2020 European Semester Country Reports. The approval of the plans by the Commission will open the door to dedicated financing not only from the Just Transition Fund but also from the dedicated just transition scheme under InvestEU and the EIB public sector loan facility [73].
The calculation method for the pre-allocation of financial resources from the Just Transition Fund is based on NUTS 2 data [74]. NUTS 2 and NUTS 3 are defined standard Nomenclature of Territorial Units for Statistics. In Poland, NUTS 2 corresponds to 17 regions (voivodeships or their parts), while NUTS 3 corresponds to 73 subregions (groups of several districts). The appendix to the relevant application form can be modified in order to calculate the pre-allocation for a particular country on the basis of NUTS 3 data. As a result, the pre-allocations would reflect the transition-related needs of individual countries on a more detailed level. They would take into account smaller geographical areas subjected to the transition-related risks, thus increasing the cohesion between the pre-allocations and the Territorial Just-Transition Plans of individual countries. As part of these plans, financial resources can be allocated to territories on the NUTS 3 level or even on a more detailed level. The intensity of high carbon dioxide emissions in NUTS 2 and NUTS 3 regions are shown in Figure 6.
Figure 6.
High carbon intensity regions: NUTS 2 versus NUTS 3 subregions (source: [74], Appendix I).
The shift from NUTS 2 to NUTS 3 has a potential disadvantage in that NUTS 3 data may not be easily available, causing the implementation to be further delayed by efforts to collect and standardize the data between the countries. In order to adjust the NUTS 3 calculation method, three variables of this level are required: gross value added; greenhouse gas emissions from industrial facilities; and employment in the industry sector. The data on greenhouse gas emissions from industrial facilities are not available on the NUTS 3 level—collecting them will require time. Meanwhile, they can be approximated through the European Pollutant Release and Transfer Register (E-PRTR) operated by the European Environment Agency. As described in Appendix 3, this database includes data on emissions from individual industrial plants, and also the geographic locations for each of them. By using these data in spatial analysis on the basis of Eurostat NUTS 3 shape files it is possible to determine the relationship between the geographic location codes of industrial plants and NUTS 3 regions. Reconstruction of the method for calculating pre-allocations with the use of NUTS 3 for individual countries showed some differences in the allocation of funds. The sum total of the allocations was slightly lower than the expected 7.5 billion euro. In order to identify the “missing” resources, the allocation for Luxemburg was set to zero and the additional funds were allocated to all of the remaining countries except Poland, which has already reached the maximum possible allocation [74].
In the case of Poland, changing the calculation method for the Just Transition Fund pre-allocations does not influence their amount, as it is already the highest. However, it does have an effect on the identification of the subregions which should be first to receive the funds. High carbon intensity regions may require even faster transformation to meet the objective of a climate-neutral EU by 2050 due to European Council agreement on 10th–11th of December 2020. EU leaders reached a deal to address the concerns expressed on the recovery package and agreed on a domestic reduction goal of at least 55% in greenhouse gas emissions by 2030 compared to 1990.
6. Summary and Conclusions
The approach to the topic is original and multidisciplinary. We discuss three major types of post mining remnants which are: excavations shafts and drift mines in context of their closure; mine site as facilities, buildings and its possible reuse; and lastly mining waste which requires more attention due to law complexity. The review of the literature and of the legal regulations illustrates numerous aspects of the circular economy in the context of post-industrial facilities. Issues related to the indexation of post-mining facilities are gaining importance in the view of restrictions implemented in response to climate change. The article attempts to substantiate a thesis that a sustained social and environmental evaluation of such facilities is a necessity.
In the next stage, the authors plan to perform research leading to a complex indexation of post-industrial facilities, which would involve a large number of criteria and aspects. This approach will allow the classification of facilities prior to their development. The results will include scenario solutions for the development of the post-mining areas. Further works on the methodology and its verification are also planned (a case study).
The approach presented in the article, defining post-industrial facilities as a resource, is consistent with the principle of sustainable development and extends the meaning of circular economy. It also fits in with the changing regulations at the European level. In Poland, post-industrial infrastructure is frequently observed to be in decay many years after the closure of an enterprise (including mines). In the face of, among others, problems related to emission reductions and profitability, mines should be expected to undergo liquidation. Preparing solutions to the related social, environmental and economic challenges may contribute to the implementation of good practices at the mine closure stage, all the more so as they have not been implemented comprehensively and systematically so far.
Author Contributions
K.P., J.W. and M.D. designed the study; all authors analyzed the results together and approved the final manuscript. All authors have read and agreed to the published version of the manuscript.
Funding
Ministry of Science and Higher Education Subsidy 2020 for Department of Mining and Geodesy WUST.
Institutional Review Board Statement
Not applicable.
Informed Consent Statement
Not applicable.
Data Availability Statement
Data sharing not applicable.
Conflicts of Interest
The authors declare no conflict of interest.
References
- Ejdemo, T.; Söderholm, P. Mining investment and regional development: A scenario-based assessment for Northern Sweden. Resour. Policy 2011, 36, 14–21. [Google Scholar] [CrossRef]
- Uliasz-Bochenczyk, A.; Mokrzycki, E. Emissions from the Polish power industry. Energy 2007, 32, 2370–2375. [Google Scholar] [CrossRef]
- Solarski, M. Anthropogenic transformations of the Bytom area relief in the period of 1883–1994. Environ. Socio-Econ. Stud. 2013, 1, 1–8. [Google Scholar] [CrossRef]
- Lamich, D.; Marschalko, M.; Yilmaz, I.; Bednářová, P.; Niemiec, D.; Kubečka, K.; Mikulenka, V. Subsidence measurements in roads and implementation in land use plan optimisation in areas affected by deep coal mining. Environ. Earth Sci. 2016, 75, 69. [Google Scholar] [CrossRef]
- Milczarek, W.; Blachowski, J.; Grzempowski, P. Application of PSInSAR for assessment of surface deformations in post-mining area—Case study of the former Walbrzych Hard Coal Basin (SW Poland). Acta Geodyn. Geomater. 2017, 14, 41–52. [Google Scholar]
- Transforming Our World: The 2030 Agenda for Sustainable Development. 2015. Available online: https://sustainabledevelopment.un.org/ (accessed on 16 October 2020).
- Lorenc, S.; Sorokina, O. Sustainable development of mining enterprises as a strategic direction of growth of value for stakeholders. Min. Sci. 2015, 22, 67–78. [Google Scholar]
- Górniak-Zimroz, J.; Pactwa, K. Influence of opencast mining activity on the environment and on man—An analysis with the use of geographic information systems. In Proceedings of the 16th International Multidisciplinary Scientific GeoConference, SGEM 2016: Ecology, Economics, Education and Legislation: Conference Proceedings, Albena, Bulgaria, 30 June–6 July 2016; Volume 2, pp. 493–500. [Google Scholar]
- Pactwa, K. Scope of Implementation of Sustainable Development Goals by the Mining Sector in Poland; Copyright by Faculty of Geoengineering, Mining and Geology Wrocław University of Science and Technology: Wrocław, Poland, 2019. [Google Scholar]
- Woźniak, J. The Role and Implementation of the Concept of Social Responsibility in the Functioning of Mining and Energy Industry; Copyright by Faculty of Geoengineering, Mining and Geology Wrocław University of Science and Technology: Wrocław, Poland, 2019. [Google Scholar]
- Kivinen, S. Sustainable Post-Mining Land Use: Are Closed Metal Mines Abandoned or Re-Used Space? Sustainability 2017, 9, 1705. [Google Scholar] [CrossRef]
- Kosmaty, J. Wałbrzyskie tereny pogórnicze po 15 latach od zakończenia eksploatacji węgla. Górnictwo Geol. 2011, 6, 131–148. [Google Scholar]
- Bainton, N.; Holcombe, S. A critical review of the social aspects of mine closure. Resour. Policy 2018, 59, 468–478. [Google Scholar] [CrossRef]
- Stacey, J.; Naude, A.; Hermanus, M.; Frankel, P. The socio-economic aspects of mine closure and sustainable development: Literature overview and lessons for the socio-economic aspects of closure—Report 1. J. S. Afr. Inst. Min. Metal. 2010, 110, 379–394. [Google Scholar]
- Helander, H.; Petit-Boix, A.; Leipold, S.; Bringezu, S. How to monitor environmental pressures of a circular economy: An assessment of indicators. J. Ind. Ecol. 2019, 23, 1278–1291. [Google Scholar] [CrossRef]
- Harfst, J. Utilizing the past: Valorizing post-mining potential in Central Europe. Extr. Ind. Soc. 2015, 2, 217–224. [Google Scholar] [CrossRef]
- Guido Website. Available online: https://kopalniaguido.pl/ (accessed on 19 October 2020).
- Former Mine Website. Available online: https://starakopalnia.pl/ (accessed on 19 October 2020).
- Poniewiera, M.; Maciejowska-Figiel, E.; Wróbel, A. Numeryczny model wyrobisk zabytkowej kopalni węgla kamiennego Guido. Czas. Inżynierii Lądowej Sr. I Archit. 2015, 62, 337–350. [Google Scholar] [CrossRef]
- Chybiorz, R.; Paliga, M. Nowa podziemna trasa geoturystyczna w Zabrzu. Przegląd Geol. 2017, 65, 1436–1437. [Google Scholar]
- Zabytkowa Kopalnia Guido. Available online: https://www.facebook.com/kopalniaguido/ (accessed on 19 October 2020).
- Stara Kopalnia—Centrum Nauki i Sztuki. Available online: https://www.facebook.com/starakopalnia/ (accessed on 19 October 2020).
- Langer, P. ‘Old-new’ mining towns—Examples of the renovation and adaptation of post-industrial objects. Civ. Environ. Eng. Rep. 2016, 21, 71–80. [Google Scholar] [CrossRef]
- Maciejewska, A.; Ulanicka, M. Wybrane aspekty społeczne i środowiskowe procesu rewitalizacji obszarów poprzemysłowych. Biul. Kpzk Pan 2017, 266, 93–104. [Google Scholar]
- Przewoźniak, M. Teoretyczne aspekty przyrodniczej rewitalizacji miast: Ku metodologii zintegrowanej rewitalizacji urbanistyczno-przyrodniczej. Urb. Stud. Krajobr. 2005, 1, 25–34. [Google Scholar]
- Ustawa z dnia 9 Października 2015 r. o Rewitalizacji, Dz.U. 2015 poz. 1777 (z Późniejszymi Zmianami). Available online: http://isap.sejm.gov.pl/isap.nsf/DocDetails.xsp?id=wdu20150001777 (accessed on 19 October 2020).
- Maciejewska, A.; Turek, A. Rewitalizacja obszarów poprzemysłowych ze szczególnym uwzględnieniem uwarunkowań środowiska przyrodniczego: Wybrane studia przypadków. Probl. Rozw. Miast 2014, 2, 81–94. [Google Scholar]
- Kaźmierczak, U.; Strzałkowski, P.; Lorenc, M.W.; Szumska, E.; Peréz Sánchez, A.A.; Baker, K.A.C. Post-mining Remnants and Revitalization. Geoheritage 2019, 11, 2025–2044. [Google Scholar] [CrossRef]
- Madziarz, M. Historical ore mining sites in Lower Silesia (Poland) as geo-tourism attraction. Acta Geoturistica 2013, 4, 15–26. [Google Scholar]
- Mert, Y. Contribution to sustainable development: Re-development of post-mining brownfields. J. Clean. Prod. 2019, 240, 118212. [Google Scholar] [CrossRef]
- Kobylańska, M.; Gawor, Ł. Problematyka przeobrażeń przestrzennych w procesach rewitalizacji terenów poprzemysłowych. Stud. Ind. Geogr. Comm. Pol. Geogr. Soc. 2017, 31, 68–80. [Google Scholar] [CrossRef]
- Merriam-Webster.com Dictionary, Merriam-Webster. Available online: https://www.merriam-webster.com/dictionary/revitalize (accessed on 21 October 2020).
- Polish Language Dictionary. Available online: https://sjp.pwn.pl (accessed on 21 October 2020).
- Marciniak, A. Rewitalizować czy adaptować obiekty pogórnicze –rozważania teoretyczne. Gospod. Surowcami Miner. 2009, 25, 137–145. [Google Scholar]
- Sokół, W.A. Risk-Based Methodology for Pre-Evaluation of Environmental Technologies for Sustainable Revitalization of Post-Industrial Sites. Hum. Ecol. Risk Assess. Int. J. 2015, 21, 1032–1049. [Google Scholar] [CrossRef]
- Krzemień, A.; Sánchez, A.S.; Fernández, P.R.; Zimmermann, K.; Coto, F.G. Towards sustainability in underground coal mine closure contexts: A methodology proposal for environmental risk management. J. Clean. Prod. 2016, 139, 1044–1056. [Google Scholar] [CrossRef]
- Gasidło, K. Przekształcenia terenów i obiektów poprzemysłowych jako problem urbanistyczno-architektoniczny województwa śląskiego. Zesz. Naukowe. Archit. Politech. Śląska 2013, 52, 65–80. [Google Scholar]
- Woźniak, J.; Pactwa, K. Possibilities for using mine waters in the context of the construction of heat energy clusters in Poland. Energy Sustain. Soc. 2019, 9, 1–10. [Google Scholar] [CrossRef]
- Menéndez, J.; Ordóñez, A.; Álvarez, R.; Loredo, J. Energy from closed mines: Underground energy storage and geothermal applications. Renew. Sustain. Energy Rev. 2019, 108, 498–512. [Google Scholar] [CrossRef]
- Xie, H.; Zhao, J.W.; Zhou, H.W.; Ren, S.H.; Zhang, R.X. Secondary utilizations and perspectives of mined underground space. Tunn. Undergr. Space Technol. 2020, 96, 103129. [Google Scholar] [CrossRef]
- Wirth, P.; Chang, J.; Syrbe, R.U.; Wende, W.; Hu, T. Green infrastructure: A planning concept for the urban transformation of former coal-mining cities. Int. J. Coal Sci. Technol. 2018, 5, 78–91. [Google Scholar] [CrossRef]
- Marcisz, M.; Probierz, K.; Gawor, Ł. Possibilities of reclamation and using of large-surface coal mining dumping grounds in Poland. Gospod. Surowcami Miner. Miner. Resour. Manag. 2020, 36, 105–122. [Google Scholar]
- Johansson, N.; Krook, J.; Eklund, M. Transforming dumps into gold mines. Experiences from Swedish case studies. Environ. Innov. Soc. Transit. 2012, 5, 33–48. [Google Scholar] [CrossRef]
- Burlakovs, J.; Kriipsalu, M.; Klavins, M.; Bhatnagar, A.; Vincevica-Gaile, Z.; Stenis Yahya Jani, J.; Mykhaylenko, V.; Denafas, G.; Turkadze, T.; Hogland, M.; et al. Paradigms on landfill mining: From dump site scavenging to ecosystem services revitalization. Resour. Conserv. Recycl. 2017, 123, 73–84. [Google Scholar] [CrossRef]
- Van der Zee, D.J.; Achterkamp, M.C.; De Visser, B.J. Assessing the market opportunities of landfill mining. Waste Manag. 2004, 24, 795–804. [Google Scholar] [CrossRef] [PubMed]
- EU Training Network for Resource Recovery Through Enhanced Landfill Mining. Available online: http://new-mine.eu/ (accessed on 25 October 2020).
- Pactwa, K.; Woźniak, J.; Dudek, M. Coal mining waste in Poland in reference to circular economy principles. Fuel 2019, 270, 117493. [Google Scholar] [CrossRef]
- Directive 2006/21/EC of the European Parliament and of the Council of 15 March 2006 on the Management of Waste from Extractive Industries and Amending Directive 2004/35/EC—Statement by the European Parliament, the Council and the Commission; Official Journal of the European Union: Luxembourg, 2009.
- Ostręga, A.; Cała, M. Assessing the value of landscape shaped by the mining industry—A case study of the town of Rydułtowy. Arch. Min. Sci. 2020, 65, 3–18. [Google Scholar]
- Nitkiewicz-Jankowska, A. Turystyka przemysłowa wizytówką Górnośląskiego Okręgu Przemysłowego. Pr. Nauk. Inst. Górnictwa Politech. Wrocławskiej 2006, 117, 251–256. [Google Scholar]
- Ostręga, A. Organizacyjno-finansowe modele rewitalizacji w regionach górniczych. In Rozprawy Monografie 279, Wydawnictwo AGH; Stanisława Staszica: Kraków, Poland, 2013. [Google Scholar]
- Zagórska, E. Turystyka Przemysłowa w Województwie Śląskim Jako Czynnik Rozwoju Regionu. Available online: http://ekmair.ukma.edu.ua/bitstream/handle/123456789/9204/Turystyka_przemys%20owa_w.pdf?sequence=1 (accessed on 24 October 2020).
- Niezgoda, A.; Nawrot, Ł. Kierunki Rozwoju Współczesnej Turystyki. 2019. Available online: https://econftour2019.syskonf.pl/conf-data/ECONFTOUR2019/files/Monografia%20Kierunki%20rozwoju%20wsp%C3%B3%C5%82czesnej%20turystyki%202019.pdf (accessed on 25 October 2020).
- EIT Climate-KIC and Silesian Metropolis Join Forces to Transform Europe’s Largest Coal Region in the Face of the Climate Crisis. Available online: https://www.climate-kic.org/press-releases/eit-climate-kic-and-silesian-metropolis-join-forces-to-transform-europes-largest-coal-region-in-the-face-of-the-climate-crisis (accessed on 25 October 2020).
- European Commission Website. 2030 Climate & Energy Framework. Available online: https://ec.europa.eu/clima/policies/strategies/2030_en (accessed on 25 October 2020).
- Henzel, H.; Śmietana, K.; Zagórska, E.; Bolek, T. Klasyfikacja terenów poprzemysłowych w województwie śląskim. Swiat Nieruchom. 2009, 1, 16–21. [Google Scholar]
- Strategy for Socioeconomic Development of the Southern and Western Part of the Lower Silesian Voivodship for 2020–2030, Covering the Wałbrzyski and Jeleniogórski Sub Regions (NUTS3)—Sudeten Strategy 2030. Available online: http://www.ue.wroc.pl/p/jednostki/cbrst/strategia_rozwoju_sudety_2030.pdf (accessed on 25 October 2020).
- Directive (EU) 2018/851 of the European Parliament and of the Council of 30 May 2018 Amending Directive 2008/98/EC on Waste; European Environment Agency: Copenhagen, Denmark, 2018.
- Roadmap. Available online: https://www.gov.pl/web/rozwoj-praca-technologia/rada-ministrow-przyjela-projekt-mapy-drogowej-goz (accessed on 25 October 2020).
- Fang, Y.; Côté, R.P.; Qin, R. Industrial sustainability in China: Practice and prospects for eco-industrial development. J. Environ. Manag. 2007, 83, 315–328. [Google Scholar] [CrossRef]
- Sakr, D.; Baas, L.; El-Haggar, S.; Huisigh, D. Critical success and limiting factors for eco-industrial parks: Global trends and Egyptian context. J. Clean. Prod. 2011, 19, 1158–1169. [Google Scholar] [CrossRef]
- Jackson, M.; Lederwasch, A.; Giurco, D. Transitions in theory and practice: Managing metals in the circular economy. Resources 2014, 3, 516–543. [Google Scholar] [CrossRef]
- Kirchherr, J.; Reike, D.; Hekkert, M. Conceptualizing the circular economy: An analysis of 114 definitions. Resour. Conserv. Recycl. 2017, 127, 221–232. [Google Scholar] [CrossRef]
- Aznar-Sánchez, J.A.; García-Gómez, J.J.; Velasco-Muñoz, J.F.; Carretero-Gómez, A. Mining waste and its sustainable management: Advances in worldwide research. Minerals 2018, 8, 284. [Google Scholar] [CrossRef]
- Plottu, E.; Plottu, B. The concept of Total Economic Value of environment: A reconsideration within a hierarchical rationality. Ecol. Econ. 2007, 61, 52–61. [Google Scholar] [CrossRef]
- Del Giudice, V.; De Paola, P. The Contingent Valuation Method for Evaluating Historical and Cultural Ruined Properties. Procedia-Soc. Behav. Sci. 2016, 223, 595–600. [Google Scholar] [CrossRef][Green Version]
- Geological and Mining Act (Journal of Laws 2011, No. 163, Item 981). Available online: http://isap.sejm.gov.pl/isap.nsf/download.xsp/WDU20111630981/U/D20110981Lj.pdf (accessed on 23 October 2020).
- Czaja, P. Ocena rozwiązań projektowych likwidacji szybów zastosowanych w procesie restrukturyzacji polskiego górnictwa węglowego. Górnictwo Geoinżynieria 2009, 33, 105–119. [Google Scholar]
- General Map of Mining Shafts in the Upper Silesian Coal Basin. Available online: https://www.google.com/maps/d/viewer?mid=1-6F_sYwndlPT3Fp-WOsdMaKcH-I&ll=50.09688956618981%2C18.935410449999974&z=10 (accessed on 13 October 2020).
- UNDP. THE NEXT FRONTIER: The Story of How Humans Are Changing Planet Earth. Available online: https://www.undp.org/content/undp/en/home.html (accessed on 10 October 2020).
- IEA. Shaping a Secure and Sustainable Energy Future for All. Available online: https://www.iea.org/ (accessed on 12 October 2020).
- EU Parliament. Making the EU Climate-Neutral by 2050. Available online: https://ec.europa.eu/ (accessed on 12 October 2020).
- European Commission Website. The Just Transition Fund. Available online: https://ec.europa.eu/info/strategy/priorities-2019-2024/european-green-deal/actions-being-taken-eu/just-transition-mechanism/just-transition-funding-sources_en (accessed on 10 October 2020).
- European Parliament Raport. Available online: https://www.europarl.europa.eu/RegData/etudes/STUD/2020/651444/IPOL_STU(2020)651444_PL.pdf (accessed on 10 October 2020).
Publisher’s Note: MDPI stays neutral with regard to jurisdictional claims in published maps and institutional affiliations. |
© 2020 by the authors. Licensee MDPI, Basel, Switzerland. This article is an open access article distributed under the terms and conditions of the Creative Commons Attribution (CC BY) license (http://creativecommons.org/licenses/by/4.0/).





