Application of the Modified College Impact Model to Understand Chinese Engineering Undergraduates’ Sustainability Consciousness
Abstract
1. Introduction
2. Theoretical Background and Research Hypotheses
2.1. Modified College Impact Model
2.2. Curriculum Experiences and Sustainability Consciousness
2.3. Mediating Role of Sustainable Agency Beliefs
2.4. Moderating Role of Gender
3. Methodology
3.1. Sample
3.2. Measurement
3.3. Data Analysis
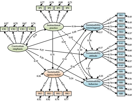
4. Results
4.1. Measurement Model
4.2. Structural Model
4.3. Moderating Effects
5. Discussion
6. Implications
7. Limitations and Future Study
Author Contributions
Funding
Acknowledgments
Conflicts of Interest
References
- Chinese Engineering Education Accreditation Association. Criteria for Engineering Education Accreditation. 2017. Available online: http://www.ceeaa.org.cn/jyzyrzxh/resource/cms/article/599823/617698/2020021318484778597.docx (accessed on 20 February 2020).
- Accreditation Board for Engineering and Technology. Criteria for Accrediting Engineering Programs, 2020–2021. 2019. Available online: https://www.abet.org/accreditation/accreditation-criteria/criteria-for-accrediting-engineering-programs-2020-2021/#GC3 (accessed on 15 March 2020).
- Engineering Council. The UK Standard for Professional Engineering Competence (UK-SPEC). 2014. Available online: http://www.engineeringgateways.co.uk/professional-qualifications/standards/uk-spec.aspx (accessed on 15 March 2020).
- Engineers Canada. Accreditation Criteria and Procedures Report. 2019. Available online: https://engineerscanada.ca/accreditation/accreditation-resources (accessed on 15 March 2020).
- Engineers Australia. Competency Standard for Professional Engineer. 2019. Available online: https://www.engineersaustralia.org.au/sites/default/files/2019-11/Stage1_Competency_Standards.pdf (accessed on 15 March 2020).
- Japan Accreditation Board for Engineering Education. Common Criteria for Accreditation of Professional Education Programs. 2019. Available online: https://jabee.org/en/accreditation/basis (accessed on 15 March 2020).
- Mulder, K.; Segalàs-Coral, J.; Ferrer-Balas, D. Educating engineers for/in sustainable development? What we knew, what we learned, and what we should learn. Therm. Sci. 2010, 14, 625–639. [Google Scholar] [CrossRef]
- Thürer, M.; Tomašević, I.; Stevenson, M.; Qu, T.; Huisingh, D. A systematic review of the literature on integrating sustainability into engineering curricula. J. Clean. Prod. 2018, 181, 608–617. [Google Scholar] [CrossRef]
- Michalos, A.C.; Creech, H.; Swayze, N.; Maurine Kahlke, P.; Buckler, C.; Rempel, K. Measuring Knowledge, Attitudes and Behaviours Concerning Sustainable Development among Tenth Grade Students in Manitoba. Soc. Indic. Res. 2012, 106, 213–238. [Google Scholar] [CrossRef]
- Gericke, N.; Boeve-de Pauw, J.; Berglund, T.; Olsson, D. The Sustainability Consciousness Questionnaire: The theoretical development and empirical validation of an evaluation instrument for stakeholders working with sustainable development. Sustain. Dev. 2019, 27, 35–49. [Google Scholar] [CrossRef]
- United States National Research Council. Science & Engineering Indicators. 2016. Available online: https://www.nsf.gov/statistics/2016/nsb20161/uploads/1/12/chapter-2.pdf (accessed on 15 March 2020).
- Terenzini, P.T.; Reason, R.D. Parsing the first year of college: Rethinking the effects of college on students. In Proceedings of the Annual Conference of the Association for the Study of Higher Education, Philadelphia, PA, USA, 19 November 2005. [Google Scholar]
- Al-Naqbi, A.K.; Alshannag, Q. The status of education for sustainable development and sustainability knowledge, attitudes, and behaviors of UAE University students. Int. J. Sustain. High. Educ. 2018, 19, 566–588. [Google Scholar] [CrossRef]
- Liu, X.; Zou, Y.; Wu, J. Factors Influencing Public-Sphere Pro-Environmental Behavior among Mongolian College Students: A Test of Value–Belief–Norm Theory. Sustainability 2018, 10, 1384. [Google Scholar] [CrossRef]
- Ro, H.K.; Loya, K.I. The Effect of Gender and Race Intersectionality on Student Learning Outcomes in Engineering. Rev. High. Educ. 2015, 38, 359–396. [Google Scholar] [CrossRef]
- Ro, H.K.; Knight, D.B. Gender Differences in Learning Outcomes from the College Experiences of Engineering Students. J. Eng. Educ. 2016, 105, 478–507. [Google Scholar] [CrossRef]
- Olsson, D.; Gericke, N. The effect of gender on students’ sustainability consciousness: A nationwide Swedish study. J. Environ. Educ. 2017, 48, 357–370. [Google Scholar] [CrossRef]
- Astin, A.W. Assessment for Excellence: The Philosophy and Practice of Assessment and Evaluation in Higher Education; The Oryx Press: Phoenix, AZ, USA, 1993. [Google Scholar]
- Reason, R.D.; Terenzini, P.T.; Domingo, R.J. First Things First: Developing Academic Competence in the First Year of College*. Res. High. Educ. 2006, 47, 149–175. [Google Scholar] [CrossRef]
- Reason, R.D.; Terenzi, P.T.; Domingo, R.J. Developing Social and Personal Competence in the First Year of College. Rev. High. Educ. 2007, 30, 271–299. [Google Scholar] [CrossRef]
- National Academy of Engineering. The Engineer of 2020: Visions of Engineering in the New Century; Academics Press: Washington DC, WA, USA, 2004. [Google Scholar]
- Knight, D.B. Reversing the Logic: An Outcomes-Based Student Typology for Determining “What Works” in Promoting an Array of Engineering-Related Student Learning Outcomes. Educ. Eval. Policy Anal. 2014, 36, 145–169. [Google Scholar] [CrossRef]
- Knight, D.B.; Novoselich, B.J. Curricular and Co-curricular Influences on Undergraduate Engineering Student Leadership. J. Eng. Educ. 2017, 106, 44–70. [Google Scholar] [CrossRef]
- Carter, D.F.; Ro, H.K.; Alcott, B.; Lattuca, L.R. Co-Curricular Connections: The Role of Undergraduate Research Experiences in Promoting Engineering Students’ Communication, Teamwork, and Leadership Skills. Res. High. Educ. 2016, 57, 363–393. [Google Scholar] [CrossRef]
- Lattuca, L.R.; Knight, D.B.; Ro, H.K.; Novoselich, B.J. Supporting the Development of Engineers’ Interdisciplinary Competence. J. Eng. Educ. 2017, 106, 71–97. [Google Scholar] [CrossRef]
- Finelli, C.J.; Holsapple, M.A.; Ra, E.; Bielby, R.M.; Burt, B.A.; Carpenter, D.D.; Harding, T.S.; Sutkus, J.A. An Assessment of Engineering Students’ Curricular and Co-Curricular Experiences and Their Ethical Development. J. Eng. Educ. 2012, 101, 469–494. [Google Scholar] [CrossRef]
- Klotz, L.; Potvin, G.; Godwin, A.; Cribbs, J.; Hazari, Z.; Barclay, N. Sustainability as a Route to Broadening Participation in Engineering. J. Eng. Educ. 2014, 103, 137–153. [Google Scholar] [CrossRef]
- Berglund, T.; Gericke, N.; Chang Rundgren, S.N. The implementation of education for sustainable development in Sweden: Investigating the sustainability consciousness among upper secondary students. Res. Sci. Technol. Educ. 2014, 32, 318–339. [Google Scholar] [CrossRef]
- Kollmuss, A.; Agyeman, J. Mind the Gap: Why do people act environmentally and what are the barriers to pro-environmental behavior? Environ. Educ. Res. 2002, 8, 239–260. [Google Scholar] [CrossRef]
- Bandura, A. Human agency in social cognitive theory. Am. Psychol. 1989, 44, 1175–1184. [Google Scholar] [CrossRef]
- Shealy, T.; Godwin, A.; Gardner, H. Survey Development to Measure the Gap Between Student Awareness, Literacy, and Action to Address Human-caused Climate Change. In Proceedings of the 2017 ASEE Annual Conference & Exposition, Columbus, OH, USA, 25–28 June 2017. [Google Scholar]
- Pascarella, E.T.; Terenzini, P.T. How College Affects Students: Findings and Insights from Twenty Years of Research; Jossey-Bass: San Francisco, CA, USA, 1991. [Google Scholar]
- Pascarella, E.T.; Terenzini, P.T. How College Affects Students: A Third Decade of Research; Jossey-Bass: San Francisco, CA, USA, 2005; Volume 2. [Google Scholar]
- Matthew, M.J.; Rockenbach, A.N.; Bowman, N.A.; Seifert, T.A.; Wolniak, G.C. How College Affects Students: 21st Century Evidence that Higher Education Works; Jossey-Bass: San Francisco, CA, USA, 2016. [Google Scholar]
- Astin, A.W. Student involvement: A developmental theory for higher education. J. Coll. Stud. Dev. 1999, 40, 518–529. [Google Scholar]
- Verdin, D.; Godwin, A. Exploring Latina First-generation College Students’ Multiple Identities, Self-efficacy, and Institutional Integration to Inform Achievement in Engineering. J. Women Minor. Sci. Eng. 2018, 24, 261–290. [Google Scholar] [CrossRef]
- Bandura, A. Social Cognitive Theory: An Agentic Perspective. Annu. Rev. Psychol. 2001, 52, 1–26. [Google Scholar] [CrossRef] [PubMed]
- Sawitri, D.R.; Hadiyanto, H.; Hadi, S.P. Pro-environmental behavior from a socialcognitive theory perspective. Procedia Environ. Sci. 2015, 23, 27–33. [Google Scholar] [CrossRef]
- Ro, H.K.; Knight, D.B.; Loya, K.I. Exploring the Moderating Effects of Race and Ethnicity on the Relationship between Curricular and Classroom Experiences and Learning Outcomes in Engineering. J. Women Minor. Sci. Eng. 2016, 22, 91–118. [Google Scholar] [CrossRef]
- Ro, H.K.; Kim, S. College Experiences and Learning Outcomes of Women of Color Engineering Students in the United States. Int. J. Gend. Sci. Technol. 2019, 11, 56–82. [Google Scholar]
- Lattuca, L.R.; Stark, J.S. Shaping the College Curriculum: Academic Plans in Context; Jossey-Bass: San Francisco, CA, USA, 2009. [Google Scholar]
- Ceulemans, K.; De Prins, M. Teacher’s manual and method for SD integration in curricula. J. Clean. Prod. 2010, 18, 645–651. [Google Scholar] [CrossRef]
- Shing, C.K.; Mohamad, Z.F.; Aziz, A.; Raman, A. Integrating Components of Sustainability into Chemical Engineering Curricula. Int. J. Eng. Educ. 2016, 32, 2653–2664. [Google Scholar]
- Kennedy, C.; Hyde, R.; Karney, B. Development of environmental knowledge and attitudes in engineering students. Bull. Sci. Technol. Soc. 2002, 22, 460–473. [Google Scholar] [CrossRef]
- Kuo, S.Y.; Jackson, N.L. Influence of an environmental studies course on attitudes of undergraduates at an engineering university. J. Environ. Educ. 2014, 45, 91–104. [Google Scholar] [CrossRef]
- Bielefeldt, A.R. Incorporating a sustainability module into first-year courses for civil and environmental engineering students. J. Prof. Issues Eng. Educ. Pract. 2011, 137, 78–85. [Google Scholar] [CrossRef]
- Tang, K.H.D. Correlation between sustainability education and engineering students’ attitudes towards sustainability. Int. J. Sustain. High. Educ. 2018, 19, 459–472. [Google Scholar] [CrossRef]
- Pizmony, O.; Ostrow, J. Pro-Environmental Attitudes and Behaviors in Higher Education: Investigating the Role of Formal and Informal Factors; Research Report; International and Transcultural Studies Unit, Columbia University: New York, NY, USA, 2018. [Google Scholar]
- Lozano, R.; Merrill, M.Y.; Sammalisto, K.; Ceulemans, K.; Lozano, F.J. Connecting competences and pedagogical approaches for sustainable development in higher education: A literature review and framework proposal. Sustainability 2017, 9, 1889. [Google Scholar] [CrossRef]
- Biggs, J.; Tang, C. Teaching for Quality Learning at University; McGraw Hill Education & Open University Press: Maidenhead, UK, 2007. [Google Scholar]
- Segalàs, J.; Ferrer-Balas, D.; Mulder, K.F. What do engineering students learn in sustainability courses? The effect of the pedagogical approach. J. Clean. Prod. 2010, 18, 275–284. [Google Scholar] [CrossRef]
- Jollands, M.; Parthasarathy, R. Developing engineering students’ understanding of sustainability using project based learning. Sustainability 2013, 5, 5052–5066. [Google Scholar] [CrossRef]
- Yusof, K.M.; Sadikin, A.N.; Phang, F.A.; Aziz, A.A. Instilling professional skills and sustainable development through problem-based learning (PBL) among first year engineering students. Int. J. Eng. Educ. 2016, 32, 333–347. [Google Scholar]
- Potvin, G.; Hazari, Z.; Klotz, L.; Godwin, A.; Lock, R.M.; Cribbs, J.D.; Barclay, N. Disciplinary Differences in Engineering Students’ Aspirations and Self-Perceptions. In Proceedings of the 2013 ASEE Annual Conference & Exposition, Atlanta, GA, USA, 23–26 June 2013. [Google Scholar]
- Prybutok, A.; Patrick, A.D.; Borrego, M.J.; Seepersad, C.C. Cross-sectional survey study of undergraduate engineering identity. In Proceedings of the 2016 ASEE Annual Conference & Exposition, New Orleans, LA, USA, 26–29 June 2016. [Google Scholar]
- Godwin, A.; Potvin, G.; Hazari, Z. The Development of Critical Engineering Agency, Identity, and the Impact on Engineering Career Choices. In Proceedings of the 2013 ASEE Annual Conference & Exposition, Atlanta, GA, USA, 23–26 June 2013. [Google Scholar]
- Horvath, P. Agency and social adaptation. Appl. Behav. Sci. Rev. 1998, 6, 137–154. [Google Scholar] [CrossRef]
- Sampaio, A.R.; Thomas, R.; Font, X. Why are Some Engaged and Not Others? Explaining Environmental Engagement among Small Firms in Tourism. Int. J. Tour. Res. 2012, 14, 235–249. [Google Scholar] [CrossRef]
- Godwin, A.; Potvin, G.; Hazari, Z.; Lock, R. Identity, Critical Agency, and Engineering: An Affective Model for Predicting Engineering as a Career Choice. J. Eng. Educ. 2016, 105, 312–340. [Google Scholar] [CrossRef]
- Verdín, D.; Godwin, A.; Klotz, L. Exploring the Sustainability-Related Career Outcome Expectations of Community College Students Interested in Science and Engineering Careers. Community Coll. J. Res. Pract. 2020, 44, 83–98. [Google Scholar] [CrossRef]
- Missimer, M.; Connell, T. Pedagogical approaches and design aspects to enable leadership for sustainable development. Sustainability 2012, 5, 172–181. [Google Scholar] [CrossRef]
- Cebrián, G.; Junyent, M. Competencies in Education for Sustainable Development: Exploring the Student Teachers’ Views. Sustainability 2015, 7, 2768–2786. [Google Scholar] [CrossRef]
- Godwin, A.; Potvin, G. Pushing and pulling Sara: A case study of the contrasting influences of high school and university experiences on engineering agency, identity, and participation. J. Res. Sci. Teach. 2017, 54, 439–462. [Google Scholar] [CrossRef]
- Baugher, B.; Shealy, T.; Iorio, J.; Knight, D. Impact of International Service Learning on Macro-Ethics: A National Study of Senior Engineering Students. Int. J. Serv. Learn. Eng. 2019, 14, 1–15. [Google Scholar]
- De Welde, K.; Laursen, S. The glass obstacle course: Informal and formal barriers for women Ph. D. students in STEM fields. Int. J. Gend. Sci. Technol. 2011, 3, 571–595. [Google Scholar]
- Abramo, G.; D’Angelo, C.A.; Murgia, G. Gender differences in research collaboration. J. Informetr. 2013, 7, 811–822. [Google Scholar] [CrossRef]
- Liu, X.; Zou, Y.; Ma, Y.; Gao, W. What affects PhD student creativity in China? A case study from the Joint Training Pilot Project. High. Educ. 2019, 1–20. [Google Scholar] [CrossRef]
- Pawley, A.L.; Schimpf, C.; Nelson, L. Gender in Engineering Education Research: A Content Analysis of Research in JEE, 1998–2012. J. Eng. Educ. 2016, 105, 508–528. [Google Scholar] [CrossRef]
- Meinzen-Dick, R.; Kovarik, C.; Quisumbing, A.R. Gender and Sustainability. Annu. Rev. Environ. Resour. 2014, 39, 29–55. [Google Scholar] [CrossRef]
- Michel, J.O. An assessment of teaching and learning about sustainability across the higher education curriculum. Environ. Educ. Res. 2019, 25, 1806–1807. [Google Scholar] [CrossRef]
- Olsson, D.; Gericke, N.; Boeve-de Pauw, J.; Berglund, T.; Chang, T. Green schools in Taiwan – Effects on student sustainability consciousness. Glob. Environ. Chang. 2019, 54, 184–194. [Google Scholar] [CrossRef]
- Kline, R.B. Principles and Practice of Structural Equation Modeling, 3rd ed.; Guilford Press: New York, NY, USA, 2011. [Google Scholar]
- Anderson, J.C.; Gerbing, D.W. Structural equation modeling in practice: A review and recommended two-step approach. Psychol. Bull. 1988, 103, 411–423. [Google Scholar] [CrossRef]
- Wu, M. Structural Equation Model: Operation and Application of AMOS; Chongqing University Press: Chongqing, China, 2009. [Google Scholar]
- Preacher, K.J.; Hayes, A.F. Asymptotic and resampling strategies for assessing and comparing indirect effects in multiple mediator models. Behav. Res. Methods 2008, 40, 879–891. [Google Scholar] [CrossRef]
- Steenkamp, J.E.M.; Baumgartner, H. Assessing Measurement Invariance in Cross-National Consumer Research. J. Consum. Res. 1998, 25, 78–107. [Google Scholar] [CrossRef]
- Podsakoff, P.M.; MacKenzie, S.B.; Lee, J.-Y.; Podsakoff, N.P. Common method biases in behavioral research: A critical review of the literature and recommended remedies. J. Appl. Psychol. 2003, 88, 879–903. [Google Scholar] [CrossRef] [PubMed]
- Nunnally, J.C. Psychometric Theory, 2nd ed.; McGraw-Hill: New York, NY, USA, 1978. [Google Scholar]
- Wu, M. Structural Equation Modeling: Tips for Practical Application; Chongqing University Press: Chongqing, China, 2013. [Google Scholar]
- Fornell, C.; Larcker, D.F. Evaluating Structural Equation Models with Unobservable Variables and Measurement Error. J. Mark. Res. 1981, 18, 39–50. [Google Scholar] [CrossRef]
- Augustus-Horvath, C.L.; Tylka, T.L. A Test and Extension of Objectification Theory as It Predicts Disordered Eating: Does Women’s Age Matter? J. Couns. Psychol. 2009, 56, 253–265. [Google Scholar] [CrossRef]
- Ryu, H.C.; Brody, S.D. Examining the impacts of a graduate course on sustainable development using ecological footprint analysis. Int. J. Sustain. High. Educ. 2006, 7, 158–175. [Google Scholar] [CrossRef]
- Astin, A.W. Diversity and Multiculturalism on the Campus. Chang. Mag. High. Learn. 1993, 25, 44–49. [Google Scholar] [CrossRef]
- Stern, P.C. New Environmental Theories: Toward a Coherent Theory of Environmentally Significant Behavior. J. Soc. Issues 2000, 56, 407–424. [Google Scholar] [CrossRef]
- Erskine, L.; Johnson, S.D. Effective Learning Approaches for Sustainability: A Student Perspective. J. Educ. Bus. 2012, 87, 198–205. [Google Scholar] [CrossRef]
- Herranen, J.; Vesterinen, V.-M.; Aksela, M. From Learner-Centered to Learner-Driven Sustainability Education. Sustainability 2018, 10, 2190. [Google Scholar] [CrossRef]
- Rydhagen, B.; Dackman, C. Integration of sustainable development in sanitary engineering education in Sweden. Eur. J. Eng. Educ. 2011, 36, 87–95. [Google Scholar] [CrossRef]
- Bieri Buschor, C.; Berweger, S.; Keck Frei, A.; Kappler, C. Majoring in STEM—What Accounts for Women’s Career Decision Making? A Mixed Methods Study. J. Educ. Res. 2014, 107, 167–176. [Google Scholar] [CrossRef]
- Shuman, L.J.; Besterfield-Sacre, M.; McGourty, J. The ABET “Professional Skills”—Can They Be Taught? Can They Be Assessed? J. Eng. Educ. 2005, 94, 41–55. [Google Scholar] [CrossRef]
- Luthans, F. The need for and meaning of positive organizational behavior. J. Organ. Behav. 2002, 23, 695–706. [Google Scholar] [CrossRef]



| Characteristic | Categories | Number of Respondents | Percentage (%) |
|---|---|---|---|
| Engineering discipline | civil engineering | 222 | 12.3 |
| electrical engineering | 267 | 14.8 | |
| mechanical engineering | 685 | 38.0 | |
| chemical engineering | 188 | 10.4 | |
| materials engineering | 442 | 24.5 | |
| Gender | Female | 589 | 32.6 |
| Male | 1215 | 67.4 | |
| Ethnicity | Han | 1706 | 94.6 |
| Other | 98 | 5.4 | |
| Area of family residence | Urban | 946 | 52.4 |
| Rural | 858 | 47.6 | |
| First-generation university student | Yes | 530 | 29.4 |
| No | 1274 | 70.6 |
| Variables/Measurement Items | Mean | SD | Skewness | Kurtosis |
|---|---|---|---|---|
| Curricular emphasis (CE) | ||||
| CE1: Generating and evaluating ideas about how to solve an engineering problem in a sustainable way | 4.169 | 0.697 | −0.783 | 1.546 |
| CE2: The value of gender, racial/ethnic, or cultural diversity in engineering | 3.933 | 0.848 | −0.677 | 0.489 |
| CE3: Sustainable issues in engineering practice | 4.124 | 0.717 | −0.693 | 1.016 |
| CE4: Understanding how engineering solutions can be shaped by environmental, cultural, economic, and other considerations | 4.080 | 0.750 | −0.716 | 1.015 |
| Instructional practice (IP) | ||||
| IP1: Used examples, cases, or metaphors to explain sustainability-related concepts | 3.929 | 0.807 | −0.643 | 0.569 |
| IP2: Introduced how sustainability is connected to engineering | 3.951 | 0.793 | −0.621 | 0.583 |
| IP3: Explained sustainability-related concepts by linking them to what students already know | 3.920 | 0.825 | −0.653 | 0.526 |
| IP4: Provided support if and when students felt challenged by the sustainability content | 3.915 | 0.836 | −0.716 | 0.601 |
| Sustainable agency belief (SAB) | ||||
| SAB1: Engineering will provide greater opportunities for future generations | 3.945 | 0.819 | −0.424 | −0.061 |
| SAB2: A country needs engineering to become developed | 4.003 | 0.853 | −0.860 | 1.124 |
| SAB3: Engineering make our lives healthier, easier, and more comfortable | 3.984 | 0.867 | −0.862 | 1.059 |
| SAB4: The benefits of new engineering technologies for sustainable development greatly outweigh the risks | 4.080 | 0.816 | −0.910 | 1.385 |
| Sustainable knowledge (SK) | ||||
| SK1: Respecting human rights is necessary for sustainable development | 4.442 | 0.797 | −1.784 | 3.913 |
| SK2: To achieve sustainable development, all the people in the world must have access to good education | 4.106 | 0.972 | −1.001 | 0.449 |
| SK3: Sustainable development requires a fair distribution of goods and services among people in the world | 4.029 | 1.016 | −0.924 | 0.226 |
| SK4: Wiping out poverty in the world is necessary for sustainable development | 4.195 | 0.888 | −1.099 | 1.028 |
| SK5: Sustainable development requires a shift to renewable natural resources | 4.427 | 0.691 | −1.512 | 4.154 |
| Sustainable attitude (SA) | ||||
| SA1: I think that everyone ought to be given the opportunity to acquire the knowledge, values, and skills that are necessary to live sustainably | 4.481 | 0.690 | −1.726 | 4.822 |
| SA2: I think that companies have a responsibility to reduce the use of packaging and disposable articles | 4.528 | 0.658 | −1.903 | 6.319 |
| SA3: I think that we who are living now should make sure that people in the future enjoy the same quality of life as we do today | 4.460 | 0.717 | −1.745 | 4.706 |
| SA4: I think that people who pollute land, air, or water should pay for the damage they cause to the environment | 4.480 | 0.675 | −1.626 | 4.595 |
| SA5: I think that it is important to take measures against problems which have to do with climate change | 4.503 | 0.656 | −1.724 | 5.442 |
| Sustainable behavior (SB) | ||||
| SB1: Where possible, I choose to cycle or walk when I’m going somewhere, instead of travelling by motor vehicle | 4.426 | 0.719 | −1.459 | 3.228 |
| SB2: When I use a computer or mobile to chat, to text, to play games, and so on, I always treat others as respectfully as I would in real life | 4.404 | 0.746 | −1.614 | 3.921 |
| SB3: I do things that help poor people | 4.225 | 0.771 | −0.947 | 1.376 |
| SB4: I avoid buying goods from companies with a bad reputation for looking after their employees and the environment | 4.274 | 0.769 | −1.129 | 1.923 |
| SB5: I have changed my personal lifestyle in order to reduce waste | 4.396 | 0.678 | −1.280 | 3.207 |
| Variables | Items | Loading | Cronbach’s α | CR | AVE |
|---|---|---|---|---|---|
| Curricular emphasis (CE) | CE1 | 0.755 | 0.887 | 0.890 | 0.668 |
| CE2 | 0.835 | ||||
| CE3 | 0.816 | ||||
| CE4 | 0.861 | ||||
| Instructional practice (IP) | IP1 | 0.875 | 0.930 | 0.930 | 0.770 |
| IP2 | 0.885 | ||||
| IP3 | 0.896 | ||||
| IP4 | 0.853 | ||||
| Sustainable agency belief (SAB) | SAB1 | 0.719 | 0.908 | 0.911 | 0.722 |
| SAB2 | 0.906 | ||||
| SAB3 | 0.885 | ||||
| SAB4 | 0.875 | ||||
| Sustainability knowingness (SK) | SK1 | 0.672 | 0.832 | 0.837 | 0.507 |
| SK2 | 0.671 | ||||
| SK3 | 0.748 | ||||
| SK4 | 0.712 | ||||
| SK5 | 0.754 | ||||
| Sustainability attitude (SA) | SA1 | 0.774 | 0.878 | 0.879 | 0.590 |
| SA2 | 0.775 | ||||
| SA3 | 0.745 | ||||
| SA4 | 0.756 | ||||
| SA5 | 0.796 | ||||
| Sustainability behavior (SB) | SB1 | 0.722 | |||
| SB2 | 0.749 | ||||
| SB3 | 0.735 | 0.860 | 0.861 | 0.554 | |
| SB4 | 0.739 | ||||
| SB5 | 0.773 |
| Variables | 1 | 2 | 3 | 4 | 5 | 6 |
|---|---|---|---|---|---|---|
| 1. Curricular emphasis | 0.817 | |||||
| 2. Instructional practice | 0.725 *** | 0.877 | ||||
| 3. Sustainable agency belief | 0.445 *** | 0.483 *** | 0.850 | |||
| 4. Sustainability knowingness | 0.322 *** | 0.325 *** | 0.274 *** | 0.712 | ||
| 5. Sustainability attitude | 0.336 *** | 0.299 *** | 0.299 *** | 0.669 *** | 0.768 | |
| 6. Sustainability behavior | 0.389 *** | 0.362 *** | 0.374 *** | 0.612 *** | 0.743 *** | 0.744 |
| Paths | Bootstrapping | 95% Bias-Corrected CI | p | ||
|---|---|---|---|---|---|
| Effect | Boot S. E. | Boot LLCI | Boot ULCI | ||
| CE→SK | 0.200 | 0.055 | 0.097 | 0.311 | 0.001 |
| CE→SA | 0.274 | 0.054 | 0.169 | 0.380 | 0.001 |
| CE→SB | 0.288 | 0.052 | 0.185 | 0.390 | 0.001 |
| CE→SAB | 0.185 | 0.057 | 0.071 | 0.297 | 0.003 |
| IP→SK | 0.140 | 0.050 | 0.039 | 0.233 | 0.012 |
| IP→SA | 0.023 | 0.043 | -0.070 | 0.104 | 0.661 |
| IP→SB | 0.054 | 0.047 | -0.038 | 0.148 | 0.244 |
| IP→SAB | 0.349 | 0.053 | 0.246 | 0.452 | 0.001 |
| SAB→SK | 0.136 | 0.033 | 0.074 | 0.202 | 0.001 |
| SAB→SA | 0.180 | 0.036 | 0.112 | 0.255 | 0.001 |
| SAB→SB | 0.242 | 0.034 | 0.174 | 0.308 | 0.001 |
| CE→SAB→SK | 0.025 | 0.010 | 0.009 | 0.050 | 0.002 |
| CE→SAB→SA | 0.033 | 0.012 | 0.012 | 0.063 | 0.002 |
| CE→SAB→SB | 0.045 | 0.016 | 0.018 | 0.080 | 0.002 |
| IP→SAB→SK | 0.048 | 0.013 | 0.025 | 0.078 | 0.000 |
| IP→SAB→SA | 0.063 | 0.016 | 0.036 | 0.100 | 0.001 |
| IP→SAB→SB | 0.085 | 0.017 | 0.056 | 0.124 | 0.001 |
| Standardized Coefficients | χ2 (df) | ∆χ2 (∆df) | ||
| Female | Male | |||
| Constrained model | - | - | 1715.090 (655) | - |
| CE→SAB | 0.129 * | 0.224 *** | 1708.895 (654) | 6.195 * |
| IP→SAB | 0.273 *** | 0.390 *** | 1708.174 (654) | 6.915 ** |
| IP→SK | 0.213 *** | 0.140 *** | 1710.936 (654) | 4.153 * |
| SAB→SK | 0.216 *** | 0.102 ** | 1705.656 (654) | 9.433 ** |
© 2020 by the authors. Licensee MDPI, Basel, Switzerland. This article is an open access article distributed under the terms and conditions of the Creative Commons Attribution (CC BY) license (http://creativecommons.org/licenses/by/4.0/).
Share and Cite
Zhao, Q.; Liu, X.; Ma, Y.; Zheng, X.; Yu, M.; Wu, D. Application of the Modified College Impact Model to Understand Chinese Engineering Undergraduates’ Sustainability Consciousness. Sustainability 2020, 12, 2614. https://doi.org/10.3390/su12072614
Zhao Q, Liu X, Ma Y, Zheng X, Yu M, Wu D. Application of the Modified College Impact Model to Understand Chinese Engineering Undergraduates’ Sustainability Consciousness. Sustainability. 2020; 12(7):2614. https://doi.org/10.3390/su12072614
Chicago/Turabian StyleZhao, Qiudi, Xianwei Liu, Yonghong Ma, Xiaoqi Zheng, Miaomiao Yu, and Dongjiao Wu. 2020. "Application of the Modified College Impact Model to Understand Chinese Engineering Undergraduates’ Sustainability Consciousness" Sustainability 12, no. 7: 2614. https://doi.org/10.3390/su12072614
APA StyleZhao, Q., Liu, X., Ma, Y., Zheng, X., Yu, M., & Wu, D. (2020). Application of the Modified College Impact Model to Understand Chinese Engineering Undergraduates’ Sustainability Consciousness. Sustainability, 12(7), 2614. https://doi.org/10.3390/su12072614

