Optimal Sizing of Standalone Photovoltaic System Using Improved Performance Model and Optimization Algorithm
Abstract
1. Introduction
2. Modeling of Standalone PV System
2.1. Modeling of Photovoltaic Array
- Initialization
- Mutation
- Crossover
- Selection
2.2. Battery Model
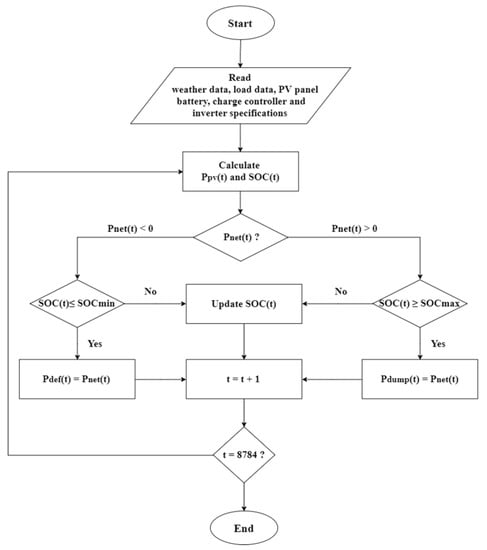
2.3. SAPV Energy Flow Model
2.4. Technical and Economical Parameters
2.4.1. Loss of Load Probability
2.4.2. Life Cycle Cost
3. Optimal Sizing of SAPV
The Numerical Algorithm
4. Results and Discussion
5. Conclusions
Author Contributions
Funding
Acknowledgments
Conflicts of Interest
References
- Ayop, R.; Isa, N.M.; Tan, C.W. Components sizing of photovoltaic stand-alone system based on loss of power supply probability. Renew. Sustain. Energy Rev. 2018, 81, 2731–2743. [Google Scholar] [CrossRef]
- Monaaf, D.A.; Al-falahi, S.D.G.; Jayasinghe, H.E. A review on recent size optimization methodologies for standalone solar and wind hybrid renewable energy system. Energy Convers. Manag. 2017, 143, 252–274. [Google Scholar] [CrossRef]
- Kamali, S. Feasibility analysis of standalone photovoltaic electrification system in a residential building in Cyprus. Renew. Sustain. Energy Rev. 2016, 65, 1279–1284. [Google Scholar] [CrossRef]
- Sharma, V.K.; Colangelo, A.; Spagna, G. Photovoltaic technology: Basic concepts, sizing of a stand alone photovoltaic system for domestic applications and preliminary economic analysis. Energy Convers. Manag. 1995, 36, 161–174. [Google Scholar] [CrossRef]
- Petrakopoulou, F. On the economics of stand-alone renewable hybrid power plants in remote regions. Energy Convers. Manag. 2016, 118, 63–74. [Google Scholar] [CrossRef]
- Arvind Chel, G.N.; Tiwari, A.C. Simplified method of sizing and life cycle cost assessment of building integrated photovoltaic system. Energy Build. 2009, 41, 1172–1180. [Google Scholar] [CrossRef]
- Al-Salaymeh, A.; Al-Hamamre, Z.; Sharaf, F.; Abdelkader, M.R. Technical and economical assessment of the utilization of photovoltaic systems in residential buildings: The case of Jordan. Energy Convers. Manag. 2010, 51, 1719–1726. [Google Scholar] [CrossRef]
- Shukla, A.K.; Sudhakar, K.; Baredar, P. Design, simulation and economic analysis of standalone roof top solar PV system in India. Sol. Energy 2016, 136, 437–449. [Google Scholar] [CrossRef]
- Dufo-López, R.; Lujano-Rojas, J.M.; Bernal-Agustín, J.L. Comparison of different lead–acid battery lifetime prediction models for use in simulation of stand-alone photovoltaic systems. Appl. Energy 2014, 115, 242–253. [Google Scholar] [CrossRef]
- Lee, M.; Soto, D.; Modi, V. Cost versus reliability sizing strategy for isolated photovoltaic micro-grids in the developing world. Renew. Energy 2014, 69, 16–24. [Google Scholar] [CrossRef]
- Bouabdallah, A.; Olivier, J.C.; Bourguet, S.; Machmoum, M.; Schaeffer, E. Schaeffer, Safe sizing methodology applied to a standalone photovoltaic system. Renew. Energy 2015, 80, 266–274. [Google Scholar] [CrossRef]
- Ibrahim, I.A.; Khatib, T.; Mohamed, A. Optimal sizing of a standalone photovoltaic system for remote housing electrification using numerical algorithm and improved system models. Energy 2017, 126, 392–403. [Google Scholar] [CrossRef]
- Koca, A.; Oztop, H.F.; Varol, Y.; Koca, G.O. Estimation of solar radiation using artificial neural networks with different input parameters for Mediterranean region of Anatolia in Turkey. Expert Syst. Appl. 2011, 38, 8756–8762. [Google Scholar] [CrossRef]
- Egido, M.; Lorenzo, E. The sizing of stand alone PV-system: A review and a proposed new method. Sol. Energy Mater. Sol. Cells 1992, 26, 51–69. [Google Scholar] [CrossRef]
- Fragaki, A.; Markvart, T. Stand-alone PV system design: Results using a new sizing approach. Renew. Energy 2007, 33, 162–167. [Google Scholar] [CrossRef]
- Jakhrani, A.Q.; Othman, A.; Rigit, A.R.H.; Samo, S.R.; Kamboh, S.A. A novel analytical model for optimal sizing of standalone photovoltaic systems. Energy 2012, 46, 675–682. [Google Scholar] [CrossRef]
- Okoye, C.O.; Solyalı, O. Optimal sizing of stand-alone photovoltaic systems in residential buildings. Energy 2017, 126, 573–584. [Google Scholar] [CrossRef]
- Khatib, T.; Elmenreich, W. An Improved Method for Sizing Standalone Photovoltaic Systems Using Generalized Regression Neural Network. Int. J. Photoenergy 2014, 2014, 748142. [Google Scholar] [CrossRef]
- Maleki, A.; Pourfayaz, F.; Hafeznia, H.; Rosen, M.A. A novel framework for optimal photovoltaic size and location in remote areas using a hybrid method: A case study of eastern Iran. Energy Convers. Manag. 2017, 153, 129–143. [Google Scholar] [CrossRef]
- Mohamed, A.F.; Elarini, M.M.; Othman, A.M. A new technique based on Artificial Bee Colony Algorithm for optimal sizing of stand-alone photovoltaic system. J. Adv. Res. 2014, 5, 397–408. [Google Scholar] [CrossRef]
- Aziz, N.I.A.; Sulaiman, S.I.; Shaari, S.; Musirin, I.; Sopian, K. Optimal sizing of stand-alone photovoltaic system by minimizing the loss of power supply probability. Sol. Energy 2017, 150, 220–228. [Google Scholar] [CrossRef]
- Heydari, A.; Askarzadeh, A. Optimization of a biomass-based photovoltaic power plant for an off-grid application subject to loss of power supply probability concept. Appl. Energy 2015, 165, 601–611. [Google Scholar] [CrossRef]
- Askarzadeh, A. A discrete chaotic harmony search-based simulated annealing algorithm for optimum design of PV/wind hybrid system. Sol. Energy 2013, 97, 93–101. [Google Scholar] [CrossRef]
- Movahediyan, Z.; Askarzadeh, A. Multi-objective optimization framework of a photovoltaic-diesel generator hybrid energy system considering operating reserve. Sustain. Cities Soc. 2018, 41, 1–12. [Google Scholar] [CrossRef]
- Mellit, A. ANN-based GA for generating the sizing curve of stand-alone photovoltaic systems. Adv. Eng. Softw. 2010, 41, 687–693. [Google Scholar] [CrossRef]
- Benmouiza, K.; Tadj, M.; Cheknane, A. Classification of hourly solar radiation using fuzzy c-means algorithm for optimal stand-alone PV system sizing. Int. J. Electr. Power Energy Syst. 2016, 82, 233–241. [Google Scholar] [CrossRef]
- Khatib, T.; Ibrahim, I.A.; Mohamed, A. A review on sizing methodologies of photovoltaic array and storage battery in a standalone photovoltaic system. Energy Convers. Manag. 2016, 120, 430–448. [Google Scholar] [CrossRef]
- Zheng, Y.; Chen, S.; Lin, Y.; Wang, W. Bio-Inspired Optimization of Sustainable Energy Systems: A Review. Math. Probl. Eng. 2013, 2013, 354523. [Google Scholar] [CrossRef]
- Youssef, A.; El-Telbany, M.; Zekry, A. The role of artificial intelligence in photo-voltaic systems design and control: A review. Renew. Sustain. Energy Rev. 2017, 78, 72–79. [Google Scholar] [CrossRef]
- Jordehi, A.R. Parameter estimation of solar photovoltaic (PV) cells: A review. Renew. Sustain. Energy Rev. 2016, 61, 354–371. [Google Scholar] [CrossRef]
- Muhsen, D.H.; Ghazali, A.B.; Khatib, T.; Abed, I.A. A comparative study of evolutionary algorithms and adapting control parameters for estimating the parameters of a single-diode photovoltaic module’s model. Renew. Energy 2016, 96, 377–389. [Google Scholar] [CrossRef]
- Muhsen, D.H.; Ghazali, A.B.; Khatib, T.; Abed, I.A. Extraction of photovoltaic module model’s parameters using an improved hybrid differential evolution/electromagnetism-like algorithm. Sol. Energy 2015, 119, 286–297. [Google Scholar] [CrossRef]
- Kaelo, P.; Ali, M.M. Differential evolution algorithms using hybrid mutation. Comput. Optim. Appl. 2007, 37, 231. [Google Scholar] [CrossRef]
- Castañer, L.; Silvestre, S. Modelling Photovoltaic Systems Using PSpice®; Wiley: Hoboken, NJ, USA, 2002; pp. 1–358. [Google Scholar] [CrossRef]
- Muhsen, D.H.; Khatib, T.; Abdulabbas, T.E. Sizing of a standalone photovoltaic water pumping system using hybrid multi-criteria decision making methods. Sol. Energy 2018, 159, 1003–1015. [Google Scholar] [CrossRef]
- Ishaque, K.; Salam, Z.; Mekhilef, S.; Shamsudin, A. Parameter extraction of solar photovoltaic modules using penalty-based differential evolution. Appl. Energy 2012, 99, 297–308. [Google Scholar] [CrossRef]
- Jiang, L.L.; Maskell, D.L.; Patra, J.C. Parameter estimation of solar cells and modules using an improved adaptive differential evolution algorithm. Appl. Energy 2013, 112, 185–193. [Google Scholar] [CrossRef]
- Khatib, T.; Sopian, K.; Kazem, H.A. Actual performance and characteristic of a grid connected photovoltaic power system in the tropics: A short term evaluation. Energy Convers. Manag. 2013, 71, 115–119. [Google Scholar] [CrossRef]
- Muhsen, D.H.; Ghazali, A.B.; Khatib, T. Multiobjective differential evolution algorithm-based sizing of a standalone photovoltaic water pumping system. Energy Convers. Manag. 2016, 118, 32–43. [Google Scholar] [CrossRef]








| Condition. | DEAM | Ishaque et al. [36] | Jiang et al. [37] | Khatib et al. [38] |
|---|---|---|---|---|
| C1 | 0.0336 | 0.0387 | 0.0389 | 0.0478 |
| C2 | 0.0174 | 0.0261 | 0.0238 | 0.0978 |
| C3 | 0.0201 | 0.0268 | 0.0265 | 0.1320 |
| C4 | 0.0646 | 0.0844 | 0.0844 | 0.1001 |
| C5 | 0.1050 | 0.1104 | 0.1104 | 0.5661 |
| Component | Specification | Value |
|---|---|---|
| PV Panel (KC120-1) | Maximum power at STC (PMP) | 120 Wp (Watts Peak) |
| Voltage at maximum power point (VMP) | 16.9 V | |
| Current at maximum power point (IMP) | 7.1 A | |
| Efficiency at STC (ηPV) | 12.9% | |
| Module area (APV) | 1.425 × 0.652 m2 | |
| Battery (SKT-GFM-500) | Nominal Voltage (VB) | 2 V |
| Capacity (Cbat) | 500 Ah | |
| Charge/Discharge Efficiency (ηbat) | 80% | |
| Inverter | Efficiency (ηINV) | 0.95% |
| Charge Controller | Maximum SOC (SOCmax) | 100% |
| Minimum SOC (SOCmin) | 20% | |
| Wire | Efficiency (ηw) | 98% |
| Load | AC Voltage (VAC) | 220 V |
| DC Voltage (VDC) | 12 V | |
| Daily Average Load Energy (EL) | 10.12 kWh |
| Asset/Service | Unit Cost (USD) |
|---|---|
| PV Module | 100/Module (Iraqi Market) |
| PV Maintenance | 0.0542/Wp/year [12] |
| Battery | 225/Battery [Iraqi Market] |
| Battery Maintenance | 0.003/Wh/year [12] |
| Replacement Cost | 0.042Wh/year [12] |
| Charge Controller | 400/Charger [12] |
| Inverter | 800/Inverter [12] |
| Circuit Breaker (CB) | 25/CB [12] |
| Installation | 600 [12] |
| Parameter | Value |
|---|---|
| Number of PV panels in series | 1 |
| Number of PV panels in parallel | 63 |
| Total number of PV panels | 63 |
| Number of batteries in series | 6 |
| Number of batteries in parallel | 11 |
| Total number of batteries | 66 |
| LLP | 0.00968 |
| LCC (USD) | 72,993.1218 |
| Run No. | Parallel PV | Parallel Batteries | Series PV | Series Battery | Total Number of PV | Total Number of Batteries | LLP | LCC ($) |
|---|---|---|---|---|---|---|---|---|
| 1 | 65 | 11 | 1 | 6 | 65 | 66 | 0.0090665 | 73,384.1533 |
| 2 | 63 | 11 | 1 | 6 | 63 | 66 | 0.009680306 | 72,993.12183 |
| 3 | 62 | 11 | 1 | 6 | 62 | 66 | 0.010018332 | 72,797.60607 |
| 4 | 63 | 11 | 1 | 6 | 63 | 66 | 0.009680306 | 72,993.12183 |
| 5 | 63 | 11 | 1 | 6 | 63 | 66 | 0.009680306 | 72,993.12183 |
| 6 | 65 | 11 | 1 | 6 | 65 | 66 | 0.0090665 | 73,384.1533 |
| 7 | 62 | 11 | 1 | 6 | 62 | 66 | 0.010018332 | 72,797.60607 |
| 8 | 62 | 11 | 1 | 6 | 62 | 66 | 0.010018332 | 72,797.60607 |
| 9 | 63 | 11 | 1 | 6 | 63 | 66 | 0.009680306 | 72,993.12183 |
| 10 | 64 | 11 | 1 | 6 | 64 | 66 | 0.009343939 | 73,188.63758 |
| 11 | 63 | 11 | 1 | 6 | 63 | 66 | 0.009680306 | 72,993.12183 |
| 12 | 63 | 11 | 1 | 6 | 63 | 66 | 0.009680306 | 72,993.12183 |
| Sizing Method/Parameter | Execution Time (Hour) | No. of Simulations |
|---|---|---|
| Numerical algorithm | 107.5 | 25,960 |
| DEMO-based sizing algorithm | 3.967 (Average) | 6800 |
© 2020 by the authors. Licensee MDPI, Basel, Switzerland. This article is an open access article distributed under the terms and conditions of the Creative Commons Attribution (CC BY) license (http://creativecommons.org/licenses/by/4.0/).
Share and Cite
Khatib, T.; Muhsen, D.H. Optimal Sizing of Standalone Photovoltaic System Using Improved Performance Model and Optimization Algorithm. Sustainability 2020, 12, 2233. https://doi.org/10.3390/su12062233
Khatib T, Muhsen DH. Optimal Sizing of Standalone Photovoltaic System Using Improved Performance Model and Optimization Algorithm. Sustainability. 2020; 12(6):2233. https://doi.org/10.3390/su12062233
Chicago/Turabian StyleKhatib, Tamer, and Dhiaa Halboot Muhsen. 2020. "Optimal Sizing of Standalone Photovoltaic System Using Improved Performance Model and Optimization Algorithm" Sustainability 12, no. 6: 2233. https://doi.org/10.3390/su12062233
APA StyleKhatib, T., & Muhsen, D. H. (2020). Optimal Sizing of Standalone Photovoltaic System Using Improved Performance Model and Optimization Algorithm. Sustainability, 12(6), 2233. https://doi.org/10.3390/su12062233

