Investigating the Role of Customer Co-Creation Behavior on Social Media Platforms in Rendering Innovative Services
Abstract
:1. Introduction
2. Theoretical Background and Hypotheses
2.1. Value Co-Creation Behavior
2.1.1. Value Co-Creation Behavior and Rendering Innovative Services
2.1.2. Customer Citizenship Behavior
2.1.3. Customer Participation Behavior
2.2. Social Co-Creation as the Moderator
2.3. Theoretical Framework
3. Materials and Methods
3.1. Sample Size and Variable Measurement
3.2. Validity and Reliability
4. Results
5. Discussion
5.1. Managerial Implications
5.2. Theoretical Implications
5.3. Conclusions
5.4. Limitations and Future Research
Author Contributions
Funding
Conflicts of Interest
Appendix A. Research Questions
- I have asked others and searched for information on where this service is located and what it offers.
- I have paid attention to how others behave to use this service well.
- 3.
- I clearly explained what I wanted the employee to do and answered all the employee’s service-related questions.
- 4.
- I gave the employee proper information and provided necessary information so that the employee could perform his or her duties.
- 5.
- I performed all the tasks that are required and adequately completed all the expected behaviors.
- 6.
- I fulfilled responsibilities to the business and followed the employee’s directives or orders.
- 7.
- I was friendly and kind to the employee.
- 8.
- I was polite and courteous to the employee.
- 9.
- If I have a useful idea on how to improve service, I let the employee know.
- 10.
- When I receive good service from the employee or experience a problem, I comment about and let them know it.
- 11.
- I said positive things about their services and the employee to others.
- 12.
- I recommended XYZ and the employee to others and encouraged friends and relatives to use their services.
- 13.
- I assist other customers if they need my help or seem to have problems.
- 14.
- I teach other customers to use the service correctly and give advice to other customers.
- 15.
- If service is not delivered as expected or on time, I would be willing to adapt.
- 16.
- If the employee makes a mistake during service delivery, I would be willing to be patient.
- 17.
- Customers perceive the service feature as novel.
- 18.
- The benefits the service offers are new to the customers.
- 19.
- The service introduced many completely new features to the market.
- 20.
- The service shows an unconventional way of solving problems.
- 21.
- The service is brand new, never seen in the market before.
- 22.
- I use my friends’ recommendations on social media networks to become motivated and buy a service, and their behaviour is important for me.
- 23.
- Popularity of the individuals on social media networks makes me use similar services.
- 24.
- Current trends on social media networks makes me more engaged in those platforms and use specific services.
References
- Aquilani, B.; Silvestri, C.; Ioppolo, G.; Ruggieri, A. The challenging transition to bio-economies: Towards a new framework integrating corporate sustainability and value co-creation. J. Clean. Prod. 2018, 172, 4001–4009. [Google Scholar] [CrossRef]
- Smyth, H.; Lecoeuvre, L.; Vaesken, P. Co-creation of value and the project context: Towards application on the case of Hinkley Point C Nuclear Power Station. Int. J. Proj. Manag. 2018, 36, 170–183. [Google Scholar] [CrossRef]
- Ciasullo, M.V.; Troisi, O.; Cosimato, S. How Digital Platforms Can Trigger Cultural Value Co-Creation?—A Proposed Model. J. Serv. Sci. Manag. 2018, 11, 161–181. [Google Scholar]
- Wiścicka-Fernando, M.; Misiak-Kwit, S.; Fernando, K.S.D. Co-Creation as an Innovative Way to Develop an Enterprise—Cross-Country Analysis. Sustainability 2019, 11, 6737. [Google Scholar] [CrossRef] [Green Version]
- Kim, M.J.; Hall, C.M. Can co-creation and crowdfunding types predict funder behavior? An extended model of goal-directed behavior. Sustainability 2019, 11, 7061. [Google Scholar] [CrossRef] [Green Version]
- Martínez-Cañas, R.; Ruiz-Palomino, P.; Linuesa-Langreo, J.; Blázquez-Resino, J.J. Consumer participation in co-creation: An enlightening model of causes and effects based on ethical values and transcendent motives. Front. Psychol. 2016, 7, 793. [Google Scholar] [CrossRef] [Green Version]
- Caputo, F.; Garcia-Perez, A.; Cillo, V.; Giacosa, E. A knowledge-based view of people and technology: Directions for a value co-creation-based learning organisation. J. Knowl. Manag. 2019, 23, 1314–1334. [Google Scholar] [CrossRef]
- Zhang, X.; Chen, R. Examining the mechanism of the value co-creation with customers. Int. J. Prod. Econ. 2008, 116, 242–250. [Google Scholar] [CrossRef]
- Terho, H.; Haas, A.; Eggert, A.; Ulaga, W. ‘It’s almost like taking the sales out of selling’—Towards a conceptualization of value-based selling in business markets. Ind. Mark. Manag. 2012, 41, 174–185. [Google Scholar] [CrossRef]
- Lambert, D.M.; Enz, M.G. Managing and measuring value co-creation in business-to-business relationships. J. Mark. Manag. 2012, 28, 1588–1625. [Google Scholar] [CrossRef]
- Hamidi, F.; Shams Gharneh, N.; Khajeheian, D. A Conceptual Framework for Value Co-Creation in Service Enterprises (Case of Tourism Agencies). Sustainability 2020, 12, 213. [Google Scholar] [CrossRef] [Green Version]
- Buhalis, D.; Sinarta, Y. Real-time co-creation and nowness service: Lessons from tourism and hospitality. J. Travel Tour. Mark. 2019, 36, 563–582. [Google Scholar] [CrossRef]
- Franklin, D.; Marshall, R. Adding co-creation as an antecedent condition leading to trust in business-to-business relationships. Ind. Mark. Manag. 2019, 77, 170–181. [Google Scholar] [CrossRef]
- Zhang, T.C.; Jahromi, M.F.; Kizildag, M. Value co-creation in a sharing economy: The end of price wars? Int. J. Hosp. Manag. 2018, 71, 51–58. [Google Scholar] [CrossRef]
- Yrjölä, M.; Kuusela, H.; Närvänen, E.; Rintamäki, T.; Saarijärvi, H. Leading change: A customer value framework. In Leading Change in a Complex World: Transdisciplinary Perspectives; Tampere University Press: Tampere, Finland, 2019. [Google Scholar]
- Hamid, H. The Strategic Position of Human Resource Management for Creating Sustainable Competitive Advantage in the VUCA World. J. Hum. Resour. Manag. Labor Stud. 2019, 7, 1–4. [Google Scholar] [CrossRef]
- Chauhan, A.; Joshi, M.; Kumar, A.; Abidi, S.; Dhiraj, A. Hindsight-insight-foresight: A strategic combination for enterprises in a VUCA world? Int. J. Technol. Transf. Commer. 2020, 17, 99–113. [Google Scholar]
- Nair, J.; Pahurkar, R.; Phule, S. Changing face of the outsourcing industry in a VUCA world: Learning and Development Organizations the new frontier. Int. J. Res. Eng. Appl. Manag. 2019. [Google Scholar] [CrossRef]
- Fathian, M.; Sharifi, H.; Solat, F. Investigating the Effect of Gamification Mechanics on Customer Loyalty in Online Stores. J. Inf. Technol. Manag. 2019, 11, 1–23. [Google Scholar]
- Ruhnau, B. Eigenvector-centrality—A node-centrality? Soc. Netw. 2000, 22, 357–365. [Google Scholar] [CrossRef]
- Merz, M.A.; Zarantonello, L.; Grappi, S. How valuable are your customers in the brand value co-creation process? The development of a Customer Co-Creation Value (CCCV) scale. J. Bus. Res. 2018, 82, 79–89. [Google Scholar] [CrossRef] [Green Version]
- Zhang, T.; Lu, C.; Torres, E.; Chen, P.-J. Engaging customers in value co-creation or co-destruction online. J. Serv. Mark. 2018, 32, 57–69. [Google Scholar] [CrossRef]
- Khajeheian, D.; Ebrahimi, P. Media branding and value co-creation: Effect of user participation in social media of newsmedia on attitudinal and behavioural loyalty. Eur. J. Int. Manag. 2020. [Google Scholar] [CrossRef]
- Hoyer, W.D.; Chandy, R.; Dorotic, M.; Krafft, M.; Singh, S.S. Consumer cocreation in new product development. J. Serv. Res. 2010, 13, 283–296. [Google Scholar] [CrossRef]
- Anaza, N.A. Personality antecedents of customer citizenship behaviors in online shopping situations. Psychol. Mark. 2014, 31, 251–263. [Google Scholar] [CrossRef]
- Tain, J. Customer Engagement in Value Co-creation of Xiaomi: A Case Study. DEStech Trans. Soc. Sci. Educ. Hum. Sci. 2018. [Google Scholar] [CrossRef] [Green Version]
- Radović-Marković, M.; Salamzadeh, A. The Nature of Entrepreneurship: Entrepreneurs and Entrepreneurial Activities; Lap Lambert Academic Publishing: Saarbrücken, Germany, 2012; ISBN 3659143111. [Google Scholar]
- Salamzadeh, A.; Kawamorita Kesim, H. Startup companies: Life cycle and challenges. In Proceedings of the 4th International Conference on Employment, Education and Entrepreneurship (EEE), Belgrade, Serbia, 14–16 October 2015. [Google Scholar]
- Grissemann, U.S.; Stokburger-Sauer, N.E. Customer co-creation of travel services: The role of company support and customer satisfaction with the co-creation performance. Tour. Manag. 2012, 33, 1483–1492. [Google Scholar] [CrossRef]
- Iglesias, O.; Ind, N.; Alfaro, M. The organic view of the brand: A brand value co-creation model. In Advances in Corporate Branding; Springer: Berlin/Heidelberg, Germany, 2017; pp. 148–174. [Google Scholar]
- Vázquez-Casielles, R.; Iglesias, V.; Varela-Neira, C. Co-creation and service recovery process communication: Effects on satisfaction, repurchase intentions, and word of mouth. Serv. Bus. 2017, 11, 321–343. [Google Scholar] [CrossRef]
- Lorenzo-Romero, C.; Constantinides, E.; Brünink, L.A. Co-creation: Customer integration in social media based product and service development. Procedia Soc. Behav. Sci. 2014, 148, 383–396. [Google Scholar] [CrossRef] [Green Version]
- Salvatian, S.; Labafi, S.; Soltani, T.; Khaki, A. Public Service Media and Entrepreneurial Use of Gamification for Knowledge Sharing inside Organization. Glob. Media J. Can. Ed. 2019, 10, 8–18. [Google Scholar]
- Khajeheian, D.; Friedrichsen, M.; Mödinger, W. An introduction to competitiveness in fast changing business environment. In Competitiveness in Emerging Markets; Springer: Berlin/Heidelberg, Germany, 2018; pp. 3–11. [Google Scholar]
- Emami, A.; Khajeheian, D. Social norms and entrepreneurial action: The mediating role of opportunity confidence. Sustainability 2019, 11, 158. [Google Scholar] [CrossRef] [Green Version]
- Martinez, M.G. Co-creation of Value by Open Innovation: Unlocking New Sources of Competitive Advantage. Agribusiness 2014, 30, 132–147. [Google Scholar] [CrossRef]
- Hervas-Oliver, J.-L.; Sempere-Ripoll, F.; Estelles-Miguel, S.; Rojas-Alvarado, R. Radical vs incremental innovation in Marshallian Industrial Districts in the Valencian Region: What prevails? Eur. Plan. Stud. 2019, 27, 1924–1939. [Google Scholar] [CrossRef]
- Yen, C.H.; Teng, H.Y.; Tzeng, J.C. Innovativeness and customer value co-creation behaviors: Mediating role of customer engagement. Int. J. Hosp. Manag. 2020, 88, 102514. [Google Scholar] [CrossRef]
- Fuchs, C. Social Media: A Critical Introduction; Sage: London, UK, 2017; ISBN 1473987490. [Google Scholar]
- Hang, M. Media and Entrepreneurship, A Revisit with a Decade of Progress: A Bibliometric Analysis of Media Entrepreneurship Research Between 2005 and 2017. Nord. J. Media Manag. 2020, 1, 187–207. [Google Scholar]
- Dal Zotto, C.; Omidi, A. Platformization of Media Entrepreneurship: A Conceptual Development. Nord. J. Media Manag. 2020, 209–233. [Google Scholar] [CrossRef]
- Rroshandel Arbatani, T.; Kawamorita, H.; Ghanbary, S.; Ebrahimi, P. Modelling media entrepreneurship in social media: SEM and MLP-ANN Approach. AD Minist. 2019, 35–57. [Google Scholar] [CrossRef]
- Khajeheian, D. Telecommunication Policy: Communication Act Update. Glob. Media J. 2016, 9, 135–143. [Google Scholar]
- Salamzadeh, Y.; Williams, I.; Labafi, S. Guest Editorial: Media Entrepreneurship and Web 3.0, the way passed, the way forward. AD Minist. 2019, 34, 7–13. [Google Scholar]
- Doshmanli, M.; Salamzadeh, Y.; Salamzadeh, A. Development of SMEs in an emerging economy: Does corporate social responsibility matter? Int. J. Manag. Enterp. Dev. 2018, 17, 168–191. [Google Scholar] [CrossRef]
- Labafi, S.; Williams, I. Competitiveness of small media firms. In Competitiveness in Emerging Markets; Springer: Berlin/Heidelberg, Germany, 2018; pp. 263–282. [Google Scholar]
- Seyyedamiri, N.; Tajrobehkar, L. Social content marketing, social media and product development process effectiveness in high-tech companies. Int. J. Emerg. Mark. 2019. [Google Scholar] [CrossRef]
- Roshandel Arbatani, T.; Norouzi, E.; Omidi, A.; Valero-Pastor, J.M. Competitive strategies of mobile applications in online taxi services. Int. J. Emerg. Mark. 2019. [Google Scholar] [CrossRef]
- Achtenhagen, L. Media Entrepreneurship—Taking Stock and Moving Forward. JMM Int. J. Media Manag. 2017, 19, 1–10. [Google Scholar] [CrossRef] [Green Version]
- Achtenhagen, L. Entrepreneurial orientation–An overlooked theoretical concept for studying media firms. Nord. J. Media Manag. 2020, 1, 7–21. [Google Scholar]
- Powers, A.; Zhao, J. Staying alive: Entrepreneurship in family-owned media across generations. Balt. J. Manag. 2019, 14, 641–657. [Google Scholar] [CrossRef]
- Girija, S. Political economy of media entrepreneurship: Commercialization and Commodification in a digital news media enterprise. J. Media Manag. Entrep. 2019, 1, 27–39. [Google Scholar] [CrossRef] [Green Version]
- Tajeddin, M.; Emami, A.; Rastgar, A.A. Social networks of immigrant entrepreneurs in media industry: The case of Iranian immigrants in Canada. In Competitiveness in Emerging Markets; Springer: Berlin/Heidelberg, Germany, 2018; pp. 123–144. [Google Scholar]
- Salamzadeh, A.; Kirby, D.A. New venture creation: How start-ups grow? AD Minist. 2017, 30, 9–29. [Google Scholar] [CrossRef] [Green Version]
- Salamzadeh, A. Start-up boom in an emerging market: A niche market approach. In Competitiveness in Emerging Markets; Springer: Berlin/Heidelberg, Germany, 2018; pp. 233–243. [Google Scholar]
- Horst, S.-O.; Murschetz, P.C. Strategic media entrepreneurship: Theory development and problematization. J. Media Manag. Entrep. 2019, 1, 1–26. [Google Scholar] [CrossRef]
- Jahanshahi, A.A.; Brem, A. Entrepreneurs in post-sanctions Iran: Innovation or imitation under conditions of perceived environmental uncertainty? Asia Pacific J. Manag. 2019, 37, 531–551. [Google Scholar] [CrossRef]
- Guerrero, M.; Urbano, D. Effectiveness of technology transfer policies and legislation in fostering entrepreneurial innovations across continents: An overview. J. Technol. Transf. 2019, 44, 1347–1366. [Google Scholar] [CrossRef] [Green Version]
- Omri, A. Formal versus informal entrepreneurship in emerging economies: The roles of governance and the financial sector. J. Bus. Res. 2020, 108, 277–290. [Google Scholar] [CrossRef]
- Reillier, L.C.; Reillier, B. Platform Strategy: How to Unlock the Power of Communities and Networks to Grow Your Business; Taylor & Francis: Abingdon, UK, 2017; ISBN 1317085515. [Google Scholar]
- Parker, G.G.; Van Alstyne, M.W.; Choudary, S.P. Platform Revolution: How Networked Markets Are Transforming the Economy? and How to Make Them Work for You; WW Norton & Company: New York, NY, USA, 2016; ISBN 0393249123. [Google Scholar]
- Hossain, S.F.A. Social networking and its role in media entrepreneurship: Evaluating the use of mobile phones in the context of online shopping—A review. J. Media Manag. Entrep. 2019, 1, 73–86. [Google Scholar] [CrossRef]
- Khajeheian, D.; Colabi, A.M.; Shah, A.K.; Binti, N.; Radzi, B.W.M.; Jasimah, C.W.; Jenatabadi, H.S. Effect of social media on child obesity: Application of structural equation modeling with the Taguchi method. Int. J. Environ. Res. Public Health 2018, 15, 1343. [Google Scholar] [CrossRef] [PubMed] [Green Version]
- Hefler, M.; Kerrigan, V.; Henryks, J.; Freeman, B.; Thomas, D.P. Social media and health information sharing among Australian Indigenous people. Health Promot. Int. 2019, 34, 706–715. [Google Scholar] [CrossRef] [PubMed]
- Stellefson, M.; Paige, S.R.; Chaney, B.H.; Chaney, J.D. Social Media and Health Promotion 2020. Int. J. Environ. Res. Public Health 2020, 17, 3323. [Google Scholar] [CrossRef] [PubMed]
- Gao, J.; Zheng, P.; Jia, Y.; Chen, H.; Mao, Y.; Chen, S.; Wang, Y.; Fu, H.; Dai, J. Mental health problems and social media exposure during COVID-19 outbreak. PLoS ONE 2020, 15, e0231924. [Google Scholar] [CrossRef] [PubMed]
- Ebrahimi, P.; Hajmohammadi, A.; Khajeheian, D. Place branding and moderating role of social media. Curr. Issues Tour. 2020, 23, 1723–1731. [Google Scholar] [CrossRef]
- Dolan, R.; Seo, Y.; Kemper, J. Complaining practices on social media in tourism: A value co-creation and co-destruction perspective. Tour. Manag. 2019, 73, 35–45. [Google Scholar] [CrossRef]
- Fukui, M.; Ohe, Y. Assessing the role of social media in tourism recovery in tsunami-hit coastal areas in Tohoku, Japan. Tour. Econ. 2019, 17, 3323. [Google Scholar] [CrossRef]
- Mehraliyev, F.; Choi, Y.; Koseoglu, M.A. Social structure of social media research in tourism and hospitality. Tour. Recreat. Res. 2019, 44, 451–465. [Google Scholar] [CrossRef]
- Murschetz, P.C.; Prandner, D. Datafying broadcasting: Exploring the role of big data and its implications for competing in a big data-driven tv ecosystem. In Competitiveness in Emerging Markets; Springer: Berlin/Heidelberg, Germany, 2018; pp. 55–71. [Google Scholar]
- Marashi, P.S.; Hamidi, H. Business challenges of big data application in health organization. In Competitiveness in Emerging Markets; Springer: Berlin/Heidelberg, Germany, 2018; pp. 569–584. [Google Scholar]
- Nemati, S.; Khajeheian, D. Big data for competitiveness of SMEs: Use of consumer analytic to identify niche markets. In Competitiveness in Emerging Markets; Springer: Berlin/Heidelberg, Germany, 2018; pp. 585–599. [Google Scholar]
- Oliver, J. Dynamic capabilities and superior firm performance in the UK media industry. J. Media Bus. Stud. 2014, 11, 57–78. [Google Scholar] [CrossRef] [Green Version]
- Khajeheian, D.; Friedrichsen, M. Innovation inventory as a source of creativity for interactive television. In Digital Transformation in Journalism and News Media; Springer: Berlin/Heidelberg, Germany, 2017; pp. 341–349. [Google Scholar]
- Estiri, M.; Amiri, N.S.; Khajeheian, D.; Rayej, H. Leader-member exchange and organizational citizenship behavior in hospitality industry: A study on effect of gender. Eurasian Bus. Rev. 2018, 8, 267–284. [Google Scholar] [CrossRef]
- Ahn, J.-W.; Chun, M.-H. Influence of perceived friendship on customer participation behavior and customer citizenship behavior as well as customer cooperation. Manag. Inf. Syst. Rev. 2016, 35, 155–172. [Google Scholar]
- Baines, N.; Smith, H.L. Key driving factors for product and service innovations in UK university spin-offs. Ind. High. Educ. 2019, 33, 161–171. [Google Scholar] [CrossRef] [Green Version]
- Edvardsson, B.; Tronvoll, B.; Gruber, T. Expanding understanding of service exchange and value co-creation: A social construction approach. J. Acad. Mark. Sci. 2011, 39, 327–339. [Google Scholar] [CrossRef] [Green Version]
- Vargo, S.L.; Lusch, R.F. From repeat patronage to value co-creation in service ecosystems: A transcending conceptualization of relationship. J. Bus. Mark. Manag. 2010, 4, 169–179. [Google Scholar] [CrossRef]
- Vargo, S.L.; Maglio, P.P.; Akaka, M.A. On value and value co-creation: A service systems and service logic perspective. Eur. Manag. J. 2008, 26, 145–152. [Google Scholar] [CrossRef]
- Sharafi Farzad, F.; Kolli, S.; Soltani, T.; Ghanbary, S. Digital Brands and Web 3.0 Enterprises: Social Network Analysis and Thematic Analysis of User activities and Behavioral Patterns in Online Retailers. AD Minist. 2019, 119–138. [Google Scholar] [CrossRef]
- Khajeheian, D. Enterprise social media: Ethnographic research on communication in entrepreneurial teams. Int. J. E Serv. Mob. Appl. 2018, 10, 34–46. [Google Scholar] [CrossRef]
- Xie, C.; Bagozzi, R.P.; Troye, S.V. Trying to prosume: Toward a theory of consumers as co-creators of value. J. Acad. Mark. Sci. 2008, 36, 109–122. [Google Scholar] [CrossRef]
- Joung, J.; Jung, K.; Ko, S.; Kim, K. Customer complaints analysis using text mining and outcome-driven innovation method for market-oriented product development. Sustainability 2019, 11, 40. [Google Scholar] [CrossRef] [Green Version]
- Shamim, A.; Ghazali, Z. A Conceptual Model for Developing Customer Value Co-Creation Behaviour in Retailing. Glob. Bus. Manag. Res. 2014, 6, 185–196. [Google Scholar]
- Yi, Y.; Gong, T. Customer value co-creation behavior: Scale development and validation. J. Bus. Res. 2013, 66, 1279–1284. [Google Scholar] [CrossRef]
- Cheng, C.C.; Chen, J.; Tsou, H.T. Market-creating service innovation: Verification and its associations with new service development and customer involvement. J. Serv. Mark. 2012, 26, 444–457. [Google Scholar] [CrossRef]
- Yang, M.H.; Weng, S.S.; Hsiao, P.I. Measuring blog service innovation in social media services. Internet Res. 2014, 24, 110–128. [Google Scholar] [CrossRef]
- Hertog, P. Knowledge-Intensive Business Services as Co-Producers of Innovation. Int. J. Innov. Manag. 2000, 4, 491–528. [Google Scholar] [CrossRef]
- Cheng, C.C.J.; Shiu, E.C.C.; Dawson, J.A. Service business model and service innovativeness. Int. J. Innov. Manag. 2014, 18, 1450013. [Google Scholar] [CrossRef] [Green Version]
- Aggarwal, N. Investigating Moderating Role of Customer Participation in Customer-based Corporate Reputation and Customer Citizenship Behavior. FIIB Bus. Rev. 2014, 3. [Google Scholar] [CrossRef]
- Heidenreich, S.; Handrich, M. Adoption of technology-based services: The role of customers’ willingness to co-create. J. Serv. Manag. 2015, 26, 44–71. [Google Scholar] [CrossRef]
- Jaakkola, E.; Alexander, M. The Role of Customer Engagement Behavior in Value Co-Creation: A Service System Perspective. J. Serv. Res. 2014, 17, 247–261. [Google Scholar] [CrossRef] [Green Version]
- van Tonder, E.; Saunders, S.G.; Lisita, I.T.; de Beer, L.T. The importance of customer citizenship behaviour in the modern retail environment: Introducing and testing a social exchange model. J. Retail. Consum. Serv. 2018, 45, 92–102. [Google Scholar] [CrossRef]
- Nambisan, P.; Nambisan, S. Models of consumer value cocreation in health care. Health Care Manag. Rev. 2009, 34, 344–354. [Google Scholar] [CrossRef]
- Hwang, J.; Lee, J.S.; Kim, H. Perceived innovativeness of drone food delivery services and its impacts on attitude and behavioral intentions: The moderating role of gender and age. Int. J. Hosp. Manag. 2019, 81, 94–103. [Google Scholar] [CrossRef]
- Buhalis, D.; Foerste, M. SoCoMo marketing for travel and tourism: Empowering co-creation of value. J. Destin. Mark. Manag. 2015, 4, 151–161. [Google Scholar] [CrossRef]
- Rathore, A.K.; Ilavarasan, P.V.; Dwivedi, Y.K. Social media content and product co-creation: An emerging paradigm. J. Enterp. Inf. Manag. 2016, 29, 7–18. [Google Scholar] [CrossRef] [Green Version]
- Salamzadeh, A.; Radovic Markovic, M.; Masjed, S.M. The Effect of Media Convergence on Exploitation of Entrepreneurial Opportunities. AD Minist. 2019, 59–76. [Google Scholar] [CrossRef]
- Kennedy, E.; Guzmán, F. Co-creation of brand identities: Consumer and industry influence and motivations. J. Consum. Mark. 2016, 33, 313–323. [Google Scholar] [CrossRef]
- Kang, J.-Y.M. Repurchase loyalty for customer social co-creation e-marketplaces. J. Fash. Mark. Manag. 2014, 18, 452–464. [Google Scholar] [CrossRef] [Green Version]
- Roberts, D.; Hughes, M.; Kertbo, K. Exploring consumers’ motivations to engage in innovation through co-creation activities. Eur. J. Mark. 2014, 48, 147–169. [Google Scholar] [CrossRef] [Green Version]
- Ebrahimi, P.; Shirsavar, H.R.A.; Forootani, F.; Roohbakhsh, N.; Ebrahimi, K. Entrepreneurship and SMEs performance: Studying the mediating role of innovation and the moderating role of firm size. In Competitiveness in Emerging Markets; Springer: Cham, Switzerland, 2018. [Google Scholar]
- Ebrahimi, P.; Shafiee, B.; Gholampour, A.; Yousefi, L. Impact of organizational innovation, learning orientation and entrepreneurship on SME performance: The moderating role of market turbulence and ICT. In Competitiveness in Emerging Markets; Springer: Cham, Switzerland, 2018. [Google Scholar]
- Hair, J.F., Jr.; Hult, G.T.M.; Ringle, C.; Sarstedt, M. A Primer on Partial Least Squares Structural Equation Modeling (PLS-SEM); Sage publications: Thousand Oaks, CA, USA, 2016; ISBN 1483377466. [Google Scholar]
- Ebrahimi, P.; Mirbargkar, S.M. Green entrepreneurship and green innovation for SME development in market turbulence. Eurasian Bus. Rev. 2017, 7, 203–228. [Google Scholar] [CrossRef]
- Sanchez, G. PLS path modeling with R. Berkeley Trowchez Ed. 2013, 383, 2013. [Google Scholar]
- Fornell, C.; Larcker, D.F. Evaluating Structural Equation Models with Unobservable Variables and Measurement Error. J. Mark. Res. 1981, 18, 39–50. [Google Scholar] [CrossRef]
- Geisser, S. A Predictive Approach to the Random Effect Model. Biometrika 1974, 61, 101–107. [Google Scholar] [CrossRef]
- Stone, M. Cross-validatory choice and assessment of statistical predictions. J. R. Stat. Soc. Ser. B 1974, 36, 111–133. [Google Scholar] [CrossRef]
- Ebrahimi, P.; Ahmadi, M.; Gholampour, A.; Alipour, H. CRM performance and development of media entrepreneurship in digital, social media and mobile commerce. Int. J. Emerg. Mark. 2019. [Google Scholar] [CrossRef]
- Koelling, M.; Neyer, A.K.; Moeslein, K.M. Strategies towards innovative services: Findings from the German service landscape. Serv. Ind. J. 2010, 15, 609–620. [Google Scholar] [CrossRef]
- Rajala, R.; Gallouj, F.; Toivonen, M. Introduction to the special issue on multiactor value creation in service innovation: Collaborative value creation in service. Serv. Sci. 2016, 3, 249–357. [Google Scholar] [CrossRef]
- Chen, J.S.; Kerr, D.; Chou, C.Y.; Ang, C. Business co-creation for service innovation in the hospitality and tourism industry. Int. J. Contemp. Hosp. Manag. 2017, 29, 1522–1540. [Google Scholar] [CrossRef]
- Bidar, R. Service Co-Creation Behaviour in Actor-to-Actor Co-Creation Systems: From Service-Dominant Logic to Socio-Service Dominant Logic; Queensland University of Technology Press: Brisbane, Australia, 2018. [Google Scholar]
- Zhang, P. Co-Creation Experience: Measurement Development and Influence on Value in Sharing Economy. Adv. Appl. Sociol. 2017, 7, 151–164. [Google Scholar] [CrossRef] [Green Version]
- Binti Ishak, N.A. Enacting Organisational and Consumer Value Capture: A Social Co-Creation Perspective; Brunel University: London, UK, 2018. [Google Scholar]
- Olanrewaju, A.-S.T.; Hossain, M.A.; Whiteside, N.; Mercieca, P. Social media and entrepreneurship research: A literature review. Int. J. Inf. Manag. 2020, 50, 90–110. [Google Scholar] [CrossRef]





| Constructs | Outer Loadings | VIF | AVE | CR | DG rho | Model Type |
|---|---|---|---|---|---|---|
| Customer Participation Behavior (SD = 0.581, M = 4.314) | 0.592 | 0.920 | 0.907 | Reflective | ||
| CPB 1 | 0.805 | 2.198 | ||||
| CPB 2 | 0.855 | 3.298 | ||||
| CPB 3 | 0.791 | 2.583 | ||||
| CPB 4 | 0.770 | 2.011 | ||||
| CPB 5 | 0.640 | 1.569 | ||||
| CPB 6 | 0.808 | 2.452 | ||||
| CPB 7 | 0.692 | 1.774 | ||||
| CPB 8 | 0.770 | 2.039 | ||||
| Customer Citizenship Behavior (SD = 0.583, M = 4.308) | 0.546 | 0.905 | 0.883 | Reflective | ||
| CCB 1 | 0.794 | 2.671 | ||||
| CCB 2 | 0.791 | 2.674 | ||||
| CCB 3 | 0.742 | 2.047 | ||||
| CCB 4 | 0.811 | 2.593 | ||||
| CCB 5 | 0.620 | 1.704 | ||||
| CCB 6 | 0.685 | 1.772 | ||||
| CCB 7 | 0.717 | 1.646 | ||||
| CCB 8 | 0.729 | 1.775 | ||||
| Social co-creation (SD = 0.658, M = 4.357) | 0.691 | 0.899 | 0.860 | Reflective | ||
| SCC 1 | 0.814 | 1.619 | ||||
| SCC 2 | 0.865 | 2.443 | ||||
| SCC 3 | 0.838 | 2.109 | ||||
| SCC 4 | 0.806 | 1.918 | ||||
| Service Innovativeness (SD = 0.556, M = 4.391) | 0.614 | 0.888 | 0.849 | Reflective | ||
| SI 1 | 0.817 | 1.855 | ||||
| SI 2 | 0.743 | 1.704 | ||||
| SI 3 | 0.784 | 1.886 | ||||
| SI 4 | 0.754 | 1.699 | ||||
| SI 5 | 0.817 | 1.910 |
| Constructs | CCB | CPB | SI | SCC |
|---|---|---|---|---|
| CCB | 0.739 | |||
| CPB | 0.734 | 0.769 | ||
| SI | 0.720 | 0.693 | 0.783 | |
| SCC | 0.617 | 0.674 | 0.710 | 0.831 |
| Variable | R2 | R2 Adjusted | CC-Red | CC-Com | AIC | BIC | HQ |
|---|---|---|---|---|---|---|---|
| CCB | - | - | - | 0.416 | - | - | - |
| CPB | - | - | 0.515 | 0.474 | - | - | - |
| SI | 79.4% | 79.2% | 0.447 | 0.419 | −786.867 | −761.556 | −776.961 |
| SCC | - | - | - | 0.475 | - | - | - |
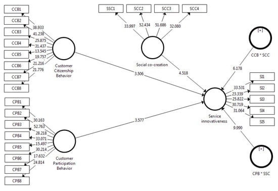
| Hypotheses | Path Coefficient | SD | t-Statistics | p-Value | DECISION |
|---|---|---|---|---|---|
| H1 (CCB-SI) | 0.252 | 0.072 | 3.506 *** | 0.000 | Supported |
| H2 (CPB-SI) | 0.176 | 0.049 | 3.577 *** | 0.000 | Supported |
| H3 (CCB*SCC-SI) | 0.405 | 0.066 | 6.178 *** | 0.000 | Supported |
| H4 (CPB*SCC-SI) | −0.515 | 0.052 | 9.990 *** | 0.000 | Supported |
© 2020 by the authors. Licensee MDPI, Basel, Switzerland. This article is an open access article distributed under the terms and conditions of the Creative Commons Attribution (CC BY) license (http://creativecommons.org/licenses/by/4.0/).
Share and Cite
Moghadamzadeh, A.; Ebrahimi, P.; Radfard, S.; Salamzadeh, A.; Khajeheian, D. Investigating the Role of Customer Co-Creation Behavior on Social Media Platforms in Rendering Innovative Services. Sustainability 2020, 12, 6926. https://doi.org/10.3390/su12176926
Moghadamzadeh A, Ebrahimi P, Radfard S, Salamzadeh A, Khajeheian D. Investigating the Role of Customer Co-Creation Behavior on Social Media Platforms in Rendering Innovative Services. Sustainability. 2020; 12(17):6926. https://doi.org/10.3390/su12176926
Chicago/Turabian StyleMoghadamzadeh, Ali, Pejman Ebrahimi, Soodabeh Radfard, Aidin Salamzadeh, and Datis Khajeheian. 2020. "Investigating the Role of Customer Co-Creation Behavior on Social Media Platforms in Rendering Innovative Services" Sustainability 12, no. 17: 6926. https://doi.org/10.3390/su12176926
APA StyleMoghadamzadeh, A., Ebrahimi, P., Radfard, S., Salamzadeh, A., & Khajeheian, D. (2020). Investigating the Role of Customer Co-Creation Behavior on Social Media Platforms in Rendering Innovative Services. Sustainability, 12(17), 6926. https://doi.org/10.3390/su12176926

