Abstract
Pakistan is a developing country that is experiencing a shortage of electricity generation due to its rapidly growing demand. The existing and upcoming energy requirements for power generation and future transportation can be met by efficient utilisation of homegrown biomass resources. Determining the present energy mix resources in various sectors of the country is important. This article analyses the biomass resources and their potential and bioenergy utilisation in Pakistan. An overview of the global renewable energy scenario is presented. This article accentuates the importance and challenges of new technologies and estimates the current and future share of power generation from renewable sources, focusing on the technical potential of biomass energy, which is obtained from agricultural residues, animal manure and municipal solid wastes in Pakistan. This paper highlights the developing technologies that are primarily used to convert biomass waste into energy and presents a critical consideration on future directions in drafting the bioenergy framework policy in Pakistan. For effective implementation of biomass-based renewable energy production in the country, this paper presents an extensive literature review on current and future perspectives and suggestions on future directions and policies to overcome the deficit in electricity supply and environmental concerns. Furthermore, this paper discusses the utilisation of biomass resources in the rapidly growing transportation sector and presents a solution for upcoming mass transit projects in two major cities in Pakistan. The conclusion is that biomass energy is the most sustainable, eco-friendly and efficient renewable energy and is an emerging renewable energy resource that can meet the growing energy demand in Pakistan.
1. Introduction
Increasing energy requirements have led to daily energy crises caused by the high energy demand throughout the world. The need for energy is rapidly increasing to ensure that services can fulfil the needs of society and support economic enhancement and welfare development. Utilising renewable resources is a good approach to mitigate the effects of climate change and helps meet energy demand for future uses [1].
Energy is an integral part of any society and plays a key role in its socio-economic progress. With the expansion over time, energy consumption is increasing tremendously due to the rapidly growing world population and higher standard of living; meeting the energy demand to fulfil the needs of society and economic growth is becoming highly challenging [2]. The availability of electricity is now considered an essential necessity. Uninterrupted electricity supply is required to keep world development on track, to support ecosystems and to ensure a reasonable standard of living [3].
The world’s energy demands are primarily met by fossil fuel resources. These conventional energy sources are important in economic growth but have negative effects on the environment and human health. The estimated electricity generation with respect to different energy sources from 2015 to 2050 worldwide is shown in Figure 1. Coal, oil and natural gases are considered vital fuel for electricity production. The oil market share is gradually decreasing and is projected to grow at considerably lower rates of 0.6% per annum due to upward cost fluctuations. However, as predicted, the primary energy demand of oil will increase to 372 million barrels per day. In other words, the average need for oil will rise by approximately 35% by the year 2040 with an average annual growth rate of 1.2%. Oil, coal and natural gas combined will continue to have the largest share of the global energy mix [4]. Therefore, addressing the current energy crisis due to the extensive utilisation of fossil fuels is essential [5].
Figure 1.
Estimated global electricity productions with respect to energy sources [5].
Electricity generation is increasing worldwide, as shown in Figure 2. The global economy is continuously growing at an average rate of 3.4% per annum corresponding to the increasing population, which is expected to reach over 9 billion by the year 2040 [6,7]. In the meantime, the global energy needs will likely expand by 30%.
Figure 2.
Future trend of worldwide electricity production [4].
Electricity can be produced through many methods, including the rotation of turbines, chemical reactions and solar energy cells. The energy gained from fuel combustion, nuclear fission system and hydroelectric power is used to rotate turbines. In 2018, power generated by fuel combustion accounted for 67.3% of global electricity generation [5,8,9]. Table 1 presents different energy fuel mixes with combustible fuels, including coal, oil, natural gas and biofuels. Ongoing development in many countries aims to make electricity generation cheaper and more reliable than before to mitigate the effects of climate change, provide renewal techniques and digitalise existing facilities.
Table 1.
Electricity generation with fuel in GWh [5].
In the current global scenario, in which we are searching for sustainable energy production, we should consider the opportunities in the usage of renewable energy resources [10]. Renewable resources that ensure the replenishment of ecological processes within a relatively short period of time are desirable. They are environmentally friendly in nature and can serve as substitutes to meet fossil fuel demands. Renewable resources are linked with sustainable evolution and poised to play a major role in social and economic progress, and they are proven to be effective drivers in improving environmental quality by reducing pollution and greenhouse gas (GHG) emissions [11]. A brief comparison of renewable sources and conventional energy sources is provided in Table 2 [12].
Table 2.
Comparison of renewable and conventional energy sources.
The use of renewable energy sources in electric power generation to meet the growing energy demand is characterised by socio-economic violability and environmental preference in terms of their low environmental costs. Renewable energy includes the electricity generated from wind turbines, solar panels, geothermal, biomass and hydropower plants (HPPs). The energy obtained from renewable resources can potentially generate meet to 10 to 100 times the present global energy demand. Renewable energy has been increasing by only over 17% per annum in recent years. Solar and wind technologies have experienced double-digit growth rates annually [13,14].
The global renewable energy market is classified based on the type of renewable source, end user or customer and geographical location. In 2016, the Asia-Pacific region dominated, having a 41.1% share in the global renewable energy market. The global renewable energy market is growing at a compound annual growth rate of more than 4.9% [15]. The International Energy Agency (IEA)’s 2018 World Energy Investment report indicated that recent annual investment in renewable resources is estimated to be more than US $298 billion. The total investment in the energy sector reached up to US $750 billion, as shown in Figure 3 [7,16].
Figure 3.
Global power sectors installed capacity in GW.
Power generated from renewable sources, including hydropower, accounts for a 30% share in the total global installed power capacity and a 23% share in total global electricity generation. In the last decade, wind and solar photovoltaic (PV) technologies have witnessed a rapid annual growth in installed generation capacity of 23% and 51%, respectively, although their collective contribution to overall electricity generation is only about 4% [17]. Renewable energy resources contribute 86% of the total electricity of the European Union [18]. As previously discussed, renewable resources account for about one-third of the global power-generating capacity; heat leads with a 51% share in net power generated from renewable resources (36%), and transport fuels have a 13% share. The estimated global renewable power consumption until 2030 is depicted in Figure 4.
Figure 4.
Global renewable consumption 2017 [19].
The renewable industry is continuously striving towards modernisation to improve the reliability of currently available facilities. Table 3 briefly discusses the principle characteristics, advantages and limitations of renewable sources that account for current power generation.
Table 3.
Renewable technologies [20,21,22].
The energy sector of Pakistan, which is a developing country, is recently facing a severe energy crisis in fulfilling consumers’ demand. The price of non-renewable energy fuel, such as natural gas and boiler oil, is a major concern for local industries during energy crises [23]. One-third of the country’s economy depends on the agriculture sector to fulfil the national gross domestic product requirement. Therefore, the agriculture sector requires large biomass energy resources all year round and is a potential source of the present energy crisis. In rural areas of Pakistan, traditional cooking stoves utilise 80% of the current bioenergy, thereby resulting in 64% of biomass cooking and 86% of total biomass energy in the household sector [24]. In [25] discussed the availability of biomass energy resources in Pakistan and its potential that could support to improve the electricity generation. To stabilize the supply and demand many primary energy sources like coal 11.3%, natural gas 48.3%, oil 32.1%, and hydropower 11.3%, nuclear 7.6 % and liquefied petroleum gas (LPG) 0.6% contribute from 1980-2012 in the energy sector. Furthermore, several methodologies are mentioned to produce biomass energy as energy solution from renewable energy resources. In study [26] discussed a Pakistan energy policy regarding biomass energy conversion as renewable energy as a primary source to produce electricity. It showed that Pakistan possesses the potential to run 15 million biogas plant and increase the production rate from 1% to 5% by 2030. The limitation in this review is energy policy is not discussed in detail with respect to its implementation, utilization, government initiatives and necessary amendment in renewable energy policy. The data provided regarding the petroleum sales, Compressed Natural Gas (CNG) prices and electricity supply and demand is mentioned for a limited time span. The projected future demand and supply is dependent on CPEC not motivated by overall energy mix. In study [27] explored the potential of two major resources of biomass energy in Pakistan, such as bagasse and livestock increasing speedily to 42% in year 2013. The energy policy is discussed and economic comparative analysis has been described. The energy in Pakistan is produced from the fossil fuels and the energy policy need to be revised and an initiative should be taken in term of the environmental methane emission impact into the power grid. As a limitation, this paper analyses a limited time span data of unemployment, livestock population and renewable energy of 2008 till 2013.
The installed capacity is expected to reach 48,000 MW in 2024. The largest addition is likely from renewable energy, reaching nearly 35%. The expected demand and planned generation from the next five years are given in Table 4 [28].
Table 4.
Expected generation of Pakistan until 2020.
This study focuses on an overview of the generation of electric power by utilising biomass as a fuel in Pakistan whilst considering assessments of biomass over conventional fossil fuels. This paper analyses the need to redesign Pakistan’s power division, potential and bioenergy by utilising sustainable biomass resources. The primary focus is on the technical potential of biomass energy that can be generated from different resources in Pakistan. The study analyses previously published papers and suggests effective utilisation of all renewable resources available in the country. Biomass resources, such as municipal waste and bagasse, provide biomass energy for transportation, industrial fuel and power generation. A detailed analysis is presented regarding policy framework for biomass as a renewable resource and the challenges of developing technologies for energy conversion to meet upcoming energy issues. A comprehensive analysis of the state, demand predictions and existing sources for power generation in Pakistan using conventional, alternate and renewable energy resources and global scenarios is conducted to determine where Pakistan stands in the world in terms of power and energy. Pakistan’s energy policies need to be amended to meet the electricity supply and demand. Future massive energy projects on biomass-based bioenergy need to be implemented in Pakistan.
This paper is structured as follows. Section 1 provides a general overview of the existing and future demand for electricity generation worldwide, especially in Pakistan’s energy mix perspective. Section 2 briefly describes the biomass potential as fuel energy, biomass conversion techniques and its resource potential in Pakistan. Section 3 presents different types of bioenergy resources, such as agricultural, forestry residue, animal manure and municipal solid waste (MSW). Section 4 and Section 5 discuss the installed capacity of biomass and the use of biomass as fuel for transportation in Pakistan. Section 6 presents the analysis and recommendations, and Section 7 provides the conclusion.
2. Biomass: An Energy Fuel
Bioenergy is the most abundant energy resource on Earth and has been used as an energy source for centuries by mankind. Biomass energy sources and new technologies have a great potential to solve the energy problems faced in particular by developing countries. Biomass technologies are an efficient way to dispose of public waste that is collected in large quantities daily from the urban and rural sectors. Future energy supply and environmental concerns are the key driving factors for the increased biomass. The availability of field residues depends on the collected yield crop ratio. The efficiency of residue collection is estimated to be 38% of the overall crop residue production, and MSW collection is about 60% of the total production of waste. As shown in Figure 5, crop residues and treated MSW are used to produce biofuels and renewable electricity, which correspondingly help fill the energy demand–supply gap. Biofuels are also used for heating and cooking purposes in the rural sector [29].
Figure 5.
Global biomass distribution as primary resources [30].
Biomass is a promising renewable source to supply local electricity. The global use of biomass for power generation is rapidly increasing, but biomass still has a large untapped potential. Biomass is a versatile renewable energy source in which energy is harnessed from organic matter, such as firewood, dung, crop residue and solid waste. The use of biomass as an energy fuel is viable because of its future availability and low estimated cost in the world’s energy market. Using biomass energy to solve the major problems in power generation, such as climate change, global warming and environment pollution, yields many benefits. Biomass is used as an energy source either directly by combustion or gasification or by creating a biofuel, such as ethanol. Combustion of biomass sources like wood and garbage are used to generate electricity or local heating for homes and offices. Moreover ethanol and biofuel are consumed in transportation sector [30].
Conventionally, fossil fuels, including coal, gas and petroleum, are the primary energy resources used throughout the world, as shown in Table 5 [31]. Their consumption will swiftly increase due to the accelerated growth of populations and industries. This situation is causing a devastating effect on the assets of fossil fuels, global warming and future energy security. Basic services and industrial economy are directly affected by the deficit of electricity and gas. Experts and enterprises are working to partially exchange non-renewable energy resources with renewable energy resources to decrease our dependence on fossil fuels [32]. Bioenergy may not be the primary alternative to energy captured through fossil fuels, such as petroleum products, but it can contribute a relatively good share to total energy production.
Table 5.
Global biomass distribution as primary resource.
2.1. Biomass in Electricity Generation
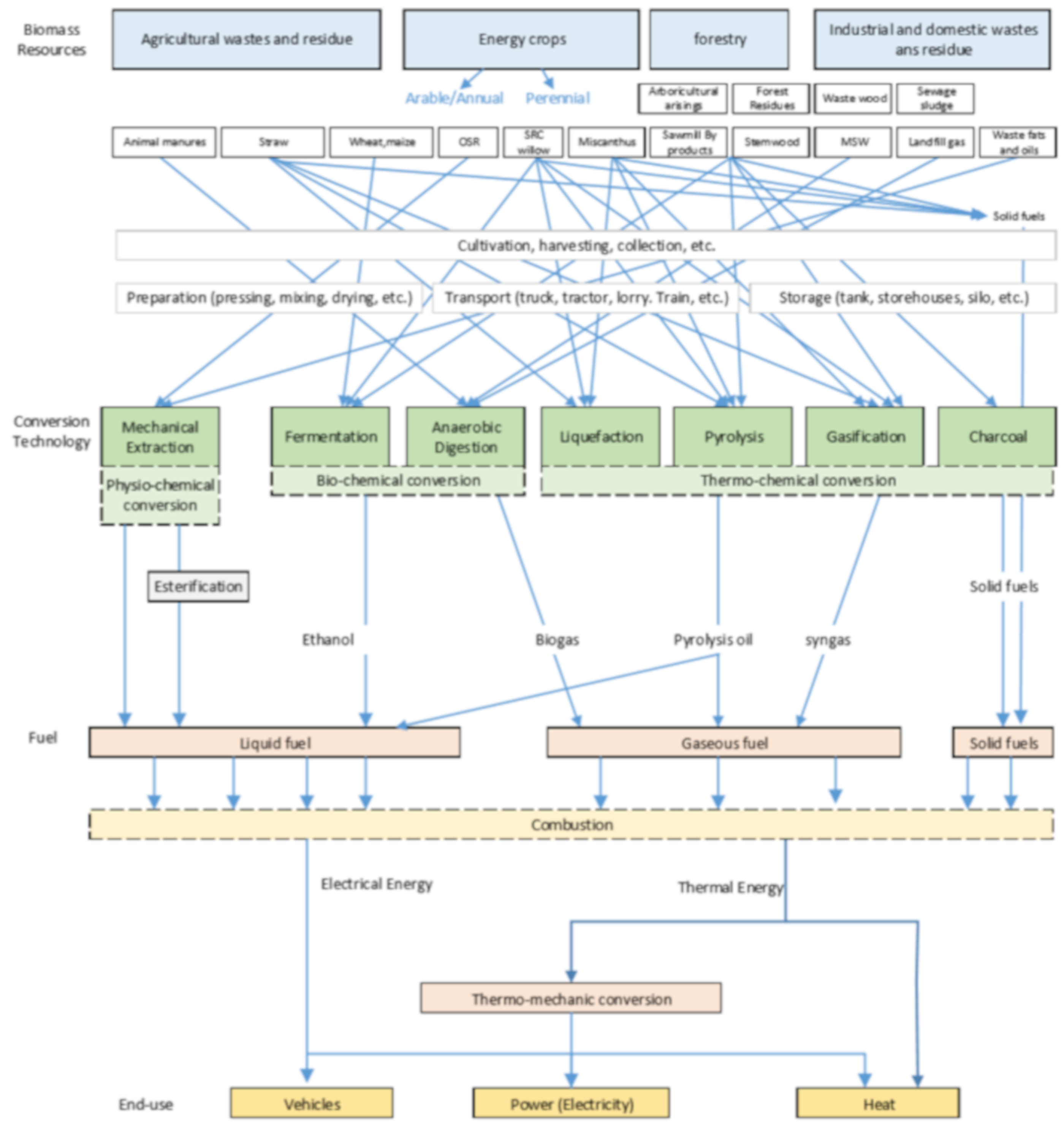
The emerging trend of biomass power generation has gained much attention in the power market in recent years. Biomass consists of organic components, which are raw materials in energy generation. Advanced technologies are installed to transform thermochemical and biochemical energy into practical biofuels and gases [33] for boosting the potential of renewable energy obtained from biomass, as illustrated in Figure 6 [34].
Figure 6.
Biomass flow chart.
The cost of moving feedstock to energy generation plants is the key component for estimating the net cost of energy recovery from biomass. The current capacity of biomass and waste fuels is approximately 9.8 GW of electricity, with wood waste having a capacity of about 6.1 GW and MSW having a capacity of about 2.2 GW. The installed capacity of the bioenergy of different countries is shown in Table 6. The potential of electricity generation from biomass in the United States was estimated to be from 22,000 MW to 70,000 MW by the year 2010 [35]. The potential for power generation using biomass in India is almost 18 GW. However, approximately 32% of total energy comes from bioenergy sources. The Indian Ministry of Renewable Energy aims to achieve 10 GW power generation from biomass power by the year 2022 [36].
Table 6.
Bioenergy installed capacity [33,34].
In Asian countries, valuable residue yield ratios for numerous agricultural crop residue yields are used for electricity generation. Only 35% of residues are removed from field crops without affecting the yields, whereas the recovery factor of crop-processing residues is 100% [37]. In 2017, urban and rural households used 7.6% and 37% of crop residues, respectively. These numbers declined to 0.4% and 6% in 2018. This rapid decline in the conventional use of biomass source implies that crop residues can be utilised to generate sustainable electricity [38].
Modern bioenergy was responsible for 50% of all renewable energy consumed in 2017, contributing four times more than solar PV and wind combined. Modern bioenergy is used in final energy consumption to deliver heat in buildings and for industries. Bioenergy is the largest source of growth in renewable energy consumption over the period 2018 to 2023 and will account for 30% of the growth in renewable consumption in this period, as shown in Figure 7. This situation is a result of the considerable use of bioenergy in heat and transport. Other renewables have minimal penetration in the two sectors, which account for 80% of total final energy consumption [39]. In 2023, bioenergy will remain the major source of renewable energy, although its share will decline from 50% in 2017 to 46% with the expansion of solar PV and wind increases in the electricity sector.
Figure 7.
Renewable energy consumption 2017–2023.
The potential of sustainable and renewable energy obtained from biomass can be delivered throughout the year. Major factors that describe the energy potential of a given source include overall theoretical, technical, economical and practical potential [40]. Advanced biomass gasification technology has been utilised to convert biomass into efficiently synthesised fuel. Major types of bioenergy plants include direct-fired, cofired, gasification, pyrolysis and anaerobic digestion, as explained in Table 7.
Table 7.
World electricity productions in biomass.
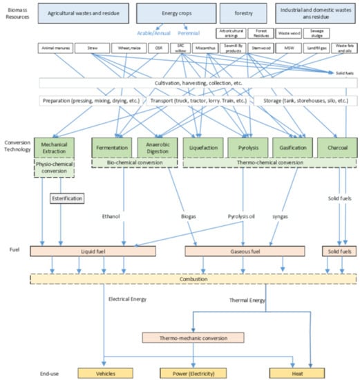
Several emerging technologies have been investigated to transform waste into energy. Therefore, a number of industries are practising new trends of competitive technologies in waste transformation into power generation for a beneficial impact on social and economic development. Figure 8 shows different types of technologies implemented in biomass conversions, in which biomass is transformed into another practical energy form.
Figure 8.
Biomass conversion technologies [44,45,46].
Microbes have long been used to produce alcohol. Several biochemical factories have recently been working on biochemical conversion treatment techniques on microorganisms, enhancing fermentation technologies and promoting the innovation of fertiliser and fuel in the agriculture sector. These innovations involve evaluating the quality of food and energy [47]. Various new technologies have been implemented in thermochemical conversion of biomass into biofuel and gases in recent years, as shown in Table 8 and Table 9. This procedure includes the conversion of solid biomass into biogases in a heating chamber [48,49]. These biogases are then converted into biofuels, which are then condensed into fully concentrated and synthesised forms. This technique is used to produce lubricants, ammonia and biodiesel [50]. The complete cycle of biomass energy conversion process is shown in Figure 9.
Table 8.
Biomass conversion techniques.
Table 9.
Biomass Conversion Technologies, Process, Products, Advantages and disadvantages [45,46,61].
Figure 9.
Biomass energy conversion process [51].
2.2. Pakistan Energy Perspective
Pakistan, which is an underdeveloped and populous country, is confronting a drastic electric power crisis, the results of which are challenging for long-term social and economic growth. Currently, the demand–supply gap is met through blackouts. Industries, commercial activities and everyday life are seriously affected by the shortage and high cost of electricity [62]. The current population of Pakistan is about 200 million and is growing at an annual rate of 3.64%. A United Nations report showed that the population of Pakistan is approximately 2.63% of the global population and that it is the sixth most populous country in the world [63,64]. The population of Pakistan increased rapidly from 138.5 million in the year 2000 to 170.5 million in the year 2010 to 200.8 million in the year 2018. The energy consumption and economic growth of any nation are closely related and have a great impact on theoretical and empirical levels. The current average demand is 22,000 MW, and the average shortfall during peak demand is 5000 MW. Electricity demand is increasing at an average annual rate of 8% in Pakistan [65]. The situation has become difficult to manage, especially during peak demand times due to low generation capability. The estimated monthly electric generation is illustrated in Figure 10.
Figure 10.
Electricity generation in 2018 (GWh) [19].
Fossil fuels play a key role in Pakistan’s power generation sector. Thermal plants generate approximately 62% of power, with 31.5% and 30.5% coming from natural gas and furnace oil, respectively. Hydropower is second to fossil fuel with an overall generation capacity of 33.5%. Major HPPs that contribute to electricity generation are Tarbela Power Plant, Mangla Power Plant and Ghazi Barotha. Moreover, 3% of electricity comes from nuclear power plants, such as Chashma and Karachi nuclear power plants, whilst another 3% comes from renewable resources, including the Jhimpir/Gharo wind and solar projects located in Punjab and Sindh. The total installed energy fuel mix of Pakistan in the years 2017 and 2025 is provided in Table 10.
Table 10.
Pakistan installed capacity energy fuel mix [23].
Pakistan had a mounted installed power generation capacity of more than 30,000 MW in March 2018. However, the total power generation was only approximately 19,000 MW due to a number of circumstances, including low efficiency of installed power plants and large line losses in transmission and distribution networks. Other major factors in the energy crises of Pakistan are economic inflation and the growing circular debt. In the forthcoming years, the electricity demand of the country is expected to increase by 4% to 5%. The government of Pakistan is focusing on installing additional power plants to overcome the power shortage crisis. The generation of electricity from renewable sources should be considered, and the dependence on fossil fuel sources should be decreased [66]. Domestic, agriculture, industry and commercial are the major electricity consumers. The local customers and the industry are utilising natural gas and furnace oil to meet their energy requirements [67]. The major power plants in Pakistan are listed in Table 11 [37,67,68,69].
Table 11.
Major power plants in Pakistan [37,67,68,69].
In Pakistan, fossil fuels account for 65% of the total energy mix, whereas the share of renewables is less than 4%. This situation calls for a comprehensive analysis and review of Pakistan’s electric power dynamics and an exploration of the potential of renewable energy resources. Biomass energy is a favourable renewable energy resource and is abundantly available in Pakistan [68]. Biomass resources are found in various forms, from firewood to crop residues to MSW; about 50% of domestic energy necessities are fulfilled by fuel wood and 34% by animal and crop residues. However, fuel wood has become less accessible because the growth rate of forests has shrunk to 8.8% [23,69]. The biomass potential of Pakistan is indicated in Table 12.
Table 12.
Biomass resources in Pakistan [70].
3. Potential of Biomass Resources in Pakistan
Biomass is a potential energy resource in developing countries. Bioenergy has been used in Pakistan for a long time. Pakistan has a promising bioenergy potential, particularly in rural areas where a considerable amount of available biomass resources exists in the form of indigenous agricultural wastes. Solid wastes from high-density urban areas are the other main raw materials for biomass fuel. The presently available country biomass agriculture sources are shown in Figure 11 [71].
Figure 11.
Available country biomass agriculture sources [71].
Biomass energy can help increase the segment of renewables in total energy production from 1% to 5% by the year 2030. Pakistan has over 3000 installed biogas plants to meet its local energy needs [72]. The three major sources of biomass in Pakistan can be categorised into the following:
- Agricultural/forestry residue
- Animal manure
- MSW
The potential biomass resources in the country are crop residues, MSW and animal manure. The total potential of energy from biomass from the years 2010 to 2030 is provided in Table 13 [73]. Table 14 presents the updated summary of the six major crops produced in the years 2017, 2018 and 2019 across the world [74].
Table 13.
Geographical biomass potential (TWh).
Table 14.
Summary of world’s major crop productions in the last three years [74].
3.1. Agricultural/Forestry Residues
Agricultural residues are abundantly available biomass sources that can be considered a principal source for power generation. Pakistan, which has an agriculture-based economy where over 60% of the population are involved in agriculture-related activities, has a promising potential to utilise agricultural wastes, as explained in Table 15. The statistics report of the World Bank showed that 47% of the land area is used to grow crops [77,78,79]. Pakistan has vast agriculture resources and vacant land to support the cultivation of several crops. Major agricultural residues include rice husk, wheat straw, bagasse, rice straw, cane trash and cotton sticks. Traditionally, crop residues are burnt in fields. The major crops in Pakistan include sugar cane, cotton and wheat, which are harvested on a large scale [80,81]. The growth percentage is as follows: cotton (11.4%), sugarcane (7.4%), rice (8.7%), maize (7.0%) and wheat (4.4%) [71].
Table 15.
Agricultural residues [82,83,84].
The consumption rate of timber and firewood plays an important role in wood stock and forest area in Pakistan. With the rising population of the country, the consumption of these products is increasing due to the growing energy demand, and no alternatives are available to replace wood consumption. This research is based on time-series macroeconomic data and projections to the year 2040 of wood supply, forest area, population growth and different uses of wood in the country. Wood accessibility in Pakistan is highly reliant on forest wood stock and forest area. Table 16 gives a summary of forest areas in Pakistan with percentage contribution to the total national forests [85].
Table 16.
Forest area (hectares) in Pakistan.
Timber supply from state forests has decreased from 18% to less than 10%, whereas farmland share has increased from about 41% to 84%. Wood yield extraction per hectare will increase from 7.4 m3 to 10.9 m3 in 2040. Figure 12 shows that wood stock availability will decline over time. Wood extraction from domestic forests is projected to exceed the annual national wood yield growth (40.112 million m3) in 2018, and this phenomenon will change the future of Pakistan, as shown in Table 17. The Khyber Pakhtunkhwa (KPK) government pledged to reforest 348,400 hectares for the Bonn Challenge. The aim is to restore 150 million hectares of deforested land worldwide by 2020 and 350 million hectares by 2030 [86].
Figure 12.
Region-wise status of planting stock.
Table 17.
Project detail (Forest Ontario) [85].
3.2. Animal Waste
Livestock wastes have been used in burning fire and as soil fertiliser for centuries. Livestock wastes can be utilised to obtain biogases to resolve the current energy crisis. Bangladesh has 6000 small biogas plants. Every year, about 20,000 small biogas plants are being constructed in Nepal. The number of small biogas plants in Vietnam grows by about 18,000 per year [87]. The biogas plant generation capability depends on the contents of organic compounds present in the feedstock. The contents of organic compounds in the manure of cattle and buffalo are about 12% on average. The national herd population, according to 2017–2018 assessments, crosses 196 million with 37% goats, 23.47% cattle and 15% sheep [33,88].
The average total manure produced over one full day is estimated to be about 2.5 million tonnes from 196 million livestock. A 100-cubic-feet biogas plant is required to process 50 kg of animal manure; this 100-cubic-feet biogas plant will be sufficient for households and can generate approximately 3 KWh of electricity. Livestock has an important value in Pakistan and has been receiving increasing interest because of increasing demand [78]. The cattle colony of Landhi in Karachi is the most feasible site in Pakistan for a biogas plant project [89,90]. This cattle colony covers about 3 km2 and has a population of about 400,000 animals, making it one of the world’s largest cattle associations. The animals produce about 4200 tonnes of manure each day and thus have an electricity generating capacity of around 20 MW to 22 MW. The Karachi Electric Supply Company set a target of 500 MW by 2020, which will increase to 1500 MW in 2030. Electricity generated from this plant will be fed into the national grid to meet the growing energy demands of the country [91].
3.3. MSW
The population is also increasing with the expansion of cities and industrial areas. The local municipal committees of Pakistan and other developing countries face a challenge when addressing the growing amount of waste. The increasing population in urban areas is responsible for this upsurge in the amount of waste, thus forming a direct relationship between population and solid waste. Estimations show that the net generated MSW is up to 48 million tonnes per annum, which is growing at an annual rate of 2% in Pakistan. Nevertheless, major cities of Pakistan lack a proper waste management system. About 65% of MSW of cities is collected, and the remaining MSW is either openly burnt or dumped [92].
Open dumping of MSW has hazardous impacts on soil and vegetation growth. Pakistan is facing rapid environmental deterioration due to the prevailing conventional system of collection and dumping of solid wastes. Therefore, waste management has become a major concern in the country [93]. The MSW potential for energy production using biochemical and thermochemical conversion is around 216 and 552 kWh/t, respectively. Pakistan has a great potential in operating biogas plants [94]. Table 18 shows the MSW capability in the major cities of Pakistan [23,74,95,96,97,98,99].
Table 18.
Major cities of Pakistan generating MSW [23,74,95,96,97,98,99].
The average waste production in Pakistan is around 0.5 kg/day per capital. MSW has the third greatest potential to be a main source of biomass-based energy production in the country. Considering only the urban areas of the country, about 9.8 million tons of MSW were generated in the year 2005. Table 19 shows the estimated physical composition of MSW collected in Pakistan.
Table 19.
Composition of MSW [100].
Adequate and appropriate methods of collecting and utilising solid waste are not yet adopted in the country. As a result, sanitation issues have become severe, thus negatively affecting society. Concerns regarding solid waste management are widespread and require direct or indirect attention [101]. The net collection rate of MSW is 57%, and the collected MSW is about 5.3 million tons. Amongst the collected waste, 50% consists of organic materials that can be used effectively to produce energy. Applying subsequent conventions in the power generation from collected MSW can help address the energy shortfall in Pakistan.
The assessment of power generation from wastes highly depends on the rate of net waste production and collection. An assessment of net MSW production and collection in large cities of the country should be considered to properly utilise MSW [102]. Waste production is evaluated on the basis of the number of residents and the waste collection rate per capita in each city. Pakistan produces 0.38 kg to 0.61 kg of waste per capita per day. In urban zones, the waste collection rate varies from 51% to 61%. REVGREEN Pakistan is a biogas company that has been recently working on different projects in Pakistan, and they use the organic part of MSW to generate biogas energy, as shown in Table 20.
Table 20.
Summary of different biogas projects of REVGREEN Pakistan [71].
4. Installed Capacity of Biomass in Pakistan
Several projects related to electric power generation are currently in operation in Pakistan to achieve energy supply demand balance due to the high potential of biomass in power generation [103]. These power projects have profitable outcomes due to emerging biomass power generation technologies. Industries utilise crop residues in biofuels, biodiesel and ethanol by applying various biochemical and thermochemical conversion methods, which can effectively save and utilise green energy [104,105]. Biomass potential is high due to the high availability of crops in Pakistan, as shown in Table 21.
Table 21.
Potential of harvesting residues of crop based on current usage [106].
The government of Pakistan has taken the initiative to install additional biomass energy plants and revise the renewable energy policies because of the large potential of biomass resources in the country. The National Electric Power Regulatory (NEPRA) is working to enhance the power capacity of the country by offering attractive incentives to independent power plants for building new cogeneration firing waste for power generation plants. Wastes from different industries, such as sugar, paper/pulp processing, vegetable storing and livestock, are utilised as bioenergy in electric power generation, as indicated in Table 22 [110]. Power plants operate on the basis of cogeneration and the combination of coal/bagasse as fuel, as shown in Table 23.
Table 22.
Biomass energy power plants [110,111].
Table 23.
Cogeneration project in Pakistan [106,110,112,113].
Approximately 83 sugar mills are currently operating in Pakistan and produce an average of 33.5 M MT/annum sugar with an overall crushing capacity of 597,900 TCD. They generate approximately 3 GW of power during the sugar cane harvest season, and this power is mostly utilised in sugar mill operations. However, the harvest season lasts for only a few months. Sugar mills run on coal when sugar cane is unavailable to maintain the power supply to the national grid [114,115]. A list of biomass power projects is shown in Table 24. Power generation from sugar mills can be increased by taking steps to improve power utilisation and generation by giving more attention to biomass resources than depending on fossil fuels. Improving biomass techniques can help overcome the energy crises [116].
Table 24.
List of generation licensee bagasse/biomass power projects under the renewable energy policy [41].
Biomass Energy for Transport Sector
Global reliance on fossil fuels in transportation is currently inevitable because most petroleum fuel (about 80%) is used in the transportation sector. Oil combustion in the transportation sector contributes significantly to global CO2 gas emissions [117]. Transportation accounts for the largest share of GHG emissions. Vehicular discharges, including nitrogen oxide, sulphur oxide and carbon monoxide, seriously impact the climate. In 2016, the transportation sector contributed nearly 28.5% of GHG. IEA formulated a renewable fuel standard programme to expand the nation’s renewable fuels sector and reduce GHG [96].
Alternatives to fossil fuel in the transportation sector include biofuels and synthetic fuels. Their technologies are rapidly evolving and thus lead to substantial environmental benefits, such as electric vehicles, which have fewer CO2 gas emissions. Advances in the public transportation sector can reduce the nation’s carbon emissions by 37 million metric tons annually [97]. GHG emissions from the transportation sector are increasing by 5% annually. The CO2 gas emissions in Pakistan from the transportation sector were 37.1 million tons CO2 gas in 2008. If no GHG moderation measurements are taken, then GHG emissions from the transportation sector can reach as high as 66.6 million tons CO2 by the year 2020 [118].
Pakistan has an enormous potential for biodiesel production due to the availability of multiple feedstock that can be considered for synthesis. Bioplants, such as jatropha and pongamia, can be utilised in biodiesel production. Vehicle efficiency and performance can also be improved using biomass fuels, such as bioethanol and biodiesel. Public and private sectors promote the cultivation of bioplants at various suitable sites. Recent initiatives taken by the Pakistan State Oil aimed to plant 6 million bioplants, which have an estimated 24 million kg of oil-bearing seed capacity, to produce 7.2 million litres of biodiesel worth Rs.345 million [68].
The Pakistan Sustainable Transport Project is a joint venture of the United Nations Development Programme and Global Environment Facility and is being implemented by the government of Pakistan to provide substantial technical support for moderating the increase in energy consumption and the related environmental concerns of the transportation sector in Pakistan. This project also enables investment in environment, drafts a supportive policy framework, improves fuel efficiency and provides awareness about sustainable transport market capacity in the urban transport sector of Pakistan. The estimated total budget was about $7.8 million [119]. Several of the ongoing mass-transit projects are listed in Table 25.
Table 25.
Bus rapid mass transit projects in Pakistan.
5. Pakistan Metrobus System
The metro bus transport (MBT) project has substantial importance in Pakistan. The government of Pakistan paid a high subsidy and is working to advance the MBT system because a recent survey indicated that both men and women prefer travelling on the MBT to other public transport systems and that women feel comfortable on the MBT. The metro bus system, which is the largest transport network of the government, offers great benefits for the people of Pakistan.
Pakistan has established metro bus systems in different provinces, such as KPK and Punjab. The government designated the Punjab Mass transit Authority (PMTA) to oversee the initial work of the metro bus system to increase system performance. The PMTA operates the transport network in cities such as Lahore, Rawalpindi and Multan, ensuring that the public can travel comfortably on the metro bus system. The PMTA has been working on enhancing the performance, planning, operation and planning of the metro bus network, which includes the following:
- Rawalpindi–Islamabad (RWP–ISB) Metrobus
- Lahore Metrobus
- Multan Metrobus
The metro projects that were launched in Pakistan’s cities are listed in Figure 13.
Figure 13.
Current and projected cities of Pakistan that operate on the metro bus system.
5.1. RWP–ISB Metrobus
The PMTA operates the metro bus system in Islamabad and Rawalpindi, the twin cities of Pakistan, which greatly impact the economy of Pakistan. Islamabad is a diplomatic area; therefore, the PMTA must ensure that the facilities are sufficient for safe and comfortable travelling. The PMTA completed the construction of two lanes for the mass transit system from Saddar (Rawalpindi) to secretariats (Islamabad) on 4 June 2015. The metro bus system has 24 stations, and its roads are covered by safety steel grilles. The PMTA ensures safety through closed-circuit television systems and trained guards. The PMTA offers convenient facilities for passengers, such as easy ticketing, elevators, bus scheduling and their location. The metro authority serves 151,000 passengers per day in the twin cities alone. As of 1 May 2017, the system has transported 76 million passengers.
The previous government of Pakistan decided to extend the metro bus service that connects Rawalpindi with Islamabad to serve passengers heading for the new Islamabad International Airport. The total estimated fund for this project was Rs16.43 billion, and it was started on April 2017 and was expected to be completed in 2018. The government had extended the metro bus system from Islamabad to Islamabad International Airport, Fateh Jang Road. The citizens of the twin cities can easily access Islamabad International Airport via the metro bus system. This extension work received an Rs16.43 billion grant. The PMTA stated that the project will be completed in 2018, but it has been delayed due to funding problems. The route is designed to have two lanes with a length of approximately 23.7 km.
The PMTA operates the metro bus system in Lahore, which was inaugurated in February 2013. Lahore City is the second largest city in Pakistan and is popular among tourists because of its history and heritage. The PMTA constructed two-lane systems, ensures passenger safety and offers convenience and assistance. The Lahore metro bus system consists of 27 stations, in which the first one is Gajjumata, and the last one is Shahdara. The route length is approximately 27 km.
Rawalpindi Integrated Transportation System Phase-I
The PMTA started the operation of integrated public transport system in Rawalpindi. In phase I of the project, the PMTA planned the addition of six feeder routes to the existing Pakistan Metrobus System. This system uses 78 minibuses (8 m long). In this transportation system, the passengers do not need to pay twice when transferring from one bus or route to other but will pay a discounted fare. The operation of the Rawalpindi feeder routes is shown in Table 26.
Table 26.
New Project of PMTA RWP–ISB.
The RWP–ISB Metrobus RIMB project engaged an international firm to develop a master transportation plan [112]. RIMB was launched on 4 June 2015 and spans an area of 22 km from Islamabad Pak Secretariat to Rawalpindi Saddar. The project aims to interlink both cities and provide a comfortable transportation facility on this overcrowded route [85]. To fulfil its operational electricity demand, several generators are installed in the metro bus stations. The power capacity is considerably greater than the scheme’s requirements, and the generator sets work under load; thus, the fuel and maintenance costs are high.
The fuel and maintenance costs are analysed in accordance with the S.M JAFAR Power Company’s reports in 2016–2018. The yearly cost of fuel is about 52 million, and the maintenance cost is about 3 million, as shown in Figure 14. Each metro station has two installed generators; thus, about 48 generators are installed with different ratings, including 250, 230, 350 and 400 KVA with a 360 kW spare rating. The installed capacity of DG set is about 12.5 MVA. The required electricity for metro bus operation is about 60%–70% of the total installed capacity [120]. Twenty DG sets with a 5 MVA installed capacity are required for the ongoing Islamabad II metro bus project [21]. The total electricity requirement for both projects is approximately 17 MW.
Figure 14.
Fuel cost per annum (Metro).
This electricity demand can be partially fulfilled by installing nearby small biomass power plants that utilise MSW as fuel because they are abundant in the populous cities of Pakistan, including Islamabad, Rawalpindi, Karachi, Lahore and Peshawar, to generate a high average MSW, as discussed in Section 3.
6. Analysis and Recommendations
Pakistan needs to concentrate on renewable resources to achieve a cost-effective and reliable energy system. In the context of exploring available renewable energy options, biomass energy is an emerging renewable resource in Pakistan. Electricity is the backbone of the socio-economic progress of any country. The present energy demand is continuously growing and is a primary concern. Global energy primarily depends on fossil fuels. Concerns regarding climate change, fossil fuel depletion and increasing cost are gradually being acknowledged and have sparked interest in various forms of renewable energy. Energy sources need to be diversified to address energy availability. This study prescribes various measures to utilise indigenous biomass resources in the future energy mix. However, challenges include supply chain management; research and development in conversion technologies; a decentralised system; and provision of better infrastructure, monitored subsidies and public awareness. These issues must be addressed whilst developing an efficient renewable power generation market in Pakistan. Some of the technologies and initiatives have already been introduced to quickly achieve sustainable social, financial and environmental development. Renewable energy has great potential as an alternative to conventional energy to reduce the local electricity deficit, fossil fuel dependency and GHG emissions. Therefore, Pakistan has a strong potential to utilise biomass energy. Effectively evaluated and comprehensive policies should be crafted to systematically control and integrate them at the national level. Pakistan has no unified biomass energy strategy and follows the incremental evaluating policy approach. Suitable fundamental policies must be adopted to adjust development, investment and operation and maintenance costs. The participation of public and private power sectors should be encouraged to start commercial utilisation of bioenergy in combined heat and power production or converting them into vehicle fuels.
This study examines the utilisation of crop residues in biomass energy resources for electricity generation, as listed in Table 27 [74]. Wheat crop residues are traditionally used for cooking, bagasse is utilised in the sugar industry for power generation; and molasses is used to generate biodiesel for the transportation sector. The use of crop residues in the form of solid waste burning is unviable because it produces smoke. Industrial sewage contaminates water and soil. Open dumping of MSW has hazardous impacts on the environment. Pollutants mixed with water seep into the groundwater and cause serious health problems. The density and ash content of biomass are the key factors to determine valuable feedstock. Bioenergy has a highly variable cost range. Costs of transportation, pre-treatment and storage and conversion technologies impact the overall cost of energy generation from biomass. Thus, unlike other renewable resources, biomass power generation depends on the adequate availability of a long-term predictable, sustainable and low-cost bio-feedstock supply. Research on the energy effectiveness of biomass use in electricity generation is evolving. Biomass power plants are being installed at sites where most agricultural waste is available. Energy generation from biomass will increase at a high rate universally, as shown in Figure 15.
Table 27.
Summary of major crop productions in different regions of the Earth [74].
Figure 15.
Bioenergy in electricity generation worldwide [23].
This study evaluates the present situation of power, transportation, and energy in Pakistan. Furthermore, it argues the potential and transportation dependency on biomass energy renewable resource as a future choice. Different authorities, such as NEPRA and Alternative Energy Development Board (AEDB), in Pakistan are determined to fill any gaps in biomass energy by examining the generation policy framework and drafting a transparent process for tariff determination to boost its development. The NEPRA Act 1997 on power clearly authorises federal and local governments to impose tariffs and other terms and conditions for the supply of electric power facilities. However, a clear guideline for tariff regularisation has yet to be established. Feed-in tariff is regulated on small-scale solar PV and bagasse cogeneration power plants, whilst a minimum feed-in tariff is expected to promote innovations in biomass technology development. The NEPRA Act 1997 also provides a clear path to regulate the energy sector in a transparent manner. The AEDB Act 2010 further clarified the regulation processes for the development of renewable power generation. The absence of a formal policy and procedures will make determining the energy prices and obtaining permits difficult for investors. As a result, investing in biomass power generation is challenging. Even in the presence of all policy and regulatory aspects, a transparent financing policy is necessary to attract significant investment in biomass power generation. Some approvals have been presented to create an atmosphere for soft financing for biomass power projects. Site assessment of isolated vacant spaces is needed for renewable energy generation projects, primarily in Federally Administered Tribal Areas, Sindh Province, Baluchistan Province, KPK province, Azad Jammu and Kashmir and North Areas. This study examines the technological improvements, cost reductions and policy framework support, which are the key factors in improving biomass power ability. The major challenges and their solutions need to be addressed whilst forming future policy frameworks for biomass power generation, as listed in Table 28 [99,121,122,123,124,125,126]. In addition, the Table 29 concluded the important recommendations and suggestions for the utilization of biomass resources as a fuel source in transportation, industrial, energy and power sectors in Pakistan.
Table 28.
Recommendations for biomass energy production.
Table 29.
Biomass energy utilization in Pakistan in transportation, industrial and power generation.
7. Conclusions
This article presents an extensive analysis of the biomass renewable energy potential in Pakistan based on the current energy scenario and future evaluation of biomass potential in electricity generation and in transportation fuel. It also highlights the availability of indigenous biomass resources and state-of-the-art biomass conversion technologies. The rapid development in the technology and the improving market strategy prospects serve as bases to explore the vast potential of biomass energy. This study analyses the conditions for increased and efficient use of biomass in Pakistan to meet electrical power generation requirements. Pakistan has a massive biomass potential for energy conversion. Multiple biomass power generation and biodiesel production projects have been started in Pakistan to fill the energy supply–demand gap. This study can be further enhanced by obtaining biomass energy data from the field, industries, organisations and private and government institutions. This study is expected to assist government authorities, such as NEPRA and AEDB, in modelling the biomass and biofuel transportation and energy projects.
Author Contributions
All the authors contributed in completing the Paper. The main idea of the paper was presented by W.U.K.T. while M.T.D., M.F., M.A.N., and A.W.D., helped in accumulating the research data in this review paper. K.A.M., M.S., B.H., M.A., and M.A., prepared the format of the paper. S.M., are the head of research team. All authors have read and agreed to the published version of the manuscript.
Funding
The authors would like to thank the University of Malaya for providing financial support under the research grant SATU project no. ST013-2018.
Conflicts of Interest
The authors declare no conflict of interest.
Abbreviations
| AEDB | Alternative Energy Development Board |
| COD | Commercial operation dates |
| GEF | Global Environment Facility |
| CNG | Compressed natural gas |
| FY | Financial year |
| GENCO | Generation Companies |
| UNDP | United Nations Development Program |
| GHG | Greenhouse gas |
| IGC | Isolated Generation Company |
| IFC | International Finance Corporation |
| IESCO | Islamabad Electric Supply Corporation |
| KANUP | Karachi Nuclear Power Plant |
| MW | Megawatts |
| MT | Megatons |
| MSW | Municipal solid waste |
| NREL | National Renewable Energy Laboratory |
| NEPRA | National Electric Power Regulatory Authority |
| NEQS | National Environment Quality Standards |
| NTDC | National Transmission and Dispatch Company |
| PEPCO | Power Company |
| PCRET | Pakistan Council Renewable Energy Technologies |
| PV | Photovoltaic |
| PAEC | Pakistan Atomic Energy Commission |
| PJ | Petajoule |
| RIMB | Rawalpindi-Islamabad metro bus |
| SNG | Substitute natural gas |
| TWh | Tera watt hour |
| TPES | Total Primary Energy Source |
| WAPDA | Water and Power Development Authority |
| WEC | World Energy Council |
| WTO | World Trade Organization |
References
- Tareen, W.U.; Mekhilef, S.; Seyedmahmoudian, M.; Horan, B. Active power filter (APF) for mitigation of power quality issues in grid integration of wind and photovoltaic energy conversion system. Renew. Sustain. Energy Rev. 2017, 70, 635–655. [Google Scholar] [CrossRef]
- Owusu, P.A.; Asumadu-Sarkodie, S.; Dubey, S. A review of renewable energy sources, sustainability issues and climate change mitigation. Cogent Eng. 2016, 3, 1167990. [Google Scholar] [CrossRef]
- Tareen, W.U.; Mekhilef, S. Transformer-less 3P3W SAPF (three-phase three-wire shunt active power filter) with line-interactive UPS (uninterruptible power supply) and battery energy storage stage. Energy 2016, 109, 525–536. [Google Scholar] [CrossRef]
- Organization of the Petroleum Exporting Countries (OPEC). World Oil Outlook 2040. 2017. Available online: https://www.opec.org/opec_web/flipbook/WOO2017/WOO2017/assets/common/downloads/WOO%202017.pdf (accessed on 6 December 2019).
- Electricity Statistics. Available online: https://www.iea.org/statistics/electricity/ (accessed on 12 November 2018).
- Sadiqa, A.; Gulagi, A.; Breyer, C. Energy transition roadmap towards 100% renewable energy and role of storage technologies for Pakistan by 2050. Energy 2018, 147, 518–533. [Google Scholar] [CrossRef]
- Deloitte. The Future of Global Power Sector Preparing for Emerging Opportunities and Threats. Available online: https://www2.deloitte.com/content/dam/Deloitte/tr/Documents/energy-resources/power-future-global-power-sector-report.pdf (accessed on 6 January 2019).
- Larbi, L.; Fertikh, N.; Toubal, A. Study of Material Used in Nanotechnology for the Recycling of Industrial Waste Water. Phys. Procedia 2014, 55, 317–323. [Google Scholar] [CrossRef][Green Version]
- Ali, S. Pakistan Sustainable Transport Project (PAKSTRAN). 2013–2017. Available online: https://www.iucn.org/sites/dev/files/midterm_review_-_pakistan_sustainable_transport_project_july_2015.pdf (accessed on 6 December 2019).
- Tareen, W.U.K.; Aamir, M.; Mekhilef, S.; Nakaoka, M.; Seyedmahmoudian, M.; Horan, B.; Memon, M.A.; Baig, N.A. Mitigation of Power Quality Issues Due to High Penetration of Renewable Energy Sources in Electric Grid Systems Using Three-Phase APF/STATCOM Technologies: A Review. Energies 2018, 11, 1491. [Google Scholar] [CrossRef]
- Examples of Renewable and Non-Renewable Resources. Available online: https://greentumble.com/10-examples-of-renewable-and-non-renewable-resources/ (accessed on 26 November 2018).
- Difference between Renewable Resources and Non-Renewable Resources. 2017. Available online: https://topdifferences.com/difference-between-renewable-resources-and-non-renewable-resources/ (accessed on 6 December 2019).
- Turkenburg, W. Chapter 11: Renewable Energy. 2011. Available online: https://www.iiasa.ac.at/web/home/research/Flagship-Projects/Global-Energy-Assessment/Chapte11.en.html (accessed on 6 December 2019).
- Fletcher, K. NREL Releases 2015 Renewable Energy Data Book. 16 December 2016. Available online: http://biomassmagazine.com/articles/14026/nrel-releases-2015-renewable-energy-data-book (accessed on 26 November 2015).
- Khuje, A.R.A.P. Renewable Energy Market Size, Growth, Share and Analysis. 2017. Available online: https://www.alliedmarketresearch.com/renewable-energy-market (accessed on 6 December 2019).
- World Energy Investment 2018. Flagship Report. July 2018. Available online: https://www.iea.org/reports/world-energy-investment-2018 (accessed on 6 December 2019).
- World Energy Perspectives Renewables Integration. 2016. Available online: https://www.iea.org/reports/world-energy-outlook-2018 (accessed on 6 December 2019).
- Ferreira, L.; Otto, R.; Silva, F.; de Souza, S.; de Souza, S.; Junior, O.A. Review of the energy potential of the residual biomass for the distributed generation in Brazil. Renew. Sustain. Energy Rev. 2018, 94, 440–455. [Google Scholar] [CrossRef]
- He, J.; Liu, Y.; Lin, B. Should China support the development of biomass power generation? Energy 2018, 163, 416–425. [Google Scholar] [CrossRef]
- Renewables 2018 Global Status Report. 2018. Available online: https://www.ren21.net/wp-content/uploads/2019/08/Full-Report-2018.pdf (accessed on 6 December 2019).
- Austria, Construction of Infrastructure and Allied Works for Metrobus Services. 2016–2018. Available online: http://www.nespak.com.pk/pdf/MDR-18-PDF.pdf (accessed on 6 December 2019).
- Bioenergy Consult. Biomass Exchange–Key to Success in Biomass Projects. 2018. Available online: https://www.bioenergyconsult.com (accessed on 6 December 2019).
- Naqvi, S.R.; Jamshaid, S.; Naqvi, M.; Farooq, W.; Niazi, M.B.K.; Aman, Z.; Zubair, M.; Ali, M.; Shahbaz, M.; Inayat, A.; et al. Potential of biomass for bioenergy in Pakistan based on present case and future perspectives. Renew. Sustain. Energy Rev. 2018, 81, 1247–1258. [Google Scholar] [CrossRef]
- International Energy Agency. World Energy Outlook 2016. 16 November 2016. Available online: https://webstore.iea.org/world-energy-outlook-2016 (accessed on 22 March 2019).
- Saghir, M.; Zafar, S.; Tahir, A.; Ouadi, M.; Siddique, B.; Hornung, A. Unlocking the Potential of Biomass Energy in Pakistan. Front. Energy Res. 2019, 7, 24. [Google Scholar]
- Iqbal, T.; Dong, C.; Lu, Q.; Ali, Z.; Khan, I.; Hussain, Z.; Abbas, A. Sketching Pakistan’s energy dynamics: Prospects of biomass energy. J. Renew. Sustain. Energy 2018, 10, 023101. [Google Scholar] [CrossRef]
- Zuberi, M.J.S.; Hasany, S.Z.; Tariq, M.A.; Fahrioglu, M. Assessment of biomass energy resources potential in Pakistan for power generation. In Proceedings of the IEEE 4th International Conference on Power Engineering, Energy and Electrical Drives, Istanbul, Turkey, 13–17 May 2013; pp. 1301–1306. [Google Scholar]
- Sherpao, B.A. Country Report of Pakistan. August 2016. Available online: https://eneken.ieej.or.jp/data/6883.pdf (accessed on 6 December 2019).
- Chaudhry, M.A.; Raza, R.; Hayat, S.A. Renewable energy technologies in Pakistan: Prospects and challenges. Renew. Sustain. Energy Rev. 2009, 13, 1657–1662. [Google Scholar] [CrossRef]
- Searcy, E.; Flynn, P.; Ghafoori, E.; Kumar, A. The relative cost of biomass energy transport. Appl. Biochem. Biotechnol. 2007, 137, 639–652. [Google Scholar]
- Johansson, V.; Lehtveer, M.; Göransson, L. Biomass in the electricity system: A complement to variable renewables or a source of negative emissions? Energy 2019, 168, 532–541. [Google Scholar] [CrossRef]
- Complete_WER_2013_Survey. 2013. Available online: https://www.worldenergy.org/wp-content/uploads/2013/09/Complete_WER_2013_Survey.pdf (accessed on 6 December 2019).
- Government of Pakistan Finance Department. Economic Survey 2017–2018. Available online: http://www.finance.gov.pk/survey (accessed on 25 May 2018).
- Herzog, A.V.; Lipman, T.E.; Kammen, D.M. Renewable Energy Sources. Encyclopedia of Life Support Systems (EOLSS). In Forerunner Volume-‘Perspectives and Overview of Life Support Systems and Sustainable Development; Encyclopedia of Life Support Systems: Paris, France, 2001. [Google Scholar]
- Easterly, J.L.; Burnham, M. Overview of biomass and waste fuel resources for power production. Biomass Bioenergy 1996, 10, 79–92. [Google Scholar] [CrossRef]
- Kumar, A.; Kumar, N.; Baredar, P.; Shukla, A. A review on biomass energy resources, potential, conversion and policy in India. Renew. Sustain. Energy Rev. 2015, 45, 530–539. [Google Scholar] [CrossRef]
- Hossain, A.K.; Badr, O. Prospects of renewable energy utilisation for electricity generation in Bangladesh. Renew. Sustain. Energy Rev. 2007, 11, 1617–1649. [Google Scholar] [CrossRef]
- Meier, P.; Peter, V.; Barnes, D.F.; Bogach, S.V.; Farchy, D. Peru: National Survey of Rural Household Energy Use. 2010. Available online: https://openknowledge.worldbank.org/handle/10986/17145 (accessed on 6 December 2019).
- International Energy Agency. Renewables. 2018. Available online: https://www.iea.org/renewables2018/ (accessed on 7 January 2018).
- Mondal, M.A.H.; Denich, M. Assessment of renewable energy resources potential for electricity generation in Bangladesh. Renew. Sustain. Energy Rev. 2010, 14, 2401–2413. [Google Scholar] [CrossRef]
- Tareen, W.; Anjum, Z.; Yasin, N.; Siddiqui, L.; Farhat, I.; Malik, S.A.; Mekhilef, S.; Seyedmahmoudian, M.; Horan, B.; Darwish, M.; et al. The Prospective Non-Conventional Alternate and Renewable Energy Sources in Pakistan—A Focus on Biomass Energy for Power Generation, Transportation, and Industrial Fuel. Energies 2018, 11, 2431. [Google Scholar] [CrossRef]
- Alemany, J.M.; Arendarski, B.; Lombardi, P.; Komarnicki, P. Accentuating the renewable energy exploitation: Evaluation of flexibility options. Int. J. Electr. Power Energy Syst. 2018, 102, 131–151. [Google Scholar] [CrossRef]
- Hiloidhari, M.; Das, D.; Baruah, D. Bioenergy potential from crop residue biomass in India. Renew. Sustain. Energy Rev. 2014, 32, 504–512. [Google Scholar] [CrossRef]
- Faaij, A. Modern Biomass Conversion Technologies. Mitig. Adapt. Strateg. Glob. Chang. 2006, 11, 343–375. [Google Scholar] [CrossRef]
- Sharma, S.; Meena, R.; Sharma, A.; Goyal, P. Biomass conversion technologies for renewable energy and fuels: A review note. IOSR J. Mech. Civ. Eng. 2014, 11, 28–35. [Google Scholar] [CrossRef]
- Lee, S.Y.; Sankaran, R.; Chew, K.W.; Tan, C.H.; Krishnamoorthy, R.; Chu, D.T.; Show, P.L. Waste to bioenergy: a review on the recent conversion technologies. BMC Energy 2019, 1, 4. [Google Scholar] [CrossRef]
- Manyuchi, M.M.; Chiutsi, P.; Mbohwa, C.; Muzenda, E.; Mutusva, T. Bio ethanol from sewage sludge: A bio fuel alternative. S. Afr. J. Chem. Eng. 2018, 25, 123–127. [Google Scholar] [CrossRef]
- Nicodème, T.; Berchem, T.; Jacquet, N.; Richel, A. Thermochemical conversion of sugar industry by-products to biofuels. Renew. Sustain. Energy Rev. 2018, 88, 151–159. [Google Scholar] [CrossRef]
- Kirtania, K. Thermochemical Conversion Processes for Waste Biorefinery. In Waste Biorefinery; Pandey, A., Mohan, S.V., Lee, D.-J., Khanal, S.K., Eds.; Elsevier: Amsterdam, The Netherlands, 2018; pp. 129–156. [Google Scholar]
- Chan, W.P.; Wang, J.Y. Comprehensive characterisation of sewage sludge for thermochemical conversion processes-Based on Singapore survey. Waste Manag. 2016, 54, 131–142. [Google Scholar] [CrossRef]
- Holm-Nielsen, J.B.; Al Seadi, T.; Oleskowicz-Popiel, P. The future of anaerobic digestion and biogas utilization. Bioresour. Technol. 2009, 100, 5478–5484. [Google Scholar] [CrossRef]
- Calicioglu, O.; Brennan, R.A. Sequential ethanol fermentation and anaerobic digestion increases bioenergy yields from duckweed. Bioresour. Technol. 2018, 257, 344–348. [Google Scholar] [CrossRef]
- Hu, C.; Yan, B.; Wang, K.-J.; Xiao, X.-M. Modeling the performance of anaerobic digestion reactor by the anaerobic digestion system model (ADSM). J. Environ. Chem. Eng. 2018, 6, 2095–2104. [Google Scholar] [CrossRef]
- Zhang, N.; Peng, H.; Li, Y.; Yang, W.; Zou, Y.; Duan, H. Ammonia determines transcriptional profile of microorganisms in anaerobic digestion. Braz. J. Microbiol. 2018, 49, 770–776. [Google Scholar] [CrossRef] [PubMed]
- Kang, Q.; van der Bruggen, B.; Dewil, R.; Baeyens, J.; Tan, T. Hybrid operation of the bio-ethanol fermentation. Sep. Purif. Technol. 2015, 149, 322–330. [Google Scholar] [CrossRef]
- Bundhoo, Z.M.A. Coupling dark fermentation with biochemical or bioelectrochemical systems for enhanced bio-energy production: A review. Int. J. Hydrogen Energy 2017, 42, 26667–26686. [Google Scholar] [CrossRef]
- Liu, L.; Huang, Y.; Cao, J.; Liu, C.; Dong, L.; Xu, L.; Zha, J. Experimental study of biomass gasification with oxygen-enriched air in fluidized bed gasifier. Sci Total Environ. 2018, 626, 423–433. [Google Scholar] [CrossRef]
- Faaij, A.P.C. Bio-energy in Europe: Changing technology choices. Energy Policy 2006, 34, 322–342. [Google Scholar] [CrossRef]
- Buffi, M.; Cappelletti, A.; Rizzo, A.M.; Martelli, F.; Chiaramonti, D. Combustion of fast pyrolysis bio-oil and blends in a micro gas turbine. Biomass Bioenergy 2018, 115, 174–185. [Google Scholar] [CrossRef]
- Lestander, T.A.; Sandström, L.; Wiinikka, H.; Öhrman, O.G.W.; Thyrel, M. Characterization of fast pyrolysis bio-oil properties by near-infrared spectroscopic data. J. Anal. Appl. Pyrolysis 2018, 133, 9–15. [Google Scholar] [CrossRef]
- Baker, J. Biomass Conversion Technologies. 2018. Available online: https://www.bbjgroup.com/blog/biomass-conversion-technologies (accessed on 6 December 2019).
- Aziz, N. Biomass Potential In Pakistan. 2013. Available online: file:///C:/Users/amazon/Downloads/PakistanspPotentialtoproducefromBiomass.pdf (accessed on 6 December 2019).
- Dadax. Pakistan Live Population. Available online: http://www.worldometers.info/world-population/pakistan-population (accessed on 25 May 2018).
- Population Reference Bureau. 2017 World Population Datasheet with Special Focus on Youth. Report 0085-8315. August 2017, Volume 1. Available online: https://www.prb.org/2017-world-population-data-sheet (accessed on 6 December 2019).
- Mirjat, N.H.; Uqaili, M.A.; Harijan, K.; Valasai, G.D.; Shaikh, F.; Waris, M. A review of energy and power planning and policies of Pakistan. Renew. Sustain. Energy Rev. 2017, 79, 110–127. [Google Scholar] [CrossRef]
- Kessides, I.N. Chaos in power: Pakistan’s electricity crisis. Energy Policy 2013, 55, 271–285. [Google Scholar] [CrossRef]
- Perwez, U.; Sohail, A. Forecasting of Pakistan’s net electricity energy consumption on the basis of energy pathway scenarios. Energy Procedia 2014, 61, 2403–2411. [Google Scholar] [CrossRef]
- Zafar, U.; Rashid, T.U.; Khosa, A.A.; Khalil, M.S.; Rashid, M. An overview of implemented renewable energy policy of Pakistan. Renew. Sustain. Energy Rev. 2018, 82, 654–665. [Google Scholar] [CrossRef]
- Ali, M.; Sultana, R.; Tahir, S.; Watson, I.A.; Saleem, M. Prospects of microalgal biodiesel production in Pakistan–A review. Renew. Sustain. Energy Rev. 2017, 80, 1588–1596. [Google Scholar] [CrossRef]
- Finance, M.O. Agriculture. 2018. Available online: http://www.finance.gov.pk/survey/chapters_18/02-Agriculture.pdf (accessed on 7 January 2019).
- NREL Biomass sites in Pakistan; National Renewable Energy Laboratory: Golden, CO, USA, 2018.
- Pandey, B.; Bajgain, S. Feasibility Study of Domestic Biogas in Pakistan. 2007. Available online: http://rspn.org/wp-content/uploads/2013/04/Pakistan-Biogas-Feasibility-Study.pdf (accessed on 6 December 2019).
- Farooq, M.K.; Kumar, S. An assessment of renewable energy potential for electricity generation in Pakistan. Renew. Sustain. Energy Rev. 2013, 20, 240–254. [Google Scholar] [CrossRef]
- United States Department of Agriculture (USDA). World Agricultural Production. In WAP 3-19; 2019. Available online: https://www.fas.usda.gov/data/world-agricultural-production (accessed on 22 March 2019).
- Kamran, M. Current status and future success of renewable energy in Pakistan. Renew. Sustain. Energy Rev. 2018, 82, 609–617. [Google Scholar] [CrossRef]
- Kan, T.; Strezov, V.; Evans, T.J. Lignocellulosic biomass pyrolysis: A review of product properties and effects of pyrolysis parameters. Renew. Sustain. Energy Rev. 2016, 57, 1126–1140. [Google Scholar] [CrossRef]
- Rehman, A.; Chandio, A.A.; Hussain, I.; Jingdong, L. Fertilizer consumption, water availability and credit distribution: Major factors affecting agricultural productivity in Pakistan. J. Saudi Soc. Agric. Sci. 2017, 18, 269–274. [Google Scholar] [CrossRef]
- Ahmed, T.; Gill, Z.A. Role of agricultural credits and efficiency of commercial banks of Pakistan. Int. J. Agric. Biol. 2007, 921–924. [Google Scholar]
- The World Bank. Agricultural Land (% of Land Area)—Pakistan. Available online: https://data.worldbank.org/indicator/AG.LND.AGRI.ZS?end=2016&locations=PK&start=1961&view=chart (accessed on 27 May 2018).
- Mirza, U.K.; Ahmad, N.; Majeed, T. An overview of biomass energy utilization in Pakistan. Renew. Sustain. Energy Rev. 2008, 12, 1988–1996. [Google Scholar] [CrossRef]
- Butt, S.; Hartmann, I.; Lenz, V. Bioenergy potential and consumption in Pakistan. Biomass Bioenergy 2013, 58, 379–389. [Google Scholar] [CrossRef]
- Finance, M.O. Pakistan Economy Survey. 2017–2018. p. 432. Available online: http://finance.gov.pk/survey/chapters_19/Economic_Survey_2018_19.pdf (accessed on 6 December 2019).
- The World Bank. BiomassResource Mapping in Pakistan. Inception Report. December 2014, p. 109. Available online: http://pubdocs.worldbank.org/en/453081457024677063/pdf/Pakistan-Biomass-Mapping-Inception-Report-WB-ESMAP-2014-12-05.pdf (accessed on 6 December 2019).
- UNIDO. Biomass Managment and Pricing for Power Generation. 2016. Available online: http://www.aedb.org/images/BiomassManagementPricingforPowergenerationV3.pdf (accessed on 6 December 2019).
- Nazir, N.; Olabisi, L.S.; Ahmad, S. Forest Wood Consumption and Wood Shortage in Pakistan: Estimation and Projection through System Dynamics. Pak. Dev. Rev. 2018, 57, 73–98. [Google Scholar] [CrossRef]
- World Economic Forum. Pakistan Tsunami. 2018. Available online: https://www.weforum.org/agenda/2018/07/pakistan-s-billion-tree-tsunami-is-astonishing/ (accessed on 7 January 2019).
- Focus on Biogas Plant. InpaperMagazine. 2011. Available online: https://www.dawn.com/news/661807 (accessed on 27 May 2019).
- Rehman, A.; Jingdong, L.; Chandio, A.A.; Hussain, I. Livestock production and population census in Pakistan: Determining their relationship with agricultural GDP using econometric analysis. Inf. Process. Agric. 2017, 4, 168–177. [Google Scholar] [CrossRef]
- PRES. IFC Signs Agreement with KOEL for Bio-Waste to Energy Project. 2012. Available online: https://www.thenews.com.pk/archive/print/395662-ifc-signs-agreement-with-koel-for-bio-waste-to-energy-project (accessed on 27 May 2018).
- McClean, A.N.W.A.B.A. Waste to Energy and Fertiliser Landhi Cattle Colony. Available online: https://www.scribd.com/document/306204753/Biogas-by-Landhi-Farm (accessed on 27 May 2018).
- International Energy Agency. World Energy Outlook 2012. Available online: https://www.oecd-ilibrary.org/energy/world-energy-outlook-2012_weo-2012-en (accessed on 27 May 2018).
- Hlaba, A.R.A.; Osibote, O.A. Thermochemical Conversion of Municipal Solid Waste—An Energy Potential and Thermal Degradation Behavior Study. Int. J. Environ. Sci. Dev. 2016, 7, 1–7. [Google Scholar] [CrossRef]
- Ali, S.; Pervaiz, A.; Afzal, B.; Hamid, N.; Yasmin, A. Open Dumping of Municipal Solid Waste and Its Hazardous Impacts on Soil and Vegetation Diversity at Waste Dumping Sites at Islamabad City. J. King Saud Uni.-Sci. 2013, 26, 59–65. [Google Scholar] [CrossRef]
- Sabiha- Javied, F.H.; Muhammad Qasim, S.M.; Anees, M.M.; Ghani, M.U.; Azad, A.; Khalid, M.; Ullah, I.; Ansar, A. Management of Municipal Solid Waste Generated in Eight Cities of Pakistan. J. Sci. Eng. Res. 2015, 1186–1192. [Google Scholar]
- United Nations Department of Economic and Social Affair. World Urbanization Prospects, The 2011 Revision. Population Division, Department of Economic and Social Affairs, United Nations Secretariat, 2014. Available online: https://www.un.org/en/development/desa/population/publications/pdf/urbanization/WUP2011_Report.pdf (accessed on 6 December 2019).
- Shoaib, M.; Mirza, U.K.; Sarwar, M.A. Review and status of solid waste management practices in Multan, Pakistan. Electron. Green J. 2006, 24, 1–17. [Google Scholar]
- Government of Pakistan. Establishing Integrated Solid Waste Management (Iswm) In The Large Cities Of Pakistan Multan. Multanjan 2010. Available online: http://www.cda.gov.pk/resource_center/news-releases/news-item.asp?var=1276 (accessed on 6 December 2019).
- Modern Solid Waste Management System to Be Introduced in the Federal Capital. 2017. Available online: http://www.cda.gov.pk/resource_center/news-releases/news-item.asp?var=1276 (accessed on 6 December 2019).
- Mohamed, A.-M.O.; Paleologos, E.K. Chapter 2-Sources and Characteristics of Wastes. In Fundamentals of Geoenvironmental Engineering; Butterworth-Heinemann: Oxford, UK, 2018; pp. 43–62. [Google Scholar]
- Ghauri, W.U. Waste To Energy Potential In Pakistan. Expert Group Meeting on Sustainable Application of Waste-to-Energy in Asian Region. 2018. Available online: www.unosd.org/.../37697.Waste%20to%20Energy%20Potential%20in%20Pakistan.pdf (accessed on 6 December 2019).
- Mahar, A.; Malik, R.; Qadir, A.; Ahmed, T.; Khan, Z.; Khan, M.A. Review and Analysis of Current Solid Waste Management Situation in Urban. Areas of Pakistan. 2007. Available online: http://purclahore.org/wp-content/uploads/2015/08/Review-and-Analysis-of-current-Solid-Waste-Management-Situation-in-Urban-Areas-of-Pakistan.pdf (accessed on 6 December 2019).
- Safar, K.M.; Mahar, R.; Uqaili, M. Assessment Of Municipal Solid Waste Management Practices And Energy Recovery Potential In Pakistan. In Proceedings of the 14th International Conference on Environmental Science and Technology, Rhodes, Greece, 3–5 September 2015. [Google Scholar]
- Alternative Energy Development Board. Biomass Energy. 2013. Available online: http://www.aedb.org/12-ae-technologies/biomass (accessed on 26 May 2018).
- Adams, P.; Bridgwater, T.; Lea-Langton, A.; Ross, A.; Watson, I. Biomass Conversion Technologies. In Greenhouse Gases Balances of Bioenergy Systems; Academic Press: Cambridge, MA, USA, 2018; pp. 107–139. [Google Scholar]
- Karthikeyan, O.P.; Mehariya, S.; Wong, J.W.C. Bio-refining of food waste for fuel and value products. Energy Procedia 2017, 136, 14–21. [Google Scholar] [CrossRef]
- The World Bank. Biomass Resource Mapping in Pakistan. June 2016. Available online: http://documents.worldbank.org/curated/en/104071469432331115/pdf/107200-REPLACEMENT-PUBLIC-Pakistan-Biomass-Mapping-Final-Report-WB-ESMAP-June2016.pdf (accessed on 26 May 2018).
- Rehman, A.; Jingdong, L.; Chandio, A.A.; Hussain, I.; Wagan, S.A.; Memon, Q.U.A. Economic perspectives of cotton crop in Pakistan: A time series analysis (1970–2015) (Part 1). J. Saudi Soc. Agric. Sci. 2019, 18, 49–54. [Google Scholar] [CrossRef]
- Din, Z.U.; Zainal, Z. Biomass integrated gasification–SOFC systems: Technology overview. Renew. Sustain. Energy Rev. 2016, 53, 1356–1376. [Google Scholar] [CrossRef]
- Mubarak, M.U.; Zahir, M.; Ahmad, S.; Wakeel, A. Sugar beet yield and industrial sugar contents improved by potassium fertilization under scarce and adequate moisture conditions. J. Integr. Agric. 2016, 15, 2620–2626. [Google Scholar] [CrossRef]
- Saeed, M.; Irshad, A.; Sattar, H.; Andrews, G.; Phylaktou, R.; Gibbs, B.M. Agricultural Waste Biomass Energy Potential in Pakistan. 2015. Available online: http://eprints.whiterose.ac.uk/98565/1/1%20CO%201%202%20.pdf (accessed on 6 December 2019).
- Alternative Energy Development Board. Alternative Energy Development Board. 2018. Available online: http://www.aedb.org/ (accessed on 25 May 2018).
- NEPRA. Fatima Sugar Mill Cogeneration. 2015. Available online: https://nepra.org.pk/Admission%20Notices/2016/Feb/Fatima%20Energy%20for%20Uploading/Fatima%20Energy%20petition.pdf (accessed on 26 May 2018).
- PPIR. Cogeneration Projects’ Proposals. 2013. Available online: http://www.ppib.gov.pk/N_upcoming_cogen.htm Available online: http://www.ppib.gov.pk/ (accessed on 27 May 2018).
- Tareen, W.U.K.; Mekhilef, S.; Nakaoka, M. A transformerless reduced switch counts three-phase APF-assisted smart EV charger. In Proceedings of the 2017 IEEE Applied Power Electronics Conference and Exposition (APEC), Tampa, FL, USA, 26–30 March 2017; pp. 3307–3312. [Google Scholar]
- Tareen, W.U.K.; Mekhielf, S. Three-Phase Transformerless Shunt Active Power Filter With Reduced Switch Count for Harmonic Compensation in Grid-Connected Applications. IEEE Trans. Power Electron. 2018, 33, 4868–4881. [Google Scholar] [CrossRef]
- Pakistan, B.-B.C.I. Challenges and Opportunities. 2017. Available online: https://www.bioenergyconsult.com/bagasse-cogeneration-pakistan/ (accessed on 16 December 2019).
- Zholudeva, N. Transport Fuels. Available online: https://www.studentenergy.org/topics/transport-fuels#reference-5 (accessed on 16 December 2019).
- Ali, S. Midterm_Review_-_Pakistan_Sustainable_Transport. 2016. Available online: https://www.iucn.org/sites/dev/files/midterm_review_pakistan_sustainable_transport_project_july_2015.pdf (accessed on 6 December 2019).
- Janjua, D. Pakistarn Sustainable Transport Project. 2012. Available online: https://www.iucn.org/asia/countries/pakistan/pakistan-sustainable-transport-project-pakstran (accessed on 12 December 2019).
- Jafar, S. Fuel and Maintenance Cost Analysis. 2016–2018. Available online: https://www.saarcenergy.org/wp-content/uploads/2018/05/Recorded-Presentation-on-Generation-Planning-by-Hassan-Jafar-Zaidi.pdf (accessed on 6 December 2019).
- Siddiqui, R.; Jalil, H.H.; Nasir, M.; Malik, W.S.; Khalid, M. The Cost of Unserved Energy: Evidence from Selected Industrial Cities of Pakistan. Pak. Dev. Rev. 2008, 47, 227–246. [Google Scholar]
- Javaid, M.A.; Hussain, S.; Maqsood, A.; Arshad, Z.; Arshad, A.; Idrees, M. Electrical energy crisis in Pakistan and their possible solutions. Int. J. Basic Appl. Sci. IJBAS-IJENS 2011, 11, 38. [Google Scholar]
- Barlas, Y. Multiple tests for validation of system dynamics type of simulation models. Eur. J. Oper. Res. 1989, 42, 59–87. [Google Scholar] [CrossRef]
- Government of Pakistan. Policy for Development of Renewable Energy for Power Generation. 2008. Available online: http://www.aedb.org/Documents/Policy/REpolicy.pdf (accessed on 6 December 2019).
- Reis, M.F. Solid Waste Incinerators: Health Impacts. In Encyclopedia of Environmental Health Burlington; Elsevier: Amsterdam, The Netherlands, 2011; pp. 162–217. [Google Scholar]
- Hafeez, S.; Mahmood, A.; Syed, J.H.; Li, J.; Ali, U.; Malik, R.N.; Zhang, G. Waste dumping sites as a potential source of POPs and associated health risks in perspective of current waste management practices in Lahore city, Pakistan. Sci. Total Environ. 2016, 562, 953–961. [Google Scholar] [CrossRef]
© 2019 by the authors. Licensee MDPI, Basel, Switzerland. This article is an open access article distributed under the terms and conditions of the Creative Commons Attribution (CC BY) license (http://creativecommons.org/licenses/by/4.0/).














