Identifying and Predicting the Expenditure Level Characteristics of Car-Sharing Users Based on the Empirical Data
Abstract
:1. Introduction
2. Literature Review
3. Data Description and Methodology
3.1. Data Description
3.1.1. Data Collection
3.1.2. Data Sampling
3.1.3. Data Preprocessing
3.2. Variable Definition
3.2.1. Layering Variables
3.2.2. Car-sharing Usage Characteristics
3.3. Layering and Prediction Modeling
3.3.1. User Layering Modeling Based on Two-Step Clustering
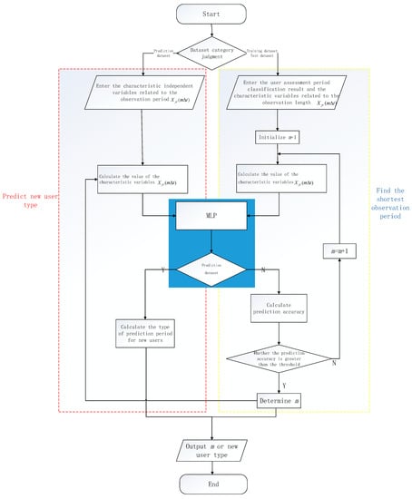
3.3.2. Multi-Layer Perceptron Model Considering Periodic Features
4. Case Study
4.1. Layering and Prediction Modeling of Car-sharing Users
4.1.1. Layering Modeling of Car-sharing Users
4.1.2. Prediction Modeling of Car-sharing Users
4.2. Results and Discussion
4.2.1. User Layering Results
4.2.2. User Prediction Results
5. Conclusions
Author Contributions
Funding
Conflicts of Interest
References
- Genikomsakis, K.N.; Gutierrez, I.A.; Thomas, D.; Ioakimidis, C.S. Simulation and design of fast charging infrastructure for a university-based e-carsharing system. IEEE Trans. Intell. Transp. Syst. 2017, 19, 2923–2932. [Google Scholar] [CrossRef]
- Wappelhorst, S.; Sauer, M.; Hinkeldein, D.; Bocherding, A.; Glaß, T. Potential of electric carsharing in urban and rural areas. Transp. Res. Proced 2014, 4, 374–386. [Google Scholar] [CrossRef]
- Shaheen, S.; Martin, E.W.; Bansal, A. Zero- and Low-Emission Vehicles in U.S. Carsharing Fleets: Impacts of Exposure on Member Perceptions. Bibl. D’Humanisme Renaiss. Trav. Doc. 2015, 118, 741–743. [Google Scholar]
- Mannan, M.S. Car sharing-An (ITS) application for tomorrows mobility. In Proceedings of the 2001 IEEE International Conference on Systems, Man and Cybernetics, e-Systems and e-Man for Cybernetics in Cyberspace (Cat. No. 01CH37236), Tucson, AZ, USA, 7–10 October 2001; Vol. 4, pp. 2487–2492. [Google Scholar]
- Barth, M.; Shaheen, S.A. Shared-use vehicle systems: Framework for Classifying Carsharing, Station Cars, and Combined Approaches. Transp. Res. Rec. 2002, 1791, 105–112. [Google Scholar] [CrossRef]
- Nobis, C. Carsharing as key contribution to multimodal and sustainable mobility behavior: Carsharing in Germany. Transp. Res. Rec. 2006, 1986, 89–97. [Google Scholar] [CrossRef]
- Susan, S.H. Electric Vehicle Carsharing in a Senior Adult Community in the San Francisco Bay Area. Transp. Res. Board 2013, 10, 10–17. [Google Scholar]
- Efthymiou, D.; Antoniou, C.; Waddell, P. Factors affecting the adoption of vehicle sharing systems by young drivers. Transp. Policy 2013, 29, 64–73. [Google Scholar] [CrossRef]
- Fleury, S.; Tom, A.; Jamet, E.; Colas-Maheux, E. What drives corporate carsharing acceptance? A French case study. Transp. Res. Part F: Traffic Psychol. Behav. 2017, 45, 218–227. [Google Scholar] [CrossRef]
- Firnkorn, J.; Müller, M. Free-floating electric carsharing-fleets in smart cities: The Dawning of a Post-Private car Era in Urban Environments? Environ. Sci. Policy 2015, 45, 30–40. [Google Scholar] [CrossRef]
- Zoepf, S.M.; Keith, D.R. User decision-making and technology choices in the US carsharing market. Transp. Policy 2016, 51, 150–157. [Google Scholar] [CrossRef]
- Ju, P.; Zhou, J.; Xu, H.L.; Zhang, J.T. Travelers’ Choice Behavior of Car Sharing Based on Hybrid Choice Model. J. Transp. Syst. Eng. Inf. Technol. 2017, 17, 7–13. [Google Scholar]
- De Luca, S.; Di Pace, R. Modelling users’ behaviour in inter-urban carsharing program: A stated preference approach. Transp. Res. Part A: Policy Pract. 2015, 71, 59–76. [Google Scholar] [CrossRef]
- Morency, C.; Trépanier, M.; Agard, B.; Martin, B.; Quashie, J. Car sharing system: what transaction datasets reveal on users’ behaviors. In Proceedings of the 2007 IEEE Intelligent Transportation Systems Conference, Seattle, WA, USA, 30 September 2007; pp. 284–289. [Google Scholar]
- Müller, J.; Correia, G.; Bogenberger, K. An explanatory model approach for the spatial distribution of free-floating carsharing bookings: A case-study of German cities. Sustain. 2017, 9, 1290. [Google Scholar] [CrossRef]
- De Lorimier, A.; El-Geneidy, A.M. Understanding the factors affecting vehicle usage and availability in carsharing networks: A case study of Communauto carsharing system from Montréal, Canada. Int. J. Sustain. Transp. 2013, 7, 35–51. [Google Scholar] [CrossRef]
- Schmöller, S.; Weikl, S.; Müller, J.; Bogenberger, K. Empirical analysis of free-floating carsharing usage: The Munich and Berlin case. Transp. Res. Part C: Emerg. Technol. 2015, 56, 34–51. [Google Scholar] [CrossRef]
- Kim, J.; Rasouli, S.; Timmermans, H. Expanding scope of hybrid choice models allowing for mixture of social influences and latent attitudes: Application to intended purchase of electric cars. Transp. Res. Part A: Policy Pract. 2014, 69, 71–85. [Google Scholar] [CrossRef]
- Coll, M.H.; Vandersmissen, M.H.; Thériault, M. Modeling spatio-temporal diffusion of carsharing membership in Québec City. J. Transp. Geogr. 2014, 38, 22–37. [Google Scholar] [CrossRef]
- Khan, M.; Machemehl, R. The impact of land-use variables on free-floating carsharing vehicle rental choice and parking duration. In Seeing Cities Through Big Data; Springer: Cham, Switzerland, 2017; pp. 331–347. [Google Scholar]
- Shaheen, S.A.; Martin, E. Demand for carsharing systems in Beijing, China: An exploratory study. Int. J. Sustain. Transp. 2010, 4, 41–55. [Google Scholar] [CrossRef]
- Alvina, G.; Ruey, L.; Meng, Q.; Chan, H. A decision support system for vehicle relocation operations in carshing systems. Transp. Res. 2008, 13, 13–20. [Google Scholar]
- Susan, A.; Elliot, M. Assessing early market potential for carsharing in China: A case study of Beijing. J. Polit. Econ. 2009, 12, 34–45. [Google Scholar]
- Ji, X.; Xian, W. Research on Profitable Mode of carsharing Leasing of Electric Vehicles. Automob. Parts 2015, 50, 39–41. [Google Scholar]
- Sun, H. Research on user reservation allocation optimization model under carsharing mode; Beijing Jiaotong University: Beijing, China, 2016. [Google Scholar]
- Kong, D.; Wang, M.; Ma, D. Research on Dynamic Pricing Strategy of carsharing Leasing of Electric Vehicles. Shanghai Auto 2017, 1, 38–43. [Google Scholar]
- Wang, Z.; Wu, Z.; Tang, Y. Topic detection based on multi-vector and two-step clustering. Comput. Eng. Des. 2012, 33, 3214–3218. [Google Scholar]
- Hu, X.; Cao, Y.; Wu, G. An Effective Data Stream two-step Clustering Algorithm. J. Southwest Jiaotong Univ. 2009, 44, 490–494. [Google Scholar]
- Xie, S.; Girshick, R.; Dollár, P.; Tu, Z.; He, K. Aggregated residual transformations for deep neural networks. In Proceedings of the IEEE Conference on Computer Vision and Pattern Recognition, Honolulu, HI, USA, 21–26 July 2017; pp. 1492–1500. [Google Scholar]
- Bachtiar, L.; Unsworth, C.; Newcomb, R.D. Using multilayer perceptron computation to discover ideal insect olfactory receptor combinations in the mosquito and fruit fly for an efficient electronic nose. Neural Comput. 2015, 27, 171–201. [Google Scholar] [CrossRef] [PubMed]






| User-Id | Car Rental Station | Car Return Station | Car Usage Time | Order Duration | Order Mileage | Car Type | Amount |
|---|---|---|---|---|---|---|---|
| 139****5910 | Shuang Chengmen station | Du Shi station | 2018/4/27 8:44a.m | 60 min | 29.15 km | E200 | 26.28 yuan |
| User-Id | Registration Time | Sex | Age |
|---|---|---|---|
| 139****5910 | 2018/4/27 8:00 a.m | male | 42 |
| Type | Classification | Specific Variable |
|---|---|---|
| Layering variables | The total amount of expenditure | The total amount of expenditure |
| Car-sharing usage characteristic variables | The revenue contribution | The revenue contribution |
| Rental time characteristics | Rental time ratio | |
| Car space characteristics | Heterogeneity of the rental and return station | |
| Car type characteristics | Car type ratio | |
| Duration and mileage characteristics | Average duration and average mileage Maximum duration and maximum mileage Minimum duration and minimum mileage | |
| Frequency characteristics | Time span Frequency |
| Real Time | Time Label |
|---|---|
| 0–6:00 | 0 |
| 6:00–9:00 | 1 |
| 9:00–11:00 | 2 |
| 11:00–13:00 | 3 |
| 13:00–17:00 | 4 |
| 17:00–19:00 | 5 |
| 19:00–24:00 | 6 |
| Car Type | Car Number | Car Characteristic | Billing Standard |
|---|---|---|---|
| Zhidou1 | 142 | Economy type, two-seater | 0.15 yuan/min, the cheapest rent |
| Zhidou 2 | 60 | Economy type, two-seater | 0.16 yuan/min, the rent is slightly more expensive than the Zhidou 1 |
| E C 200 | 146 | Economy type, four-seater | 0.15 yuan/min + 0.5 yuan/km |
| E200 | 80 | Economy type, four-seater | 0.15 yuan/min + 1.2 yuan/km, the rent is more expensive than EC200, second only to E5 |
| E5 | 75 | Comfort type, five-seater | 0.15 yuan/min + 1.5 yuan/km, the most expensive rent |
| Variable | Value Description | |
|---|---|---|
| Car usage behavior Variable | Average duration | Continuous variable |
| Maximum duration | ||
| Minimum duration | ||
| Average mileage | ||
| Maximum mileage | ||
| Minimum mileage | ||
| E5 | ||
| Zhidou1 | ||
| EC200 | ||
| E200 | ||
| Zhidou2 | ||
| Time0 | ||
| Time1 | ||
| Time2 | ||
| Time3 | ||
| Time4 | ||
| Time5 | ||
| Time6 | ||
| Space characteristics | ||
| Frequency | ||
| Time span | ||
| Expenditure amount | Expenditure amount | |
| Static attribute variable. | Age | |
| Sex | Categorical variables |
| GROUP | NUMBER OF PEOPLE | PERCENTAGE OF PEOPLE (%) | SINGLE SPENDING AMOUNT (YUAN) | AVERAGE AMOUNT (YUAN) | TOTAL AMOUNT (YUAN) | THE REVENUE CONTRIBUTION (%) |
|---|---|---|---|---|---|---|
| GROUP1 (HG) | 1026 | 19.7 | (610, 3773) | 1438.9 | 1,476,312 | 68.7 |
| GROUP2 (MG) | 1367 | 26.3 | (184, 609) | 343.8 | 469,978 | 21.9 |
| GROUP3 (LG) | 2809 | 54.0 | (3, 183) | 72.4 | 203,401 | 9.5 |
| User Category | LG | MG | HG | Correct Percentage | |
|---|---|---|---|---|---|
| First 1 Weeks | |||||
| Training set | LG | 1777 | 151 | 30 | 90.80% |
| MG | 427 | 315 | 203 | 33.30% | |
| HG | 148 | 161 | 399 | 56.40% | |
| Overall percentage | 65.10% | 17.40% | 17.50% | 69.00% | |
| Test set | LG | 755 | 81 | 10 | 89.20% |
| MG | 186 | 141 | 94 | 33.50% | |
| HG | 78 | 78 | 162 | 50.90% | |
| Overall percentage | 64.30% | 18.90% | 16.80% | 66.80% | |
| First 2 Weeks | |||||
| Training set | LG | 1799 | 164 | 5 | 91.40% |
| MG | 320 | 426 | 163 | 46.90% | |
| HG | 97 | 175 | 441 | 61.90% | |
| Overall percentage | 61.70% | 21.30% | 17.00% | 74.30% | |
| Test set | LG | 758 | 75 | 3 | 90.70% |
| MG | 157 | 213 | 87 | 46.60% | |
| HG | 38 | 68 | 207 | 66.10% | |
| Overall percentage | 59.30% | 22.20% | 18.50% | 73.30% | |
| First 3 Weeks | |||||
| Training set | LG | 1749 | 188 | 6 | 90.00% |
| MG | 229 | 566 | 149 | 60.00% | |
| HG | 45 | 166 | 508 | 70.70% | |
| Overall percentage | 56.10% | 25.50% | 18.40% | 78.30% | |
| Test set | LG | 783 | 74 | 4 | 90.90% |
| MG | 104 | 245 | 73 | 58.10% | |
| HG | 19 | 75 | 213 | 69.40% | |
| Overall percentage | 57.00% | 24.80% | 18.20% | 78.10% | |
| First 4 Weeks | |||||
| Training set | LG | 1812 | 132 | 6 | 92.90% |
| MG | 206 | 675 | 120 | 67.40% | |
| HG | 31 | 142 | 533 | 75.50% | |
| Overall percentage | 56.00% | 26.00% | 18.00% | 82.60% | |
| Test set | LG | 792 | 57 | 5 | 92.70% |
| MG | 89 | 240 | 36 | 65.80% | |
| HG | 17 | 72 | 231 | 72.20% | |
| Overall percentage | 58.30% | 24.00% | 17.70% | 82.10% | |
| First 5 Weeks | |||||
| Training set | LG | 1870 | 81 | 4 | 95.70% |
| MG | 179 | 709 | 65 | 74.40% | |
| HG | 21 | 136 | 563 | 78.20% | |
| Overall percentage | 57.10% | 25.50% | 17.40% | 86.60% | |
| Test set | LG | 809 | 37 | 3 | 95.30% |
| MG | 85 | 296 | 32 | 71.70% | |
| HG | 8 | 65 | 233 | 76.10% | |
| Overall percentage | 57.50% | 25.40% | 17.10% | 85.30% | |
| First 6 Weeks | |||||
| Training set | LG | 1887 | 83 | 6 | 95.50% |
| MG | 154 | 722 | 56 | 77.50% | |
| HG | 13 | 103 | 606 | 83.90% | |
| Overall percentage | 56.60% | 25.00% | 18.40% | 88.60% | |
| Test set | LG | 806 | 20 | 2 | 97.30% |
| MG | 83 | 320 | 31 | 73.70% | |
| HG | 6 | 56 | 242 | 79.60% | |
| Overall percentage | 57.20% | 25.30% | 17.60% | 87.40% | |
| First 12 Weeks | |||||
| Training set | LG | 1943 | 32 | 3 | 98.20% |
| MG | 32 | 914 | 10 | 95.60% | |
| HG | 3 | 17 | 692 | 97.20% | |
| Overall percentage | 54.30% | 26.40% | 19.30% | 97.30% | |
| Test set | LG | 809 | 15 | 5 | 97.60% |
| MG | 16 | 389 | 6 | 94.60% | |
| HG | 3 | 9 | 302 | 96.20% | |
| Overall percentage | 53.30% | 26.60% | 20.10% | 96.50% | |
© 2019 by the authors. Licensee MDPI, Basel, Switzerland. This article is an open access article distributed under the terms and conditions of the Creative Commons Attribution (CC BY) license (http://creativecommons.org/licenses/by/4.0/).
Share and Cite
Sai, Q.; Bi, J.; Xie, D.; Guan, W. Identifying and Predicting the Expenditure Level Characteristics of Car-Sharing Users Based on the Empirical Data. Sustainability 2019, 11, 6689. https://doi.org/10.3390/su11236689
Sai Q, Bi J, Xie D, Guan W. Identifying and Predicting the Expenditure Level Characteristics of Car-Sharing Users Based on the Empirical Data. Sustainability. 2019; 11(23):6689. https://doi.org/10.3390/su11236689
Chicago/Turabian StyleSai, Qiuyue, Jun Bi, Dongfan Xie, and Wei Guan. 2019. "Identifying and Predicting the Expenditure Level Characteristics of Car-Sharing Users Based on the Empirical Data" Sustainability 11, no. 23: 6689. https://doi.org/10.3390/su11236689
APA StyleSai, Q., Bi, J., Xie, D., & Guan, W. (2019). Identifying and Predicting the Expenditure Level Characteristics of Car-Sharing Users Based on the Empirical Data. Sustainability, 11(23), 6689. https://doi.org/10.3390/su11236689
