Abstract
Environmental commitment to sustainability is one of the most critical issues in the “emerging contaminants”, few studies have examined the role of commitment to pro-environmental behavior and environmental concerns. This study aimed to explore the relationship between environmental commitment and three forms of emotional association: place attachment and social identity, connectedness and concerned about nature. Using 1288 respondents and a structural equation modeling approach, results show that connection to nature enhanced social identity, place attachment, and environmental concern, which in turn increased environmental commitment to sustainability. Place attachment was not related to environmental commitment to sustainability. Further analysis suggested that the theoretical model relationship between connection to nature and environmental commitment to sustainability was mediated by social identity and environmental concern. The findings of this research can offer guidelines for policy makers and green educators who evaluate an environmental commitment so as to provide proper beliefs association with nature and promote social identity and place attachment by emerging contaminants in educational activities. This demonstrates the importance of using a series of robustness of social identity and place attachment instruments and more environmental concern to promote environmental commitment to sustainability. Interpretation of the findings reveals the potential role that environmental commitment to sustainability can play as a hub and catalyst for major emerging contaminants change by fostering recognition of environmental commitment as a way of change and combine schools and government sectors to connect the micro- and macro-levels.
1. Introduction
Over the past several decades, corporations have pursued a fast-growing growth paradigm that now dominates our world’s modern ecosystem, regardless of social, economic, and environmental sustainability. Environmental psychologists have employed various approaches and models from cognitive, social, and experimental psychology to better understand the factors that influence pro-environmental behavior. Any intervention aimed at altering pro-environmental behavior should be based on an understanding of the determinants of behavior [1]. In fact, pro-environmental behavior has been identified as a critical issue to address the emerging contaminants (ECs) that result from globalization and contemporary society. In 2011, the Taiwan Environmental Protection Administration announced the environmental contaminants have been detected over 30 rivers in the whole Taiwan, such as antibiotics, painkillers, estrogens, plasticizers, brominated flame retardants, nonyl phenol, bisphenol A, etc. On the basis of self-reported behavior, Frantz and Mayer [2] demonstrated the link between natural connectedness and pro-environmental behavior (electricity use) and found that promoting natural connectedness should be a goal for environmental education programs. Geng et al. [3] confirmed the positive role played by natural connectedness in promoting pro-environmental behavior. The potential risks of these ECs to humans and ecology have led to widespread public concern in recent years. However, ECs are currently not easily regulated, primarily because of their unclear eco-toxicological effects and the lack of sensitive and reliable quantitative analysis methods [4]. Environmental hormones are exogenous chemicals that cause disorders in the body’s endocrine system. The toxicity of environmental hormones was evaluated as early as the 1970s, but their toxicity continues to threaten people and other forms of life on Earth. Harrison and Hester [5] noted that there is considerable evidence that environmental hormones can cause serious harm to humans and other organisms, such as hindering and destroying reproductive function; causing infertility, early female development, and a decreased number and quality of male sperm (Nollet, 2011 [6]); or triggering malignant tumors, such as liver cancer, breast cancer, prostate cancer, pancreatic cancer, etc. [7]. The effects caused by environmental hormones are partly irreversible reactions in the environment, and the continued deterioration they cause will be a dominant issue in the near future.
Despite the positive effects that nature can have on people and although some people may show a positive regard and care for the planet, we are nevertheless facing a dramatic environmental crisis, much of which is due to chemical, micro organic or anthropogenic influences. Wang et al. [8] showed that individual’s natural connectedness remains a significant concern for potential solutions to environmental problems, like the water pollution caused by emerging contaminants. Interestingly, despite the importance of environmental concerns regarding emerging contaminants, some people still do not see the connection to local place issues or any negative impacts on their health, quality of life, or physical environment. The environmental connectedness theory has argued that interacting with nature leads to environmental connectedness and a subsequent pro-environmental behavior [9,10,11,12]. Connectedness to nature and place partly accounts for pro-environmental behaviors, as these spiritual experiences make people focus on the sublime and beautiful in nature and, at the same time, remind them why they live in the area. Many recent studies have analyzed how intangible motivations (e.g., environmental identity, place attachment, connectedness to nature, environmental concern) are important drivers of environmental action [1,12,13,14,15,16]. Recognizing and understanding the diversity of students’ motivations, values, and commitment to engage in sustainability behaviors and the developmental patterns among these different approaches supports knowledge, skill, and capacity development for sustainability with careful management across these differences.
People may suppose that negative impacts from emerging contaminants will actually harm the environment, but will not produce new environmental issues. Dominant and complex problems of environmental risks and health risks associated with emerging contaminants, such as the incidence, severity, and possible environmental or health effects from emerging contaminants; control priorities of emerging contaminants; the impacts of spatiotemporal distribution of emerging contaminants on individuals or society. According to Stern [17] definition of environmental intent-oriented behavior, identifying people’s environmental beliefs and motives could be used to understand, target and change pro-environmental behavior. However, environmental behavior changes require more observation or interview to get real behavior, the variables of environmental commitment were easier to measure than those of pro-environmental intention or behavior, then this study views environmental commitment as alternative variables of self-report and actual behavior.
Over the past several decades, a substantial amount of research has indicated that social identity has profoundly positive impacts on pro-environmental behavior. Clayton and Opotow [18] proposed that the social aspect of identity, i.e., experiences with other people, help to shape an individual’s perceived reciprocal relationship with nature. Some social identity scholars [19,20,21,22,23,24] have suggested that the individual’s current personal and/or social goals are also a reflection of the psychological significance of group membership, thereby providing a better understanding of the macro- (collective identity or personal identification with the group), meso- (attends to inter- and intragroup relations and their influence on group identity), and micro- (cognitive and motivational processes of authentic alignment with one’s ‘real’ self) level processes of individual participation in pro-environmental behavior. In addition to attitudes and past behavioral patterns, social identity can be an important predictor of pro-environmental behavior because people act in ways to verify the meanings of their social identities. Social identity forces would help explain the persistence of particular pro-environmental behaviors or patterns of change for pro-environmental behaviors over time [21,25].
Due to a stronger sense of belonging, people who are more attached are expected to be more involved in surrounding environment and pay more attention to environmental outcomes due to a belief that their place arousal or place pleasure is commonly shared by others, and greater motivation to take an action based on self-emotional attachment to the place. Developing an emotional attachment to a place through a series of activities with it is thought to develop stronger connections and commitments between students and nature. There is substantial evidence suggesting that commitment to addressing emerging contaminants offers numerous benefits to individuals, families, neighborhoods, and society; however, the question remains as to whether and how participants understand, support, and identify with the basic tenets of the broader reduction of manufacturing processes used to produce products containing emerging contaminants (see Appendix).
Because behavior is not easy to observe and accurately measure through research, attitude and commitment as proxy variables have increasingly become common tools for exploring personal and environmental conflicts resulting from differing identities and values about environmental goals, quality of life, economic development and resource allocation held by people of modern society. Understanding of complex adaptive systems is interesting; environmental commitment to pro-environmental work can be presented in any of the action logics, including the connections among social, ecological, and economic systems, while the foundation of the sustainability field naturally emerges more from individuals’ behavior. Environmental commitment is the individual’s pursuit of environmental sustainability, willingness to sacrifice personal enjoyment, reducing waste of resources, using environmentally friendly new products and supporting government’s adaptation strategies. In short, positive environmental commitment is to improve environment outcome efficiency and effectiveness by contributing to individual resource investment or waste reduce and behavior adaptability.
In general, individuals who have made an environmental commitment are no more likely (or even, in some cases, are less likely) to improve their pro-environmental behavior than those who never made a symbolic environmental commitment. However, changing human behavior is challenging. The purpose of this study is to examine students’ participation in pro-environmental activities that afford them opportunities to build self-connections to understand their natural environment and to develop a sense of place attachment to the place where they live. It is crucial to understand individuals who have made an environmental commitment without being concerned about whether they have actually implemented their commitments and made substantive changes. As such, it is important to understand when environmental commitments are followed by substantive changes. To understand the nature-bonding situation and environmental commitment to sustainability, this study aims to address the following research questions:
Research question 1: We follow the stream of environmental connectedness theory research that focuses on individual connectedness to nature by using environmental commitment as the dependent variable. What are the psychological attachment factors and the beliefs in environmental impacts of undergraduate students that form an environmental commitment to sustainability?
Research question 2: What is the specific relationship of causality between a construct (place attachment) and its indicators (arousal, pleasure, involvement)?
2. Materials and Methods
2.1. Social-Cognitive Perspectives of Place Attachment and Social Identity
Place attachment is a complex phenomenon that involves emotional bonds between individuals and/or groups and familiar locations where they live or visit [26,27]. Through regular interaction with the environment, people create a strong bond with the places through direct experience and engagement. Scannell and Gifford [28] found that place attachment was dependent upon social relations, and some attachments were connected to the natural environment. According to Altman and Low [26], emotion or affect and acknowledgement are the most central ideas of place attachment, which includes many aspects of people-place bonding, and the inclination of the individual to keep closeness to such a place is its key trait. High-attachment individuals also participated at high levels and were more likely to take actions that involve significant commitments to a pro-environmental behavior. Numerous studies have found place attachment to be an important antecedent to environmental awareness, attitude, and behavior; the affective connection between people and place is also well evidenced, as is the positive relationship between place attachment and individual environmental commitment [8,9,26,28,29,30,31,32,33,34,35,36].
Much of the research has recognized that place attachment is focused on the natural environment and artificial construction, along with biophysical attributes that allow individuals to anticipate the reactions of the environment to their behavior [27]. Place attachment is an emotional bond between person and environment. The meaning of such bonds assists in the interpretation of social stimuli that serve as a foundation for the individual’s expectations and experiences in future environmental relationships. Indeed, place attachment is a multifaceted construct to describe one’s emotional bond or connection with the environmental setting that warrants individual and collective attention [29,37]. Williams and Vaske [38] proposed a two-dimensional structure of place attachment, which included place identity and place dependence, and developed a 12-item instrument to assess this structure. Raymond, Brown, and Weber [39] developed a conceptual framework for place attachment across two studies including four dimensions—place identity, place dependence, social bonding, and nature bonding—to describe how and why people connect with nature (See Figure 1). Based on the study of Ramkissoon et al. [40,41,42], place identity can be distinguished from place attachment because it is considered the conscious and unconscious identification of one’s experiences with a physical environment. Prayag and Ryan [43] recently developed a research model for place attachment within the tourism literature, describing place attachment as a combination of sense of belonging to a specific place (e.g., place arousal, place pleasure and place involvement). Blatt [44] stated that individuals have a way of connecting meanings of themselves in different circumstances with their environmental identity and argued that cultivating personal ecological consciousness was analogous to developing place attachment. Hays and Kogl [45] suggested that individuals with high levels of place attachment had high levels of arousal and involvement due to a reciprocal relationship in which communities increased interaction. Thus, a major purpose of ecopsychology is to increase human well-being through the promotion of concern environment or enhancing place attachment. With these factors in mind, students’ place attachment appears to be a multi-dimensional construct that may occur at different cognitive levels. According to the above research, there are three factors in the construct of place attachment: a strong belief in and acceptance of natural values, a willingness to exert considerable effort to interact with the natural environment, and a strong desire to maintain a relationship with the environment. This study hypothesized that the place attachment construct included the dimensions of arousal, pleasure, and involvement, all of which were embedded in a review of the literature.
Figure 1.
Conceptual framework.
Social identity has explored the degree to which a person perceives himself or herself to relate to other people [46]. Based in the social dimension, social identity provides support for areas where we experience continuity, receive messages about behavior, locate memories of past experiences, and understand how to interact with the environment—all through social interaction. Social identities combine individuals’ affective, attitudinal, and behavioral responses. Individuals’ self-evaluations and self-verifications are a function of guide behaviors to a greater extent and invoke and enact a socially expected behavior in a particular situation. A wide range of social influences may impact the formation of one’s social identity, which may prompt engagement in pro-environmental behaviors stemming not only directly from one’s beliefs but also from one’s desire to act consistently with those beliefs [21,47,48]. The influences of family, community, and cultural norms vigorously mediate a person’s social identity and the extent to which the individual is capable of conceiving a sense of place.
Social identity affects how pro-environmental behaviors may be motivated by forces that are related to concerns for environmental outcomes; as such behaviors are closely linked to one’s sense of self and relationship to others. People’s relationship with nature and social identity optimally begins with direct experiences and gradually proceeds to include more formal and experience-based learning about the environment [49]. Olivos and Clayton [50] proposed that the social aspect of identity, or the individual’s experiences with other people, helps to shape an individual’s perceived reciprocal relationship with nature. Scannell and Gifford [15] suggested that participation is a natural manifestation of the sense of civic responsibility; people who are more attached are expected to become more involved in their community due to a greater sense of obligation, greater concerns over outcomes due to a belief that their views or needs are shared by others, and greater motivation to take an action on others’ behalf based on their emotional connection to others. For instance, perceptions of other people as belonging to an ingroup or outgroup may lead to conflicts over environmental action in which one engages, such as debates over recycling behavior between environmentalists and consumers [24,25,51]. In particular, social identity, which reflects group membership and climate, which in turn reflects the individual’s perceptions of group norms, deserves examination.
2.2. Beliefs in Environmental Issues—Connection to Nature and Environmental Concerns
The environmental connectedness theory proposes that nature connectedness is a stable individual trait, meaning that the more time individuals spend in nature, the more connectedness and concern with the nature is aroused. It is progressively perceived that the growing disconnect from nature in industrialized places is the origin of socio-ecological crisis. Schultz [14] explained that connectedness to nature involves a combination of cognitive, affective, and behavioral components and the recognition that the individual is part of the natural environment along with the rest of the Earth’s species. Winter and Koger [52] suggested that environmental concern comes from our life experiences, particularly those that involve contact with nature. The concept of connectedness to nature is abstract and presumes that participants can reflect on their connection to nature using both intellect and emotion [14]. Zylstra et al. [53] found that connectedness with nature motivates people to become more engaged citizens who practice pro-environmental behaviors and, conversely, that when people do not have direct, meaningful contact with nature, they have reduced motivation for environmental protection. Mayer and Frantz [54] and Schultz [14] suggested that connectedness with nature has also been linked to many behaviors indicative of intrinsic aspiration, such as the relational emotions of love and care, including altruism and less-selfish decision making in the areas of consumption and the environment. Whitburn et al. [55] noted the positive cycle that occurs when students are able to interact with the natural world, have self-efficacy supporting experiences with engaging behaviors, and then experience motivation towards further exploration and commitment to protecting the natural world. In addition to fostering pro-environmental behavior, regular contact with nature and a sense of connectedness with nature are important for humans, as suggested by the evidence for the positive effects of contact with nature for human physical, cognitive, psychological, and emotional well-being [14,52,53,54,56,57].
In ecopsychology and biophilia theories examining people’s attraction to a focus on environmental sustainability, humans are viewed as having either an inherent unconscious or genetically based reliance on nature for survival [58,59]. Norton and Holguin [60] studied the human–nature connection and human wellness in the context of ecopsychology as it relates to promoting sustainable ecological behaviors. Additionally, White [61] suggested that awareness about one’s connection with non-human nature, personal identification with nature, intrinsic valuing of nature, and concern for the environment deepen the individual’s connection with nature and enhance ecological consciousness. Schultz [13,14] conducted studies on the effects of perspective-taking on concern for environmental issues that expanded the participant’s inclusiveness of self and reduced the degree of separation that participants perceived between themselves and nature. Within these theories, connection with nature is viewed as a necessity for human wellness.
Even as our lived experiences with nature are rapidly waning, evidence is mounting of the critical connections between human well-being and the well-being of the natural world. Gifford and Nilsson [62] stated that environmental concern refers to an individual’s belief about environmental problems. Rational individuals act in self-interest motivated by the perceived consequences of their actions, and people need contact with nature to be motivated to take care of the natural environment [16,63]. The motivations for and barriers to pro-environmental behavior are extremely complex: although individuals’ environmental concern is not always positively displayed in their behavior, research shows increases in environmental knowledge and awareness or concern are effective ways of facilitating pro-environmental behavior [14,16,62,63,64,65,66]. People express their environmental concern in a variety of ways, including supporting environmental action projects, disapproving of destructive practices, questioning existing practices, and maintaining their connection to their special place, as encouraged by attachment theory [31,62,67]. Primary motivations for pro-environmental behaviors such as ecological values, which revolve around one’s own needs such as being comfortable or valuing a beautiful environment, increase the individual’s concern and willingness to take an action to benefit the natural environment [62,64,65]. Environmental concerns, referred to as connectedness with nature, describe a person’s cognitive, affective, and behavioral relationship to nature, which is thought to be important in understanding pro-environmental behaviors [65]. Rational humans are assumed to have the necessary knowledge about connection to nature and environmental concern to select a course of action that best accomplishes their pro-environmental outcome.
2.3. Environmental Commitments
Environmental activism includes commitment to behaviors that influence involvement in selecting pro-environmental behavior, which thereby promotes pro-environmental behavioral change. Delmas and Montes-Sancho [68] examine participation in climate change programs, which they posit represents an environmental commitment to improving one’s company’s environmental policy, such as by implementing reductions to CO2 emissions. Environmental commitments have often been thought of as situations of rational choice. An individual who is committed to environmental protection will tend to propose creative solutions and promote participative approaches. Wang et al. [69] noted that the importance of an environmental commitment and the ability to identify and resolve problems is often understated. Environmental commitments are driven by economic opportunities and stakeholders’ influence, not only by personal values. Individuals weigh the costs and benefits of an action and choose the alternative with the highest personal benefit [1]. For the effectiveness of environmental commitments, Cialdini [70] recognizes that individuals’ commitments and behaviors are consistent with their commitment to behavior and follow-up; Bem’s [71] self-perception theory stated that if individuals are free to choose behavior, it reflects the individual’s commitment, motivation, and self-concept; Katzev and Pardini [72] also presented that environmental commitment had impacts in promoting household recycling. Ling-Yee [73] showed that environmental commitment could lead to pro-environmental behavior without corresponding changes in attitudes, and also demonstrated that environmental commitment and pro-environmental behavior could lead to changes in environmental attitudes.
With the accumulation of research in environmental commitment, researchers have found that personal environmental commitment refers to perceived feelings of obligation toward the environment, with people who have some environmental commitment being more likely to engage in pro-environmental behavior than people with no such environmental commitment [17,74]. When pro-environmental behaviors are aligned with personal priorities, such as the individual’s environmental commitment, the motivation to act increases, but pro-environmental behaviors are less likely if they are not aligned with personal commitment.
2.4. Hypothesis Development
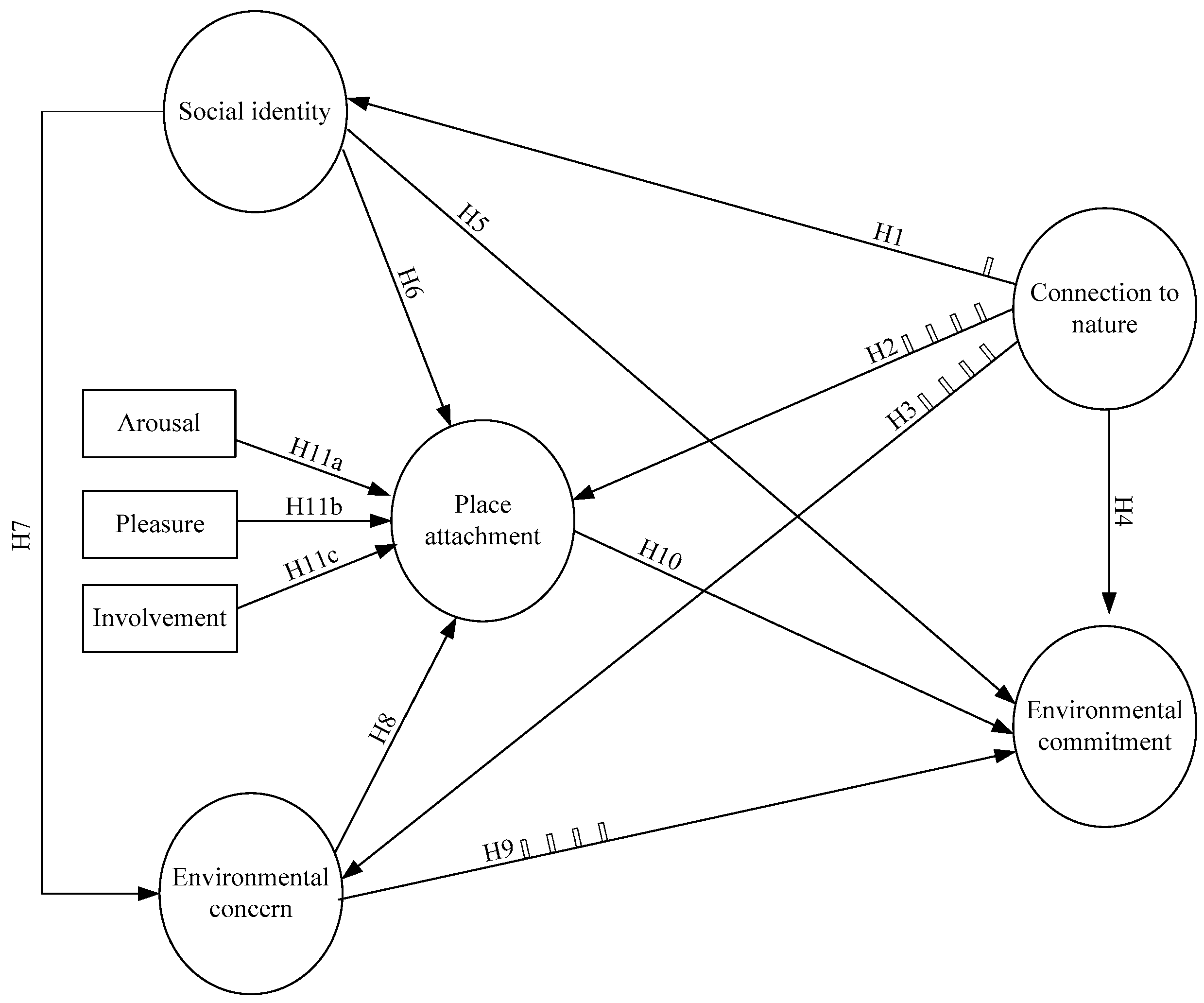
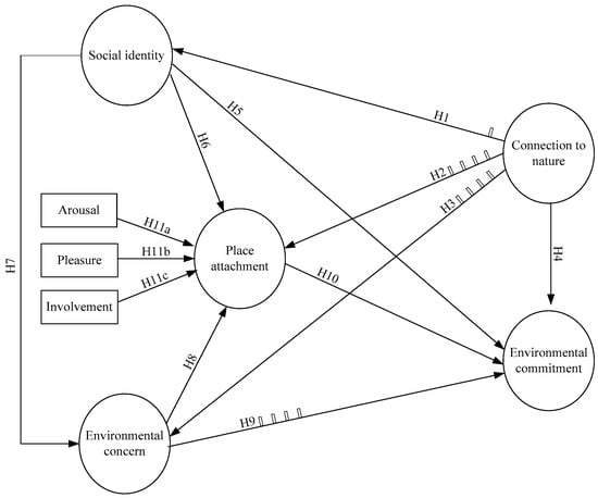
The principle of biophilia hypothesis asserts that the connection between man and nature has a biological basis, proposing that humans have developed mental and psychological predispositions toward nature. The connection with nature can have an impact on the individual’s environmental identity, which in turn impacts their behaviors and how challenges or circumstances are dealt with; humans have adopted certain responses to meet many survival challenges they have continuously faced [9,62]. Connections to nature or physical locations may support survival in a particular location where an individual is or has the desire to be in the environment. Environmental identity is a part of ourselves tied to a particular place, which reminds us we belong in it and are connected to nature. Kyle et al. [75] stated that individuals have a way of connecting meanings of themselves in different places with their environmental identity, and the same can be accomplished when individuals make connections to different places and activities, through which roots from a special bond or connection are developed with a physical site. Then, the individual’s cognitive connection to nature can have an impact on his or her environmental identity and place attachment [30]. Meanings of place can be transformed into strong ties that influence the individual’s attitudes and behaviors, and those place or nature bonds are manifested by a complex and accessible memory network based upon the selection of a collection of core place attachments in the mind of the residents [9,29,33,34,76]. The studies by Anton and Lawrence [29] and Kyle et al. [31] reflect that individuals’ connections to a place affect their willingness to protect the place. Repeated visits or stays in nature promote environmental identity. People who feel interconnected with the natural world may expand their sense of self to include other non-human living beings, leading to greater biospheric concerns [31,37,40]. Studies by Schultz [13] and Schultz et al. [16] have demonstrated that manipulating the sense of living in nature through empirical observational activities can also lead to stronger environmental concern. The study by Gosling and Williams [9] tested Australian farmers’ conservation behavior, and their findings supported the relationship between pro-environmental behavior and two forms of emotional association: place attachment and connectedness to nature. Mayer and Franz [54] created a scale measuring connectedness to nature in which personal altruistic behaviors translated into and impacted pro-environmental commitments and one’s sense of connection to nature. As closeness to nature or place increases, so does commitment and willingness to participate in environmentalism. We hope to determine whether individuals’ motivations to perform pro-environmental commitment are driven not only by perceptions of connectedness to nature and felt place attachment but also by social identity verification needs. According to the above inference, the relationships between connection to nature and four consequence constructs are examined by testing the following hypotheses:
Hypothese 1.
A student’s individual connection to nature associated with emerging contaminants will be positively related to the student’s social identity.
Hypothese 2.
A student’s individual connection to nature associated with emerging contaminants will be positively related to the student’s place attachment.
Hypothese 3.
A student’s individual connection to nature associated with emerging contaminants will be positively related to the student’s environmental concern.
Hypothese 4.
A student’s individual connection to nature associated with emerging contaminants will be positively related to the student’s environmental commitment.
Social identity development has most often been associated with social beliefs, cognitive perceptions, and actions to protect the natural environment [45,46]. Social identity is an individual’s cognitive, moral, and emotional connection with a broader ecology or nature formed through group and social processes and creating a greater propensity for continuing to cultivate a sense of place [30,49,77,78]. Devine-Wright [30] also found that individual place attachment and identity influenced participation levels in civic action. Müller and colleagues [79] showed that emotional affinity toward nature and environmental concern were the dominant factors that predicted willingness to commit PEB, with contact with nature having a notable correlation with both factors. There is also growing evidence for the relationship between social identity and environmental commitment [19,20,80,81]. Using social identity perspectives to explain the effects of psychological relationships between individuals and groups on sustainable behaviors as a basis for this study, we apply social identity perspectives to examine environmental concern and commitment antecedents. The above inferences lead to the following three hypotheses:
Hypothese 5.
Perceived social identity associated with emerging contaminants will be positively related to the student’s environmental commitment.
Hypothese 6.
Perceived social identity associated with emerging contaminants will be positively related to the student’s place attachment.
Hypothese 7.
Perceived social identity associated with emerging contaminants will be positively related to the student’s environmental concern.
Based on environmental concern, humans have adopted certain responses to meet many survival challenges they have continuously faced. Humans who adopted beneficial pro-environmental tendencies had clear evolutionary advantages, and environmental commitment solidified as these advantages were passed down from generation to generation. Gosling and Williams [9] also suggested environmental concern as a mediator in explaining the relationship between pro-environmental behavior and connectedness to place and nature. Stedman et al. [82] asserted that insight into place attachment could help researchers understand how environmental concern prompts people to demonstrate certain ecological attributes and to feel positively connected to the specific location. Environmental concern may eventually assist in determining environmental commitment and transitioning into positive environmental attitudes, and there is strong evidence that environmental concern is associated with environmental commitment [53,62,83,84,85]. According to the above inferences, these causal analyses suggested that both cognition (i.e., place attachment) and emotion (i.e., environmental concern) are important predictors of environmental commitment. Thus, this study of perceived environmental concern and consequence constructs the following relationships:
Hypothese 8.
Perceived environmental concern associated with emerging contaminants will be positively related to the student’s place attachment.
Hypothese 9.
Perceived environmental concern associated with emerging contaminants will be positively related to the student’s environmental commitment.
Identifying with a specific place is tacitly accepting the collective story or image constructed about that place and declaring compatibility with one’s self-attachment. For specific areas or groups of people or places where attachment consciousness is rising, those conscious evolutions are actually commitments that people are making. Lee [32] indicated that a sense of place and belonging, or feeling connected to a particular location, facilitated a deeper emotional commitment to the environment. Individuals with higher attachment also participated at higher levels regardless of whether the environmental issue was more likely to necessitate actions that involve significant amount of commitment. Some evidence exists for this proposition, as studies have identified that place attachment is the relevant attribute to environmental attitudes and a suitable predictor of environmental commitments [29,33,34,35,76,86]. We therefore propose:
Hypothese 10.
A student’s individual place attachment associated with emerging contaminants will be positively related to the student’s environmental commitment.
Based on previous theories employing place attachment, place involvement, pleasure, and arousal are hypothesized to have a positive influence on place attachment. In nature, destination arousal, activity involvement, and recreation pleasure are used to assess the interaction between recreationists and place settings and activities, respectively, and have been identified as critical antecedents of place attachment [27,31]. In addition, it seems obvious that place attachment is a formative construct since the three subscales represent significantly different dimensions. Knowing that the lower-level factors possessed high correlations, the researcher attempted to assess the model fit of a higher-order factor structure of place attachment that included the second-order factor, place attachment, and the three first-order sub-factors (arousal, pleasure, involvement) tested in the lower-level model. The place attachment latent construct is a linear combination of its indicators; when consequences of the latent construct are included, the formative model can be estimated. Consequently, this study employs the concepts of arousal, pleasure and involvement as antecedents of students’ place attachment, which leads to the following hypotheses:
Hypothese 11a.
The individual’s place arousal perceptions positively affect environmental commitment mediated through the student’s place attachment.
Hypothese 11b.
The individual’s place pleasure perceptions positively affect environmental commitment mediated through the student’s place attachment.
Hypothese 11c.
The individual’s place involvement perceptions positively affect environmental commitment mediated through the student’s place attachment.
2.5. Methods and Descriptive Statistics
The current study attempts to construct a theoretical model through which to predict and explain nature and environmental connectedness, place attachment, and environmental commitment to environmental sustainability. Place attachment was treated as a second-order formative construct, and arousal, pleasure, and involvement were first-order reflective constructs. We constructed the model in SmartPLS according to the process outlined by Petter et al. [87], where constructs are treated as formative if they are formed by their measurement variables, that is, where the place attachment indicators are weighted according to their relative importance in forming the construct. This study adopts a positivist research approach, as the data were collected through a structured questionnaire, rigorous statistical testing was possible, contributing to the methodological pluralism. A pilot test was conducted before the final questionnaire was distributed to the subjects. To ensure the appropriateness of the research design, the validity and reliability of the items were also tested. Zsóka et al. [88] presented that educational stage which individuals voluntarily participate in environmental education and had higher intrinsic motivation is primarily at university level. In the context of higher education, the environmental commitment was becoming more concern, which can also potentially improve students’ beliefs, attitudes, affect, and cognition about pro-environmental behaviors.
2.5.1. Measure Development and Validation
The questionnaire assessed students’ value of nature, place attachment beliefs and environmental commitment through closed-ended questions in fixed-choice and Likert-type scales. DeVellis’ prior studies [89] have reported that using scale measurement easily produces unsuitability because extant research studies have only been conducted in developed European countries and America. Adopting the questionnaire survey method allows the researcher to better understand how connection to nature, environmental concern, and place attachment affect undergraduate students’ commitment to pro-environmental behavior in their daily lives. The questionnaire is designed based on an extensive literature review. We modified the Mayer and Frantz [56] connectedness to nature (CNS) scale to a three-item Likert-style questionnaire to assess the extent to which an individual feels emotionally connected to nature. Several research assessments have been developed regarding the measurement of place attachment and place identity [31,34,38]. Place attachment was explained as including the components of arousal, pleasure, and involvement. We modified the place attachment scale to a nine-item Likert-style questionnaire that assessed the tendency for people to become emotionally attached to a place, and a three-item Likert-style questionnaire is adopted to assess the extent to which an individual experience in a specific group membership. A commonly used metric for assessing environmental concern is the “New Ecological Paradigm”, which following Raymond et al. [39], operationalizes the connection to nature and environmental concern through the definition of constructs, which we modified to a five-item Likert-style assessment questionnaire. Environmental commitment refers to the strength of personal attachment toward nature or the surrounding environment; we modified the Stern [14] and [1] scales to a five-item Likert-style questionnaire. A multi-part question listed various commitment types of personal environmental actions and asked individuals to report how frequently they engaged in that activity.
We developed the first version of the questionnaire in English, after which the context of the questionnaire items was translated into Chinese. The double-translation method was used to ensure conceptual equivalence and increased content validity. Three researchers, who are experts or have great interest in pro-environmental behavior and emerging contaminants, reviewed the initial instrument. The questionnaire includes a page describing the purpose of the survey and definitions of all constructs. The participants were asked to note ambiguity in item wording (and recommend changes if necessary) and to rank items within each substratum according to their semantic proximity to that of the underlying substratum. Moreover, the face and content validities of the instrument were verified based on in-depth interviews with these professionals. Based on expert comments, we made minor adjustments to refine the questionnaire.
Before conducting the final study, the pilot study questionnaire consisted of 27 questions divided into four major areas: (1) participants’ demographic profile; (2) evaluation of students’ nature and environmental connectedness and environmental concern; (3) participants’ environmental commitment behavior; and (4) social identity and place attachment, including place involvement, pleasure and arousal. Participants were asked to rate 22 attributes on a five-point scale (ranging from “strongly disagree (1)” to “strongly agree (5)”). To ensure the desired balance and randomness of the items in the questionnaire, three items were negated, and all items were randomly arranged to reduce the potential ceiling (or floor) effect that can induce monotonous responses to items designed to measure the same construct. Considerable effort was exerted to ensure that each statement in the final instrument captured the intended meaning of the construct under investigation. A pilot test was later conducted with 60 university students in Taiwan to evaluate whether the revised questionnaire was appropriate in terms of readability, ease of understanding, formatting, and layout. The focus of the pilot study was to examine the reliability and validity of the scales in the context of emerging contaminants. For the responses to the pilot study, the internal consistencies of Cronbach’s alphas ranging from 0.712 for place pleasure to 0.825 for environmental commitment imply that the scales used in this study were satisfactory in terms of measuring the constructs of interest.
2.5.2. Sample and Descriptive Statistics
Courses on emerging contaminants in Taiwanese universities are mostly integrated into environmental education, which is normally classified as a general education course because of the diversity of its syllabus. Instructors willing to assist in the present study were offered six hours of teaching materials on emerging contaminants. The purpose of the study was to investigate students’ perceptions of emerging contaminants and to assess changes in their environmental commitments induced by increased knowledge. A self-administered, closed-ended questionnaire with ordered choices was used to survey a sample of Taiwanese undergraduate students. The survey was conducted from 1 November 2016 to 19 January 2017. Responses submitted by the end of the 60th day after the survey request was sent were used for this study. We guaranteed the confidentiality of participants’ responses on the cover letters attached to each questionnaire. A total of 1500 questionnaires were sent at the same time, and 1346 questionnaires were returned, of which 154 were considered problematic because of failure to answer more than 15% of the questions, “don’t know” or N/A answers, or response biases; these questionnaires were excluded. To obviate respondents’ potential evaluation apprehension, we informed them that there were no correct or incorrect answers. To check the questionnaire’s validity, five reverse-worded question items were used to evaluate the rigidity of survey respondents, such that failing more than three of these reverse-worded questions rendered a questionnaire invalid. The number of valid questionnaires was 1288, showing a sampling efficiency of 95.69%.
Of all the valid questionnaires, 596 (46.3%) were answered by male participants and 692 (53.7%) by female participants. Age composition of the participants was concentrated between 20 and 41, with an average of 22.04 and a standard deviation of 1.67 years. In response to a question about their course score (environmental education or environmental sustainability courses), 280 participants ranked in the top third among their classmates, 803 participants ranked in the middle, whereas 122 ranked in the bottom third; 83 participants declined to answer this question. In response to being asked about the first time they had heard of emerging contaminants, 551 participants answered that they had first heard of it less than one year ago, which was the largest group, followed by 1–2 years ago (404), 3–4 years ago (239), 5–6 years ago (42), and more than 7 years ago (24). In response to whether they were taking or had taken related courses, 557 participants reported 2–3 courses, 432 reported 1 other course, 180 reported 3–4 courses, 38 reported 5–6 courses, 26 reported over 7 courses, and 55 declined to answer. For a more detailed listing of the demographic data, please refer to Table 1.
Table 1.
Respondent profiles.
3. Results
The actual data analysis operations used the SmartPLS 3.0 software by Ringle et al. [90], which was developed to process measurement model and structural model analysis with bootstrapping method to estimate the parameters in the outer and inner model and t-values [91]. PLS handles latent constructs that are modeled as formative indicators, reflective indicators or combination of both; the current study has both formative and reflective indicators [92].
3.1. Measurement Model Evaluation
Using PLS analysis, the composite reliability (CR) and average variance extracted (AVE) can assess the reliability and validity of the structural model, respectively. Accordingly, this study followed the recommendations of Bagozzi and Yi [93] and selected the three most commonly used indicators of future evaluation indicators. The first indicator was used to assess the measuring variables’ factor loading of the latent variables and to test the statistical significance of every variable loading. In this study, the sample factor loadings, between 0.689–0.938, which indicated significance, also consistent with the values recommended by Hair et al. [94]. According Fornell and Larcker [95] recommended composition of reliability (CR) that the current CR values ranged from 0.839–0.939, which represented high internal consistency and confirmed the good reliability of the scales in this study. The third indicator referred to the AVE, the AVE values ranged from 0.479–0.874, which showed that this study has better discriminant validity and convergent validity.
The place attachment construct included a second-order factor with three first-order factors as formative indicators, and first-order factors with reflective indicators. The specific first-order factors do not necessarily share a common cause but rather form the general second-order factor. Convergent and discriminant validities were evaluated by calculating the AVE value for each factor within each model. Discriminant validity is shown if the square root of the AVE of a measure is larger than its correlation coefficients with other measures, and the overall discriminant validity of the factors achieves a satisfactory level regarding discriminant validity. Overall, the average variance extracted from the constructs demonstrated satisfactory reliability and validity. These results, presented in Table 2, confirmed both the convergent and discriminant validities of the proposed research model.
Table 2.
Reliability and validity indicators of the proposed model.
Testing the Structural Model
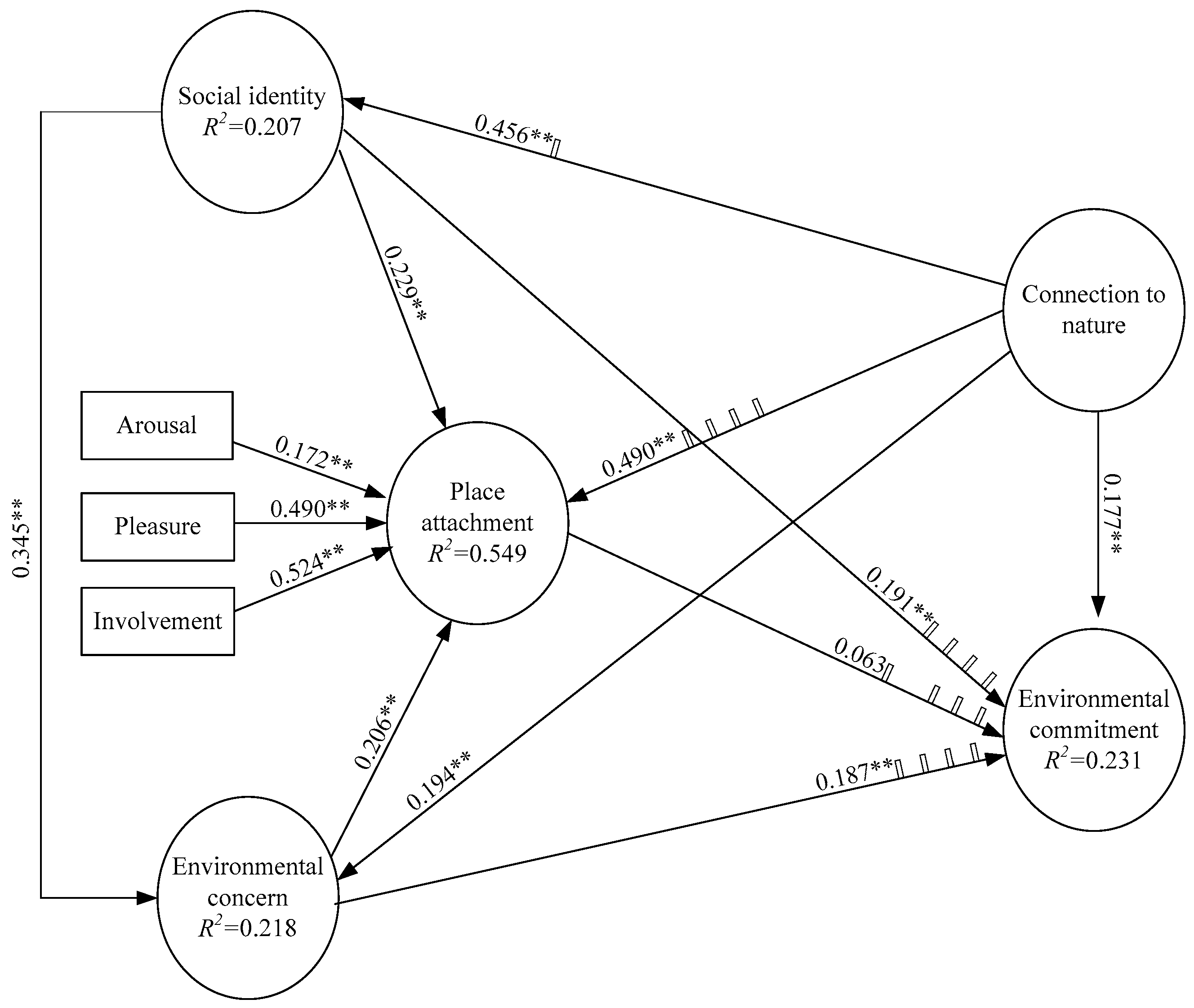
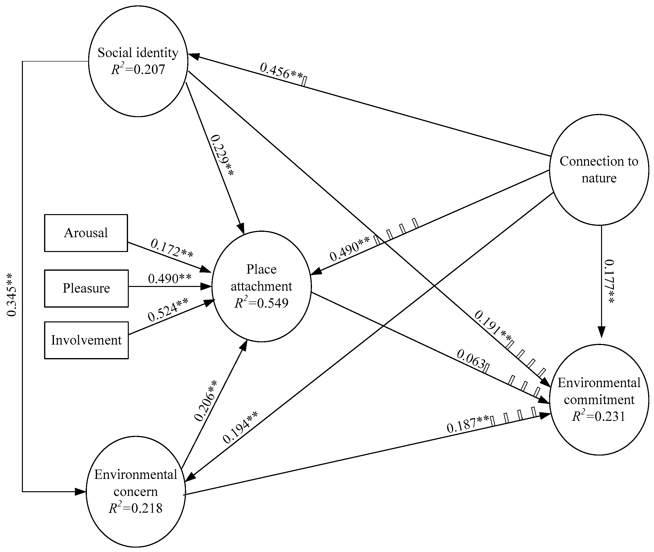
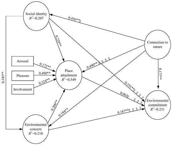
A structural model aims to investigate and depict the link among variables in a proposed model. All estimated standardized path coefficients (significant paths indicated with an asterisk) are shown in Figure 2, which also confirms that the model explains a substantial portion of the variance in all the endogenous variables: 20.7% for social identity, 54.9% for place attachment, 21.8% for environmental concern, and 23.1% for environmental commitment. All of the 13 causal paths are specified in the proposed model; 12 were found to be statistically significant for environmental commitment to PEB.
Figure 2.
Path coefficients for the research model. Note: * p < 0.05; ** p < 0.01.
The results of the data collected from the questionnaire survey suggested that respondents displayed increased environmental commitment, as well as environmental concern and identity and perceived connection to nature. Furthermore, the combination of the students’ nature concerns and beliefs affected students’ environmental commitments. The construct of connection to nature was an antecedent of social identity, place attachment, environmental concern and commitment (β = 0.456, 0.490, 0.194, and 0.177 respectively, all paths p < 0.01), and the above four path relationships were significant. People consider their relationship with the natural world as a reflective to gauge their commits concerning the environment. In addition to experiences with connecting to nature, this study results the same as prior studies and also approves that the environmental identity of close neighborhoods and concern for nature are significant antecedents of commitment to PEB [53,69]. The findings suggest that the identity of group members and environmental concern from civil society are needed to hold individuals accountable and prompt individuals to implement their environmental commitments. Consistent with the logic of prior literature, the participants mentioned changes in the physical setting that have occurred during their lives, and most expressed environmental concerns about several changes they observed, increasing the level of environmental commitment. However, the study’s findings suggest that the pressure from connection to nature might also be a force that drives individuals to actually implement their symbolic environmental commitments. This study provides valuable information that can be evaluated to help both environmental scientists and environmental educators in designing courses or activities that can strengthen the levels of social identity and concern regarding connections to people and nature, the exposure to nature at a younger age is an important element that more helps to foster environmental commitment.
The relationships of social identity and place attachment (β = 0.229, p < 0.01), environmental concern (β = 0.345, p < 0.01) and environmental commitment (β = 0.191, p < 0.01) were significant. Therefore, H5, H6, and H7 are supported. These results, in conjunction with earlier findings [15,48,72,80], highlight the importance of group identity tendency to commitment behavior for emerging contaminants. Strong social identity motivating individuals to perform ecological and environmental concern is more likely to occur. Based on prior research [47,79,80], evidence was found for a direct relationship between environmental practices and affective commitment, perceived group member support, and perceived group identity; support has also been found for the direct relationship between environmental commitment and environmental concern through social affective identity.
The relationships between environmental concern and place attachment (β = 0.206, p < 0.01) and between environmental concern and environmental commitment (β = 0.187, p < 0.01) were significant, thus supporting H8 and H9. Consistent with the prior literature, this environmental concern also leads to high place attachment levels [9,16,59], and a high level of environmental concern promotes the commitment of pro-environmental behavior and frequent use [53,60,62,67,90].
Respondents’ sense of place attachment was a significant predictor of environmental commitment, but the study showed no significant relationship (β = 0.063, p > 0.05), which indicated that respondents prefer informal environmental commitments. The environmental issues were often limited by factors such as the non-immediacy of many environmental problems, the cumulative impact of destruction, and the complexity of environmental systems, but the findings are essential from the standpoint that lack of understanding may compromise environmental identity and actions based on place attachment beliefs. In fact, place attachment did not facilitate more environmental commitment.
Place attachment is another significant predictor of environmental participatory commitment in the literature, which was positively related to increased involvement, and both types of motivation can influence attachment, the motivations of ‘arousal’ played roles in combining place attachment in this study. The three sub-constructs (i.e., arousal, pleasure, and involvement) have been previously categorized and applied to make up a person’s place attachment. Place attachment was a linear combination of three first-order factors and significantly by arousal, pleasure and involvement (0.172, 0.490, 0.524, respectively; p < 0.01), in support of H11a, H11b, and H11c. Involvement for the place attachment was the strongest despite the participants acknowledging about problems various emerging contaminants issues occurring around the world. Respondents were active outdoors and their reflections on current involvement in or with some feeling belonged to place have been mostly positive and leading to pleasure of the environment and nature.
4. Discussion
For the vast majority of human history, we have been directly evolving in and adapting to natural environments. Understanding the determinants of students’ perceptions helps planners and teachers to develop adaptation strategies and outreach programs to promote voluntary action. In this study, connection to nature and social identity were hypothesized as the antecedents for personal environmental concern to facilitate environmental commitment. This study makes an important contribution to the pro-environmental behavior literature by demonstrating that social identity processes play roles in influencing reduced environmental commitment to emerging contaminants. Undergraduate students’ feelings of personal obligation to protect natural resources are activated by social identity, environmental concern about the consequences of emerging contaminants, and connection to nature. This result indicates that students who have a sense of belonging to the ‘village of Earth’ are more likely to be civically engaged in natural resource issues; participants gain a sense of belonging by working with others to improve overall well-being for themselves and others. Therefore, a valid and reliable assessment of environmental commitment may provide professional environmental educators with direction in integrating a sense of place and nature into pro-environmental behavior.
This study evidenced respondents’ ecological view of social identity and environmental concern and served as the mechanism for the transference of local expert knowledge and environmental values, highlighting which pathways to wisdom could produce ecosystem sustainability. With regard to connectedness to nature, students with stronger environmentalism responded more favorably to an environmental commitment by performing social identity and thereby have the potential to empower participants and inform their identity in ways that make them more likely to identify with collective action and perception of EC system change. Thus, people’s relationship with nature and social identity optimally begins with direct, informal experiences and gradually proceeds to include more formal experiences, learning about the environment and PEB—cultivating motivation to protect the natural environment as well as effectiveness. Reflecting the findings of the study by Gifford and Nilsson [62], this study shows that the specific concern about places or groups’ social identity of place in which environmental consciousness is rising is a form of environmental conscious evolution and is actually a commitment that people are making.
Connection to nature refers to cognitive emotions that are somehow associated with nature or connected to an individual’s place attachment or environmental concerns, and environmental concern refers to an individual’s belief about environmental problems. For example, poor water quality, especially as a result of releases of emerging contaminants, has a direct impact on food sources (e.g., fish and other seafood) and the availability of fresh drinking water. These results provide support that it is our emotional connection to nature, as opposed to just our cognitive thoughts, that forms how we behave towards nature. From this perspective, the advantage of the dynamic interrelationships of connecting to nature over an anthropocentric view is that they encourage humans to environmental commitment, which reduces their negative impact on the environment.
Researchers studying place attachment have focused almost exclusively on the three dimensions of emotion—involvement, pleasure, and arousal—as the basis for activating the bonds between person and land [31,40,41,43,49]. In this study, we demonstrated that the sense of place attachment for emerging contaminants is rooted in involvement as well as pleasure. The foundation of place attachment, according to these sustainability theories, is established on arousal, pleasure, and involvement, and these factors provide understanding and cultural context for pro-environmental behavior. The more important these bonds with local places are to an individual, the more meaningfully obligated they feel to protect natural resources. Nonetheless, symbolic environmental commitment initiatives are empty promises to behave responsibly, and students must make the necessary efforts to ensure those commitments are met. Students need social and scientific literacy, environmental commitment, and creative problem-solving skills to engage in pro-environmental individual and cooperative actions to promote a sustainable society.
5. Conclusions
Emerging contaminants are commonly found in lifestyle products—such as personal care products, plasticizers, pharmaceuticals, pesticides, surfactants, etc.—which are not easily removed from living products in a short period of time [96]. Currently, emerging contaminants are not regulated around the whole world; however, the EU and North America have attempted to establish priority lists while reducing emissions to the environment [97]. Implications for research and practice are discussed as they relate not only to incremental change in the global ecological system but also progress toward a more socially responsible and peaceful world. This study clearly identified that the foundation of effective environmental commitment is not simply place attachment transfer and arousal, pleasure, and involvement with the place from one individual to the next but a transfer of connection to nature that forms social identity and environmental concern. The analytical results of this study show that the three antecedent variables of arousal, pleasure, and involvement, have significantly positive relationships with place attachment. Pleasure and involvement show a consistent degree of correlation and are higher than arousal. Connection to nature, social identity, and environmental concern represent significantly positive influences on environmental commitment. However, the empirical results of the questionnaire do not significantly support the positive relationship between place attachment and environmental commitment. For place attachment, three latent variables exist with significantly positive correlation coefficients, with the highest correlation being the connection to nature (0.490), followed by social identity (0.229) and environmental concern (0.206). As regards green educators, emerging contaminants pose a new, uncertain, and complicated environmental problem. In Taiwan, emerging contaminants are easily discovered in rivers and wastewater and those clearly have potential to enter the environment and cause adverse ecological or human health effects. The scarcity of the reservoir will cause downstream residents of the specific reservoir pay more concerns about whether the reservoir is polluted by emerging contaminants. Most college students do not have the necessary knowledge about the impact of emerging contaminants on humans and the environment and control strategies, and thus, they are not capable of establishing a strong link between place attachment and environmental commitment. Consequently, to address this new topic of emerging contaminants, green educators and policymakers should provide the necessary knowledge, methods of control and corresponding environmental performances for emerging contaminants and raise students’ risk perceptions about emerging contaminants to encourage the environmental commitment or pro-environmental behavior of college students.
6. Limitations
The limitations of this empirical study are consistent with the weaknesses of survey and field study research, limited to the student sample and a self-report outcome measure. Perceived emerging contaminants that have around the living environment, respondents were asked to become reflective about their beliefs, feelings, and commitment regarding how commit improve about sustainability have changed. However, respondents’ actual beliefs and commitments may differ from their responses, future studies may use in-depth qualitative data collection method to conduct comparative analyses and generalize results. Compared with prior literature, the explanatory power of environmental commitment was medium; lack of good explanatory power of variation would undermine the strength of the associations between commitment and pro-environmental behavior change. It would be valuable to use more antecedent variables and measurement indicators of environmental commitment in future research. Although this research using a rigorous statistical method to empirical model, the future study can be classified according to the respondent’s profile and course performance, using multi-group data analysis method of PLS makes the research model more generalization and reliability, increasing the robustness of the research model. Future studies also could explore whether this theoretical model, as a basic theory, can be applied to other types of non-recoverable pollutants at a regional scale, and the impacts that it may have on the persistence of participants remaining committed to protecting the environment.
Author Contributions
Conceptualization, T.-K.Y., F.-Y.L., and K.-Y.K.; Methodology, T.-K.Y. and K.-Y.K.; Software, T.-K.Y.; Validation, T.-K.Y.; Formal analysis, T.-K.Y. and K.-Y.K.; Investigation, T.-K.Y., T.-Y.Y., and K.-Y.K.; Resources, T.-K.Y., and T.-Y.Y.; Data curation, T.-K.Y., T.-Y.Y., and K.-Y.K.; Writing—original draft preparation, T.-K.Y., T.-Y.Y., F.-Y.L., and K.-Y.K.; Writing—review and editing, T.-K.Y., T.-Y.Y., F.-Y.L., and K.-Y.K.; Visualization, T.-K.Y. and K.-Y.K.; Supervision, F.-Y.L. and T.-Y.Y.; Project administration, T.-K.Y. and T.-Y.Y.; Funding acquisition, T.-Y.Y.
Funding
This research was funded by the Ministry of Science and Technology of Taiwan, grant number MOST: 106-2511-S-130-008.
Acknowledgments
The author thanks the Ministry of Science and Technology of Taiwan for financially supporting this research under contract MOST: 106-2511-S-130-008.
Conflicts of Interest
The authors declare that they have no conflicts of interest.
Appendix
| Item | Mean | Standard Deviation | ||
| Arousal | A1 | I feel very happy when I hear someone compliment my living environment. | 3.792 | 0.839 |
| A2 * | I feel very angry when others criticize my living environment. | 3.423 | 0.865 | |
| Pleasure | P1 | I like being in the natural surroundings of my living environment. | 3.780 | 0.844 |
| P2 | I enjoy my current living environment. | 3.637 | 0.859 | |
| Involvement | I1 | I am deeply attracted by a living environment that is not affected by emerging contaminants. | 3.598 | 0.842 |
| I2 | I look forward to activities in natural surroundings that are not affected by emerging contaminants. | 3.870 | 0.798 | |
| I3 * | I am happy to choose a living environment that is affected by emerging contaminants for outdoor activities. | 3.807 | 0.799 | |
| I4 | I believe it is right to choose a living environment that is not affected by emerging contaminants. | 3.774 | 0.808 | |
| I5 | I feel more strongly connected to my living environment compared with others. | 3.514 | 0.809 | |
| Connection to Nature | CN1 | When I undertake outdoor activity, I feel like I am unified with nature. | 3.885 | 0.845 |
| CN2 | The more I am in touch with nature, the more I understand myself. | 3.581 | 0.884 | |
| CN3 | I am very attached to the natural surroundings of my living environment. | 3.661 | 0.833 | |
| Social Identity | SI1 | I grow together with members of the volunteer team. | 4.065 | 0.799 |
| SI2 | Knowing the team members is much more important compared with exploring oneself. | 3.376 | 0.936 | |
| SI3 | To me, team members have become a part of my life. | 3.837 | 0.821 | |
| Environmental concern | EE1 | I care about the impact of environmental problems on me caused by emerging contaminants. | 3.567 | 0.877 |
| EE2 | I care about the impact of environmental problems on the society caused by emerging contaminants. | 3.626 | 0.856 | |
| Environmental Commitment | EC1 | I donate money to environmental conservation groups to prevent emerging contaminants from causing environmental problems. | 3.217 | 0.875 |
| EC2 | I work as an environmental volunteer for environmental conservation to prevent occurrence of emerging contaminants. | 3.352 | 0.890 | |
| EC3 * | I do not actively search for environmental conservation information on the prevention of emerging contaminants. | 3.271 | 0.866 | |
| EC4 | I watch environmental conservation videos about emerging contaminants. | 3.486 | 0.841 | |
| EC5 | I read government publications on emerging contaminants. | 3.272 | 0.886 | |
| Note: * reverse item, mean has been reversed. | ||||
References
- Steg, L.; Vlek, C. Encouraging pro-environmental behaviour: An integrative review and research agenda. J. Environ. Psychol. 2009, 29, 309–317. [Google Scholar] [CrossRef]
- Frantz, C.M.; Mayer, F.S. The importance of connection to nature in assessing environmental education programs. Stud. Educ. Eval. 2014, 41, 85–89. [Google Scholar] [CrossRef]
- Geng, L.; Xu, J.; Ye, L.; Zhou, W.; Zhou, K. Connections with nature and environmental behaviors. PLoS ONE 2015, 10, e0127247. [Google Scholar] [CrossRef] [PubMed]
- Petrovic, M.; Eljarrat, E.; De Alda, M.L.; Barceló, D. Endocrine disrupting compounds and other emerging contaminants in the environment: A survey on new monitoring strategies and occurrence data. Anal. Bioanal. Chem. 2004, 378, 549–562. [Google Scholar] [CrossRef]
- Hester, R.E.; Harrison, R.M. Endocrine Disrupting Chemicals; Royal Society of Chemistry: London, UK, 1999. [Google Scholar]
- Nollet, L.M. (Ed.) Analysis of Endocrine Disrupting Compounds in Food; John Wiley & Sons: Hoboken, NJ, USA, 2011. [Google Scholar]
- Soto, A.M.; Sonnenschein, C. Environmental causes of cancer: Endocrine disruptors as carcinogens. Nat. Rev. Endocrinol. 2010, 6, 363–370. [Google Scholar] [CrossRef] [PubMed]
- Wang, X.; Geng, L.; Zhou, K.; Ye, L.; Ma, Y.; Zhang, S. Mindful learning can promote connectedness to nature: Implicit and explicit evidence. Conscious Cogn. 2016, 44, 1–7. [Google Scholar] [CrossRef] [PubMed]
- Gosling, E.; Williams, K.J. Connectedness to nature, place attachment and conservation behaviour: Testing connectedness theory among farmers. J. Environ. Psychol. 2010, 30, 298–304. [Google Scholar] [CrossRef]
- Pol, E.; Moreno, E.; Guàrdia, J.; Iniguez, L. Identity, quality of life, and sustainability in an urban suburb of Barcelona: Adjustment to the city-identity-sustainability network structural model. Environ. Behav. 2002, 34, 67–80. [Google Scholar] [CrossRef]
- Moser, G. Quality of life and sustainability: Toward person environment congruity. J. Environ. Psychol. 2009, 29, 351–357. [Google Scholar] [CrossRef]
- Junot, A.; Paquet, Y.; Fenouillet, F. Place attachment influence on human well-being and general pro-environmental behaviors. J. Theor. Soc. Psychol. 2018, 2, 49–57. [Google Scholar] [CrossRef]
- Schultz, P.W. New environmental theories: Empathizing with nature: The effects of perspective taking on concern for environmental issues. J. Soc. Issues 2000, 56, 391–406. [Google Scholar] [CrossRef]
- Schultz, P.W. The structure of environmental concern: Concern for self, other people, and the biosphere. J. Environ. Psychol. 2001, 21, 327–339. [Google Scholar] [CrossRef]
- Scannell, L.; Gifford, R. Personally relevant climate change: The role of place attachment and local versus global message framing in engagement. Environ. Behav. 2013, 45, 60–85. [Google Scholar] [CrossRef]
- Schultz, P.W.; Shriver, C.; Tabanico, J.J.; Khazian, A.M. Implicit connections with nature. J. Environ. Psychol. 2004, 24, 31–42. [Google Scholar] [CrossRef]
- Stern, P.C. New environmental theories: Toward a coherent theory of environmentally significant behavior. J. Soc. Issues 2000, 56, 407–424. [Google Scholar] [CrossRef]
- Clayton, S.; Opotow, S. Justice and identity: Changing perspectives on what is fair. Pers. Soc. Psychol. Rev. 2003, 7, 298–310. [Google Scholar] [CrossRef]
- Bartels, J.; Onwezen, M.C. Consumers’ willingness to buy products with environmental and ethical claims: The roles of social representations and social identity. Int. J. Consum. Stud. 2014, 38, 82–89. [Google Scholar] [CrossRef]
- Fielding, K.S.; Hornsey, M.J. A social identity analysis of climate change and environmental attitudes and behaviors: Insights and opportunities. Front. Psychol. 2016, 7, 121. [Google Scholar] [CrossRef]
- Gatersleben, B.; Murtagh, N.; Abrahamse, W. Values, identity and pro-environmental behaviour. Contemp. Soc. Sci. 2014, 9, 374–392. [Google Scholar] [CrossRef]
- Onyenankeya, K.; Caldwell, M.; Okoh, A. Water conservation and culture of indifference among college students: The nexus of descriptive norms. J. Hum. Ecol. 2015, 52, 15–25. [Google Scholar] [CrossRef]
- Rosenmann, A.; Reese, G.; Cameron, J.E. Social identities in a globalized world: Challenges and opportunities for collective action. Perspect. Psychol. Sci. 2016, 11, 202–221. [Google Scholar] [CrossRef] [PubMed]
- Yin, J.; Qian, L.; Singhapakdi, A. Sharing sustainability: How values and ethics matter in consumers’ adoption of public bicycle-sharing scheme. J. Bus. Ethics 2018, 149, 313–332. [Google Scholar] [CrossRef]
- Lois, D.; Moriano, J.A.; Rondinella, G. Cycle commuting intention: A model based on theory of planned behaviour and social identity. Transp. Res. Part F Traffic Psychol. Behav. 2015, 32, 101–113. [Google Scholar] [CrossRef]
- Altman, I.; Low, S.M. (Eds.) Place Attachment; Springer Science & Business Media: Berlin, Germany, 2012; Volume 12. [Google Scholar]
- Kyle, G.; Graefe, A.; Manning, R.; Bacon, J. An examination of the relationship between leisure activity involvement and place attachment among hikers along the Appalachian Trail. J. Leis. Res. 2003, 35, 249–273. [Google Scholar] [CrossRef]
- Scannell, L.; Gifford, R. Defining place attachment: A tripartite organizing framework. J. Environ. Psychol. 2010, 30, 1–10. [Google Scholar] [CrossRef]
- Anton, C.E.; Lawrence, C. The relationship between place attachment, the theory of planned behaviour and residents’ response to place change. J. Environ. Psychol. 2016, 47, 145–154. [Google Scholar] [CrossRef]
- Devine-Wright, P. Rethinking NIMBYism: The role of place attachment and place identity in explaining place-protective action. J. Community Appl. Soc. Psychol. 2009, 19, 426–441. [Google Scholar] [CrossRef]
- Kyle, G.; Graefe, A.; Manning, R. Testing the dimensionality of place attachment in recreational settings. Environ. Behav. 2005, 37, 153–177. [Google Scholar] [CrossRef]
- Lee, T.H. How recreation involvement, place attachment and conservation commitment affect environmentally responsible behavior. J. Sustain. Tour. 2011, 19, 895–915. [Google Scholar] [CrossRef]
- López-Mosquera, N.; Sánchez, M. Direct and indirect effects of received benefits and place attachment in willingness to pay and loyalty in suburban natural areas. J. Environ. Psychol. 2013, 34, 27–35. [Google Scholar] [CrossRef]
- Raymond, C.M.; Brown, G.; Robinson, G.M. The influence of place attachment, and moral and normative concerns on the conservation of native vegetation: A test of two behavioural models. J. Environ. Psychol. 2011, 31, 323–335. [Google Scholar] [CrossRef]
- Sullivan, D.; Young, I.F. Place attachment style as a predictor of responses to the environmental threat of water contamination. Environ. Behav. 2018, 0013916518786766. [Google Scholar] [CrossRef]
- Takahashi, B.; Selfa, T. Predictors of pro-environmental behavior in rural American communities. Environ. Behav. 2015, 47, 856–876. [Google Scholar] [CrossRef]
- Kil, N.; Holland, S.M.; Stein, T.V.; Ko, Y.J. Place attachment as a mediator of the relationship between nature-based recreation benefits and future visit intentions. J. Sustain. Tour. 2012, 20, 603–626. [Google Scholar] [CrossRef]
- Williams, D.R.; Vaske, J.J. The measurement of place attachment: Validity and generalizability of a psychometric approach. For. Sci. 2003, 49, 830–840. [Google Scholar]
- Raymond, C.M.; Brown, G.; Weber, D. The measurement of place attachment: Personal, community, and environmental connections. J. Environ. Psychol. 2010, 30, 422–434. [Google Scholar] [CrossRef]
- Ramkissoon, H.; Smith, L.G.D.; Weiler, B. Testing the Dimensionality of Place Attachment and its Relationships with Place Satisfaction and Pro-Environmental Behaviours: A Structural Equation Modelling Approach. Tour. Manag. 2013, 36, 552–566. [Google Scholar] [CrossRef]
- Ramkissoon, H.; Mavondo, F.; Uysal, M. Social involvement and park citizenship as moderators for quality-of-life in a national park. J. Sustain. Tour. 2018, 26, 341–361. [Google Scholar] [CrossRef]
- Ramkissoon, H.; Mavondo, F. Pro-environmental Behaviour: Critical link between Satisfaction and Place Attachment in Australia and Canada. Tour. Anal. 2017, 22, 59–73. [Google Scholar] [CrossRef]
- Prayag, G.; Ryan, C. Antecedents of tourists’ loyalty to Mauritius: The role and influence of destination image, Place Attachment, Personal Involvement, And Satisfaction. J. Travel Res. 2012, 51, 342–356. [Google Scholar] [CrossRef]
- Blatt, E. Uncovering students’ environmental identity: An exploration of activities in an environmental science course. J. Environ. Educ. 2014, 45, 194–216. [Google Scholar] [CrossRef]
- Hays, R.A.; Kogl, A.M. Neighborhood attachment, social capital building, and political participation: A case study of low-and moderate-income residents of Waterloo, Iowa. J. Urban Aff. 2007, 29, 181–205. [Google Scholar] [CrossRef]
- Clayton, S. Environmental identity: A conceptual and an operational definition. In Identity and the Natural Environment: The Psychological Significance of Nature; MIT Press: Cambridge, MA, USA, 2003; pp. 45–65. [Google Scholar]
- Sapiains, R.; Beeton, R.J.; Walker, I.A. Individual responses to climate change: Framing effects on pro-environmental behaviors. J. Appl. Soc. Psychol. 2016, 46, 483–493. [Google Scholar] [CrossRef]
- Stapleton, S.R. Environmental identity development through social interactions, action, and recognition. J. Environ. Educ. 2015, 46, 94–113. [Google Scholar] [CrossRef]
- Williams, C.C.; Chawla, L. Environmental identity formation in nonformal environmental education programs. Environ. Educ. Res. 2016, 22, 978–1001. [Google Scholar] [CrossRef]
- Olivos, P.; Clayton, S. Self, nature and well-being: Sense of connectedness and environmental identity for quality of life. In Handbook of Environmental Psychology and Quality of Life Research; Springer: Cham, Switzerland, 2017; pp. 107–126. [Google Scholar]
- Kurz, T.; Gardner, B.; Verplanken, B.; Abraham, C. Habitual Behaviors or Patterns of Practice? Explaining and Changing Repetitive Climate-Relevant Actions. Wiley Interdiscip. Rev. Clim. Chang. 2015, 6, 113–128. [Google Scholar] [CrossRef]
- Winter, D.D.N.; Koger, S. The Psychology of Environmental Problems: Psychology for Sustainability; Psychology Press: London, UK, 2014. [Google Scholar]
- Zylstra, M.J.; Knight, A.T.; Esler, K.J.; Le Grange, L.L. Connectedness as a core conservation concern: An interdisciplinary review of theory and a call for practice. Springer Sci. Rev. 2014, 2, 119–143. [Google Scholar] [CrossRef]
- Mayer, F.S.; Frantz, C.M. The connectedness to nature scale: A measure of individuals’ feeling in community with nature. J. Environ. Psychol. 2004, 24, 503–515. [Google Scholar] [CrossRef]
- Whitburn, J.; Linklater, W.L.; Milfont, T.L. Exposure to urban nature and tree planting are related to pro-environmental behavior via connection to nature, the use of nature for psychological restoration, and environmental attitudes. Environ. Behav. 2018, 0013916517751009. [Google Scholar] [CrossRef]
- Mayer, F.S.; Frantz, C.M.; Bruehlman-Senecal, E.; Dolliver, K. Why is nature beneficial? The role of connectedness to nature. Environ. Behav. 2009, 41, 607–643. [Google Scholar] [CrossRef]
- Perrin, J.L.; Benassi, V.A. The connectedness to nature scale: A measure of emotional connection to nature? J. Environ. Psychol. 2009, 29, 434–440. [Google Scholar] [CrossRef]
- Leger, M.T.; Pruneau, D. A grounded theory perspective on eco-sustainable change in families. Ecopsychology 2011, 3, 237–247. [Google Scholar] [CrossRef]
- Zelenski, J.M.; Nisbet, E.K. Happiness and feeling connected: The distinct role of nature relatedness. Environ. Behav. 2014, 46, 3–23. [Google Scholar] [CrossRef]
- Norton, C.L.; Holguin, B. Promoting ecological health: An exploratory study of an environmentally based program for formerly incarcerated young adults. Ecopsychology 2011, 3, 205–212. [Google Scholar] [CrossRef]
- White, P.R. Enhancing the experience of connection with nature: Participants’ responses to the MAPIN strategy. Ecopsychology 2012, 4, 345–354. [Google Scholar] [CrossRef]
- Gifford, R.; Nilsson, A. Personal and social factors that influence pro-environmental concern and behaviour: A review. Int. J. Psychol. 2014, 49, 141–157. [Google Scholar] [CrossRef] [PubMed]
- De Leeuw, A.; Valois, P.; Ajzen, I.; Schmidt, P. Using the theory of planned behavior to identify key beliefs underlying pro-environmental behavior in high-school students: Implications for educational interventions. J. Environ. Psychol. 2015, 42, 128–138. [Google Scholar] [CrossRef]
- Dunlap, R.E.; Van Liere, K.D.; Mertig, A.G.; Jones, R.E. New trends in measuring environmental attitudes: Measuring endorsement of the new ecological paradigm: A revised NEP scale. J. Soc. Issues 2000, 56, 425–442. [Google Scholar] [CrossRef]
- Steg, L.; Bolderdijk, J.W.; Keizer, K.; Perlaviciute, G. An integrated framework for encouraging pro-environmental behaviour: The role of values, situational factors and goals. J. Environ. Psychol. 2014, 38, 104–115. [Google Scholar] [CrossRef]
- Truelove, H.B.; Carrico, A.R.; Weber, E.U.; Raimi, K.T.; Vandenbergh, M.P. Positive and negative spillover of pro-environmental behavior: An integrative review and theoretical framework. Glob. Environ. Chang. 2014, 29, 127–138. [Google Scholar] [CrossRef]
- Nisbet, E.K.; Zelenski, J.M.; Murphy, S.A. The nature relatedness scale: Linking individuals’ connection with nature to environmental concern and behavior. Environ. Behav. 2009, 41, 715–740. [Google Scholar] [CrossRef]
- Delmas, M.A.; Montes-Sancho, M.J. Voluntary agreements to improve environmental quality: Symbolic and substantive cooperation. Strateg. Manag. J. 2010, 31, 575–601. [Google Scholar] [CrossRef]
- Wang, Y.; Shi, H.; Sun, M.; Huisingh, D.; Hansson, L.; Wang, R. Moving towards an ecologically sound society? Starting from green universities and environmental higher education. J. Clean. Prod. 2013, 61, 1–5. [Google Scholar] [CrossRef]
- Cialdini, R.B. Influence: Science and Practice; Allyn & Bacon: Boston, MA, USA, 2001. [Google Scholar]
- Bem, D. Self-perception theory. In Advances in Experimental Social Psychology; Berkowitz, L., Ed.; Academic Press: San Diego, CA, USA, 1972; Volume 6, pp. 1–62. [Google Scholar]
- Katzev, R.D.; Pardini, A.U. The comparative effectiveness of reward and commitment approaches in motivating community recycling. J. Environ. Syst. 1987, 17, 93–114. [Google Scholar] [CrossRef]
- Ling-Yee, L. Effect of collectivist orientation and ecological attitude on actual environmental commitment: The moderating role of consumer demographics and product involvement. J. Int. Consum. Mark. 1997, 9, 31–53. [Google Scholar] [CrossRef]
- Davis, J.L.; Le, B.; Coy, A.E. Building a model of commitment to the natural environment to predict ecological behavior and willingness to sacrifice. J. Environ. Psychol. 2011, 31, 257–265. [Google Scholar] [CrossRef]
- Kyle, G.T.; Jun, J.; Absher, J.D. Repositioning identity in conceptualizations of human–place bonding. Environ. Behav. 2014, 46, 1018–1043. [Google Scholar] [CrossRef]
- Cheng, T.M.; Wu, H.C. How do environmental knowledge, environmental sensitivity, and place attachment affect environmentally responsible behavior? An integrated approach for sustainable island tourism. J. Sustain. Tour. 2015, 23, 557–576. [Google Scholar] [CrossRef]
- Blatt, E.N. Exploring environmental identity and behavioral change in an Environmental Science course. Cult. Stud. Sci. Education. 2013, 8, 467–488. [Google Scholar] [CrossRef]
- Olivos, P.; Aragonés, J.I. Psychometric properties of the Environmental Identity scale (EID). Psyecology 2011, 2, 65–74. [Google Scholar] [CrossRef]
- Müller, M.M.; Kals, E.; Pansa, R. Adolescents’ emotional affinity toward nature: A cross-societal study. J. Dev. Process. 2009, 4, 59–69. [Google Scholar]
- Colvin, R.M.; Witt, G.B.; Lacey, J. The Social Identity Approach to Understanding Socio-Political Conflict in Environmental and Natural Resources Management. Glob. Environ. Chang. 2015, 34, 237–246. [Google Scholar] [CrossRef]
- Dono, J.; Webb, J.; Richardson, B. The relationship between environmental activism, pro-environmental behaviour and social identity. J. Environ. Psychol. 2010, 30, 178–186. [Google Scholar] [CrossRef]
- Stedman, R.; Beckley, T.; Wallace, S.; Ambard, M. A picture and 1000 words: Using resident-employed photography to understand attachment to high amenity places. J. Leis. Res. 2004, 36, 580–606. [Google Scholar] [CrossRef]
- Carmi, N.; Arnon, S.; Orion, N. Transforming environmental knowledge into behavior: The mediating role of environmental emotions. J. Environ. Educ. 2015, 46, 183–201. [Google Scholar] [CrossRef]
- Huddart Kennedy, E.; Krahn, H.; Krogman, N.T. Are we counting what counts? A closer look at environmental concern, pro-environmental behaviour, and carbon footprint. Local Environ. 2015, 20, 220–236. [Google Scholar] [CrossRef]
- Pagiaslis, A.; Krontalis, A.K. Green consumption behavior antecedents: Environmental concern, knowledge, and beliefs. Psychol. Mark. 2014, 31, 335–348. [Google Scholar] [CrossRef]
- Beery, T.H.; Wolf-Watz, D. Nature to place: Rethinking the environmental connectedness perspective. J. Environ. Psychol. 2014, 40, 198–205. [Google Scholar] [CrossRef]
- Petter, S.; Straub, D.; Rai, A. Specifying Formative Constructs in Information Systems Research. Manag. Inf. Syst. Q. 2007, 31, 623–656. [Google Scholar] [CrossRef]
- Zsóka, Á.; Szerényi, Z.M.; Széchy, A.; Kocsis, T. Greening due to environmental education? Environmental knowledge, attitudes, consumer behavior and everyday pro-environmental activities of Hungarian high school and university students. J. Clean. Prod. 2013, 48, 126–138. [Google Scholar] [CrossRef]
- DeVellis, R.F. Scale Development: Theory and Applications; Sage Publications: Thousand Oaks, CA, USA, 2016; Volume 26. [Google Scholar]
- Ringle, C.M.; Wende, S.; Becker, J.M. SmartPLS 3; SmartPLS GmbH: Boenningstedt, Germany, 2015; Available online: http://www. smartpls.com (accessed on 28 December 2018).
- Chin, W.W. How to Write up and Report PLS Analyses. In Handbook of Partial Least Squares; Springer: Berlin/Heidelberg, Germany, 2010; pp. 655–690. [Google Scholar]
- Diamantopoulos, A.; Siguaw, J.A. Formative versus reflective indicators in organizational measure development: A Comparison and Empirical Illustration. Br. J. Manag. 2006, 17, 263–282. [Google Scholar] [CrossRef]
- Bagozzi, R.P.; Yi, Y. Specification, evaluation, and interpretation of structural equation models. J. Acad. Mark. Sci. 2012, 40, 8–34. [Google Scholar] [CrossRef]
- Hair, J.F.; Black, W.C.; Babin, B.J.; Anderson, R.E. Multivariate Data Analysis, 7th ed.; Pearson: New York, NY, USA, 2010. [Google Scholar]
- Fornell, C.; Larcker, D.F. Evaluating structural equation models with unobservable variables and measurement error. J. Mark. Res. 1981, 18, 39–50. [Google Scholar] [CrossRef]
- Wilkinson, J.; Hooda, P.S.; Barker, J.; Barton, S.; Swinden, J. Occurrence, fate and transformation of emerging contaminants in water: An overarching review of the field. Environ. Pollut. 2017, 231, 954–970. [Google Scholar] [CrossRef] [PubMed]
- Morales-Caselles, C.; Gao, W.; Ross, P.S.; Fanning, L. Emerging contaminants of concern in Canadian harbours: A case study of Halifax harbour. In Marine Affairs Program Technical Report; Dalhousie University: Halifax, NS, Canada, 2016. [Google Scholar]
© 2019 by the authors. Licensee MDPI, Basel, Switzerland. This article is an open access article distributed under the terms and conditions of the Creative Commons Attribution (CC BY) license (http://creativecommons.org/licenses/by/4.0/).

