Abstract
Significant anthropogenic and biophysical changes have caused fluctuations in the soil salinization area of the Keriya Oasis in China. The Driver-Pressure-State-Impact-Response (DPSIR) sustainability framework and Bayesian networks (BNs) were used to integrate information from anthropogenic and natural systems to model the trend of secondary soil salinization. The developed model predicted that light salinization (vegetation coverage of around 15–20%, soil salt 5–10 g/kg) of the ecotone will increase in the near term but decelerate slightly in the future, and that farmland salinization will decrease in the near term. This trend is expected to accelerate in the future. Both trends are attributed to decreased water logging, increased groundwater exploitation, and decreased ratio of evaporation/precipitation. In contrast, severe salinization (vegetation coverage of around 2%, soil salt ≥20 g/kg) of the ecotone will increase in the near term. This trend will accelerate in the future because decreased river flow will reduce the flushing of severely salinized soil crust. Anthropogenic factors have negative impacts and natural causes have positive impacts on light salinization of ecotones. In situations involving severe farmland salinization, anthropogenic factors have persistent negative impacts.
1. Introduction
Secondary soil salinization occurs in non-salinized soil in arid and semi-arid areas when salt accumulates on surface. This is often a consequence of excessive irrigation or other agricultural activities which promote groundwater salinity moving along the soil capillary pores to the surface [1]. Secondary salinization differs from primary salinization. It arises through natural processes including physical or chemical weathering, transport from parent material, geological deposits, and groundwater [2]. Secondary salinization can occur when groundwater tables rise and by the replacement of native vegetation with shallow rooted crops. Excessive irrigation combined with lack of adequate drainage for leaching and removal of salts can induce irrigation salinization [3,4,5].
Secondary soil salinization is a major threat to agricultural sustainability. It has negatively impacted both agricultural productivity and environmental quality and this is especially problematic in arid and semi-arid areas where evaporation exceeds precipitation [4,6]. The secondary soil salinization affects approximately 77 M ha globally, with 58% of this area being farmland. About 20% of all farmland is affected by salinization [7]. To meet world food demands in the future, more land will be converted to agriculture, thus expanding the area at the risk of secondary salinization [8].
The secondary salinization in the Keriya Oasis fluctuates. The salinized area was 1670 ha in 1991, 1554 ha in 2002, and 1833 ha in 2008. This resulted from the complex interaction of anthropogenic factors (population, land reclamation, economy and policies) and environmental factors such as temperature, evapotranspiration (ET), rainfall, landform, and floods [3,9,10,11,12,13,14]. The population of this area was 221,483 in 2003 a value 2.7 times the 1949 population. The farmland area has fluctuated (increased 1.55 × 104 ha in 1950–1961, decreased 0.46 × 104 ha in 1961–1964, increased 0.39 × 104 ha in 1964–1968, decreased 0.42 × 104 ha in 1968–1974, increased 0.14 × 104 ha in 1974–1979, decreased 0.67 × 104 ha in 1979–1990, and increase of 0.98 × 104 ha in 1990–2008) [15,16]. Farmland area is subjected to increasing population pressure and policy influence and also subjected to irrigation-caused salinization land abandonment. Excessive irrigation and water mismanagement also caused secondary salinization in ecotone areas. Irrigation seepage water or excessive surface water flow into the ecotone area by surface water system increased the water table in shallow depressions. “Ecotone” refers to desert-oasis areas typically located between an oasis in the lower reach of inland rivers and neighboring desert in arid regions (Figure 1A). Ecotones are interactive zones between irrigated farmland and the natural desert ecosystem [8]. The increasing flows of the Keriya River are prone to increase ecotone waterlogging by surface or underground water flow, elevate the groundwater table, and increase salinization [9,10,15,16,17,18]. Construction of the Pulu (Jiyin) water reservoir on the Keriya River may reduce the risk of waterlogging expansion by moderating the flow of the Keriya River. The anthropogenic impacts on salinization can therefore be either positive or negative [19] and proper control of the salinization issue in the future will be a challenge for sustainable management of land and water resources in the Oasis.

Figure 1.
Topographic map of the sampling points of the study area (A); the Keriya Oasis (B); and the PRC and XUAR (C) [17].
Under changing anthropogenic and environmental conditions, salinity prediction at the Keriya Oasis became increasingly complicated. To achieve more accurate estimation of secondary salinization, interdisciplinary and comprehensive research methods (in which the key anthropogenic and natural causes are considered) need to be developed. Previous studies on the soil salinization in the Oasis focused on either spatial-temporal changes of a few selected factors, or the interrelation of these factors in spatial and in short temporal scales. The factors included monitoring the salinization, spatial and temporal dynamics of soil salinization, land use land cover (LUCC) changes, dynamics relationships of salinity and groundwater, eco-water demand, and soil quality under different land use types [9,10,16,17,18,19,20,21]. These factors were insufficient for establishing a useful salinization prediction strategy. It is necessary to use long-term, multilevel measurements of anthropogenic and biophysical factors, because all factors interact and influence each other during the salinization process [11,12].
We conducted this study to improve understanding of the Keriya Oasis’s secondary soil salinization trend. We sought to build variable sets for secondary soil salinization, and to test the combined use of DPSIR and BNs in prediction of soil salinization. Finally, we wanted to provide policy makers and researchers with information about the dynamic trends of secondary soil salinization.
2. Material and Methods
2.1. Study Area
The Keriya Oasis (81°08′59″–82°00′03″ E, 36°44′59″–37°12′04″ N) is a typical arid oasis. It is located at the northern foot of the Kurum (in Chine pinyin is Kunlun) Mountains along the southern edge of the Taklamakan Desert in the Xinjiang Uyghur Autonomous Region (XUAR) of northwestern China (Figure 1). It is characterized by extreme fragility with a dry climate. Average annual precipitation, evaporation, and temperature are 45 mm, 2600 mm, and 11.7 °C, respectively. Water shortages and intensive soil salinization are the major threat to sustainable socio-ecological development, and ecosystem function and services [15,21,22,23,24].
Keriya Oasis is largely located on an alluvial plain. The human population is approximately 250,000 with agriculture providing most of the employment and income. The main crops are cotton, maize, wheat, rice, and grapes. Agriculture depends on water from the Keriya River, which is ultimately supplied by 430 glaciers in the Kurum Mountains [15]. After approximately 700 km of flow, the river disappears in the Derya Boyi ancient village [17,18]. Increasing population and economic development have driven the Oasis deep into the marginal ecotone frontier [25,26], Unsustainable planning of land and water resources in the Oasis has caused water shortages in some areas and caused soil salinization due to excessive water logging.
2.2. Data Sources
Simulation model data (Table 1) were extracted from the Keriya (Yutian) County annals, publications, the officially classified statistical report of Keriya County, and stakeholder opinions [13]. Supplemental data was obtained from field work (Figure A2).
Table 1.
Data sources for the variables of the Keriya Oasis simulation model.
To collect stakeholder opinions (experience-based knowledge), we used semi-structured questionnaires during group discussions. This technique fully extracts useful information and also verifies and corrects information from the group discussion [27]. Authors organized volunteer assistants (students from the Keriya Oasis) for effective interviewing. During February 2016, the authors randomly visited 354 male farmers (men are traditionally responsible for farm work in this area) from around the Keriya Oasis (Figure A1). All of the farmers had at least a primary education. Farmer ages were >60 years (23%), 40–60 years (56%), and <40 years (21%). A total of 51 interview meetings were conducted, each with 6–9 attendees.
- The main questions presented to discussion groups were:
- How is the change in irrigation water quantity during 1950–2010s?
- How is the Oasis’s soil salinization trend during 1950–2010s?
According to the stakeholder information given, additional questions were asked for reasons, choices and trend of each event by changing the condition of the parent factor. The steps and routines of collecting stakeholder opinions are illustrated in Figure 2.
Figure 2.
Diagram of the consultation of stakeholder’s in order to carry out surveys on indigenous secondary soil salinization knowledge.
To verify the spatial distribution of soil salinization and evaluate its geological and ecological causes a field survey was conducted in May 2015 (Figure A2). A total of 35 soil samples were collected at six profiles (0.0–0.1 m, 0.1–0.2 m, 0.2–0.4 m, 0.4–0.6 m, 0.6–0.8 m, and 0.8–1.0 m depth). Electrical conductivity (EC) was measured using a Hydra probe II for verification of laboratory measurements. The total soluble salt content (g/kg) was calculated using a regression equation previously established between EC and total soluble salt [17].
2.3. Modeling Approach
2.3.1. Modeling Tool
For prediction of secondary soil salinization in the Oasis, the Driver-Pressure-State (DPS) portions of Driver-Pressure-State-Impact-Response (DPSIR) sustainability framework and Bayesian networks (BNs) were combined to construct the research models.
The DPSIR is a framework addressing the needs of environmental data presenting and assessment, and it refines the environmental data. This is a conceptual model of the relationship between the constituent systems of the socio-ecological system. It does not directly model the environment. Because DPSIR shows over simplification and confusion linked to the classification it may fail to indicate how the workings of this sector lie embedded within those of other sectors in real multi-level situation of problems [33], but this defect can be improved in combination with other evaluation tools as BNs [34]. The DPSIR framework provides a systematic mechanism for selecting and structuring indicators [35,36,37]. Therefore, the framework has often been applied in impact assessment studies [34,38,39,40,41,42,43], and the employment in soil salinization includes assessing secondary soil salinization risks [12].
Bayesian modeling is applicable for prediction, risk analysis, diagnosis, monitoring, reliability, and dependency [44] and it can act as a decision support system in government [45,46,47,48]. A Bayesian Network (BN) was developed to analyze the probabilistic causal relationship between the DPS components and actualize the study models. The BN uses probability theory as a measure of uncertainty [34]. Each BN consists of a series of nodes (variables) joined by a probabilistic causal relationship, which are represented as connecting arcs. Each variable has one to several associated probability distributions. The probability distributions quantify to how much each variable is related to its parent variable, and they use the information of prior events to predict future events [49]. Thus, changes in the probability distribution of upstream variables cascade through the model, and are reflected downstream. BNs act as a common metric, allowing the integration of various types of information (e.g., quantitative, qualitative, and numerical) from the sociological, ecological and environmental systems, featured predictive ability (i.e., quantify the probability of the results of the investigation, rather than as a general method of decision, or complete belief in the findings), and clarity in cause and effect chains. The network can be modified and updated when new data are added, and it does not require specific understanding of the complex systems [34]. The BN also has shortcomings because it requires more data for solving complex problems. Therefore unavailable data must be incorporated using subjective probability. However the BNs are useful tools for modeling multi-faceted processes and may be utilized to increase informed prediction making [23], [46,50,51,52]. BN application in soil salinization includes assessing the ecological impacts of salinity management [23]. There is a BN software package, Netica TM (version 5.24) for model development, available at http://www.norsys.com/. Netica calculates binary pair-wise correlations of all possible combinations of linked variables based on the Lauritzen-Spiegelhalter algorithm [53].
2.3.2. Model Development
The preliminary model of the Keriya Oasis’s secondary soil salinization was constructed by a BN conceptual model of dryland salinity management in the Little River Catchment [15]. This framework incorporated 20 variables from ecological, physical, economic, and social aspects of the salinity problem with no conditional probability table. It needed improvement for use in the Keriya Oasis, so the initial BN was refined and improved by an integrative iterative process of reviewing existing literature and interviewing stakeholders.
The key variables in this integrated prediction of the state of secondary soil salinization problem can be classified as driver variables, pressure variables, and state variable using the DPS framework. The drivers were those with broader coverage of impacts to the environment. They were naturally occurring or externally induced changes in the environmental processes and structures of ecological systems and/or the functions. The pressures were all releases or abstractions by human activities of substances and other natural disturbances. The states were the totality of ecosystem services, conditions and vulnerabilities to pressures in a certain area [38]. Identification of variable indicators for each component of the DPS framework depended on notions of DPS, but also considered the study scale. Since, the study scale is important for determining the category of variable indicators, such as the population growth, it can be categorized in the driver group in scale of the entire Keriya County (Oasis). This is because population growth can increase environmental pressure (such as needs for farmland expansion). However, in the context of village scale for a County, population growth belongs to the state group, since the population density pattern between villages were subjected to the constant influence of environmental resources. Therefore, it can provide a better reflection of environmental states compared to drivers. This study was performed at the level of the entire Keriya County.
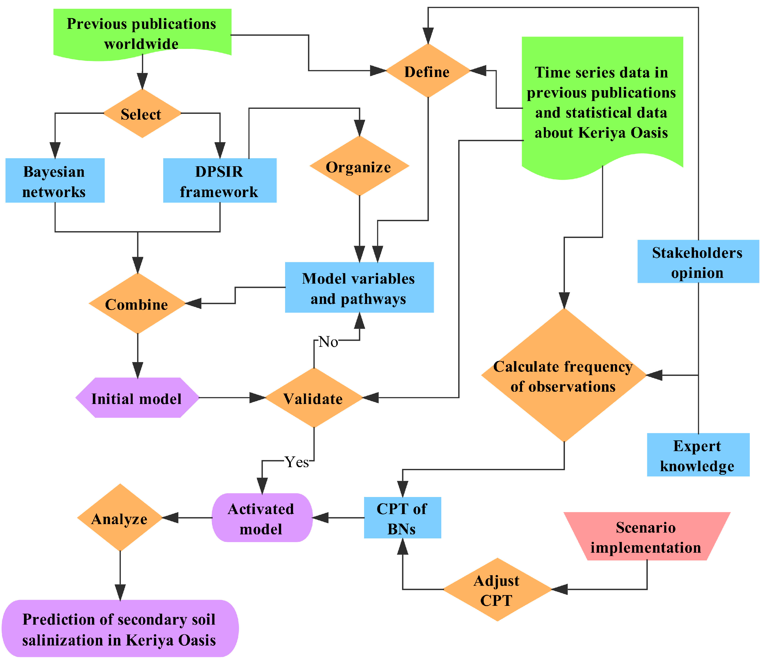
However, there are no perfect indicator sets that apply to all regions [37]. During variable selection for the DPS component, the principles of policy relevance, representativeness, temporal dataset length, “understandable”, and ready availability were referenced as well [37,54]. The pathways of interlinking between the variables were prioritized by perceived importance, finally resulting in a refined simulation model by certain steps (Figure 3). The actual BN model requires the construction of a conditional probability table (CPT), which presents the strengths of links in the BN graph, applied to quantify the probability distribution of a variable, based on Bayesian theorem [55,56]. This is described below (Equation (1)):
where p(α) and p(β) are the probabilities of observing α and β without mutual consideration; p(α|β) is the conditional probability of α, given β; p(β|α) is the conditional probability of β, given α; and p(β|α)/p(β) is the Bayesian factor or likelihood ratio.
Figure 3.
Diagram of the modeling approach for the secondary soil salinization in the Keriya Oasis.
2.3.3. Variable Indicators and Proxies
For selection of appropriate indicators to populate each Driver, Pressure, and State variable in the simulation model, we reviewed previously published literature about soil salinization related to sociological, ecological and environmental systems [11,12,57,58]. This provided major variable sources for the model. Other studies [8,36,46,52,59,60,61,62,63,64,65] supplied important information for variable selection and pathway determination. When data were unavailable, proxy datasets were identified. For example, the long time–series measuring data of the groundwater table were unavailable, but it was possible to construct a substitute time–series data of water body area (water logging) which could reflect the groundwater table fluctuations [66,67]. Measured time–series data were unavailable so stakeholder suggestions provided supplemental sources of knowledge [13,52] for choosing variables, determining the pathway, and calculating the CPTs. For example, flash floods, irrigation quantity, farmland drainage, ecotone drainage, and farmland salinization were handled in this way.
Finally, nineteen proper indicators were selected (Table 1) to populate each DPS component in the refined simulation model mapped through BNs (Figure 4 and Figure 5). To enable full consideration of different anthropogenic and natural causes related to the Oasis’s secondary soil salinization, different approaches were required. Drainage and secondary soil salinization were featured by typology: the drainage was separated into farmland drainage and ecotone drainage. Secondary soil salinization was separated into farmland salinization (qualitative data from interviews were available only) and ecotone salinization, which was studied at light, moderate (vegetation coverage of around 8%, soil salt 10–20 g/kg) and severe salinization degrees. The surface water extraction was considered by an integrated approach. It included three water types (i.e., river water, reservoir water, and spring water), because during irrigation activity, it is not possible to determine the impact of each water extraction type on farmland groundwater exploitation and irrigation water quantity. The integration approach also simplifies the BN structure.
Figure 4.
Model structure of the Bayesian belief network of the Keriya Oasis for near term prediction. The State variables are colored in yellowish green, and the Driver and Pressure variables are colored in reddish brown. Full details of the indicators for each variable and supporting data are given in Table 1.
Figure 5.
Model structure of the Bayesian belief network of the Keriya Oasis for future prediction. The State variables are colored in yellowish green, and the Driver and Pressure variables are colored in reddish brown. Full details of the indicators for each variable and supporting data are given in Table 1. * Pulu Water Conservancy and Hydropower Engineering project located at a tributary of the Keriya River (81°xx′ E, 36°xx′ N) at the upper reaches of Keriya main dike (Figure 1B); the catchment area above the dam site is 6375 km2, the dam height and length are 124.9 m and 594 m, respectively. The storage capacity is approximately 0.82 × 108 m3 and is able to irrigate the 47,176.91 ha farmland, including 1334 ha of newly claimed land, it belonging to the second class of engineering in the PRC. Available via DIALOG http://www.xjslt.gov.cn/. The water harvesting dam (Pulu Reservoir) reduces 2–30% of river runoff and stabilizes [80], so we assigned nearby unconditional state for surface water quantity by adjusting CPT manually. ** According to current data of air temperature of the central Asian area, we assumed that the global warming may be in probability distribution of 65% increase and 35% decrease [26,77,78,79,81].
2.3.4. Probability Distribution Thresholds
Each variable indicator was assigned a number of probability distributions and most of the variables had two probability distributions (such as, ‘increase’ and ‘decrease’ or ‘enhancing’ and ‘subsiding’. As the number of possible probability distributions (calculated by the frequency of observations) was constrained by the short time series available, thresholds between these probability distributions were determined by one of two methods.
- (1)
- The median value was considered the most appropriate threshold for natural variable, since, natural phenomena existed in the past, the initial value is uncertain for a short time intervals, therefore the median value was used. The median value refers to the value in the median position of data series. For example, 3 is the median value for the date series of 1, 2, 3, 4, 5. This allows the greatest possible overlap between linked datasets. The global warming, evapotranspiration/precipitation, surface water quantity, ecotone water logging, ecotone light salinization, ecotone moderate salinization, and ecotone severe salinization datasets were assigned threshold values in this way [34].
- (2)
- When a threshold was known, it was used [34,35]. Anthropogenic events such as population growth, economic growth, policy force, surface water extraction, farmland reclamation, and groundwater exploitation have known initial values, so a previous value in the data series was used as the threshold for the following data value.
2.3.5. Conditional Probability Table
To achieve the massive data requirements for CPT in BNs modeling is difficult. Lack of data in environmental modeling is a common challenge [34]. All decisions should be based on evidence, but the best decisions are also based on previous knowledge. This is the case in BNs where the Bayesian’s rule provides a rigorous method for achieving this [68].
The construction of a CPT is the key step of BNs modeling and providing a platform for BNs formulation. In our study, the CPT data sources were from a statistical book, literature results, stakeholder knowledge [13], and expert knowledge. Subjective estimates can be made with the help of expert knowledge combined with experience [55,68] The experts were informed that time series were lacking for certain data (Table 1) and asked to produce their best estimates for those cases. The probability that a node (variable) will be in each possible state, given its parent states, can be calculated based on the frequency observed in a set of training data by using machine learning methods [69,70,71]. The observation frequency of A, given B is described as (Equation (2)):
2.4. Model Validation
A testing process is essential for validating results of the model.
We used the leave–one–out cross validation technique [34,72] to estimate model performance due to the lack of data. This technique allows all of the available data to be used in model training and also avoids bias in error rates that can happen when datasets are split into training and testing. The model was trained with all datasets, bar 1 year, which was tested against and repeated for every year in turn using the complete datasets from 1950–2015. The testing can be performed easily in Microsoft Excel 2013 [73]. This study used a linear model (linear model shows higher goodness of fit than the index model, logarithmic model, or exponential model) such as (Equation (3)):
where n and m refer to the initial and end of a column in Excel work sheet. For an incomplete dataset, average values were calculated from its pair for temporal coordination. The cumulative error rate was calculated to estimate model performance. Some variables (e.g., flash flooding, irrigation water quantity, farmland tree plantation, farmland salinization, farmland drainage and ecotone drainage) that were based on stakeholder’s opinions could not be validated in this way, since there were no time–series data to validate.
2.5. Model Prediction
The near term BNs model (Figure 4) predicts the state of the secondary soil salinization trend using current predictions (i.e., expectations in demographic, economic and climatic terms, based on all available predictive information (Table 1). However, the probability distribution of surface water quantity and global warming may change in future predictions compared to the near term model. This is because construction of the Pulu reservoir in the upper Keriya River will stabilize the River flow (surface water quantity), but the stabilized surface water quantity will require time to produce a decrease in salinization due to ecological hysteresis [74,75].
The Pulu reservoir will be completed in the 2020s, but ecological hysteresis could delay the influence of the reservoir on salinization changes. This was also the opinion of stakeholders who observed limited reservoir construction and its impacts on salinity from 1970s to 2010s during the study. They estimated that it would take approximately 10 years for the Pulu Reservoir to impact ecotone soil salinization. Hence the term “recent” indicates an approximate decade long time period and the term “future” refers to a time period exceeding one decade.
The global warming model simulation shows the global average temperature increasing from 16.32 °C in 2010 to 20.16 °C in the future [76]. The increase in air temperature may be more prominent in arid regions. Glacial melting will accelerate under the influence of warmer air temperatures, therefore, the runoff of the Keriya River is expected to increase. We assumed that which will be offset by the Pulu dam. But warming air temperatures might also change the evapotranspiration/pre-cipitation ratio by thermodynamic and humidity factors [26,77,78,79]. Therefore, the probability distribution of global warming is expected to change in the future (>10 years) rather than near term (10 years<) for prediction of Oasis salinity (Figure 5).
3. Results
3.1. Model Validation
The sensitivity analysis (Table 2) performed for each chain of nodes and the leave–one–out cross validation exercise results indicated that the model was able to predict the state of many variable chains (i.e., a, b, f, h, k, m, and n) with an acceptable error rate (<20%). This result the utility of the datasets which were constructed from different sources. These data represented the best available knowledge of the Oasis. However, some other variable chains (i.e., c, d, g, i, l, p and r) had relatively poor predictability and were associated with relatively higher error rates (20–40%). These error rates may be related to the relatively low number of recorded datasets. Some variable chains (i.e., e, j, o, and q) proved harder to predict and were associated with a high error rate (>40%). These need additional investigation.
Table 2.
Results of the leave–one–out cross validation exercise (performed using data from 1949 to 2014). Not all datasets are complete across this range so the number of tests on each variable chain is provided.
The lack of historic time-series data and short time-series data is a common problem in complex system modeling. Other limitations include ignoring the influence of groundwater exploitation on ecotone salinization because groundwater exploitation only stands at approximately 4% of its capacity [15]. Also, the reciprocal influence between decreasing water quantity and increasing evapotranspiration/precipitation on the soil salinization is uncertain. However, our knowledge of the cause-effect links of the Oasis’s complex system was revealed in model validation.
3.2. Model Prediction
We produced BNs to learn the impact of factors on the secondary soil salinization in the Keriya Oasis, northwest China (Figure 4 and Figure 5). The software yielded a total of 274 conditional probabilities among 19 nodes and 28 links in the BNs.
3.2.1. Prediction of Farmland Salinization
The modeling results (Figure 4 and Figure 5) indicated that, in the near term, the probabilities of farmland salinization increasing, decreasing and stabilizing were 20.4%, 25.6% and 53.9%, respectively. In the future, the probabilities of farmland salinization increasing, decreasing and stabilizing were 20.1%, 25.4% and 54.4%, respectively. This means that a decreased trend of farmland salinization is expected in the near term and this trend will accelerate in the future due to a decreasing groundwater table which is attributed to water shortages caused by increasing amounts of farmland and building an upstream water reservoir. The reservoir will reduce the water quantity that enters into the Oasis [82]. This will increase water deficiency. Regarding water shortages and expanding farmland area, there will be increased, but limited, exploitation of groundwater (limited due to restrictions on pumping) [83,84], Water withdrawals enhance the salt leaching condition of farmland by decreasing the groundwater table. Furthermore, fruit trees (crop-fruit mixes), agriculture also reduces the pressure of evapotranspiration on farmland salinization. Therefore, decreased trend of farmland salinization was expected.
3.2.2. Prediction of Ecotone Light Salinization
In the near term, the probability of light salinization increase or decrease were 56.7% and 43.3%, respectively (Figure 4). In the future, the probability of light salinization increase or decrease was estimated to be 56.6% and 43.4%, respectively (Figure 5). This predicts that, in the near term, an increasing trend of light salinization is expected. In the future, this trend is expected to decelerate a little. This is attributed to decreasing ecotone water logging [85]. The increasing groundwater exploitation and decreased surface water quantity achieved by the Pulu reservoir will lower the risk of ecotone water logging. In the future, accelerated global warming may also decrease the evapotranspiration/precipitation in the area. We observed that the significant decrease in ecotone water logging between 1977 and 1999 caused a slight decrease in light salinization, but the increase in the 2000s caused a larger expansion in light salinization. These fluctuating correlations of light salinization and water logging are related to characteristics of spatial distribution of light salinization such as wide range (Figure A2), relatively flat and closed terrain geomorphology [10,17], but also responded to the increased runoff and increased ratio of evapotranspiration/precipitation in the near term (Figure A1c–e) and to flash flood induced drainage subsiding conditions. Therefore, the light salinization predictions show weak reversibility but indicate that changes are likely to occur.
3.2.3. Prediction of Ecotone Moderate Salinization
The model results indicate that the near term probabilities of moderate salinization increase or decrease were 30.7% and 69.3%, respectively (Figure 4). In the future, the probabilities of increase or decrease of moderate salinization are 30.2% and 69.8%, respectively (Figure 5). This predicts that, the moderate salinization is expected to decrease substantially in the near term, and this decreasing trend will accelerate a little in the future which is likely caused by intensive land reclamation. This is confirmed by the close match between the abrupt decrease of moderate salinization and the large increase of farmland (Figure A1b,e), showing the land reclamation playing a main role in decreasing moderate salinization. This is also supported by stakeholders who noted that the Oasis experienced land reclamation from 1990–2000 at the edge of and inside the Oasis (areas that were once salinized by salt drainage activities from previous farmland in adjacent areas). Therefore, according to the requirement for farmland expansion and the same principle as light salinization, the moderate salinization was expected to decrease.
3.2.4. Prediction of Ecotone Severe Salinization
In the near term, the probabilities of severe salinization increase or decrease were estimated at 58.2% and 41.8%, respectively (Figure 4). In the future, the probability of severe salinization increase or decrease are estimated to be 58.4% and 41.6%, respectively (Figure 5). Severe salinization is therefore expected to increase in the near term and it will slightly accelerate in the future. The estimates for severe salinization are mainly related to geographical location. Severe salinized areas were mainly located in very flat and pit areas, such as the lower reaches of river banks and end parts of natural drainage channels (Figure A2) [10,17], where there is sufficient underground seepage, a permanent shallow groundwater table, and a location far from the Oasis. These conditions made the severe salinized area less responsive to most of the disturbances from anthropogenic and natural systems, except for the floods. The stakeholders verified that floods can wash away the more severe salinized soil crust around the riverbank and floods are the only factor that can conquer severe salinization. Floods can also enhance the drainage condition of the river by sand transmission function. As demonstrated by the close correspondence between the significant runoff increase and delayed severe salinization increase after 1999 (Figure A1c,e), which means that increasing runoff produced certain opportunities for crust washing. But in the future, the decreased and stabilized runoff would eliminate the chance of crust washing completely, so an increasing expansion of severe salinization of the soil crust is expected.
4. Discussion
The Keriya Oasis is a typical fragile arid ecosystem, and it has experienced intensive anthropogenic and natural disturbances, which have led to changes in soil-water transport and fluctuations in salinization. The objective of this study was to understand the dynamics of secondary soil salinization and forecast future salinization trends given such anthropogenic and natural changes. The modeling results of coupled anthropogenic and natural impacts on the salinization indicates that the farmland salinization is expected to decrease in the near term and it will accelerate a little in the future; the ecotone light salinization is expected to increase in near term, and it will decelerate in the future; the ecotone severe salinization is expected to opposite with light. From this we conclude that anthropogenic factors play a negative role in both the farmland salinization and ecotone light salinization, but play a positive role in ecotone severe salinization. This result provides policy makers with informative guidelines for soil salinization management in the Oasis.
4.1. Combined Modeling of the DPSIR and BNs
The combined modeling of the DPSIR and BNs has proven to be an effective method for using the different types of information for oasis environmental management. The DPSIR is a useful tool that provides researchers with a framework of selecting, integrating and organizing variables; this enables researchers to efficiently divide variable indicators amongst the complex environmental system, but we need to further study the relationship between each variable. The BNs serve as inter-linked networks that reasonably represent a relationship of variables that allow for efficient construction of models. To the authors’ best knowledge, this study is the first model used to predict secondary soil salinization trends given the combined effects of anthropogenic and natural systems in the Keriya Oasis, Northwest China [86] (Table 3).
Table 3.
Properties of the related issues of BNs models and DPSRI framework compared with the presented model.
4.2. Model Evaluation
Knowing the limitations of a model can advance informed decisions when utilizing it. Limitations of the modeling approach include the following: The lack of historic time–series data posed a challenge for model refinement, which is a common problem in most modeling approaches. For instance, the farmland salinization trend under water saving technology is uncertain, although water saving technology has been implemented (i.e., drip irrigation) in a very limited area of the Oasis, and it is worth noting that economic growth enabled farmers to afford more effective water saving facilities. Since the behavior of farmers is unpredictable and attitudes about drip irrigation vary, there is a lack of quantified data. It is difficult to assess the impact of water saving irrigation on farmland salinization, which is still uncertain and needs further research.
However, it is rational to think that water saving technologies led to decreased irrigation water per hectare. These incentives will decrease the maintenance of groundwater levels to the required depth at salinization threatened areas; at the fertile areas, salt accumulation will be induced on the surface due to the lack of water for soil salt leaching and drip irrigation will threaten the fertile land [65,91]. Therefore, implementation of drip irrigation requires very strict salt leaching practices regularly.
In addition, there are unreasonable correlations between farmland groundwater exploitation and ecotone water logging (leave–one–out cross validation error rate was >70%); this limitation may be related to the small amount of exploitation of farmland groundwater [15], and it is easy to infer that adequate exploitation of groundwater would decrease the water logging. However, this study ignores the pathway from groundwater exploitation to water logging in an ecotone area.
We adapted the key strengths (S), opportunities (O), weaknesses (W) and threats (T) of BNs from study of Benjamin [55]. Then built the SOWT of Keriya Oasis BNs model (Table 4). Decision makers should consider the SOWT and weigh risks with benefits. Strengths and opportunities suggest that benefits of employing BNs to model secondary salinization problems. Lastly, researchers should aim to decrease weaknesses and threats. We strongly recommend additional refinement and validation analysis when data become available by strengthening collaboration among researchers and decision makers to allow for the exchange of information.
Table 4.
Strength, opportunities, weaknesses, and threats of applying BNs modeling in Keriya Oasis salinization.
4.3. Management Recommendation
The trend of the oasis secondary salinization problem was solved using comprehensive modeling of DPSIR and BNs, which highlighted the complexity of the salinization problem, and validation was conducted via leave–one–out cross validation technique. The BNs model result clearly indicates that secondary salinization management practices should be adapted to reduce the groundwater table. This achieved by enhancing the drainage conditions and decreasing water logging.
We adhere to the logic that digging efficient artificial drainages in the salinized areas and conducting rational irrigation in the inner oasis may be the only solution to minimize salinization hazards [4]. Although, the construction of Pulu water reservoir proved to reduce the groundwater table by decreasing the River flow and ecotone water logging, however, the construction of a water harvesting dam enables people to have more options regarding land reclamation around the Oasis to satisfy increasing population demands. According to stakeholders, serious caution must be paid when land reclamation occurs in the higher southern part of the oasis, since agricultural activities in the higher southern part can causes salinization threat to former fertile farmland in the lower northern area in the Oasis [8]; therefore, top priority should be paid to land reclamation and to creating ideal drainage and irrigation plans.
5. Conclusions
This study examined the trend of secondary soil salinization by using of the modeling approach in Keriya Oasis, northwest CHN. In this work, the DPSIR sustainability framework and BNs model were combined using and developed a practical BNs model to estimate the trend of secondary soil salinization and to recognize the main causes. Our primary findings are that, in the near term, an increasing trend of light salinization in an ecotone is expected, in the future, this trend is expected to decelerate a little. And decreased trend of farmland salinization is expected in the near term and this trend will accelerate a little in the future. All these trends were attributed to decreased water logging, increased groundwater exploitation, and decreased evapotranspiration/precipitation. In contrast, the severe salinization in an ecotone will increase in near term, and it will accelerate a little in the future because decreased river flow in the future will reduce the flushing chance of severe salinized crust. From this we conclude that the anthropogenic factors play a negative role in both the farmland salinization and ecotone light salinization, but play a positive role in ecotone severe salinization. The BNs model result clearly indicates that secondary salinization management practices should be adapted to reduce groundwater table, this is achieved by enhancing the drainage conditions and decreasing water logging. So, building efficient artificial drainages in the salinized areas and conducting rational irrigation in the inner oasis may be the only solution to minimize salinization hazards. Besides, the construction of the Pulu water reservoir will be helpful for reducing the groundwater table. In our study the combined modeling of the DPSIR and BNs has proven to be an effective method for using different types of information from the anthropogenic and natural systems for oasis salinization management. However, it is necessary to obtain additional refinement and validation analysis when new data become available by strengthening collaboration among researchers and decision makers to allow for exchange of information.
Acknowledgments
This work was supported by the National Natural Science Foundation of China (Grant No. 41561089), National Natural Science Foundation of China (Grant No. 41130531, 31700386) and Thousand Youth Talents Plan of China: Xinjiang Projects. We extend our gratitude to the field work assistants, hospitable interviewees and to Ahmatjan Ruze for helpful comments on grammar. We also acknowledge the anonymous reviewers for their valuable comments.
Author Contributions
Jumeniyaz Seydehmet and Lv Guang-hui conceived and designed and wrote this paper; Ilyas Nurmemet was responsible for manuscript proofreading; Tayierjiang Aishan analyzed the data; Abdulla Abliz designed figures; Mamat Sawut, Abdugheni Abliz and Mamattursun Eziz performed the experiments.
Conflicts of Interest
The authors declare no conflict of interest.
Appendix A
Figure A1.
The Data Time–series from 1945 to 2015.
Figure A1.
The Data Time–series from 1945 to 2015.

Figure A2.
Spatial variation of salinization in the Keriya Oasis. Spatial variation of salinization in the Keriya Oasis was studied by Ordinary Kriging (subject to normal distribution, Sig. is 0.58). Each point represents the average value of six soil profiles; higher values can be found at the top of the soil surface in general (Max is 35.6 g/kg), and lower values at the sub soil surface (Min is 0.01 g/kg). Keriya Oasis information, except desert area, was obtained from Landsat TM and DEM [92,93].
Figure A2.
Spatial variation of salinization in the Keriya Oasis. Spatial variation of salinization in the Keriya Oasis was studied by Ordinary Kriging (subject to normal distribution, Sig. is 0.58). Each point represents the average value of six soil profiles; higher values can be found at the top of the soil surface in general (Max is 35.6 g/kg), and lower values at the sub soil surface (Min is 0.01 g/kg). Keriya Oasis information, except desert area, was obtained from Landsat TM and DEM [92,93].

References
- Peck, A.J.; Hatton, T. Salinity and the discharge of salts from catchments in Australia. J. Hydrol. 2003, 272, 191–202. [Google Scholar] [CrossRef]
- Daliakopoulos, I.N.; Tsanis, I.K.; Koutroulis, A.; Kourgialas, N.N.; Varouchakis, A.E.; Karatzas, G.P.; Ritsema, C.J. The threat of soil salinity: A European scale review. Sci. Total Environ. 2016, 573, 727–739. [Google Scholar] [CrossRef] [PubMed]
- Wiebe, B.H.; Eilers, R.G.; Eilers, W.D.; Brierley, J.A. Application of a risk indicator for assessing trends in dryland salinization risk on the Canadian Prairies. Can. J. Soil Sci. 2007, 87, 213–224. [Google Scholar] [CrossRef]
- Houk, E.; Frasier, M.; Schuck, E. The agricultural impacts of irrigation induced water logging and soil salinity in the Arkansas Basin. Agric. Water Manag. 2006, 85, 175–183. [Google Scholar] [CrossRef]
- Corwin, D.L.; Rhoades, J.D.; Šimůnek, J. Leaching requirement for soil salinity control: Steady–state versus transient models. Agric. Water Manag. 2007, 90, 165–180. [Google Scholar] [CrossRef]
- Dregne, H.E. Land Degradation in the Dry lands. Arid Land Res. Manag. 2002, 16, 99–132. [Google Scholar] [CrossRef]
- Metternicht, G.I.; Zinck, J.A. Remote sensing of soil salinity: Potentials and constraints. Remote Sens. Environ. 2003, 85, 1–20. [Google Scholar] [CrossRef]
- Wang, Y.; Li, Y. Land exploitation resulting in soil salinization in a desert-oasis ecotone. Catena 2013, 100, 50–56. [Google Scholar] [CrossRef]
- Eziz, M.; Yimit, H.; Nijad, D.; Wei, B. The Response of Ecosystem Services Value to Land Use Change in Keriya Oasis, Northern Slope of Kunlun Mountain. Sci. Geogr. Sin. 2012, 32, 1148–1154. (In Chinese) [Google Scholar] [CrossRef]
- Jiang, H.T.; Tashpolat, T.; Mamat, S.; Zhang, F. Study on Spatial and Temporal Dynamics Change of Soil Salinization in Keriya Oasis. Chin. J. Soil Sci. 2014, 45, 123–129. (In Chinese) [Google Scholar] [CrossRef]
- Kosmas, C.; Kairis, O.; Karavitis, C.; Ritsema, C.; Salvati, L.; Acikalin, S.; Alcalá, M.; Alfama, P.; Atlhopheng, J.; Barrera, J.; et al. Evaluation and Selection of Indicators for Land Degradation and Desertification Monitoring: Methodological Approach. Environ. Manag. 2013, 54, 951–970. [Google Scholar] [CrossRef] [PubMed]
- Zhou, D.; Lin, Z.; Liu, L.; Zimmermann, D. Assessing secondary soil salinization risk based on the PSR sustainability framework. J. Environ. Manag. 2013, 128, 642–654. [Google Scholar] [CrossRef] [PubMed]
- Berkes, F.; Colding, J.; Folke, C. Rediscovery of Traditional Ecological Knowledge as Adaptive Management Published by : Ecological Society of America Rediscovery of Traditional Ecological Knowledge. Ecol. Appl. 2010, 10, 1251–1262. [Google Scholar] [CrossRef]
- Sadoddin, A.; Letcher, R.A.; Jakeman, A.J.; Newham, L.T.H. A Bayesian decision network approach for assessing the ecological impacts of salinity management. Math. Comput. Simul. 2005, 69, 162–176. [Google Scholar] [CrossRef]
- Halik, W.; Tiyip, T.; Yimit, H.; He, L.Zh. Water Resources Utilization and Eco–environmental Changing Reseach in Keriya Valley. Syst. Sci. Compr. Stud. Agric. 2006, 22, 283–287. (In Chinese) [Google Scholar] [CrossRef]
- Muhtar, P.; Yimit, H. Ecosystem Services Sensitivity to Land–use Change:A Case Study of the Keriya Oasis. J. Nat. Resour. 2014, 29, 1849–1858. (In Chinese) [Google Scholar] [CrossRef]
- Nurmemet, I.; Ghulam, A.; Tiyip, T.; Elkadiri, R.; Ding, J.L.; Maimaitiyiming, M.; Abliz, A.; Sawut, M.; Zhang, F.; Abliz, A.; Sun, Q. Monitoring soil salinization in Keriya River Basin, Northwestern China using passive reflective and active microwave remote sensing data. Remote Sens. 2015, 7, 8803–8829. [Google Scholar] [CrossRef]
- Abliz, A.; Tiyip, T.; Ghulam, A.; Halik, Ü.; Ding, J.L.; Sawut, M.; Zhang, F.; Nurmemet, I.; Abliz, A. Effects of shallow groundwater table and salinity on soil salt dynamics in the Keriya Oasis, Northwestern China. Environ. Earth. Sci. 2016, 75, 1–15. [Google Scholar] [CrossRef]
- Wang, G.Y.; Teyibai, T.; Tan, L.Z. Social Driven Forces to Land Use Variation in Yutian Oasis–desert Ecotone in Xinjiang. J. Desert Res. 2006, 26, 259–263. (In Chinese) [Google Scholar] [CrossRef]
- Chen, R.; Deng, X.Z.; Zhan, J.Y.; Wang, Y.L.; Li, D.; Niu, W.Y. Estimation model and application of the amount of eco–water demand: a case study on Keriya river basin. Geogr. Res. 2005, 24, 725–731. (In Chinese) [Google Scholar] [CrossRef]
- Gong, L.; Ran, Q.; He, G.; Tiyip, T. A soil quality assessment under different land use types in Keriya river basin, Southern Xinjiang, China. Soil Tillage Res. 2015, 146, 223–229. [Google Scholar] [CrossRef]
- Yang, X. The oases along the Keriya River in the Taklamakan Desert, China, and their evolution since the end of the last glaciation. Environ. Geol. 2001, 41, 314–320. [Google Scholar] [CrossRef]
- Ghulam, A.; Qin, Q.; Zhu, L.; Abdrahman, P. Satellite remote sensing of groundwater: Quantitative modelling and uncertainty reduction using 6S atmospheric simulations. Int. J. Remote Sens. 2004, 25, 5509–5524. [Google Scholar] [CrossRef]
- Gong, L.; Li, C.J.; Tiyip, T. Relations between soil heterogeneity and common reed (Phragmites australis Trin. ex Steud.) colonization in Keriya River Basin, Xinjiang of China. J. Arid Land 2014, 6, 753–761. [Google Scholar] [CrossRef][Green Version]
- Jiang, Y.; Zhou, C.H.; Cheng, W.M. Streamflow trends and hydrological response to climatic change in Tarim headwater basin. J. Geogr. Sci. 2007, 17, 51–61. (In Chinese) [Google Scholar] [CrossRef]
- Lu, F.; Xu, J.H.; Chen, Y.N.; Li, W.H.; Zhang, L.J. Annual runoff change and it’s response to climate change in the headwater area of the Yarkand River in the recent 50 years. Quat. Sci. 2010, 30, 152–158. (In Chinese) [Google Scholar] [CrossRef]
- Huntington, H.P. Using Traditional Ecological Knowledge in Science: Methods and Applications. Ecol. Appl. 2000, 10, 1270–1274. [Google Scholar] [CrossRef]
- Huang, R.; Xu, L.; Liu, J. Research on spatio-temporal change of temperature in the Northwest Arid Area. Acta Ecol. Sin. 2013, 33, 4078–4089. (In Chinese) [Google Scholar] [CrossRef]
- Wei, Y.L.; Wang, H.; Li, N. Keriya County Annals, 1st ed.; Xinjiang People’s Press: Urumqi, China, 2006. (In Chinese) [Google Scholar]
- Li, J.J.; Ruzi, R.; Wang, W.H. Report of Main Development Index of Keriya (2000–2014), 1st ed.; Statistical Bureau of Keriya: Hotan, China, 2015; pp. 200–280, unpublished. (In Chinese)
- Xie, Y.; Gong, J.; Sun, P.; Gou, X. Oasis dynamics change and its influence on landscape pattern on Jinta oasis in arid China from 1963a to 2010a: Integration of multi–source satellite images. Int. J. Appl. Earth Obs. Geoinf. 2014, 33, 181–191. [Google Scholar] [CrossRef]
- Zhang, B.X.; Xiong, H.G.; Chang–Chun, X.U. Study on Ecological Resilience and Environment in Yutian Oasis, Xinjiang. Res. Soil Water Conserv. 2008, 15, 112–114. Available online: https://www.researchgate.net/publication/291191977_Study_on_ecological_resilience_and_environment_in_Yutian_Oasis_Xinjiang (accessed on 9 November 2017). (In Chinese).
- Taylor, P.; Carr, E.R.; Wingard, P.M.; Yorty, S.C.; Thompson, M.C.; Jensen, N.K.; Roberson, J. Applying DPSIR to sustainable development Applying DPSIR to sustainable. Int. J. Sustain. Dev. World Ecol. 2009, 14, 37–41. [Google Scholar] [CrossRef]
- Langmead, O.; McQuatters-Gollop, A.; Mee, L.D.; Friedrich, J.; Gilbert, A.J.; Gomoiu, M.T.; Jackson, E.L.; Knudsen, S.; Minicheva, G.; Todorova, V. Recovery or decline of the northwestern Black Sea: A societal choice revealed by socio-ecological modelling. Ecol. Model. 2009, 220, 2927–2939. [Google Scholar] [CrossRef]
- Rapport, D.J.; Friend, A.M. Towards a Comprehensive Framework for Environmental Statistics: A Stress–Response Approach, 1st ed.; Statistics Canada: Ottawa, ON, Canada, 1979; p. 87. Available online: http://trove.nla.gov.au/work/11961045?q&versionId=14099441 (accessed on 3 November 2017).
- Niemeijer, D.; de Groot, R.S. A conceptual framework for selecting environmental indicator sets. Ecol. Indic. 2008, 8, 14–25. [Google Scholar] [CrossRef]
- OECD (Organization of Economic Co-Operation and Development). OECD Core Set of Indicators for Environmental Performance Reviews. OECD Environment Monographs No. 83. Available online: https://DOI.org/10.1007/978-3-322-80897-4_80 (accessed on 2 December 2016).
- Omann, I.; Stocker, A.; Jäger, J. Climate change as a threat to biodiversity: An application of the DPSIR approach. Ecol. Econ. 2009, 69, 24–31. [Google Scholar] [CrossRef]
- Spangenberg, J.H.; Martinez-Alier, J.; Omann, I.; Monterroso, I.; Binimelis, R. The DPSIR scheme for analysing biodiversity loss and developing preservation strategies. Ecol. Econ. 2009, 69, 9–11. [Google Scholar] [CrossRef]
- Maxim, L.; Spangenberg, J.H.; O’Connor, M. An analysis of risks for biodiversity under the DPSIR framework. Ecol. Econ. 2009, 69, 12–23. [Google Scholar] [CrossRef]
- Huang, H.F.; Kuo, J.; Lo, S.L. Review of PSR framework and development of a DPSIR model to assess greenhouse effect in Taiwan. Environ. Monit. Assess. 2011, 177, 623–635. [Google Scholar] [CrossRef] [PubMed]
- Spangenberg, J.H.; Douguet, J.M.; Settele, J.; Settele, J.; Heong, K.L. Escaping the lock–in of continuous insecticide spraying in rice: Developing an integrated ecological and socio-political DPSIR analysis. Ecol. Model. 2015, 295, 188–195. [Google Scholar] [CrossRef]
- Camilleri, S.; Pérez-Hurtado de Mendoza, A.; Gabbianelli, G. Multiple DPSI frameworks for support of integrated research: a case study of the Bahía de Cádiz Nature Park (Spain). J. Coast. Conserv. 2015, 19, 677–691. [Google Scholar] [CrossRef]
- Phan, T.D.; Smart, J.C.R.; Capon, S.J.; Hadwen, W.L.; Sahin, O. Applications of Bayesian belief networks in water resource management: A systematic review. Environ. Model. Softw. 2016, 85, 98–111. [Google Scholar] [CrossRef]
- Li, P.C.; Chen, G.H.; Dai, L.C.; Zhang, L. A fuzzy Bayesian network approach to improve the quantification of organizational influences in HRA frameworks. Saf. Sci. 2012, 50, 1569–1583. [Google Scholar] [CrossRef]
- Keshtkar, A.R.; Salajegheh, A.; Sadoddin, A.; Allan, M.G. Application of Bayesian networks for sustainability assessment in catchment modeling and management (Case study: The Hablehrood river catchment). Ecol. Model. 2013, 268, 48–54. [Google Scholar] [CrossRef]
- Smith, J.W.; Smart, L.S.; Dorning, M.A.; Dupéy, L.N.; Méley, A.; Meentemeyer, R.K. Bayesian methods to estimate urban growth potential. Landsc. Urban Plan. 2017, 163, 1–16. [Google Scholar] [CrossRef]
- Stelzenmüller, V.; Lee, J.; Garnacho, E.; Rogers, S.I. Assessment of a Bayesian Belief Network-GIS framework as a practical tool to support marine planning. Mar. Pollut. Bull. 2010, 60, 1743–1754. [Google Scholar] [CrossRef] [PubMed]
- Pearl, J. Probabilistic Reasoning in Intelligent Systems: Networks of Plausible Inference, 1st ed.; Morgan Kaufmann: San Francisco, CA, USA, 1988; p. 552. ISBN 9781558604797. [Google Scholar]
- Kelly, R.A.; Jakeman, A.J.; Barreteau, O.; Borsuk, M.E.; ElSawah, S.; Hamilton, S.H.; Henriksen, H.J.; Kuikka, S.; Maier, H.R.; Rizzoli, A.E.; et al. Selecting among five common modelling approaches for integrated environmental assessment and management. Environ. Model. Softw. 2013, 47, 159–181. [Google Scholar] [CrossRef]
- Liedloff, A.C.; Woodward, E.L.; Harrington, G.A.; Jackson, S. Integrating indigenous ecological and scientific hydro–geological knowledge using a Bayesian Network in the context of water resource development. J. Hydrol. 2013, 499, 177–187. [Google Scholar] [CrossRef]
- Hamilton, S.H.; Pollino, C.A.; Jakeman, A.J. Habitat suitability modelling of rare species using Bayesian networks: Model evaluation under limited data. Ecol. Model. 2015, 299, 64–78. [Google Scholar] [CrossRef]
- Lauritzen, S.L.; Spiegelhalter, D.J. Local Computations with Probabilities on Graphical Structures and Their Application to Expert Systems. J. R. Stat. Soc. 1988, 50, 157–224. [Google Scholar] [CrossRef]
- Huffman, E.; Eilers, R.G.; Padbury, G.; Wall, G.; MacDonald, K.B. Canadian agri–environmental indicators related to land quality: Integrating census and biophysical data to estimate soil cover, wind erosion and soil salinity. Agric. Ecosyst. Environ. 2000, 81, 113–123. [Google Scholar] [CrossRef]
- Benjamin-Fink, N.; Reilly, B.K. A road map for developing and applying object-oriented bayesian networks to “WICKED” problems. Ecol. Model. 2017, 360, 27–44. [Google Scholar] [CrossRef]
- Heckerman, D. A Tutorial on Learning with Bayesian Networks, 1st ed.; Kluwer Academic Publishers: Washington, DC, USA, 1995; pp. 3–30. Available online: ftp://ftp.research.microsoft.com /pub/dtg/david/tutorial.ps (accessed on 18 October 2017).
- Zhang, T.-T.; Zeng, S.-L.; Gao, Y.; Ouyang, Z.-T.; Li, B.; Fang, C.-M.; Zhao, B. Assessing impact of land uses on land salinization in the Yellow River Delta, China using an integrated and spatial statistical model. Land Use Policy 2011, 28, 857–866. [Google Scholar] [CrossRef]
- Zhang, W.T.; Wu, H.Q.; Gu, H.B.; Feng, G.L.; Wang, Z.; Sheng, J.D. Variability of Soil Salinity at Multiple Spatio–Temporal Scales and the Related Driving Factors in the Oasis Areas of Xinjiang, China. Pedosphere 2014, 24, 753–762. [Google Scholar] [CrossRef]
- Nesheim, I.; Reidsma, P.; Bezlepkina, I.; Verburg, R.; Abdeladhim, M.A.; Bursztyn, M.; Chen, L.; Cissé, Y.; Feng, S.; Gicheru, P.; et al. Causal chains, policy tradeoffs and sustainability: Analysing land (mis)use in seven countries in the South. Land Use Policy 2014, 37, 60–70. [Google Scholar] [CrossRef]
- Kosmas, C.; Kairis, O.; Karavitis, C.; Acikalin, S.; Alcalá, M.; Alfama, P.; Atlhopheng, J.; Barrera, J.; Fernandez, F.; Gokceoglu, C.; et al. Catena An exploratory analysis of land abandonment drivers in areas prone to desertification. Catena 2014, 128, 252–261. [Google Scholar] [CrossRef]
- Fang, Y.; Jiang, N.N.; Liang, Y. Effects of Afforestation on Secondary Salinization Sites in the Yellow River Delta. Chin. For. Sci. Technol. 2009, 23, 15–19. (in Chinese) [Google Scholar] [CrossRef]
- Wang, H.W.; Fan, Y.H.; Tiyip, T. The research of soil salinization human impact based on remote sensing classification in oasis irrigation area. Procedia Environ. Sci. 2011, 10, 2399–2405. [Google Scholar] [CrossRef]
- Wei, H.; Wen, Z.S.; Zhen, Z.Y.; Kuang, W.H. Analysis on the shrinking process of wetland in Naoli River Catchment of Sanjiang Plain since the 1950s and its driving forces. J. Nat. Resour. 2004, 19, 725–731. (in Chinese) [Google Scholar] [CrossRef]
- Ghazaryan, K.; Chen, Y. Hydrochemical assessment of surface water for irrigation purposes and its influence on soil salinity in Tikanlik oasis, China. Environ. Earth. Sci. 2016, 75, 1–15. [Google Scholar] [CrossRef]
- Liu, C.; Xie, G.; Huang, H. Shrinking and Drying up of Baiyangdian Lake Wetland: A Natural or Human Cause? Chin. Geogr. Sci. 2006, 16, 314–319. [Google Scholar] [CrossRef]
- Jing, N.; Zhang, S.W.; Ying, L.I.; Wang, L. Analysis on Wetland Shrinking Characteristics and Its Cause in Heilongjiang Province for the Last 50 Years. J. Nat. Resour. 2008, 23, 80–83. (in Chinese) [Google Scholar] [CrossRef]
- Stone, J.V. Bays Rule: A Tutorial Introduction to BayesianAnalysis, 1st ed.; Sebtel Press: Sheffield, UK, 2013; pp. 29–43. ISBN 978-0-9563728-4-0. [Google Scholar]
- Du, Y.W.; Shi, F.Y.; Yang, N. Construction method for Bayesian network by fusing Experts’relative inferences. Comput. Eng. Appl. 2016, 52, 105–112. [Google Scholar] [CrossRef]
- Needham, C.J.; Bradford, J.R.; Bulpitt, A.J.; Westhead, D.R. A Primer on Learning in Bayesian Networks for Computational Biology. PLoS Comput. Biol. 2007, 3, 129. [Google Scholar] [CrossRef] [PubMed]
- O’Reilly, J.X.; Mars, R.B. Bayesian Models in Cognitive Neuroscience: A Tutorial an Introduction to Model-Based Cognitive Neuroscience; Springer: New York, NY, USA, 2015; pp. 3–24. [Google Scholar] [CrossRef]
- Martens, H.A.; Dardenne, P. Validation and verification of regression in small data sets. Chemom. Intell. Lab. Syst. 1998, 44, 99–121. [Google Scholar] [CrossRef]
- Feng, Q.; Gao, X. Application of Excel in the Experiment Teaching of Leave–one–out Cross Validation. Exp. Sci. Technol. 2015, 13, 49–51. (In Chinese) [Google Scholar] [CrossRef]
- Nikanorov, A.M.; Sukhorukov, B.L. Ecological hysteresis. Dokl. Earth Sci. 2008, 423, 1282–1285. [Google Scholar] [CrossRef]
- Beisner, B.E.; Haydon, D.; Cuddington, K.L. Hysteresis. Encycl. Ecol. 2008, 2008, 1930–1935. [Google Scholar] [CrossRef]
- Winter, R.A. Innovation and the dynamics of global warming. J. Environ. Econ. Manag. 2014, 68, 124–140. [Google Scholar] [CrossRef]
- Huaijun, W.; Yaning, C.; Weihong, L.I.; Haijun, D. Runoff Responses to Climate Change in Arid Region of Northwestern China during 1960–2010. Chin. Geogr. Sci. 2013, 23, 286–300. [Google Scholar] [CrossRef]
- Khadka, D.; Babel, M.S.; Shrestha, S.; Tripathi, N.K. Climate change impact on glacier and snow melt and runoff in Tamakoshi basin in the Hindu Kush Himalayan (HKH) region. J. Hydrol. 2014, 511, 49–60. [Google Scholar] [CrossRef]
- Dong, Y.; Haimiti, Y. Spatio-temporal variability and trend of potential evapotranspiration in Xinjiang from 1961 to 2013. Nongye Gongcheng Xuebao/transactions of the Chin. Soc. Agric. Eng. 2015, 31, 153–161. (In Chinese) [Google Scholar] [CrossRef]
- Ruo-Nan, L.I.; Chen, Q.W.; Cai, D.S.; Wang, H.M. One-dimensional and two-dimensional coupled water environment model for studying the impact of upstream reservoir operation. Shuili Xuebao/J. Hydrol. Eng. 2009, 40, 769–775. (In Chinese) [Google Scholar] [CrossRef]
- Sven, E.J.; Brian, D.F. Fundamentals of Ecological Modelling, Applications in Environmental Management and Research, 4th ed.; Science Press: Beijing, China, 2010; pp. 218–223. ISBN 978-7-03-033095-6. [Google Scholar]
- Chun-Lan, M.A. The Groundwater Depth Spatial–Temporal Differentiation Laws of Different Runoff Changes in Keriya River Basin. J. Anhui Agric. Sci. 2013, 26, 10766–10769. (In Chinese) [Google Scholar] [CrossRef]
- Su, X.; Yuan, W.; Du, S.; Cui, G.; Bai, J.; Du, S. Responses of groundwater vulnerability to groundwater extraction reduction in the Hun River Basin, northeastern China. Hum. Ecol. Risk Assess. Int. J. 2017, 23, 1121–1139. [Google Scholar] [CrossRef]
- Fan, Z.L.; Ying-Jie, M.A.; Zhang, H.; Wang, R.H.; Zhao, Y.J. Research of eco-water table and rational depth of groundwater of Tarim River drainage basin. Arid Land Geogr. 2004, 27, 8–13. (In Chinese) [Google Scholar] [CrossRef]
- Singh, A. Soil salinization and waterlogging: A threat to environment and agricultural sustainability. Ecol. Indic. 2015, 57, 128–130. [Google Scholar] [CrossRef]
- Landuyt, D.; Broekx, S.; D’hondt, R.; Engelen, G.; Aertsens, J.; Goethals, P.L.M. A review of Bayesian belief networks in ecosystem service modelling. Environ. Model. Softw. 2013, 46, 1–11. [Google Scholar] [CrossRef]
- Rahman, M.M.; Hagare, D.; Maheshwari, B. Framework to assess sources controlling soil salinity resulting from irrigation using recycled water: An application of Bayesian Belief Network. J. Clean. Prod. 2015, 105, 406–419. [Google Scholar] [CrossRef]
- Xue, J.; Gui, D.; Lei, J.; Mao, D.L. Development of a participatory Bayesian network model for integrating ecosystem services into catchment-scale water resources management. Hydrol. Earth Syst. Sci. 2016, 2016, 1–37. [Google Scholar] [CrossRef]
- Zhang, T.; Simelton, E.; Huang, Y.; Shi, Y. Agricultural and Forest Meteorology A Bayesian assessment of the current irrigation water supplies capacity under projected droughts for the 2030s in China. Agric. For. Meteorol. 2013, 178–179, 56–65. [Google Scholar] [CrossRef]
- Martín de Santa Olalla, F.; Dominguez, A.; Ortega, F.; Artigao, A.; Fabeiro, C. Bayesian networks in planning a large aquifer in Eastern Mancha, Spain. Environ. Model. Softw. 2007, 22, 1089–1100. [Google Scholar] [CrossRef]
- Xue, J.; Gui, D.; Lei, J.; Zeng, F.; Mao, D.; Zhang, Z. Model development of a participatory Bayesian network for coupling ecosystem services into integrated water resources management. J. Hydrol. 2017, 554, 50–65. [Google Scholar] [CrossRef]
- Shao, J.; Zhang, F.; University, S. Influence of Brackish Water Drip Irrigation on Soil Salt and Alkali in Manasi River Basin. Bull. Soil Water Conserv. 2015, 33, 216–221. [Google Scholar] [CrossRef]
- GloVis. Available online: http://glovis.usgs.gov/ (accessed on 21 July 2015).
- Geospatial Data Cloud. Available online: http://www.gscloud.cn/ (accessed on 21 July 2015).
© 2018 by the authors. Licensee MDPI, Basel, Switzerland. This article is an open access article distributed under the terms and conditions of the Creative Commons Attribution (CC BY) license (http://creativecommons.org/licenses/by/4.0/).





