Precision Dopaminergic Treatment in a Cohort of Parkinson’s Disease Patients Carrying Autosomal Recessive Gene Variants: Clinical Cohort Data and a Mini Review
Abstract
1. Introduction
Literature Data on Autosomal Recessive PD Device-Aided Therapies
2. Materials and Methods
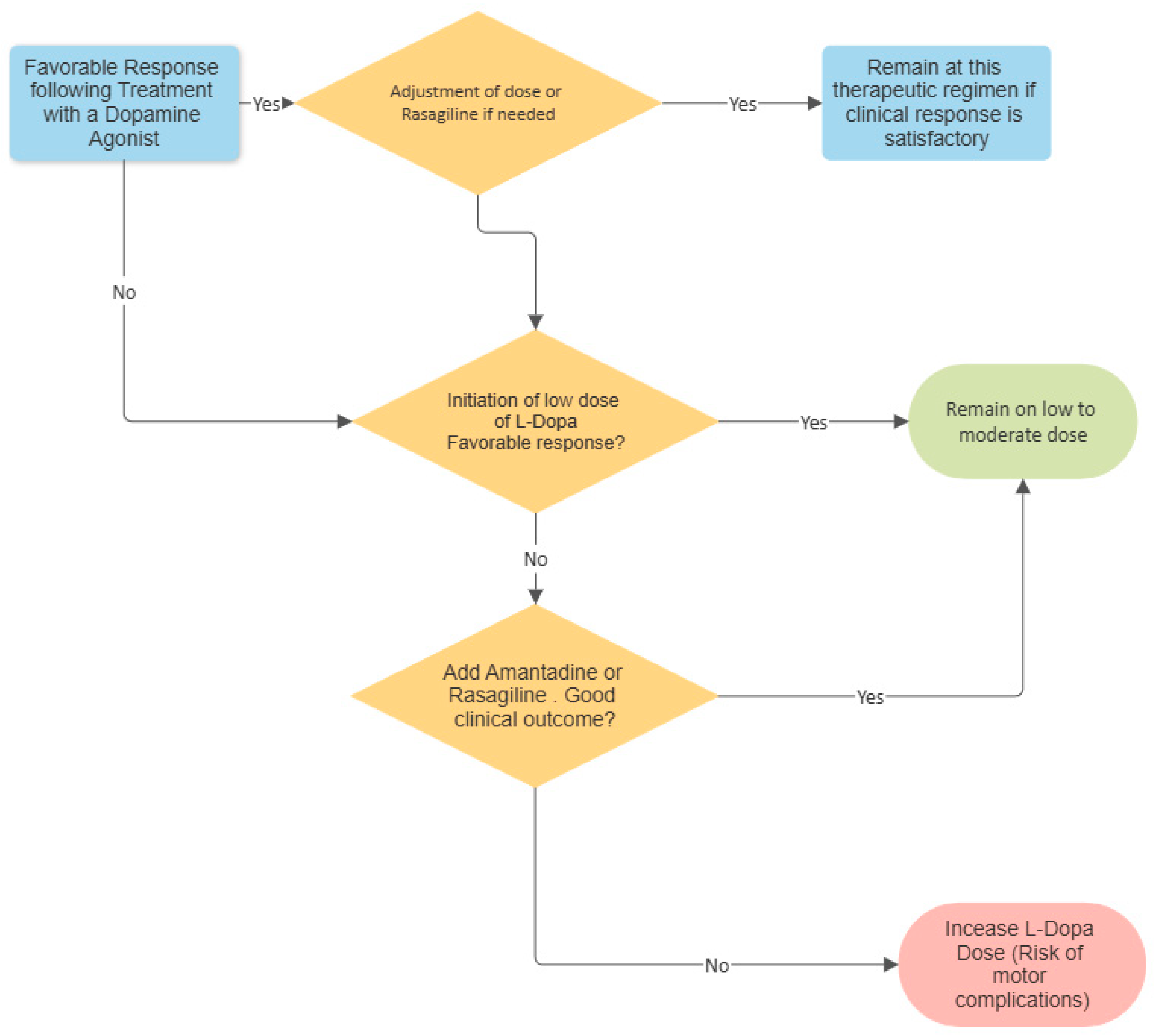
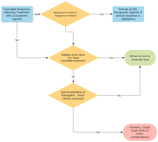
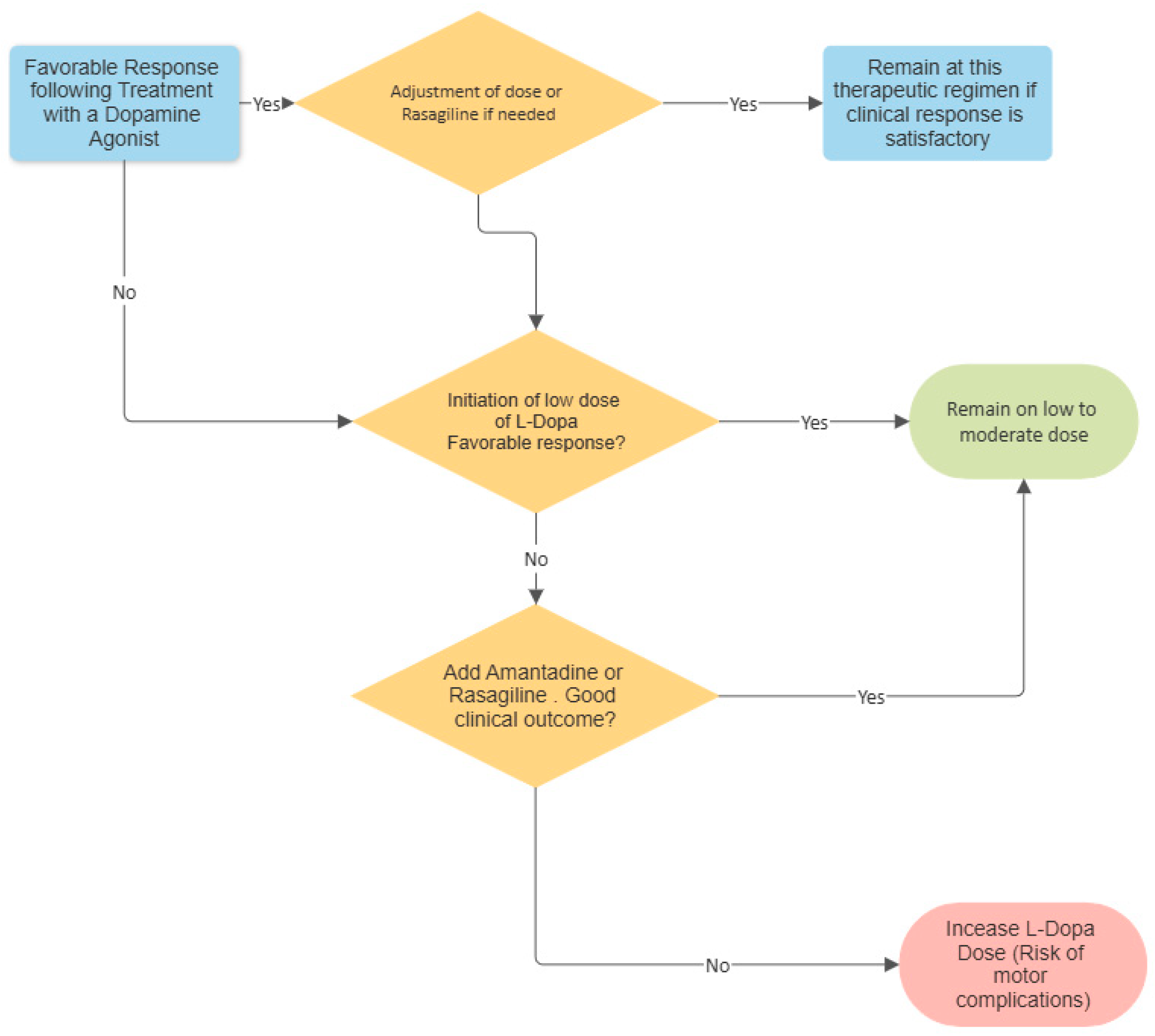
3. Results
4. Discussion
5. Conclusions
Author Contributions
Funding
Institutional Review Board Statement
Informed Consent Statement
Data Availability Statement
Acknowledgments
Conflicts of Interest
References
- Khan, N.L.; Graham, E.; Critchley, P.; Schrag, A.E.; Wood, N.W.; Lees, A.J.; Bhatia, K.P.; Quinn, N. Parkin disease: A phenotypic study of a large case series. Brain 2003, 126, 1279–1292. [Google Scholar] [CrossRef] [PubMed]
- Koros, C.; Simitsi, A.M.; Stefanis, L. Genetics of Parkinson’s Disease: Genotype-Phenotype Correlations. Int. Rev. Neurobiol. 2017, 132, 197–231. [Google Scholar] [CrossRef] [PubMed]
- Van der Merwe, C.; Jalali Sefid Dashti, Z.; Christoffels, A.; Loos, B.; Bardien, S. Evidence for a common biological pathway linking three Parkinson’s disease-causing genes: Parkin, PINK1 and DJ-1. Eur. J. Neurosci. 2015, 41, 1113–1125. [Google Scholar] [CrossRef]
- Poulopoulos, M.; Levy, O.A.; Alcalay, R.N. The neuropathology of genetic Parkinson’s disease. Mov. Disord. 2012, 27, 831–842. [Google Scholar] [CrossRef] [PubMed]
- Brüggemann, N.; Klein, C. Parkin Type of Early-Onset Parkinson Disease. [updated 2020 April 23]. In GeneReviews®; Adam, M.P., Feldman, J., Mirzaa, G.M., Pagon, R.A., Wallace, S.E., Bean, L.J.H., Gripp, K.W., Amemiya, A., Eds.; University of Washington: Seattle, WA, USA, 2001; pp. 1993–2024. Available online: https://pubmed.ncbi.nlm.nih.gov/20301651/ (accessed on 1 May 2023).
- Kubo, S.I.; Hattori, N.; Mizuno, Y. Recessive Parkinson’s disease. Mov. Disord. 2006, 21, 885–893. [Google Scholar] [CrossRef] [PubMed]
- Jia, F.; Fellner, A.; Kumar, K.R. Monogenic Parkinson’s Disease: Genotype, Phenotype, Pathophysiology, and Genetic Testing. Genes 2022, 13, 471. [Google Scholar] [CrossRef] [PubMed]
- Koros, C.; Stefanis, L.; Scarmeas, N. Parkinsonism and dementia. J. Neurol. Sci. 2022, 433, 120015. [Google Scholar] [CrossRef]
- Zhu, W.; Huang, X.; Yoon, E.; Bandres-Ciga, S.; Blauwendraat, C.; Billingsley, K.J.; Cade, J.H.; Wu, B.P.; Williams, V.H.; Schindler, A.B.; et al. Heterozygous PRKN mutations are common but do not increase the risk of Parkinson’s disease. Brain 2022, 145, 2077–2091. [Google Scholar] [CrossRef]
- Papagiannakis, N.; Liu, H.; Koros, C.; Simitsi, A.; Stamelou, M.; Maniati, M.; Buena-Atienza, E.; Kartanou, C.; Karadima, G.; Makrythanasis, P.; et al. Parkin mRNA Expression Levels in Peripheral Blood Mononuclear Cells in Parkin-Related Parkinson’s Disease. Mov. Disord. 2024, 2023, 1–9. [Google Scholar] [CrossRef]
- Huttenlocher, J.; Stefansson, H.; Steinberg, S.; Helgadottir, H.T.; Sveinbjörnsdóttir, S.; Riess, O.; Bauer, P.; Stefansson, K. Heterozygote carriers for CNVs in PARK2 are at increased risk of Parkinson’s disease. Hum. Mol. Genet. 2015, 24, 5637–5643. [Google Scholar] [CrossRef]
- Marongiu, R.; Ferraris, A.; Ialongo, T.; Michiorri, S.; Soleti, F.; Ferrari, F.; Elia, A.E.; Ghezzi, D.; Albanese, A.; Altavista, M.C.; et al. PINK1 heterozygous rare variants: Prevalence, significance and phenotypic spectrum. Hum. Mutat. 2008, 29, 565. [Google Scholar] [CrossRef] [PubMed]
- Schneider, S.A.; Klein, C. PINK1 Type of Young-Onset Parkinson Disease. [updated 2018 May 24]. In GeneReviews®; Adam, M.P., Feldman, J., Mirzaa, G.M., Pagon, R.A., Wallace, S.E., Bean, L.J.H., Gripp, K.W., Amemiya, A., Eds.; University of Washington: Seattle, WA, USA, 2010; pp. 1993–2024. Available online: http://www.ncbi.nlm.nih.gov/pubmed/22043288 (accessed on 1 May 2023).
- Eggers, C.; Schmidt, A.; Hagenah, J.; Brüggemann, N.; Klein, J.C.; Tadic, V.; Kertelge, L.; Kasten, M.; Binkofski, F.; Siebner, H.; et al. Progression of subtle motor signs in PINK1 mutation carriers with mild dopaminergic deficit. Neurology 2010, 74, 1798–1805. [Google Scholar] [CrossRef] [PubMed]
- Quattrone, A.; Bagnato, A.; Annesi, G.; Novellino, F.; Morgante, L.; Savettieri, G.; Zappia, M.; Tarantino, P.; Candiano, I.C.C.; Annesi, F.; et al. Myocardial 123Metaiodobenzylguanidine uptake in genetic Parkinson’s disease. Mov. Disord. 2008, 23, 21–27. [Google Scholar] [CrossRef] [PubMed]
- Tuin, I.; Voss, U.; Kessler, K.; Krakow, K.; Hilker, R.; Morales, B.; Steinmetz, H.; Auburger, G. Sleep quality in a family with hereditary parkinsonism (PARK6). Sleep Med. 2008, 9, 684–688. [Google Scholar] [CrossRef] [PubMed]
- Samaranch, L.; Lorenzo-Betancor, O.; Arbelo, J.M.; Ferrer, I.; Lorenzo, E.; Irigoyen, J.; Pastor, M.A.; Marrero, C.; Isla, C.; Herrera-Henriquez, J.; et al. PINK1-linked parkinsonism is associated with Lewy body pathology. Brain 2010, 133, 1128–1142. [Google Scholar] [CrossRef] [PubMed]
- Asimakidou, E.; Xiromerisiou, G.; Sidiropoulos, C. Motor and Non-motor Outcomes of Deep Brain Stimulation across the Genetic Panorama of Parkinson’s Disease: A Multi-Scale Meta-Analysis. Mov. Disord. Clin. Pract. 2024, 11, 465–477. [Google Scholar] [CrossRef] [PubMed]
- Chan, G.H.F. The Role of Genetic Data in Selecting Device-Aided Therapies in Patients with Advanced Parkinson’s Disease: A Mini-Review. Front. Aging Neurosci. 2022, 14, 895430. [Google Scholar] [CrossRef] [PubMed]
- De Oliveira, L.M.; Barbosa, E.R.; Aquino, C.C.; Munhoz, R.P.; Fasano, A.; Cury, R.G. Deep Brain Stimulation in Patients with Mutations in Parkinson’s Disease–Related Genes: A Systematic Review. Mov. Disord. Clin. Pract. 2019, 6, 359–368. [Google Scholar] [CrossRef] [PubMed]
- Moro, E.; Volkmann, J.; König, I.R.; Winkler, S.; Hiller, B.A.; Hassin-Baer, S.; Herzog, J.; Schnitzler, A.; Lohmann, K.; Pinsker, M.O.; et al. Bilateral subthalamic stimulation in Parkin and PINK1 parkinsonism from the movement disorder centre. Neurology 2008, 70, 1186–1191. [Google Scholar] [CrossRef]
- Angeli, A.; Mencacci, N.E.; Duran, R.; Aviles-Olmos, I.; Kefalopoulou, Z.; Candelario, J.; Rusbridge, S.; Foley, J.; Pradhan, P.; Jahanshahi, M.; et al. Genotype and phenotype in Parkinson’s disease: Lessons in heterogeneity from deep brain stimulation. Mov. Disord. 2013, 28, 1370–1375. [Google Scholar] [CrossRef]
- Lohmann, E.; Welter, M.L.; Fraix, V.; Krack, P.; Lesage, S.; Laine, S.; Tanguy, M.L.; Houeto, J.L.; Mesnage, V.; Pollak, P.; et al. Are parkin patients particularly suited for deep-brain stimulation? Mov. Disord. 2008, 23, 740–743. [Google Scholar] [CrossRef]
- Kim, H.J.; Yun, J.Y.; Kim, Y.E.; Lee, J.Y.; Kim, H.J.; Kim, J.Y.; Park, S.S.; Paek, S.H.; Jeon, B.S. Parkin mutation and deep brain stimulation outcome. J. Clin. Neurosci. 2014, 21, 107–110. [Google Scholar] [CrossRef]
- Lim, S.Y.; Ahmad-Annuar, A.; Lohmann, K.; Tan, A.H.; Tay, Y.W.; Lim, J.L.; Lim, K.B.; Lit, L.C.; Bauer, P.; Rolfs, A.; et al. Clinical phenotype of Parkinson’s disease with a homozygous PRKN p.Cys441Arg mutation. Neurol. Asia 2021, 26, 161–166. [Google Scholar]
- Balestrino Roberta Ledda, C.; Romagnolo, A.; Bozzali, M.; Giulietti, G.; Montanaro, E.; Rizzone, M.; Zibetti, M.; Artusi, C.A.; Lopiano, L. Motor and non-motor outcomes of subthalamic deep brain stimulation in a case of juvenile PARK-PINK1. Brain Stimul. 2021, 14, 725–727. [Google Scholar] [CrossRef]
- Borellini, L.; Cogiamanian, F.; Ardolino, G. Globus pallidus internus deep brain stimulation in PINK-1 related Parkinson’s disease: An update. Park. Relat. Disord. 2021, 82, 104–105. [Google Scholar] [CrossRef] [PubMed]
- Borellini, L.; Cogiamanian, F.; Carrabba, G.; Locatelli, M.; Rampini, P.; Di Fonzo, A.; Bana, C.; Barbieri, S.; Ardolino, G. Globus pallidus internus deep brain stimulation in PINK-1 related Parkinson’s disease: A case report. Park. Relat. Disord. 2017, 38, 93–94. [Google Scholar] [CrossRef]
- Stefanis, N.; Bozi, M.; Christodoulou, C.; Douzenis, A.; Gasparinatos, G.; Stamboulis, E.; Stefanis, C.; Stefanis, L. Isolated delusional syndrome in Parkinson’s Disease. Parkinsonism Relat Disord 2010, 16, 550–552. [Google Scholar] [CrossRef]
- Prendes Fernández, P.; Blázquez Estrada, M.; Sol Álvarez, J.; Álvarez Martínez, V.; Suárez San Martín, E.; García Fernández, C.; Álvarez Carriles, J.C.; Lozano Aragoneses, B.; Saiz Ayala, A.; Santamarta Liébana, E.; et al. Analysis of deep brain stimulation of the subthalamic nucleus (STN-DBS) in patients with monogenic PRKN and LRRK2 forms of Parkinson’s disease. Park. Relat. Disord. 2023, 107, 10–13. [Google Scholar] [CrossRef] [PubMed]
- Salles, P.A.; Mata, I.F.; Fernandez, H.H. Should we start integrating genetic data in decision-making on device-aided therapies in Parkinson disease? A point of view. Park. Relat. Disord. 2021, 88, 51–57. [Google Scholar] [CrossRef]
- Over, L.; Brüggemann, N.; Lohmann, K. Therapies for Genetic Forms of Parkinson’s Disease: Systematic Literature Review. J. Neuromuscul. Dis. 2021, 8, 341–356. [Google Scholar] [CrossRef]
- Straccia, G.; Colucci, F.; Eleopra, R.; Cilia, R. Precision Medicine in Parkinson’s Disease: From Genetic Risk Signals to Personalized Therapy. Brain Sci. 2022, 12, 1308. [Google Scholar] [CrossRef] [PubMed]
- Balestrino, R.; Martone, T.; Toffoli, M.; Montanaro, E.; Fabbri, M.; Artusi, C.A.; Romagnolo, A.; Zibetti, M.; Rizzone, M.; Goldwurm, S.; et al. Levodopa-carbidopa intestinal gel infusion (LCIG) in Parkinson disease with genetic mutations. Neurol. Sci. 2024, 45, 1489–1497. [Google Scholar] [CrossRef] [PubMed]
- Ephraty, L.; Porat, O.; Israeli, D.; Cohen, O.S.; Tunkel, O.; Yael, S.; Hatano, Y.; Hattori, N.; Hassin-Baer, S. Neuropsychiatric and cognitive features in autosomal-recessive early Parkinsonism due to PINK1 mutations. Mov. Disord. 2007, 22, 566–569. [Google Scholar] [CrossRef] [PubMed]
- Li, Y.; Tomiyama, H.; Sato, K.; Hatano, Y.; Yoshino, H.; Atsumi, M.; Kitaguchi, M.; Sasaki, S.; Kawaguchi, S.; Miyajima, H.; et al. Clinicogenetic study of PINK1 mutations in autosomal recessive early-onset parkinsonism. Neurology 2005, 64, 1955–1957. [Google Scholar] [CrossRef] [PubMed]
- Kasten, M.; Hartmann, C.; Hampf, J.; Schaake, S.; Westenberger, A.; Vollstedt, E.J.; Balck, A.; Domingo, A.; Vulinovic, F.; Dulovic, M.; et al. Genotype-Phenotype Relations for the Parkinson’s Disease Genes Parkin, PINK1, DJ1: MDSGene Systematic Review. Mov. Disord. 2018, 33, 730–741. [Google Scholar] [CrossRef] [PubMed]
- Morgante, F.; Fasano, A.; Ginevrino, M.; Petrucci, S.; Ricciardi, L.; Bove, F.; Criscuolo, C.; Moccia, M.; De Rosa, A.; Sorbera, C.; et al. Impulsive-compulsive behaviors in parkin -associated Parkinson disease. Neurology 2016, 87, 1436–1441. [Google Scholar] [CrossRef] [PubMed]
- Bohlega, S.; Abou Al-Shaar, H.; Alkhairallah, T.; Al-Ajlan, F.; Hasan, N.; Alkahtani, K. Levodopa-carbidopa intestinal gel infusion therapy in advanced Parkinson’s disease: Single middle eastern center experience. Eur. Neurol. 2015, 74, 227–236. [Google Scholar] [CrossRef]
- Foltynie, T.; Magee, C.; James, C.; Webster GJ, M.; Lees, A.J.; Limousin, P. Impact of duodopa on quality of life in advanced parkinson’s disease: A UK case series. Park. Dis. 2013, 2013, 362908. [Google Scholar] [CrossRef]

| Age | Sex | Age at Onset | Duration (Years) | H&Y | Motor Complications | MMSE | |
|---|---|---|---|---|---|---|---|
| PRKN 1 | 56 | F | 40 | 16 | 2 | Absent | 30 |
| PRKN 2 | 67 | F | 47 | 20 | 3 | Present | 29 |
| PRKN 3 | 41 | F | 29 | 12 | 1 | Absent | 30 |
| PRKN 4 | 65 | F | 45 | 40 | 3 | Present | 30 |
| PRKN 5 | 48 | M | 42 | 6 | 2 | Present | 29 |
| PRKN 6 | 66 | F | 45 | 21 | 3 | Absent | 30 |
| PRKN 7 | 48 | M | 40 | 8 | 1 | Present | 29 |
| PRKN 8 | 40 | F | 32 | 8 | 2 | Present | 30 |
| PRKN 9 | 35 | M | 29 | 6 | 1 | Absent | 29 |
| PRKN 10 (Het) | 57 | F | 44 | 13 | 2 | Present | 29 |
| PRKN 11 (Het) | 40 | M | 24 | 16 | 2 | Present | 29 |
| PRKN 12(Het) | 42 | M | 31 | 11 | 2 | Present | 30 |
| PRKN 13(Het) | 50 | M | 41 | 9 | 2 | Present | 30 |
| PINK1 1 | 52 | M | 32 | 20 | 3 | Absent | 29 |
| PINK1 2 | 74 | F | 35 | 39 | 2 | Present | 28 |
| PINK1 3 | 68 | M | 38 | 30 | 2 | Present | 25 |
| Age | Sex | Duration (Years) | LEDD | L-Dopa | COMT Inhibitors | Dopa-Agonists | Rasagiline | Amantadine | |
|---|---|---|---|---|---|---|---|---|---|
| PRKN 1 | 56 | F | 16 | 670 | 150 mg | - | Ropinirole 6 mg | - | 400 mg |
| PRKN 2 | 67 | F | 20 | 1340 | 900 mg | - | Rotigotine 8 mg | - | 200 mg |
| PRKN 3 | 41 | F | 12 | 320 | - | - | Ropinirole 6 mg | - | 200 mg |
| PRKN 4 | 65 | F | 40 | 793 | 250 mg | Entacapone 1000 mg | Ropinirole 8 mg | 1 mg | 200 mg |
| PRKN 5 | 48 | M | 6 | 905 | 600 mg | - | Pramipexole 1.05 mg | - | 200 mg |
| PRKN 6 | 66 | F | 21 | 320 | - | - | Ropinirole 6 mg | - | 200 mg |
| PRKN 7 | 48 | M | 8 | 720 | 200 mg | - | Rotigotine 4 mg | - | 400 mg |
| PRKN 8 | 40 | F | 8 | 1810 | 1600 mg | Pramipexole 2.1 mg | - | - | |
| PRKN 9 | 35 | M | 6 | 660 | 200 mg | - | Ropinirole 8 mg | 1 mg | 200 mg |
| PRKN 10 (Het) | 57 | F | 13 | 152 | 100 mg | - | Pramipexole 0.52 mg | - | - |
| PRKN 11 (Het) | 40 | M | 16 | 833 | 350 mg | Entacapone 600 mg | - | 1 mg | 300 mg |
| PRKN 12(Het) | 42 | M | 11 | 705 | 600 mg | - | Pramipexole 1.05 mg | - | - |
| PRKN 13(Het) | 50 | M | 9 | 1260 | 1050 mg | Pramipexole 2.1 mg | - | - | |
| PINK1 1 | 52 | M | 20 | 660 | - | - | Ropinirole 8 mg | 1 mg | 400 mg |
| PINK1 2 | 74 | F | 39 | 785 | 500 mg | Entacapone 800 mg | Rotigotine 4 mg | - | - |
| PINK1 3 | 68 | M | 30 | 850 | 750 mg | - | - | 1 mg | - |
Disclaimer/Publisher’s Note: The statements, opinions and data contained in all publications are solely those of the individual author(s) and contributor(s) and not of MDPI and/or the editor(s). MDPI and/or the editor(s) disclaim responsibility for any injury to people or property resulting from any ideas, methods, instructions or products referred to in the content. |
© 2024 by the authors. Licensee MDPI, Basel, Switzerland. This article is an open access article distributed under the terms and conditions of the Creative Commons Attribution (CC BY) license (https://creativecommons.org/licenses/by/4.0/).
Share and Cite
Koros, C.; Simitsi, A.-M.; Papagiannakis, N.; Bougea, A.; Antonelou, R.; Pachi, I.; Sfikas, E.; Stanitsa, E.; Angelopoulou, E.; Constantinides, V.C.; et al. Precision Dopaminergic Treatment in a Cohort of Parkinson’s Disease Patients Carrying Autosomal Recessive Gene Variants: Clinical Cohort Data and a Mini Review. Neurol. Int. 2024, 16, 833-844. https://doi.org/10.3390/neurolint16040062
Koros C, Simitsi A-M, Papagiannakis N, Bougea A, Antonelou R, Pachi I, Sfikas E, Stanitsa E, Angelopoulou E, Constantinides VC, et al. Precision Dopaminergic Treatment in a Cohort of Parkinson’s Disease Patients Carrying Autosomal Recessive Gene Variants: Clinical Cohort Data and a Mini Review. Neurology International. 2024; 16(4):833-844. https://doi.org/10.3390/neurolint16040062
Chicago/Turabian StyleKoros, Christos, Athina-Maria Simitsi, Nikolaos Papagiannakis, Anastasia Bougea, Roubina Antonelou, Ioanna Pachi, Evangelos Sfikas, Evangelia Stanitsa, Efthalia Angelopoulou, Vasilios C. Constantinides, and et al. 2024. "Precision Dopaminergic Treatment in a Cohort of Parkinson’s Disease Patients Carrying Autosomal Recessive Gene Variants: Clinical Cohort Data and a Mini Review" Neurology International 16, no. 4: 833-844. https://doi.org/10.3390/neurolint16040062
APA StyleKoros, C., Simitsi, A.-M., Papagiannakis, N., Bougea, A., Antonelou, R., Pachi, I., Sfikas, E., Stanitsa, E., Angelopoulou, E., Constantinides, V. C., Papageorgiou, S. G., Potagas, C., Stamelou, M., & Stefanis, L. (2024). Precision Dopaminergic Treatment in a Cohort of Parkinson’s Disease Patients Carrying Autosomal Recessive Gene Variants: Clinical Cohort Data and a Mini Review. Neurology International, 16(4), 833-844. https://doi.org/10.3390/neurolint16040062

