Experimental Results and Analysis of Wireless Charging Technology for Equipment Under Seawater
Abstract
1. Introduction
2. Control Strategy Analysis
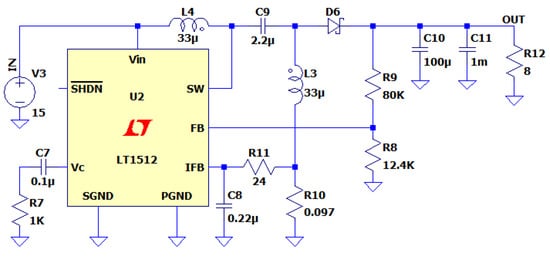
2.1. DC-DC Conversion Topology
- (1)
- Input voltage range applicability: The voltage received at the secondary side of a WPT system under seawater may fluctuate widely, so the DC-DC converter needs to be able to adapt to a wide input voltage range;
- (2)
- Stabilized output: Even if the input voltage fluctuates, the DC-DC converter needs to be able to maintain a stable output by regulating the output current or voltage to ensure that the load battery can be safely charged;
- (3)
- High-efficiency conversion: Since the efficiency of wireless energy transfer in seawater environments may be low, the use of a high-efficiency DC-DC converter can minimize energy loss.
2.2. System Topology and Control Analysis
2.3. CC-CV Controller
3. Experimental Research
3.1. Experimental Platforms
3.2. Experimental Results and Analysis
3.2.1. Determination of Mutual Inductance and Optimum Operating Frequency
3.2.2. Charging Performance of the System Under Different Conditions
3.3. Heat Generation and Improvement of the System
3.4. Comparison of Results and Exploration of Applications
- (1)
- Optimization of the magnetic coupling mechanism: In a seawater environment, the dynamic action of ocean current may cause the relative position of the coil to deviate greatly, which can be achieved by using a U-lock structure or another mechanical alignment mechanism, thus reducing the influence of attitude change on the system performance;
- (2)
- Application of high-performance core materials: High permeability and high saturation flux density core materials are selected to improve flux guiding capability and reduce leakage loss, thus enhancing the overall transmission efficiency of the system;
- (3)
- Coil encapsulation and enhancement of environmental suitability: The use of corrosion-resistant, low-loss, and excellent insulating encapsulation materials, such as epoxy resin and methyl methacrylate MMA resin to encapsulate the coil in order to provide effective physical protection can effectively reduce the deterioration of the coil to protect the coil [35]. In addition, the multilayer composite encapsulation strategy can further improve the durability and adaptability of the system. For example, the outer layer adopts a superhydrophobic coating to reduce water adherence and lower fluid resistance; the middle layer adopts a high-strength polymer material to enhance abrasion resistance and mechanical strength; and the inner layer employs a low-loss insulating coating to minimize the impact on the electromagnetic coupling characteristics, which enhances the overall transmission efficiency and environmental adaptability of the system;
- (4)
- Power stage optimization: Practical applications require higher charging currents and voltages, which requires the design of higher-performance charge controllers to meet higher power outputs. SEPIC-LLC cascade topology or digital control technology is used to adapt to the demand for higher output voltage and current;
- (5)
- Optimize feedback mechanism: The underwater feedback mechanism is crucial to the stability of the WPT system. Optical communication is seriously affected by water absorption and scattering; signal attenuation is fast, and high alignment is required, which makes it difficult to adapt to dynamic underwater environments [36]. In contrast, acoustic communication is more stable under short-range and low-frequency conditions and is a potentially feasible solution for the transmission of feedback information between the primary and secondary sides underwater [37]. In addition, adaptive control based on energy parameters achieves communication-free feedback control by real-time monitoring of input voltage, current, and other parameters, reducing the dependence on traditional communication links. However, this method relies on high-precision sensors and still faces real-time and stability challenges in complex underwater environments.
4. Conclusions
- (1)
- Improve transmission distance and efficiency: optimize magnetic coupling structures, such as multi-layer windings, asymmetric structures, or coupling-compensated topologies, to enhance magnetic field utilization and reduce leakage losses. Adopt materials with high permeability and high saturation flux density to improve flux guiding capability and reduce transmission losses due to core saturation;
- (2)
- Enhancement of dynamic adaptability: intelligent control algorithms can be introduced to achieve real-time adjustment of transmission parameters during the charging process to adapt to more complex underwater environments;
- (3)
- Expanding multi-device wireless charging capability: researching multi-emitter and multi-receiver cooperative charging technology to support wireless energy sharing in underwater AUV group operations.
Author Contributions
Funding
Data Availability Statement
Conflicts of Interest
Abbreviations
| WPT | Wireless Power Transfer |
| SEPIC | single-ended primary inductor converter |
| CC | Constant current |
| CV | Constant voltage |
References
- Wang, D.; Zhang, J.; Cui, S.; Bie, Z.; Chen, F.; Zhu, C. The state-of-the-arts of underwater wireless power transfer: A comprehensive review and new perspectives. Renew. Sustain. Energy Rev. 2024, 189, 113910. [Google Scholar]
- Anyapo, C.; Intani, P. Wireless power transfer for autonomous underwater vehicle. In Proceedings of the 2020 IEEE PELS Workshop on Emerging Technologies: Wireless Power Transfer (WoW), Seoul, Republic of Korea, 15–19 November 2020; IEEE: New York, NJ, USA, 2020; pp. 246–249. [Google Scholar]
- Xu, F.; Huang, H. Frequency selection for underwater wireless power transfer based on the analysis of eddy current loss. AEU Int. J. Electron. Commun. 2023, 163, 154618. [Google Scholar]
- Alabsi, A.; Hawbani, A.; Wang, X.; Al-Dubai, A.; Hu, J.; Aziz, S.A. Wireless power transfer technologies, applications, and future trends: A review. IEEE Trans. Sustain. Comput. 2024, 10, 1–17. [Google Scholar] [CrossRef]
- Dou, Y.; Zhao, D.; Ouyang, Z.; Andersen, M.A.E. Investigation and design of wireless power transfer system for autonomous underwater vehicle. In Proceedings of the 2019 IEEE Applied Power Electronics Conference and Exposition (APEC), Anaheim, CA, USA, 17–21 March 2019; IEEE: New York, NJ, USA, 2019; pp. 3144–3150. [Google Scholar]
- Lin, M.; Li, D.; Yang, C. Design of an ICPT system for battery charging applied to underwater docking systems. Ocean Eng. 2017, 145, 373–381. [Google Scholar]
- Xue, M.; Yang, Q.; Zhang, C.; Guo, G.; Li, Y.; Zhang, X. Application research status and key problems of wireless power transmission technology. Electr. Eng. 2021, 36, 1547–1568. [Google Scholar]
- Hasaba, R.; Okamoto, K.; Kawata, S.; Eguchi, K.; Koyanagi, Y. Magnetic resonance wireless power transfer over 10 m with multiple coils immersed in seawater. IEEE Trans. Microw. Theory Tech. 2019, 67, 4505–4513. [Google Scholar]
- Sato, N.; Kifune, H.; Komeda, S. A coil layout of wireless power transfer systems based on multicoil arrangement for underwater vehicles. Electr. Eng. Jpn. 2019, 207, 38–48. [Google Scholar]
- Zhang, K.; Yan, L.; Yan, Z. Modeling and loss analysis of magnetic resonance-based underwater non-contact electrical energy transmission system. Acta Phys. Sin. 2016, 65, 334–342. [Google Scholar]
- Shinohara, T.; Inamori, M.; Morimoto, M. Loss analysis of contactless power transmission in seawater. In Proceedings of the 2017 2nd International Conference on Power and Renewable Energy (ICPRE), Chengdu, China, 20–23 September 2017; IEEE: New York, NJ, USA, 2017; pp. 214–218. [Google Scholar]
- Chen, Y.; Niu, W.; Yang, Y.; Amirat, Y. Experimental results and analysis of midrange underwater asymmetric wireless power transfer. J. Mar. Sci. Eng. 2024, 12, 567. [Google Scholar] [CrossRef]
- Gan, L.; Niu, W. Experimental results and analysis of a 2-transmitter wireless power transfer system in seawater at midrange. Electr. Eng. 2024, 106, 5885–5895. [Google Scholar]
- Niu, W.; Yu, X.; Zhang, W. Experimental results and analysis of midrange underwater wireless power transfer. Int. J. Circuit Theory Appl. 2023, 51, 2674–2688. [Google Scholar] [CrossRef]
- Wang, D.; Cui, S.; Zhang, J.; Bie, Z.; Song, K.; Zhu, C. A novel arc-shaped lightweight magnetic coupler for AUV wireless power transfer. IEEE Trans. Ind. Appl. 2021, 58, 1315–1329. [Google Scholar] [CrossRef]
- Pahlavan, S.; Shooshtari, M.; Jafarabadi Ashtiani, S. Star-shaped coils in the transmitter array for receiver rotation tolerance in free-moving wireless power transfer applications. Energies 2022, 15, 8643. [Google Scholar] [CrossRef]
- Zeng, Y.; Rong, C.; Lu, C.; Tao, X.; Liu, X.; Liu, R. Misalignment insensitive wireless power transfer system using a hybrid transmitter for autonomous underwater vehicles. IEEE Trans. Ind. Appl. 2021, 58, 1298–1306. [Google Scholar] [CrossRef]
- Zhuo, H.; Xiao, J.; Gong, W.; Zhang, X.; Chang, Y. Research on transmission characteristics of MCR-WPT systems based on chaotic sparrow search algorithm. In Proceedings of the 2023 IEEE International Conference on Power Science and Technology (ICPST), Kunming, China, 5–7 May 2023; IEEE: New York, NJ, USA, 2023; pp. 1064–1069. [Google Scholar]
- Liu, H.; Chen, J.; Zhong, H.; Liu, J.; Wu, X.; Wei, G. Analyze the wireless power transmission system with constant voltage output based on active impedance matching. In Proceedings of the 2023 2nd Asia Power and Electrical Technology Conference (APET), Shanghai, China, 28–30 December 2023; IEEE: New York, NJ, USA, 2023; pp. 156–162. [Google Scholar]
- Jiang, Y.; Wang, Y.; Dong, X. A parametric design method for achieving constant voltage and ZVS under variable frequency phase-shift control for SS resonant wireless energy transmission systems. J. Power Supply 2019, 17, 153–161. [Google Scholar]
- Sun, K.; Niu, W. SPWM inverter control for wireless constant current and voltage charging. World Electr. Veh. J. 2023, 14, 111. [Google Scholar] [CrossRef]
- Liu, Y.; Gao, F.; Liu, X.; Cheng, Z.; Liu, D. Eddy current loss analysis and efficiency optimization of bidirectional wireless charging system for deep-sea unmanned vehicles. Electr. Eng. 2024, 39, 5599–5609. [Google Scholar]
- Sriprom, T.; Namin, A.; Tammawan, W.; Yachiangkam, S.; Janjommanit, S.; Kamnarn, U. Variable frequency control for constant current constant voltage inductive wireless EV charging system. In Proceedings of the 2022 International Power Electronics Conference (IPEC-Himeji 2022-ECCE Asia), Himeji, Japan, 15–19 May 2022; IEEE: New York, NJ, USA, 2022; pp. 1481–1488. [Google Scholar]
- Niu, W. The state of the art of underwater wireless power transfer. J. Nanjing Univ. Inf. Sci. Technol. Nat. Sci. Ed. 2017, 9, 46–53. [Google Scholar]
- Zhang, H.; Wang, H.; Li, N.; Lei, Y. Analysis of hybrid compensation topology circuit for wireless charging in electric vehicles. Autom. Electr. Power Syst. 2016, 40, 71–75. [Google Scholar]
- Zeng, Y.; Lu, C.; Liu, R.; He, X.; Rong, C.; Liu, M. Wireless power and data transfer system using multidirectional magnetic coupler for swarm AUVs. IEEE Trans. Power Electron. 2022, 38, 1440–1444. [Google Scholar] [CrossRef]
- Chen, Y.; Zhang, H.; Park, S.J.; Kim, D.H. A switching hybrid LCC-S compensation topology for constant current/voltage EV wireless charging. IEEE Access 2019, 7, 133924–133935. [Google Scholar]
- Fu, L. Modeling and Constant Voltage Control of a Posterior DC/DC Based MCR-WPT System. Electron. Meas. Technol. 2020, 43, 58–64. [Google Scholar]
- Cai, C.; Wu, S.; Zhang, Y.; Liu, J.; Yang, S. Energy transmission and control of wireless charging system based on arc coil structure. Electr. Eng. 2020, 35, 2959–2968. [Google Scholar]
- Liu, Z.; Wang, L.; Yin, C.; Guo, Y.; Tao, C. A research on constant voltage output characteristics of wireless power transfer system with a DC-DC converter. In Proceedings of the 2019 IEEE 15th Brazilian Power Electronics Conference and 5th IEEE Southern Power Electronics Conference (COBEP/SPEC), Santos, Brazil, 1–4 December 2019; IEEE: New York, NJ, USA, 2019; pp. 1–4. [Google Scholar]
- Ferdous, D.; Saha, S.; Ray, R. A Resonance Based Inductive Wireless Power Transfer System for Charging Autonomous Underwater Vehicle (AUV) Batteries. In Proceedings of the 2024 International Conference on Electrical Electronics and Computing Technologies (ICEECT), Harbin, China, 27–29 September 2024; IEEE: New York, NJ, USA, 2024; Volume 1, pp. 1–6. [Google Scholar]
- Yachiangkam, S.; Tammawan, W.; Sriprom, T.; Thongpron, J.; Kamnarn, U.; Oranpiroj, K. Wireless Golf Cart Charging Development in Thailand. In Proceedings of the 2022 International Electrical Engineering Congress (IEECON), Khon Kaen, Thailand, 9–11 March 2022; IEEE: New York, NJ, USA, 2022; pp. 1–4. [Google Scholar]
- Xiao, J.; Mo, Y.; Xiao, J.; Liu, Q.; Chen, S. Active Disturbance Rejection Constant Current Control for Dynamic Wireless Charging of Electric Vehicles. In Proceedings of the 2024 10th International Conference on Power Electronics Systems and Applications (PESA), Hong Kong, 5–7 June 2024; IEEE: New York, NJ, USA, 2024; pp. 1–5. [Google Scholar]
- Puttananjegowda, K.; Cao, Y.; Green, M. DC-DC boost converter for wireless power transfer systems. In Proceedings of the 2021 IEEE 12th Annual Ubiquitous Computing, Electronics & Mobile Communication Conference (UEMCON), New York, NY, USA, 1–4 December 2021; IEEE: New York, NJ, USA, 2021; pp. 661–665. [Google Scholar]
- Hanawa, K.; Imura, T.; Hori, Y.; Abe, N. Proposal of Coil Embedment Method by Pouring Resin Materials for Dynamic Wireless Power Transfer. In Proceedings of the 2022 Wireless Power Week (WPW), Bordeaux, France, 5–8 July 2022; IEEE: New York, NY, USA, 2022; pp. 761–765. [Google Scholar]
- Song, G.; Xu, J. Review on long-distance underwater wireless optical communication. In Proceedings of the 2021 19th International Conference on Optical Communications and Networks (ICOCN), Qufu, China, 23–27 August 2021; IEEE: New York, NY, USA, 2021; pp. 1–4. [Google Scholar]
- Hao, L.; Ao, J.; Ma, C. Survery on Underwater Wireless Communication Technology. In Proceedings of the 2023 Cross Strait Radio Science and Wireless Technology Conference (CSRSWTC), Piscataway, NJ, USA, 10–13 November 2023; IEEE: New York, NY, USA, 2023; pp. 1–3. [Google Scholar]

















| Wireless Charging Mode | Operating Principle | Advantage | Disadvantage | Applicable Scene |
|---|---|---|---|---|
| Magnetic induction | Generation of induced current at the receiving end by electromagnetic induction between the primary and secondary coils | Higher short-range transmission efficiency and higher charging power | Shorter transmission distances, need for transmitter and receiver alignment | Smartphones, small appliances |
| Magnetic resonance | The transmitter and receiver each form a resonant circuit to achieve wireless energy transmission through magnetic field resonance at the same resonant frequency. | Longer transmission distances and moderate conversion efficiencies | Higher electromagnetic interference, complex system design | Medical equipment, industrial robots |
| Microwave radiation | Through the high-frequency microwave (GHz) propagation in space, the receiving end, through the rectifier antenna to convert microwave energy into direct current | Long transmission distances (meters to kilometers) | Low conversion efficiency, directional antenna required | Drones, satellites |
| Capacitive coupling | Capacitive coupling between the two electrode plates through a high-frequency electric field to achieve energy transfer | Higher resistance to horizontal misalignment, simple structure | Low transmission power and high environmental impact | Sensors, Wearables |
| DC-DC | Advantage | Disadvantage | Applicable Scene |
|---|---|---|---|
| Boost | Output voltage higher than input voltage | Higher input current | Conversion of low voltage to higher voltage |
| Buck | High efficiency simple circuit | Output voltage cannot be higher than input voltage | Conversion of high voltage to lower voltage |
| Buck-Boost | Output voltage higher or lower than input voltage | Complicated circuit, output voltage polarity opposite to input | Applications with large input voltage fluctuations, such as battery-powered systems |
| Cuk | Output voltage higher or lower than input voltage, voltage stabilization | Complex structure low efficiency | Battery-powered systems or applications requiring voltage stabilization |
| Flyback | Multiple outputs | Lower efficiency and higher EMI at lighter loads and higher frequencies | Power systems requiring multiple outputs or isolation |
| SEPIC | Wide input voltage range, higher or lower than the output voltage, input and output voltage polarity is the same | Complex circuit Higher cost | Applications requiring stabilized output voltage |
| Symbol | Quantity | Value |
|---|---|---|
| Primary coil inductance/μH | 60.54 | |
| Secondary coil inductance/μH | 60.15 | |
| Primary capacitance/nF | 44.25 | |
| Secondary capacitance/nF | 44.32 | |
| Sampling resistance/Ω | 4 | |
| Inner diameter of the coil/cm | 12 | |
| Outer diameter of the coil/cm | 20 |
| Distance/cm | 2 | 4 | 6 |
|---|---|---|---|
| /μH | 23.75 | 17 | 14.24 |
| Reference | DC-DC | Frequency | Out Power | Distance | Maximum Efficiency | Working Scenario |
|---|---|---|---|---|---|---|
| [31] | Buck | 50 KHz | 659.8 W | 3 cm | 86.3% | Seawater |
| [32] | Buck | 80 KHz | 410 W | 100 mm | 80% | Air |
| [33] | Boost | 100 KHz | 1.6 KW | 10 cm | 91.9% | Air |
| [34] | Boost | 65 MHz | 30.77 mW | / | 86% | Human body |
| This work | SEPIC | 96 KHz | 5 W | 2 cm~6 cm | 70% | Seawater |
Disclaimer/Publisher’s Note: The statements, opinions and data contained in all publications are solely those of the individual author(s) and contributor(s) and not of MDPI and/or the editor(s). MDPI and/or the editor(s) disclaim responsibility for any injury to people or property resulting from any ideas, methods, instructions or products referred to in the content. |
© 2025 by the authors. Published by MDPI on behalf of the World Electric Vehicle Association. Licensee MDPI, Basel, Switzerland. This article is an open access article distributed under the terms and conditions of the Creative Commons Attribution (CC BY) license (https://creativecommons.org/licenses/by/4.0/).
Share and Cite
Hu, S.; Niu, W. Experimental Results and Analysis of Wireless Charging Technology for Equipment Under Seawater. World Electr. Veh. J. 2025, 16, 195. https://doi.org/10.3390/wevj16040195
Hu S, Niu W. Experimental Results and Analysis of Wireless Charging Technology for Equipment Under Seawater. World Electric Vehicle Journal. 2025; 16(4):195. https://doi.org/10.3390/wevj16040195
Chicago/Turabian StyleHu, Saisai, and Wangqiang Niu. 2025. "Experimental Results and Analysis of Wireless Charging Technology for Equipment Under Seawater" World Electric Vehicle Journal 16, no. 4: 195. https://doi.org/10.3390/wevj16040195
APA StyleHu, S., & Niu, W. (2025). Experimental Results and Analysis of Wireless Charging Technology for Equipment Under Seawater. World Electric Vehicle Journal, 16(4), 195. https://doi.org/10.3390/wevj16040195

