Abstract
It is necessary to maintain safe, efficient, and compatible energy storage systems to meet the high demand for electric vehicles (EVs). Lithium manganese nickel cobalt (NMC) and lithium ferro phosphate (LFP) batteries are the most commonly used lithium batteries in EVs. It is imperative to note that batteries are classified according to their electrochemical performance. A number of factors play a crucial role in determining how efficiently batteries can be used. These factors include the cell temperature, energy density, self-discharge, current limits, aging, and performance measurements. This paper offers a proposed electrothermal model for comparison between LFP and NMC batteries. This model demonstrates the different behaviors according to their application in EVs. This is carried out through studies of state of charge (SoC), state of health (SoH), thermal runaway, self-discharge, and remaining useful life (RUL) in EVs. According to numerical analysis, this paper examines how these different types of batteries behave in EVs to assist in the selection of the most suitable battery taking into account the operating temperature and discharge current using a helpful thermoelectric model reflecting battery safety and life span effectively. Using MATLAB Simulink, the data selected in the electrothermal model are combined from a number of references that are incorporated into lookup tables that affect the change in values in the electrothermal model. The cells are implemented in an EV system using a current test to examine the measured current that goes in and comes out of the battery cells during charging and discharging processes taking into account motoring and regenerative braking for a specified drive cycle time and a number of discharging cycles. It was found that LFP batteries have better stability for open circuit voltages of 3.34 volts over a wide range of conducted temperatures. NMC batteries, on the other hand, exhibit some open circuit voltage variation of 0.053 volts over the temperature range used. Furthermore, the self-discharging current of LFP batteries was about 12 times lower than that of NMC batteries. Compared to LFP batteries, NMC batteries have a higher energy density per unit of mass of 150%, which reflects their greater discharge range. As a result of temperature effects, it has been revealed that LFP batteries are about two times more stable during discharging than NMC batteries, particularly at higher temperatures, such as 45 degrees.
1. Introduction
Automotive engineering has improved from the ground up in terms of energy storage system design [1]. For example, charging technologies are widely used for intelligent mobility using specific deep cycle batteries [2]. Moreover, power electronic circuit efficiency improvements are being developed for wireless electric vehicles (EVs) with efficient energy consumption circuits and onboard battery chargers [3]. Additionally, spray cooling and thermal management are being developed for a high voltage battery system [4]. Recent studies focused on mechanical powertrain methodologies and noise-avoiding management using multi-body dynamics for EVs are being studied [5]. Enhanced electric machine drives and EV technologies employ lithium ferro phosphate (LFP) batteries to improve green driving and safety. With the growth of special EVs including fuel cells, more sophisticated studies on batteries charging and discharging are required [6].
Electric vehicles increasingly use lithium-ion (Li-ion) batteries due to their high energy density, high efficiency, long life cycle, and reliability [7]. A lithium manganese nickel cobalt (NMC) battery requires no built-in circuitry, providing more safety under a wide range of thermal conditions. Thermal runaway is currently being developed and further studies are required [8]. There are some safety considerations when using these types of batteries due to the risk of expansion, a short life, and a decrease in total efficiency. These risks can be managed through the use of a series of thermal propagation tests [9]. Thermal runaway can result in smoke, heat, or explosion due to the uncontrolled increase in cell temperature. An electrochemical thermal model can be used to investigate the variation in heterogeneity of the cathode’s porosity and the effects of overcharging on the cell based on the level of overcharging [10]. This highlights the importance of lifecycle cost (LCC) analysis in evaluating battery technologies. For NMC and LFP cells, LCC assessments reveal that LFP offers cost advantages due to its lower material and manufacturing costs. In contrast, NMC provides a higher energy density but at a higher overall cost. Such economic considerations are critical when comparing these chemistries for EV applications using tools like spider plots [11]. The superior thermal stability of LFP cells compared to NMC cells exhibits higher temperature rises under similar conditions. This indicates higher thermal runaway risks for NMC [12]. NMC cells generally have a higher energy density, while LFP cells offer better performance consistency over extended usage cycles [13]. Based on the relaxation and degradation characteristics of NMC and LFP cells, it is clearly shown that NMC cells degrade faster under similar conditions, whereas LFP cells retain their capacity better over time [14]. Another work on the electrothermal performance of NMC and LFP cells demonstrates the higher heat generation of NMC cells under heavy loads. In contrast, LFP cells perform better in thermal management and efficiency [15]. Figure 1 illustrates a spider plot comparing the characteristics of LFP and NMC batteries over the last few years. The figure compares NMC and LFP batteries based on energy density. Yet, in the context of EVs, a spider plot for batteries is a powerful tool to visualize and compare critical performance parameters. These parameters include energy density, efficiency, cycle life, charging time, operating current range, operating temperature range, and safety. These parameters are vital because they directly influence vehicle range, acceleration, lifespan, user convenience, affordability, and reliability. These are the key factors that determine EV efficiency and adoption. Highlighting these metrics allows for an intuitive assessment of battery technologies, aiding researchers and engineers in identifying trade-offs and opportunities for optimization in EV applications. These comparisons are essential for optimizing battery selection based on specific EV applications. They balance performance, longevity, and safety. These attributes can be tested and simulated as in the current proposed simulation research according to the data collected.
Figure 1.
Spider figures of LFP and NMC batteries characteristics. The green line is related to the LFP battery cell while the blue one concerns the NMC battery cell.
Since recent statistics indicate that 76% of EVs use NMC batteries, 18% rely on LFP batteries, and the remaining percentages rely on other types of lithium batteries, it is necessary to study the thermal and performance effects of these batteries [16]. Experimental results show the LFP battery has excellent performance. Using an electrolyte containing lithium fluoro-sulfonyl imide (LiFSI), it was demonstrated that an LFP battery would have an energy density of 166.4 Wh/kg, which reflects its high temperature stability of about 60 °C. In consideration of self-heating resulting from internal reactions within the battery, the cell would have a power density of 1227 W/kg and a total energy density of 90.2 Wh/kg even at an extremely low temperature of 50 °C, since the performance of the cells is not taken into account during self-heating [17]. Compared to other batteries, NMC batteries offer a significantly higher capacity and energy density of 220 Wh/kg [18]. LFP batteries have superior thermal stability to NMC batteries. For instance, the optimal operating temperature range for LFP batteries is between 15 °C and 35 °C. A temperature exceeding 45 °C is undesirable [19]. Fire hazards associated with NMC LFP batteries are significant, since the chemical composition of the batteries, their thermal properties, and their uncontrolled temperatures cause thermal runaway to occur. Compared to other mining processes, lithium extraction consumes more water and results in more pollution, which must be considered due to ecological concerns [20]. According to some studies, lithium batteries can be used in Uncrewed Aerial Vehicles (UAVs), as special experiments have improved the online estimation of the state of charge (SoC) of lithium batteries [21]. Lithium batteries are, on the other hand, chemically unstable batteries due to their tendency to lose capacity over time. They also tend to self-discharge at a high rate, and experience thermal runaway [22,23]. As a result, a further study must be conducted to examine the effects of self-discharge during storage and instantaneous use.
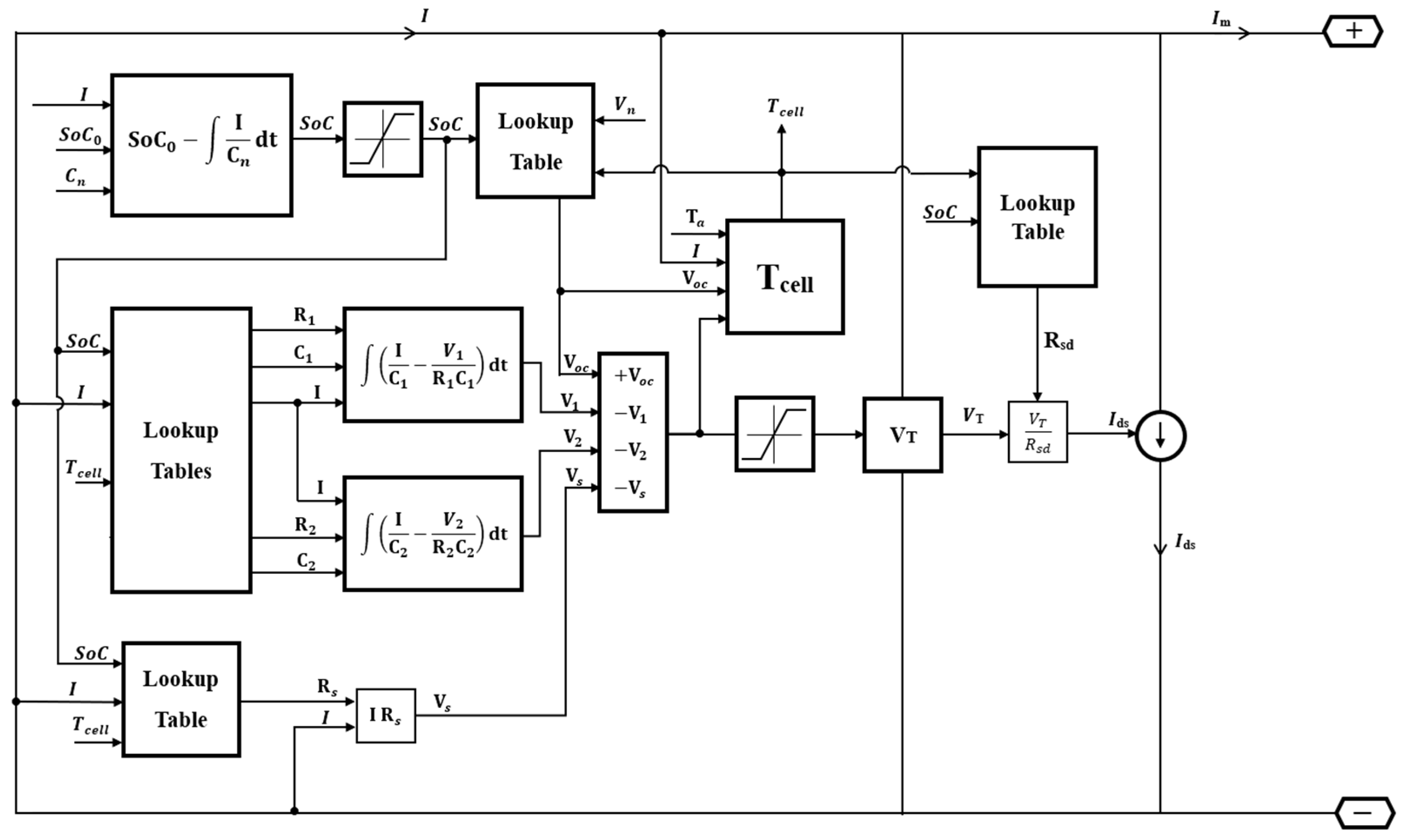
A number of studies have improved lithium batteries’ thermal stability to increase their life cycle. Optimizing electrodes, separators, and electrolytes, for example, is essential for better performance, stability, and reliability [24]. This research models and simulates LFP and NMC batteries using a simple electrothermal model based on current, temperature, and SoC. The system modeling of lithium battery cells is built based on the block diagram proposed by the author as shown in Figure 2. Based on the principle that feedback parameters depend on temperature, electrical parameters, and signals within a battery cell system of a second order, Figure 2 illustrates the entire system numerically in terms of measured responses to discharging currents, self-discharging currents, cell voltages, and cell temperatures. Nevertheless, the proposed research block diagram can be used with MATLAB/Simulink interfaces and manages the integration of these variables based on the data collected, which is reported in a specific lookup table for each electric variable, including internal series resistance, RC branches, and self-discharge resistance, as well as signals, such as open circuit voltage, SoC, current, and entropic coefficients.
Figure 2.
Proposed electrothermal block diagram.
This research aims to develop a method that takes into account high battery discharge current and high voltage demand in EVs. This leads to thermal runaway caused by internal interactions within the battery cell. With the battery electrothermal model presented, this can be managed through the estimation of parameters. These parameters can be optimized using the least square regression method in accordance with various tests for applied input current and measured output terminal voltage. As a result of changes in these parameters, battery behavior changes. This requires improvements to avoid undesired predicted phenomena in safety and performance. Based on various tests related to battery instantaneous measurements, LFP and NMC lithium batteries are compared numerically. Data analyzed from previous studies is used to examine the behavior of LFP and NMC lithium batteries in EVs in terms of safety and performance.
In this research, a broader range of discharge current rates and ambient temperatures is provided for performance measurements. This is what has been available in previous studies on LFP and NMC batteries. By utilizing a proposed thermoelectric battery cell model, we are able to measure the state of charge and terminal voltage for use in EVs. This has not been carried out to the best of our knowledge in the past, due to a lack of information regarding parameters and comparisons for LFP and NMC batteries.
Following is a breakdown of the research into sections. Specifically, Section 2 compares recent and previous similar research and methodologies for modeling, simulating, and presenting various types and results related to lithium batteries. The third section focuses on lithium cell modeling, using an electrothermal model presented in both equations and electric circuit diagrams to explain results for both types of batteries. According to Section 4, the progress portion of the study begins with the collection of data by using special tests from reference experiments. Based on data collected from the tests, the proposed electrothermal model is presented as a set of parameters affected by temperature, current, and SoC. For perfect covariance between the experimental and measured outputs, these parameters must, however, be accurately estimated. Then, using specified lookup tables, we identify the parameters of the proposed electrical model that are affected by thermal runaway. In addition, the curves of parameters used to identify lithium cells according to changes in current, temperature, and state of charge are clearly illustrated. In Section 5, three different types of tests are conducted on the batteries, with measured responses to current, voltage, and temperature being presented under specified conditions. The results of the tests conducted on these batteries are discussed in Section 6. This article compares the differences between these batteries in terms of thermal and electrical behavior. These differences are reflected in their safety and performance in EVs. Section 7 presents results and statements concerning compact battery systems in major EVs.
2. Comparison of Previous Studies
Studies have been conducted to present a guideline for battery selection in EVs based on exceptional performance for traction applications [25]. In another study, different batteries were used for various applications. In a recent study, NCM and LFP were compared to demonstrate their safety [25]. However, several studies have been conducted on different battery types using different models and comparing their performance characteristics across a wide range for different purposes [26,27,28,29]. Table 1 presents a comparison between previous studies of battery analysis.
Table 1.
Comparison of similar previous studies of battery analysis.
Table 1 indicates that the area conditions covered by the data set were restricted by a range of temperatures and discharge currents. These conditions can be analyzed to provide informative real results for both LFP and NMC battery signals. This is depending on the behavior of instantaneous operation or EV testing.
3. System Modeling
A more sophisticated system is required to provide accurate results. This system must account for all single pieces of information that may affect any part of the hall system. The general model described in this section describes the response signals for all types of lithium batteries. It integrates both electrical and thermal components during charging and discharging. Figure 3 illustrates the coupling between the electric and thermal models. Further, it describes how the electrical and thermal submodels of a cell are interconnected internally through heat transfer, with power generated based on the chemistry of the cell as represented by the entropic coefficient and the electrical components that are affected. Among the inputs are the current flowing through each battery cell, the SoC, and the ambient temperature.
Figure 3.
Thermal/electric coupling relationship.
3.1. Electrical Modeling
Lithium batteries have a dynamic model response that can be presented with resistors and capacitors. This response can determine the open circuit voltage, internal resistance voltage, polarization voltage, terminal voltage, and current. Nevertheless, these parameters vary depending on instantaneous conditions such as temperature, SoC, and current. Additionally, they are affected by long-term conditions such as the number of complete discharging cycles and the nature of the charge applied to the cell. As a result, these factors are studied and accurately determined for the battery cell’s model in order to use ideal signals in battery control systems, such as current control and temperature control analogies. In addition, it is essential to consider cell balancing when designing EVs for maximum capacity and performance.
There are a number of known electrical models for batteries, including the Rint model, the Thevenin model, the PNG model, the GNL model, and the RC model. The proposed electrical model, based on the available information, is an improved second-order Thevenin model incorporating a self-discharging resistance parallel to the battery terminal voltage. This model presents a more realistic structure of lithium batteries, resulting in a decrease in error for better measurements and convergence of battery states and parameters reflecting accurate dynamics. Nevertheless, the second-order model has been widely used in various studies because it is simple for computation through simulations, it is reliable, and it offers analyzed data sets for electrical model parameters based on changes in temperature, charge, and discharge currents in previous works and experiments. There are, however, some elements to this model, described as follows. Voc represents the open circuit voltage source, Rs represents the series internal resistance, R1 represents the concentration polarization resistance, C1 represents the concentration polarization capacitance, R2 represents the electrochemical polarization resistance, C2 represents the electrochemical polarization capacitance, and Rsd represents the self-discharging resistance. R1 and C1 represent the rapid electrode reaction as a transient response with a short time constant. R2 and C2 represent the slow electrode reaction as a transient response with a long time constant. Figure 4 illustrates the electrical model used in this research. As a result of the physical logics applied in previous battery studies [29], Figure 4 was developed and applied for this study. This shows the two types of lithium batteries in comparison in all sections of the paper.
Figure 4.
Proposed electrical model.
The terminal voltage of the battery according to Kirchhoff’s law VT can be derived as:
where SoC is the state of charge, T is the average temperature of the cell, Isd is the self-discharge current, Im is the output current measured of the battery which is positive during discharging and negative during charging, I is the flowing current through Rs, R1, R2, C1, and C2. According to the parallel self-discharging resistance to the terminal voltage, the terminal voltage has a relationship with the self-discharging current as well:
According to Kirchoff’s current law, the currents have the following relationship:
The current I can be calculated relative to internal resistance and any of the RC pairs as in Equation (4) based on previous related battery studies [30]:
Based on the previous equation, the polarization voltages V1 and V2 can be written in forms presented in Equations (5) and (6), respectively, which can be calculated depending on RC pairs as a function of state of charge, current, and temperature.
The state of charge (SoC) of the battery for discharging can be expressed as in the following equation based on the concept of coulomb counting [31]:
where SoC0 is the initial state of charge, η is the efficiency of the battery and Cn is the nominal capacity of the cell.
3.2. Thermal Modeling
Assuming that the cell has an ordered distributed temperature, the electrical equation describing the thermal generation denoted by overall heat dissipation Pgen depending on the discharge cell’s current, open circuit voltage and ambient temperature is written as:
where Pir is the irreversible heat generated due to internal resistance and is equal to:
where Prev is the reversible heat generated due to internal resistance and is equal to:
is called the entropic coefficient (heat thermal) and depends on both SoC and surrounding temperature which can be presented clearly in a surface plot according to the operating temperature range of the study (0–45 °C). It has been selected from previous experimental data for both LFP and NMC batteries as described in Table 2 and Table 3 mentioned in this research [32,33,34].
Table 2.
Entropic coefficient vs. SoC for LFP cell.
Table 3.
Entropic coefficient vs. SoC for NMC cell.
Figure 5 presents the relationship between the entropic coefficient of an LFP battery vs. SoC and temperature. As can be seen, this exhibits a clear relationship between the open circuit voltage and the temperature of the cell, as shown by the entropic coefficient, through which some values were found to be within a range limit of −1.7 mV/K at 45 °C and a maximum value of 0.198 mV/K at 25 °C. With an increase in the entropic coefficient, especially during discharging between 100 and 80% SoC, more energy is dissipated, potential degradation occurs, and efficiency decreases with an increase in temperature. The entropic coefficient appears to range from −0.35 mV/K to 0.185 mV/K at 0 °C, resulting in greater thermal stability.
Figure 5.
Entropic coefficient vs. SoC for LFP battery under different temperatures.
Figure 6 presents the relationship between the entropic coefficient of an LFP battery vs. SoC and temperature. NMC cells, as shown in the figure, have an entropic coefficient between −0.47 and 0.21 mV/K, which indicates that the entropic coefficient varies greatly according to the chemistry inside them during charging and discharging cycles.
Figure 6.
Entropic coefficient vs. SoC for NMC battery under different temperatures.
The characteristic equation describing the total heat in the system according to the adiabatic calorimeter is mentioned in Equation (10):
where cp is the specific heat of the battery, m is the mass of the battery. The total power presenting the rate of heat transfer according to the heat convection is:
where h is the convection coefficient of heat transfer, A is the surface area of the cell, and Ta is the ambient temperature. The amount of thermal resistance Rth according to convection can be written as the following equation:
Depending on previous observations, the amount of temperature exposure from the battery cell affects the lookup tables used to define electrical parameters based on thermal resistance, ambient temperature, and thermal loss. Based on the calculated cell temperature, the electrical model is fed back to calculate the values of internal resistance, the parallel polarization RC branch, the self-discharge resistance, and the open circuit voltage.
4. System Parameters’ Identification
As a result of chemical reactions, the battery’s behavior differs from moment to moment, resulting in different measured values for SoC, temperature, and voltage. Furthermore, the electrothermal model parameters are affected by instantaneous operating conditions such as current, cell temperature, and system configuration. Depending on the temperature range at which the cell operates, there are three main temperature breakpoints denoted by 0, 22.5, and 45 °C. In accordance with the available data, in the range of discharge current, the LFP has five breakpoints of 0, 10, 20, 30, 40, and 50 A. In addition, the LFP has three breakpoints, 0, 10, and 30 A. The third factor determining the values of these elements in electrical models is the SoC. This typically has 20 breakpoints for LFP batteries and 10 breakpoints according to the data available from 0 to 100%. In the research methodology introduced, hysteresis during charging and discharging is ignored since this paper focuses on the discharging behavior of the concerned batteries based on data from previous studies. Furthermore, it needs to be studied deeply in order to obtain more accurate results since battery aging also influences the whole process. The assumption was made to focus on the primary thermal and electrical behaviors of the LFP and NMC cells, since incorporating hysteresis would have added significant complexity to the system dynamics without necessarily providing additional insight at this point in time. By ignoring hysteresis, certain deviations may occur between the model predictions and the actual cell behavior, particularly under conditions in which hysteresis significantly affects energy efficiency and thermal response. As an example, hysteresis affects the estimated parameters associated with the electrical model, such as internal resistance and RC branches. Moreover, ignoring hysteresis may affect SoC estimation precision as it also affects terminal voltage. Additionally, energy losses which are not accounted for in the model may result in underestimating total energy inefficiency, altering the temperature profiles, especially in cases of frequent cycling, which could result in a slight discrepancy in the thermal model results due to the entropic coefficient. In this simulation, the charge state is measured using the current Coulomb method. This is under the assumption that there are no errors related to build up and inrush currents. Data acquisition is carefully selected based on previous experiments. In the absence of available data, some parameters are estimated and approximate values are chosen to cover the entire study range. This is based on lithium cells’ logic concerning the correlation between current and temperature. Figure 7 illustrates the research methodology proposed in this work.
Figure 7.
Research methodology.
4.1. Parameters Estimation
The least squares method is used to determine the best fit for small convergences. Using this approach, the objective cost function is minimized for an optimal parameter solution through many iterations in order to provide a match between experimental measurements and the specified model. Figure 8 illustrates a schematic diagram of parameter estimation according to the method adopted.
Figure 8.
A schematic diagram of parameter estimation.
4.2. Collected and Estimated Parameters Presentation
By using MATLAB software 2023a, all data selected can be clearly displayed as surface plots. Figure 9 and Figure 10 illustrate the relationship between open circuit voltage and SoC for both LFP and NMC under different temperatures [35,36,37].
Figure 9.
LFP OCV vs. SoC under different temperatures.
Figure 10.
NMC OCV vs. SoC under different temperatures.
Temperature changes affect lithium batteries’ self-discharge resistance, which may decrease at higher temperatures and increase at lower temperatures depending on their rate of discharge during storage. Consequently, the leakage current for unrelaxed battery cells during discharge is affected by the SoC and temperature [38,39,40]. However, it can be presented as in Figure 11a,b as a surface plot since it depends on both temperature and SoC.
Figure 11.
Self-discharge resistance for (a) LFP and (b) NMC batteries.
Figure 12, Figure 13 and Figure 14 illustrate data collected and processed based on a set of studies and experiments related to LFP battery cells [41,42,43,44,45,46,47,48]. Almost no consideration is given to the internal resistance, which has a small impact on the parameter change.
Figure 12.
LFP estimated parameters vs. SoC under different current rates and a 0-degree temperature as surface plots. (a) Rs; (b) R1; (c) R2; (d) C1; (e) C2.
Figure 13.
Parameters vs. SoC under different current rates and a 22.5-degree temperature as surface plots. (a) Rs; (b) R1; (c) R2; (d) C1; (e) C2.
Figure 14.
LFP estimated parameters vs. SoC under different current rates and a 45-degree temperature as surface plots. (a) Rs; (b) R1; (c) R2; (d) C1; (e) C2.
In certain conditions of instantaneous SoC, discharge current rate, and temperature, the long-term transient capacitance remained constant. Due to the fact that C2 represents diffusion-controlled processes within the battery, it does not change significantly unless external conditions change significantly, such as temperature or current [49]. Furthermore, the electrochemical reactions occur steadily during continuous discharge, resulting in a uniform charge/discharge dynamic. Because of this stability, C2 captures processes such as polarization and relaxation in a predictable manner, leading to a constant capacitance value [50]. In addition, it is influenced by material properties such as dielectric constant and ion mobility, both of which are temperature dependent. As a result, when temperature fluctuations are small enough to not induce noticeable changes, C2 remains constant since the material properties remain stable [51].
According to previous experiments and research conducted on NMC battery cells, RC parameters consisting of the second order can be presented in Figure 15, Figure 16 and Figure 17 as surface plots [33,36,37,52,53,54,55,56,57,58,59,60,61,62,63].
Figure 15.
NMC estimated parameters vs. SoC under different current rates and a 0-degree temperature as surface plots. (a) Rs; (b) R1; (c) R2; (d) C1; (e) C2.
Figure 16.
NMC estimated parameters vs. SoC under different current rates and a 22.5-degree temperature as surface plots. (a) Rs; (b) R1; (c) R2; (d) C1; (e) C2.
Figure 17.
NMC estimated parameters vs. SoC under different current rates and a 45-degree temperature as surface plots. (a) Rs; (b) R1; (c) R2; (d) C1; (e) C2.
Figure 17 presents the estimated parameters versus SoC under different current rates for 45-degree temperature.
5. Numerical Results
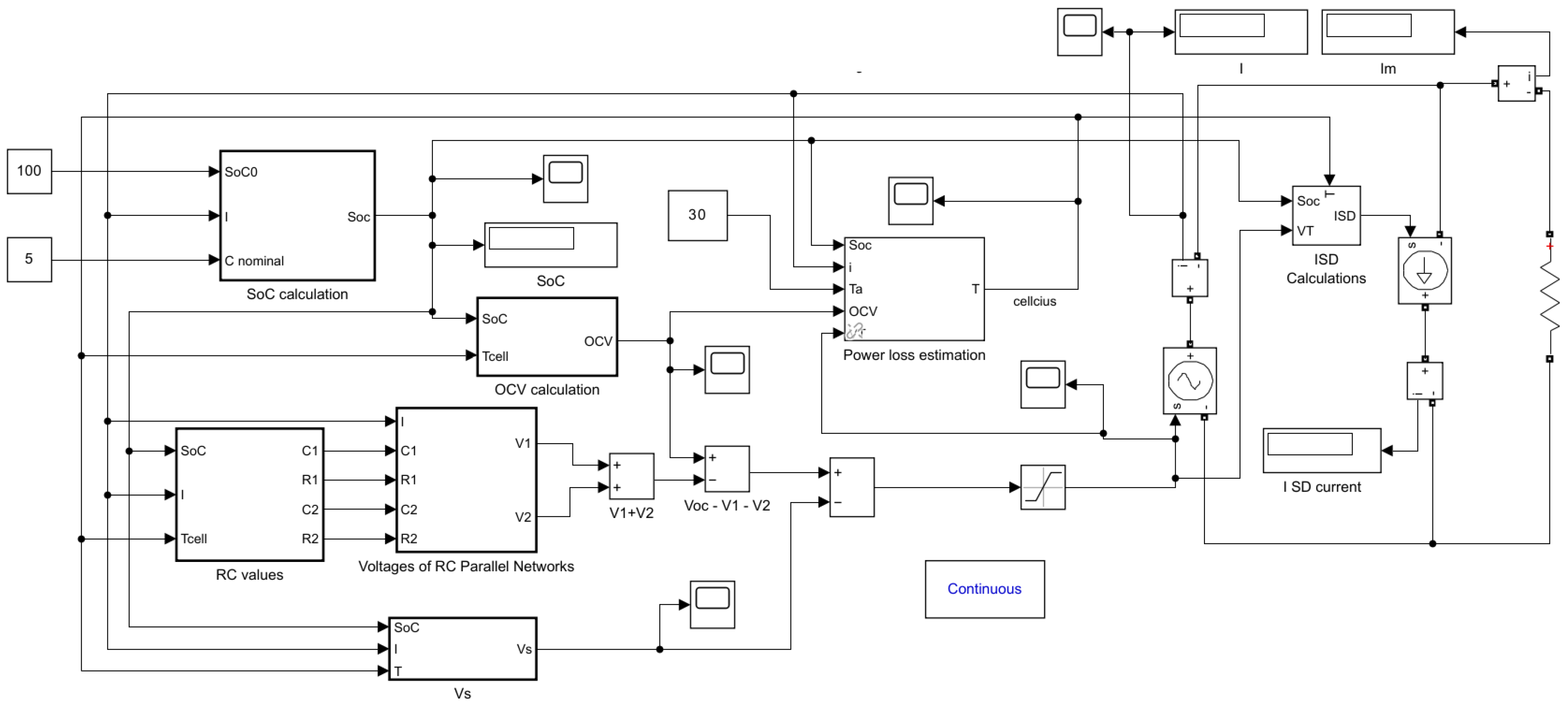
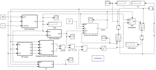
This section conducts various tests on LFP and NMC batteries using MATLAB Simulink. These tests are based on the analysis of how cell conditions affect the parameters in lookup tables for the purpose of applications in EVs. According to Figure 18, each block contains the specified block that corresponds to the equations discussed previously for the electrothermal battery cell.
Figure 18.
Overall simulation model of the battery system for LFP and NMC.
Based on simulation tests, Table 4 shows the performance parameters of LFP and NMC battery cells.
Table 4.
Parameters of LFP and NMC cells used in simulation.
5.1. Equivalent Resistor Test
In this part, an equivalent resistor of 0.07 Ω is connected to the battery cell to investigate the limits of the range during the change in the high current passing through the battery cell during discharge as the OCV is decreased along with the cell temperature growth for both LFP and NMC batteries. The equivalent resistor test results are presented in Figure 19.

Figure 19.
Equivalent resistor test results. The figure as managed under 0, 22.5, and 45 degrees for (a) LFP and (b) NMC for the current, SoC, terminal voltage, leakage current, cell temperature and the entropic coefficient.
5.2. Random Current Test
This part examines a similar waveform associated with an EV’s acceleration pedal demand during the acceleration parts of its drive cycles. This waveform can be implemented using a discharge current waveform to demonstrate the effect of the test on the cell temperature. Figure 20 illustrates the random discharge current managed at 0, 22.5, and 45 degrees for LFP and NMC batteries. It also shows the current, SoC, terminal voltage, leakage current, cell temperature, and the entropic coefficient.
Figure 20.
Random discharge current managed at 0, 22.5, and 45 degrees for (a) LFP and (b) NMC for the current, SoC, terminal voltage, leakage current, cell temperature, and the entropic coefficient.
5.3. HPPC Tests
To examine model validation and the effectiveness of these energy storage systems during discharge, some of the specified tests using an HPPC (hybrid pulse power current) are administered to both LFP and NMC batteries in this part.
5.3.1. HPPC Test at Constant Discharge Rate and Ambient Temperature
There are constant pulses of current discharge at 5, 25, and 40 amperes, with ambient temperatures of 0, 25, and 45 degrees. An HPPC test is depicted in Figure 21 at a constant discharge current rate of 50 amperes at ambient temperatures of 0, 22.5, and 45 degrees for LFP and NMC, with 0.5 s of a discharge current pulse with a duty cycle of 50% for the SoC, terminal voltage, leakage current, cell temperature, and entropic coefficient.
Figure 21.
HPPC test at a constant discharge current rate of 50 amperes and ambient temperatures of 0, 22.5, and 45 degrees for (a) LFP and (b) NMC at a discharge current pulse time of 0.5 s with a duty cycle of 50% for the current, SoC, terminal voltage, leakage current, cell temperature and the entropic coefficient.
5.3.2. HPPC Test at Variable Discharge Rate and Ambient Temperature
This test is designed to examine the effects of higher increasing current discharge pulses and variable increasing ambient temperatures with a slope of 5 degrees starting from a 0-degree temperature. Figure 22 illustrates the variable HPPC test results.
Figure 22.
HPPC test at variable discharge current rates of maximum magnitudes equal to 25, 40, and 50 amperes with a variable increasable linear ambient temperature of a slope of 5 degrees per second. The time period for the discharging current pulse is 0.5 s with a duty cycle of 50% for (a) LFP and (b) NMC results.
6. Numerical Discussion
According to the data collected, LFP batteries have a relatively higher self-discharging resistance Rsd than NMC batteries, due to smaller peak values of self-discharging currents in relaxing and unrelaxing battery states. Moreover, LFP self-discharging resistance increases with increasing temperature and a lower SoC, typically under 50% at higher temperatures and under 90% at lower temperatures. As for NMC batteries, the self-discharge resistance at higher temperatures is relatively high, and it is distributed through states of charge over 50% and lower values for states under 50%. The degree of self-discharge at lower temperatures is almost uniform across all states of charge, with the degree of self-discharge increasing with an increasing SoC. Further, it has been observed that the internal series resistance Rs for both LFP and NMC battery cells has an exponential decaying behavior with an increasing SoC and discharging current. When discharging at lower temperatures and currents, LFP cell internal resistance remains relatively constant with the SoC. In contrast, NMC cell internal resistance remains relatively constant at higher temperatures and currents. There was an exponential increase in R1 and R2 as the SoC and current decreased for both the LFP and NMC batteries, except for R1 at higher temperatures for the NMC batteries due to the fact that the relationship is variable and nonlinear for the state of charge and decreases as discharging current increases. Both LFP cells normally increase their capacitance for rapid and slow time responses as the SoC and discharging currents increase over the entire range, except at medium temperatures and currents, so the capacitance C2 remains constant with the state of charge, but has an inverse relationship with both current and the state of charge at higher temperatures. The capacitance of a NMC cell increases with increasing current, while the capacitance of the long-term response varies proportionally with the SoC, so that the current has a minimal effect on capacitance changes.
According to the tests performed, it has been clearly demonstrated that the NMC battery cell has a longer time to fully discharge compared to the LFP battery. This refers to the higher nominal voltage and energy density. Conversely, the LFP battery cell has a lower self-leakage discharge current than previous tests under different conditions, indicating a higher level of energy storage and efficiency. Due to the high convection coefficient between the battery surface and the ambient environment, the battery temperature remains constant.
According to Figure 18, in the equivalent resistive load test, discharge current was continuous and decreased over time until the SoC reached 0. While the SoC was approximately the same for both LFP and NMC cells at different temperatures, both LFP and NMC cells require longer discharge times at lower temperatures since the open circuit voltage value is affected by temperature rather than the internal resistance becoming higher at lower temperatures. In addition, the end interval of the test showed that there was a small increase in temperature after the entropic coefficient became nearly constant. In NMC cells at 45 °C, the leakage current was relatively high compared to the total discharge period. However, it was relatively small at 85% while always small at lower temperatures. The leakage current for the LFP cell is lowest at 0 °C due to a decrease in behavior. It has higher values at higher temperatures, especially at discharge. However, the LPF cell has a much lower discharging current than the NMC cell.
During a random current test, both LFP and NMC cells showed the same SoC regardless of temperature. In addition, all cells finished discharging at the same time, as shown in Figure 19a,b. This is due to the fact that the random discharge current does not reach zero values, so the SoC has different slopes during discharge. It is further demonstrated that the terminal voltage plays a significant role in the variation of random discharge current waveforms since it exhibits some regular instantaneous jumps as discharge current pulses increase and vice versa.
During HPPC tests, it was clearly demonstrated that at each 0.25 s period of effective discharging pulses, the SoC decreased with a regular equal slope until the end of the process reached zero. As was shown for LFP and NMC cells, higher temperatures affect the battery’s ability to discharge fully faster than cells operating at lower ambient temperatures. Additionally, it was clearly demonstrated that the terminal voltage of LFP and NMC cells decreases with a specific slope during instantaneous peak discharge currents. It then rises again during the relaxation of zero discharge currents. Except for NMC battery cells at 0 degrees of ambient temperature, the slope increases as the SoC decreases. This is especially true when the open circuit voltage is relatively higher at zero degrees than at other temperatures. This shown in Figure 10, between the 40% and 60% SoC. The NMC cell’s temperature ripples compared to those in the entropic coefficient relative to current pulses with the presence of extremely low ripples, which reflects better thermal stability for LFP. Due to a temperature delay, the lower temperature response of the entropic coefficient leads to a higher one. Both internal cell temperatures are increasing as ambient temperature increases, which is the same for the three increasable discharge rates since the heat convection of the cells is high. In addition, higher discharge current rates indicate faster discharging, as can be seen in Figure 21 based on the SoC and terminal voltage. As the discharge current rate is increased for LFP cells, the self-discharging current at 0 degrees rises to be high at very low state-of-charge levels, while for the NMC battery cells it is the same when the discharge current rate is raised. LFP, however, has a far lower self-discharge current than NMC, as shown in Figure 21a. In both batteries, it was clearly observed that the LFP cell had a negative entropic coefficient at the end of the discharge cycle. As a result, there is less heat generation as compared to NMC cells, which show a positive entropic coefficient at the end, which results in greater heat dissipation. Consequently, LFP has a thermal stability that may be considered two to three times higher than that of NMC cells in terms of resistance to entropy-driven degradation. In relation to NMC cells, LFP exhibits significantly fewer signs of thermal runaway and less entropy-driven degradation.
7. Conclusions
This paper presents a second-order thermoelectric lithium battery structure model based on the discharge current, cell temperature, and instantaneous state of charge (SoC) of two types of LFP and NMC batteries in order to determine their performance in EVs during three tests. All tests were conducted based on collected data under specific conditions. It has been shown that LFP batteries have better voltage stability by having higher average nominal values and less self-discharging current. In contrast, NMC batteries have a higher energy density. This allows them to be used for a longer period of time depending on temperature and discharging conditions. Generally, self-discharging is of no value, especially at high current discharge rates. Moreover, LFP shows higher thermal stability corresponding to lower entropic change under temperature variations. Therefore, LFP typically has lower heat generation so it can dissipate heat more efficiently. In other words, NMC is more prone to thermal runaway and structural degradation. In comparison to the NMC battery, the LFP battery has better thermal stability, reflecting a greater level of safety. As a result of the previous study, future work will focus on the extension of the analysis and range for the parameters selected to describe the system in terms of current, temperature, and order, as well as the effect of hysteresis during charging/discharging on the RC elements, in addition to their aging effects for EVs.
Author Contributions
Conceptualization, methodology, data curation, writing—original draft: M.A. (Mohammad Assi). Conceptualization, methodology, data curation, writing—original draft, writing—review and editing, supervision: M.A. (Mohammed Amer). All authors have read and agreed to the published version of the manuscript.
Funding
This research received no external funding.
Data Availability Statement
The original contributions presented in this study are included in the article. Further inquiries can be directed to the corresponding author.
Conflicts of Interest
The authors declare no conflicts of interest.
Nomenclature
| Acronyms | |
| A | Ampere |
| Ah | Ampere-hour |
| °C | Degree Celsius |
| Ev | Electric vehicle |
| g | Gram |
| J | Joule |
| HPPC | Hybrid Power Pulse Characteristics |
| LFP | Lithium Iron Phosphate |
| LCC | Life Cycle Cost |
| NMC | Nickel Manganese Cobalt |
| SoC | State of Charge |
| V | Volt |
| W | Watt |
| Symbols | |
| I | Battery discharge current |
| Isd | Battery self-discharge current |
| Im | Load current |
| Rsd | Battery self-discharge resistance |
| Rs | Series internal resistance |
| R1 | Short time polarization resistance |
| R2 | Long time polarization resistance |
| C1 | Short time polarization capacitance |
| C2 | Long time polarization capacitance |
| Voc | Open circuit voltage |
| Vs | Voltage of internal series resistance |
| V1 | Short time polarization voltage |
| V2 | Long time polarization voltage |
| Vt | Terminal voltage of the cell |
| Cn | Nominal capacity of the battery |
| η | Coulombic efficiency |
| t | Time |
| T | Temperature of the cell |
| Ta | Ambient temperature |
| m | Thermal mass of the cell |
| cp | Specific Heat of the cell |
| Pgen | Power generated |
| Pir | Irreversible power |
| Prev | Reversible power |
| Ploss | Power loss |
| h | Convection heat transfer coefficient |
| A | Battery surface area |
| Rth | Thermal resistance |
| Symbols | |
| min | Minimum value |
| max | Maximum value |
References
- Armenta-Deu, C.; Coulaud, T. Control Unit for Battery Charge Management in Electric Vehicles (EVs). Futur. Transp. 2024, 4, 429–449. [Google Scholar] [CrossRef]
- Tekin, M.; Karamangil, M.I. Comparative analysis of equivalent circuit battery models for electric vehicle battery management systems. J. Energy Storage 2024, 86, 111327. [Google Scholar] [CrossRef]
- Amir, M.; Ahmad, I.; Waseem, M.; Tariq, M. A Critical Review of Compensation Converters for Capacitive Power Transfer in Wireless Electric Vehicle Charging Circuit Topologies. Green Energy Intell. Transp. 2024, 100196. [Google Scholar] [CrossRef]
- Garud, K.S.; Lee, M.-Y. Thermal management characteristics of electric vehicle driving motor with oil spray cooling based on spray locations and oil types. Appl. Therm. Eng. 2024, 248, 123234. [Google Scholar] [CrossRef]
- Masri, J.; Amer, M.; Salman, S.; Ismail, M.; Elsisi, M. A Survey of Modern Vehicle Noise, Vibration, and Harshness: A State-of-the-Art. Ain Shams Eng. J. 2024, 15, 102957. [Google Scholar] [CrossRef]
- Fang, T.; Vairin, C.; von Jouanne, A.; Agamloh, E.; Yokochi, A. Review of Fuel-Cell Electric Vehicles. Energies 2024, 17, 2160. [Google Scholar] [CrossRef]
- Hua, Y.; Zhou, S.; Huang, Y.; Liu, X.; Ling, H.; Zhou, X.; Zhang, C.; Yang, S. Sustainable value chain of retired lithium-ion batteries for electric vehicles. J. Power Sources 2020, 478, 228753. [Google Scholar] [CrossRef]
- Sun, T.; Wang, L.; Ren, D.; Shi, Z.; Chen, J.; Zheng, Y.; Feng, X.; Han, X.; Lu, L.; Wang, L.; et al. Thermal runaway characteristics and modeling of LiFePO4 power battery for electric vehicles. Automot. Innov. 2023, 6, 414–424. [Google Scholar] [CrossRef]
- Schöberl, J.; Ank, M.; Schreiber, M.; Wassiliadis, N.; Lienkamp, M. Thermal runaway propagation in automotive lithium-ion batteries with NMC-811 and LFP cathodes: Safety requirements and impact on system integration. Etransportation 2024, 19, 100305. [Google Scholar] [CrossRef]
- Du, C.; Yan, K.; Shen, X.; Cui, Y.; Li, X.; Li, J.; Xu, R.; Ma, X.; Huang, Q.; Fang, Y.; et al. Clarifying the Impact of Electrode Material Heterogeneity on the Thermal Runaway Characteristics of Lithium-Ion Batteries. Adv. Energy Sustain. Res. 2024, 5, 2400161. [Google Scholar] [CrossRef]
- Malviya, A.K.; Malekzadeh, M.Z.; Santarremigia, F.E.; Molero, G.D.; Villalba-Sanchis, I.; Yepes, V. A Formulation Model for Computations to Estimate the Lifecycle Cost of NiZn Batteries. Sustainability 2024, 16, 1965. [Google Scholar] [CrossRef]
- Popović, O.; Rupar, V.; Praštalo, Ž.; Aleksandrović, S.; Milisavljević, V. Testing of NMC and LFP Li-ION cells for surface temperature at various conditions. Case Stud. Therm. Eng. 2024, 61, 104930. [Google Scholar] [CrossRef]
- Tran, M.-K.; DaCosta, A.; Mevawalla, A.; Panchal, S.; Fowler, M. Comparative study of equivalent circuit models performance in four common lithium-ion batteries: LFP, NMC, LMO, NCA. Batteries 2021, 7, 51. [Google Scholar] [CrossRef]
- Fernando, A.; Kuipers, M.; Angenendt, G.; Kairies, K.-P.; Dubarry, M. Benchmark dataset for the study of the relaxation of commercial NMC-811 and LFP cells. Cell Rep. Phys. Sci. 2024, 5, 101754. [Google Scholar] [CrossRef]
- Sri-on, T.; Leeton, U.; Chamniprasart, K.; Odngam, S.; Srisertpol, J. Electrothermal Dynamics and Electrical Equivalent Circuit Modeling of Li-ion Batteries with NMC, NCA, and LFP Electrode Chemistries. Int. J. Intell. Eng. Syst. 2024, 17, 284–297.–297. [Google Scholar] [CrossRef]
- Kelder, E.M. Materials for Electrochemical Energy Storage Devices. In Critical Materials: Underlying Causes and Sustainable Mitigation Strategies; World Scientific: Singapore, 2019; pp. 53–82. [Google Scholar] [CrossRef]
- Liao, J.; Longchamps, R.S.; McCarthy, B.D.; Shi, F.; Wang, C.-Y. Lithium Iron Phosphate Superbattery for Mass-Market Electric Vehicles. ACS Energy Lett. 2024, 9, 771–778. [Google Scholar] [CrossRef]
- Shen, K. Energy Efficiency and Life Cycle Analysis of Sustainable Battery-Powered Electric Vehicle Technologies. Ph.D. Thesis, Case Western Reserve University, Cleveland, OH, USA, 2024. Available online: http://rave.ohiolink.edu/etdc/view?acc_num=case1712321267930332 (accessed on 1 December 2024).
- Torrano, I.; Martín-Ortiz, J.; Herrán, A.; Dauvergne, J.-L.; Bielsa, D. Two-way coupled electro-thermal modeling of a 18650 NMC Li-Ion cell arrangement under highly dynamic conditions: Cells properties determination and experimental validation. Int. J. Heat Mass Transf. 2025, 236, 126247. [Google Scholar] [CrossRef]
- Nastasi, L.; Fiore, S. Environmental Assessment of Lithium-Ion Battery Lifecycle and of Their Use in Commercial Vehicles. Batteries 2024, 10, 90. [Google Scholar] [CrossRef]
- Dou, Z.; Li, J.; Yan, H.; Zhang, C.; Liu, F. Real-time online estimation technology and implementation of state of charge of uncrewed aerial vehicle lithium battery. Energies 2024, 17, 803. [Google Scholar] [CrossRef]
- Hu, X.; Gao, F.; Xiao, Y.; Wang, D.; Gao, Z.; Huang, Z.; Wu, S. Advancements in the safety of lithium-ion battery: The trigger, consequence, and mitigation method of thermal runaway. Chem. Eng. J. 2024, 481, 148450. [Google Scholar] [CrossRef]
- Amer, M.; Masri, J.; Dababat, A.; Sajjad, U.; Hamid, K. Electric vehicles: Battery technologies, charging standards, AI communications, challenges, and future directions. Energy Convers. Manag. X 2024, 24, 100751. [Google Scholar] [CrossRef]
- Koech, A.K.; Mwandila, G.; Mulolani, F. A review of improvements on electric vehicle battery. Heliyon 2024, 10, e34806. [Google Scholar] [CrossRef] [PubMed]
- Asef, P.; Milan, M.; Lapthorn, A.; Padmanaban, S. Future Trends and Aging Analysis of Battery Energy Storage Systems for Electric Vehicles. Sustainability 2021, 13, 13779. [Google Scholar] [CrossRef]
- Gong, M.; Chen, J.; Chen, J.; Zhao, X. Study on Discharge Characteristic Performance of New Energy Electric Vehicle Batteries in Teaching Experiments of Safety Simulation under Different Operating Conditions. Energies 2024, 17, 2845. [Google Scholar] [CrossRef]
- Pasdarshahri, H.; Veilleux, É.; Mooney, W.; Fréchette, L.G.; Grondin, F.; Rancourt, D. Coupled Electro-Thermal-Aging Battery Pack Modeling—Part 1: Cell Level. Batteries 2024, 10, 404. [Google Scholar] [CrossRef]
- Sophy-Mahfoudi, N.; Sekharam, S.-V.; Boutaous, M.; Xin, S. Model-Based Design of LFP Battery Thermal Management System for EV Application. Batteries 2024, 10, 329. [Google Scholar] [CrossRef]
- Wang, L.; Wang, F.; Xu, L.; Li, W.; Tang, J.; Wang, Y. SOC estimation of lead–carbon battery based on GA-MIUKF algorithm. Sci. Rep. 2024, 14, 3347. [Google Scholar] [CrossRef]
- Yao, B.; Cai, Y.; Liu, W.; Wang, Y.; Chen, X.; Liao, Q.; Fu, Z.; Cheng, Z. State-of-charge estimation for lithium-ion batteries based on modified unscented Kalman filter using improved parameter identification. Int. J. Electrochem. Sci. 2024, 19, 100574. [Google Scholar] [CrossRef]
- Ceraolo, M.; Fioriti, D.; Lutzemberger, G.; Quilici, F.G.; Scarpelli, C.; Bianchi, F. Electro-Thermal Modeling and aging evaluation of Lithium Battery Packs for Electric Vehicles. IEEE Access 2024, 12, 128151–128165. [Google Scholar] [CrossRef]
- Bazinski, S.J.; Wang, X. The influence of cell temperature on the entropic coefficient of a lithium iron phosphate (LFP) pouch cell. J. Electrochem. Soc. 2013, 161, A168. [Google Scholar] [CrossRef]
- Giammichele, L.; Colarossi, D.; D’alessandro, V.; Falone, M. Evaluation of the influence of lithium-ion battery composition on thermal power generation. Sustain. Energy Fuels 2024, 8, 1566–1576. [Google Scholar] [CrossRef]
- Klein, M.P.; Park, J.W. Current distribution measurements in parallel-connected lithium-ion cylindrical cells under non-uniform temperature conditions. J. Electrochem. Soc. 2017, 164, A1893. [Google Scholar] [CrossRef]
- Yu, Q.-Q.; Xiong, R.; Wang, L.-Y.; Lin, C. A Comparative Study on Open Circuit Voltage Models for Lithium-ion Batteries. Chin. J. Mech. Eng. 2018, 31, 65. [Google Scholar] [CrossRef]
- Nejad, S.; Gladwin, D.T.; Stone, D.A. Enhanced state-of-charge estimation for lithium-ion iron phosphate cells with flat open-circuit voltage curves. In Proceedings of the IECON 2015-41st Annual Conference of the IEEE Industrial Electronics Society, Yokohama, Japan, 9–12 November 2015; pp. 3187–3192. [Google Scholar] [CrossRef]
- Zhang, R.; Xia, B.; Li, B.; Cao, L.; Lai, Y.; Zheng, W.; Wang, H.; Wang, W.; Wang, M. A study on the open circuit voltage and state of charge characterization of high capacity lithium-ion battery under different temperature. Energies 2018, 11, 2408. [Google Scholar] [CrossRef]
- Chen, B.-H.; Hsieh, C.-H.; Teng, L.-T.; Huang, C.-C. Experimental Study on Temperature Sensitivity of the State of Charge of Aluminum Battery Storage System. Energies 2023, 16, 4270. [Google Scholar] [CrossRef]
- Lacressonnière, F.; Varais, A.; Roboam, X.; Bru, E.; Mullins, T. Scale electro-thermal model of a lithium-ion battery for time-accelerated experiments in a hardware in the loop process. J. Energy Storage 2021, 39, 102576. [Google Scholar] [CrossRef]
- Białoń, T.; Niestrój, R.; Skarka, W.; Korski, W. HPPC Test Methodology Using LFP Battery Cell Identification Tests as an Example. Energies 2023, 16, 6239. [Google Scholar] [CrossRef]
- Yao, L.W.; Aziz, J.A.; Kong, P.Y.; Idris, N.R.N.; Aziz, M.J.A. Modeling of lithium-ion battery using MATLAB/simulink. In Proceedings of the IECON 2013-39th Annual Conference of the IEEE Industrial Electronics Society, Vienna, Austria, 10–13 November 2013; IEEE: Piscataway, NJ, USA; pp. 1729–1734. [Google Scholar] [CrossRef]
- Xia, C.; Zhang, L.; Barzegar, F. Thermal-electric modelling and multi-state joint parameter identification of lithium-ion batteries. J. Phys. Conf. Ser. 2024, 2771, 012008. [Google Scholar] [CrossRef]
- Nacu, R.C.; Fodorean, D. Lithium-ion cell characterization, using hybrid current pulses, for subsequent battery simulation in mobility applications. Processes 2022, 10, 2108. [Google Scholar] [CrossRef]
- Ratul, R.; Wang, S.; Yu, C.; Fernandez, C. A novel state of charge estimation process of lithium-ion battery using second order resistance-capacitance network and unscented Kalman filter algorithm. Control. Syst. Eng. 2020. [Google Scholar] [CrossRef]
- Mao, S.; Han, M.; Han, X.; Lu, L.; Feng, X.; Su, A.; Wang, D.; Chen, Z.; Lu, Y.; Ouyang, M. An electrical–thermal coupling model with artificial intelligence for state of charge and residual available energy Co-estimation of LiFePO4 battery system under various temperatures. Batteries 2022, 8, 140. [Google Scholar] [CrossRef]
- Zatta, N.; De Cesaro, B.; Dal Cin, E.; Carraro, G.; Cristofoli, G.; Trovò, A.; Lazzaretto, A.; Guarnieri, M. Holistic Testing and Characterization of Commercial 18650 Lithium-Ion Cells. Batteries 2024, 10, 248. [Google Scholar] [CrossRef]
- Huang, B.; Hu, M.; Chen, L.; Jin, G.; Liao, S.; Fu, C.; Wang, D.; Cao, K. A Novel Electro-Thermal Model of Lithium-Ion Batteries Using Power as the Input. Electronics 2021, 10, 2753. [Google Scholar] [CrossRef]
- Bodnár, D.; Marcin, D.; Ďurovský, F. Temperature-dependent hysteresis model for Li-ion batteries. Automatika 2024, 65, 1315–1324. [Google Scholar] [CrossRef]
- Hu, X.; Li, S.; Peng, H. A comparative study of equivalent circuit models for Li-ion batteries. J. Power Sources 2012, 198, 359–367. [Google Scholar] [CrossRef]
- Zhu, G.; Wu, O.; Wang, Q.; Kang, J.; Wang, J.V. The modeling and SOC estimation of a LiFePO4 battery considering the relaxation and overshoot of polarization voltage. Batteries 2023, 9, 369. [Google Scholar] [CrossRef]
- Sallaz, V.; Oukassi, S.; Voiron, F.; Salot, R.; Berardan, D. Assessing the potential of LiPON-based electrical double layer microsupercapacitors for on-chip power storage. J. Power Sources 2020, 451, 227786. [Google Scholar] [CrossRef]
- Streck, L.; Roth, T.; Bosch, H.; Kirst, C.; Rehm, M.; Keil, P.; Jossen, A. Self-Discharge and Calendar Aging Behavior of Li-Ion and Na-Ion Cells. J. Electrochem. Soc. 2024, 171, 080531. [Google Scholar] [CrossRef]
- Buechele, S.; Logan, E.; Boulanger, T.; Azam, S.; Eldesoky, A.; Song, W.; Johnson, M.B.; Metzger, M. Reversible self-discharge of lfp/graphite and nmc811/graphite cells originating from redox shuttle generation. J. Electrochem. Soc. 2023, 170, 010518. [Google Scholar] [CrossRef]
- R-Smith, N.A.-Z.; Moertelmaier, M.; Gramse, G.; Kasper, M.; Ragulskis, M.; Groebmeyer, A.; Jurjovec, M.; Brorein, E.; Zollo, B.; Kienberger, F. Fast method for calibrated self-discharge measurement of lithium-ion batteries including temperature effects and comparison to modelling. Energy Rep. 2023, 10, 3394–3401. [Google Scholar] [CrossRef]
- Rizzello, A.; Scavuzzo, S.; Ferraris, A.; Airale, A.G.; Carello, M. Temperature-Dependent Thévenin Model of a Li-Ion Battery for Automotive Management and Control. In Proceedings of the 2020 IEEE International Conference on Environment and Electrical Engineering and 2020 IEEE Industrial and Commercial Power Systems Europe (EEEIC/I&CPS Europe), Madrid, Spain, 9–12 June 2020; IEEE: Piscataway, NJ, USA; pp. 1–6. [Google Scholar] [CrossRef]
- Gailani, A.; Al-Greer, M.; Short, M.; Crosbie, T. Degradation cost analysis of li-ion batteries in the capacity market with different degradation models. Electronics 2020, 9, 90. [Google Scholar] [CrossRef]
- Pang, H.; Zhang, F. Experimental data-driven parameter identification and state of charge estimation for a Li-ion battery equivalent circuit model. Energies 2018, 11, 1033. [Google Scholar] [CrossRef]
- Yuan, H.; Li, S.; Zhu, T.; O’Kane, S.; Garcia, C.; Offer, G.; Marinescu, M. A electrochemical-electro-thermal coupled computational framework to simulate the performance of Li-ion batteries at cell-level: Analysis on the thermal effects. arXiv 2023, arXiv:2303.09838. [Google Scholar] [CrossRef]
- Baccouche, I.; Jemmali, S.; Manai, B.; Nikolian, A.; Omar, N.; Ben Amara, N.E. Li-ion battery modeling and characterization: An experimental overview on NMC battery. Int. J. Energy Res. 2022, 46, 3843–3859. [Google Scholar] [CrossRef]
- Çarkit, T.; Alçi, M. Comparison of the performances of heuristic optimization algorithms PSO, ABC and GA for parameter estimation in the discharge processes of Li-NMC battery. J. Energy Syst. 2022, 6, 387–400. [Google Scholar] [CrossRef]
- Thingvad, M.; Calearo, L.; Thingvad, A.; Viskinde, R.; Marinelli, M. Characterization of nmc lithium-ion battery degradation for improved online state estimation. In Proceedings of the 2020 55th International Universities Power Engineering Conference (UPEC), Turin, Italy, 1–4 September 2020; IEEE: Piscataway, NJ, USA; pp. 1–6. [Google Scholar] [CrossRef]
- Ceraolo, M.; Lutzemberger, G.; Poli, D.; Scarpelli, C. Model parameters evaluation for NMC cells. In Proceedings of the 2019 IEEE International Conference on Environment and Electrical Engineering and 2019 IEEE Industrial and Commercial Power Systems Europe (EEEIC/I&CPS Europe), Genova, Italy, 11–14 June 2019; IEEE: Piscataway, NJ, USA; pp. 1–6. [Google Scholar] [CrossRef]
- Maletić, F.; Hrgetić, M.; Deur, J. Dual nonlinear Kalman filter-based SoC and remaining capacity estimation for an electric scooter Li-NMC battery pack. Energies 2020, 13, 540. [Google Scholar] [CrossRef]
Disclaimer/Publisher’s Note: The statements, opinions and data contained in all publications are solely those of the individual author(s) and contributor(s) and not of MDPI and/or the editor(s). MDPI and/or the editor(s) disclaim responsibility for any injury to people or property resulting from any ideas, methods, instructions or products referred to in the content. |
© 2025 by the authors. Published by MDPI on behalf of the World Electric Vehicle Association. Licensee MDPI, Basel, Switzerland. This article is an open access article distributed under the terms and conditions of the Creative Commons Attribution (CC BY) license (https://creativecommons.org/licenses/by/4.0/).






















