Benefit Evaluation of Carbon Reduction and Loss Reduction under a Coordinated Transportation–Electricity Network
Abstract
1. Introduction
2. Carbon and Loss Reduction Model under a Coordinated Transportation–Electricity Network
2.1. Electric Vehicle Parking Time Distribution Prediction Model
2.1.1. Monte Carlo Simulation
2.1.2. Parking Time Prediction
2.2. Objective Function
2.3. Constraints
2.3.1. Power Flow Constraints
2.3.2. Security Constraints
- Current limitation:
- Voltage limitation:
- Unit output limitation:
- Line power flow limitation:
2.3.3. EV Constraints
- Charging and discharging state limitation:
- Charging and discharging power limitation:
- Capacity limitation:
3. Index Evaluation System
3.1. Grid Loss Reduction Indicators
- Transmission line loss, A11
- Transmission line loss rate, A12
3.2. Power Indicators
- Effective utilization rate of new energy, A21
- Distributed power access rate, A22
3.3. Load Indicators
- Grid peak–valley difference, A31
- Load rate, A32
3.4. Economic Indicators
- Power saving, A41
- Power saving rate, A42
- Cost-saving income, A43
3.5. Emission Indicators
- Total CO2 emission of the system, A51
- Carbon flow rate of power loss, A52
- Carbon flow rate of power loss, A53
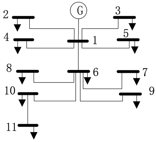
4. Case
4.1. Description
4.2. Typical Scenario Analysis
4.3. Actual Scenario Analysis
5. Outlook and Limitations
6. Conclusions
Author Contributions
Funding
Data Availability Statement
Conflicts of Interest
References
- Zhou, P.; Pan, X.; Li, J.; Lu, K. Energy Conservation and Emission Reduction in Power lndustry Based on Background of “Double Carbon”. Nengyuan Yu Jieneng 2023, 1, 63–65. [Google Scholar]
- Rodríguez, C.; Vidal, C.; Díaz, M.; Contreras, E.; Guggisberg, G.; Rivas, I. An Overview of Challenges and Benefits Associated to the Development of Vehicle to Grid Technology. In Proceedings of the 2021 IEEE CHILEAN Conference on Electrical Electronics Engineering Information and Communication Technologies (CHILECON), Valparaíso, Chile, 6–9 December 2021; pp. 1–6. [Google Scholar]
- Das, S.; Acharjee, P.; Bhattacharya, A. Charging Scheduling of Electric Vehicle Incorporating Grid-to-Vehicle and Vehicle-to-Grid Technology Considering in Smart Grid. IEEE Trans. Ind. Appl. 2021, 57, 1688–1702. [Google Scholar] [CrossRef]
- Zhang, Q.; Zhu, Y.; Wang, Z.; Su, Y.; Li, C. Reliability Assessment of Distribution Network and Electric Vehicle Considering Quasi-Dynamic Traffic Flow and Vehicle-to-Grid. IEEE Access 2019, 7, 131201–131213. [Google Scholar] [CrossRef]
- Tu, Y.; Wu, Z.; Huang, Q.; Liu, Y.H.; Wang, K. Contribution factor based network loss allocation for distribution network containing distributed power generation. Power Syst. Technol. 2008, 32, 86–89. [Google Scholar]
- Wang, X.; Ren, Z.; Chu, D. Study of algorithm on distribution network optimum reconfiguration for reducing line loss. Power Syst. Prot. Control 2008, 36, 21–24. [Google Scholar]
- Li, H.; Bai, X. Impacts of electric vehicles charging on distribution grid. Autom. Electr. Power Syst. 2011, 35, 38–43. [Google Scholar]
- Zhao, J.; Wen, F.; Xue, Y.; Dong, Z.; Xin, J. Power system stochastic economic dispatch considering uncertain outputs from plug-in electric vehicles and wind generators. Autom. Electr. Power Syst. 2010, 34, 22–29. [Google Scholar]
- Yu, D. Synergistic dispatch of PEVs charging and wind power in Chinese regional power grids. Autom. Electr. Power Syst. 2011, 35, 24–29. [Google Scholar]
- Tang, C.; Liu, M.; Liu, Q.; Dong, P. A per-node granularity decentralized optimal power flow for radial distribution networks with PV and EV integration. Int. J. Electr. Power Energy Syst. 2019, 116, 105513. [Google Scholar] [CrossRef]
- Ota, Y.; Taniguchi, H.; Nakajima, T.; Liyanage, K.M.; Shimizu, K.; Masuta, T.; Baba, J.; Yokoyama, A. Effect of Autonomous Distributed Vehicle-to-grid (V2G) on Power System Frequency Control. In Proceedings of the 2010 5th International Conference on Industrial and Information Systems, Mangalore, India, 29 July–1 August 2010; pp. 481–485. [Google Scholar]
- Dai, J.Z.; Dong, M.; Ye, R.X.; Ma, A.; Yang, W. A Review on Electric Vehicles and Renewable Energy Synergies in Smart Grid. In Proceedings of the 2016 China International Conference on Electricity Distribution (CICED), Xi’an, China, 10–13 August 2016; pp. 1–4. [Google Scholar]
- Wang, G.; Zhao, J.; Wen, F.; Xue, Y.; Xin, J. Stochastic Optimization Dispatching of Plug-in Hybrid Electric Vehicles in Coordination with Renewable Generation in Distribution Systems. Autom. Electr. Power Syst. 2012, 36, 22–29. [Google Scholar]
- Li, Q.T.; Lu, Y.; Liu, Y.; Liu, S.; Diao, X.; Zhang, Y.; Ma, Q. Distributed two-stage dispatch strategy for new energy consumption in active distribution Network. Therm. Power Gener. 2022, 51, 54–62. [Google Scholar]
- Farh, H.M.H.; Al-Shaalan, A.M.; Eltamaly, A.M.; Al-Shamma’A, A.A. A Novel Crow Search Algorithm Auto-Drive PSO for Optimal Allocation and Sizing of Renewable Distributed Generation. IEEE Access 2020, 8, 27807–27820. [Google Scholar] [CrossRef]
- Singh, B.; Gyanish, B.J. Impact assessment of DG in distribution systems from minimization of total real power loss viewpoint by using optimal power flow algorithms. Energy Rep. 2018, 4, 407–417. [Google Scholar] [CrossRef]
- Reddy, M.S.K.; Selvajyothi, K. Optimal placement of electric vehicle charging station for unbalanced radial distribution systems. In Energy Sources Part A: Recovery Utilization and Environmental Effects; Taylor & Francis: London, UK, 2020; pp. 1–15. [Google Scholar]
- Jiang, W.; Shan, M.; Deng, Y.; Li, P.; Zhang, L. Optimization strategy for aggregating electric vehicles through Vpp to participate in the carbon market. Electr. Power Eng. Technol. 2023, 42, 13–22. [Google Scholar] [CrossRef]
- Qian, Z.; Jiang, Z.; Wu, Q.; Luo, L.; Li, Y.; Wu, Z. Coordinated optimization of distributed power and electric vehicle charging stations considering uncertain factors. Electr. Power Eng. Technol. 2021, 40, 131–137. [Google Scholar]
- Chen, Z.; Li, C.; Xu, J. Assessment index system of grid loss reduction and energy efficiency after load-network-source coordinated control. Power Demand Side Manag. 2016, 18, 5–10. [Google Scholar]















| Scenario | Power Loss Reduction Index | Power Supply Index | Load Index | |||
|---|---|---|---|---|---|---|
| Transmission Line Loss | Electric Transmission Line Attrition Rate | Effective Utilization Rate of New Energy | Distributed Power Access Rate | Power GridsPeak–Valley Difference Ratio | Load Rate | |
| 1 | 2.498 | 4.67% | 12.83% | 28.46975% | 72.5% | 55.73% |
| 2 | 1.544 | 3.123% | 18.95% | 28.46975% | 56.6% | 61.09% |
| 3 | 0.5781 | 1.23% | 21.02% | 28.46975% | 43.61% | 70.39% |
| Scenario | Economic Index | Emission index | |||
|---|---|---|---|---|---|
| Power Saving (MW) | Power Saving Rate | Cost-Saving Benefit (Yuan) | Total CO2 Emission of the System (Ton) | Carbon Reduction Rate | |
| 1 | — | — | — | 22.1807 | — |
| 2 | 0.9534 | 0.1766 | 479.6134 | 22.1319 | 0.22% |
| 3 | 1.92024 | 0.03463 | 1003.4 | 21.3149 | 3.9% |
| Number | Node Number | Pg | Qg | Pmax | Pmin |
|---|---|---|---|---|---|
| 1 | 1 | 163.6 | 0 | 200 | 0 |
| Number | From | To | r | x |
|---|---|---|---|---|
| 1 | 1 | 2 | 0.215493 | 0.280257 |
| 2 | 1 | 3 | 0.035976 | 0.046788 |
| 3 | 1 | 4 | 0.029238 | 0.038025 |
| 4 | 1 | 5 | 0.0592 | 0.030653 |
| 5 | 1 | 6 | 0.01904 | 0.009859 |
| 6 | 6 | 7 | 0.02688 | 0.013918 |
| 7 | 6 | 8 | 0.006918 | 0.008998 |
| 8 | 6 | 9 | 0.0024 | 0.001243 |
| 9 | 6 | 10 | 0.033088 | 0.043032 |
| 10 | 10 | 11 | 0.01568 | 0.008119 |
| Number | Node Number | Pd | Qd |
|---|---|---|---|
| 1 | 1 | 47.8 | 1.6 |
| 2 | 2 | 21.7 | 1.6 |
| 3 | 3 | 7.6 | 1.6 |
| 4 | 4 | 11.2 | 1.6 |
| 5 | 5 | 7.6 | 1.6 |
| 6 | 6 | 10 | 1.6 |
| 7 | 7 | 29.5 | 1.6 |
| 8 | 8 | 94.2 | 1.6 |
| 9 | 9 | 29.5 | 1.6 |
| 10 | 10 | 9 | 1.6 |
| 11 | 11 | 3.5 | 1.6 |
| Distributed Energy Storage Access Location | Network Loss (MW) | Carbon Emissions (t) |
|---|---|---|
| 2 | 29.399 | 143.15 |
| 3 | 19.366 | 160.0956 |
| 4 | 16.479 | 157.5691 |
| 5 | 19.234 | 159.9797 |
| 6 | 11.956 | 153.6113 |
| 7 | 9.859 | 151.777 |
| 8 | 8.398 | 150.498 |
| 9 | 8.568 | 150.6471 |
| 10 | 10.993 | 152.769 |
| 11 | 12.366 | 153.9705 |
| Number | Node Number | Pg | Qg | Pmax | Pmin |
|---|---|---|---|---|---|
| 1 | 1 | 163.6 | 0 | 200 | 0 |
| 2 | 8 | 108 | 0 | 150 | 0 |
| Branch Number | Branch Carbon Flow Density (kgCO2/MW·h) | Branch Active Network Loss (MW) | Branch Reactive Power Loss (Mvar) |
|---|---|---|---|
| 1 | 0.875 | 6.427 | 8.36 |
| 2 | 0.875 | 0.023 | 0.03 |
| 3 | 0.875 | 0.038 | 0.05 |
| 4 | 0.875 | 0.036 | 0.02 |
| 5 | 0.875 | 1.272 | 0.66 |
| 6 | 0 | 0.243 | 0.13 |
| 7 | 0.7304 | 0.278 | 0.36 |
| 8 | 0.7304 | 0.029 | 0.02 |
| 9 | 0.7304 | 0.047 | 0.06 |
| 10 | 0.7304 | 0.002 | 0.00 |
Disclaimer/Publisher’s Note: The statements, opinions and data contained in all publications are solely those of the individual author(s) and contributor(s) and not of MDPI and/or the editor(s). MDPI and/or the editor(s) disclaim responsibility for any injury to people or property resulting from any ideas, methods, instructions or products referred to in the content. |
© 2024 by the authors. Licensee MDPI, Basel, Switzerland. This article is an open access article distributed under the terms and conditions of the Creative Commons Attribution (CC BY) license (https://creativecommons.org/licenses/by/4.0/).
Share and Cite
An, H.; Zhou, Q.; Jia, Y.; Chen, Z.; Cen, B.; Zhu, T.; Li, H.; Wang, Y. Benefit Evaluation of Carbon Reduction and Loss Reduction under a Coordinated Transportation–Electricity Network. World Electr. Veh. J. 2024, 15, 24. https://doi.org/10.3390/wevj15010024
An H, Zhou Q, Jia Y, Chen Z, Cen B, Zhu T, Li H, Wang Y. Benefit Evaluation of Carbon Reduction and Loss Reduction under a Coordinated Transportation–Electricity Network. World Electric Vehicle Journal. 2024; 15(1):24. https://doi.org/10.3390/wevj15010024
Chicago/Turabian StyleAn, Haiyun, Qian Zhou, Yongyong Jia, Zhe Chen, Bingcheng Cen, Tong Zhu, Huiyun Li, and Yifei Wang. 2024. "Benefit Evaluation of Carbon Reduction and Loss Reduction under a Coordinated Transportation–Electricity Network" World Electric Vehicle Journal 15, no. 1: 24. https://doi.org/10.3390/wevj15010024
APA StyleAn, H., Zhou, Q., Jia, Y., Chen, Z., Cen, B., Zhu, T., Li, H., & Wang, Y. (2024). Benefit Evaluation of Carbon Reduction and Loss Reduction under a Coordinated Transportation–Electricity Network. World Electric Vehicle Journal, 15(1), 24. https://doi.org/10.3390/wevj15010024

