Abstract
Ever since the emergence of Industry 4.0 as the synonymous term for the fourth industrial revolution, its applications have been widely discussed and used in many business scenarios. This concept is derived from the advantages of internet and technology, and it describes the efficient synchronicity of humans and computers in smart factories. By leveraging big data analysis, machine learning and robotics, the end-to-end supply chain is optimized in many ways. However, these implementations are more challenging in heavily regulated fields, such as medical device manufacturing, as incorporating new technologies into factories is restricted by the regulations in place. Moreover, the production of medical devices requires an elaborate quality analysis process to assure the best possible outcome to the patient. Therefore, this article reflects on the benefits (features) and limitations (obstacles), in addition to the various smart manufacturing trends that could be implemented within the medical device manufacturing field by conducting a systematic literature review of 104 articles sourced from four digital libraries. Out of the 7 main themes and 270 unique applied technologies, 317 features and 117 unique obstacles were identified. Furthermore, the main findings include an overview of ways in which manufacturing could be improved and optimized within a regulated setting, such as medical device manufacturing.
1. Introduction
Medical device manufacturing is a heavily regulated field, making the application of many promising smart (Computer Science (CS)-based) (in Table A2) techniques difficult to apply [1]. A medical device is intended for use in the diagnosis of disease or other conditions, or in the cure, mitigation, treatment, or prevention of disease, in man or other animals or intended to affect the structure or any function of the body [2]. As these devices are products used by patients, their development and proper care are sensitive topics.
There are many regulations in place to assure the safety of the patient, which depending on the economic area, are regulated by different institutions [1,3,4]. Furthermore, since the medical devices will be in direct contact with the patient, many ethical considerations should be addressed regarding the research, development, and production of medical devices. To eliminate health risks and assure the safety of patients, medical devices are classified to three different categories with the regulation control increasing with every category [5].
This makes medical device manufacturing a particularly challenging field for both the implementation and experimentation of new technologies [6]. Ilzuka et al. studied using emerging technologies in healthcare sector, where the safety of the patient is of utmost importance. They noted that the rapid improvement of such technologies leads to a lack of international standards, leading to the innovations not reaching commercialization [7].
Given these regulations, one is left to reflect on how the medical device manufacturing sector is supported/affected by the technological enhancements brought about through the fourth industrial revolution. As a synonym to the fourth industrial revolution, Industry 4.0 brings forward the digitalization of many aspects of manufacturing and aims towards computational self-awareness in manufacturing sites [8]. Although the umbrella term has been defined in various ways, it is characterized by automation and the rise of smart manufacturing; both of which rely on data for making business decisions [9,10]. This is a product of globalization, which has introduced the need for agile and market focused capabilities within manufacturing, often for the benefit of mass customization [11,12].
Internet of Things (IoT), cloud computing, AI and machine learning, edge computing, cybersecurity and digital twin are the technologies driving forth the 4th industrial revolution [10]. As the exponential growth of IoT devices is continuing, the data collection and transfer becomes increasingly routine, largely due to IoT architectures [13,14]. IoT architecture can contain three components-edge computing, fog computing and cloud computing [15]—where cloud technologies adopt these three layers to share the data between devices and perform big data analytics [16,17]. The edge layer, notably, contains the data sources such as machine tools, speeding up data analytic processed by moving computational power towards the network edge [15]. Moreover, fog computing involves communication with the cloud and performing computationally heavy tasks close to data source to assure real-time analysis capabilities [15,18].
Cyber-Physical Systems (CPS) are further merging the cyber and physical world by means of computational technologies to improve the efficiency and flexibility of physical system [19,20]. CPS, for example, may serve as a basis for digital twins, which is the virtual model of a physical object [21] and is a technology increasingly adopted along-side Industry 4.0 approaches to enhance management, resource supervision and automation. Additionally, it must be noted that the concept of Industry 5.0 has been recently proposed as the next step. Sustainability and mass personalization are predicted to be core additions to the use of IoT technologies [22,23]. However, before moving on, Industry 4.0 challenges should be suitably addressed, particularly within the medical device manufacturing domain.
It is clear that there are existing limitations with the technological advances brought about by Industry 4.0. This has led to the following research questions addressed in this article:
- RQ1. In which ways do smart technologies have the potential to revolutionize supply chain for medical device manufacturing?
- RQ1.1. What are the features and obstacles of digital medical manufacturing?
- RQ1.2. What are some of the most used digital technologies based on the academic literature?
- RQ1.3. What are the ways in which end-to-end manufacturing processes are analyzed and optimized through digital technologies?
There are various existing SLRs studies relating to lean manufacturing trends and future research methodologies [24,25,26,27,28,29,30,31]. However, current SLRs either focus on the larger scope of Industry 4.0 or on a specific area in manufacturing. For example, Kamble et al. studied the different research approaches used to study Industry 4.0 in the literature and the overall state of research [24]. Moreover, Osterrieder et al. aimed to study the current state of research around smart factory concept and the gaps in research in further detail [25], while Silva et al. studied the energy consumption of smart manufacturing sites and the challenges it brings [26].
Some of the more single-focused manufacturing component research in the field includes the work by Zonta et al., which reviewed Industry 4.0 technologies in the field of the state-of-art predictive maintenance using SLR methods, discussing the challenges and limitation which arise from the literature [27]. In a similar manner, Bueno et al. studied smart production planning and control and the applicable performance indicators, environmental factor conditions and smart capabilities [28]. They found IoT to be the biggest supporter of production planning and control [28]. Rosa et al. studied the relationship between circular economy and Industry 4.0, focusing on the technologies from lifecycle management point-of-view [29]. In a similar way, Birkel and Müller studied opportunities brought by Industry 4.0 for supply chain management and Triple Bottom Line sustainability [30]. Lastly, the study done by Piccarozzi et al. studied the main contributions in the management literature, which focused on the social aspects (e.g., management differences) of adoption of these emerging technologies [31]. However, to our best knowledge, there is a limited amount of research conducted specifically on the regulated medical device industry. Therefore, to address the aforementioned research questions and understand the recent developments in smart technologies and artificial intelligence techniques in this domain, an SLR, involving five digital libraries, is conducted.
This current work aims to contribute to the topic by elaborating on how the emerging technologies can be applied to more regulated product manufacturing, such as medical devices. The remainder of the article is, therefore, structured into four further sections. Section 2 provides an overview of the methodology used for systematic literature review. The results are presented in Section 3 and further discussed of the findings in Section 4. Conclusions and future directions of the work are outlined in Section 5.
2. Materials and Methods
Previous years have shown Industry 4.0 technologies to be an emerging field in the literature [32]. However, the research is mainly focused on either the general smart manufacturing and the impact involved, such as the work of Kameble et al. and Zonta et al., [24], [27] or focused on specific concern areas of the emerging technologies, such as the SLR by Bodkhe et al., [33] which focused on tackling security issues with blockchain and Silva et al., who studied the energy consumption [26].
Ding studied Industry 4.0 technologies from pharmaceutical supply chain perspective [34]. More specifically, they focused on the sustainability issues in pharmaceutical supply chain that could be solved using Industry 4.0 technologies. Similarly to Iizuka et al., [7] Ding points out the importance of new regulation system design [34]. For this reason, in the following sections, the Industry 4.0 technologies are assessed in a more exploratory manner with the aim to fill the gap for the Industry 4.0 study from regulated field perspective. The following sub-sections describe the search strategy, quality assessment of the papers and the data synthesis adopted for the medical-device specific SLR.
2.1. Search Strategy
The digital library search, involving IEEE Xplore, ScienceDirect, Wiley Online Library and Springer, was conducted by focusing on a 5-year period spanning from 2016 to April 2021. During the search, the following query (1) was applied to all metadata (adapted by digital library).
(Smart manufacturing OR smart industry OR supply chain OR process mining OR production OR product line OR lean manufacturing) AND (healthcare OR medical) AND (artificial intelligence OR virtual reality OR augmented reality OR digital twin)
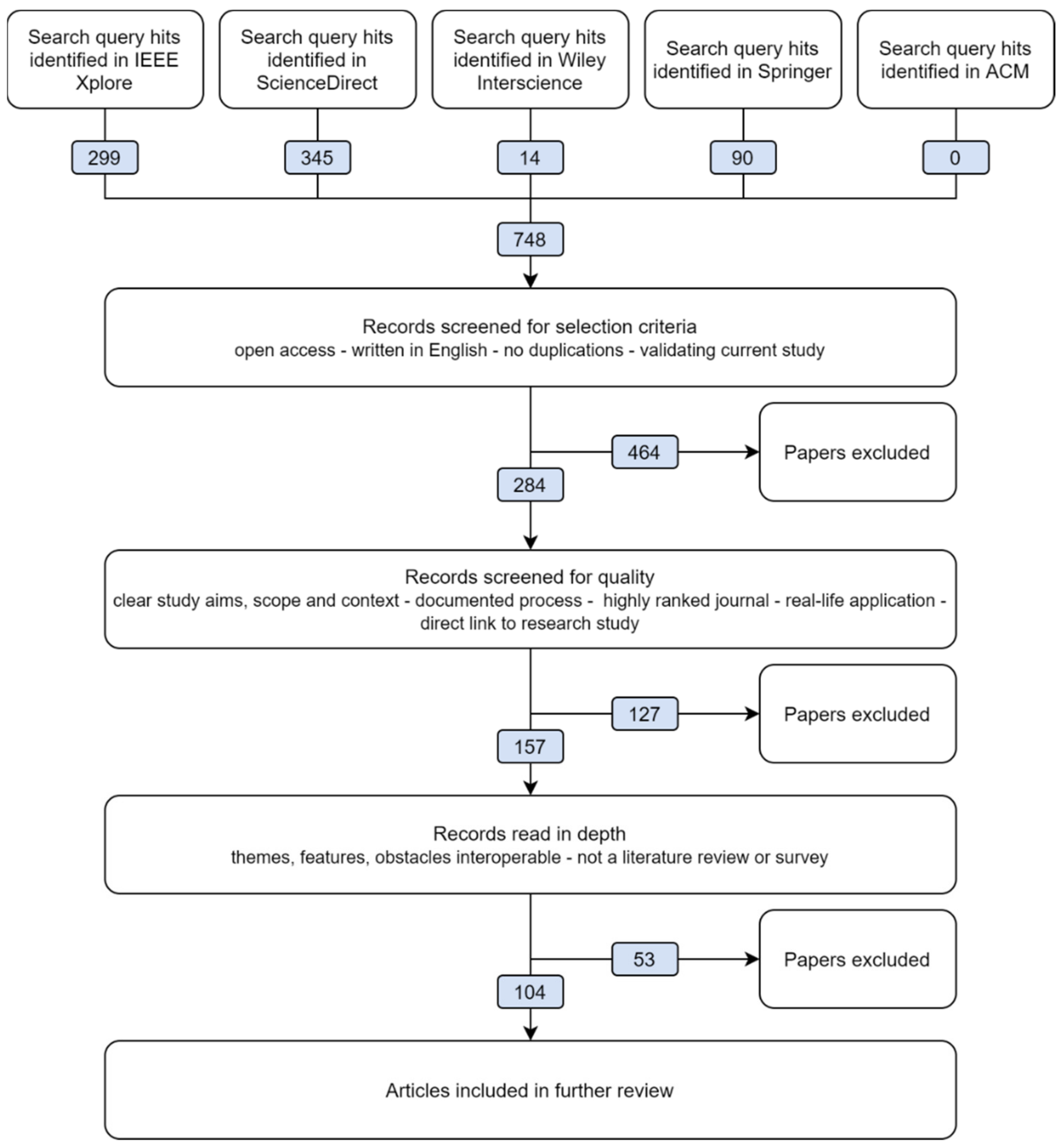
The manual search resulted in 748 articles from the 4 different digital libraries. Next, selection criteria further explained in Table 1 are applied to these articles, which reduced the amount to 284 articles.
Table 1.
Selection criteria applied to papers.
An overview of the SLR process is displayed in Figure 1, where the values on each of the nodes refer to the number of articles (the results of article scores and search were kept track of using a database and the visualizations were created using R version 4.0.5 ggplot2 package [35]).
Figure 1.
Flowchart of methodology applied during article processing. Modification from [36].
2.2. Quality Assessment
After the selection criteria application, articles were graded by means of a quality assessment that can be viewed in Table 2, based on the Kitchenham SLR model [37].
Table 2.
Quality assessment per article, adapted from [37].
The journal rank for QA4 was established based on Wageningen University & Research (WUR) journal browser [38]. The journals in the first two quartiles were graded 1, journals in third and fourth quartile 0.5 and the journals for which no information was available were marked as 0. Every quality assessment listed in Table 2 was graded on the scale of 0–1. The total minimal score, after QA6, an article had to acquire for further inclusion in the SLR process was 3.5 out of 6.
After quality assessment, 157 final articles were selected for data synthesis (a full list is provided in Table A1 in the Appendix A), where information relating to the features, obstacles, application domain, and applied technologies was collected and recorded.
2.3. Data Synthesis
During quality analysis, the theme and type of article were identified. The types of articles were divided into concept, literature review and survey. For the data extraction process, only concept articles were considered as the focus was mainly on applied research. The growing trend of the Industry 4.0 concept within the articles is visible in Figure 2A.
Figure 2.
(A): Search query hit frequencies for 5 year timespan (2016–2021). (B): Quality score distribution per digital library. The red dash indicates inclusion cutoff at 3.5. Only journals with higher quality ranking than 3.5 were considered in the review.
Figure 2B illustrates the quality score distribution of the selected digital libraries. No articles from Springer and Wiley passed the quality threshold. Out of all 4 digital libraries, ScienceDirect had the highest quality papers. As displayed in Figure 3, 123 papers (78% of the total papers) are from high quality journals belonging to the first two quartiles. As can be expected, the first two quartiles obtain higher quality scores compared to the papers from 3 and 4 quartile journals.
Figure 3.
Paper quality score and journal quartile ranking comparison.
3. Results
The following section will discuss the main features, obstacles, and findings of the SLR articles that were analyzed in further detail.
3.1. Features
Out of the selected 104 articles, 37% are focused on analytics, 30% on cyber-physical systems (CPS) and 15% on general smart manufacturing concepts, as depicted in Figure 4. In addition, 8% discuss digital twin technology, 5% robotics and less than 4% both human-robot collaboration (HRC) and mixed reality technologies (XR). However, this can be misleading as some articles used AR or VR as applied technologies but were not directly focused on XR. For instance, Mondal et al. studied enabling remote human-to-machine applications and used VR in their experiments to study the efficiency of their approach to HRC [39]. Some other examples of studies where XR was used, but that was not reported as the sole theme are the works by [40,41,42,43]. Therefore, it can be said that the total use of XR is better reflected by Figure 7A,B describing the applied technologies in the paper. CPS technologies bridge the gap between the communication of cyber and physical world while studying HRC is significant for human-centric future of smart factories [41,44].
Figure 4.
Recurring themes in literature.
Next, the key features and obstacles identified are introduced, after which, the studies are elaborated on further. Table 3 details a summary of the total 317 unique features within the articles included in the SLR, which have been grouped into five subcategories (fault detection, predictive maintenance, communication, virtualization, human machine interference (HMI)). Various Industry 4.0 IT solutions are used in fault detection [45,46,47], predictive maintenance [48,49,50], communication [51,52,53], virtualization [42,54,55], and human-machine interference (HMI) [56,57,58].
Table 3.
Features identified in articles.
In addition to the aforementioned features, there are obstacles that need to be considered during the implementation of various smart manufacturing principles. Figure 5 shows that the main concern areas include cost, security, privacy, and data acquisition. Yet, out of the 104 papers, 25 papers were marked with no obstacles as they did not specify obstacles directly or it was not inferable. Indeed, acquisition and quality of real-time data during manufacturing can be challenging and costly [59]. A more detailed summary of the total of 117 obstacles in smart manufacturing is given in Table 4, sorted by category (data governance, predictive analytics, quality, other). The obstacle and feature (Table 3) subcategories differ because for instance data governance issues were overarching theme across fault detection, predictive maintenance, and HMI [21,45,60,61]. In a similar manner, cost is an obstacle for communication [62], HMI [63] and virtualization [55].
Figure 5.
Most mentioned technological obstacles in papers.
Table 4.
Obstacles identified in articles.
In the following subsections, the findings of the articles included in the SLR are discussed in further detail to give a better understanding of the ways in which various information technology methodologies can be used to move towards Industry 4.0 principles in medical device manufacturing. For this, general smart manufacturing, CPS, IoT, data-driven decision making, digital twin and (Human-Robot Collaboration) HRC concepts are specifically elaborated on in more detail.
3.2. Smart Manufacturing Principles
Within the articles selected during the SLR process, it is clear that in Industry 4.0, manufacturing moves towards agility and mass-customization. For example, agent-based manufacturing is proposed, which divides the manufacturing system into multiple departments, such as cloud-controlled suggestion, product, machining and conveying agents as discussed by Tang et al., and Kuru et al., [64,65]. As can be expected, the customization adds a layer of complexity as manufacturing and supply chain face rapid product changes and disturbances as a result. However, the level of customization is controlled in a highly regulated field like medical device manufacturing (so mass customization is not discussed in detail in this literature review).
One of the significant advantages of smart manufacturing is the level of transparency it introduces to the process. The end-to-end manufacturing can be visualized in real-time by leveraging all the data available. This can be achieved by combining IoT and radio frequency identification (RFID) technologies [62]. Furthermore, the transparency can be applied to spare parts or smart tool-level using blockchain or cloud-based services as discussed by Hasan et al. and Zhu et al., [40,66]. Moreover, the smart tool workload and durability can be predicted using DNN [67].
Another advantage of smart manufacturing is discussed by Chen et al., who highlight that the optimization of equipment effectiveness and throughput time is made possible [68]. This can be achieved through various forms of big data analysis that often include task division between cloud, edge, and fog computing. For data privacy and security issues, blockchain can be used for offloading computationally heavy tasks [53,69]. Because cloud computing introduces issues such as reliability, security, and scalability, blockchain smart contact solutions are often used [52,70]. For instance, Kaynak et al. [70] used Ethereum network to solve these problems [70]. Moreover, blockchain allows for tracking products in bottleneck-free way, which is of interest especially in fields such as medical device manufacturing, where there is heavy governmental regulation of the manufacturing process [52].
The optimization of end-to-end manufacturing process can be realized through supply bottleneck identification and prediction based on machine downtime, as found in the articles by Subramaniyan et al. and Lou, et al. [71,72]. Furthermore, Lenz et al. [73] studied smart-connected products that are equipped with a sensor system all through manufacturing, which could support scheduling and quality issues and would allow assessment of excess energy consumption [73]. By equipping the product with various sensors, ANN can be used to detect patterns during manufacturing process and to identify the location of the product during manufacturing process [73].
The increasing demand and globalization has led to the application of lean manufacturing across supply chain to assure quick delivery while at the same time efficiently reducing waste [71]. AI can be widely used for waste and sustainability related trade-off [74]. This includes efficient energy use as the costs of electricity affect production costs directly and can be controlled through manufacturing scheduling, logistical planning, temperature management, and timely fault detection [75]. Moreover, waste can be reduced by efficient real-time production planning to minimize complexity of smart factories [76,77]. To achieve this high level overview, supply chains can benefit from digital twin assisted planning [61].
3.3. Cyber-Physical Systems
CPS involves connection between smart machine tools that collect data through their life-cycle as in the article by Zhu et al. [40]. CPS caters for integrating tools and machinery with digital twins, providing information on operations as well as machines control and process levels [40,78]. MES is often used to connect different machines, but centralized backbone networks have been studied for this application in the works by Rojas et al. and Müller et al. [79,80]. Moreover, CPS is often coupled with cloud computing to allow real-time monitoring of the manufacturing process [20]. With CPS, the main issues identified are integration of IT/OT due to lack of experts [44,65].
3.4. Internet of Things
IoT, together with the shift towards human-machine collaboration, has drastically impacted the amount of equipment data available. OPC-UA and MTConnect communication protocols, for example, are widely used for data acquisition and information interaction in manufacturing, as discussed in the articles by Xu et al., Parto et al., Zhu and Xu [15,40,81]. In radio-hostile manufacturing environments, visible light communication (VLC) could be used as an alternative to enable IoT communication [82].
Usage of IoT devices introduces some additional problems that should be noted. First, big data analysis is often not compatible with latency-sensitive applications on manufacturing plants [17]. The works by Genge et al., C. Yang et al., and Hwang et al., [17], [83,84], discuss that challenges include reconfigurability to disturbances and changes, aging of the devices that introduces security risks and the cost of testing of IoT devices. The article by Genge et al. proposes using PCA for constant abnormal event monitoring to detect the early warning signs of aging [83]; and the works by Hwang et al. propose conformance checking to keep up with the rapid increase in sensors [84]. For overall security, Ethereum smart contracts are widely used to help control and govern the interactions in smart manufacturing [85].
In order to improve the IoT scalability and decrease the computing cost of running machine learning algorithms of IoT data, Parto et al. developed a three-layer IoT architecture which is again divided into edge, fog and cloud layers [15]. Data preprocessing in lower layers increases the computational performance. Moreover, they recommend federated learning to train ML models locally but sharing them with other sites [15]. Combining cloud computing with edge and fog computing to leverage the analysis possibilities brought by IoT data has been investigated by others as it is a more efficient way of analyzing and storing large volumes of data [16]. However, task placement between multiple clouds remains a constraint as highlighted in the article by Li et al. [86]. Qi and Tao proposed an architecture in which analysis and storage would take place on cloud layer, manufacturing information including process planning on fog layer, and the digital twin shop floor analysis on edge layer [16].
Once the IoT connectivity is established in a CPS, different ML and AI algorithms can be used for using the shop-floor data for drawing meaningful insights and predictions [74]. Based on the department-level problem that needs solving, different approaches can be taken.
3.5. Data-Driven Decision Making
The big data collected by IoT can be leveraged for different tasks such as scheduling optimization [87], minimizing new process validation time [88] or intelligent manufacturing equipment that allows for visualization of machine information [89]. Various ML and AI solutions are key drivers of data-driven decision making are discussed. For example, big data analysis can be adopted for equipment reliability analysis and predictive maintenance, as discussed by several articles within the SLR process including Lee et al., Chen et al., Joung et al., Kiangala et al., Papananias et al., and Wang et al. [45,47,48,74,90,91]. ML algorithms can be used for predicting machine failures or abnormalities in advance, leading to better maintenance planning possibilities and cost reduction [45]. For instance, sensors collect data on motor vibration and reduce unexpected downtime as a result, as in the article by Joung et al. [45]. Moreover, Chen et al. discuss that a TensorFlow-enabled deep neural network (DNN) is shown to be more accurate than PCA and HMM for equipment reliability analysis based on IoT data [90].
A goal of human-machine interaction is the optimization of tasks performed by humans [18]. For this, learning to recognize different tasks performed is crucial. One way of monitoring the workers in real-time is by using cameras positioned over their workstations. The assembly task performed by worker can then be classified using the pictures taken by a camera as an input data for transfer learning. The current task can be identified in near real-time by using fog computing, as the computationally heavy tasks are performed close to data source [18]. Moreover, segmentation can be used for image-based quality control. By first identifying areas of interest a lot of computation can be spared by applying detection only on those areas [92].
However, as big data analysis can be computationally costly, ways to solve that are required. For instance, the “inspection by exception” method by Papananias et al., that focuses on inspection of only the parts which quality is considered uncertain [47]. In fact, using unsupervised Fuzzy C-Means clustering algorithm and PCA reduced the amount of inspections by 82% and PCA-based supervised ANN by 93% [47].
The amount of data collected during manufacturing processes has increased drastically; however, only a small part of it is used for optimization purposes. For this reason, [93] studied the use of multiplayer perceptron with two hidden layers to reduce data and extract meaningful information, by measuring electrical currents and machine temperature to classify operating states allowing for further studies in indication of errors during production or wear of machinery [93]. Fault diagnosis can be a difficult task due to the amount of data that smart factories produce. However, the abnormalities can be classified into production-threatening and not categories, narrowing down the data that needs to be analyzed [48].
Vision systems are seldom employed in the quality control of medical device manufacturing due to their relatively high error rate caused by sensitivity to light and setup [94]. Hence, these kinds of setups often require expert validation and are considered unreliable. However, a study conducted by [94] studied medical device classification in different settings using CNNs and identified Single Shot Multibox (SSD) model, as preferred classifier in medical device production. Furthermore, real time quality inspection can take place by collecting acoustic, visual, and haptic signals from wearable smart devices for CNN model which qualifies the task action as successful or not [95].
Smart wearables are considered from both quality of experience and quality of information viewpoints [96]. For instance, sensors embedded in clothes can be used for tracking labor activity and reinforcing security, whereas smart glasses can be used for immersive analytics visualization to get a better perspective on clustering or outlier detection [56,97]. The data from smart wearables can be used for pattern recognition and movement classification [56]. Tao et al., studied the use of smart armbands for tracking worker’s electromyography with CNN with the goal to improve the recognition of a task at hand [98].
A large obstacle regarding data analysis in smart factories is data ownership, governance and security regarding distributed data sources [99]. This is especially evident when not only machine, but human data are also collected for data analysis. For this reason, Zellinger et al. proposed a confidentiality-preserving transfer learning method to overcome this issue [99]. Another common problem in condition-based maintenance is concept drift when distribution of fault patterns changes over time. A study by Lin et al. proposed solutions to that problem with offline classifiers, which are less costly than classifiers handling real-time data [50].
Hardware technologies employed to support data-driven decision making includes the use of virtual reality (VR). VR can be used in employee training as it has been found to improve the manufacturing through minimizing human errors tampering with quality of a product, as in the works by Zawadzki et al. [54]. Moreover, spatial augmented reality (AR) has been tested in smart factory environments for assembly assistance tasks [100]. It requires wearing no devices, which makes it a desirable XR because of the user-friendliness [100]. Spatial AR can then be used for giving operation sequences or for alerting postures that may lead to musculoskeletal disorders [100].
3.6. Digital Twins
Digital twin solutions cater for real-time interaction between physical and cyber world [58]. The main technologies of digital twins include data connection with physical shop-floor, modeling and verification of virtual shop-floor, management of shop-floor digital twin, evolution of digital twin, and smart production [101]. This is accompanied by user interface layer connecting the virtual and physical realms, as in the works by Bazaz, et al. [21]. Digital twin applications can benefit the whole product production lifecycle, aiding in assessing the business decisions [102]. Digital twin supports lean manufacturing and helps reduce cost and production time through optimization and transparency gain [21].
The digital twin concept can be applied for real-time product manufacturing information prediction, but also predicting and recording machine performance via OPC-UA server, or even product design [51,58]. By connecting PLCs and MES system, the changes taking place on the shop-floor can be reflected in the virtual model [42]. Or it can be used for process evaluation, which is valuable for planning evaluation and throughput time optimization [60].
Moreover, digital twin solutions can be used for advanced fault diagnosis, and maintenance [103,104]. To bring the CPS even closer to humans, AR can be incorporated to interact with the digital twin and visualize the dashboards. Zhu et al., for example, connected digital twin to Microsoft HoloLens, paving a way for human and machine interference [105].
Some of the more common challenges introduced by digital twin are data ownership, centralization and data traceability [21,106]. These problems could be solved by incorporating smart contracts for assuring data governance [106]. Other issues related to integration of digital twin at manufacturing sites include machine data collection prioritization, project cost, regulation within industry, variation in machine data quality across the site and outdated automation equipment [104].
3.7. Human-Robot Collaboration
HRC is a notable element, due to humans being the most flexible element of production [41]. For this reason, safety and user-friendliness are significant factors [107]. The collaboration can be realized through the use of so called cobots, or collaborative robots, to execute value adding tasks [41]. For instance, introducing cobots to production lines can increase productivity and reduce the surface used at the same time [57]. Another example of collaboration are robots that learn from observing humans executing various assembly tasks [108]. This technology can be further improved by smart tools recording different metrics so that robots could use that data for learning [109]. Robot soft hands are designed for flexibility and safety reasons, making it a promising feature for medical device manufacturing [110]. These collaborative ways can be used for carrying out tasks in quality control, such as smart inspection [111].
4. Discussion
The findings presented in the literature review revealed that the main features of the application of Industry 4.0 technologies in manufacturing setting are real-time overview, decentralization, ability to connect devices via IoT and gather real-time data, cloud computing for computationally costly models and transparency and trackability of individual products (Figure 6A). As smart manufacturing solutions tend to be costly investments, a lower level of expense is a preferrable feature of various solutions [51,70,92,112].
Figure 6.
(A): Most commonly occurring features in papers. (B): Most frequent application domains in papers.
Moreover, as displayed in Figure 7A, out of the 104 papers analyzed, 29 were relating to the field of AI/ML, 17 to IoT, 12 to modeling of various scenarios, 9 focused on digital twin concepts and 8 on cloud computing. Out of the 14 articles covering AI algorithms, 8 are using CNN and 4 ANN, as depicted in Figure 7B. Due to the nature of the algorithm, CNN can be used in various ways for the automation of processes. As CNN is popular choice for image pattern classification, it can be used for detection of user actions in assembly lines as in Ji et al. and Sarivan et al., or applied to timeseries problems, such as done in the works by Kiangla et al., Essien et al., or to multi-sensor information fusion that is then converted to image, as in the work by Wang et al. [48,87,91,95,108]. In a similar manner, ANN can accurately predict various problems in manufacturing setting, such as inspection by exception, identifying specific process with 100% accuracy, detecting haptic feedback forecasting events with 99% accuracy, or detecting production faults and machine wear with 99.82% accuracy [39,47,73,93]. Moreover, Papananias et al. showed that neural network models outperform regression models for manufacturing related pattern detections, which can explain the preference of them [47].
Figure 7.
(A): Number of occurrences of technology categories. (B): Most frequently applied technologies in articles.
Aside from ML/DL solutions, six papers discuss the use of blockchain. In this instance, Ethereum smart contracts were the most dominant choice for studies focusing on blockchain solutions (Figure 7B). Ethereum blockchain is open ended and decentralized, which allows the smart contracts to solve problems such as transaction processing and real time data availability [85].
It is notable that XR solutions are not that prominent research topics within the selected papers (Figure 7A). The main obstacles with XR are that the solutions tend to be hard to generalize, costly, and not user friendly [42,113].
Lastly, a considerable portion of the digital twin studies are on framework level, for example in the works by Bazaz, et al., Zhang et al., and Zhu et al. [21,40,58]. This is because, with the advancements of IoT, the communication between physical and digital twin is realized [51]. In this way, digital twins can add value to the business by predicting equipment failure and remote monitoring of manufacturing process [60,104].
Despite the search query specified in Section 2.1, many of the SLR results were not in the field of medical devices, as visible in Figure 6B. Due to the grading approach taken, as previously outlined in Table 1 and Table 2, some of the articles that were not directly linked to medical device manufacturing were not filtered out. For that reason, some of the application domains include automotive production and CNC milling machine. These papers were still considered, as for instance CNC milling machine was used by studies defining the 5-dimensional manufacturing digital twin and visualization of the digital twin using manufacturing, both of which can be on a conceptual level transferred to medical device manufacturing [21,105].
The articles listed under manufacturing theme cover various shop-floor solutions for general smart manufacturing, like optimization of information collection [15] or CPS self-awareness [8].
The Industry 4.0 technologies were applied mostly on manufacturing, simulation, and assembly use cases. It is probable that the use of simulations for validation studies is common due to the lack of availability of adequate and related data (Figure 6B). The studies which came up with the search term but had study validations done in other fields besides medical manufacturing were included if the concepts could be readily transferred to medical manufacturing, such as scheduling or maintenance of machines.
5. Conclusions
Medical device manufacturing is a heavily regulated field, which makes it challenging to introduce new technologies to the manufacturing process [6]. Many of the technologies in this literature review are still in the early stage of R&D, as one of the largest obstacles identified was lack of testing (Figure 5). Based on the findings, it is clear that various manufacturing and assembly processes can be optimized the most using various Industry 4.0 technologies (Figure 6B). Based on the current state of research, the main ways in which smart technologies have the potential to revolutionize supply chain for medical device manufacturing according to the literature review are the advantages that deep learning, IoT and cloud computing offer for data-driven decision making and optimization in smart factories, especially for assembly-related tasks (Figure 7B). Most common obstacles identified are cost, security lack of testing and simplicity of solutions as manufacturing processes can get quite complex (Figure 5). Some of the limitations of the current research approach include including only five digital libraries in the search as well as including only open access papers. Because of this it is possible that the study is not reflective of the complete state-of-art research about Industry 4.0 technologies. The ways in which Industry 4.0 technologies can be applied in medical manufacturing should be further researched including closed access papers. Moreover, it would be beneficial to consider only papers which have real-life experimental results. This would exclude simulations and make the SLR more reflective of what sort of technologies are already at the stage where they are actively used and tested. Based on the obstacles identified in this study, a logical next step would be to study cost-effective technology solutions, perhaps lowering the cost by generalizability. In addition, data governance issues, such as security or integration, prove to be research areas needing further improvement. From a sustainability perspective, it might be interesting to expand the research Industry 5.0 concepts in the domain of medical device manufacturing.
Author Contributions
Conceptualization, T.K.L. and W.H.; methodology, T.K.L. and W.H; software, T.K.L.; validation, T.K.L. and W.H.; formal analysis, T.K.L. and W.H.; investigation, T.K.L. and W.H.; resources, T.K.L. and W.H.; data curation, T.K.L.; writing—original draft preparation, T.K.L. and W.H.; writing—review and editing, T.K.L. and W.H.; visualization, T.K.L.; supervision, W.H.; project administration, T.K.L. All authors have read and agreed to the published version of the manuscript.
Funding
This research received no external funding.
Data Availability Statement
Not applicable, the study does not report any data.
Conflicts of Interest
The authors declare no conflict of interest.
Appendix A
Table A1.
Articles in alphabetical order per year [114,115,116,117,118,119,120,121,122,123,124,125,126,127,128,129,130,131,132,133,134,135,136,137,138].
Table A1.
Articles in alphabetical order per year [114,115,116,117,118,119,120,121,122,123,124,125,126,127,128,129,130,131,132,133,134,135,136,137,138].
| (Berger et al., 2016) | (Fang et al., 2016) | (Reuter et al., 2016) | (Shafiq et al., 2016) |
| (Baotong Chen et al., 2017) | (Brian Chen & Chang, 2017) | (B. Li et al., 2017) | (Ren et al., 2017) |
| (Rojas et al., 2017) | (Song et al., 2017) | (Tang et al., 2017) | (F. Tao & Zhang, 2017) |
| (X. Xu & Hua, 2017) | (J. Yan et al., 2017) | (Zhong et al., 2017) | (K. Ding & Jiang, 2018) |
| (Garrido-Hidalgo et al., 2018) | (Hu et al., 2018) | (Kang & Lee, 2018) | (Küfner et al., 2018) |
| (C. Liu et al., 2018) | (Mehta et al., 2018) | (Mengoni et al., 2018) | (Müller et al., 2018) |
| (Subramaniyan et al., 2018) | (W. Tao et al., 2018) | (Bazaz et al., 2019) | (Buhl et al., 2019) |
| (C. C. Lin et al., 2019) | (Damgrave & Lutters, 2019) | (Genge et al., 2019) | (H. K. Lin et al., 2019) |
| (Hinchy et al., 2019) | (Hoppenstedt et al., 2019) | (Ikeda et al., 2019) | (J. Liu et al., 2019) |
| (Kim et al., 2019) | (Kuru & Yetgin, 2019) | (W. J. Lee et al., 2019) | (A. A. Malik & Bilberg, 2019) |
| (Mohamed et al., 2019) | (Mughal et al., 2019) | (O’Brien & Humphries, 2019) | (Pal et al., 2019) |
| (Qi & Tao, 2019) | (Ruiz Garcia et al., 2019) | (Silva et al., 2019) | (Simeone et al., 2019) |
| (X. Liu et al., 2019) | (Y. Xu et al., 2019) | (Zhang et al., 2019) | (Zhu et al., 2019) |
| (Alkhader et al., 2020) | (Borutzky, 2020) | (Brito et al., 2020) | (C. Yang et al., 2020) |
| (Baotong Chen et al., 2020) | (Costa et al., 2020) | (Q. Ding et al., 2020) | (Essien & Giannetti, 2020) |
| (Frustaci et al., 2020) | (Gotzinger et al., 2020) | (Hasan, Salah, Jayaraman, Ahmad, et al., 2020) | (Hasan, Salah, Jayaraman, Omar, et al., 2020) |
| (Hwang et al., 2020) | (Joung et al., 2020) | (Kaynak et al., 2020) | (Khayyam et al., 2020) |
| (Kiangala & Wang, 2020) | (Latif & Starly, 2020) | (C. K. M. Lee et al., 2020) | (Lenz et al., 2020) |
| (M. Li et al., 2020) | (Lou et al., 2020) | (S. Malik & Kim, 2020) | (Matsuda et al., 2020) |
| (Mondal et al., 2020) | (Moyne et al., 2020) | (Nagorny et al., 2020) | (O’Sullivan et al., 2020) |
| (Ou et al., 2020) | (Papananias et al., 2020) | (Parto et al., 2020) | (Sarivan et al., 2020) |
| (W. Tao et al., 2020) | (Q. Wang & Yang, 2020) | (X. V. Wang et al., 2020) | (Y. Wang et al., 2020) |
| (Y. Yang et al., 2020) | (H. Yan et al., 2020) | (Zawadzki et al., 2020) | (L. Zhou et al., 2020) |
| (Zhu & Xu, 2020) | (Fathy et al., 2021) | (T. Zhou et al., 2021) | (J. Wang et al., 2021) |
| (Harrison et al., 2021) | (Aljanabi & Chalechale, 2021) | (Ji et al., 2021) | (Goldman et al., 2021) |
| (Assad, Konstantinov, Rushforth, et al., 2021) | (Zellinger et al., 2021) | (Assad, Konstantinov, Nureldin, et al., 2021) | (Friedl et al., 2021) |
Table A2.
Table of Terms sorted in sequence of occurrence in text.
Table A2.
Table of Terms sorted in sequence of occurrence in text.
| Term | Description |
|---|---|
| CS | Computer Science |
| IoT | Internet of Things |
| AI | Artificial Intelligence |
| CPS | Cyber-Physical Systems |
| SLR | Systematic Literature Review |
| HRC | Human-Robot Collaboration |
| AR | Augmented Reality |
| VR | Virtual Reality |
| XR | Mixed Reality |
| HMI | Human-Machine Interference |
| HRC | Human-Robot Collaboration |
| RFID | Radio-Frequency Identification |
| DNN | Deep Neural Network |
| MES | Manufacturing Execution System |
| IT | Information Technology |
| OT | Operational Technology |
| OPC UA | OPC Unified Architecture |
| VLC | Visible Light Communication |
| PCA | Principal Component Analysis |
| ML | Machine Learning |
| HMM | Hidden Markov Model |
| ANN | Artificial Neural Network |
| SSD | Single Shot Multibox |
| PLC | Programmable Logic Controller |
| DL | Deep Learning |
| CNC | Computer Numerical Control |
| R&D | Research & Design |
References
- FDA. Overview of Device Regulation. 2021. Available online: https://www.fda.gov/medical-devices/device-advice-comprehensive-regulatory-assistance/overview-device-regulation (accessed on 23 August 2021).
- FDA. Medical Device Overview. 2021. Available online: https://www.fda.gov/industry/regulated-products/medical-device-overview#What%20is%20a%20medical%20device (accessed on 23 August 2021).
- EMA. Medical Devices. 2021. Available online: https://www.ema.europa.eu/en/human-regulatory/overview/medical-devices (accessed on 23 August 2021).
- PMDA. Regulatory Information. Pharmaceuticals and Medical Devices Agency. 2021. Available online: https://www.pmda.go.jp/english/review-services/regulatory-info/0002.html (accessed on 23 August 2021).
- Peter, L.; Hajek, L.; Maresova, P.; Augustynek, M.; Penhaker, M. Medical devices: Regulation, risk classification, and open innovation. J. Open Innov. Technol. Mark. Complex. 2020, 6, 42. [Google Scholar] [CrossRef]
- Citron, P. Ethics considerations for medical device R&D. Prog. Cardiovasc. Dis. 2012, 55, 307–315. [Google Scholar] [CrossRef]
- Iizuka, M.; Ikeda, Y. Regulation and innovation under the 4th industrial revolution: The case of a healthcare robot, HAL by Cyberdyne. Technovation 2021, 108, 102335. [Google Scholar] [CrossRef]
- Gotzinger, M.; Juhasz, D.; Taherinejad, N.; Willegger, E.; Tutzer, B.; Liljeberg, P.; Jantsch, A.; Rahmani, A.M. RoSA: A Framework for modeling self-awareness in cyber-physical systems. IEEE Access 2020, 8, 141373–141394. [Google Scholar] [CrossRef]
- Bongomin, O.; Yemane, A.; Kembabazi, B.; Malanda, C.; Mwape, M.C.; Mpofu, N.S.; Tigalana, D. Industry 4.0 disruption and its neologisms in major industrial sectors: A state of the art. J. Eng. 2020, 2020, 8090521. [Google Scholar] [CrossRef]
- IBM. What is Industry 4.0? Available online: https://www.ibm.com/nl-en/topics/industry-4-0 (accessed on 28 September 2021).
- Gartner. Getting Ready For Industrie 4 0. Available online: https://www.gartner.com/smarterwithgartner/getting-ready-for-industrie-4-0 (accessed on 28 September 2021).
- Wang, Y.; Ma, H.-S.; Yang, J.-H.; Wang, K.-S. Industry 4.0: A way from mass customization to mass personalization production. Adv. Manuf. 2017, 5, 311–320. [Google Scholar] [CrossRef]
- Statista. Global IoT and non-IoT Connections 2010-2025. Available online: https://www.statista.com/statistics/1101442/iot-number-of-connected-devices-worldwide/ (accessed on 28 September 2021).
- Majumdar, A.K. Free-space optical communications. In Optical Wireless Communications for Broadband Global Internet Connectivity; Elsevier: Amsterdam, The Netherlands, 2019; Volume 10, pp. 245–258. [Google Scholar] [CrossRef]
- Parto, M.; Saldana, C.; Kurfess, T. A novel three-layer iot architecture for shared, private, scalable, and real-time machine learning from ubiquitous cyber-physical systems. Procedia Manuf. 2020, 48, 959–967. [Google Scholar] [CrossRef]
- Qi, Q.; Tao, F. A smart manufacturing service system based on edge computing, fog computing, and cloud computing. IEEE Access 2019, 7, 86769–86777. [Google Scholar] [CrossRef]
- Yang, C.; Lan, S.; Wang, L.; Shen, W.; Huang, G.G.Q. Big data driven edge-cloud collaboration architecture for cloud manufacturing: A software defined perspective. IEEE Access 2020, 8, 45938–45950. [Google Scholar] [CrossRef]
- Tao, W.; Amin, A.-; Chen, H.; Leu, M.C.; Yin, Z.; Qin, R. Real-time assembly operation recognition with fog computing and transfer learning for human-centered intelligent manufacturing. Procedia Manuf. 2020, 48, 926–931. [Google Scholar] [CrossRef]
- Sedigh, S.; Hurson, A. Introduction and preface. Adv. Comput. 2012, 87, 1–6. [Google Scholar] [CrossRef]
- Chen, B.; Chang, J.-Y.J. Dynamic analysis of intelligent coil leveling machine for cyber-physical systems implementation. Procedia CIRP 2017, 63, 390–395. [Google Scholar] [CrossRef]
- Bazaz, S.M.; Lohtander, M.; Varis, J. 5-dimensional definition for a manufacturing digital twin. Procedia Manuf. 2019, 38, 1705–1712. [Google Scholar] [CrossRef]
- Demir, K.A.; Cicibas, H. Industry 5.0 and a critique of Industry 4.0. In Proceedings of the 4th International Management Information Systems Conference, Istanbul, Turkey, 17–20 October 2017. [Google Scholar]
- Haleem, A.; Javaid, M. Industry 5.0 and its expected applications in medical field. Curr. Med. Res. Pr. 2019, 9, 167–169. [Google Scholar] [CrossRef]
- Kamble, S.S.; Gunasekaran, A.; Gawankar, S.A. Sustainable industry 4.0 framework: A systematic literature review identifying the current trends and future perspectives. Process. Saf. Environ. Prot. 2018, 117, 408–425. [Google Scholar] [CrossRef]
- Osterrieder, P.; Budde, L.; Friedli, T. The smart factory as a key construct of industry 4.0: A systematic literature review. Int. J. Prod. Econ. 2020, 221, 107476. [Google Scholar] [CrossRef]
- Da Silva, F.S.T.; da Costa, C.A.; Crovato, C.D.P.; Righi, R.D.R. Looking at energy through the lens of Industry 4.0: A systematic literature review of concerns and challenges. Comput. Ind. Eng. 2020, 143, 106426. [Google Scholar] [CrossRef]
- Zonta, T.; da Costa, C.A.; Righi, R.D.R.; de Lima, M.J.; da Trindade, E.S.; Li, G.P. Predictive maintenance in the Industry 4.0: A systematic literature review. Comput. Ind. Eng. 2020, 150, 106889. [Google Scholar] [CrossRef]
- Bueno, A.F.; Filho, M.G.; Frank, A.G. Smart production planning and control in the Industry 4.0 context: A systematic literature review. Comput. Ind. Eng. 2020, 149, 106774. [Google Scholar] [CrossRef]
- Rosa, P.; Sassanelli, C.; Urbinati, A.; Chiaroni, D.; Terzi, S. Assessing relations between Circular Economy and Industry 4.0: A systematic literature review. Int. J. Prod. Res. 2019, 58, 1662–1687. [Google Scholar] [CrossRef] [Green Version]
- Birkel, H.; Müller, J.M. Potentials of industry 4.0 for supply chain management within the triple bottom line of sustainability—A systematic literature review. J. Clean. Prod. 2021, 289, 125612. [Google Scholar] [CrossRef]
- Piccarozzi, M.; Aquilani, B.; Gatti, C. Industry 4.0 in management studies: A systematic literature review. Sustainability 2018, 10, 3821. [Google Scholar] [CrossRef] [Green Version]
- Silvestri, L.; Forcina, A.; Introna, V.; Santolamazza, A.; Cesarotti, V. Maintenance transformation through Industry 4.0 technologies: A systematic literature review. Comput. Ind. 2020, 123, 103335. [Google Scholar] [CrossRef]
- Bodkhe, U.; Tanwar, S.; Parekh, K.; Khanpara, P.; Tyagi, S.; Kumar, N.; Alazab, M. Blockchain for Industry 4.0: A comprehensive review. IEEE Access 2020, 8, 79764–79800. [Google Scholar] [CrossRef]
- Ding, B. Pharma Industry 4.0: Literature review and research opportunities in sustainable pharmaceutical supply chains. Process. Saf. Environ. Prot. 2018, 119, 115–130. [Google Scholar] [CrossRef]
- R: The R Project for Statistical Computing; The R Foundation: Vienna, Austria, 2021.
- Peres, R.S.; Jia, X.; Lee, J.; Sun, K.; Colombo, A.W.; Barata, J. Industrial artificial intelligence in industry 4.0—Systematic review, challenges and outlook. IEEE Access 2020, 8, 220121–220139. [Google Scholar] [CrossRef]
- Kitchenham, B. Procedures for Performing Systematic Reviews; Keele University Technical Report; Keele University: Newcastle, UK, 2004; pp. 1–26. [Google Scholar]
- WUR. WUR Journal Browser. 2021. Available online: https://library.wur.nl/WebQuery/wurbrowser?q=* (accessed on 25 August 2021).
- Mondal, S.; Ruan, L.; Maier, M.; Larrabeiti, D.; Das, G.; Wong, E. Enabling remote human-to-machine applications with AI-enhanced servers over access networks. IEEE Open J. Commun. Soc. 2020, 1, 889–899. [Google Scholar] [CrossRef]
- Zhu, Z.; Xu, X. User-centered information provision of cyber-physical machine tools. Procedia CIRP 2020, 93, 1546–1551. [Google Scholar] [CrossRef]
- Malik, A.A.; Bilberg, A. Human centered Lean automation in assembly. Procedia CIRP 2019, 81, 659–664. [Google Scholar] [CrossRef]
- Assad, F.; Konstantinov, S.; Rushforth, E.J.; Vera, D.A.; Harrison, R. Virtual engineering in the support of sustainable assembly systems. Procedia CIRP 2021, 97, 367–372. [Google Scholar] [CrossRef]
- Damgrave, R.; Lutters, E. Smart industry testbed. Procedia CIRP 2019, 84, 387–392. [Google Scholar] [CrossRef]
- Harrison, R.; Vera, D.A.; Ahmad, B. A connective framework to support the lifecycle of cyber-physical production systems. Proc. IEEE 2021, PP, 1–14. [Google Scholar] [CrossRef]
- Joung, B.G.; Lee, W.J.; Huang, A.; Sutherland, J.W. Development and application of a method for real time motor fault detection. Procedia Manuf. 2020, 49, 94–98. [Google Scholar] [CrossRef]
- Borutzky, W. A Hybrid bond graph model-based—Data driven method for failure prognostic. Procedia Manuf. 2020, 42, 188–196. [Google Scholar] [CrossRef]
- Papananias, M.; McLeay, T.E.; Obajemu, O.; Mahfouf, M.; Kadirkamanathan, V. Inspection by exception: A new machine learning-based approach for multistage manufacturing. Appl. Soft Comput. 2020, 97, 106787. [Google Scholar] [CrossRef]
- Kiangala, K.S.; Wang, Z. An effective predictive maintenance framework for conveyor motors using dual time-series imaging and convolutional neural network in an industry 4.0 environment. IEEE Access 2020, 8, 121033–121049. [Google Scholar] [CrossRef]
- Assad, F.; Konstantinov, S.; Nureldin, H.; Waseem, M.; Rushforth, E.; Ahmad, B.; Harrison, R. Maintenance and digital health control in smart manufacturing based on condition monitoring. Procedia CIRP 2021, 97, 142–147. [Google Scholar] [CrossRef]
- Lin, C.-C.; Deng, D.-J.; Kuo, C.-H.; Chen, L. Concept drift detection and adaption in big imbalance industrial iot data using an ensemble learning method of offline classifiers. IEEE Access 2019, 7, 56198–56207. [Google Scholar] [CrossRef]
- Hinchy, E.; O’Dowd, N.; McCarthy, C. Using open-source microcontrollers to enable digital twin communication for smart manufacturing. Procedia Manuf. 2019, 38, 1213–1219. [Google Scholar] [CrossRef]
- Ding, Q.; Gao, S.; Zhu, J.; Yuan, C. Permissioned blockchain-based double-layer framework for product traceability system. IEEE Access 2019, 8, 6209–6225. [Google Scholar] [CrossRef]
- Lee, C.K.M.; Huo, Y.Z.; Zhang, S.Z.; Ng, K.K.H. Design of a smart manufacturing system with the application of multi-access edge computing and blockchain technology. IEEE Access 2020, 8, 28659–28667. [Google Scholar] [CrossRef]
- Zawadzki, P.; Zywicki, K.; Bun, P.; Gorski, F. Employee training in an intelligent factory using virtual reality. IEEE Access 2020, 8, 135110–135117. [Google Scholar] [CrossRef]
- Shafiq, S.I.; Velez, G.; Toro, C.; Sanin, C.; Szczerbicki, E. Designing intelligent factory: Conceptual framework and empirical validation. Procedia Comput. Sci. 2016, 96, 1801–1808. [Google Scholar] [CrossRef] [Green Version]
- Garrido-Hidalgo, C. Hortelano, D.; Roda-Sanchez, L.; Olivares, T.; Ruiz, M.C.; Lopez, V. IoT heterogeneous mesh network deployment for human-in-the-loop challenges towards a social and sustainable Industry 4. IEEE Access 2018, 6, 28417–28437. [Google Scholar] [CrossRef]
- Gil-Vilda, F.; Sune, A.; Fabra, J.A.Y.; Crespo, C.; Serrano, H. Integration of a collaborative robot in a U-shaped production line: A real case study. Procedia Manuf. 2017, 13, 109–115. [Google Scholar] [CrossRef] [Green Version]
- Zhang, C.; Xu, W.; Liu, J.; Liu, Z.; Zhou, Z.; Pham, D.T. A Reconfigurable modeling approach for digital twin-based manufacturing system. Procedia CIRP 2019, 83, 118–125. [Google Scholar] [CrossRef]
- Wuest, T.; Weimer, D.; Irgens, C.; Thoben, K.-D. Machine learning in manufacturing: Advantages, challenges, and applications. Prod. Manuf. Res. 2016, 4, 23–45. [Google Scholar] [CrossRef] [Green Version]
- Liu, J.; Zhou, H.; Liu, X.; Tian, G.; Wu, M.; Cao, L.; Wang, W. Dynamic evaluation method of machining process planning based on digital twin. IEEE Access 2019, 7, 19312–19323. [Google Scholar] [CrossRef]
- Wang, Y.; Wang, X.; Liu, A. Digital twin-driven supply chain planning. Procedia CIRP 2020, 93, 198–203. [Google Scholar] [CrossRef]
- Zhong, R.Y.; Xu, X.; Wang, L. IoT-enabled smart factory visibility and traceability using laser-scanners. Procedia Manuf. 2017, 10, 1–14. [Google Scholar] [CrossRef]
- Hu, L.; Nguyen, N.-T.; Tao, W.; Leu, M.C.; Liu, X.F.; Shahriar, R.; Al Sunny, S.M.N. Modeling of cloud-based digital twins for smart manufacturing with MT connect. Procedia Manuf. 2018, 26, 1193–1203. [Google Scholar] [CrossRef]
- Tang, H.; Li, D.; Wang, S.; Dong, Z. CASOA: An architecture for agent-based manufacturing system in the context of industry 4. IEEE Access 2017, 6, 12746–12754. [Google Scholar] [CrossRef]
- Kuru, K.; Yetgin, H. Transformation to advanced mechatronics systems within new industrial revolution: A novel framework in automation of everything (AoE). IEEE Access 2019, 7, 41395–41415. [Google Scholar] [CrossRef]
- Hasan, H.R.; Salah, K.; Jayaraman, R.; Ahmad, R.W.; Yaqoob, I.; Omar, M. Blockchain-based solution for the traceability of spare parts in manufacturing. IEEE Access 2020, 8, 100308–100322. [Google Scholar] [CrossRef]
- Ding, K.; Jiang, P. RFID-based production data analysis in an IoT-enabled smart job-shop. IEEE/CAA J. Autom. Sin. 2018, 5, 128–138. [Google Scholar] [CrossRef]
- Chen, B.; Wan, J.; Shu, L.; Li, P.; Mukherjee, M.; Yin, B. Smart factory of industry 4.0: Key technologies, application case, and challenges. IEEE Access 2018, 6, 6505–6519. [Google Scholar] [CrossRef]
- Aljanabi, S.; Chalechale, A. Improving IoT services using a hybrid fog-cloud offloading. IEEE Access 2021, 9, 13775–13788. [Google Scholar] [CrossRef]
- Kaynak, B.; Kaynak, S.; Uygun, O. Cloud manufacturing architecture based on public blockchain technology. IEEE Access 2019, 8, 2163–2177. [Google Scholar] [CrossRef]
- Lou, P.; Chen, Y.; Yan, J. Memetic algorithm with local neighborhood search for bottleneck supplier identification in supply networks. IEEE Access 2020, 8, 148827–148840. [Google Scholar] [CrossRef]
- Subramaniyan, M.; Skoogh, A.; Salomonsson, H.; Bangalore, P.; Bokrantz, J. A data-driven algorithm to predict throughput bottlenecks in a production system based on active periods of the machines. Comput. Ind. Eng. 2018, 125, 533–544. [Google Scholar] [CrossRef]
- Lenz, J.; Pelosi, V.; Taisch, M.; MacDonald, E.; Wuest, T. Data-driven context awareness of smart products in discrete smart manufacturing systems. Procedia Manuf. 2020, 52, 38–43. [Google Scholar] [CrossRef]
- Lee, W.J.; Mendis, G.P.; Sutherland, J.W. Development of an intelligent tool condition monitoring system to identify manufacturing tradeoffs and optimal machining conditions. Procedia Manuf. 2019, 33, 256–263. [Google Scholar] [CrossRef]
- Mohamed, N.; Al-Jaroodi, J.; Lazarova-Molnar, S. Leveraging the capabilities of industry 4.0 for improving energy efficiency in smart factories. IEEE Access 2019, 7, 18008–18020. [Google Scholar] [CrossRef]
- Li, M.; Jiang, M.; Lyu, Z.; Chen, Q.; Wu, H.; Huang, G.Q. Spatial-temporal finite element analytics for cyber-physical system-enabled smart factory: Application in hybrid flow shop. Procedia Manuf. 2020, 51, 1229–1236. [Google Scholar] [CrossRef]
- Zhou, L.; Zhang, L.; Horn, B.K. Deep reinforcement learning-based dynamic scheduling in smart manufacturing. Procedia CIRP 2020, 93, 383–388. [Google Scholar] [CrossRef]
- Liu, C.; Xu, X.; Peng, Q.; Zhou, Z. MTConnect-based cyber-physical machine tool: A case study. Procedia CIRP 2018, 72, 492–497. [Google Scholar] [CrossRef]
- Müller, R.; Vette-Steinkamp, M.; Hörauf, L.; Speicher, C.; Burkhard, D. Development of an intelligent material shuttle to digitize and connect production areas with the production process planning department. Procedia CIRP 2018, 72, 967–972. [Google Scholar] [CrossRef]
- Rojas, R.A.; Rauch, E.; Vidoni, R.; Matt, D.T. Enabling connectivity of cyber-physical production systems: A conceptual framework. Procedia Manuf. 2017, 11, 822–829. [Google Scholar] [CrossRef]
- Xu, X.; Hua, Q. Industrial big data analysis in smart factory: Current status and research strategies. IEEE Access 2017, 5, 17543–17551. [Google Scholar] [CrossRef]
- Liu, X.; Wei, X.; Guo, L.; Liu, Y.; Song, Q.; Jamalipour, A. Turning the signal interference into benefits: Towards indoor self-powered visible light communication for IoT Devices in industrial radio-hostile environments. IEEE Access 2019, 7, 24978–24989. [Google Scholar] [CrossRef]
- Genge, B.; Haller, P.; Enăchescu, C. Anomaly detection in aging industrial internet of things. IEEE Access 2019, 7, 74217–74230. [Google Scholar] [CrossRef]
- Hwang, J.; Aziz, A.; Sung, N.; Ahmad, A.; Le Gall, F.; Song, J. AUTOCON-IoT: Automated and scalable online conformance testing for IoT applications. IEEE Access 2020, 8, 43111–43121. [Google Scholar] [CrossRef]
- AlKhader, W.; Alkaabi, N.; Salah, K.; Jayaraman, R.; Arshad, J.; Omar, M. Blockchain-based traceability and management for additive manufacturing. IEEE Access 2020, 8, 188363–188377. [Google Scholar] [CrossRef]
- Li, B.; Zhao, Z.; Guan, Y.; Ai, N.; Dong, X.; Wu, B. Task placement across multiple public clouds with deadline constraints for smart factory. IEEE Access 2017, 6, 1560–1564. [Google Scholar] [CrossRef]
- Essien, A.E.; Giannetti, C. A deep learning model for smart manufacturing using convolutional LSTM neural network autoencoders. IEEE Trans. Ind. Informatics 2020, 16, 6069–6078. [Google Scholar] [CrossRef] [Green Version]
- Goldman, C.V.; Baltaxe, M.; Chakraborty, D.; Arinez, J. Explaining learning models in manufacturing processes. Procedia Comput. Sci. 2021, 180, 259–268. [Google Scholar] [CrossRef]
- Yan, H.; Yang, J.; Wan, J. KnowIME: A system to construct a knowledge graph for intelligent manufacturing equipment. IEEE Access 2020, 8, 41805–41813. [Google Scholar] [CrossRef]
- Chen, B.; Liu, Y.; Zhang, C.; Wang, Z. Time series data for equipment reliability analysis with deep learning. IEEE Access 2020, 8, 105484–105493. [Google Scholar] [CrossRef]
- Wang, J.; Wang, D.; Wang, S.; Li, W.; Song, K. Fault diagnosis of bearings based on multi-sensor information fusion and 2D convolutional neural network. IEEE Access 2021, 9, 23717–23725. [Google Scholar] [CrossRef]
- Frustaci, F.; Perri, S.; Cocorullo, G.; Corsonello, P. An embedded machine vision system for an in-line quality check of assembly processes. Procedia Manuf. 2020, 42, 211–218. [Google Scholar] [CrossRef]
- Küfner, T.; Uhlemann, T.H.-J.; Ziegler, B. Lean data in manufacturing systems: Using artificial intelligence for decentralized data reduction and information extraction. Procedia CIRP 2018, 72, 219–224. [Google Scholar] [CrossRef]
- O’Brien, K.; Humphries, J. Object detection using convolutional neural networks for smart manufacturing vision systems in the medical devices sector. Procedia Manuf. 2019, 38, 142–147. [Google Scholar] [CrossRef]
- Sarivan, I.-M.; Greiner, J.N.; Álvarez, D.D.; Euteneuer, F.; Reichenbach, M.; Madsen, O.; Bøgh, S. Enabling real-time quality inspection in smart manufacturing through wearable smart devices and deep learning. Procedia Manuf. 2020, 51, 373–380. [Google Scholar] [CrossRef]
- Pal, D.; Vanijja, V.; Arpnikanondt, C.; Zhang, X.; Papasratorn, B. A quantitative approach for evaluating the quality of experience of smart-wearables from the quality of data and quality of information: An end user perspective. IEEE Access 2019, 7, 64266–64278. [Google Scholar] [CrossRef]
- Hoppenstedt, B.; Probst, T.; Reichert, M.; Schlee, W.; Kammerer, K.; Spiliopoulou, M.; Schobel, J.; Winter, M.; Felnhofer, A.; Kothgassner, O.D.; et al. Applicability of immersive analytics in mixed reality: Usability study. IEEE Access 2019, 7, 71921–71932. [Google Scholar] [CrossRef]
- Tao, W.J.; Lai, Z.H.; Leu, M.C.; Yin, Z.Z. Worker Activity Recognition in Smart Manufacturing Using IMU and sEMG Signals with Convolutional Neural Networks. In Proceedings of the 46th Sme North American Manufacturing Research Conference, Namrc 46, College Station, TX, USA, 18–22 June 2018; Volume 26, pp. 1159–1166. [Google Scholar]
- Zellinger, W.; Wieser, V.; Kumar, M.; Brunner, D.; Shepeleva, N.; Gálvez, R.; Langer, J.; Fischer, L.; Moser, B. Beyond federated learning: On confidentiality-critical machine learning applications in industry. Procedia Comput. Sci. 2021, 180, 734–743. [Google Scholar] [CrossRef]
- Mengoni, M.; Ceccacci, S.; Generosi, A.; Leopardi, A. Spatial augmented reality: An application for human work in smart manufacturing environment. Procedia Manuf. 2018, 17, 476–483. [Google Scholar] [CrossRef]
- Tao, F.; Zhang, M. Digital twin shop-floor: A new shop-floor paradigm towards smart manufacturing. IEEE Access 2017, 5, 20418–20427. [Google Scholar] [CrossRef]
- Latif, H.; Starly, B. A simulation algorithm of a digital twin for manual assembly process. Procedia Manuf. 2020, 48, 932–939. [Google Scholar] [CrossRef]
- Xu, Y.; Sun, Y.; Liu, X.; Zheng, Y. A digital-twin-assisted fault diagnosis using deep transfer learning. IEEE Access 2019, 7, 19990–19999. [Google Scholar] [CrossRef]
- O’Sullivan, J.; O’Sullivan, D.; Bruton, K. A case-study in the introduction of a digital twin in a large-scale smart manufacturing facility. Procedia Manuf. 2020, 51, 1523–1530. [Google Scholar] [CrossRef]
- Zhu, Z.; Liu, C.; Xu, X. Visualisation of the digital twin data in manufacturing by using augmented reality. Procedia CIRP 2019, 81, 898–903. [Google Scholar] [CrossRef]
- Hasan, H.R.; Salah, K.; Jayaraman, R.; Omar, M.; Yaqoob, I.; Pesic, S.; Taylor, T.; Boscovic, D. A blockchain-based approach for the creation of digital twins. IEEE Access 2020, 8, 34113–34126. [Google Scholar] [CrossRef]
- Garcia, M.A.R.; Rojas, R.; Gualtieri, L.; Rauch, E.; Matt, D. A human-in-the-loop cyber-physical system for collaborative assembly in smart manufacturing. Procedia CIRP 2019, 81, 600–605. [Google Scholar] [CrossRef]
- Ji, S.; Lee, S.; Yoo, S.; Suh, I.; Kwon, I.; Park, F.C.; Lee, S.; Kim, H. Learning-based automation of robotic assembly for smart manufacturing. Proc. IEEE 2021, 109, 423–440. [Google Scholar] [CrossRef]
- Ikeda, M.; Ganglbauer, M.; Ashok, P.; Maddukuri, S.; Hofmann, M.; Pichler, A. Instrumented tool based robot programming—Parameterization of screwing process macros. Procedia Manuf. 2019, 38, 415–422. [Google Scholar] [CrossRef]
- Yang, Y.; Li, Y.; Chen, Y.; Li, Y.; Ren, T.; Ren, Y. Design and automatic fabrication of novel bio-inspired soft smart robotic hands. IEEE Access 2020, 8, 155912–155925. [Google Scholar] [CrossRef]
- Brito, T.; Queiroz, J.; Piardi, L.; Fernandes, L.A.; Lima, J.; Leitão, P. A machine learning approach for collaborative robot smart manufacturing inspection for quality control systems. Procedia Manuf. 2020, 51, 11–18. [Google Scholar] [CrossRef]
- Kim, B.S.; Jin, Y.; Nam, S. An integrative user-level customized modeling and simulation environment for smart manufacturing. IEEE Access 2019, 7, 186637–186645. [Google Scholar] [CrossRef]
- Syberfeldt, A.; Danielsson, O.; Gustavsson, P. Augmented reality smart glasses in the smart factory: Product evaluation guidelines and review of available products. IEEE Access 2017, 5, 9118–9130. [Google Scholar] [CrossRef]
- Berger, C.; Hees, A.; Braunreuther, S.; Reinhart, G. Characterization of cyber-physical sensor systems. Procedia CIRP 2016, 41, 638–643. [Google Scholar] [CrossRef]
- Fang, F.Z.; Li, Z.; Arokiam, A.; Gorman, T. Closed loop pmi driven dimensional quality lifecycle management approach for smart manufacturing system. Procedia CIRP 2016, 56, 614–619. [Google Scholar] [CrossRef] [Green Version]
- Reuter, C.; Brambring, F.; Weirich, J.; Kleines, A. Improving data consistency in production control by adaptation of data mining algorithms. Procedia CIRP 2016, 56, 545–550. [Google Scholar] [CrossRef] [Green Version]
- Ren, G.; Hua, Q.; Deng, P.; Yang, C.; Zhang, J. A multi-perspective method for analysis of cooperative behaviors among industrial devices of smart factory. IEEE Access 2017, 5, 10882–10891. [Google Scholar] [CrossRef]
- Song, Z.; Sun, Y.; Yan, H.; Wu, D.; Niu, P.; Wu, X. Robustness of smart manufacturing information systems under conditions of resource failure: A complex network perspective. IEEE Access 2017, 6, 3731–3738. [Google Scholar] [CrossRef]
- Yan, J.; Meng, Y.; Lu, L.; Li, L. Industrial big data in an Industry 4.0 environment: Challenges, schemes, and applications for predictive maintenance. IEEE Access 2017, 5, 23484–23491. [Google Scholar] [CrossRef]
- Kang, H.S.; Lee, J.Y. A real-time cyber modeling approach in MTConnect-based cyber-physical production environment. Procedia CIRP 2018, 72, 462–467. [Google Scholar] [CrossRef]
- Mehta, P.; Butkewitsch-Choze, S.; Seaman, C. Smart manufacturing analytics application for semi-continuous manufacturing process—A use case. Procedia Manuf. 2018, 26, 1041–1052. [Google Scholar] [CrossRef]
- Buhl, J.F.; Grønhøj, R.; Jørgensen, J.K.; Mateus, G.; Pinto, D.; Sørensen, J.K.; Bøgh, S.; Chrysostomou, D. A dual-arm collaborative robot system for the smart factories of the future. Procedia Manuf. 2019, 38, 333–340. [Google Scholar] [CrossRef]
- Lin, H.-K.; Hsieh, C.-H.; Wei, N.-C.; Peng, Y.-C. Association rules mining in R for product performance management in industry 4. Procedia CIRP 2019, 83, 699–704. [Google Scholar] [CrossRef]
- Mughal, M.A.; Shi, P.; Ullah, A.; Mahmood, K.; Abid, M.; Luo, X. Logical tree based secure rekeying management for smart devices groups in IoT enabled WSN. IEEE Access 2019, 7, 76699–76711. [Google Scholar] [CrossRef]
- Silva, J.D.C.; Rodrigues, J.J.P.C.; Saleem, K.; Kozlov, S.A.; Rabelo, R. M4DN.IoT-A networks and devices management platform for internet of things. IEEE Access 2019, 7, 53305–53313. [Google Scholar] [CrossRef]
- Simeone, A.; Caggiano, A.; Boun, L.; Deng, B. Intelligent cloud manufacturing platform for efficient resource sharing in smart manufacturing networks. Procedia CIRP 2019, 79, 233–238. [Google Scholar] [CrossRef]
- Costa, S.; Silva, F.; Campilho, R.; Pereira, T. Guidelines for machine tool sensing and smart manufacturing integration. Procedia Manuf. 2020, 51, 251–257. [Google Scholar] [CrossRef]
- Khayyam, H.; Jamali, A.; Bab-Hadiashar, A.; Esch, T.; Ramakrishna, S.; Jalili, M.; Naebe, M. A novel hybrid machine learning algorithm for limited and big data modeling with application in industry 4. IEEE Access 2020, 8, 111381–111393. [Google Scholar] [CrossRef]
- Malik, S.; Kim, D. A hybrid scheduling mechanism based on agent cooperation mechanism and fair emergency first in smart factory. IEEE Access 2020, 8, 227064–227075. [Google Scholar] [CrossRef]
- Matsuda, M.; Nishi, T.; Hasegawa, M.; Terunuma, T. Construction of a virtual supply chain using enterprise e-catalogues. Procedia CIRP 2020, 93, 688–693. [Google Scholar] [CrossRef]
- Moyne, J.; Qamsane, Y.; Balta, E.C.; Kovalenko, I.; Faris, J.; Barton, K.; Tilbury, D.M. A requirements driven digital twin framework: Specification and opportunities. IEEE Access 2020, 8, 107781–107801. [Google Scholar] [CrossRef]
- Nagorny, K.; Scholze, S.; Colombo, A.W.; Oliveira, J.B. A DIN Spec 91345 RAMI 4.0 compliant data pipelining model: An approach to support data understanding and data acquisition in smart manufacturing environments. IEEE Access 2020, 8, 223114–223129. [Google Scholar] [CrossRef]
- Ou, X.; Huang, J.; Chang, Q.; Hucker, S.; Lovasz, J.G. First time quality diagnostics and improvement through data analysis: A study of a crankshaft line. Procedia Manuf. 2020, 49, 2–8. [Google Scholar] [CrossRef]
- Wang, Q.; Yang, H. Sensor-based recurrence analysis of energy efficiency in machining processes. IEEE Access 2020, 8, 18326–18336. [Google Scholar] [CrossRef]
- Wang, X.V.; Zhang, X.; Yang, Y.; Wang, L. A human-robot collaboration system towards high accuracy. Procedia CIRP 2020, 93, 1085–1090. [Google Scholar] [CrossRef]
- Fathy, Y.; Jaber, M.; Brintrup, A. Learning with imbalanced data in smart manufacturing: A comparative analysis. IEEE Access 2021, 9, 2734–2757. [Google Scholar] [CrossRef]
- Zhou, T.; Tang, D.; Zhu, H.; Wang, L. Reinforcement learning with composite rewards for production scheduling in a smart factory. IEEE Access 2021, 9, 752–766. [Google Scholar] [CrossRef]
- Friedl, J.; Zimmer, B.; Perkhofer, L.; Zenisek, J.; Hofer, P.; Jetter, H.-C. An empirical study of task-specific limitations of the overview+detail technique for interactive time series analysis. Procedia Comput. Sci. 2021, 180, 628–638. [Google Scholar] [CrossRef]
Publisher’s Note: MDPI stays neutral with regard to jurisdictional claims in published maps and institutional affiliations. |
© 2021 by the authors. Licensee MDPI, Basel, Switzerland. This article is an open access article distributed under the terms and conditions of the Creative Commons Attribution (CC BY) license (https://creativecommons.org/licenses/by/4.0/).






