Structure-Based Prediction of Molecular Interactions for Stabilizing Volatile Drugs
Abstract
1. Introduction
2. Materials and Methods
2.1. Materials
2.2. Excipient Database Screening
2.3. Prediction and Screening of d-Borneol-Excipient Interactions Based on Protenix
2.4. Validation of Excipient-d-Borneol Interaction Prediction Based on Molecular Docking
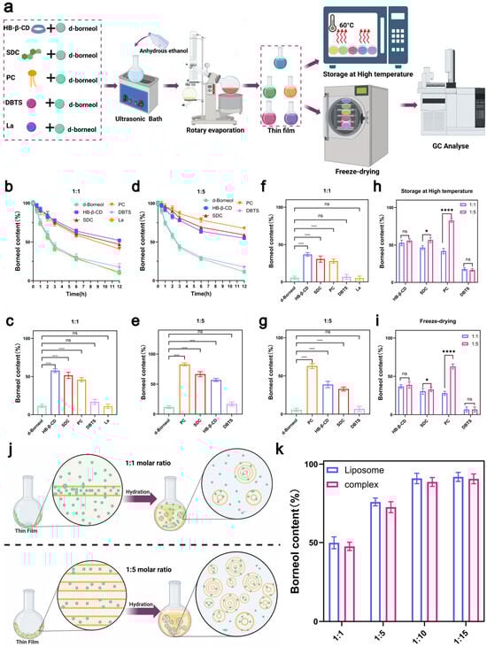
2.5. Experimental Evaluation of the Physical Stability of d-Borneol–Excipient Complexes
2.5.1. Freeze-Drying Retention Rate
2.5.2. Thermal Acceleration Loss Rate
2.6. Sample Preparation
2.7. Molecular Dynamics Simulation of Bo-Lip at Different Molar Ratios
2.8. Characterization of d-Borneol Liposomes (Bo-Lip) at Different Molar Ratios
2.9. Thermodynamic Characterization by Differential Scanning Calorimetry
2.10. Molecular Interaction Analysis by Fourier Transform Infrared Spectroscopy
2.11. Thermal Stability Evaluation by Thermogravimetric Analysis
2.12. Data Analysis
3. Results and Discussion
3.1. Prediction and Screening of d-Borneol-Excipient Interactions Based on Molecular Interaction Principles
3.2. Correlation Validation Between Predicted Interaction Scores and Calculated Binding Affinity
3.3. Experimental Confirmation of Enhanced Stability of d-Borneol–Excipient Complexes
3.4. Comparison of Stability Differences Between d-Borneol–Phospholipid Complexes and Liposomes
3.5. Molecular Mechanism of Phospholipid Dosage Regulating d-Borneol Liposome Encapsulation and Morphological Characterization
3.6. Molecular Interaction Mechanism of d-Borneol-Liposomes Analyzed by DSC and FTIR
3.7. Thermogravimetric Analysis and Long-Term Stability Study
4. Conclusions
Supplementary Materials
Author Contributions
Funding
Data Availability Statement
Conflicts of Interest
References
- Turek, C.; Stintzing, F.C. Stability of Essential Oils: A Review. Compr. Rev. Food Sci. Food Saf. 2013, 12, 40–53. [Google Scholar] [CrossRef]
- Boga, M.; Ersoy, E.; Eroglu Ozkan, E.; Cinar, E.; Mataraci Kara, E.; Yesil Canturk, Y.; Zengin, G. Volatile and phenolic profiling of a traditional medicinal plant, Hypericum empetrifolium with in vitro biological activities. J. Ethnopharmacol. 2021, 272, 113933. [Google Scholar] [CrossRef] [PubMed]
- Barreto, I.C.; de Almeida, A.S.; Sena Filho, J.G. Taxonomic Insights and Its Type Cyclization Correlation of Volatile Sesquiterpenes in Vitex Species and Potential Source Insecticidal Compounds: A Review. Molecules 2021, 26, 6405. [Google Scholar] [CrossRef] [PubMed]
- Bhalani, D.V.; Nutan, B.; Kumar, A.; Singh Chandel, A.K. Bioavailability Enhancement Techniques for Poorly Aqueous Soluble Drugs and Therapeutics. Biomedicines 2022, 10, 2055. [Google Scholar] [CrossRef] [PubMed]
- Zhao, J.J.; Yang, J.; Xie, Y. Improvement strategies for the oral bioavailability of poorly water-soluble flavonoids: An overview. Int. J. Pharm. 2019, 570, 118642. [Google Scholar] [CrossRef]
- Xiao, Z.; Zhang, Y.; Niu, Y.; Ke, Q.; Kou, X. Cyclodextrins as carriers for volatile aroma compounds: A review. Carbohydr. Polym. 2021, 269, 118292. [Google Scholar] [CrossRef]
- Paiva-Santos, A.C.; Ferreira, L.; Peixoto, D.; Silva, F.; Soares, M.J.; Zeinali, M.; Zafar, H.; Mascarenhas-Melo, F.; Raza, F.; Mazzola, P.G.; et al. Cyclodextrins as an encapsulation molecular strategy for volatile organic compounds—Pharmaceutical applications. Colloids Surf. B Biointerfaces 2022, 218, 112758. [Google Scholar] [CrossRef]
- Gharib, R.; Auezova, L.; Charcosset, C.; Greige-Gerges, H. Drug-in-cyclodextrin-in-liposomes as a carrier system for volatile essential oil components: Application to anethole. Food Chem. 2017, 218, 365–371. [Google Scholar] [CrossRef]
- Puri, S.; Mazza, M.; Roy, G.; England, R.M.; Zhou, L.; Nourian, S.; Anand Subramony, J. Evolution of nanomedicine formulations for targeted delivery and controlled release. Adv. Drug Deliv. Rev. 2023, 200, 114962. [Google Scholar] [CrossRef]
- Han, Y.; Huang, S. Nanomedicine is more than a supporting role in rheumatoid arthritis therapy. J. Control. Release 2023, 356, 142–161. [Google Scholar] [CrossRef]
- Hassanzadeh, H.; Alizadeh, M.; Hassanzadeh, R.; Ghanbarzadeh, B. Garlic essential oil-based nanoemulsion carrier: Release and stability kinetics of volatile components. Food Sci. Nutr. 2022, 10, 1613–1625. [Google Scholar] [CrossRef]
- Emtiazi, H.; Salari Sharif, A.; Hemati, M.; Fatemeh Haghiralsadat, B.; Pardakhti, A. Comparative Study of Nano-liposome and Nano-niosome for Delivery of Achillea millefolium Essential Oils: Development, Optimization, Characterization and Their Cytotoxicity Effects on Cancer Cell Lines and Antibacterial Activity. Chem. Biodivers. 2022, 19, e202200397. [Google Scholar] [CrossRef]
- Hu, G.; Zhou, Z.; Tang, G.; Liu, Y.; Zhang, X.; Huang, Y.; Yan, G.; Xiao, J.; Yan, W.; Li, J.; et al. Prodrug Self-Assemblies Based on Plant Volatile Aldehydes with Improved Stability and Antimicrobial Activity Against Plant Pathogens. Small 2025, 21, 2407480. [Google Scholar] [CrossRef]
- Tran, P.H.L.; Wang, T.; Yin, W.; Tran, T.T.D.; Barua, H.T.; Zhang, Y.; Midge, S.B.; Nguyen, T.N.G.; Lee, B.-J.; Duan, W. Development of a nanoamorphous exosomal delivery system as an effective biological platform for improved encapsulation of hydrophobic drugs. Int. J. Pharm. 2019, 566, 697–707. [Google Scholar] [CrossRef] [PubMed]
- Weisany, W.; Yousefi, S.; Tahir, N.A.-r.; Golestanehzadeh, N.; McClements, D.J.; Adhikari, B.; Ghasemlou, M. Targeted delivery and controlled released of essential oils using nanoencapsulation: A review. Adv. Colloid Interface Sci. 2022, 303, 102655. [Google Scholar] [CrossRef] [PubMed]
- Beraldo-de-Araújo, V.L.; Beraldo-de-Araújo, A.; Costa, J.S.R.; Pelegrine, A.C.M.; Ribeiro, L.N.M.; de Paula, E.; Oliveira-Nascimento, L. Excipient-excipient interactions in the development of nanocarriers: An innovative statistical approach for formulation decisions. Sci. Rep. 2019, 9, 10738. [Google Scholar] [CrossRef] [PubMed]
- Chowdhury, P.; Nagesh, P.K.B.; Hatami, E.; Wagh, S.; Dan, N.; Tripathi, M.K.; Khan, S.; Hafeez, B.B.; Meibohm, B.; Chauhan, S.C.; et al. Tannic acid-inspired paclitaxel nanoparticles for enhanced anticancer effects in breast cancer cells. J. Colloid Interface Sci. 2019, 535, 133–148. [Google Scholar] [CrossRef]
- Nel, A.E. Transformational Impact of Nanomedicine: Reconciling Outcome with Promise. Nano Lett. 2020, 20, 5601–5603. [Google Scholar] [CrossRef]
- Zhu, Y.; Huang, R.; Zhu, R.; Xu, W.; Zhu, R.; Cheng, L. DeepScreen: An Accurate, Rapid, and Anti-Interference Screening Approach for Nanoformulated Medication by Deep Learning. Adv. Sci. 2018, 5, 1800909. [Google Scholar] [CrossRef]
- Mann, J.L.; Maikawa, C.L.; Smith, A.A.A.; Grosskopf, A.K.; Baker, S.W.; Roth, G.A.; Meis, C.M.; Gale, E.C.; Liong, C.S.; Correa, S.; et al. An ultrafast insulin formulation enabled by high-throughput screening of engineered polymeric excipients. Sci. Transl. Med. 2020, 12, eaba6676. [Google Scholar] [CrossRef]
- Liu, M.; Yang, Z.; Wen, J.; Ma, Z.; Sun, L.; Wang, M.; Ren, X. The effect of honey as an excipient in the processing of traditional chinese medicine based on chemical profiling, artificial neural network, and virtual screening: Cortex Mori as an example. Arab. J. Chem. 2024, 17, 105519. [Google Scholar] [CrossRef]
- Batra, R.; Chan, H.; Kamath, G.; Ramprasad, R.; Cherukara, M.J.; Sankaranarayanan, S.K.R.S. Screening of Therapeutic Agents for COVID-19 Using Machine Learning and Ensemble Docking Studies. J. Phys. Chem. Lett. 2020, 11, 7058–7065. [Google Scholar] [CrossRef] [PubMed]
- Abramson, J.; Adler, J.; Dunger, J.; Evans, R.; Green, T.; Pritzel, A.; Ronneberger, O.; Willmore, L.; Ballard, A.J.; Bambrick, J.; et al. Accurate structure prediction of biomolecular interactions with AlphaFold 3. Nature 2024, 630, 493–500. [Google Scholar] [CrossRef] [PubMed]
- Eshak, F.; Goupil-Lamy, A. Advancements in Nanobody Epitope Prediction: A Comparative Study of AlphaFold2Multimer vs AlphaFold3. J. Chem. Inf. Model. 2025, 65, 1782–1797. [Google Scholar] [CrossRef] [PubMed]
- Jabeen, A.; Oakeshott, J.G.; Lee, S.F.; Ranganathan, S.; Taylor, P.W. Template-based modeling of insect odorant receptors outperforms AlphaFold3 for ligand binding predictions. Sci. Rep. 2024, 14, 29084. [Google Scholar] [CrossRef]
- ByteDance AML AI4Science Team; Chen, X.; Zhang, Y.; Lu, C.; Ma, W.; Guan, J.; Gong, C.; Yang, J.; Zhang, H.; Zhang, K.; et al. Protenix-Advancing Structure Prediction Through a Comprehensive AlphaFold3 Reproduction. bioRxiv 2025. [Google Scholar] [CrossRef]
- Kulkarni, M.; Sawant, N.; Kolapkar, A.; Huprikar, A.; Desai, N. Borneol: A Promising Monoterpenoid in Enhancing Drug Delivery Across Various Physiological Barriers. AAPS PharmSciTech 2021, 22, 145. [Google Scholar] [CrossRef]
- Wen, Y.; Zhang, Z.; Cai, Z.; Liu, B.; Wu, Z.; Liu, Y. Ligustrazine-Loaded Borneol Liposome Alleviates Cerebral Ischemia–Reperfusion Injury in Rats. ACS Biomater. Sci. Eng. 2022, 8, 4930–4941. [Google Scholar] [CrossRef]
- Long, Y.; Liu, S.; Wan, J.; Zhang, Y.; Li, D.; Yu, S.; Shi, A.; Li, N.; He, F. Brain targeted borneol-baicalin liposome improves blood-brain barrier integrity after cerebral ischemia-reperfusion injury via inhibiting HIF-1α/VEGF/eNOS/NO signal pathway. Biomed. Pharmacother. 2023, 160, 114240. [Google Scholar] [CrossRef]
- Chen, Y.; Jin, X.; Kuang, Y.; Zhang, S.; Zhang, C.; Li, C.; Guo, B. A Novel Oral Drugs Delivery System for Borneol Based on HiCap®100 and Maltodextrin: Preparation, Characterization, and the Investigation as an Intestinal Absorption Enhancer. AAPS PharmSciTech 2023, 24, 197. [Google Scholar] [CrossRef]
- Wang, W.; Ren, Z.; Wang, L.; Cai, Y.; Ma, H.; Fang, L.; Su, J. Nanoparticles-stabilized encapsulation of borneol and citral: Physicochemical characteristics, storage stability and enhanced antibacterial activities. J. Food Sci. 2021, 86, 4554–4565. [Google Scholar] [CrossRef]
- Chen, J.; He, J.; Li, N.; Zheng, H.; Zhao, S. Determination and Correlation of Solubility of Borneol, Camphor, and Isoborneol in Different Solvents. J. Chem. Eng. Data 2019, 64, 1826–1833. [Google Scholar] [CrossRef]
- Ma, R.; Lu, D.; Wang, J.; Xie, Q.; Guo, J. Comparison of pharmacological activity and safety of different stereochemical configurations of borneol: L-borneol, D-borneol, and synthetic borneol. Biomed. Pharmacother. 2023, 164, 114668. [Google Scholar] [CrossRef] [PubMed]
- Homma, F.; Huang, J.; van der Hoorn, R.A.L. AlphaFold-Multimer predicts cross-kingdom interactions at the plant-pathogen interface. Nat. Commun. 2023, 14, 6040. [Google Scholar] [CrossRef]
- Wallner, B. AFsample: Improving multimer prediction with AlphaFold using massive sampling. Bioinformatics 2023, 39, btad573. [Google Scholar] [CrossRef] [PubMed]
- He, X.-H.; Li, J.-R.; Shen, S.-Y.; Xu, H.E. AlphaFold3 versus experimental structures: Assessment of the accuracy in ligand-bound G protein-coupled receptors. Acta Pharmacol. Sin. 2025, 46, 1111–1122. [Google Scholar] [CrossRef]
- Sahu, K.M.; Patra, S.; Swain, S.K. Host-guest drug delivery by β-cyclodextrin assisted polysaccharide vehicles: A review. Int. J. Biol. Macromol. 2023, 240, 124338. [Google Scholar] [CrossRef]
- Fang, F.; Zhang, Z.; Zhang, P.; Zhang, X.; Ma, H.; Wei, Y. Fluorescence detection of amantadine based on competitive β-Cyclodextrin host-guest inclusion process. Colloids Surf. A Physicochem. Eng. Asp. 2024, 681, 132801. [Google Scholar] [CrossRef]
- Eberhardt, J.; Santos-Martins, D.; Tillack, A.F.; Forli, S. AutoDock Vina 1.2.0: New Docking Methods, Expanded Force Field, and Python Bindings. J. Chem. Inf. Model. 2021, 61, 3891–3898. [Google Scholar] [CrossRef]
- Li, Z.; Huang, J.; Ye, L.; Lv, Y.; Zhou, Z.; Shen, Y.; He, Y.; Jiang, L. Encapsulation of Highly Volatile Fragrances in Y Zeolites for Sustained Release: Experimental and Theoretical Studies. ACS Omega 2020, 5, 31925–31935. [Google Scholar] [CrossRef]
- Gore, D.D.; Mishra, N.; Kumar, D.; Jena, G.; Jachak, S.M.; Tikoo, K.; Bansal, A.K.; Singh, I.P. Anti-inflammatory activity, stability, bioavailability and toxicity studies on seabuckthorn polyphenol enriched fraction and its phospholipid complex (Phytosomes) preparation. Int. J. Biol. Macromol. 2025, 297, 139919. [Google Scholar] [CrossRef]
- Barenholz, Y.C. Doxil®—The first FDA-approved nano-drug: Lessons learned. J. Control. Release 2012, 160, 117–134. [Google Scholar] [CrossRef]
- Hagn, F.; Nasr, M.L.; Wagner, G. Assembly of phospholipid nanodiscs of controlled size for structural studies of membrane proteins by NMR. Nat. Protoc. 2018, 13, 79–98. [Google Scholar] [CrossRef]
- Chountoulesi, M.; Naziris, N.; Pippa, N.; Demetzos, C. The significance of drug-to-lipid ratio to the development of optimized liposomal formulation. J. Liposome Res. 2018, 28, 249–258. [Google Scholar] [CrossRef] [PubMed]
- Zhang, W.; Falconer, J.R.; Baguley, B.C.; Shaw, J.P.; Kanamala, M.; Xu, H.; Wang, G.; Liu, J.; Wu, Z. Improving drug retention in liposomes by aging with the aid of glucose. Int. J. Pharm. 2016, 505, 194–203. [Google Scholar] [CrossRef] [PubMed]
- Eggleston, G.; Trask-Morrell, B.J.; Vercellotti, J.R. Use of Differential Scanning Calorimetry and Thermogravimetric Analysis to Characterize the Thermal Degradation of Crystalline Sucrose and Dried Sucrose−Salt Residues. J. Agric. Food Chem. 1996. [Google Scholar] [CrossRef]
- Naktiyok, J.; Bayrakçeken, H.; Özer, A.K.; Gülaboğlu, M.Ş. Kinetics of thermal decomposition of phospholipids obtained from phosphate rock. Fuel Process. Technol. 2013, 116, 158–164. [Google Scholar] [CrossRef]





Disclaimer/Publisher’s Note: The statements, opinions and data contained in all publications are solely those of the individual author(s) and contributor(s) and not of MDPI and/or the editor(s). MDPI and/or the editor(s) disclaim responsibility for any injury to people or property resulting from any ideas, methods, instructions or products referred to in the content. |
© 2026 by the authors. Licensee MDPI, Basel, Switzerland. This article is an open access article distributed under the terms and conditions of the Creative Commons Attribution (CC BY) license.
Share and Cite
Zhao, Y.; Bai, D.; Yang, B.; Wu, T.; Wu, G.; Ye, T.; Wang, S. Structure-Based Prediction of Molecular Interactions for Stabilizing Volatile Drugs. Pharmaceutics 2026, 18, 111. https://doi.org/10.3390/pharmaceutics18010111
Zhao Y, Bai D, Yang B, Wu T, Wu G, Ye T, Wang S. Structure-Based Prediction of Molecular Interactions for Stabilizing Volatile Drugs. Pharmaceutics. 2026; 18(1):111. https://doi.org/10.3390/pharmaceutics18010111
Chicago/Turabian StyleZhao, Yuchen, Danmei Bai, Boyang Yang, Tiannuo Wu, Guangsheng Wu, Tiantian Ye, and Shujun Wang. 2026. "Structure-Based Prediction of Molecular Interactions for Stabilizing Volatile Drugs" Pharmaceutics 18, no. 1: 111. https://doi.org/10.3390/pharmaceutics18010111
APA StyleZhao, Y., Bai, D., Yang, B., Wu, T., Wu, G., Ye, T., & Wang, S. (2026). Structure-Based Prediction of Molecular Interactions for Stabilizing Volatile Drugs. Pharmaceutics, 18(1), 111. https://doi.org/10.3390/pharmaceutics18010111
