Quercetin Nanocrystal Gel: A Novel Topical Therapeutic Strategy for Androgenetic Alopecia
Abstract
1. Introduction
2. Materials and Methods
2.1. Materials
2.2. High-Performance Liquid Chromatography (HPLC) Analysis
2.3. Preparation of QT-NCs
2.4. Preparation of QT-NC Gel
2.5. Physiochemical Characterization of QT-NCs
2.5.1. PS, PDI, and ζ-Potential of QT-NCs
2.5.2. Stability
2.5.3. Microstructural Characterization
2.5.4. X-Ray Diffractometry (XRD)
2.5.5. Differential Scanning Calorimetry (DSC)
2.5.6. Fourier Transform Infrared (FTIR) Spectroscopy
2.6. Rheological Analysis
2.7. Ex Vivo Skin Permeation and Deposition Analysis
2.8. In Vivo Study
2.8.1. AGA Model Establishment and Treatment
2.8.2. Evaluation of in Vivo Hair Growth
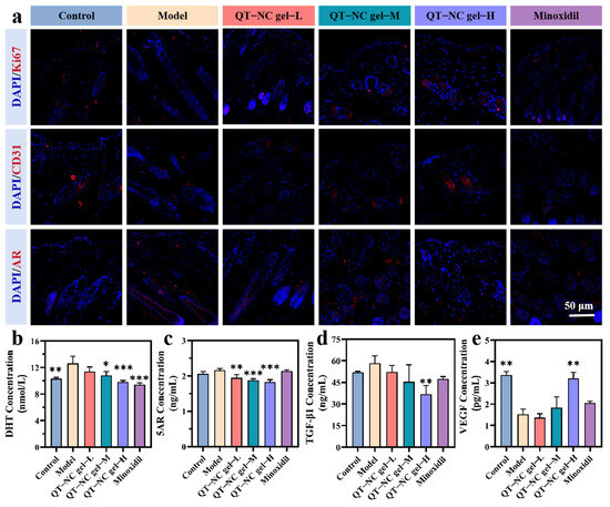
2.8.3. Histology and Immunofluorescence
2.8.4. Determination of DHT, 5-AR, VEGF, and TGF-β1 in Skin
2.9. Data Analysis
3. Results
3.1. Preparation of QT-NCs
3.2. SEM and TEM
3.3. Physiochemical Characterization of QT-NCs
3.4. Rheological Analysis
3.5. In Vitro Percutaneous Study
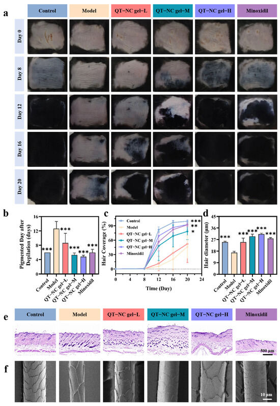
3.6. QT-NC Gel Encourages Hair Growth
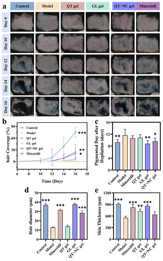
3.7. QT and GL Promoted Hair Growth
4. Discussion
5. Conclusions
Supplementary Materials
Author Contributions
Funding
Institutional Review Board Statement
Informed Consent Statement
Data Availability Statement
Conflicts of Interest
References
- Xiong, J.C.; Liu, Z.X.; Jia, L.L.; Sun, Y.L.; Guo, R.; Xi, T.T.; Li, Z.H.; Wu, M.J.; Jiang, H.; Li, Y.F. Bioinspired engineering ADSC nanovesicles thermosensitive hydrogel enhance autophagy of dermal papilla cells for androgenetic alopecia treatment. Bioact. Mater. 2024, 36, 112–125. [Google Scholar] [CrossRef]
- Ntshingila, S.; Oputu, O.; Arowolo, A.T.; Khumalo, N.P. Androgenetic alopecia: An update. JAAD Int. 2023, 13, 150–158. [Google Scholar] [CrossRef] [PubMed]
- Kaiser, M.; Abdin, R.; Gaumond, S.; Issa, N.T.; Jimenez, J.J. Treatment of Androgenetic Alopecia: Current Guidance and Unmet Needs. Clin. Cosmet. Investig. Dermatol. 2023, 16, 1387–1406. [Google Scholar] [CrossRef] [PubMed]
- Oiwoh, S.O.; Enitan, A.O.; Adegbosin, O.T.; Akinboro, A.O.; Onayemi, E.O. Androgenetic Alopecia: A Review. Niger. Postgrad. Med. J. 2024, 31, 85–92. [Google Scholar] [CrossRef] [PubMed]
- Choi, J.Y.; Boo, M.Y.; Boo, Y.C. Can Plant Extracts Help Prevent Hair Loss or Promote Hair Growth? A Review Comparing Their Therapeutic Efficacies, Phytochemical Components, and Modulatory Targets. Molecules 2024, 29, 2288. [Google Scholar] [CrossRef]
- Cheng, X.; Huang, J.H.; Li, H.L.; Zhao, D.; Liu, Z.; Zhu, L.M.; Zhang, Z.; Peng, W.J. Quercetin: A promising therapy for diabetic encephalopathy through inhibition of hippocampal ferroptosis. Phytomedicine 2024, 126, 154887. [Google Scholar] [CrossRef]
- Zhao, Q.; Zheng, Y.D.; Zhao, D.X.; Zhao, L.Y.; Geng, L.L.; Ma, S.; Cai, Y.S.; Liu, C.Y.; Yan, Y.P.; Belmonte, J.C.I.; et al. Single-cell profiling reveals a potent role of quercetin in promoting hair regeneration. Protein Cell 2023, 14, 398–415. [Google Scholar] [CrossRef]
- Zhang, Z.W.B.; Li, W.B.; Chang, D.; Wei, Z.Q.; Wang, E.D.; Yu, J.; Xu, Y.Z.; Que, Y.M.; Chen, Y.X.; Fan, C.; et al. A combination therapy for androgenic alopecia based on quercetin and zinc/copper dual-doped mesoporous silica nanocomposite microneedle patch. Bioact. Mater. 2023, 24, 81–95. [Google Scholar] [CrossRef]
- Gao, L.; Liu, G.Y.; Wang, X.Q.; Liu, F.; Xu, Y.F.; Ma, J. Preparation of a chemically stable quercetin formulation using nanosuspension technology. Int. J. Pharm. 2011, 404, 231–237. [Google Scholar] [CrossRef]
- Xiang, H.; Xu, S.; Zhang, W.X.; Li, Y.; Zhou, Y.X.; Miao, X.Q. Skin permeation of curcumin nanocrystals: Effect of particle size, delivery vehicles, and permeation enhancer. Colloids Surf. B-Biointerfaces 2023, 224, 113203. [Google Scholar] [CrossRef]
- Kalhapure, R.S.; Palekar, S.; Patel, K.; Monpara, J. Nanocrystals for controlled delivery: State of the art and approved drug products. Expert Opin. Drug Deliv. 2022, 19, 1303–1316. [Google Scholar] [CrossRef]
- Mitri, K.; Shegokar, R.; Gohla, S.; Anselmi, C.; Müller, R.H. Lutein nanocrystals as antioxidant formulation for oral and dermal delivery. Int. J. Pharm. 2011, 420, 141–146. [Google Scholar] [CrossRef]
- Parmar, P.K.; Wadhawan, J.; Bansal, A.K. Pharmaceutical nanocrystals: A promising approach for improved topical drug delivery. Drug Discov. Today 2021, 26, 2329–2349. [Google Scholar] [CrossRef] [PubMed]
- Fischer, P.; Lutz-Bueno, V. Glycyrrhizic acid aggregates seen from a synthetic surfactant perspective. Phys. Chem. Chem. Phys. 2024, 26, 2806–2814. [Google Scholar] [CrossRef] [PubMed]
- Zeng, Q.F.; Wang, Z.X.; Zhu, Z.M.; Hu, Y.; Wang, Y.; Xue, Y.Q.; Wu, Y.F.; Guo, Y.L.; Liang, P.Y.; Chen, H.K.; et al. Glycyrrhizin micellar nanocarriers for topical delivery of baicalin to the hair follicles: A targeted approach tailored for alopecia treatment. Int. J. Pharm. 2022, 625, 122109. [Google Scholar] [CrossRef] [PubMed]
- Zeng, Q.F.; Liang, T.; Liu, M.H.; Guo, Y.L.; Chen, H.K.; Wu, Y.F.; Wang, Z.X.; Hu, Y.; Liang, P.Y.; Zheng, Z.Y.; et al. Co-Assembled Cryptotanshinone Derivative and Glycyrrhizic Acid Carrier-Free Hydrogel: A Synergistic Approach to Acne Treatment. Nano Lett. 2025, 25, 8814–8824. [Google Scholar] [CrossRef]
- Osojnik, I.G.; Skrt, M.; Polak, T.; Seremet, D.; Mrak, P.; Komes, D.; Vrhovsek, U.; Ulrih, N.P. Aspects of quercetin stability and its liposomal enhancement in yellow onion skin extracts. Food Chem. 2024, 459, 140347. [Google Scholar] [CrossRef]
- Ji, Y.; Li, H.R.; Li, J.G.; Yang, G.Q.; Zhang, W.L.; Shen, Y.; Xu, B.H.; Liu, J.P.; Wen, J.Y.; Song, W.T. Hair Follicle-Targeted Delivery of Azelaic Acid Micro/Nanocrystals Promote the Treatment of Acne Vulgaris. Int. J. Nanomed. 2024, 19, 5173–5191. [Google Scholar] [CrossRef]
- Xu, H.J.; Hu, H.; Zhao, M.Y.; Shi, C.H.; Zhang, X.R. Preparation of luteolin loaded nanostructured lipid carrier based gel and effect on psoriasis of mice. Drug Deliv. Transl. Res. 2024, 14, 637–654. [Google Scholar] [CrossRef]
- Yue, P.F.; Li, Y.; Wan, J.; Wang, Y.; Yang, M.; Zhu, W.F.; Wang, C.H.; Yuan, H.L. Process optimization and evaluation of novel baicalin solid nanocrystals. Int. J. Nanomed. 2013, 8, 2961–2973. [Google Scholar] [CrossRef]
- Alshaer, W.; Alsotari, S.; Aladaileh, N.; Rifai, A.; Khalaf, A.; AlQuaissi, B.; Sabbah, B.; Nsairat, H.; Odeh, F. Clarithromycin-Loaded Albumin-Based Nanoparticles for Improved Antibacterial and Anticancer Performance. Pharmaceutics 2025, 17, 729. [Google Scholar] [CrossRef]
- Sheng, Y.Z.; Yu, Q.; Huang, Y.P.; Zhu, Q.A.; Chen, Z.J.; Wu, W.; Yi, T.; Lu, Y. Pickering Emulsions Enhance Oral Bioavailability of Curcumin Nanocrystals: The Effect of Oil Types. Pharmaceutics 2023, 15, 1341. [Google Scholar] [CrossRef]
- Zhou, J.; Zhou, L.; Chen, Z.Y.; Sun, J.; Guo, X.W.; Wang, H.R.; Zhang, X.Y.; Liu, Z.R.; Liu, J.; Zhang, K.; et al. Remineralization and bacterial inhibition of early enamel caries surfaces by carboxymethyl chitosan lysozyme nanogels loaded with antibacterial drugs. J. Dent. 2025, 152, 105489. [Google Scholar] [CrossRef] [PubMed]
- Liu, X.C.; Chen, G.Y.; Yue, X.D.; Wang, C.Y.; Zhang, X.X.; Ran, X.C.; Zong, Y.X.; Wang, J.K.; Wang, X.C. A novel N-stable Co2P nano-catalyst for the synthesis of quinoxalines by annulation of alkynes and 1,2-diaminobenzenes. Chin. Chem. Lett. 2025, 36, 110707. [Google Scholar] [CrossRef]
- Ali, A.; Zafar, S.; Chohan, T.A.; Rasekh, M.; Singh, N.; Fatouros, D.G.; Arshad, M.S.; Ahmad, Z. Development and characterisation of co-axial electrosprayed curcumin-loaded mesoporous silica and polymer composite coated microneedles. Int. J. Pharm. 2025, 678, 125722. [Google Scholar] [CrossRef]
- Chegini, S.P.; Varshosaz, J.; Sadeghi, H.M.; Dehghani, A.; Minaiyan, M. Shear sensitive injectable hydrogels of cross-linked tragacanthic acid for ocular drug delivery: Rheological and biological evaluation. Int. J. Biol. Macromol. 2020, 165, 2789–2804. [Google Scholar] [CrossRef] [PubMed]
- Sun, Y.; Zhang, Y.X.; Liu, X.X.; Tingting, Y.; Shen, L.Y.; Ye, D.; Kong, X.; Su, Y.H.; Tian, Q.P. The preparation of high minoxidil loaded transfersomes and its gel for effective topical treatment of alopecia. J. Drug Deliv. Sci. Technol. 2023, 84, 104458. [Google Scholar] [CrossRef]
- Mbituyimana, B.; Fu, L.N.; Wang, H.; Qi, F.Y.; Jiang, Y.C.; Meng, F.B.; Wu, M.; Shi, Z.J.; Yang, G. Glutamic acid-loaded separable microneedle composite for long-acting hair regeneration treatment. Adv. Compos. Hybrid Mater. 2025, 8, 187. [Google Scholar] [CrossRef]
- Xing, H.; Wang, Y.C.; Huang, S.L.; Peng, H.Q.; Zhao, Z.Y.; Yang, Y.H.; Zhu, X.X.; Li, G.W.; Ma, D. Near-infrared light-triggered nitric oxide-releasing hyaluronic acid hydrogel for precision transdermal therapy of androgenic alopecia. Int. J. Biol. Macromol. 2025, 304, 140751. [Google Scholar] [CrossRef]
- Yuan, A.R.; Xia, F.; Bian, Q.; Wu, H.B.; Gu, Y.T.; Wang, T.; Wang, R.X.; Huang, L.L.; Huang, Q.L.; Rao, Y.F.; et al. Ceria Nanozyme-Integrated Microneedles Reshape the Perifollicular Microenvironment for Androgenetic Alopecia Treatment. ACS Nano 2021, 15, 13759–13769. [Google Scholar] [CrossRef]
- Iqbal, F.M.; Rodríguez-Nogales, C.; Boulens, N.; Delie, F. Formulation and optimization of transferrin-modified genistein nanocrystals: In vitro anti-cancer assessment and pharmacokinetic evaluation. Int. J. Pharm. 2024, 667, 124863. [Google Scholar] [CrossRef]
- Tian, Y.; Wang, S.S.; Yu, Y.; Sun, W.J.; Fan, R.R.; Shi, J.F.; Gu, W.A.; Wang, Z.M.; Zhang, H.; Zheng, A.P. Review of nanosuspension formulation and process analysis in wet media milling using microhydrodynamic model and emerging characterization methods. Int. J. Pharm. 2022, 623, 121862. [Google Scholar] [CrossRef] [PubMed]
- Wang, X.N.; Yang, Y.; Chen, Y.T.; Liu, T.; Ren, J.Y.; Li, H.C.; Lei, W.Z.; Li, S.Q.; Gao, Z.P. Encapsulation and Sustained Release of Quercetin-Loaded pH-Responsive Intelligent Nanovehicles Based on the Coassembly of Pea Protein Isolate and Hyaluronic Acid. J. Agric. Food Chem. 2025, 73, 766–780. [Google Scholar] [CrossRef] [PubMed]
- Shen, B.D.; Zhu, Y.W.; Wang, F.X.; Deng, X.; Yue, P.F.; Yuan, H.L.; Shen, C.Y. Fabrication and in vitro/vivo evaluation of quercetin nanocrystals stabilized by glycyrrhizic acid for liver targeted drug delivery. Int. J. Pharm. X 2024, 7, 100246. [Google Scholar] [CrossRef] [PubMed]
- Lu, J.; Zheng, M.; Kong, R.; Pang, J.; Zhu, X. Enhancing Solubility of Candesartan Cilexetil by Co-milling; Preparation of Candesartan Cilexetil-glycyrrhizic Acid Composite. Indian J. Pharm. Sci. 2019, 81, 211–218. [Google Scholar] [CrossRef]
- You, G.J.; Feng, T.; Zhang, G.Q.; Chen, M.L.; Liu, F.; Sun, L.L.; Wang, M.; Ren, X.L. Preparation, optimization, characterization and in vitro release of baicalein-solubilizing glycyrrhizic acid nano-micelles. Int. J. Pharm. 2021, 601, 120546. [Google Scholar] [CrossRef]
- Saeedi, M.; Moghbeli, M.R.; Vahidi, O. Chitosan/glycyrrhizic acid hydrogel: Preparation, characterization, and its potential for controlled release of gallic acid. Int. J. Biol. Macromol. 2023, 231, 123197. [Google Scholar] [CrossRef]
- Wang, Z.X.; Liu, J.; Chen, Q.Y.; Wu, Y.F.; Li, Y.M.; Ou, M.J.; Tang, S.W.; Deng, Z.Q.; Liu, L.; Jiang, C.P.; et al. Bioactive Glycyrrhizic Acid Ionic Liquid Self-Assembled Nanomicelles for Enhanced Transdermal Delivery of Anti-Photoaging Signal Peptides. Adv. Sci. 2025, 12, 2412581. [Google Scholar] [CrossRef]
- Cheng, X.L.; Zhou, X.Y.; Wang, W.P.; Chen, J.; Cao, Y.K.; Wen, J.; Hu, J. Nanotechnology-driven nanoemulsion gel for enhanced transdermal delivery of Sophora alopecuroides L. empyreumatic oil: Formulation optimization, and anti-biofilm efficacy. Front. Bioeng. Biotechnol. 2025, 13, 1586924. [Google Scholar] [CrossRef]
- Lin, Q.Z.; Wang, C.X.; Jin, Z.Y.; Jiang, L.M.; Wen, J.S.; McClements, D.J.; Qiu, C. Construction of oleogels based on emulsion gels stabilized by glycyrrhizic acid and chitosan. Food Hydrocoll. 2024, 155, 110163. [Google Scholar] [CrossRef]
- Wen, L.H.; Fan, Z.X.; Huang, W.C.; Miao, Y.; Zhang, J.R.; Liu, B.C.; Zhu, D.C.; Dai, D.M.; Zhang, J.X.; Le, D.M.J.; et al. Retinoic acid drives hair follicle stem cell activation via Wnt/β-catenin signalling in androgenetic alopecia. J. Eur. Acad. Dermatol. Venereol. 2025, 39, 189–201. [Google Scholar] [CrossRef]
- Fu, H.J.; Li, W.X.; Liu, J.Y.; Tang, Q.H.; Weng, Z.W.; Zhu, L.J.; Ding, B. Ellagic acid inhibits dihydrotestosterone-induced ferroptosis and promotes hair regeneration by activating the wnt/β-catenin signaling pathway. J. Ethnopharmacol. 2024, 330, 118227. [Google Scholar] [CrossRef]
- Godlaveeti, S.K.; Alshgari, R.A.; Mushab, M.; Li, M.Q.; Ying, H. ZnS/MnO2 nanocomposite electrodes: A dual approach for superior supercapacitor and safety open structure lithium-ion battery. J. Mol. Struct. 2025, 1336, 142114. [Google Scholar] [CrossRef]
- Gao, J.; Weng, Z.Z.; Zhang, Z.; Liu, Y.Y.; Liu, Z.K.; Pu, X.Y.; Yu, S.M.; Zhong, Y.H.; Bai, D.M.; Xin, H.B.; et al. Traditional Scraping (Gua Sha) Combined with Copper-Curcumin Nanoparticle Oleogel for Accurate and Multi-Effective Therapy of Androgenic Alopecia. Adv. Healthc. Mater. 2024, 13, 2303095. [Google Scholar] [CrossRef] [PubMed]
- Yang, W.L.; Lv, Y.D.; Wang, B.B.; Luo, S.Y.; Le, Y.P.; Tang, M.C.; Zhao, R.B.; Li, Y.; Kong, X.D. Polydopamine Synergizes with Quercetin Nanosystem to Reshape the Perifollicular Microenvironment for Accelerating Hair Regrowth in Androgenetic Alopecia. Nano Lett. 2024, 24, 6174–6182. [Google Scholar] [CrossRef] [PubMed]
- Banka, M.D.N.; Bunagan, M.J.K.; Shapiro, J. Pattern Hair Loss in Men Diagnosis and Medical Treatment. Dermatol. Clin. 2013, 31, 129–140. [Google Scholar] [CrossRef] [PubMed]
- Kesika, P.; Sivamaruthi, B.S.; Thangaleela, S.; Bharathi, M.; Chaiyasut, C. Role and Mechanisms of Phytochemicals in Hair Growth and Health. Pharmaceuticals 2023, 16, 206. [Google Scholar] [CrossRef]
- Sayyed, M.M.; Patil, T.S.; Khairnar, T.D.; Gujarathi, N.A.; Aher, A.; Agrawal, Y.O. QbD-Enabled Development of Quercetin Dihydrate-Loaded Nanostructured Lipid Carriers: In vitro Characterization, Safety and Efficacy Assessment in Androgenetic Alopecia Mice Model. BioNanoScience 2025, 15, 216. [Google Scholar] [CrossRef]
- Das, L.; Kaurav, M.; Pandey, R.S. Phospholipid-polymer hybrid nanoparticle-mediated transfollicular delivery of quercetin: Prospective implement for the treatment of androgenic alopecia. Drug Dev. Ind. Pharm. 2019, 45, 1654–1663. [Google Scholar] [CrossRef]
- Cui, Z.W.; Chen, Y.L.; Song, S.P.; Wang, J.W.; Wei, Y.J.; Wu, X.G.; Zhao, G. A carrier-free, injectable, and self-assembling hydrogel based on carvacrol and glycyrrhizin exhibits high antibacterial activity and enhances healing of MRSA-infected wounds. Colloids Surf. B-Biointerfaces 2024, 241, 114068. [Google Scholar] [CrossRef]
- Zhang, Y.Q.; Gong, S.Q.; Liu, L.; Shen, H.; Liu, E.R.; Pan, L.; Gao, N.; Chen, R.L.; Huang, Y.Z. Cyclodextrin-Coordinated Liposome-in-Gel for Transcutaneous Quercetin Delivery for Psoriasis Treatment. ACS Appl. Mater. Interfaces 2023, 15, 40228–40240. [Google Scholar] [CrossRef]











| Constraints | Variables | Parameters | ||||
|---|---|---|---|---|---|---|
| 600 rpm, 1.0 h | Mass ratio of QT to GL | 8:1 | 4:1 | 2:1 | 1:1 | 1:2 |
| 1∶1, 1.0 h | Milling speed | 200 rpm | 400 rpm | 600 rpm | 800 rpm | 1000 rpm |
| 1∶1, 200 rpm | Milling time | 1.0 h | 2.0 h | 3.0 h | 4.0 h | 5.0 h |
| Samples | Consistency Index (K) | Flow Behavior Index (n) | R2 |
|---|---|---|---|
| Carbomer gel | 166.594 ± 2.222 | 0.197 ± 0.004 | 0.989 |
| QT-NC gel | 103.000 ± 1.962 | 0.202 ± 0.006 | 0.979 |
| Formulation | Q48 (μg/cm2) | Kp (cm/h) | Jss (μg·cm−2·h−1) | EI |
|---|---|---|---|---|
| QT gel | 28.48 ± 5.55 | 1.38 ± 0.34 | 6.89 ± 1.70 | 2.14 |
| QT-NC gel | 64.79 ± 13.45 | 2.96 ± 0.77 * | 14.80 ± 3.83 * |
Disclaimer/Publisher’s Note: The statements, opinions and data contained in all publications are solely those of the individual author(s) and contributor(s) and not of MDPI and/or the editor(s). MDPI and/or the editor(s) disclaim responsibility for any injury to people or property resulting from any ideas, methods, instructions or products referred to in the content. |
© 2025 by the authors. Licensee MDPI, Basel, Switzerland. This article is an open access article distributed under the terms and conditions of the Creative Commons Attribution (CC BY) license (https://creativecommons.org/licenses/by/4.0/).
Share and Cite
Su, Y.; Zhu, Y.; Ren, L.; Deng, X.; Song, R.; Wu, L.; Yang, Z.; Yuan, H. Quercetin Nanocrystal Gel: A Novel Topical Therapeutic Strategy for Androgenetic Alopecia. Pharmaceutics 2025, 17, 1188. https://doi.org/10.3390/pharmaceutics17091188
Su Y, Zhu Y, Ren L, Deng X, Song R, Wu L, Yang Z, Yuan H. Quercetin Nanocrystal Gel: A Novel Topical Therapeutic Strategy for Androgenetic Alopecia. Pharmaceutics. 2025; 17(9):1188. https://doi.org/10.3390/pharmaceutics17091188
Chicago/Turabian StyleSu, Yaya, Yuwen Zhu, Lei Ren, Xiang Deng, Rui Song, Lingling Wu, Zhihui Yang, and Hailong Yuan. 2025. "Quercetin Nanocrystal Gel: A Novel Topical Therapeutic Strategy for Androgenetic Alopecia" Pharmaceutics 17, no. 9: 1188. https://doi.org/10.3390/pharmaceutics17091188
APA StyleSu, Y., Zhu, Y., Ren, L., Deng, X., Song, R., Wu, L., Yang, Z., & Yuan, H. (2025). Quercetin Nanocrystal Gel: A Novel Topical Therapeutic Strategy for Androgenetic Alopecia. Pharmaceutics, 17(9), 1188. https://doi.org/10.3390/pharmaceutics17091188

