A Review of Quantitative Systems Pharmacology Models of the Coagulation Cascade: Opportunities for Improved Usability
Abstract
1. Introduction
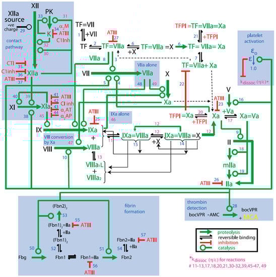
2. Models Overview
3. Reusability
4. Capabilities
5. Future Direction
Author Contributions
Funding
Institutional Review Board Statement
Informed Consent Statement
Data Availability Statement
Acknowledgments
Conflicts of Interest
References
- Glont, M.; Nguyen, T.V.N.; Graesslin, M.; Hälke, R.; Ali, R.; Schramm, J.; Wimalaratne, S.; Kothamachu, V.B.; Rodriguez, N.; Swat, M.J.; et al. BioModels: Expanding horizons to include more modelling approaches and formats. Nucleic Acids Res. 2017, 46, D1248–D1253. [Google Scholar] [CrossRef] [PubMed]
- Hockin, M.F.; Jones, K.C.; Everse, S.J.; Mann, K.G. A Model for the Stoichiometric Regulation of Blood Coagulation. J. Biol. Chem. 2002, 277, 18322–18333. [Google Scholar] [CrossRef] [PubMed]
- Kogan, A.E.; Kardakov, D.V.; Khanin, M.A. Analysis of the Activated Partial Thromboplastin Time Test Using Mathematical Modeling. Thromb. Res. 2001, 101, 299–310. [Google Scholar] [CrossRef]
- Burghaus, R.; Coboeken, K.; Gaub, T.; Kuepfer, L.; Sensse, A.; Siegmund, H.-U.; Weiss, W.; Mueck, W.; Lippert, J. Evaluation of the Efficacy and Safety of Rivaroxaban Using a Computer Model for Blood Coagulation. PLoS ONE 2011, 6, e17626. [Google Scholar] [CrossRef]
- Chatterjee, M.S.; Denney, W.S.; Jing, H.; Diamond, S.L. Systems Biology of Coagulation Initiation: Kinetics of Thrombin Generation in Resting and Activated Human Blood. PLoS Comput. Biol. 2010, 6, e1000950. [Google Scholar] [CrossRef]
- Wajima, T.; Isbister, G.; Duffull, S. A Comprehensive Model for the Humoral Coagulation Network in Humans. Clin. Pharmacol. Ther. 2009, 86, 290–298. [Google Scholar] [CrossRef]
- Ajmera, I.; Swat, M.; Laibe, C.; Le Novère, N.; Chelliah, V. The impact of mathematical modeling on the understanding of diabetes and related complications. CPT Pharmacomet. Syst. Pharmacol. 2013, 2, e54. [Google Scholar] [CrossRef] [PubMed]
- Cucurull-Sanchez, L.; Chappell, M.J.; Chelliah, V.; Cheung, S.Y.A.; Derks, G.; Penney, M.; Phipps, A.; Sheriff, R.S.M.; Timmis, J.; Tindall, M.J.; et al. Best Practices to Maximize the Use and Reuse of Quantitative and Systems Pharmacology Models: Recommendations From the United Kingdom Quantitative and Systems Pharmacology Network. CPT Pharmacomet. Syst. Pharmacol. 2019, 8, 259–272. [Google Scholar] [CrossRef]
- Tiwari, K.; Kananathan, S.; Roberts, M.G.; Meyer, J.P.; Shohan, M.U.S.; Xavier, A.; Maire, M.; Zyoud, A.; Men, J.; Ng, S.; et al. Reproducibility in systems biology modelling. Mol. Syst. Biol. 2021, 17, e9982. [Google Scholar] [CrossRef]
- Humphrey, J.D.; Baek, S.; Niklason, L.E. Biochemomechanics of Cerebral Vasospasm and its Resolution: I. A New Hypothesis and Theoretical Framework. Ann. Biomed. Eng. 2007, 35, 1485–1497. [Google Scholar] [CrossRef] [PubMed]
- Leiderman, K.; Fogelson, A.L. Grow with the flow: A spatial-temporal model of platelet deposition and blood coagulation under flow. Math. Med. Biol. A J. IMA 2010, 28, 47–84. [Google Scholar] [CrossRef] [PubMed]
- Govindarajan, V.; Rakesh, V.; Reifman, J.; Mitrophanov, A.Y. Computational Study of Thrombus Formation and Clotting Factor Effects under Venous Flow Conditions. Biophys. J. 2016, 110, 1869–1885. [Google Scholar] [CrossRef] [PubMed]
- LeCover, R.; Orfeo, T.; Brummel-Ziedins, K.; Bravo, M.; Pusateri, A.; Varner, J. Kinetic Modeling of Coagulation and Fibrinolysis. IFAC-PapersOnLine 2019, 52, 94–100. [Google Scholar] [CrossRef]
- Mitrophanov, A.Y.; Reifman, J. Kinetic modeling sheds light on the mode of action of recombinant factor VIIa on thrombin generation. Thromb. Res. 2011, 128, 381–390. [Google Scholar] [CrossRef]
- Mitrophanov, A.Y.; Szlam, F.; Sniecinski, R.M.; Levy, J.H.; Reifman, J. A Step Toward Balance: Thrombin Generation Improvement via Procoagulant Factor and Antithrombin Supplementation. Anesth. Analg. 2016, 123, 535–546. [Google Scholar] [CrossRef]
- Adams, T.E.; Everse, S.J.; Mann, K.G. Predicting the pharmacology of thrombin inhibitors. J. Thromb. Haemost. 2003, 1, 1024–1027. [Google Scholar] [CrossRef] [PubMed]
- Orfeo, T.; Butenas, S.; Brummel-Ziedins, K.E.; Gissel, M.; Mann, K.G. Anticoagulation by factor Xa inhibitors. J. Thromb. Haemost. 2010, 8, 1745–1753. [Google Scholar] [CrossRef]
- Nayak, S.; Lee, D.; Patel-Hett, S.; Pittman, D.; Martin, S.; Heatherington, A.; Vicini, P.; Hua, F. Using a Systems Pharmacology Model of the Blood Coagulation Network to Predict the Effects of Various Therapies on Biomarkers. CPT Pharmacomet. Syst. Pharmacol. 2015, 4, 396–405. [Google Scholar] [CrossRef] [PubMed]
- Zhou, X.; Huntjens, D.; Gilissen, R. A Systems Pharmacology Model for Predicting Effects of Factor Xa Inhibitors in Healthy Subjects: Assessment of Pharmacokinetics and Binding Kinetics. CPT Pharmacomet. Syst. Pharmacol. 2015, 4, 650–659. [Google Scholar] [CrossRef]
- Blood Laboratory: Hemostasis: PT and PTT Tests. (n.d.). Available online: https://www.medicine.mcgill.ca/physio/vlab/bloodlab/pt_ptt.htm (accessed on 7 November 2022).
- Zekavat, O.R.; Haghpanah, S.; Dehghani, J.; Afrasiabi, A.; Peyvandi, F.; Karimi, M. Comparison of Thrombin Generation Assay With Conventional Coagulation Tests in Evaluation of Bleeding Risk in Patients With Rare Bleeding Disorders. Clin. Appl. Thromb. 2013, 20, 637–644. [Google Scholar] [CrossRef]
- Ratto, N.; Bouchnita, A.; Chelle, P.; Marion, M.; Panteleev, M.; Nechipurenko, D.; Tardy-Poncet, B.; Volpert, V. Patient-Specific Modelling of Blood Coagulation. Bull. Math. Biol. 2021, 83, 1–31. [Google Scholar] [CrossRef]
- Butenas, S.; Brummel, K.E.; Paradis, S.G.; Mann, K.G. Influence of Factor VIIa and Phospholipids on Coagulation in “Acquired” Hemophilia. Arter. Thromb. Vasc. Biol. 2003, 23, 123–129. [Google Scholar] [CrossRef]
- Jones, K.; Mann, K. A model for the tissue factor pathway to thrombin. II. A mathematical simulation. J. Biol. Chem. 1994, 269, 23367–23373. [Google Scholar] [CrossRef] [PubMed]
- Shibeko, A.M.; Woodle, S.A.; Lee, T.K.; Ovanesov, M.V. Unifying the mechanism of recombinant FVIIa action: Dose dependence is regulated differently by tissue factor and phospholipids. Blood 2012, 120, 891–899. [Google Scholar] [CrossRef]
- Danforth, C.M.; Orfeo, T.; Mann, K.G.; Brummel-Ziedins, K.E.; Everse, S.J. The impact of uncertainty in a blood coagulation model. Math. Med. Biol. A J. IMA 2009, 26, 323–336. [Google Scholar] [CrossRef] [PubMed]
- Orfeo, T.; Butenas, S.; Brummel-Ziedins, K.E.; Mann, K.G. The Tissue Factor Requirement in Blood Coagulation. J. Biol. Chem. 2005, 280, 42887–42896. [Google Scholar] [CrossRef] [PubMed]
- Butenas, S.; Orfeo, T.; Gissel, M.T.; Brummel, K.E.; Mann, K.G. The Significance of Circulating Factor IXa in Blood. J. Biol. Chem. 2004, 279, 22875–22882. [Google Scholar] [CrossRef]
- Brummel-Ziedins, K.E.; Orfeo, T.; Callas, P.W.; Gissel, M.; Mann, K.G.; Bovill, E.G. The Prothrombotic Phenotypes in Familial Protein C Deficiency Are Differentiated by Computational Modeling of Thrombin Generation. PLoS ONE 2012, 7, e44378. [Google Scholar] [CrossRef]
- Bravo, M.C.; Orfeo, T.; Mann, K.G.; Everse, S.J. Modeling of human factor Va inactivation by activated protein C. BMC Syst. Biol. 2012, 6, 45. [Google Scholar] [CrossRef]
- Bungay, S.D.; Gentry, P.A.; Gentry, R.D. A mathematical model of lipid-mediated thrombin generation. Math. Med. Biol. A J. IMA 2003, 20, 105–129. [Google Scholar] [CrossRef]
- Kuharsky, A.L.; Fogelson, A.L. Surface-Mediated Control of Blood Coagulation: The Role of Binding Site Densities and Platelet Deposition. Biophys. J. 2001, 80, 1050–1074. [Google Scholar] [CrossRef] [PubMed]
- Lee, D.; Nayak, S.; Martin, S.W.; Heatherington, A.C.; Vicini, P.; Hua, F. A quantitative systems pharmacology model of blood coagulation network describes in vivo biomarker changes in non-bleeding subjects. J. Thromb. Haemost. 2016, 14, 2430–2445. [Google Scholar] [CrossRef]
- Gulati, A.; Isbister, G.; Duffull, S.B. Scale Reduction of a Systems Coagulation Model With an Application to Modeling Pharmacokinetic-Pharmacodynamic Data. CPT Pharmacomet. Syst. Pharmacol. 2014, 3, 90–98. [Google Scholar] [CrossRef] [PubMed]
- Panteleev, M.A.; Balandina, A.N.; Lipets, E.N.; Ovanesov, M.V.; Ataullakhanov, F.I. Task-Oriented Modular Decomposition of Biological Networks: Trigger Mechanism in Blood Coagulation. Biophys. J. 2010, 98, 1751–1761. [Google Scholar] [CrossRef]
- Shibeko, A.M.; Lobanova, E.S.; Panteleev, M.A.; Ataullakhanov, F.I. Blood flow controls coagulation onset via the positive feedback of factor VII activation by factor Xa. BMC Syst. Biol. 2010, 4, 5. [Google Scholar] [CrossRef] [PubMed]
- Hartmann, S.; Biliouris, K.; Lesko, L.; Nowak-Göttl, U.; Trame, M. Quantitative Systems Pharmacology Model to Predict the Effects of Commonly Used Anticoagulants on the Human Coagulation Network. CPT Pharmacomet. Syst. Pharmacol. 2016, 5, 554–564. [Google Scholar] [CrossRef]
- Pressly, M.A.; Neal, M.D.; Clermont, G.; Parker, R.S.; Dynamics Modeling of Thromboelastography to Inform State of Coagulopathy in Trauma Patients. Foundations of Computer Aided Process Operations/Chemical Process Control. 2016. Available online: https://folk.ntnu.no/skoge/prost/proceedings/focapo-cpc-2017/FOCAPO-CPC%202017%20Contributed%20Papers/105_CPC_Contributed.pdf (accessed on 8 December 2022).
- Anand, M.; Rajagopal, K. A Model Incorporating Some of the Mechanical and Biochemical Factors Underlying Clot Formation and Dissolution in Flowing Blood. J. Theor. Med. 2003, 5, 183–218. [Google Scholar] [CrossRef]
- Baldwin, S.A.; Basmadjian, D. A mathematical model of thrombin production in blood coagulation, Part I: The sparsely covered membrane case. Ann. Biomed. Eng. 1994, 22, 357–370. [Google Scholar] [CrossRef] [PubMed]
- Baugh, R.J.; Broze, G.J.; Krishnaswamy, S. Regulation of Extrinsic Pathway Factor Xa Formation by Tissue Factor Pathway Inhibitor. J. Biol. Chem. 1998, 273, 4378–4386. [Google Scholar] [CrossRef] [PubMed]
- Beltrami, E.; Jesty, J. Mathematical analysis of activation thresholds in enzyme-catalyzed positive feedbacks: Application to the feedbacks of blood coagulation. Proc. Natl. Acad. Sci. USA 1995, 92, 8744–8748. [Google Scholar] [CrossRef]
- Bungay, S.D.; Gentry, P.A.; Gentry, R.D. Modelling Thrombin Generation in Human Ovarian Follicular Fluid. Bull. Math. Biol. 2006, 68, 2283–2302. [Google Scholar] [CrossRef] [PubMed]
- Burghaus, R.; Coboeken, K.; Gaub, T.; Niederalt, C.; Sensse, A.; Siegmund, H.-U.; Weiss, W.; Mueck, W.; Tanigawa, T.; Lippert, J. Computational investigation of potential dosing schedules for a switch of medication from warfarin to rivaroxaban—An oral, direct Factor Xa inhibitor. Front. Physiol. 2014, 5, 417. [Google Scholar] [CrossRef]
- Cazzaniga, P.; Nobile, M.S.; Besozzi, D.; Bellini, M.; Mauri, G. Massive Exploration of Perturbed Conditions of the Blood Coagulation Cascade through GPU Parallelization. BioMed Res. Int. 2014, 2014, 863298. [Google Scholar] [CrossRef]
- Dolan, A.T.; Diamond, S.L. Systems Modeling of Ca2+ Homeostasis and Mobilization in Platelets Mediated by IP3 and Store-Operated Ca2+ Entry. Biophys. J. 2014, 106, 2049–2060. [Google Scholar] [CrossRef] [PubMed]
- Dunster, J.L.; King, J.R. Mathematical modelling of thrombin generation: Asymptotic analysis and pathway characterization. IMA J. Appl. Math. 2016, 82, 60–96. [Google Scholar] [CrossRef]
- Hansen, K.B.; Shadden, S.C. Automated reduction of blood coagulation models. Int. J. Numer. Methods Biomed. Eng. 2019, 35, e3220. [Google Scholar] [CrossRef] [PubMed]
- Hockin, M.F.; Cawthern, K.M.; Kalafatis, M.; Mann, K.G. A Model Describing the Inactivation of Factor Va by APC: Bond Cleavage, Fragment Dissociation, and Product Inhibition. Biochemistry 1999, 38, 6918–6934. [Google Scholar] [CrossRef] [PubMed]
- Kearney, K.J.; Butler, J.; Posada, O.M.; Wilson, C.; Heal, S.; Ali, M.; Hardy, L.; Ahnström, J.; Gailani, D.; Foster, R.; et al. Kallikrein directly interacts with and activates Factor IX, resulting in thrombin generation and fibrin formation independent of Factor XI. Proc. Natl. Acad. Sci. USA 2021, 118, e2014810118. [Google Scholar] [CrossRef]
- Khanin, M.; Semenov, V. A mathematical model of the kinetics of blood coagulation. J. Theor. Biol. 1989, 136, 127–134. [Google Scholar] [CrossRef]
- Khanin, M.A.; Rakov, D.V.; Kogan, A.E. Mathematical Model for the Blood Coagulation Prothrombin Time Test. Thromb. Res. 1998, 89, 227–232. [Google Scholar] [CrossRef]
- Kramoroff, A.; Nigretto, J.M. In vitro factor XI activation mechanism according to an optimized model of activated partial thromboplastin time test. Blood Coagul. Fibrinolysis 2001, 12, 289–299. [Google Scholar] [CrossRef]
- Kremers, R.M.; Peters, T.C.; Wagenvoord, R.J.; Hemker, H.C. The balance of pro- and anticoagulant processes underlying thrombin generation. J. Thromb. Haemost. 2015, 13, 437–447. [Google Scholar] [CrossRef]
- Lakshmanan, H.H.S.; Estonilo, A.; Reitsma, S.E.; Melrose, A.R.; Subramanian, J.; Zheng, T.J.; Maddala, J.; Tucker, E.I.; Gailani, D.; McCarty, O.J.; et al. Revised model of the tissue factor pathway of thrombin generation: Role of the feedback activation of FXI. J. Thromb. Haemost. 2022, 20, 1350–1363. [Google Scholar] [CrossRef]
- Leipold, R.J.; Bozarth, T.A.; Racanelli, A.L.; Dicker, I.B. Mathematical Model of Serine Protease Inhibition in the Tissue Factor Pathway to Thrombin. J. Biol. Chem. 1995, 270, 25383–25387. [Google Scholar] [CrossRef]
- Lo, K.; Denney, W.S.; Diamond, S.L. Stochastic Modeling of Blood Coagulation Initiation. Pathophysiol. Haemost. Thromb. 2005, 34, 80–90. [Google Scholar] [CrossRef] [PubMed]
- Luan, D.; Szlam, F.; Tanaka, K.A.; Barie, P.S.; Varner, J.D. Ensembles of uncertain mathematical models can identify network response to therapeutic interventions. Mol. Biosyst. 2010, 6, 2272–2286. [Google Scholar] [CrossRef]
- Luan, D.; Zai, M.; Varner, J.D. Computationally Derived Points of Fragility of a Human Cascade Are Consistent with Current Therapeutic Strategies. PLoS Comput. Biol. 2007, 3, e142. [Google Scholar] [CrossRef] [PubMed]
- Makin, J.G.; Narayanan, S. A Hybrid-System Model of the Coagulation Cascade: Simulation, Sensitivity, and Validation. J. Bioinform. Comput. Biol. 2013, 11, 1342004. [Google Scholar] [CrossRef] [PubMed]
- Rojano, R.M.; Mendez, S.; Lucor, D.; Ranc, A.; Giansily-Blaizot, M.; Schved, J.-F.; Nicoud, F. Kinetics of the coagulation cascade including the contact activation system: Sensitivity analysis and model reduction. Biomech. Model. Mechanobiol. 2019, 18, 1139–1153. [Google Scholar] [CrossRef] [PubMed]
- Mitrophanov, A.Y.; Rosendaal, F.R.; Reifman, J. Computational Analysis of the Effects of Reduced Temperature on Thrombin Generation. Anesth. Analg. 2013, 117, 565–574. [Google Scholar] [CrossRef] [PubMed]
- Mitrophanov, A.Y.; Rosendaal, F.R.; Reifman, J. Mechanistic Modeling of the Effects of Acidosis on Thrombin Generation. Anesth. Analg. 2015, 121, 278–288. [Google Scholar] [CrossRef]
- Mitrophanov, A.Y.; Wolberg, A.S.; Reifman, J. Kinetic model facilitates analysis of fibrin generation and its modulation by clotting factors: Implications for hemostasis-enhancing therapies. Mol. Biosyst. 2014, 10, 2347–2357. [Google Scholar] [CrossRef] [PubMed]
- Müller, J.; Brandt, S.; Mayerhofer, K.; Tjardes, T.; Maegele, M. Tolerance and threshold in the extrinsic coagulation system. Math. Biosci. 2008, 211, 226–254. [Google Scholar] [CrossRef] [PubMed]
- Nagashima, H. Studies on the Different Modes of Action of the Anticoagulant Protease Inhibitors DX-9065a and Argatroban: I. EFFECTS ON THROMBIN GENERATION. J. Biol. Chem. 2002, 277, 50439–50444. [Google Scholar] [CrossRef] [PubMed]
- Naito, K.; Fujikawa, K. Activation of human blood coagulation factor XI independent of factor XII. J. Biol. Chem. 1991, 266, 7353–7358. [Google Scholar] [CrossRef] [PubMed]
- Naski, M.; Shafer, J. A kinetic model for the alpha-thrombin-catalyzed conversion of plasma levels of fibrinogen to fibrin in the presence of antithrombin III. J. Biol. Chem. 1991, 266, 13003–13010. [Google Scholar] [CrossRef] [PubMed]
- Panteleev, M.A.; Ovanesov, M.V.; Kireev, D.A.; Shibeko, A.M.; Sinauridze, E.I.; Ananyeva, N.M.; Butylin, A.A.; Saenko, E.L.; Ataullakhanov, F.I. Spatial Propagation and Localization of Blood Coagulation Are Regulated by Intrinsic and Protein C Pathways, Respectively. Biophys. J. 2006, 90, 1489–1500. [Google Scholar] [CrossRef]
- Pohl, B.; Beringer, C.; Bomhard, M.; Keller, F. The Quick Machine—A Mathematical Model for the Extrinsic Activation of Coagulation. Pathophysiol. Haemost. Thromb. 1994, 24, 325–337. [Google Scholar] [CrossRef]
- Pokhilko, A.; Ataullakhanov, F. Contact Activation of Blood Coagulation: Trigger Properties and Hysteresis Hypothesis: Kinetic Recognition of Foreign Surfaces upon Contact Activation of Blood Coagulation: A Hypothesis. J. Theor. Biol. 1998, 191, 213–219. [Google Scholar] [CrossRef]
- Purvis, J.E.; Chatterjee, M.S.; Brass, L.F.; Diamond, S.L. A molecular signaling model of platelet phosphoinositide and calcium regulation during homeostasis and P2Y1 activation. Blood 2008, 112, 4069–4079. [Google Scholar] [CrossRef]
- Qiao, Y.; Liu, J.; Zeng, Y. A kinetic model for simulation of blood coagulation and inhibition in the intrinsic path. J. Med. Eng. Technol. 2005, 29, 70–74. [Google Scholar] [CrossRef] [PubMed]
- Qiao, Y.; Xu, C.; Zeng, Y.; Xu, X.; Zhao, H.; Xu, H. The kinetic model and simulation of blood coagulation—The kinetic influence of activated protein C. Med. Eng. Phys. 2004, 26, 341–347. [Google Scholar] [CrossRef] [PubMed]
- Ratto, N.; Tokarev, A.; Chelle, P.; Tardy-Poncet, B.; Volpert, V. Clustering of Thrombin Generation Test Data Using a Reduced Mathematical Model of Blood Coagulation. Acta Biotheor. 2019, 68, 21–43. [Google Scholar] [CrossRef] [PubMed]
- Stortelder, W.J.H.; Hemker, P.; Hemker, H.C. Mathematical Modelling in Blood Coagulation: Simulation and Parameter Estimation. Modelling, Analysis and Simulation [MAS]. 1997, Volume 9720, pp. 1–11. Available online: http://www.narcis.nl/publication/RecordID/oai%3Acwi.nl%3A4725 (accessed on 8 December 2022).
- Susree, M.; Anand, M. A mathematical model for in vitro coagulation of blood: Role of platelet count and inhibition. Sādhanā 2017, 42, 291–305. [Google Scholar] [CrossRef]
- Susree, M.; Panteleev, M.A.; Anand, M. Coated platelets introduce significant delay in onset of peak thrombin production: Theoretical predictions. J. Theor. Biol. 2018, 453, 108–116. [Google Scholar] [CrossRef]
- Sveshnikova, A.N.; Ataullakhanov, F.I.; Panteleev, M.A. Compartmentalized calcium signaling triggers subpopulation formation upon platelet activation through PAR1. Mol. Biosyst. 2015, 11, 1052–1060. [Google Scholar] [CrossRef]
- Tanos, P.; Isbister, G.; Lalloo, D.; Kirkpatrick, C.; Duffull, S. A model for venom-induced consumptive coagulopathy in snake bite. Toxicon 2008, 52, 769–780. [Google Scholar] [CrossRef]
- Terentyeva, V.A.; Sveshnikova, A.N.; Panteleev, M.A. Kinetics and mechanisms of surface-dependent coagulation factor XII activation. J. Theor. Biol. 2015, 382, 235–243. [Google Scholar] [CrossRef]
- Willems, G.M.; Lindhout, T.; Hermens, W.T.; Hemker, H.C. Simulation Model for Thrombin Generation in Plasma. Pathophysiol. Haemost. Thromb. 1991, 21, 197–207. [Google Scholar] [CrossRef]
- Xu, C.; Xu, X.H.; Zeng, Y.; Chen, Y.W. Simulation of a mathematical model of the role of the TFPI in the extrinsic pathway of coagulation. Comput. Biol. Med. 2005, 35, 435–445. [Google Scholar] [CrossRef]
- Xu, C.; Zeng, Y.J.; Gregersen, H. Dynamic model of the role of platelets in the blood coagulation system. Med. Eng. Phys. 2002, 24, 587–593. [Google Scholar] [CrossRef] [PubMed]
- Zarnitsina, V.; Pokhilko, A.; Ataullakhanov, F. A Mathematical Model for the Spatio-Temporal Dynamics of Intrinsic Pathway of Blood Coagulation. I. The Model Description. Thromb. Res. 1996, 84, 225–236. [Google Scholar] [CrossRef] [PubMed]
- Zarnitsina, V.; Pokhilko, A.; Ataullakhanov, F. A Mathematical Model for the Spatio-Temporal Dynamics of Intrinsic Pathway of Blood Coagulation. II. Results. Thromb. Res. 1996, 84, 333–344. [Google Scholar] [CrossRef] [PubMed]
- Santagostino, E.; Mancuso, M.E.; Rocino, A.; Mancuso, G.; Scaraggi, F.; Mannucci, P.M. A prospective randomized trial of high and standard dosages of recombinant factor VIIa for treatment of hemarthroses in hemophiliacs with inhibitors. J. Thromb. Haemost. 2006, 4, 367–371. [Google Scholar] [CrossRef] [PubMed]






| QSP Model Capabilities | Description | References |
|---|---|---|
| Investigate the mechanism(s) of the coagulation cascade | The simultaneous existence of TF-dependent and phospholipid-dependent rFVIIa-induced coagulation where each mechanism is independent | [5,14,23] |
| Inhibition of TF-VIIa by TFPI and VII activation by Xa combine to create a threshold-like response of thrombin generation | [5,36] | |
| Impact of prekallikrein on the activation of FXII via the intrinsic pathway | [5,6,19] | |
| Effects of PC, AT-III, and thrombomodulin ™ on thrombin generation (whole-blood in vitro experiments) | [15] | |
| 1000-fold increase in Xa levels following platelet activation (whole-blood in vitro experiments) | [5] | |
| Auto-activation of XI on negatively charged surfaces | [5] | |
| Increase understanding of in vivo coagulation | Estimated the typical amount of TF and FXIIa in vivo | [4] |
| Hemophilia A and B can be simulated using QSP models | [6,14,18] | |
| PC mutation carriers have greater thrombin generation than individuals that do not | [29] | |
| Increase understanding in the treatment of thrombosis, bleeding (hemostasis) | A high rFVIIa dose amount is necessary to overcome zymogen inhibition by endogenous FVII | [14] |
| Treatments using supraphysiological dosing of FVIIa accelerate thrombin generation for FVIII/FIX-deficient blood | [6,14] | |
| Simulations uncovered the conditions at which normal thrombin generation is unable to be restored (bleeding) following the supplementation of depleted blood with prothrombin complex concentrates | [15] | |
| Delay in clotting typically following the administration of resuscitation fluids caused by a dilution of coagulation factors | [5,6,17,27] | |
| Predict the delayed clot prolongation times of the anticoagulant rivaroxaban in patient whole blood | [17] | |
| Investigate the treatment of brown snake envenomation | [34] | |
| Evaluate direct thrombin inhibitors | [4,16,17,18,19] | |
| The drug effect of rivaroxaban is dependent on the TF initiation level whereas the effects of warfarin are independent of TF initiation | [4] | |
| Direct thrombin inhibitors strongly depend on preactivated FVa concentrations (ablate thrombin generation) | [16] | |
| Response of FXa and fibrin were sensitive to the target binding kinetics of direct FXa inhibitors | [19] | |
| Rivaroxaban is effective at suppressing clotting due to both blood resupply and ongoing coagulation due to its higher reactivity towards the prothrombinase complex | [17] |
Disclaimer/Publisher’s Note: The statements, opinions and data contained in all publications are solely those of the individual author(s) and contributor(s) and not of MDPI and/or the editor(s). MDPI and/or the editor(s) disclaim responsibility for any injury to people or property resulting from any ideas, methods, instructions or products referred to in the content. |
© 2023 by the authors. Licensee MDPI, Basel, Switzerland. This article is an open access article distributed under the terms and conditions of the Creative Commons Attribution (CC BY) license (https://creativecommons.org/licenses/by/4.0/).
Share and Cite
Chung, D.; Bakshi, S.; van der Graaf, P.H. A Review of Quantitative Systems Pharmacology Models of the Coagulation Cascade: Opportunities for Improved Usability. Pharmaceutics 2023, 15, 918. https://doi.org/10.3390/pharmaceutics15030918
Chung D, Bakshi S, van der Graaf PH. A Review of Quantitative Systems Pharmacology Models of the Coagulation Cascade: Opportunities for Improved Usability. Pharmaceutics. 2023; 15(3):918. https://doi.org/10.3390/pharmaceutics15030918
Chicago/Turabian StyleChung, Douglas, Suruchi Bakshi, and Piet H. van der Graaf. 2023. "A Review of Quantitative Systems Pharmacology Models of the Coagulation Cascade: Opportunities for Improved Usability" Pharmaceutics 15, no. 3: 918. https://doi.org/10.3390/pharmaceutics15030918
APA StyleChung, D., Bakshi, S., & van der Graaf, P. H. (2023). A Review of Quantitative Systems Pharmacology Models of the Coagulation Cascade: Opportunities for Improved Usability. Pharmaceutics, 15(3), 918. https://doi.org/10.3390/pharmaceutics15030918

