PLGA Nanoparticles Containing VCAM-1 Inhibitor Succinobucol and Chemotherapeutic Doxorubicin as Therapy against Primary Tumors and Their Lung Metastases
Abstract
1. Introduction
2. Materials and Methods
2.1. Materials
2.2. B16F10 Cell Culture Methods
2.3. Preparation and Characterization of Nanoparticles
2.4. Hemolysis Assay
2.5. In Vitro Drug Release
2.6. In Vitro Cellular Uptake
2.7. In Vitro Cytotoxicity Assay
2.8. In Vitro Apoptosis Assay
2.9. In Vitro Inhibition of Cell Migration
2.10. Immunofluorescence Assay of VCAM-1 Expression
2.11. Animal Studies
2.12. In Vivo Anti-Primary Tumor Efficacy
2.13. In Vivo Anti-Lung Metastasis Efficacy
2.14. Statistical Analysis
3. Results
3.1. Characterization
3.2. In Vitro Drug Release
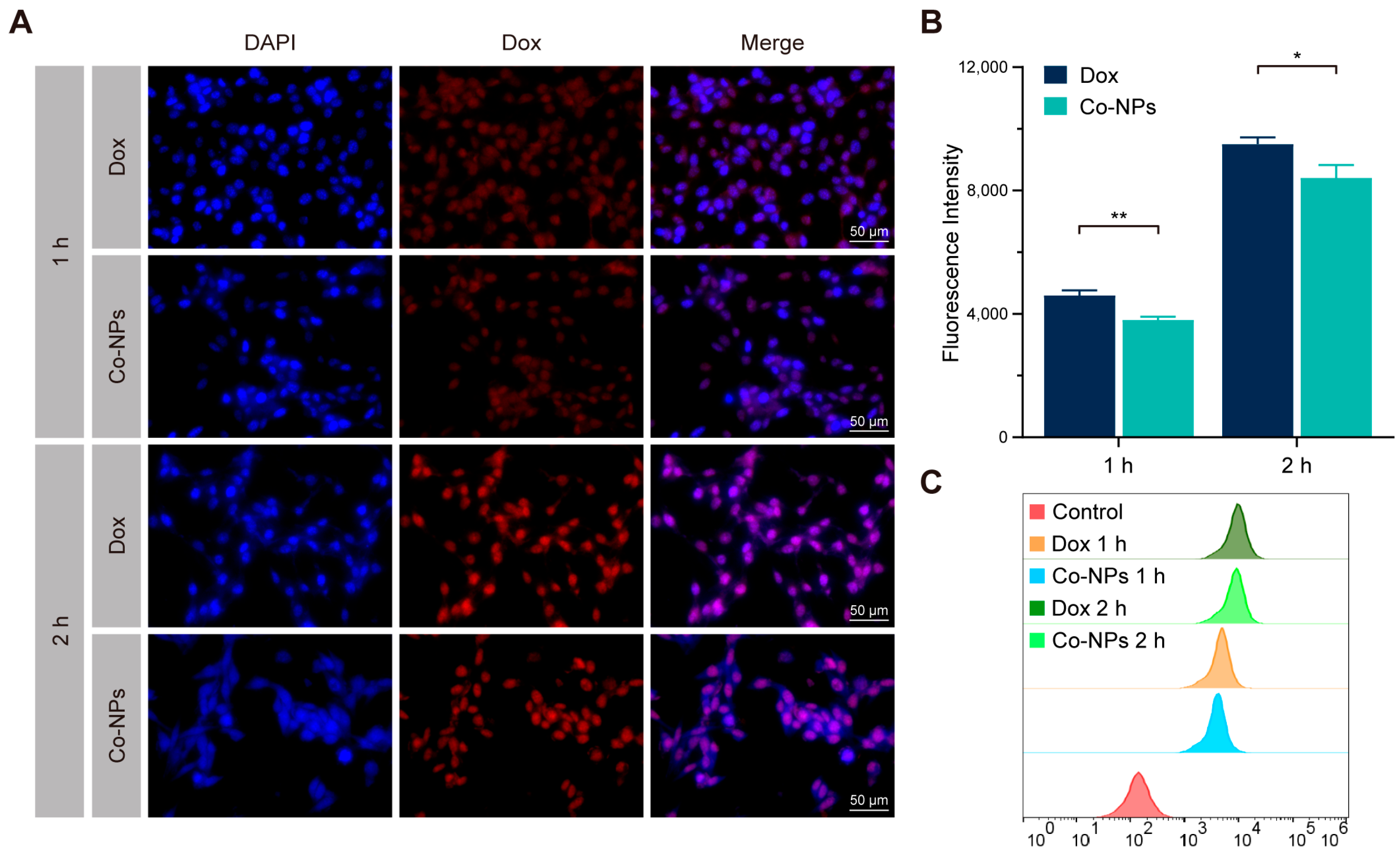
3.3. In Vitro Cellular Uptake
3.4. In Vitro Cytotoxicity and Apoptosis
3.5. In Vitro Anti-Metastasis Effects
3.6. Inhibitory Effects on VCAM-1 Expression
3.7. In Vivo Anti-Primary Tumor Efficacy
3.8. In Vivo Anti-Lung Metastasis Efficacy
4. Conclusions
Supplementary Materials
Author Contributions
Funding
Institutional Review Board Statement
Informed Consent Statement
Data Availability Statement
Acknowledgments
Conflicts of Interest
References
- Sung, H.; Ferlay, J.; Siegel, R.L.; Laversanne, M.; Soerjomataram, I.; Jemal, A.; Bray, F. Global Cancer Statistics 2020: GLOBOCAN Estimates of Incidence and Mortality Worldwide for 36 Cancers in 185 Countries. CA Cancer J. Clin. 2021, 71, 209–249. [Google Scholar] [CrossRef] [PubMed]
- Cohen, P.A.; Jhingran, A.; Oaknin, A.; Denny, L. Cervical cancer. Lancet 2019, 393, 169–182. [Google Scholar] [CrossRef]
- Achrol, A.S.; Rennert, R.C.; Anders, C.; Soffietti, R.; Ahluwalia, M.S.; Nayak, L.; Peters, S.; Arvold, N.D.; Harsh, G.R.; Steeg, P.S.; et al. Brain metastases. Nat. Rev. Dis. Prim. 2019, 5, 5. [Google Scholar] [CrossRef] [PubMed]
- Kudchadkar, R.R.; Lowe, M.C.; Khan, M.K.; McBrien, S.M. Metastatic melanoma. CA Cancer J. Clin. 2020, 70, 78–85. [Google Scholar] [CrossRef]
- Valastyan, S.; Weinberg, R.A. Tumor Metastasis: Molecular Insights and Evolving Paradigms. Cell 2011, 147, 275–292. [Google Scholar] [CrossRef] [PubMed]
- Dong, J.; Zhu, C.; Zhang, F.; Zhou, Z.; Sun, M. “Attractive/adhesion force” dual-regulatory nanogels capable of CXCR4 antagonism and autophagy inhibition for the treatment of metastatic breast cancer. J. Control. Release 2021, 341, 892–903. [Google Scholar] [CrossRef]
- Chi, J.; Jiang, Z.; Qiao, J.; Peng, Y.; Liu, W.; Han, B. Synthesis and anti-metastasis activities of norcantharidin-conjugated carboxymethyl chitosan as a novel drug delivery system. Carbohydr. Polym. 2019, 214, 80–89. [Google Scholar] [CrossRef] [PubMed]
- Wang, G.; Sun, M.; Jiang, Y.; Zhang, T.; Sun, W.; Wang, H.; Yin, F.; Wang, Z.; Sang, W.; Xu, J.; et al. Anlotinib, a novel small molecular tyrosine kinase inhibitor, suppresses growth and metastasis via dual blockade of VEGFR2 and MET in osteosarcoma. Int. J. Cancer 2019, 145, 979–993. [Google Scholar] [CrossRef] [PubMed]
- Kudelka, A.P.; Levy, T.; Verschraegen, C.; Edwards, C.L.; Piamsomboon, S.; Termrungruanglert, W.; Freedman, R.S.; Kaplan, A.L.; Kieback, D.G.; A Meyers, C.; et al. A phase I study of TNP-470 administered to patients with advanced squamous cell cancer of the cervix. Clin. Cancer Res. 1997, 3, 1501–1505. [Google Scholar]
- A Shepherd, F.; Sridhar, S.S. Angiogenesis inhibitors under study for the treatment of lung cancer. Lung Cancer 2003, 41, 63–72. [Google Scholar] [CrossRef]
- Franks, M.E.; Macpherson, G.R.; Figg, W.D. Thalidomide. Lancet 2004, 363, 1802–1811. [Google Scholar] [CrossRef] [PubMed]
- Clark, J.I.; Moon, J.; Hutchins, L.F.; Sosman, J.A.; Kast, W.M.; Da Silva, D.M.; Liu, P.Y.; Thompson, J.A.; Flaherty, L.E.; Sondak, V.K. Phase 2 trial of combination thalidomide plus temozolomide in patients with metastatic malignant melanoma: Southwest Oncology Group S0508. Cancer 2009, 116, 424–431. [Google Scholar] [CrossRef] [PubMed]
- Liu, Y.-S.; Lin, H.-Y.; Lai, S.-W.; Huang, C.-Y.; Huang, B.-R.; Chen, P.-Y.; Wei, K.-C.; Lu, D.-Y. MiR-181b modulates EGFR-dependent VCAM-1 expression and monocyte adhesion in glioblastoma. Oncogene 2017, 36, 5006–5022. [Google Scholar] [CrossRef]
- Chen, Q.; Zhang, X.H.; Massagué, J. Macrophage binding to receptor VCAM-1 transmits survival signals in breast cancer cells that invade the lungs. Cancer Cell 2011, 20, 538–549. [Google Scholar] [CrossRef] [PubMed]
- Chen, Q.; Massagué, J. Molecular pathways: VCAM-1 as a potential therapeutic target in metastasis. Clin. Cancer Res. 2012, 18, 5520–5525. [Google Scholar] [CrossRef]
- Ferjančič, Š.; Gil-Bernabé, A.M.; Hill, S.A.; Allen, D.; Richardson, P.; Sparey, T.; Savory, E.; McGuffog, J.; Muschel, R.J. VCAM-1 and VAP-1 recruit myeloid cells that promote pulmonary metastasis in mice. Blood 2013, 121, 3289–3297. [Google Scholar] [CrossRef]
- Schlesinger, M.; Bendas, G. Vascular cell adhesion molecule-1 (VCAM-1)-An increasing insight into its role in tumorigenicity and metastasis. Int. J. Cancer 2015, 136, 2504–2514. [Google Scholar] [CrossRef]
- VanHeyst, K.A.; Choi, S.H.; Kingsley, D.T.; Huang, A.Y. Ectopic Tumor VCAM-1 Expression in Cancer Metastasis and Therapy Resistance. Cells 2022, 11, 3922. [Google Scholar] [CrossRef]
- Colle, D.; Santos, D.B.; Hartwig, J.M.; Godoi, M.; Engel, D.F.; de Bem, A.F.; Braga, A.L.; Farina, M. Succinobucol, a Lipid-Lowering Drug, Protects Against 3-Nitropropionic Acid-Induced Mitochondrial Dysfunction and Oxidative Stress in SH-SY5Y Cells via Upregulation of Glutathione Levels and Glutamate Cysteine Ligase Activity. Mol. Neurobiol. 2015, 53, 1280–1295. [Google Scholar] [CrossRef]
- Meng, C.Q.; Somers, P.K.; Rachita, C.L.; Holt, L.A.; Hoong, L.K.; Zheng, X.; Simpson, J.E.; Hill, R.R.; Olliff, L.K.; Kunsch, C.; et al. Novel phenolic antioxidants as multifunctional inhibitors of inducible VCAM-1 expression for use in atherosclerosis. Bioorganic Med. Chem. Lett. 2002, 12, 2545–2548. [Google Scholar] [CrossRef]
- A Wasserman, M.; Sundell, C.L.; Kunsch, C.; Edwards, D.; Meng, C.Q.; Medford, R.M. Chemistry and pharmacology of vascular protectants: A novel approach to the treatment of atherosclerosis and coronary artery disease. Am. J. Cardiol. 2003, 91, 34–40. [Google Scholar] [CrossRef]
- Doggrell, S.A. Experimental and clinical studies show that the probucol derivative AGI-1067 prevents vascular growth. Expert Opin. Investig. Drugs 2003, 12, 1855–1859. [Google Scholar] [CrossRef] [PubMed]
- Cao, H.; Zhang, Z.; Zhao, S.; He, X.; Yu, H.; Yin, Q.; Zhang, Z.; Gu, W.; Chen, L.; Li, Y. Hydrophobic interaction mediating self-assembled nanoparticles of succinobucol suppress lung metastasis of breast cancer by inhibition of VCAM-1 expression. J. Control. Release 2015, 205, 162–171. [Google Scholar] [CrossRef] [PubMed]
- He, X.; Yu, H.; Bao, X.; Cao, H.; Yin, Q.; Zhang, Z.; Li, Y. pH-Responsive Wormlike Micelles with Sequential Metastasis Targeting Inhibit Lung Metastasis of Breast Cancer. Adv. Healthc. Mater. 2016, 5, 439–448. [Google Scholar] [CrossRef] [PubMed]
- Dan, Z.; Cao, H.; He, X.; Zhang, Z.; Zou, L.; Zeng, L.; Xu, Y.; Yin, Q.; Xu, M.; Zhong, D.; et al. A pH-Responsive Host-guest Nanosystem Loading Succinobucol Suppresses Lung Metastasis of Breast Cancer. Theranostics 2016, 6, 435–445. [Google Scholar] [CrossRef] [PubMed]
- Magdy, T.; Jiang, Z.; Jouni, M.; Fonoudi, H.; Lyra-Leite, D.; Jung, G.; Romero-Tejeda, M.; Kuo, H.-H.; Fetterman, K.A.; Gharib, M.; et al. RARG variant predictive of doxorubicin-induced cardiotoxicity identifies a cardioprotective therapy. Cell Stem Cell 2021, 28, 2076–2089.e7. [Google Scholar] [CrossRef]
- Kong, C.-Y.; Guo, Z.; Song, P.; Zhang, X.; Yuan, Y.-P.; Teng, T.; Yan, L.; Tang, Q.-Z. Underlying the Mechanisms of Doxorubicin-Induced Acute Cardiotoxicity: Oxidative Stress and Cell Death. Int. J. Biol. Sci. 2022, 18, 760–770. [Google Scholar] [CrossRef]
- Bigagli, E.; Cinci, L.; D’Ambrosio, M.; Luceri, C. Transcriptomic Characterization, Chemosensitivity and Regulatory Effects of Exosomes in Spontaneous EMT/MET Transitions of Breast Cancer Cells. Cancer Genom.—Proteom. 2019, 16, 163–173. [Google Scholar] [CrossRef]
- Liu, C.-L.; Chen, M.-J.; Lin, J.-C.; Lin, C.-H.; Huang, W.-C.; Cheng, S.-P.; Chen, S.-N.; Chang, Y.-C. Doxorubicin Promotes Migration and Invasion of Breast Cancer Cells through the Upregulation of the RhoA/MLC Pathway. J. Breast Cancer 2019, 22, 185–195. [Google Scholar] [CrossRef]
- Mohammed, S.; Shamseddine, A.A.; Newcomb, B.; Chavez, R.S.; Panzner, T.D.; Lee, A.H.; Canals, D.; Okeoma, C.M.; Clarke, C.J.; Hannun, Y.A. Sublethal doxorubicin promotes migration and invasion of breast cancer cells: Role of Src Family non-receptor tyrosine kinases. Breast Cancer Res. 2021, 23, 1–20. [Google Scholar] [CrossRef]
- Yang, F.; Hu, Y.; Shao, L.; Zhuang, J.; Huo, Q.; He, S.; Chen, S.; Wang, J.; Xie, N. SIRT7 interacts with TEK (TIE2) to promote adriamycin induced metastasis in breast cancer. Cell. Oncol. 2021, 44, 1405–1424. [Google Scholar] [CrossRef] [PubMed]
- Nechaeva, A.M.; Artyukhov, A.A.; Luss, A.L.; Shtilman, M.I.; Svistunova, A.Y.; Motyakin, M.V.; Levina, I.I.; Krivoborodov, E.G.; Toropygin, I.Y.; Chistyakov, E.M.; et al. The Synthesis and Properties of a New Carrier for Paclitaxel and Doxorubicin Based on the Amphiphilic Copolymer of N -vinyl-2-pyrrolidone and Acrylic Acid. Macromol. Chem. Phys. 2022. [Google Scholar] [CrossRef]
- Nechaeva, A.; Artyukhov, A.; Luss, A.; Shtilman, M.; Gritskova, I.; Shulgin, A.; Motyakin, M.; Levina, I.; Krivoborodov, E.; Toropygin, I.; et al. Synthesis of Amphiphilic Copolymers of N-Vinyl-2-pyrrolidone and Allyl Glycidyl Ether for Co-Delivery of Doxorubicin and Paclitaxel. Polymers 2022, 14, 1727. [Google Scholar] [CrossRef] [PubMed]
- Lu, Z.; Long, Y.; Li, J.; Ren, K.; Zhao, W.; Wang, X.; Xia, C.; Wang, Y.; Li, M.; Zhang, Z.; et al. Simultaneous inhibition of breast cancer and its liver and lung metastasis by blocking inflammatory feed-forward loops. J. Control. Release 2021, 338, 662–679. [Google Scholar] [CrossRef]
- Jiang, K.; Song, X.; Yang, L.; Li, L.; Wan, Z.; Sun, X.; Gong, T.; Lin, Q.; Zhang, Z. Enhanced antitumor and anti-metastasis efficacy against aggressive breast cancer with a fibronectin-targeting liposomal doxorubicin. J. Control. Release 2017, 271, 21–30. [Google Scholar] [CrossRef]
- Hua, Y.; Su, Y.; Zhang, H.; Liu, N.; Wang, Z.; Gao, X.; Gao, J.; Zheng, A. Poly(lactic-co-glycolic acid) microsphere production based on quality by design: A review. Drug Deliv. 2021, 28, 1342–1355. [Google Scholar] [CrossRef]
- Che, J.; Okeke, C.; Hu, Z.-B.; Xu, J. DSPE-PEG: A Distinctive Component in Drug Delivery System. Curr. Pharm. Des. 2015, 21, 1598–1605. [Google Scholar] [CrossRef]
- Huang, J.; Lai, W.; Wang, Q.; Tang, Q.; Hu, C.; Zhou, M.; Wang, F.; Xie, D.; Zhang, Q.; Liu, W.; et al. Effective Triple-Negative Breast Cancer Targeted Treatment Using iRGD-Modified RBC Membrane-Camouflaged Nanoparticles. Int. J. Nanomed. 2021, 16, 7497–7515. [Google Scholar] [CrossRef]
- Liu, Y.; Li, Q.; Xiong, X.; Huang, Y.; Zhou, Z. Enhanced cellular uptake by non-endocytic pathway for tumor therapy. J. Mater. Chem. B 2018, 6, 7411–7419. [Google Scholar] [CrossRef]
- Zhou, M.; Li, L.; Li, L.; Lin, X.; Wang, F.; Li, Q.; Huang, Y. Overcoming chemotherapy resistance via simultaneous drug-efflux circumvention and mitochondrial targeting. Acta Pharm. Sin. B 2018, 9, 615–625. [Google Scholar] [CrossRef]
- Li, Q.; Yang, J.; Chen, C.; Lin, X.; Zhou, M.; Zhou, Z.; Huang, Y. A novel mitochondrial targeted hybrid peptide modified HPMA copolymers for breast cancer metastasis suppression. J. Control. Release 2020, 325, 38–51. [Google Scholar] [CrossRef]
- Merbel, A.F.; Horst, G.V.; Buijs, J.T.; Pluijm, G.V. Protocols for Migration and Invasion Studies in Prostate Cancer. Methods Mol. Biol. 2018, 1786, 67–79. [Google Scholar]
- Kawai, H.; Minamiya, Y.; Kitamura, M.; Matsuzaki, I.; Hashimoto, M.; Suzuki, H.; Abo, S. Direct measurement of doxorubicin concentration in the intact, living single cancer cell during hyperthermia. Cancer 1997, 79, 214–219. [Google Scholar] [CrossRef]
- Sahay, G.; Batrakova, E.V.; Kabanov, A.V. Different Internalization Pathways of Polymeric Micelles and Unimers and Their Effects on Vesicular Transport. Bioconjugate Chem. 2008, 19, 2023–2029. [Google Scholar] [CrossRef] [PubMed]
- Behzadi, S.; Serpooshan, V.; Tao, W.; Hamaly, M.A.; Alkawareek, M.Y.; Dreaden, E.C.; Brown, D.; Alkilany, A.M.; Farokhzad, O.C.; Mahmoudi, M. Cellular uptake of nanoparticles: Journey inside the cell. Chem. Soc. Rev. 2017, 46, 4218–4244. [Google Scholar] [CrossRef] [PubMed]
- Kamaly, N.; Yameen, B.; Wu, J.; Farokhzad, O.C. Degradable Controlled-Release Polymers and Polymeric Nanoparticles: Mechanisms of Controlling Drug Release. Chem. Rev. 2016, 116, 2602–2663. [Google Scholar] [CrossRef]
- Jabir, N.R.; Tabrez, S.; Ashraf, G.M.; Shakil, S.; Damanhouri, G.A.; Kamal, M.A. Nanotechnology-based approaches in anticancer research. Int. J. Nanomed. 2012, 7, 4391–4408. [Google Scholar]
- Hynes, R.O. Metastatic Cells Will Take Any Help They Can Get. Cancer Cell 2011, 20, 689–690. [Google Scholar] [CrossRef]
- Zhang, X.; Liu, C.; Hu, F.; Zhang, Y.; Wang, J.; Gao, Y.; Jiang, Y.; Zhang, Y.; Lan, X. PET Imaging of VCAM-1 Expression and Monitoring Therapy Response in Tumor with a 68Ga-Labeled Single Chain Variable Fragment. Mol. Pharm. 2018, 15, 609–618. [Google Scholar] [CrossRef]








| Nanoparticle | Size (nm) | PDI | Zeta Potential (mV) | LE % (Dox) | EE % (Dox) | LE % (Suc) | EE % (Suc) |
|---|---|---|---|---|---|---|---|
| Dox NPs | 155.5 ± 5.5 | 0.213 ± 0.006 | −7.81 ± 0.23 | 3.59 | 93.56 | / | / |
| Suc NPs | 131.6 ± 2.2 | 0.164 ± 0.003 | −7.62 ± 0.19 | / | / | 4.83 | 98.63 |
| Co-NPs | 122.4 ± 1.1 | 0.245 ± 0.007 | −6.77 ± 0.42 | 4.02 | 84.30 | 6.54 | 94.29 |
Disclaimer/Publisher’s Note: The statements, opinions and data contained in all publications are solely those of the individual author(s) and contributor(s) and not of MDPI and/or the editor(s). MDPI and/or the editor(s) disclaim responsibility for any injury to people or property resulting from any ideas, methods, instructions or products referred to in the content. |
© 2023 by the authors. Licensee MDPI, Basel, Switzerland. This article is an open access article distributed under the terms and conditions of the Creative Commons Attribution (CC BY) license (https://creativecommons.org/licenses/by/4.0/).
Share and Cite
Wang, J.; Wang, F.; Xie, D.; Zhou, M.; Liao, J.; Wu, H.; Dai, Y.; Huang, J.; Zhao, Y. PLGA Nanoparticles Containing VCAM-1 Inhibitor Succinobucol and Chemotherapeutic Doxorubicin as Therapy against Primary Tumors and Their Lung Metastases. Pharmaceutics 2023, 15, 349. https://doi.org/10.3390/pharmaceutics15020349
Wang J, Wang F, Xie D, Zhou M, Liao J, Wu H, Dai Y, Huang J, Zhao Y. PLGA Nanoparticles Containing VCAM-1 Inhibitor Succinobucol and Chemotherapeutic Doxorubicin as Therapy against Primary Tumors and Their Lung Metastases. Pharmaceutics. 2023; 15(2):349. https://doi.org/10.3390/pharmaceutics15020349
Chicago/Turabian StyleWang, Jie, Fengling Wang, Dandan Xie, Min Zhou, Jiaxing Liao, Hongliang Wu, Yue Dai, Jingbin Huang, and Yu Zhao. 2023. "PLGA Nanoparticles Containing VCAM-1 Inhibitor Succinobucol and Chemotherapeutic Doxorubicin as Therapy against Primary Tumors and Their Lung Metastases" Pharmaceutics 15, no. 2: 349. https://doi.org/10.3390/pharmaceutics15020349
APA StyleWang, J., Wang, F., Xie, D., Zhou, M., Liao, J., Wu, H., Dai, Y., Huang, J., & Zhao, Y. (2023). PLGA Nanoparticles Containing VCAM-1 Inhibitor Succinobucol and Chemotherapeutic Doxorubicin as Therapy against Primary Tumors and Their Lung Metastases. Pharmaceutics, 15(2), 349. https://doi.org/10.3390/pharmaceutics15020349
