Hyaluronic Acid-Binding, Anionic, Nanoparticles Inhibit ECM Degradation and Restore Compressive Stiffness in Aggrecan-Depleted Articular Cartilage Explants
Abstract
1. Introduction
2. Materials and Methods
2.1. Materials
2.2. Nanoparticle Synthesis
2.3. Peptide Synthesis
2.4. Peptide Conjugation
2.5. Nanoparticle Characterization
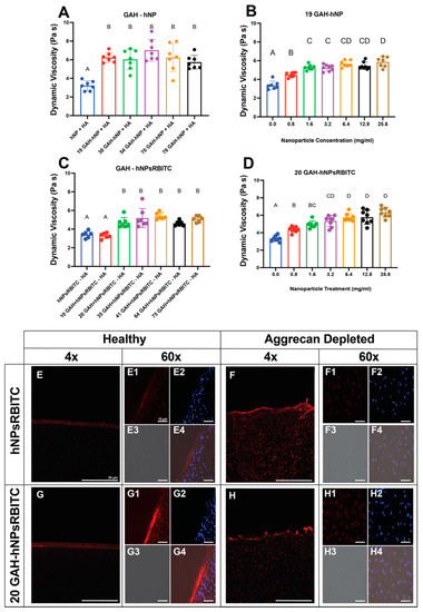
2.6. Dynamic Viscosity
2.7. Tissue Harvest
2.8. Therapeutic Diffusion into Cartilage
2.9. Compression Testing
2.10. GAG Quantification
2.11. Histology & Immunohistochemistry Assessment
2.12. In Vivo Nanoparticle Retention
2.13. Statistical Analysis
3. Results
3.1. Peptide Conjugation & Characterization
3.2. Hyaluronic Acid Binding and Diffusion into Cartilage Explants
3.3. Diffusion into Aggrecan Depleted Cartilage Explants
3.4. Compression Testing
3.5. ECM Degradation
3.6. Histology and Immunohistochemistry
3.7. Retention of GAH-hNPsRBITC within Joint Space
4. Discussion
5. Conclusions
Supplementary Materials
Author Contributions
Funding
Institutional Review Board Statement
Data Availability Statement
Acknowledgments
Conflicts of Interest
Abbreviations
| AAc | Acrylic Acid |
| ACI | Autologous Chondrocyte Implantation |
| ACN | Acetonitrile |
| AD | Aggrecan Depleted |
| AMPS | 2-acrylamido-2-methyl-1-propanesulfonic acid |
| BAC | N,N′-bis (acryloyl) cystamine |
| CMGI | Center for Molecular and Genomic Imaging |
| CS | Chondroitin Sulfate |
| DCM | Dichloromethane |
| DIPEA | N-Diisopropylethylamine |
| DLS | Dynamic Light Scattering |
| DMEM | Dulbecco’s Modified Eagle Media |
| DMF | Dimethylformamide |
| DMSO | Dimethyl Sulfoxide |
| DTT | Dithiothreitol |
| ECM | Extracellular Matrix |
| FBS | Fetal Bovine Serum |
| FDA | Food and Drug Administration |
| FPLC | Fast-Protein Liquid Chromatography |
| GAG | Glycosaminoglycan |
| GAH | GAHWQFNALTVRGSG HA-binding Peptide |
| GSH | Glutathione |
| HA | Hyaluronic Acid |
| HBSS | Hank’s Balanced Salt Solution |
| hNP | Hollow Nanoparticle |
| HPLC | High-Performance Liquid Chromatography |
| IA | Intra-Articular |
| IGD | Interglobular Domain |
| IL-1β | Interleuken-1 Beta |
| IL-6 | Interleuken-6 |
| IVIS | In Vivo Image System |
| KPS | Potassium Persulfate |
| KS | Keratin Sulfate |
| LCST | Lower Critical Solution Temperature |
| MBA | N,N′-methylene-bis-diacrylaminde |
| MALDI-TOF | Matrix Assisted Laser Desorption/Ionization-Time of Flight |
| MAPKAP 2 | Mitogen Activated Protein Kinase Activated Protein Kinase 2 |
| MK2 | MAPKAP2 |
| MK2i | MK2 inhibitor |
| MMP | Matrix Metalloprotease |
| NIPAm | N-isopropylacrylamide |
| NP | Nanoparticle |
| NSAID | Non-Steroidal Anti-Inflammatory Drug |
| pNIPAm | Poly(N-isopropylacrylamide) |
| PDI | Polydispersity Index |
| PEG | poly(ethylene glycol) |
| PTOA | Post Traumatic Osteoarthritis |
| OA | Osteoarthritis |
| RBITC | Rhodamine B Isothiocyanate |
| SDS | Sodium Dodecyl Sulfate |
| TFA | Trifluoroacetic Acid |
| TFF | Trangential Flow Filtration |
| TIPS | Triisopropylsilane |
| TRE | Total Radiance Emission |
References
- Yelin, E.; Weinstein, S.; King, T. The burden of musculoskeletal diseases in the United States. Semin. Arthritis Rheum. 2016, 46, 259–260. [Google Scholar] [CrossRef]
- Dare, D.; Rodeo, S. Mechanisms of Post-traumatic Osteoarthritis after ACL Injury. Curr. Rheumatol. Rep. 2014, 16, 1–5. [Google Scholar] [CrossRef] [PubMed]
- Muir, H. The chondrocyte, architect of cartilage. Biomechanics, structure, function and molecular biology of cartilage matrix macromolecules. BioEssays 1995, 17, 1039–1048. [Google Scholar] [CrossRef] [PubMed]
- Roughley, P.J.; Mort, J.S. The role of aggrecan in normal and osteoarthritic cartilage. J. Exp. Orthop. 2014, 1, 8. [Google Scholar] [CrossRef] [PubMed]
- Pratta, M.A.; Yao, W.; Decicco, C.; Tortorella, M.D.; Liu, R.-Q.; Copeland, R.A.; Magolda, R.; Newton, R.C.; Trzaskos, J.M.; Arner, E.C. Aggrecan Protects Cartilage Collagen from Proteolytic Cleavage. J. Biol. Chem. 2003, 278, 45539–45545. [Google Scholar] [CrossRef]
- Little, C.B.; Meeker, C.T.; Golub, S.B.; Lawlor, K.E.; Farmer, P.J.; Smith, S.M.; Fosang, A.J. Blocking aggrecanase cleavage in the aggrecan interglobular domain abrogates cartilage erosion and promotes cartilage repair. J. Clin. Investig. 2008, 118, 3813. [Google Scholar] [CrossRef][Green Version]
- Sharma, S.; Vazquez-Portalatin, N.; Calve, S.; Panitch, A. Biomimetic Molecules Lower Catabolic Expression and Prevent Chondroitin Sulfate Degradation in an Osteoarthritic ex Vivo Model. ACS Biomater. Sci. Eng. 2015, 2, 241–250. [Google Scholar] [CrossRef]
- Crofford, L.J. Use of NSAIDs in treating patients with arthritis. Arthritis Res. Ther. 2013, 15, 1–10. [Google Scholar] [CrossRef]
- Mora, J.C.; Przkora, R.; Cruz-Almeida, Y. Knee osteoarthritis: Pathophysiology and current treatment modalities. J. Pain Res. 2018, 11, 2189–2196. [Google Scholar] [CrossRef]
- Katz, J.N.; Arant, K.R.; Loeser, R.F. Diagnosis and Treatment of Hip and Knee Osteoarthritis: A Review. JAMA 2021, 325, 568–578. [Google Scholar] [CrossRef]
- Webb, D.; Naidoo, P. Viscosupplementation for knee osteoarthritis: A focus on Hylan G-F 20. Orthop. Res. Rev. 2018, 10, 73–81. [Google Scholar] [CrossRef]
- Bernhard, J.C.; Panitch, A. Synthesis and characterization of an aggrecan mimic. Acta Biomater. 2012, 8, 1543–1550. [Google Scholar] [CrossRef] [PubMed]
- Sharma, S.; Panitch, A.; Neu, C.P. Incorporation of an aggrecan mimic prevents proteolytic degradation of anisotropic cartilage analogs. Acta Biomater. 2013, 9, 4618–4625. [Google Scholar] [CrossRef] [PubMed]
- Faust, H.J.; Sommerfeld, S.D.; Rathod, S.; Rittenbach, A.; Banerjee, S.R.; Tsui, B.M.; Pomper, M.; Amzel, M.L.; Singh, A.; Elisseeff, J.H. A hyaluronic acid binding peptide-polymer system for treating osteoarthritis. Biomaterials 2018, 183, 93–101. [Google Scholar] [CrossRef]
- Sharma, S.; Lee, A.; Choi, K.; Kim, K.; Youn, I.; Trippel, S.B.; Panitch, A. Biomimetic Aggrecan Reduces Cartilage Extracellular Matrix From Degradation and Lowers Catabolic Activity in Ex Vivo and In Vivo Models. Macromol. Biosci. 2013, 13, 1228–1237. [Google Scholar] [CrossRef] [PubMed]
- Deloney, M.; Smart, K.; Christiansen, B.A.; Panitch, A. Thermoresponsive, hollow, degradable core-shell nanoparticles for intra-articular delivery of anti-inflammatory peptide. J. Control Release 2020, 323, 47–58. [Google Scholar] [CrossRef] [PubMed]
- Bartlett, R.L.; Sharma, S.; Panitch, A. Cell-penetrating peptides released from thermosensitive nanoparticles suppress pro-inflammatory cytokine response by specifically targeting inflamed cartilage explants. Nanomed. Nanotechnol. Biol. Med. 2013, 9, 419–427. [Google Scholar] [CrossRef]
- Poole, A.R.; Pidoux, I.; Reiner, A.; Tang, L.H.; Choi, H.; Rosenberg, L. Localization of proteoglycan monomer and link protein in the matrix of bovine articular cartilage: An immunohistochemical study. J. Histochem. Cytochem. 1980, 28, 621–635. [Google Scholar] [CrossRef]
- Farndale, R.W.; Buttle, D.J.; Barrett, A. Improved quantitation and discrimination of sulphated glycosaminoglycans by use of dimethylmethylene blue. Biochim. Biophys. Acta (BBA) Gen. Subj. 1986, 883, 173–177. [Google Scholar] [CrossRef]
- Coulson-Thomas, V.; Gesteira, T. Dimethylmethylene Blue Assay (DMMB). Bio-Protocol 2014, 4, 18–21. [Google Scholar] [CrossRef]
- Phillips, E.R.; Haislup, B.; Bertha, N.; Lefchak, M.; Sincavage, J.; Prudnikova, K.; Shallop, B.; Mulcahey, M.K.; Marcolongo, M.S. Biomimetic proteoglycans diffuse throughout articular cartilage and localize within the pericellular matrix. J. Biomed. Mater. Res. Part A 2019, 107, 1977–1987. [Google Scholar] [CrossRef]
- Poh, S.; Lin, J.B.; Panitch, A. Release of Anti-inflammatory Peptides from Thermosensitive Nanoparticles with Degradable Cross-Links Suppresses Pro-inflammatory Cytokine Production. Biomacromolecules 2015, 16, 1191–1200. [Google Scholar] [CrossRef]
- McMasters, J.; Poh, S.; Lin, J.B.; Panitch, A. Delivery of anti-inflammatory peptides from hollow PEGylated poly (NIPAM) nanoparticles reduces inflammation in an ex vivo osteoarthritis model. J. Control Release 2017, 258, 161–170. [Google Scholar] [CrossRef]
- Lin, J.B.; Poh, S.; Panitch, A. Controlled release of anti-inflammatory peptides from reducible thermosensitive nanoparticles suppresses cartilage inflammation. Nanomed. Nanotechnol. Biol. Med. 2016, 12, 2095–2100. [Google Scholar] [CrossRef]
- She, P.; Bian, S.; Cheng, Y.; Dong, S.; Liu, J.; Liu, W.; Xiao, C. Dextran sulfate-triamcinolone acetonide conjugate nanoparticles for targeted treatment of osteoarthritis. Int. J. Biol. Macromol. 2020, 158, 1082–1089. [Google Scholar] [CrossRef]
- Morgen, M.; Tung, D.; Boras, B.; Miller, W.; Malfait, A.-M.; Tortorella, M. Nanoparticles for Improved Local Retention after Intra-Articular Injection into the Knee Joint. Pharm. Res. 2012, 30, 257–268. [Google Scholar] [CrossRef] [PubMed]
- Cipollaro, L.; Trucillo, P.; Bragazzi, N.; Della Porta, G.; Reverchon, E.; Maffulli, N. Liposomes for Intra-Articular Analgesic Drug Delivery in Orthopedics: State-of-Art and Future Perspectives. Insights from a Systematic Mini-Review of the Literature. Medicina 2020, 56, 423. [Google Scholar] [CrossRef] [PubMed]
- Corciulo, C.; Castro, C.M.; Coughlin, T.; Jacob, S.; Li, Z.; Fenyö, D.; Rifkin, D.B.; Kennedy, O.D.; Cronstein, B.N. Intraarticular injection of liposomal adenosine reduces cartilage damage in established murine and rat models of osteoarthritis. Sci. Rep. 2020, 10, 1–16. [Google Scholar] [CrossRef]
- Koning, G.A.; Schiffelers, R.; Wauben, M.; Kok, R.J.; Mastrobattista, E.; Molema, G.; Hagen, T.L.M.T.; Storm, G. Targeting of angiogenic endothelial cells at sites of inflammation by dexamethasone phosphate–containing RGD peptide liposomes inhibits experimental arthritis. Arthritis Rheum. 2006, 54, 1198–1208. [Google Scholar] [CrossRef] [PubMed]
- Dong, J.; Jiang, D.; Wang, Z.; Wu, G.; Miao, L.; Huang, L. Intra-articular delivery of liposomal celecoxib–hyaluronate combination for the treatment of osteoarthritis in rabbit model. Int. J. Pharm. 2013, 441, 285–290. [Google Scholar] [CrossRef] [PubMed]
- Maudens, P.; Jordan, O.; Allémann, E. Recent advances in intra-articular drug delivery systems for osteoarthritis therapy. Drug Discov. Today 2018, 23, 1761–1775. [Google Scholar] [CrossRef] [PubMed]
- Wang, J.-X.; Fan, Y.-B.; Gao, Y.; Hu, Q.-H.; Wang, T.-C. TiO2 nanoparticles translocation and potential toxicological effect in rats after intraarticular injection. Biomaterials 2009, 30, 4590–4600. [Google Scholar] [CrossRef]
- Kumar, S.; Adjei, I.M.; Brown, S.B.; Liseth, O.; Sharma, B. Manganese dioxide nanoparticles protect cartilage from inflammation-induced oxidative stress. Biomaterials 2019, 224, 119467. [Google Scholar] [CrossRef]
- Arruebo, M.; Valladares, M.; González-Fernández, Á. Antibody-Conjugated Nanoparticles for Biomedical Applications. J. Nanomater. 2009, 2009, 1–24. [Google Scholar] [CrossRef]
- Cheraghipour, E.; Tamaddon, A.; Javadpour, S.; Bruce, I. PEG conjugated citrate-capped magnetite nanoparticles for biomedical applications. J. Magn. Magn. Mater. 2013, 328, 91–95. [Google Scholar] [CrossRef]
- Froiio, F.; Lammari, N.; Tarhini, M.; Alomari, M.; Louaer, W.; Meniai, A.H.; Paolino, D.; Fessi, H.; Elaissari, A. Polymer-based nanocontainers for drug delivery. Smart Nanocontainers 2020, 271–285. [Google Scholar] [CrossRef]
- Jeong, W.-J.; Bu, J.; Kubiatowicz, L.J.; Chen, S.S.; Kim, Y.; Hong, S. Peptide–nanoparticle conjugates: A next generation of diagnostic and therapeutic platforms? Nano Converg. 2018, 5, 1–18. [Google Scholar] [CrossRef]
- Luther, D.C.; Huang, R.; Jeon, T.; Zhang, X.; Lee, Y.-W.; Nagaraj, H.; Rotello, V.M. Delivery of drugs, proteins, and nucleic acids using inorganic nanoparticles. Adv. Drug Deliv. Rev. 2020, 156, 188–213. [Google Scholar] [CrossRef]
- Ghosh, P.; Han, G.; De, M.; Kim, C.; Rotello, V.M. Gold nanoparticles in delivery applications. Adv. Drug Deliv. Rev. 2008, 60, 1307–1315. [Google Scholar] [CrossRef] [PubMed]
- García-Couce, J.; Almirall, A.; Fuentes, G.; Kaijzel, E.; Chan, A.; Cruz, L.J. Targeting Polymeric Nanobiomaterials as a Platform for Cartilage Tissue Engineering. Curr. Pharm. Des. 2019, 25, 1915–1932. [Google Scholar] [CrossRef]
- Danaei, M.; Dehghankhold, M.; Ataei, S.; Hasanzadeh Davarani, F.; Javanmard, R.; Dokhani, A.; Khorasani, S.; Mozafari, M.R. Impact of Particle Size and Polydispersity Index on the Clinical Applications of Lipidic Nanocarrier Systems. Pharmaceutics 2018, 10, 57. [Google Scholar] [CrossRef] [PubMed]
- Zhou, Y.; Gong, X.J.; Yang, J.B. Introduction to the guidance for industry on liposome drug products: Chemistry, manufacturing, and controls; human pharmacokinetics and bioavailability; and labeling documentation issued by FDA. Chin. J. New Drugs 2018, 27, 1835–1840. [Google Scholar]
- Lawrence, A.; Xu, X.; Bible, M.D.; Calve, S.; Neu, C.P.; Panitch, A. Synthesis and characterization of a lubricin mimic (mLub) to reduce friction and adhesion on the articular cartilage surface. Biomaterials 2015, 73, 42–50. [Google Scholar] [CrossRef] [PubMed]
- Lee, J.I.; Sato, M.; Ushida, K.; Mochida, J. Measurement of diffusion in articular cartilage using fluorescence correlation spectroscopy. BMC Biotechnol. 2011, 11, 19. [Google Scholar] [CrossRef]
- Fischenich, K.; Lewis, J.; Kindsfater, K.A.; Bailey, T.S.; Donahue, T.L.H. Effects of degeneration on the compressive and tensile properties of human meniscus. J. Biomech. 2015, 48, 1407–1411. [Google Scholar] [CrossRef] [PubMed]
- Korhonen, R.K.; Laasanen, M.S.; Töyräs, J.; Helminen, H.J.; Jurvelin, J.S. Superficial Collagen Network Modifies Differently Equilibrium Response of Articular Cartilage in Unconfined Compression and Indentation. Trans. Orthop. Res. Soc. 2002, 27, 903–909. Available online: http://luotain.uef.fi/content/abstracts/ORS/0079.pdf (accessed on 30 July 2021).
- Estrela, J.M.; Ortega, A.; Obrador, E. Glutathione in Cancer Biology and Therapy. Crit. Rev. Clin. Lab. Sci. 2006, 43, 143–181. [Google Scholar] [CrossRef]
- Griffith, O.W. Determination of glutathione and glutathione disulfide using glutathione reductase and 2-vinylpyridine. Anal. Biochem. 1980, 106, 207–212. [Google Scholar] [CrossRef]
- Man, G.S.; Mologhianu, G. Osteoarthritis pathogenesis—A complex process that involves the entire joint. J. Med. Life 2014, 7, 37–41. [Google Scholar]
- Peng, Z.; Sun, H.; Bunpetch, V.; Koh, Y.; Wen, Y.; Wu, D.; Ouyang, H. The regulation of cartilage extracellular matrix homeostasis in joint cartilage degeneration and regeneration. Biomaterials 2021, 268, 120555. [Google Scholar] [CrossRef]
- Gerwin, N.; Hops, C.; Lucke, A. Intraarticular drug delivery in osteoarthritis. Adv. Drug Deliv. Rev. 2006, 58, 226–242. [Google Scholar] [CrossRef] [PubMed]
- Owen, S.G.; Francis, H.W.; Roberts, M. Disappearance kinetics of solutes from synovial fluid after intra-articular injection. Br. J. Clin. Pharmacol. 1994, 38, 349–355. [Google Scholar] [CrossRef] [PubMed]
- Brown, T.J.; Laurent, U.B.; Fraser, J.R. Turnover of hyaluronan in synovial joints: Elimination of labelled hyaluronan from the knee joint of the rabbit. Exp. Physiol. 1991, 76, 125–134. [Google Scholar] [CrossRef] [PubMed]








| GAH to AAc Ratio | GAH/hNP | GAH/hNPsRBITC |
|---|---|---|
| 0:1 | 0 | 0 |
| 0.5:1 | 19 | 10 |
| 1:1 | 30 | 20 |
| 2:1 | 54 | 35 |
| 4:1 | 70 | 41 |
| 6:1 | 78 | 64 |
| 8:1 | N/A | 75 |
| 10:1 | N/A | 71 |
| 12:1 | N/A | 98 |
| No DMTMM | 0 | 0 |
Publisher’s Note: MDPI stays neutral with regard to jurisdictional claims in published maps and institutional affiliations. |
© 2021 by the authors. Licensee MDPI, Basel, Switzerland. This article is an open access article distributed under the terms and conditions of the Creative Commons Attribution (CC BY) license (https://creativecommons.org/licenses/by/4.0/).
Share and Cite
Deloney, M.; Garoosi, P.; Dartora, V.F.C.; Christiansen, B.A.; Panitch, A. Hyaluronic Acid-Binding, Anionic, Nanoparticles Inhibit ECM Degradation and Restore Compressive Stiffness in Aggrecan-Depleted Articular Cartilage Explants. Pharmaceutics 2021, 13, 1503. https://doi.org/10.3390/pharmaceutics13091503
Deloney M, Garoosi P, Dartora VFC, Christiansen BA, Panitch A. Hyaluronic Acid-Binding, Anionic, Nanoparticles Inhibit ECM Degradation and Restore Compressive Stiffness in Aggrecan-Depleted Articular Cartilage Explants. Pharmaceutics. 2021; 13(9):1503. https://doi.org/10.3390/pharmaceutics13091503
Chicago/Turabian StyleDeloney, Marcus, Parssa Garoosi, Vanessa F. C. Dartora, Blaine A. Christiansen, and Alyssa Panitch. 2021. "Hyaluronic Acid-Binding, Anionic, Nanoparticles Inhibit ECM Degradation and Restore Compressive Stiffness in Aggrecan-Depleted Articular Cartilage Explants" Pharmaceutics 13, no. 9: 1503. https://doi.org/10.3390/pharmaceutics13091503
APA StyleDeloney, M., Garoosi, P., Dartora, V. F. C., Christiansen, B. A., & Panitch, A. (2021). Hyaluronic Acid-Binding, Anionic, Nanoparticles Inhibit ECM Degradation and Restore Compressive Stiffness in Aggrecan-Depleted Articular Cartilage Explants. Pharmaceutics, 13(9), 1503. https://doi.org/10.3390/pharmaceutics13091503

