Parvovirus B19 and Cellular Transcriptome Dynamics in Differentiating Erythroid Progenitor Cells
Abstract
1. Introduction
2. Materials and Methods
2.1. Virus
2.2. Cells
2.3. Cytofluorimetric Analysis
2.4. Infection and Sampling
2.5. FISH Analysis
2.6. qPCR and qRT-PCR
2.7. High-Throughput Sequencing
2.7.1. DNA Sequencing
2.7.2. RNA Sequencing
2.7.3. Sequence Data Processing
2.8. Viral Genome and Transcriptome Data Analysis
2.8.1. DNA and RNA Alignment on Viral Genome
2.8.2. Sequence Strings Search
2.9. Cellular Transcriptome Data Analysis
2.9.1. Transcript Quantification and Import
2.9.2. Statistical Design
2.9.3. Data Pre-Processing and Quality Control
2.9.4. Exploratory Data Analysis
2.9.5. Model Fitting
2.9.6. Contrast Testing
2.9.7. Gene Set Enrichment Analysis
2.10. Data Availability
3. Results
3.1. Phenotypic Characterization of Erythroid Progenitor Cells
3.2. Course of Infection of B19V in EPCs
3.3. HTS Analysis: B19V Genome in EPCs
3.4. HTS Analysis: B19V Transcriptome in EPCs
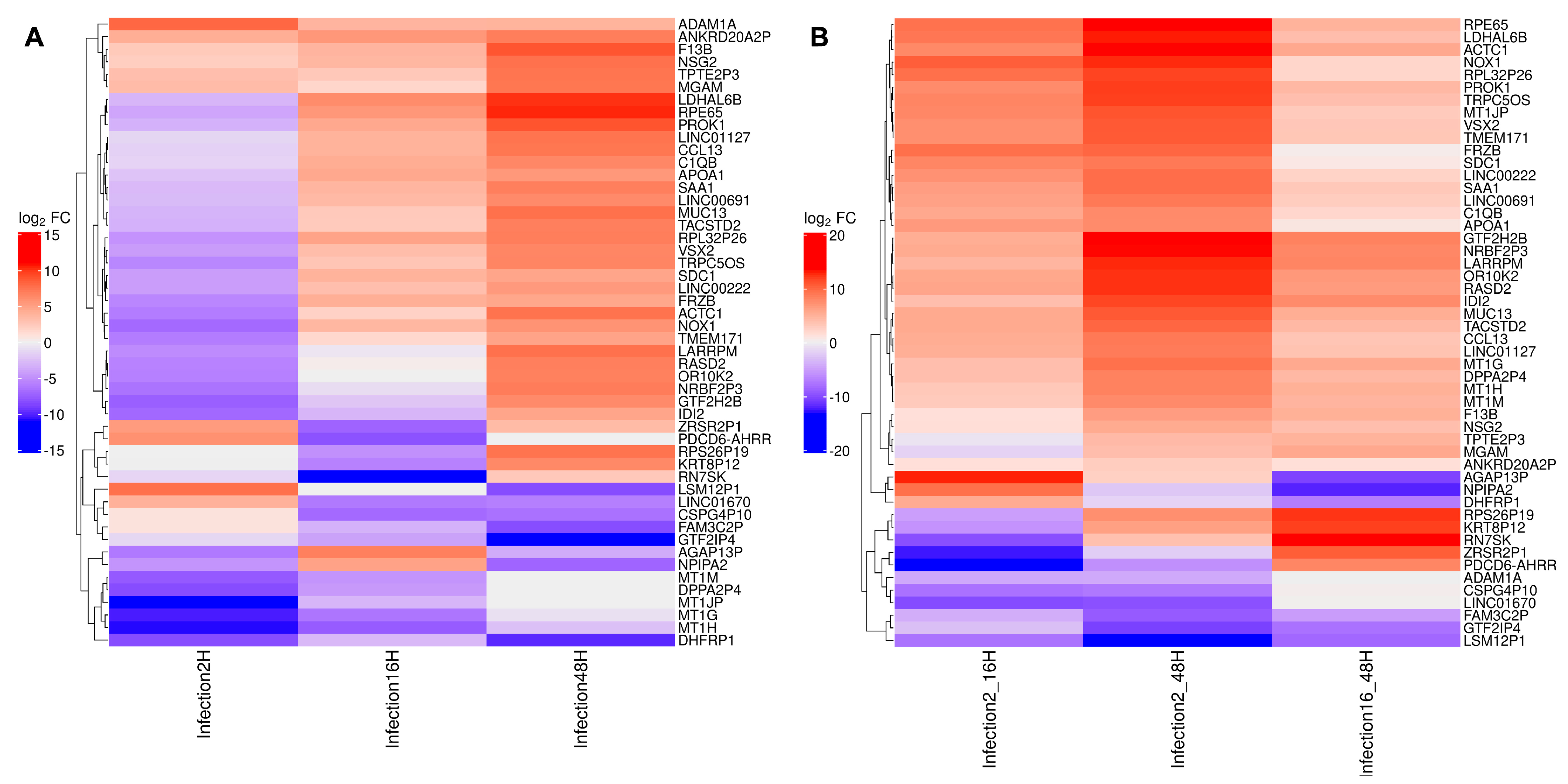
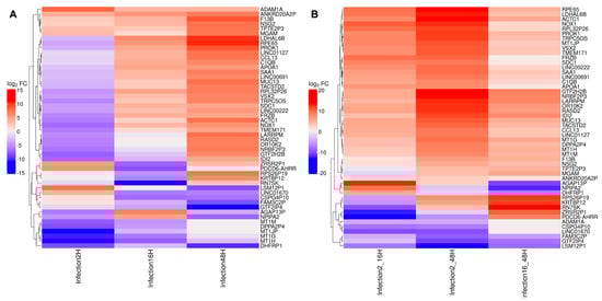
3.5. HTS Analysis: Cellular Transcriptome Dynamics
3.6. HTS Analysis: Cellular Transcriptome Enrichment Analysis
3.7. Interaction Networks
4. Discussion
5. Conclusions
Supplementary Materials
Author Contributions
Funding
Institutional Review Board Statement
Informed Consent Statement
Data Availability Statement
Acknowledgments
Conflicts of Interest
Abbreviations
| B19V | Parvovirus B19 |
| PBMC | Peripheral Blood Mononuclear Cells |
| EPCs | Erythroid Progenitor Cells |
| HTS | High Throughput Sequencing |
Appendix A
| Population * | CD14 | CD45 | CD3 | CD4 | CD8 | CD19 | |
|---|---|---|---|---|---|---|---|
| P1 | % | 1.46 | 10.45 | 2.63 | 0.05 | 0.86 | 5.73 |
| P2 | % | 1.70 | 92.89 | 84.18 | 51.17 | 30.37 | 3.37 |
| Region | nt Start * | nt End * | Sequence |
|---|---|---|---|
| Splicing | |||
| D1-no splicing | 585 | 586 | GTGAGCTAACTAACAGGTATTTATACTACTTG |
| D1-A1.1 | 586 | 2088 | GTGAGCTAACTAACAGATGCCCTCCACCCAGA |
| D1-A1.2 | 586 | 2208 | GTGAGCTAACTAACAGGCGCCTGGAACACTGA |
| D2-no splicing | 2362 | 2363 | ACCAGTTTCGTGAACTGTTAGTTGGGGTTGAT |
| D2-A2.1 | 2362 | 3141 | ACCAGTTTCGTGAACTGTGCAGCTGCCCCTGT |
| D2-A2.2 | 2362 | 4882 | ACCAGTTTCGTGAACTCTACAGATGCAAAACA |
| Cleavage | |||
| pAp1 | 2841 | 2842 | TTGCTCGTATTAAAAATAACCTTAAAAACTCT TAACCTTAAAAACTCTCCAGACTTATATAGTC CCAGACTTATATAGTCATCATTTTCAAAGTCA |
| pAp2 | 3141 | 3142 | TGGGAATAAATCCATATACTCATTGGACTGTA TACTCATTGGACTGTAGCAGATGAAGAGCTTT GCAGATGAAGAGCTTTTAAAAAATATAAAAAA |
| pAd | 5190 | 5191 | AAAATTTAGAAAAATAAACATTTGTTGTGGTT AACATTTGTTGTGGTTAAAAAATTATGTTGTT AAAAAATTATGTTGTTGCGCTTTAAAAATTTA |
| Cluster Number | Gene Count | Clustering Coefficient | Protein Names | Reactome Pathways | Avg Log FC | |
|---|---|---|---|---|---|---|
| 2 hpi | 1 | 35 | 0.68 | SLC2A3, IGF2, MYC, HK2, PFKFB3, CCND1, CDKN2C, KLF4, SOCS3, ICAM1, CDKN1B, CXCR4, DDIT4, CISH, MMP9, SFN, CCNE1, ANGPTL4, CCN1, AREG, LIF, TOR1AIP2, SLC2A1, PIM1, CDKN1C, TXNIP, HES1, NAGK, ETV5, RASGRP1, SUV39H1, RPS6KA5, KDM3A, CITED2, TIPARP | Signal transduction Gene transcription Cytokine signaling Cell cycle | −0.83 |
| 2 | 24 | 0.68 | BHLHE40, BCL3, PTGS2, FOSL2, MAFB, JUN, FOS, NFKBIA, SMAD7, IER3, ATF3, HSPA5, NFIL3, TGFB3, PMAIP1, RUNX1, PLA2G4A, TRIB1, ID2, PRDM1, KLF10, MAFF, DDIT3, ERRFI1 | Signal transduction PERK regulated gene expression | −1.73 | |
| 3 | 10 | 0.86 | AURKA, RAD54L, SPC25, WEE1, FBXO5, FEN1, CCNF, POLH, DCLRE1B, POLL | Cell cycle, mitotic DNA Repair | 0.75 | |
| 4 | 7 | 0.79 | PLAUR, TLR8, NOD1, CCL2, CFB, PGF, FPR1 | Innate immune system | −1.73 | |
| 5 | 6 | 0.90 | DHX58, OAS2, RSAD2, TDRD7, ISG20, IRF9 | Interferon alpha/beta signaling | 0.52 | |
| 6 | 4 | 0.83 | BARD1, BRCA2, CBX8, PSMC3IP | Cell cycle | −0.01 | |
| 7 | 3 | 1.00 | UMPS, CMPK2, UPP1 | Pyrimidine metabolism | 0.45 | |
| 8 | 3 | 1.00 | MT2A, KRT13, MT1E | Metal homeostasis | −3.77 | |
| 9 | 3 | 0.67 | IRS2, LDLR, INSIG1 | Lipid homeostasis | −1.96 | |
| 10 | 3 | 0.67 | TNFAIP3, PELI1, ITGBL1 | Regulation of TLR3/4 pathways | −0.10 | |
| 16 hpi | 1 | 15 | 0.82 | CCL2, TLR2, CA12, SERPINE1, LOX, TIMP1, MMP9, PF4, TGFBI, ELANE, PLAU, PLAUR, MMP14, FOSL2, SELENBP1 | Extracellular matrix organization Hemostasis | 1.43 |
| 2 | 6 | 0.85 | PLEK, BCL2A1, MARCKS, IGSF6, FGR, PHLDA1 | No match | 1.78 | |
| 3 | 5 | 0.87 | GPX3, HMOX1, MT2A, ALAD, MT1E | Cellular response to metal ion Oxidative stress response | −0.41 | |
| 4 | 4 | 1.00 | CD74, IFI30, CTSS, HLA-DRA | MHC-II antigen presentation | 1.56 | |
| 5 | 4 | 0.75 | ACP5, CYP27A1, CH25H, MGLL | Synthesis of bile acids/salts | 0.68 | |
| 6 | 4 | 0.83 | SDC4, TGM2, GPC1, SDC2 | Exostosis | 0.75 | |
| 7 | 3 | 0.67 | CCR1, CCL13, GRK5 | Chemokine signaling pathway | 1.95 | |
| 48 hpi | 1 | 87 | 0.65 | PECAM1, VCAN, CD48, CCR1, SLAMF7, CCL2, IL1B, TNF, CTSK, C3AR1, SDC4, SDC1, TLR2, CD38, CD86, CCL5, CTSS, CXCR4, NR4A2, NR4A1, MMP9, PTGS2, SP1, ANPEP, S100A4, BIRC3, SLA, EPCAM, P2RX7, PTGER4, CMKLR1, IL32, TPH1, MMP14, IRF5, GPR183, CSF3R, KLRK1, PDCD1, PLAUR, C5AR1, LY96, TLR8, MSR1, PLAU, SELL, ITGA5, TNFRSF1B, TLR1, FPR1, IL1R2, ACE, OLR1, PPBP, IL1R1, IDO1, CASP1, SELP, FGF2, CXCL1, PF4, CD70, SLAMF1, IL3RA, NNMT, COL2A1, TGFBI, TNFSF9, IRAK2, CD55, JAG1, ADAMDEC1, CD14, BCL2L11, KCNN4, MARCO, ECM1, GNA15, PDPN, IL13RA1, TNFAIP2, IL6ST, ADAM9, GP1BA, ETV5, BANK1, CSF2RA | Immune system Signal transduction Cytokine signaling Innate immune system Signaling by interleukins Hemostasis | 2.00 |
| 2 | 16 | 0.78 | CD74, NLRC5, PSMB9, SEC24D, CTSV, CTSF, IFI30, CTSH, HLA-B, CIITA, HLA-F, DOCK4, LGMN, HLA-DMA, HLA-DQA1, HLA-DRB1 | Adaptive immune system MHC-II antigen presentation Cytokine signaling | 1.85 | |
| 3 | 7 | 0.87 | IFITM1, DDX60, XAF1, SAMHD1, EPSTI1, GBP4, ISG20 | Interferon signaling Interferon alpha/beta signaling | 0.75 | |
| 4 | 7 | 0.77 | TARS1, ASNS, NUPR1, DDIT4, TRIB3, MTHFD2, CEBPG | Response of EIF2AK1 to heme/amino acid deficiency | −0.20 | |
| 5 | 5 | 0.87 | SCD, FADS1, ACSL1, ACSL3, FABP3 | Metabolism of lipids | 0.90 | |
| 6 | 5 | 0.80 | TFRC, TG, NCOA4, SLC7A11, TPD52 | Ferroptosis | 1.86 | |
| 7 | 4 | 0.83 | ACTA2, SORBS3, FBLN5, MFAP5 | No match | 1.73 | |
| 8 | 4 | 1.00 | APOA1, TF, SERPINA1, APOD | Platelet degranulation | 3.63 | |
| 9 | 4 | 0.75 | IGFBP4, STC2, HTRA1, PRG2 | Insulin-like growth factor | 1.48 | |
| 10 | 4 | 0.83 | GPX3, GPX7, ALOX15B, GLRX | Detoxification of ROS | 2.55 | |
| 11 | 4 | 0.75 | LCK, LAT2, SH2B2, MAP4K1 | Regulation of KIT signaling | 2.20 | |
| 2–48 hpi | 1 | 98 | 0.70 | PECAM1, VCAN, CD48, CCR1, CD83, ICOS, CCR7, SLAMF7, CXCL8, ICAM1, CCL2, FCER1G, IL1B, TNF, C3AR1, CXCL16, CD40, SDC4, ITGAM, SDC1, TLR2, CD38, CD86, CCL5, ITGB2, CTSS, CXCR4, TRAF1, SOCS3, TNFAIP3, NFKBIA, MMP9, NOD1, TIMP2, OSM, IL7, CISH, HBEGF, IL13, STAT4, CXCL1, IL15, CXCL2, IL3RA, IL13RA1, CSF3R, LIF, IL6ST, LGALS1, ANPEP, ALCAM, PLAU, TNFAIP2, IRF5, EDN1, APAF1, LTB, CXCL3, PLAUR, TLR8, IL1R2, LY96, IL18, CASP1, BIRC3, IRAK1, EPCAM, TRAF4, S100A9, CMKLR1, TPH1, KLRK1, C5AR1, MSR1, FPR1, OLR1, PPBP, IDO1, SELP, CCRL2, PF4, ITGA6, CD70, PRDM1, CR2, TXNIP, TGFBI, CD14, ECM1, ID2, PDPN, EMP1, MARCO, GP1BA, GSDME, MGAT1, BANK1, SERPINB6 | Immune system Cytokine signaling in immune system Signal transduction Innate immune system | 2.84 |
| 2 | 20 | 0.82 | CD74, CST7, KCND1, CTSV, CTSF, KCNA3, IFI30, CTSD, CTSH, SELENOP, HLA-B, CIITA, HLA-F, SEC61A1, DOCK4, LGMN, CTSL, HLA-DMA, HLA-DQA1, HLA-DRB1 | Immune system Adaptive immune system MHC-II antigen presentation | 1.79 | |
| 3 | 19 | 0.82 | GADD45B, NR4A2, DUSP2, DUSP5, BTG2, NR4A1, FOSB, FOS, DDIT3, JUN, ATF3, MAFB, BCL2L11, TRIB1, CDK5R1, ERRFI1, MAFF, ATF1, ETV5 | Signal transduction Generic transcription pathway | 2.10 | |
| 4 | 16 | 0.90 | IFITM1, IRF7, USP18, TDRD7, SAMHD1, ISG20, IRF9, XAF1, EPSTI1, CMPK2, DHX58, RTP4, MX2, IFI44, RSAD2, SP110 | Immune system Interferon alpha/beta signaling | 0.94 | |
| 5 | 11 | 0.85 | COL5A2, SERPINH1, PLOD3, COL6A3, COL2A1, COL7A1, COL6A2, AEBP1, EFEMP2, FBLN5, MFAP5 | Extracellular matrix organization | 1.34 | |
| 6 | 10 | 0.91 | HSPA1A, HSPA9, HSPD1, DNAJB1, HSPA13, HSPA4L, HSPA2, STIP1, TIMM10, NUP58 | Cellular responses to stress | −0.34 | |
| 7 | 10 | 0.84 | MYC, FOXO4, FOXO3, NEDD9, SFN, CCNE1, NOTCH1, CEBPA, PIM1, RNF4 | Generic transcription pathway | 0.49 | |
| 8 | 9 | 0.80 | FBXO5, AURKA, PLK3, CDC27, CALU, PRC1, PHLDA1, CPEB2, INCENP | Cell cycle, mitotic | −0.79 | |
| 9 | 9 | 0.81 | GNG2, GNAI3, PTGER4, PREX1, APLNR, PTGIR, GABBR1, GNA15, ADRA2B | GPCR downstream signaling | 1.65 | |
| 10 | 8 | 0.85 | CALM3, MARCKS, BASP1, CCP110, ATP2B1, ATP2A1, GEM, AKAP12 | Signaling by Rho GTPases Reduction of cytosolic Ca++ s | 0.32 | |
| 11 | 7 | 0.78 | PLEK, SPHK1, BRPF3, DGKA, DGKH, ARHGEF3, DAPP1 | Platelet activation, signaling, and aggregation | 0.74 | |
| 12 | 7 | 0.79 | APOA1, PLA2G7, APOD, ABCA2, PCSK9, TF, ADAMDEC1 | Transport of small molecules | 4.46 | |
| 13 | 7 | 0.88 | WIPF1, WASL, CDC42EP4, CDC42EP2, ARHGAP4, PAK4, CYFIP2 | RHO GTPase cycle | −0.53 | |
| 14 | 6 | 0.75 | MAPRE3, MAPRE1, APC, CLIP2, MAP7, NUPR1 | No match | 0.54 | |
| 15 | 6 | 0.86 | TFB2M, DNTTIP2, BYSL, NIP7, GRWD1, YRDC | No match | −1.16 | |
| 16 | 6 | 0.76 | CFB, CFD, C3, C1S, F13B, MASP2 | Initial triggering of complement | 3.34 | |
References
- Young, N.S.; Brown, K.E. Parvovirus B19. N. Engl. J. Med. 2004, 350, 586–597. [Google Scholar] [CrossRef]
- Gallinella, G. Parvoviridae. In Encyclopedia of Infection and Immunity; Rezaei, N., Ed.; Elsevier: Oxford, UK, 2022; pp. 259–277. [Google Scholar]
- Qiu, J.; Soderlund-Venermo, M.; Young, N.S. Human Parvoviruses. Clin. Microbiol. Rev. 2017, 30, 43–113. [Google Scholar] [CrossRef]
- Manaresi, E.; Gallinella, G. Advances in the Development of Antiviral Strategies against Parvovirus B19. Viruses 2019, 11, 659. [Google Scholar] [CrossRef] [PubMed]
- Mietzsch, M.; Penzes, J.J.; Agbandje-McKenna, M. Twenty-Five Years of Structural Parvovirology. Viruses 2019, 11, 362. [Google Scholar] [CrossRef]
- Ganaie, S.S.; Qiu, J. Recent Advances in Replication and Infection of Human Parvovirus B19. Front. Cell. Infect. Microbiol. 2018, 8, 166. [Google Scholar] [CrossRef] [PubMed]
- Yoto, Y.; Qiu, J.; Pintel, D.J. Identification and characterization of two internal cleavage and polyadenylation sites of parvovirus B19 RNA. J. Virol. 2006, 80, 1604–1609. [Google Scholar] [CrossRef]
- Guan, W.; Cheng, F.; Yoto, Y.; Kleiboeker, S.; Wong, S.; Zhi, N.; Pintel, D.J.; Qiu, J. Block to the production of full-length B19 virus transcripts by internal polyadenylation is overcome by replication of the viral genome. J. Virol. 2008, 82, 9951–9963. [Google Scholar] [CrossRef]
- Guan, W.; Cheng, F.; Huang, Q.; Kleiboeker, S.; Qiu, J. Inclusion of the central exon of parvovirus B19 precursor mRNA is determined by multiple splicing enhancers in both the exon and the downstream intron. J. Virol. 2011, 85, 2463–2468. [Google Scholar] [CrossRef] [PubMed]
- Guan, W.; Huang, Q.; Cheng, F.; Qiu, J. Internal polyadenylation of the parvovirus B19 precursor mRNA is regulated by alternative splicing. J. Biol. Chem. 2011, 286, 24793–24805. [Google Scholar] [CrossRef]
- Bonvicini, F.; Filippone, C.; Delbarba, S.; Manaresi, E.; Zerbini, M.; Musiani, M.; Gallinella, G. Parvovirus B19 genome as a single, two-state replicative and transcriptional unit. Virology 2006, 347, 447–454. [Google Scholar] [CrossRef]
- Bonvicini, F.; Filippone, C.; Manaresi, E.; Zerbini, M.; Musiani, M.; Gallinella, G. Functional analysis and quantitative determination of the expression profile of human parvovirus B19. Virology 2008, 381, 168–177. [Google Scholar] [CrossRef]
- Zhi, N.; Mills, I.P.; Lu, J.; Wong, S.; Filippone, C.; Brown, K.E. Molecular and functional analyses of a human parvovirus B19 infectious clone demonstrates essential roles for NS1, VP1, and the 11-kilodalton protein in virus replication and infectivity. J. Virol. 2006, 80, 5941–5950. [Google Scholar] [CrossRef]
- Wong, S.; Zhi, N.; Filippone, C.; Keyvanfar, K.; Kajigaya, S.; Brown, K.E.; Young, N.S. Ex vivo-generated CD36+ erythroid progenitors are highly permissive to human parvovirus B19 replication. J. Virol. 2008, 82, 2470–2476. [Google Scholar] [CrossRef]
- Filippone, C.; Franssila, R.; Kumar, A.; Saikko, L.; Kovanen, P.E.; Soderlund-Venermo, M.; Hedman, K. Erythroid progenitor cells expanded from peripheral blood without mobilization or preselection: Molecular characteristics and functional competence. PLoS ONE 2010, 5, e9496. [Google Scholar] [CrossRef] [PubMed]
- Bua, G.; Manaresi, E.; Bonvicini, F.; Gallinella, G. Parvovirus B19 Replication and Expression in Differentiating Erythroid Progenitor Cells. PLoS ONE 2016, 11, e0148547. [Google Scholar] [CrossRef]
- Manaresi, E.; Conti, I.; Bua, G.; Bonvicini, F.; Gallinella, G. A Parvovirus B19 synthetic genome: Sequence features and functional competence. Virology 2017, 508, 54–62. [Google Scholar] [CrossRef]
- Leisi, R.; Di Tommaso, C.; Kempf, C.; Ros, C. The Receptor-Binding Domain in the VP1u Region of Parvovirus B19. Viruses 2016, 8, 61. [Google Scholar] [CrossRef] [PubMed]
- Manaresi, E.; Bua, G.; Bonvicini, F.; Gallinella, G. A flow-FISH assay for the quantitative analysis of parvovirus B19 infected cells. J. Virol. Methods 2015, 223, 50–54. [Google Scholar] [CrossRef]
- Kim, D.; Paggi, J.M.; Park, C.; Bennett, C.; Salzberg, S.L. Graph-based genome alignment and genotyping with HISAT2 and HISAT-genotype. Nat. Biotechnol. 2019, 37, 907–915. [Google Scholar] [CrossRef] [PubMed]
- Danecek, P.; Bonfield, J.K.; Liddle, J.; Marshall, J.; Ohan, V.; Pollard, M.O.; Whitwham, A.; Keane, T.; McCarthy, S.A.; Davies, R.M.; et al. Twelve years of SAMtools and BCFtools. Gigascience 2021, 10, giab008. [Google Scholar] [CrossRef]
- Shen, W.; Sipos, B.; Zhao, L. SeqKit2: A Swiss army knife for sequence and alignment processing. Imeta 2024, 3, e191. [Google Scholar] [CrossRef]
- Patro, R.; Duggal, G.; Love, M.I.; Irizarry, R.A.; Kingsford, C. Salmon provides fast and bias-aware quantification of transcript expression. Nat. Methods 2017, 14, 417–419. [Google Scholar] [CrossRef] [PubMed]
- Mudge, J.M.; Carbonell-Sala, S.; Diekhans, M.; Martinez, J.G.; Hunt, T.; Jungreis, I.; Loveland, J.E.; Arnan, C.; Barnes, I.; Bennett, R.; et al. GENCODE 2025: Reference gene annotation for human and mouse. Nucleic Acids Res. 2025, 53, D966–D975. [Google Scholar] [CrossRef] [PubMed]
- Soneson, C.; Love, M.I.; Robinson, M.D. Differential analyses for RNA-seq: Transcript-level estimates improve gene-level inferences. F1000Research 2015, 4, 1521. [Google Scholar] [CrossRef]
- Chen, Y.; Chen, L.; Lun, A.T.L.; Baldoni, P.L.; Smyth, G.K. edgeR v4: Powerful differential analysis of sequencing data with expanded functionality and improved support for small counts and larger datasets. Nucleic Acids Res. 2025, 53, gkaf018. [Google Scholar] [CrossRef]
- McCarthy, D.J.; Chen, Y.; Smyth, G.K. Differential expression analysis of multifactor RNA-Seq experiments with respect to biological variation. Nucleic Acids Res. 2012, 40, 4288–4297. [Google Scholar] [CrossRef] [PubMed]
- Ritchie, M.E.; Phipson, B.; Wu, D.; Hu, Y.; Law, C.W.; Shi, W.; Smyth, G.K. limma powers differential expression analyses for RNA-sequencing and microarray studies. Nucleic Acids Res. 2015, 43, e47. [Google Scholar] [CrossRef]
- Zhou, X.; Lindsay, H.; Robinson, M.D. Robustly detecting differential expression in RNA sequencing data using observation weights. Nucleic Acids Res. 2014, 42, e91. [Google Scholar] [CrossRef]
- Gu, Z. Complex heatmap visualization. Imeta 2022, 1, e43. [Google Scholar] [CrossRef]
- Wu, D.; Smyth, G.K. Camera: A competitive gene set test accounting for inter-gene correlation. Nucleic Acids Res. 2012, 40, e133. [Google Scholar] [CrossRef]
- Liberzon, A.; Birger, C.; Thorvaldsdottir, H.; Ghandi, M.; Mesirov, J.P.; Tamayo, P. The Molecular Signatures Database (MSigDB) hallmark gene set collection. Cell Syst. 2015, 1, 417–425. [Google Scholar] [CrossRef]
- Szklarczyk, D.; Kirsch, R.; Koutrouli, M.; Nastou, K.; Mehryary, F.; Hachilif, R.; Gable, A.L.; Fang, T.; Doncheva, N.T.; Pyysalo, S.; et al. The STRING database in 2023: Protein-protein association networks and functional enrichment analyses for any sequenced genome of interest. Nucleic Acids Res. 2023, 51, D638–D646. [Google Scholar] [CrossRef] [PubMed]
- Milacic, M.; Beavers, D.; Conley, P.; Gong, C.; Gillespie, M.; Griss, J.; Haw, R.; Jassal, B.; Matthews, L.; May, B.; et al. The Reactome Pathway Knowledgebase 2024. Nucleic Acids Res. 2024, 52, D672–D678. [Google Scholar] [CrossRef]
- Schippel, N.; Sharma, S. Dynamics of human hematopoietic stem and progenitor cell differentiation to the erythroid lineage. Exp. Hematol. 2023, 123, 1–17. [Google Scholar] [CrossRef]
- Wang, J.; Liang, Y.; Xu, C.; Gao, J.; Tong, J.; Shi, L. The heterogeneity of erythroid cells: Insight at the single-cell transcriptome level. Cell Tissue Res. 2024, 397, 179–192. [Google Scholar] [CrossRef] [PubMed]
- Palii, C.G.; Tur, S.; Yan, S.; Longabaugh, W.J.R.; Solano, R.; Dilworth, F.J.; Ranish, J.A.; Brand, M. Trimodal Single-Cell Gene Regulatory Networks Reveal Principles of Stemness Loss and Cell Fate Acquisition in Human Hematopoiesis. bioRxiv 2025. [Google Scholar] [CrossRef]
- Bichicchi, F.; Guglietta, N.; Rocha Alves, A.D.; Fasano, E.; Manaresi, E.; Bua, G.; Gallinella, G. Next Generation Sequencing for the Analysis of Parvovirus B19 Genomic Diversity. Viruses 2023, 15, 217. [Google Scholar] [CrossRef]
- Pyoria, L.; Pratas, D.; Toppinen, M.; Simmonds, P.; Hedman, K.; Sajantila, A.; Perdomo, M.F. Intra-host genomic diversity and integration landscape of human tissue-resident DNA virome. Nucleic Acids Res. 2024, 52, 13073–13093. [Google Scholar] [CrossRef] [PubMed]
- Wan, Z.; Zhi, N.; Wong, S.; Keyvanfar, K.; Liu, D.; Raghavachari, N.; Munson, P.J.; Su, S.; Malide, D.; Kajigaya, S.; et al. Human parvovirus B19 causes cell cycle arrest of human erythroid progenitors via deregulation of the E2F family of transcription factors. J. Clin. Investig. 2010, 120, 3530–3544. [Google Scholar] [CrossRef]
- Clements, R.L.; Kennedy, E.A.; Song, D.; Campbell, A.; An, H.H.; Amses, K.R.; Miller-Ensminger, T.; Addison, M.M.; Eisenlohr, L.C.; Chou, S.T.; et al. Human erythroid progenitors express antigen presentation machinery. bioRxiv 2024. [Google Scholar] [CrossRef]
- Tur, S.; Palii, C.G.; Brand, M. Cell fate decision in erythropoiesis: Insights from multiomics studies. Exp. Hematol. 2024, 131, 104167. [Google Scholar] [CrossRef] [PubMed]













| Primer | Sense | Primer | Antisense | DNA Target |
|---|---|---|---|---|
| 18Sfor | CGGACAGGATTGACAGATTG | 18Srev | TGCCAGAGTCTCGTTCGTTA | Genomic 18S rDNA |
| R2210 | CGCCTGGAACACTGAAACCC | R2355 | GAAACTGGTCTGCCAAAGGT | Virus DNA |
| Primer | Sense | Primer | Antisense | RNA Target |
| R1882 | GCGGGAACACTACAACAACT | R2033 | GTCCCAGCTTTGTGCATTAC | NS mRNA |
| R2210 | CGCCTGGAACACTGAAACCC | R2355 | GAAACTGGTCTGCCAAAGGT | Central exon, total RNA |
| R4899 | ACACCACAGGCATGGATACG | R5014 | TGGGCGTTTAGTTACGCATC | Distal exon, pAd cleaved |
| Population | CD36 | CD71 | GPA | VP1uR | |
|---|---|---|---|---|---|
| P1 | % | 97.94 | 97.63 | 96.04 | 96.46 |
| MFI | 3306 | 1353 | 2209 | 250 | |
| P2 | % | 2.99 | 2.38 | 1.85 | 2.08 |
| MFI | 439 | 397 | 488 | 110 | |
| CD36 + VP1uR | CD71 + VP1uR | GPA + VP1uR | |||
| P1 | % | 96.10 | 97.87 | 94.91 | |
| P2 | % | 2.33 | 1.28 | 1.85 |
| Region | nt Start * | nt End * | % 16 hpi § | % 48 hpi § |
|---|---|---|---|---|
| Leader | 530 | 585 | 0.16 | 0.18 |
| Intron NS | 586 | 2088 | 0.02 | 0.01 |
| Exon Long | 2089 | 2208 | 0.20 | 0.20 |
| Exon Short | 2209 | 2362 | 0.28 | 0.28 |
| pAp1 | 2363 | 2841 | 0.14 | 0.10 |
| pAp2 | 2842 | 3141 | 0.04 | 0.05 |
| Exon VP1 | 2842 | 3223 | 0.02 | 0.03 |
| Exon VP2 | 3224 | 4882 | 0.04 | 0.04 |
| pAd | 4883 | 5189 | 0.08 | 0.08 |
| Terminal | 5190 | 5213 | 0.02 | 0.03 |
| Processing | nt Start * | nt End * | % 16 hpi § | % 48 hpi § |
|---|---|---|---|---|
| Splicing | ||||
| D1-no splicing | 585 | 586 | 0.08 | 0.03 |
| D1-A1.1 | 586 | 2088 | 0.65 | 0.77 |
| D1-A1.2 | 586 | 2208 | 0.27 | 0.20 |
| D2-no splicing | 2362 | 2363 | 0.69 | 0.61 |
| D2-A2.1 | 2362 | 3141 | 0.05 | 0.09 |
| D2-A2.2 | 2362 | 4882 | 0.26 | 0.30 |
| Cleavage | ||||
| pAp1 | 2841 | 2842 | 0.38 | 0.48 |
| pAp2 | 3141 | 3142 | 0.07 | 0.06 |
| pAd | 5190 | 5191 | 0.60 | 0.28 |
Disclaimer/Publisher’s Note: The statements, opinions and data contained in all publications are solely those of the individual author(s) and contributor(s) and not of MDPI and/or the editor(s). MDPI and/or the editor(s) disclaim responsibility for any injury to people or property resulting from any ideas, methods, instructions or products referred to in the content. |
© 2025 by the authors. Licensee MDPI, Basel, Switzerland. This article is an open access article distributed under the terms and conditions of the Creative Commons Attribution (CC BY) license.
Share and Cite
Fasano, E.; Guglietta, N.; Bichicchi, F.; Gasperini, I.; Manaresi, E.; Gallinella, G. Parvovirus B19 and Cellular Transcriptome Dynamics in Differentiating Erythroid Progenitor Cells. Viruses 2026, 18, 39. https://doi.org/10.3390/v18010039
Fasano E, Guglietta N, Bichicchi F, Gasperini I, Manaresi E, Gallinella G. Parvovirus B19 and Cellular Transcriptome Dynamics in Differentiating Erythroid Progenitor Cells. Viruses. 2026; 18(1):39. https://doi.org/10.3390/v18010039
Chicago/Turabian StyleFasano, Erika, Niccolò Guglietta, Federica Bichicchi, Ilaria Gasperini, Elisabetta Manaresi, and Giorgio Gallinella. 2026. "Parvovirus B19 and Cellular Transcriptome Dynamics in Differentiating Erythroid Progenitor Cells" Viruses 18, no. 1: 39. https://doi.org/10.3390/v18010039
APA StyleFasano, E., Guglietta, N., Bichicchi, F., Gasperini, I., Manaresi, E., & Gallinella, G. (2026). Parvovirus B19 and Cellular Transcriptome Dynamics in Differentiating Erythroid Progenitor Cells. Viruses, 18(1), 39. https://doi.org/10.3390/v18010039

