Assessing Bias and Reproducibility of Viral Metagenomics Methods for the Combined Detection of Faecal RNA and DNA Viruses
Abstract
1. Introduction
2. Materials and Methods
2.1. Samples and Ethics
2.2. Construction of the Mock Virus Community
2.3. Spiking of Faecal Samples
2.4. VLP Nucleic Acid Extraction
2.5. Sequencing Libraries
2.5.1. WTA2
2.5.2. SISPA
2.6. Illumina Library Preparation and Sequencing
2.7. Bioinformatics Analysis
2.7.1. Host Read Removal
2.7.2. Read Quality Control
2.7.3. Reference-Based Relative Abundance of MC Viruses
2.7.4. Mock Community Coverage Depth
2.7.5. GC-Content of MC Reads and Genomes
2.7.6. Assembly of Reads
2.7.7. Identification and Classification of Viral and MC Sequences
2.7.8. Virus Abundance and Relative Abundance
2.7.9. Variation in Relative Abundance and Rank
2.7.10. Virome Taxonomic and Diversity Analysis
2.7.11. Data Analysis and Visualization
3. Results
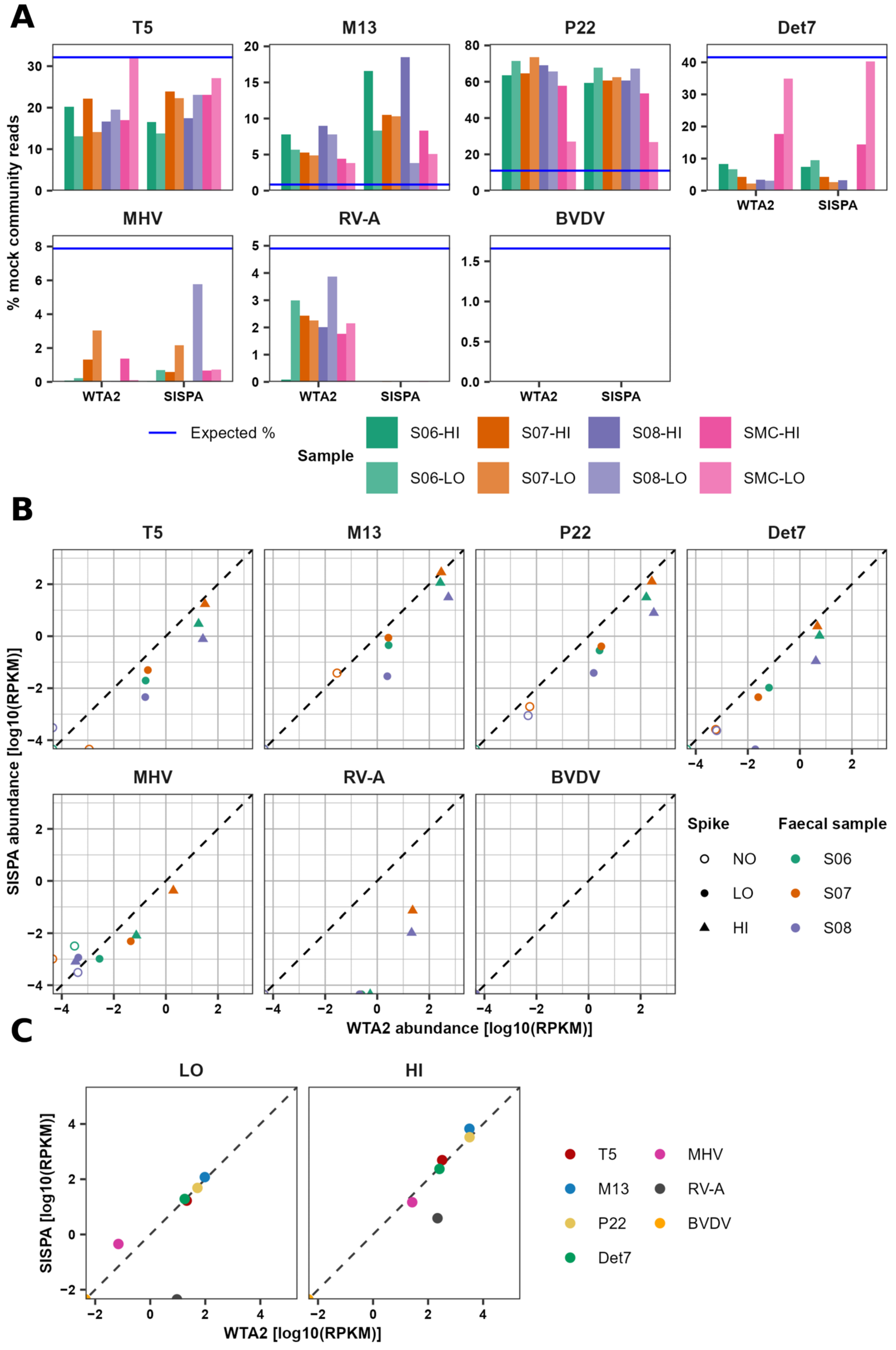
3.1. Recovery Bias and Consistency of Mock Virus Community
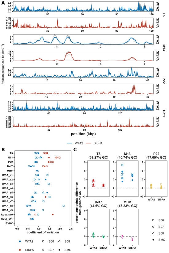
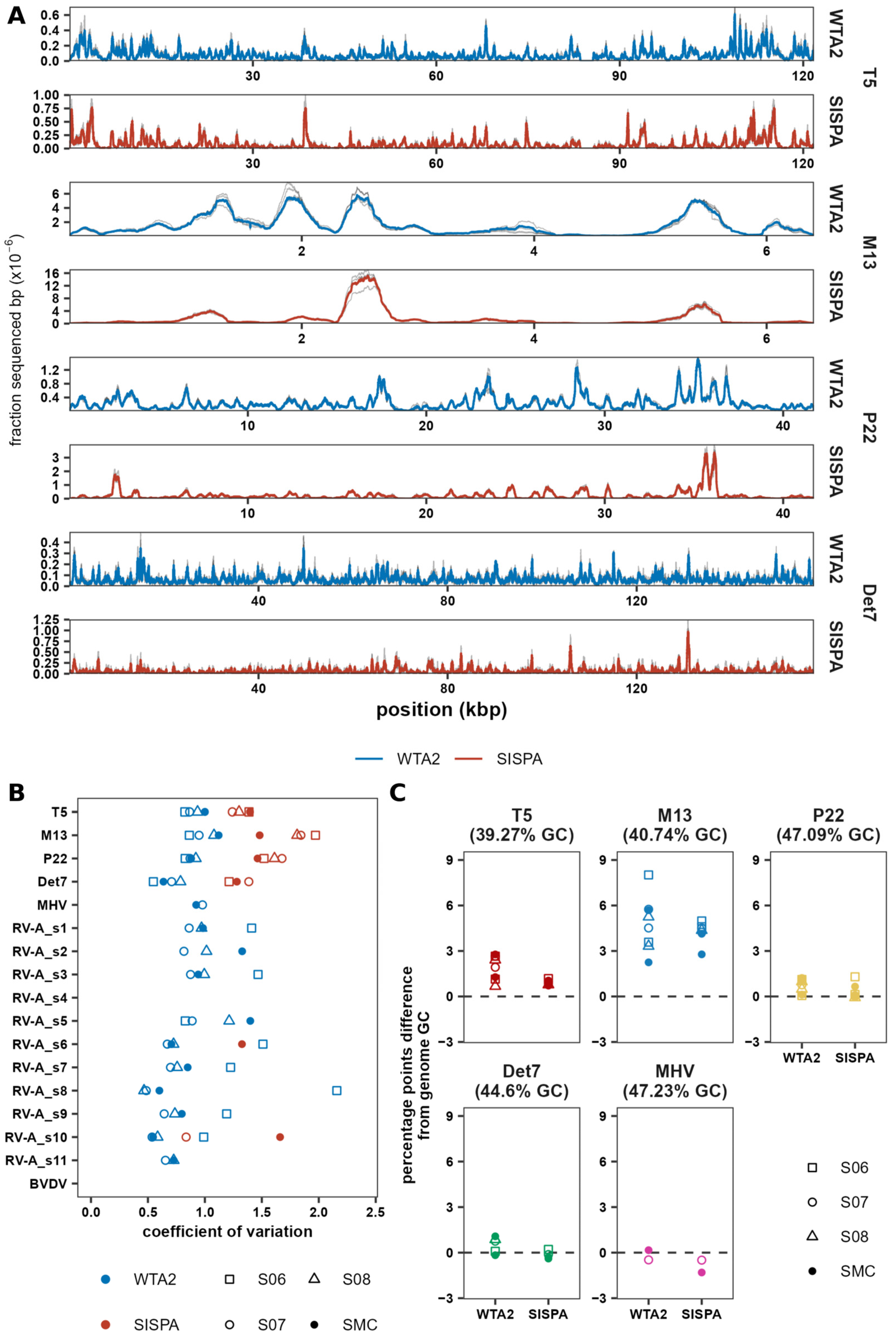
3.2. Sequencing Bias in WTA2 and SISPA Libraries
3.3. Assembly Quality of WTA2 and SISPA Libraries
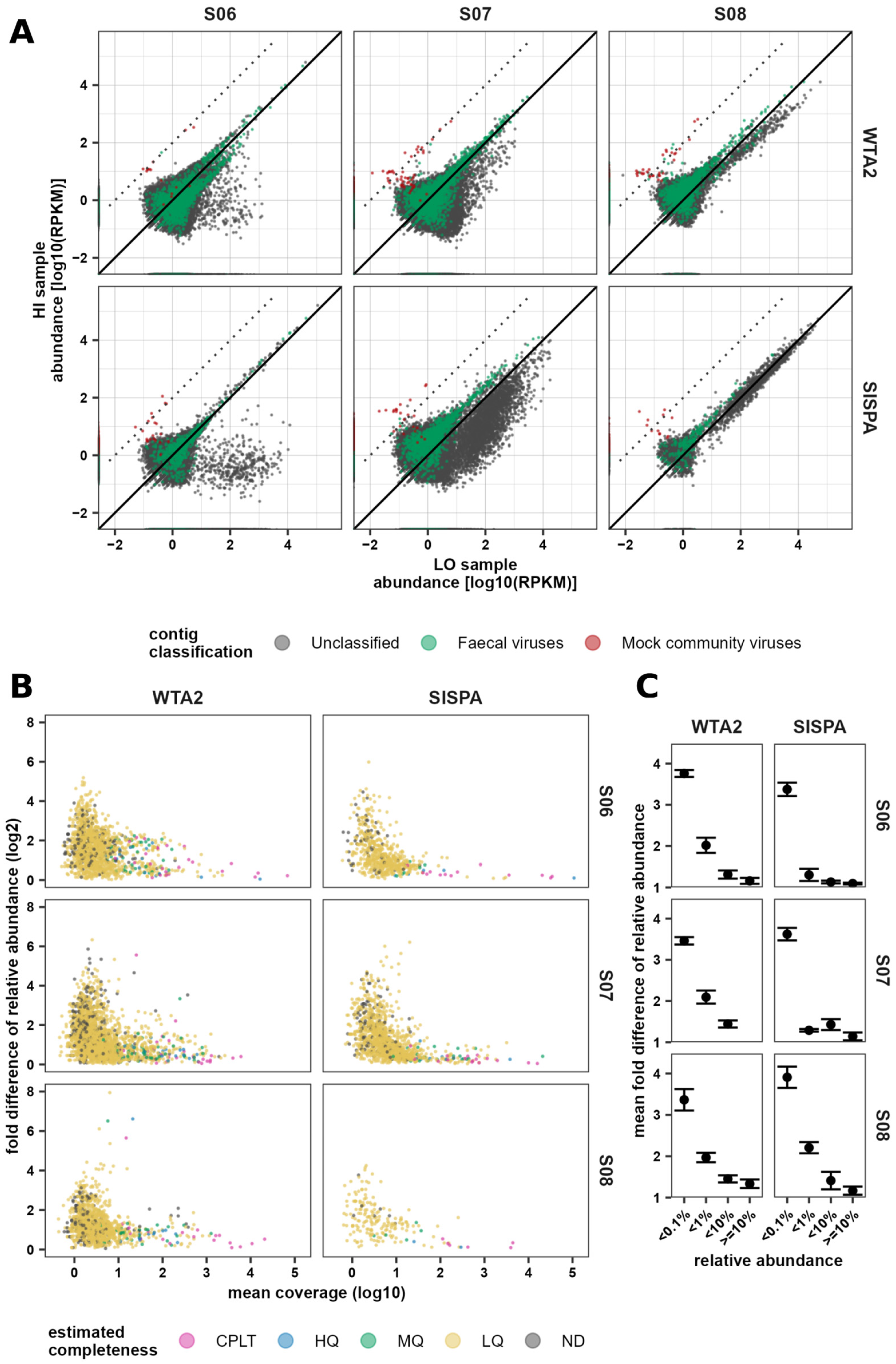
3.4. Accuracy of Assembly-Based Virus Abundance
3.5. Consistency of Assembly-Based Faecal Virus Abundance
3.6. Taxonomic Analysis and Sample Diversity
4. Discussion
4.1. Recovery of Individual Spiked Viruses from a Mock Community
4.2. Effects of Sequence Bias
4.3. Precision and Reliability of Abundance Measures
4.4. MC Spiking Concentration
4.5. Recommendations
4.6. Limitations
5. Conclusions
Supplementary Materials
Author Contributions
Funding
Institutional Review Board Statement
Informed Consent Statement
Data Availability Statement
Acknowledgments
Conflicts of Interest
References
- Mirzaei, M.K.; Maurice, C.F. Ménage à Trois in the Human Gut: Interactions between Host, Bacteria and Phages. Nat. Rev. Microbiol. 2017, 15, 397–408. [Google Scholar] [CrossRef]
- Li, Y.; Handley, S.A.; Baldridge, M.T. The Dark Side of the Gut: Virome–Host Interactions in Intestinal Homeostasis and Disease. J. Exp. Med. 2021, 218, e20201044. [Google Scholar] [CrossRef]
- Liang, G.; Bushman, F.D. The Human Virome: Assembly, Composition and Host Interactions. Nat. Rev. Microbiol. 2021, 19, 514–527. [Google Scholar] [CrossRef]
- Breitbart, M.; Hewson, I.; Felts, B.; Mahaffy, J.M.; Nulton, J.; Salamon, P.; Rohwer, F. Metagenomic Analyses of an Uncultured Viral Community from Human Feces. J. Bacteriol. 2003, 185, 6220–6223. [Google Scholar] [CrossRef]
- Gregory, A.C.; Zablocki, O.; Zayed, A.A.; Howell, A.; Bolduc, B.; Sullivan, M.B. The Gut Virome Database Reveals Age-Dependent Patterns of Virome Diversity in the Human Gut. Cell Host Microbe 2020, 28, 724–740.e8. [Google Scholar] [CrossRef]
- Callanan, J.; Stockdale, S.R.; Shkoporov, A.; Draper, L.A.; Ross, R.P.; Hill, C. Expansion of Known ssRNA Phage Genomes: From Tens to over a Thousand. Sci. Adv. 2020, 6, eaay5981. [Google Scholar] [CrossRef]
- Neri, U.; Wolf, Y.I.; Roux, S.; Camargo, A.P.; Lee, B.; Kazlauskas, D.; Chen, I.M.; Ivanova, N.; Zeigler Allen, L.; Paez-Espino, D.; et al. Expansion of the Global RNA Virome Reveals Diverse Clades of Bacteriophages. Cell 2022, 185, 4023–4037.e18. [Google Scholar] [CrossRef]
- Callanan, J.; Stockdale, S.R.; Shkoporov, A.; Draper, L.A.; Ross, R.P.; Hill, C. Biases in Viral Metagenomics-Based Detection, Cataloguing and Quantification of Bacteriophage Genomes in Human Faeces, a Review. Microorganisms 2021, 9, 524. [Google Scholar] [CrossRef]
- Santiago-Rodriguez, T.M.; Hollister, E.B. Unraveling the Viral Dark Matter through Viral Metagenomics. Front. Immunol. 2022, 13, 1005107. [Google Scholar] [CrossRef]
- Flores, G.E.; Caporaso, J.G.; Henley, J.B.; Rideout, J.R.; Domogala, D.; Chase, J.; Leff, J.W.; Vázquez-Baeza, Y.; Gonzalez, A.; Knight, R.; et al. Temporal Variability Is a Personalized Feature of the Human Microbiome. Genome Biol. 2014, 15, 531. [Google Scholar] [CrossRef]
- Shkoporov, A.N.; Hill, C. Bacteriophages of the Human Gut: The “Known Unknown” of the Microbiome. Cell Host Microbe 2019, 25, 195–209. [Google Scholar] [CrossRef]
- Conceição-Neto, N.; Zeller, M.; Lefrère, H.; De Bruyn, P.; Beller, L.; Deboutte, W.; Yinda, C.K.; Lavigne, R.; Maes, P.; Ranst, M.V.; et al. Modular Approach to Customise Sample Preparation Procedures for Viral Metagenomics: A Reproducible Protocol for Virome Analysis. Sci. Rep. 2015, 5, 16532. [Google Scholar] [CrossRef]
- Kleiner, M.; Hooper, L.V.; Duerkop, B.A. Evaluation of Methods to Purify Virus-like Particles for Metagenomic Sequencing of Intestinal Viromes. BMC Genom. 2015, 16, 7. [Google Scholar] [CrossRef] [PubMed]
- Li, L.; Deng, X.; Mee, E.T.; Collot-Teixeira, S.; Anderson, R.; Schepelmann, S.; Minor, P.D.; Delwart, E. Comparing Viral Metagenomics Methods Using a Highly Multiplexed Human Viral Pathogens Reagent. J. Virol. Methods 2015, 213, 139–146. [Google Scholar] [CrossRef]
- Parras-Moltó, M.; Rodríguez-Galet, A.; Suárez-Rodríguez, P.; López-Bueno, A. Evaluation of Bias Induced by Viral Enrichment and Random Amplification Protocols in Metagenomic Surveys of Saliva DNA Viruses. Microbiome 2018, 6, 119. [Google Scholar] [CrossRef]
- d’Humières, C.; Touchon, M.; Dion, S.; Cury, J.; Ghozlane, A.; Garcia-Garcera, M.; Bouchier, C.; Ma, L.; Denamur, E.; Rocha, E.P.C. A Simple, Reproducible and Cost-Effective Procedure to Analyse Gut Phageome: From Phage Isolation to Bioinformatic Approach. Sci. Rep. 2019, 9, 11331. [Google Scholar] [CrossRef]
- Shkoporov, A.N.; Ryan, F.J.; Draper, L.A.; Forde, A.; Stockdale, S.R.; Daly, K.M.; McDonnell, S.A.; Nolan, J.A.; Sutton, T.D.S.; Dalmasso, M.; et al. Reproducible Protocols for Metagenomic Analysis of Human Faecal Phageomes. Microbiome 2018, 6, 68. [Google Scholar] [CrossRef]
- Karlsson, O.E.; Belák, S.; Granberg, F. The Effect of Preprocessing by Sequence-Independent, Single-Primer Amplification (SISPA) on Metagenomic Detection of Viruses. Biosecur. Bioterror. Biodefense Strategy Pract. Sci. 2013, 11, S227–S234. [Google Scholar] [CrossRef]
- Hsieh, S.-Y.; Tariq, M.A.; Telatin, A.; Ansorge, R.; Adriaenssens, E.M.; Savva, G.M.; Booth, C.; Wileman, T.; Hoyles, L.; Carding, S.R. Comparison of PCR versus PCR-Free DNA Library Preparation for Characterising the Human Faecal Virome. Viruses 2021, 13, 2093. [Google Scholar] [CrossRef]
- Stockdale, S.R.; Shkoporov, A.N.; Khokhlova, E.V.; Daly, K.M.; McDonnell, S.A.; O’ Regan, O.; Nolan, J.A.; Sutton, T.D.S.; Clooney, A.G.; Ryan, F.J.; et al. Interpersonal Variability of the Human Gut Virome Confounds Disease Signal Detection in IBD. Commun. Biol. 2023, 6, 221. [Google Scholar] [CrossRef]
- Reyes, G.R.; Kim, J.P. Sequence-Independent, Single-Primer Amplification (SISPA) of Complex DNA Populations. Mol. Cell Probes 1991, 5, 473–481. [Google Scholar] [CrossRef]
- Kim, K.-H.; Bae, J.-W. Amplification Methods Bias Metagenomic Libraries of Uncultured Single-Stranded and Double-Stranded DNA Viruses. Appl. Environ. Microbiol. 2011, 77, 7663–7668. [Google Scholar] [CrossRef]
- Roux, S.; Solonenko, N.E.; Dang, V.T.; Poulos, B.T.; Schwenck, S.M.; Goldsmith, D.B.; Coleman, M.L.; Breitbart, M.; Sullivan, M.B. Towards Quantitative Viromics for Both Double-Stranded and Single-Stranded DNA Viruses. PeerJ 2016, 4, e2777. [Google Scholar] [CrossRef] [PubMed]
- Abulencia, C.B.; Wyborski, D.L.; Garcia, J.A.; Podar, M.; Chen, W.; Chang, S.H.; Chang, H.W.; Watson, D.; Brodie, E.L.; Hazen, T.C.; et al. Environmental Whole-Genome Amplification To Access Microbial Populations in Contaminated Sediments. Appl. Environ. Microbiol. 2006, 72, 3291–3301. [Google Scholar] [CrossRef]
- Yilmaz, S.; Allgaier, M.; Hugenholtz, P. Multiple Displacement Amplification Compromises Quantitative Analysis of Metagenomes. Nat. Methods 2010, 7, 943–944. [Google Scholar] [CrossRef]
- Marine, R.; McCarren, C.; Vorrasane, V.; Nasko, D.; Crowgey, E.; Polson, S.W.; Wommack, K.E. Caught in the Middle with Multiple Displacement Amplification: The Myth of Pooling for Avoiding Multiple Displacement Amplification Bias in a Metagenome. Microbiome 2014, 2, 3. [Google Scholar] [CrossRef]
- Froussard, P. A Random-PCR Method (rPCR) to Construct Whole cDNA Library from Low Amounts of RNA. Nucleic Acids Res. 1992, 20, 2900. [Google Scholar] [CrossRef]
- Djikeng, A.; Halpin, R.; Kuzmickas, R.; DePasse, J.; Feldblyum, J.; Sengamalay, N.; Afonso, C.; Zhang, X.; Anderson, N.G.; Ghedin, E.; et al. Viral Genome Sequencing by Random Priming Methods. BMC Genom. 2008, 9, 5. [Google Scholar] [CrossRef]
- Zhai, X.; Gobbi, A.; Kot, W.; Krych, L.; Nielsen, D.S.; Deng, L. A Single-Stranded Based Library Preparation Method for Virome Characterization. Microbiome 2024, 12, 219. [Google Scholar] [CrossRef]
- Wang, G.; Li, S.; Yan, Q.; Guo, R.; Zhang, Y.; Chen, F.; Tian, X.; Lv, Q.; Jin, H.; Ma, X.; et al. Optimization and Evaluation of Viral Metagenomic Amplification and Sequencing Procedures toward a Genome-Level Resolution of the Human Fecal DNA Virome. J. Adv. Res. 2023, 48, 75–86. [Google Scholar] [CrossRef]
- Soria-Villalba, A.; Pesantes, N.; Jiménez-Hernández, N.; Pons, J.; Moya, A.; Pérez-Brocal, V. Comparison of Experimental Methodologies Based on Bulk-Metagenome and Virus-like Particle Enrichment: Pros and Cons for Representativeness and Reproducibility in the Study of the Fecal Human Virome. Microorganisms 2024, 12, 162. [Google Scholar] [CrossRef]
- Seton, K.A.; Defernez, M.; Telatin, A.; Tiwari, S.K.; Savva, G.M.; Hayhoe, A.; Noble, A.; de Carvalho-KoK, A.L.S.; James, S.A.; Bansal, A.; et al. Investigating Antibody Reactivity to the Intestinal Microbiome in Severe Myalgic Encephalomyelitis/Chronic Fatigue Syndrome (ME/CFS): A Feasibility Study. Int. J. Mol. Sci. 2023, 24, 15316. [Google Scholar] [CrossRef]
- World Medical Association. World Medical Association Declaration of Helsinki: Ethical Principles for Medical Research Involving Human Subjects. JAMA 2013, 310, 2191–2194. [Google Scholar] [CrossRef]
- Howard, C.J.; Brownlie, J.; Clarke, M.C. Comparison by the Neutralisation Assay of Pairs of Non-Cytopathic and Cytopathic Strains of Bovine Virus Diarrhoea Virus Isolated from Cases of Mucosal Disease. Vet. Microbiol. 1987, 13, 361–369. [Google Scholar] [CrossRef]
- Holmfeldt, K.; Odić, D.; Sullivan, M.B.; Middelboe, M.; Riemann, L. Cultivated Single-Stranded DNA Phages That Infect Marine Bacteroidetes Prove Difficult to Detect with DNA-Binding Stains. Appl. Environ. Microbiol. 2012, 78, 892–894. [Google Scholar] [CrossRef]
- Hoyles, L.; Mccartney, A.L.; Neve, H.; Gibson, G.R.; Sanderson, J.D.; Heller, K.J.; Sinderen, D.V. Characterization of Virus-like Particles Associated with the Human Faecal and Caecal Microbiota. Res. Microbiol. 2014, 165, 803–812. [Google Scholar] [CrossRef]
- Kramná, L.; Cinek, O. Virome Sequencing of Stool Samples. In The Human Virome; Moya, A., Pérez Brocal, V., Eds.; Methods in Molecular Biology; Springer: New York, NY, USA, 2018; Volume 1838, pp. 59–83. ISBN 978-1-4939-8681-1. [Google Scholar]
- Perez-Sepulveda, B.M.; Heavens, D.; Pulford, C.V.; Predeus, A.V.; Low, R.; Webster, H.; Dykes, G.F.; Schudoma, C.; Rowe, W.; Lipscombe, J.; et al. An Accessible, Efficient and Global Approach for the Large-Scale Sequencing of Bacterial Genomes. Genome Biol. 2021, 22, 349. [Google Scholar] [CrossRef]
- Di Tommaso, P.; Chatzou, M.; Floden, E.W.; Barja, P.P.; Palumbo, E.; Notredame, C. Nextflow Enables Reproducible Computational Workflows. Nat. Biotechnol. 2017, 35, 316–319. [Google Scholar] [CrossRef]
- Handley, S.A. Virus+ Sequence Masked Human Reference Genome (Hg19); Zenodo: Genève, Switzerland, 2020. [Google Scholar] [CrossRef]
- Wood, D.E.; Lu, J.; Langmead, B. Improved Metagenomic Analysis with Kraken 2. Genome Biol. 2019, 20, 257. [Google Scholar] [CrossRef]
- Chen, S. Ultrafast One-Pass FASTQ Data Preprocessing, Quality Control, and Deduplication Using Fastp. iMeta 2023, 2, e107. [Google Scholar] [CrossRef]
- Chen, S.; Zhou, Y.; Chen, Y.; Gu, J. Fastp: An Ultra-Fast All-in-One FASTQ Preprocessor. Bioinformatics 2018, 34, i884–i890. [Google Scholar] [CrossRef]
- Ewels, P.; Magnusson, M.; Lundin, S.; Käller, M. MultiQC: Summarize Analysis Results for Multiple Tools and Samples in a Single Report. Bioinformatics 2016, 32, 3047–3048. [Google Scholar] [CrossRef]
- Braham Informatics. Available online: https://www.bioinformatics.babraham.ac.uk/projects/fastqc/ (accessed on 1 May 2023).
- Shen, W.; Le, S.; Li, Y.; Hu, F. SeqKit: A Cross-Platform and Ultrafast Toolkit for FASTA/Q File Manipulation. PLoS ONE 2016, 11, e0163962. [Google Scholar] [CrossRef]
- Danecek, P.; Bonfield, J.K.; Liddle, J.; Marshall, J.; Ohan, V.; Pollard, M.O.; Whitwham, A.; Keane, T.; McCarthy, S.A.; Davies, R.M.; et al. Twelve Years of SAMtools and BCFtools. GigaScience 2021, 10, giab008. [Google Scholar] [CrossRef]
- Li, D.; Liu, C.-M.; Luo, R.; Sadakane, K.; Lam, T.-W. MEGAHIT: An Ultra-Fast Single-Node Solution for Large and Complex Metagenomics Assembly via Succinct de Bruijn Graph. Bioinformatics 2015, 31, 1674–1676. [Google Scholar] [CrossRef]
- Li, D.; Luo, R.; Liu, C.-M.; Leung, C.-M.; Ting, H.-F.; Sadakane, K.; Yamashita, H.; Lam, T.-W. MEGAHIT v1.0: A Fast and Scalable Metagenome Assembler Driven by Advanced Methodologies and Community Practices. Methods 2016, 102, 3–11. [Google Scholar] [CrossRef]
- Li, W.; Godzik, A. Cd-Hit: A Fast Program for Clustering and Comparing Large Sets of Protein or Nucleotide Sequences. Bioinformatics 2006, 22, 1658–1659. [Google Scholar] [CrossRef]
- Fu, L.; Niu, B.; Zhu, Z.; Wu, S.; Li, W. CD-HIT: Accelerated for Clustering the next-Generation Sequencing Data. Bioinformatics 2012, 28, 3150–3152. [Google Scholar] [CrossRef]
- Nayfach, S.; Camargo, A.P.; Schulz, F.; Eloe-Fadrosh, E.; Roux, S.; Kyrpides, N.C. CheckV Assesses the Quality and Completeness of Metagenome-Assembled Viral Genomes. Nat. Biotechnol. 2021, 39, 578–585. [Google Scholar] [CrossRef]
- Gurevich, A.; Saveliev, V.; Vyahhi, N.; Tesler, G. QUAST: Quality Assessment Tool for Genome Assemblies. Bioinformatics 2013, 29, 1072–1075. [Google Scholar] [CrossRef]
- Camargo, A.P.; Roux, S.; Schulz, F.; Babinski, M.; Xu, Y.; Hu, B.; Chain, P.S.G.; Nayfach, S.; Kyrpides, N.C. Identification of Mobile Genetic Elements with geNomad. Nat. Biotechnol. 2023, 42, 1303–1312. [Google Scholar] [CrossRef]
- McMurdie, P.J.; Holmes, S. Phyloseq: An R Package for Reproducible Interactive Analysis and Graphics of Microbiome Census Data. PLoS ONE 2013, 8, e61217. [Google Scholar] [CrossRef] [PubMed]
- Wickham, H.; Averick, M.; Bryan, J.; Chang, W.; McGowan, L.D.; François, R.; Grolemund, G.; Hayes, A.; Henry, L.; Hester, J.; et al. Welcome to the Tidyverse. J. Open Source Softw. 2019, 4, 1686. [Google Scholar] [CrossRef]
- Wickham, H. Ggplot2: Elegant Graphics for Data Analysis; Springer: New York, NY, USA, 2016; ISBN 978-3-319-24277-4. [Google Scholar]
- Attali, D.; Baker, C. ggExtra 2023. Available online: https://github.com/daattali/ggExtra (accessed on 12 August 2024).
- Kassambara, A. Ggpubr. Available online: https://rpkgs.datanovia.com/ggpubr/ (accessed on 1 September 2023).
- Xiao, N. Ggsci: Scientific Journal and Sci-Fi Themed Color Palettes for “Ggplot2”. Available online: https://nanx.me/ggsci/ (accessed on 1 September 2023).
- van den Brand, T. Ggh4x: Hacks for “Ggplot2”. Available online: https://teunbrand.github.io/ggh4x/ (accessed on 1 October 2023).
- Iannone, R.; Cheng, J.; Schloerke, B.; Hughes, E.; Lauer, A.; Seo, J.; Brevoort, K.; Roy, O. Gt: Easily Create Presentation-Ready Display Tables 2024. Available online: https://gt.rstudio.com (accessed on 19 August 2024).
- Barr, J.J.; Auro, R.; Furlan, M.; Whiteson, K.L.; Erb, M.L.; Pogliano, J.; Stotland, A.; Wolkowicz, R.; Cutting, A.S.; Doran, K.S.; et al. Bacteriophage Adhering to Mucus Provide a Non–Host-Derived Immunity. Proc. Natl. Acad. Sci. USA 2013, 110, 10771–10776. [Google Scholar] [CrossRef]
- Fraser, J.S.; Yu, Z.; Maxwell, K.L.; Davidson, A.R. Ig-Like Domains on Bacteriophages: A Tale of Promiscuity and Deceit. J. Mol. Biol. 2006, 359, 496–507. [Google Scholar] [CrossRef]
- Parent, K.N.; Khayat, R.; Tu, L.H.; Suhanovsky, M.M.; Cortines, J.R.; Teschke, C.M.; Johnson, J.E.; Baker, T.S. P22 Coat Protein Structures Reveal a Novel Mechanism for Capsid Maturation: Stability without Auxiliary Proteins or Chemical Crosslinks. Structure 2010, 18, 390–401. [Google Scholar] [CrossRef]
- Read, S.J. Recovery Efficiencies of Nucleic Acid Extraction Kits as Measured by Quantitative LightCyclerTM PCR. Mol. Pathol. 2001, 54, 86–90. [Google Scholar] [CrossRef] [PubMed]
- Sathiamoorthy, S.; Malott, R.J.; Gisonni-Lex, L.; Ng, S.H.S. Selection and Evaluation of an Efficient Method for the Recovery of Viral Nucleic Acids from Complex Biologicals. NPJ Vaccines 2018, 3, 31. [Google Scholar] [CrossRef]
- Zhang, D.; Lou, X.; Yan, H.; Pan, J.; Mao, H.; Tang, H.; Shu, Y.; Zhao, Y.; Liu, L.; Li, J.; et al. Metagenomic Analysis of Viral Nucleic Acid Extraction Methods in Respiratory Clinical Samples. BMC Genom. 2018, 19, 773. [Google Scholar] [CrossRef]
- Klenner, J.; Kohl, C.; Dabrowski, P.W.; Nitsche, A. Comparing Viral Metagenomic Extraction Methods. Curr. Issues Mol. Biol. 2017, 24, 59–70. [Google Scholar] [CrossRef]
- Iker, B.C.; Bright, K.R.; Pepper, I.L.; Gerba, C.P.; Kitajima, M. Evaluation of Commercial Kits for the Extraction and Purification of Viral Nucleic Acids from Environmental and Fecal Samples. J. Virol. Methods 2013, 191, 24–30. [Google Scholar] [CrossRef] [PubMed]
- Neill, J.D. Molecular Biology of Bovine Viral Diarrhea Virus. Biologicals 2013, 41, 2–7. [Google Scholar] [CrossRef]
- Patton, J.T. Structure and Function of the Rotavirus RNA-Binding Proteins. J. Gen. Virol. 1995, 76, 2633–2644. [Google Scholar] [CrossRef]
- Adriaenssens, E.M.; Farkas, K.; Harrison, C.; Jones, D.L.; Allison, H.E.; McCarthy, A.J. Viromic Analysis of Wastewater Input to a River Catchment Reveals a Diverse Assemblage of RNA Viruses. mSystems 2018, 3, e00025-18. [Google Scholar] [CrossRef]
- Sabina, J.; Leamon, J.H. Bias in Whole Genome Amplification: Causes and Considerations. In Whole Genome Amplification: Methods and Protocols; Kroneis, T., Ed.; Methods in Molecular Biology; Springer: New York, NY, USA, 2015; pp. 15–41. ISBN 978-1-4939-2990-0. [Google Scholar]
- Smits, S.L.; Bodewes, R.; Ruiz-Gonzalez, A.; Koopmans, M.P.; Schürch, A.C. Assembly of Viral Genomes from Metagenomes. Front. Microbiol. 2014, 5, 714. [Google Scholar] [CrossRef]
- Dabney, J.; Meyer, M. Length and GC-Biases during Sequencing Library Amplification: A Comparison of Various Polymerase-Buffer Systems with Ancient and Modern DNA Sequencing Libraries. BioTechniques 2012, 52, 87–94. [Google Scholar] [CrossRef] [PubMed]
- Rosseel, T.; Borm, S.V.; Vandenbussche, F.; Hoffmann, B.; van de Berg, T.; Beer, M.; Höper, D. The Origin of Biased Sequence Depth in Sequence-Independent Nucleic Acid Amplification and Optimization for Efficient Massive Parallel Sequencing. PLoS ONE 2013, 8, e76144. [Google Scholar] [CrossRef] [PubMed]
- Pan, W.; Byrne-Steele, M.; Wang, C.; Lu, S.; Clemmons, S.; Zahorchak, R.J.; Han, J. DNA Polymerase Preference Determines PCR Priming Efficiency. BMC Biotechnol. 2014, 14, 10. [Google Scholar] [CrossRef] [PubMed]
- Hansen, K.D.; Brenner, S.E.; Dudoit, S. Biases in Illumina Transcriptome Sequencing Caused by Random Hexamer Priming. Nucleic Acids Res. 2010, 38, e131. [Google Scholar] [CrossRef]
- Gunasekera, S.; Abraham, S.; Stegger, M.; Pang, S.; Wang, P.; Sahibzada, S.; O’Dea, M. Evaluating Coverage Bias in Next-Generation Sequencing of Escherichia Coli. PLoS ONE 2021, 16, e0253440. [Google Scholar] [CrossRef]
- Johansen, J.; Plichta, D.R.; Nissen, J.N.; Jespersen, M.L.; Shah, S.A.; Deng, L.; Stokholm, J.; Bisgaard, H.; Nielsen, D.S.; Sørensen, S.J.; et al. Genome Binning of Viral Entities from Bulk Metagenomics Data. Nat. Commun. 2022, 13, 965. [Google Scholar] [CrossRef] [PubMed]
- Kieft, K.; Adams, A.; Salamzade, R.; Kalan, L.; Anantharaman, K. vRhyme Enables Binning of Viral Genomes from Metagenomes. Nucleic Acids Res. 2022, 50, e83. [Google Scholar] [CrossRef] [PubMed]
- Kang, D.D.; Froula, J.; Egan, R.; Wang, Z. MetaBAT, an Efficient Tool for Accurately Reconstructing Single Genomes from Complex Microbial Communities. PeerJ 2015, 3, e1165. [Google Scholar] [CrossRef]
- Kang, D.D.; Li, F.; Kirton, E.; Thomas, A.; Egan, R.; An, H.; Wang, Z. MetaBAT 2: An Adaptive Binning Algorithm for Robust and Efficient Genome Reconstruction from Metagenome Assemblies. PeerJ 2019, 7, e7359. [Google Scholar] [CrossRef]
- Arisdakessian, C.G.; Nigro, O.D.; Steward, G.F.; Poisson, G.; Belcaid, M. CoCoNet: An Efficient Deep Learning Tool for Viral Metagenome Binning. Bioinformatics 2021, 37, 2803–2810. [Google Scholar] [CrossRef] [PubMed]
- Mallawaarachchi, V.; Roach, M.J.; Decewicz, P.; Papudeshi, B.; Giles, S.K.; Grigson, S.R.; Bouras, G.; Hesse, R.D.; Inglis, L.K.; Hutton, A.L.K.; et al. Phables: From Fragmented Assemblies to High-Quality Bacteriophage Genomes. Bioinformatics 2023, 39, btad586. [Google Scholar] [CrossRef]
- Chen, L.; Banfield, J.F. COBRA Improves the Completeness and Contiguity of Viral Genomes Assembled from Metagenomes. Nat. Microbiol. 2024, 9, 737–750. [Google Scholar] [CrossRef]
- Nissen, J.N.; Johansen, J.; Allesøe, R.L.; Sønderby, C.K.; Armenteros, J.J.A.; Grønbech, C.H.; Jensen, L.J.; Nielsen, H.B.; Petersen, T.N.; Winther, O.; et al. Improved Metagenome Binning and Assembly Using Deep Variational Autoencoders. Nat. Biotechnol. 2021, 39, 555–560. [Google Scholar] [CrossRef]
- Cook, R.; Telatin, A.; Hsieh, S.-Y.; Newberry, F.; Tariq, M.A.; Baker, D.J.; Carding, S.R.; Adriaenssens, E.M. Nanopore and Illumina Sequencing Reveal Different Viral Populations from Human Gut Samples. Microb. Genom. 2024, 10, 001236. [Google Scholar] [CrossRef]
- Knight, R.; Vrbanac, A.; Taylor, B.C.; Aksenov, A.; Callewaert, C.; Debelius, J.; Gonzalez, A.; Kosciolek, T.; McCall, L.-I.; McDonald, D.; et al. Best Practices for Analysing Microbiomes. Nat. Rev. Microbiol. 2018, 16, 410–422. [Google Scholar] [CrossRef] [PubMed]
- Boers, S.A.; Jansen, R.; Hays, J.P. Understanding and Overcoming the Pitfalls and Biases of Next-Generation Sequencing (NGS) Methods for Use in the Routine Clinical Microbiological Diagnostic Laboratory. Eur. J. Clin. Microbiol. Infect. Dis. 2019, 38, 1059–1070. [Google Scholar] [CrossRef] [PubMed]







| Host | Virus | Species | Genome | Virion | MC | ||||
|---|---|---|---|---|---|---|---|---|---|
| Name | Type | Top. | Size (kb) | Env. | Size (nm) | HI (VLP 1) | LO (VLP 1) | ||
| Prokar-yotic | Det7 | Kuttervirus Det7 | dsDNA | linear | 157.5 | 90 C/110 T | 1.0 × 107 | 1.0 × 105 | |
| M13 | Inovirus M13 | ssDNA | circular | 6.4 | 6.5 D/ 860 L | 1.0 × 107 | 1.0 × 105 | ||
| P22 | Lederbergvirus P22 | dsDNA | linear | 41.7 | 60 | 1.0 × 107 | 1.0 × 105 | ||
| T5 | Tequintavirus T5 | dsDNA | linear | 121.7 | 90 C/ 160 T | 1.0 × 107 | 1.0 × 105 | ||
| Eukar-yotic | BVDV-1 | Pestivirus bovis | ssRNA | linear | 12.5 | Yes | 50 | 1.0 × 107 | 1.0 × 105 |
| MHV-68 | Rhadinovirus muridgamma4 | dsDNA | linear | 119.5 | Yes | 220 | 2.5 × 106 | 2.5 × 104 | |
| RV-A | Rotavirusalphagastroenteritidis | dsRNA | linear (11 Sg) | 18.6 | 80 | 1.0 × 107 | 1.0 × 105 | ||
| Virus | NCBI Accession | Sequence Name | Genome | GC% |
|---|---|---|---|---|
| Abbreviation | Accession Nr. | Bases | ||
| BVDV | NC_001461.1 | Bovine viral diarrhoea virus 1, complete genome | 12,573 | 45.79 |
| Det7 | NC_027119.1 | Salmonella phage Det7, complete genome | 157,498 | 44.60 |
| M13 | NC_003287.2 | Enterobacteria phage M13, complete genome | 6407 | 40.74 |
| MHV | NC_001826.2 | Murine herpesvirus 68 strain WUMS, complete genome | 119,451 | 47.23 |
| P22 | NC_002371.2 | Salmonella phage P22, complete genome | 41,724 | 47.09 |
| RV-A | NC_011507.2 | Rotavirus A segment 1, complete genome | 3302 | 33.74 |
| RV-A | NC_011506.2 | Rotavirus A segment 2, complete genome | 2693 | 32.97 |
| RV-A | NC_011508.2 | Rotavirus A segment 3, complete genome | 2591 | 28.91 |
| RV-A | NC_011510.2 | Rotavirus A segment 4, complete genome | 2362 | 34.67 |
| RV-A | NC_011500.2 | Rotavirus A segment 5, complete genome | 1614 | 31.16 |
| RV-A | NC_011509.2 | Rotavirus A segment 6, complete genome | 1356 | 38.57 |
| RV-A | NC_011501.2 | Rotavirus A segment 7, complete genome | 1105 | 33.81 |
| RV-A | NC_011502.2 | Rotavirus A segment 8, complete genome | 1059 | 33.30 |
| RV-A | NC_011503.2 | Rotavirus A segment 9, complete genome | 1062 | 35.78 |
| RV-A | NC_011504.2 | Rotavirus A segment 10, complete genome | 751 | 40.21 |
| RV-A | NC_011505.2 | Rotavirus A segment 11, complete genome | 667 | 38.53 |
| T5 | NC_005859.1 | Enterobacteria phage T5, complete genome | 121,750 | 39.27 |
| Sample | Method | Total Reads (Million) | Mock Community Reads | Mock Community Reads per 10,000 | ||||||
|---|---|---|---|---|---|---|---|---|---|---|
| HI | LO | No | HI | LO | No | HI | LO | No | ||
| S06 | WTA2 | 14.43 | 10.38 | 13.51 | 313,522 | 3209 | 1 | 217 | 3.09 | 0.00 |
| SISPA | 15.34 | 12.12 | 15.63 | 67,672 | 422 | 12 | 44 | 0.35 | 0.01 | |
| S07 | WTA2 | 13.28 | 11.88 | 10.90 | 463,340 | 4168 | 12 | 349 | 3.51 | 0.01 |
| SISPA | 10.38 | 11.98 | 12.27 | 182,285 | 649 | 9 | 176 | 0.54 | 0.01 | |
| S08 | WTA2 | 12.34 | 9.66 | 10.06 | 478,236 | 1936 | 7 | 387 | 2.00 | 0.01 |
| SISPA | 10.37 | 10.85 | 13.55 | 11,274 | 52 | 4 | 11 | 0.05 | 0.00 | |
| SMC | WTA2 | 9.23 | 4.20 | - | 4,271,871 | 67,654 | - | 4631 | 160.91 | - |
| SISPA | 10.12 | 11.97 | - | 5,236,318 | 180,410 | 5174 | 150.75 | - | ||
| SBL | WTA2 | - | - | 7.96 | - | - | 38,327 | - | - | 48.17 |
| SISPA | - | - | 11.59 | - | - | 59,757 | - | - | 51.55 | |
Disclaimer/Publisher’s Note: The statements, opinions and data contained in all publications are solely those of the individual author(s) and contributor(s) and not of MDPI and/or the editor(s). MDPI and/or the editor(s) disclaim responsibility for any injury to people or property resulting from any ideas, methods, instructions or products referred to in the content. |
© 2025 by the authors. Licensee MDPI, Basel, Switzerland. This article is an open access article distributed under the terms and conditions of the Creative Commons Attribution (CC BY) license (https://creativecommons.org/licenses/by/4.0/).
Share and Cite
Haagmans, R.; Charity, O.J.; Baker, D.; Telatin, A.; Savva, G.M.; Adriaenssens, E.M.; Powell, P.P.; Carding, S.R. Assessing Bias and Reproducibility of Viral Metagenomics Methods for the Combined Detection of Faecal RNA and DNA Viruses. Viruses 2025, 17, 155. https://doi.org/10.3390/v17020155
Haagmans R, Charity OJ, Baker D, Telatin A, Savva GM, Adriaenssens EM, Powell PP, Carding SR. Assessing Bias and Reproducibility of Viral Metagenomics Methods for the Combined Detection of Faecal RNA and DNA Viruses. Viruses. 2025; 17(2):155. https://doi.org/10.3390/v17020155
Chicago/Turabian StyleHaagmans, Rik, Oliver J. Charity, Dave Baker, Andrea Telatin, George M. Savva, Evelien M. Adriaenssens, Penny P. Powell, and Simon R. Carding. 2025. "Assessing Bias and Reproducibility of Viral Metagenomics Methods for the Combined Detection of Faecal RNA and DNA Viruses" Viruses 17, no. 2: 155. https://doi.org/10.3390/v17020155
APA StyleHaagmans, R., Charity, O. J., Baker, D., Telatin, A., Savva, G. M., Adriaenssens, E. M., Powell, P. P., & Carding, S. R. (2025). Assessing Bias and Reproducibility of Viral Metagenomics Methods for the Combined Detection of Faecal RNA and DNA Viruses. Viruses, 17(2), 155. https://doi.org/10.3390/v17020155

