Overexpression of GitrL in Recombinant Rabies Virus rLBNSE-GitrL Enhances Innate Immunity by Activating Dendritic Cells and Innate Immune-Related Pathways and Genes
Abstract
1. Introduction
2. Materials and Methods
2.1. Cells, Viruses, Antibodies, and Animals
2.2. Construction and Rescue of rRABV Expressing GitrL in Mouse
2.3. Virus Titration
2.4. Genetic Stability Assay
2.5. Determination of rLBNSE-GitrL Growth Curve
2.6. Cell Viability Assay
2.7. GitrL Concentration Determination by ELISA
2.8. Average Fluorescence Spot Density
2.9. Pathogenicity of rLBNSE-GitrL
2.10. Reverse Transcription Quantitative PCR (RT-qPCR)
2.11. Flow Cytometry Assay
2.12. IFN-α and IL-12p40 in DCs Supernatant Were Detected by ELISA
2.13. Virus-Neutralizing Antibody (VNA) Test
2.14. rRABV-Specific Antibody Subclass Test
2.15. Protective Efficacy Test
2.16. Transcriptome Sequencing (RNA-Seq)
2.17. Statistical Analysis
3. Results
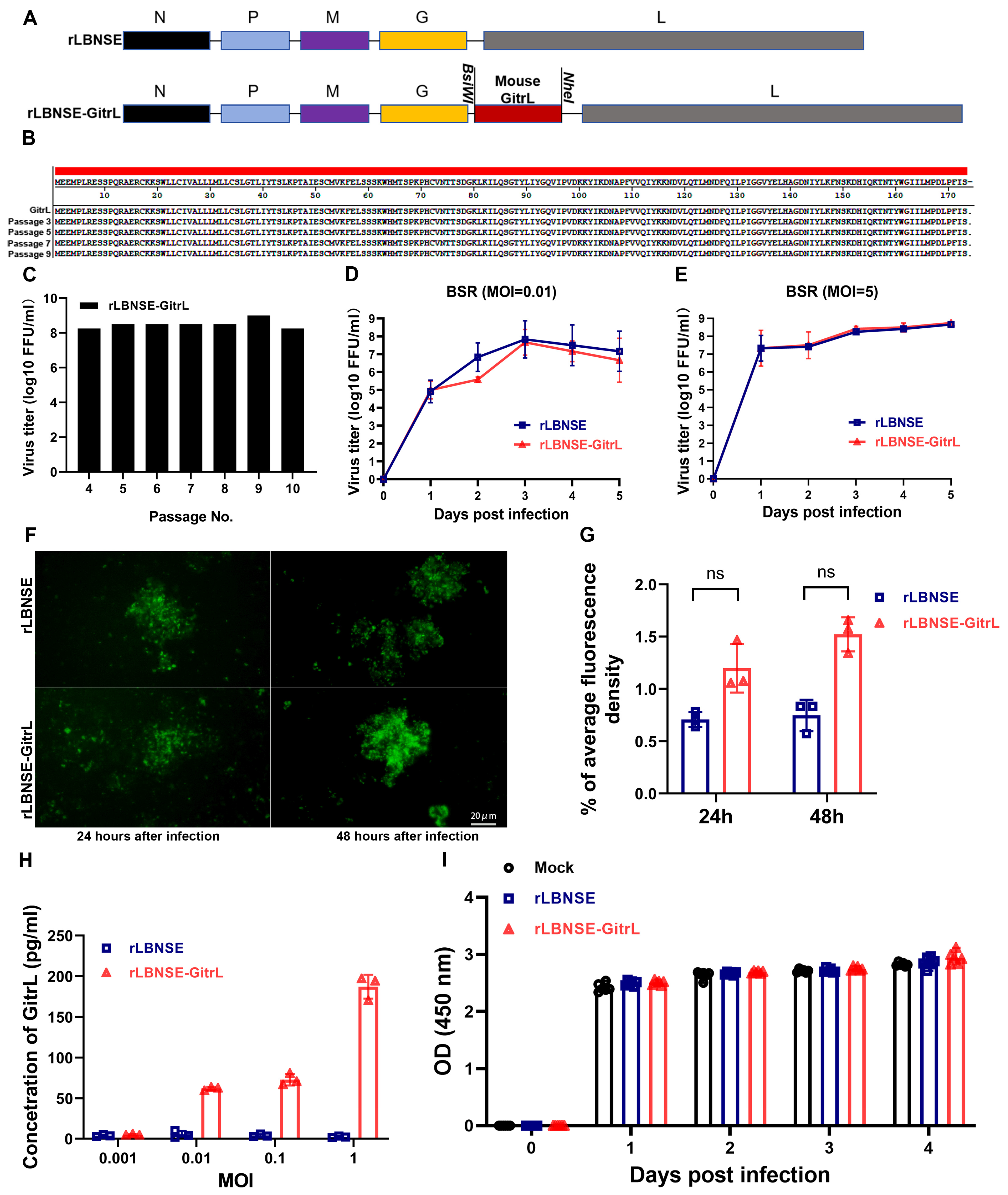
3.1. Characterization of rRABV Expressing GitrL
3.2. Pathogenicity of rRABV-Overexpressing GitrL
3.3. rLBNSE-GitrL Promotes Activation of DCs and Expression of IFN-α and IL-12p40 In Vitro
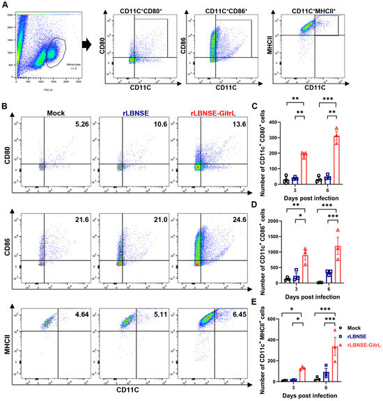
3.4. rLBNSE-GitrL Increases Number of Activated DCs In Vivo
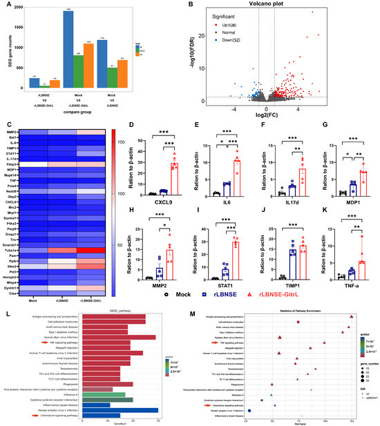
3.5. Transcriptome Sequencing and Differentially Expressed Gene Analysis
3.6. Overexpression of GitrL Improves Antibody Response and Protection Against Pathogenic RABV Challenge
4. Discussion
5. Conclusions
Author Contributions
Funding
Institutional Review Board Statement
Informed Consent Statement
Data Availability Statement
Conflicts of Interest
References
- Yu, D.; Jin, R.; Liu, J.; Zhang, C.; Duan, C.; Luo, X.; Yang, W.; Liu, C.; Liang, J.; Li, X.; et al. Rabies Virus Infection Causes Pyroptosis of Neuronal Cells. Int. J. Mol. Sci. 2024, 25, 5616. [Google Scholar] [CrossRef]
- Tarantola, A.; Blanchi, S.; Cappelle, J.; Ly, S.; Chan, M.; In, S.; Peng, Y.; Hing, C.; Taing, C.N.; Ly, S.; et al. Rabies Postexposure Prophylaxis Noncompletion After Dog Bites: Estimating the Unseen to Meet the Needs of the Underserved. Am. J. Epidemiol. 2018, 187, 306–315. [Google Scholar] [CrossRef] [PubMed]
- Conzelmann, K.-K.; Cox, J.H.; Schneider, L.G.; Thiel, H.-J. Molecular cloning and complete nucleotide sequence of the attenuated rabies virus SAD B19. Virology 1990, 175, 485–499. [Google Scholar] [CrossRef] [PubMed]
- Hampson, K.; Coudeville, L.; Lembo, T.; Sambo, M.; Kieffer, A.; Attlan, M.; Barrat, J.; Blanton, J.D.; Briggs, D.J.; Cleaveland, S.; et al. Estimating the global burden of endemic canine rabies. PLoS Neglected Trop. Dis. 2015, 9, e0003709. [Google Scholar] [CrossRef]
- Fooks, A.R.; Banyard, A.C.; Horton, D.L.; Johnson, N.; McElhinney, L.M.; Jackson, A.C. Current status of rabies and prospects for elimination. Lancet 2014, 384, 1389–1399. [Google Scholar] [CrossRef]
- Barkhouse, D.A.; Faber, M.; Hooper, D.C. Pre-and post-exposure safety and efficacy of attenuated rabies virus vaccines are enhanced by their expression of IFNγ. Virology 2015, 474, 174–180. [Google Scholar] [CrossRef]
- Fang, Z.; Yu, P.; Zhu, W. Development of mRNA rabies vaccines. Hum. Vaccines Immunother. 2024, 20, 2382499. [Google Scholar] [CrossRef]
- Gurney, A.; Marsters, S.; Huang, A.; Pitti, R.; Mark, M.; Baldwin, D.; Gray, A.; Dowd, P.; Brush, J.; Heldens, S.; et al. Identification of a new member of the tumor necrosis factor family and its receptor, a human ortholog of mouse GITR. Curr. Biol. 1999, 9, 215–218. [Google Scholar] [CrossRef]
- Ma, J.; Wang, S.; Ma, B.; Mao, C.; Tong, J.; Yang, M.; Wu, C.; Jiao, Z.; Lu, L.; Xu, H. Dendritic cells engineered to express GITRL enhance therapeutic immunity in murine Lewis lung carcinoma. Cancer Lett. 2011, 301, 142–150. [Google Scholar] [CrossRef] [PubMed]
- Ronchetti, S.; Nocentini, G.; Petrillo, M.G.; Bianchini, R.; Sportoletti, P.; Bastianelli, A.; Ayroldi, E.M.; Riccardi, C. Glucocorticoid-Induced TNFR family Related gene (GITR) enhances dendritic cell activity. Immunol. Lett. 2011, 135, 24–33. [Google Scholar] [CrossRef] [PubMed]
- Broz, P.; Monack, D.M. Newly described pattern recognition receptors team up against intracellular pathogens. Nat. Rev. Immunol. 2013, 13, 551–565. [Google Scholar] [CrossRef]
- Paquette, N.; Conlon, J.; Sweet, C.; Rus, F.; Wilson, L.; Pereira, A.; Rosadini, C.V.; Goutagny, N.; Weber, A.N.R.; Lane, W.S.; et al. Serine/threonine acetylation of TGFβ-activated kinase (TAK1) by Yersinia pestis YopJ inhibits innate immune signaling. Proc. Natl. Acad. Sci. USA 2012, 109, 12710–12715. [Google Scholar] [CrossRef]
- Arbibe, L.; Kim, D.W.; Batsche, E.; Pedron, T.; Mateescu, B.; Muchardt, C.; Parsot, C.; Sansonetti, P.J. An injected bacterial effector targets chromatin access for transcription factor NF-kappaB to alter transcription of host genes involved in immune responses. Nat. Immunol. 2006, 8, 47–56. [Google Scholar] [CrossRef]
- Bae, E.M.; Kim, W.-J.; Suk, K.; Kang, Y.-M.; Park, J.-E.; Kim, W.Y.; Choi, E.M.; Choi, B.K.; Kwon, B.S.; Lee, W.-H. Reverse signaling initiated from GITRL induces NF-kappaB activation through ERK in the inflammatory activation of macrophages. Mol. Immunol. 2007, 45, 523–533. [Google Scholar] [CrossRef] [PubMed]
- Wen, Y.; Wang, H.; Wu, H.; Yang, F.; Tripp, R.A.; Hogan, R.J.; Fu, Z.F. Rabies virus expressing dendritic cell-activating molecules enhances the innate and adaptive immune response to vaccination. J. Virol. 2011, 85, 1634–1644. [Google Scholar] [CrossRef] [PubMed]
- Prchal, M.; Pilz, A.; Simma, O.; Lingnau, K.; von Gabain, A.; Strobl, B.; Müller, M.; Decker, T. Type I interferons as mediators of immune adjuvants for T-and B cell-dependent acquired immunity. Vaccine 2009, 27, G17–G20. [Google Scholar] [CrossRef] [PubMed]
- Smith, R.E.; Donachie, A.M.; Grdic, D.; Lycke, N.; Mowat, A.M. Immune-stimulating complexes induce an IL-12-dependent cascade of innate immune responses. J. Immunol. 1999, 162, 5536–5546. [Google Scholar] [CrossRef]
- Zhao, L.; Toriumi, H.; Wang, H.; Kuang, Y.; Guo, X.; Morimoto, K.; Fu, Z.F.F. Expression of MIP-1α (CCL3) by a recombinant rabies virus enhances its immunogenicity by inducing innate immunity and recruiting dendritic cells and B cells. J. Virol. 2010, 84, 9642–9648. [Google Scholar] [CrossRef]
- Li, Y.; Zhou, M.; Luo, Z.; Zhang, Y.; Cui, M.; Chen, H.; Fu, Z.F.; Zhao, L. Overexpression of interleukin-7 extends the humoral immune response induced by rabies vaccination. J. Virol. 2017, 91, 10–1128. [Google Scholar] [CrossRef]
- Zhang, Y.; Zhou, M.; Wang, Z.; Yang, J.; Li, M.; Wang, K.; Cui, M.; Chen, H.; Fu, Z.F.; Zhao, L. Recombinant rabies virus expressing IL-21 enhances immunogenicity through activation of T follicular helper cells and germinal centre B cells. J. Gen. Virol. 2016, 97, 3154–3160. [Google Scholar] [CrossRef]
- Wang, Z.; Li, M.; Zhou, M.; Zhang, Y.; Yang, J.; Cao, Y.; Wang, K.; Cui, M.; Chen, H.; Fu, Z.F.; et al. A novel rabies vaccine expressing CXCL13 enhances humoral immunity by recruiting both T follicular helper and germinal center B cells. J. Virol. 2017, 91, e01956-16. [Google Scholar] [CrossRef]
- Li, Y.; Zhao, L.; Sui, B.; Luo, Z.; Zhang, Y.; Wang, Y. Recombinant rabies virus overexpressing OX40-ligand enhances humoral immune responses by increasing T follicular helper cells and germinal center B cells. Vaccines 2020, 8, 144. [Google Scholar] [CrossRef]
- Krausz, L.T.; Bianchini, R.; Ronchetti, S.; Fettucciari, K.; Nocentini, G.; Riccardi, C. GITR-GITRL system, a novel player in shock and inflammation. Sci. World J. 2007, 7, 533–566. [Google Scholar] [CrossRef]
- Rasalingam, P.; Rossiter, J.P.; Mebatsion, T.; Jackson, A.C. Comparative pathogenesis of the SAD-L16 strain of rabies virus and a mutant modifying the dynein light chain binding site of the rabies virus phosphoprotein in young mice. Virus Res. 2005, 111, 55–60. [Google Scholar] [CrossRef]
- Faber, M.; Faber, M.-L.; Li, J.; Preuss, M.A.R.; Schnell, M.J.; Dietzschold, B. Dominance of a nonpathogenic glycoprotein gene over a pathogenic glycoprotein gene in rabies virus. J. Virol. 2007, 81, 7041–7047. [Google Scholar] [CrossRef]
- Kwon, B.; Yu, K.-Y.; Ni, J.; Yu, G.-L.; Jang, I.-K.; Kim, Y.-J.; Xing, L.; Liu, D.; Wang, S.-X.; Kwon, B.S. Identification of a novel activation-inducible protein of the tumor necrosis factor receptor superfamily and its ligand. J. Biol. Chem. 1999, 274, 6056–6061. [Google Scholar] [CrossRef] [PubMed]
- Kurts, C.; Kosaka, H.; Carbone, F.R.; Miller, J.F.; Heath, W.R. Class I—Restricted cross-presentation of exogenous self-antigens leads to deletion of autoreactive CD8+ T cells. J. Exp. Med. 1997, 186, 239–245. [Google Scholar] [CrossRef]
- Croft, M. Co-stimulatory members of the TNFR family: Keys to effective T-cell immunity? Nat. Rev. Immunol. 2003, 3, 609–620. [Google Scholar] [CrossRef] [PubMed]
- Grohmann, U.; Volpi, C.; Fallarino, F.; Bozza, S.; Bianchi, R.; Vacca, C.; Orabona, C.; Belladonna, M.L.; Ayroldi, E.; Nocentini, G.; et al. Reverse signaling through GITR ligand enables dexamethasone to activate IDO in allergy. Nat. Med. 2007, 13, 579–586. [Google Scholar] [CrossRef] [PubMed]
- Kamimura, Y.; Iwai, H.; Piao, J.; Hashiguchi, M.; Azuma, M. The glucocorticoid-induced TNF receptor-related protein (GITR)-GITR ligand pathway acts as a mediator of cutaneous dendritic cell migration and promotes T cell-mediated acquired immunity. J. Immunol. 2009, 182, 2708–2716. [Google Scholar] [CrossRef] [PubMed]
- Tone, M.; Tone, Y.; Adams, E.; Yates, S.F.; Frewin, M.R.; Cobbold, S.P.; Waldmann, H. Mouse glucocorticoid-induced tumor necrosis factor receptor ligand is costimulatory for T cells. Proc. Natl. Acad. Sci. USA 2003, 100, 15059–15064. [Google Scholar] [CrossRef] [PubMed]
- Agostini, M.; Cenci, E.; Pericolini, E.; Nocentini, G.; Bistoni, G.; Vecchiarelli, A.; Riccardi, C. The glucocorticoid-induced tumor necrosis factor receptor-related gene modulates the response to Candida albicans infection. Infect. Immun. 2005, 73, 7502–7508. [Google Scholar] [CrossRef]
- Hooper, D.C.; Morimoto, K.; Bette, M.; Weihe, E.; Koprowski, H.; Dietzschold, B. Collaboration of antibody and inflammation in clearance of rabies virus from the central nervous system. J. Virol. 1998, 72, 3711–3719. [Google Scholar] [CrossRef]
- Hooper, D.C.; Roy, A.; Barkhouse, D.A.; Li, J.; Kean, R.B. Rabies virus clearance from the central nervous system. Adv. Virus Res. 2011, 79, 55–71. [Google Scholar] [PubMed]
- Thompson, M.R.; Kaminski, J.J.; Kurt-Jones, E.A.; Fitzgerald, K.A. Pattern recognition receptors and the innate immune response to viral infection. Viruses 2011, 3, 920–940. [Google Scholar] [CrossRef]
- Chen, L.-W.; Chang, W.-J.; Chen, P.-H.; Liu, W.-C.; Hsu, C.-M. TLR ligand decreases mesenteric ischemia and reperfusion injury-induced gut damage through TNF-alpha signaling. Shock 2008, 30, 563–570. [Google Scholar] [CrossRef]
- Zhou, H.; Zhao, K.; Li, W.; Yang, N.; Liu, Y.; Chen, C.; Wei, T. The interactions between pristine graphene and macrophages and the production of cytokines/chemokines via TLR-and NF-κB-related signaling pathways. Biomaterials 2012, 33, 6933–6942. [Google Scholar] [CrossRef]
- Gilmore, T.D. Introduction to NF-kappaB: Players, pathways, perspectives. Oncogene 2006, 25, 6680–6684. [Google Scholar] [CrossRef] [PubMed]






| Primers | Sequence (5′–3′) |
|---|---|
| β-actin-F | CACTGCCGCATCCTCTTCCTCCC |
| β-actin-R | CAATAGTGATGACCTGGCCGT |
| N mRNA-F | GATCGTGGAACACCATACCC |
| N mRNA-R | TTCATAAGCGGTGACGACTG |
| vRNA-F | CTCCACAACGAGATGCTCAA |
| vRNA-R | CATCCAACGGGAACAAGACT |
| GitrL-F | GGGCAGAGAGGTGCAAGAAG |
| GitrL-R | CTTCAGCTTCCCATCAGATG |
| STAT1-F | GGCCTCTCATTGTCACCGAA |
| STAT1-R | TGAATGTGATGGCCCCTTCC |
| CXCL9-F | GGAGTTCGAGGAACCCTAGTG |
| CXCL9-R | GGGATTTGTAGTGGATCGTGC |
| TIMP1-F | AGAGACACACCAGAGCAGATACC |
| TIMP1-R | AGCCCTTATGACCAGGTCCG |
| MMP2-F | TTCCCTAAGCTCATCGCAGACT |
| MMP2--R | CACGCTCTTGAGACTTTGGTTCT |
| IL-6-F | ACAGAAGGAGTGGCTAAGGA |
| IL-6-R | CGCACTAGGTTTGCCGAGTA |
| IL-17d-F | GGATTTCCTACGACCCTGCTC |
| IL-17d-R | CCGGGATGGTGATGTAGTGTTC |
| MDP1-F | TGCCAAGTAGCCACATCGAG |
| MDP1-R | GAGATGGGGGTTGAGGAACG |
Disclaimer/Publisher’s Note: The statements, opinions and data contained in all publications are solely those of the individual author(s) and contributor(s) and not of MDPI and/or the editor(s). MDPI and/or the editor(s) disclaim responsibility for any injury to people or property resulting from any ideas, methods, instructions or products referred to in the content. |
© 2025 by the authors. Licensee MDPI, Basel, Switzerland. This article is an open access article distributed under the terms and conditions of the Creative Commons Attribution (CC BY) license (https://creativecommons.org/licenses/by/4.0/).
Share and Cite
Wang, Y.; Xing, X.; Xiong, Z.; Wang, Y.; Liu, Y.; Li, Y. Overexpression of GitrL in Recombinant Rabies Virus rLBNSE-GitrL Enhances Innate Immunity by Activating Dendritic Cells and Innate Immune-Related Pathways and Genes. Viruses 2025, 17, 1354. https://doi.org/10.3390/v17101354
Wang Y, Xing X, Xiong Z, Wang Y, Liu Y, Li Y. Overexpression of GitrL in Recombinant Rabies Virus rLBNSE-GitrL Enhances Innate Immunity by Activating Dendritic Cells and Innate Immune-Related Pathways and Genes. Viruses. 2025; 17(10):1354. https://doi.org/10.3390/v17101354
Chicago/Turabian StyleWang, Yufang, Xiao Xing, Zhimin Xiong, Yong Wang, Yaping Liu, and Yingying Li. 2025. "Overexpression of GitrL in Recombinant Rabies Virus rLBNSE-GitrL Enhances Innate Immunity by Activating Dendritic Cells and Innate Immune-Related Pathways and Genes" Viruses 17, no. 10: 1354. https://doi.org/10.3390/v17101354
APA StyleWang, Y., Xing, X., Xiong, Z., Wang, Y., Liu, Y., & Li, Y. (2025). Overexpression of GitrL in Recombinant Rabies Virus rLBNSE-GitrL Enhances Innate Immunity by Activating Dendritic Cells and Innate Immune-Related Pathways and Genes. Viruses, 17(10), 1354. https://doi.org/10.3390/v17101354

