Novel Adjuvant S-540956 Targets Lymph Nodes and Reduces Genital Recurrences and Vaginal Shedding of HSV-2 DNA When Administered with HSV-2 Glycoprotein D as a Therapeutic Vaccine in Guinea Pigs
Abstract
1. Introduction
2. Materials and Methods
2.1. Antigen and Adjuvants
2.2. Animals
2.2.1. Immunology Assays Using Naïve Mice or Guinea Pigs Performed at Shionogi & Co., Ltd.
2.2.2. Immunology Assays in HSV-2 Infected Guinea Pigs Performed at the University of Pennsylvania
2.2.3. Therapeutic Vaccine Studies in Guinea Pigs at the University of Pennsylvania
2.3. Statistical Analysis
3. Results
3.1. Study 1: S-540956 Administered with gD2 Compared to ODN2006 Administered with gD2, gD2 Alone, or PBS
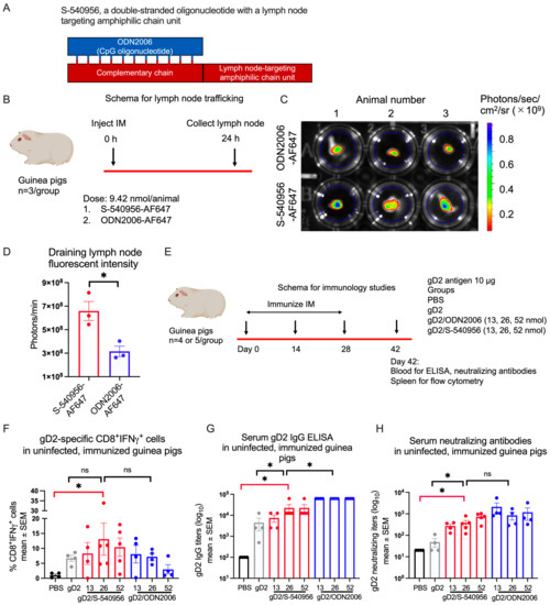
3.1.1. Lymph Node Trafficking and Immunology Studies in Naïve Guinea Pigs
3.1.2. Antibody Responses to Adjuvanted gD2 in HSV-2-Infected Guinea Pigs
3.1.3. Effects of Immunization on Recurrent Genital Herpes Lesions and Vaginal Shedding of HSV-2 DNA in HSV-2-Infected Guinea Pigs
3.2. Study 2: S-540956 Compared to GLA-SE or PBS
3.2.1. Immunology Studies in Naïve Mice and Guinea Pigs
3.2.2. Antibody Responses to gD2/S-540956, gD2/GLA-SE, or PBS Immunization in Previously HSV-2-Infected Guinea Pigs
3.2.3. Effects of gD2/S-540956, gD2/GLA-SE, or PBS Immunization on Genital Lesions and Vaginal Shedding of HSV-2 DNA
3.3. Combined Vaccine Efficacy Results from Studies 1 and 2
4. Discussion
Supplementary Materials
Author Contributions
Funding
Institutional Review Board Statement
Data Availability Statement
Acknowledgments
Conflicts of Interest
References
- James, C.; Harfouche, M.; Welton, N.J.; Turner, K.M.; Abu-Raddad, L.J.; Gottlieb, S.L.; Looker, K.J. Herpes simplex virus: Global infection prevalence and incidence estimates, 2016. Bull. World Health. Organ. 2020, 98, 315–329. [Google Scholar] [CrossRef]
- Looker, K.J.; Magaret, A.S.; May, M.T.; Turner, K.M.; Vickerman, P.; Gottlieb, S.L.; Newman, L.M. Global and Regional Estimates of Prevalent and Incident Herpes Simplex Virus Type 1 Infections in 2012. PLoS ONE 2015, 10, e0140765. [Google Scholar] [CrossRef]
- Kreisel, K.M.; Spicknall, I.H.; Gargano, J.W.; Lewis, F.M.T.; Lewis, R.M.; Markowitz, L.E.; Roberts, H.; Johnson, A.S.; Song, R.; St Cyr, S.B.; et al. Sexually Transmitted Infections Among US Women and Men: Prevalence and Incidence Estimates, 2018. Sex Transm. Dis. 2021, 48, 208–214. [Google Scholar] [CrossRef]
- Fanfair, R.N.; Zaidi, A.; Taylor, L.D.; Xu, F.; Gottlieb, S.; Markowitz, L. Trends in seroprevalence of herpes simplex virus type 2 among non-Hispanic blacks and non-Hispanic whites aged 14 to 49 years–United States, 1988 to 2010. Sex Transm. Dis. 2013, 40, 860–864. [Google Scholar] [CrossRef] [PubMed]
- You, S.; Yaesoubi, R.; Lee, K.; Li, Y.; Eppink, S.T.; Hsu, K.K.; Chesson, H.W.; Gift, T.L.; Berruti, A.A.; Salomon, J.A.; et al. Lifetime quality-adjusted life years lost due to genital herpes acquired in the United States in 2018: A mathematical modeling study. Lancet Reg. Health Am. 2023, 19, 100427. [Google Scholar] [CrossRef] [PubMed]
- Looker, K.J.; Magaret, A.S.; May, M.T.; Turner, K.M.; Vickerman, P.; Newman, L.M.; Gottlieb, S.L. First estimates of the global and regional incidence of neonatal herpes infection. Lancet Glob. Health 2017, 5, e300–e309. [Google Scholar] [CrossRef]
- Wald, A.; Link, K. Risk of human immunodeficiency virus infection in herpes simplex virus type 2-seropositive persons: A meta-analysis. J. Infect. Dis. 2002, 185, 45–52. [Google Scholar] [CrossRef]
- Corey, L.; Langenberg, A.G.; Ashley, R.; Sekulovich, R.E.; Izu, A.E.; Douglas, J.M., Jr.; Handsfield, H.H.; Warren, T.; Marr, L.; Tyring, S.; et al. Recombinant glycoprotein vaccine for the prevention of genital HSV-2 infection: Two randomized controlled trials. Chiron HSV Vaccine Study Group. JAMA 1999, 282, 331–340. [Google Scholar] [CrossRef] [PubMed]
- Stanberry, L.R.; Spruance, S.L.; Cunningham, A.L.; Bernstein, D.I.; Mindel, A.; Sacks, S.; Tyring, S.; Aoki, F.Y.; Slaoui, M.; Denis, M.; et al. Glycoprotein-D-adjuvant vaccine to prevent genital herpes. N. Engl. J. Med. 2002, 347, 1652–1661. [Google Scholar] [CrossRef] [PubMed]
- Belshe, R.B.; Leone, P.A.; Bernstein, D.I.; Wald, A.; Levin, M.J.; Stapleton, J.T.; Gorfinkel, I.; Morrow, R.L.; Ewell, M.G.; Stokes-Riner, A.; et al. Efficacy results of a trial of a herpes simplex vaccine. N. Engl. J. Med. 2012, 366, 34–43. [Google Scholar] [CrossRef] [PubMed]
- Tronstein, E.; Johnston, C.; Huang, M.L.; Selke, S.; Magaret, A.; Warren, T.; Corey, L.; Wald, A. Genital shedding of herpes simplex virus among symptomatic and asymptomatic persons with HSV-2 infection. JAMA 2011, 305, 1441–1449. [Google Scholar] [CrossRef] [PubMed]
- Bernstein, D.I.; Flechtner, J.B.; McNeil, L.K.; Heineman, T.; Oliphant, T.; Tasker, S.; Wald, A.; Hetherington, S.; Genocea study, g. Therapeutic HSV-2 vaccine decreases recurrent virus shedding and recurrent genital herpes disease. Vaccine 2019, 37, 3443–3450. [Google Scholar] [CrossRef]
- Corey, L.; Wald, A.; Patel, R.; Sacks, S.L.; Tyring, S.K.; Warren, T.; Douglas, J.M., Jr.; Paavonen, J.; Morrow, R.A.; Beutner, K.R.; et al. Once-daily valacyclovir to reduce the risk of transmission of genital herpes. N. Engl. J. Med. 2004, 350, 11–20. [Google Scholar] [CrossRef] [PubMed]
- Knickelbein, J.E.; Khanna, K.M.; Yee, M.B.; Baty, C.J.; Kinchington, P.R.; Hendricks, R.L. Noncytotoxic lytic granule-mediated CD8+ T cell inhibition of HSV-1 reactivation from neuronal latency. Science 2008, 322, 268–271. [Google Scholar] [CrossRef]
- St Leger, A.J.; Koelle, D.M.; Kinchington, P.R.; Verjans, G. Local Immune Control of Latent Herpes Simplex Virus Type 1 in Ganglia of Mice and Man. Front. Immunol. 2021, 12, 723809. [Google Scholar] [CrossRef]
- Long, D.; Skoberne, M.; Gierahn, T.M.; Larson, S.; Price, J.A.; Clemens, V.; Baccari, A.E.; Cohane, K.P.; Garvie, D.; Siber, G.R.; et al. Identification of novel virus-specific antigens by CD4(+) and CD8(+) T cells from asymptomatic HSV-2 seropositive and seronegative donors. Virology 2014, 464–465, 296–311. [Google Scholar] [CrossRef] [PubMed]
- Jing, L.; Haas, J.; Chong, T.M.; Bruckner, J.J.; Dann, G.C.; Dong, L.; Marshak, J.O.; McClurkan, C.L.; Yamamoto, T.N.; Bailer, S.M.; et al. Cross-presentation and genome-wide screening reveal candidate T cells antigens for a herpes simplex virus type 1 vaccine. J. Clin. Invest. 2012, 122, 654–673. [Google Scholar] [CrossRef]
- Posavad, C.M.; Zhao, L.; Mueller, D.E.; Stevens, C.E.; Huang, M.L.; Wald, A.; Corey, L. Persistence of mucosal T-cell responses to herpes simplex virus type 2 in the female genital tract. Mucosal. Immunol. 2015, 8, 115–126. [Google Scholar] [CrossRef]
- Koelle, D.M.; Dong, L.; Jing, L.; Laing, K.J.; Zhu, J.; Jin, L.; Selke, S.; Wald, A.; Varon, D.; Huang, M.-L.; et al. HSV-2-Specific Human Female Reproductive Tract Tissue Resident Memory T Cells Recognize Diverse HSV Antigens. Front. Immunol. 2022, 13, 867962. [Google Scholar] [CrossRef]
- Nakagawa, T.; Tanino, T.; Onishi, M.; Tofukuji, S.; Kanazawa, T.; Ishioka, Y.; Itoh, T.; Kugimiya, A.; Katayama, K.; Yamamoto, T.; et al. S-540956, a CpG Oligonucleotide Annealed to a Complementary Strand with an Amphiphilic Chain Unit, Acts as a Potent Cancer Vaccine Adjuvant by Targeting Draining Lymph Nodes. Front. Immunol. 2021, 12, 803090. [Google Scholar] [CrossRef]
- Hook, L.M.; Friedman, H.M.; Awasthi, S. Guinea Pig and Mouse Models for Genital Herpes Infection. Curr. Protoc. 2021, 1, e332. [Google Scholar] [CrossRef]
- Stanberry, L.R.; Kern, E.R.; Richards, J.T.; Abbott, T.M.; Overall, J.C., Jr. Genital herpes in guinea pigs: Pathogenesis of the primary infection and description of recurrent disease. J. Infect. Dis. 1982, 146, 397–404. [Google Scholar] [CrossRef] [PubMed]
- Tengvall, S.; Lundqvist, A.; Eisenberg, R.J.; Cohen, G.H.; Harandi, A.M. Mucosal administration of CpG oligodeoxynucleotide elicits strong CC and CXC chemokine responses in the vagina and serves as a potent Th1-tilting adjuvant for recombinant gD2 protein vaccination against genital herpes. J. Virol. 2006, 80, 5283–5291. [Google Scholar] [CrossRef] [PubMed]
- Canziani, G.; Zhang, W.; Cines, D.; Rux, A.; Willis, S.; Cohen, G.; Eisenberg, R.; Chaiken, I. Exploring biomolecular recognition using optical biosensors. Methods 1999, 19, 253–269. [Google Scholar] [CrossRef]
- Burn Aschner, C.; Knipe, D.M.; Herold, B.C. Model of vaccine efficacy against HSV-2 superinfection of HSV-1 seropositive mice demonstrates protection by antibodies mediating cellular cytotoxicity. NPJ Vaccin. 2020, 5, 35. [Google Scholar] [CrossRef] [PubMed]
- Petro, C.D.; Weinrick, B.; Khajoueinejad, N.; Burn, C.; Sellers, R.; Jacobs, W.R., Jr.; Herold, B.C. HSV-2 DeltagD elicits FcgammaR-effector antibodies that protect against clinical isolates. JCI Insight 2016, 1, 88529. [Google Scholar] [CrossRef] [PubMed]
- Awasthi, S.; Knox, J.J.; Desmond, A.; Alameh, M.G.; Gaudette, B.T.; Lubinski, J.M.; Naughton, A.; Hook, L.M.; Egan, K.P.; Tam, Y.K.; et al. Trivalent nucleoside-modified mRNA vaccine yields durable memory B cell protection against genital herpes in preclinical models. J. Clin. Invest. 2021, 131, JCI152310. [Google Scholar] [CrossRef]
- Awasthi, S.; Hook, L.M.; Pardi, N.; Wang, F.; Myles, A.; Cancro, M.P.; Cohen, G.H.; Weissman, D.; Friedman, H.M. Nucleoside-modified mRNA encoding HSV-2 glycoproteins C, D, and E prevents clinical and subclinical genital herpes. Sci. Immunol. 2019, 4, eaaw7083. [Google Scholar] [CrossRef]
- Egan, K.P.; Hook, L.M.; Naughton, A.; Pardi, N.; Awasthi, S.; Cohen, G.H.; Weissman, D.; Friedman, H.M. An HSV-2 nucleoside-modified mRNA genital herpes vaccine containing glycoproteins gC, gD, and gE protects mice against HSV-1 genital lesions and latent infection. PLoS Pathog. 2020, 16, e1008795. [Google Scholar] [CrossRef]
- Awasthi, S.; Hook, L.M.; Shaw, C.E.; Friedman, H.M. A trivalent subunit antigen glycoprotein vaccine as immunotherapy for genital herpes in the guinea pig genital infection model. Hum. Vaccin. Immunother. 2017, 13, 2785–2793. [Google Scholar] [CrossRef]
- Awasthi, S.; Friedman, H.M. An mRNA vaccine to prevent genital herpes. Transl. Res. 2021, 242, 56–65. [Google Scholar] [CrossRef] [PubMed]
- Bernstein, D.I.; Harrison, C.J.; Tepe, E.R.; Shahwan, A.; Miller, R.L. Effect of imiquimod as an adjuvant for immunotherapy of genital HSV in guinea-pigs. Vaccine 1995, 13, 72–76. [Google Scholar] [CrossRef] [PubMed]
- Bernstein, D.I.; Cardin, R.D.; Bravo, F.J.; Awasthi, S.; Lu, P.; Pullum, D.A.; Dixon, D.A.; Iwasaki, A.; Friedman, H.M. Successful application of prime and pull strategy for a therapeutic HSV vaccine. NPJ Vaccin. 2019, 4, 33. [Google Scholar] [CrossRef]
- Odegard, J.M.; Flynn, P.A.; Campbell, D.J.; Robbins, S.H.; Dong, L.; Wang, K.; Ter Meulen, J.; Cohen, J.I.; Koelle, D.M. A novel HSV-2 subunit vaccine induces GLA-dependent CD4 and CD8 T cell responses and protective immunity in mice and guinea pigs. Vaccine 2016, 34, 101–109. [Google Scholar] [CrossRef] [PubMed]
- Lee, G.H.; Lim, S.G. CpG-Adjuvanted Hepatitis B Vaccine (HEPLISAV-B®) Update. Expert Rev. Vaccin. 2021, 20, 487–495. [Google Scholar] [CrossRef]
- Day, T.A.; Penn-Nicholson, A.; Luabeya, A.K.K.; Fiore-Gartland, A.; Du Plessis, N.; Loxton, A.G.; Vergara, J.; Rolf, T.A.; Reid, T.D.; Toefy, A.; et al. Safety and immunogenicity of the adjunct therapeutic vaccine ID93 + GLA-SE in adults who have completed treatment for tuberculosis: A randomised, double-blind, placebo-controlled, phase 2a trial. Lancet Respir. Med. 2021, 9, 373–386. [Google Scholar] [CrossRef] [PubMed]
- Pillet, S.; Aubin, É.; Trépanier, S.; Poulin, J.-F.; Yassine-Diab, B.; ter Meulen, J.; Ward, B.J.; Landry, N. Humoral and cell-mediated immune responses to H5N1 plant-made virus-like particle vaccine are differentially impacted by alum and GLA-SE adjuvants in a Phase 2 clinical trial. NPJ Vaccin. 2018, 3, 3. [Google Scholar] [CrossRef]
- Santini-Oliveira, M.; Coler, R.N.; Parra, J.; Veloso, V.; Jayashankar, L.; Pinto, P.M.; Ciol, M.A.; Bergquist, R.; Reed, S.G.; Tendler, M. Schistosomiasis vaccine candidate Sm14/GLA-SE: Phase 1 safety and immunogenicity clinical trial in healthy, male adults. Vaccine 2016, 34, 586–594. [Google Scholar] [CrossRef]
- Karapetyan, L.; Luke, J.J.; Davar, D. Toll-Like Receptor 9 Agonists in Cancer. Onco. Targets. 2020, 13, 10039–10060. [Google Scholar] [CrossRef]
- Dongye, Z.; Li, J.; Wu, Y. Toll-like receptor 9 agonists and combination therapies: Strategies to modulate the tumour immune microenvironment for systemic anti-tumour immunity. Br. J. Cancer 2022, 127, 1584–1594. [Google Scholar] [CrossRef]
- Cunningham, A.L.; Lal, H.; Kovac, M.; Chlibek, R.; Hwang, S.J.; Diez-Domingo, J.; Godeaux, O.; Levin, M.J.; McElhaney, J.E.; Puig-Barbera, J.; et al. Efficacy of the Herpes Zoster Subunit Vaccine in Adults 70 Years of Age or Older. N. Engl. J. Med. 2016, 375, 1019–1032. [Google Scholar] [CrossRef]
- Lal, H.; Cunningham, A.L.; Godeaux, O.; Chlibek, R.; Diez-Domingo, J.; Hwang, S.J.; Levin, M.J.; McElhaney, J.E.; Poder, A.; Puig-Barbera, J.; et al. Efficacy of an Adjuvanted Herpes Zoster Subunit Vaccine in Older Adults. N. Engl. J. Med. 2015, 372, 2087–2096. [Google Scholar] [CrossRef]
- Brown, B.L.; Fidell, A.; Ingolia, G.; Murad, E.; Beckham, J.D. Infectious causes and outcomes in patients presenting with cerebral spinal fluid pleocytosis. J. Neurovirol. 2019, 25, 448–456. [Google Scholar] [CrossRef] [PubMed]
- Straus, S.E.; Corey, L.; Burke, R.L.; Savarese, B.; Barnum, G.; Krause, P.R.; Kost, R.G.; Meier, J.L.; Sekulovich, R.; Adair, S.F.; et al. Placebo-controlled trial of vaccination with recombinant glycoprotein D of herpes simplex virus type 2 for immunotherapy of genital herpes. Lancet 1994, 343, 1460–1463. [Google Scholar] [CrossRef]
- Stanberry, L.R.; Burke, R.; Myers, M.G. Herpes simplex virus glycoprotein treatment of recurrent genital herpes. J. Infect. Dis. 1988, 157, 156–163. [Google Scholar] [CrossRef] [PubMed]
- Straus, S.E.; Wald, A.; Kost, R.G.; McKenzie, R.; Langenberg, A.G.; Hohman, P.; Lekstrom, J.; Cox, E.; Nakamura, M.; Sekulovich, R.; et al. Immunotherapy of recurrent genital herpes with recombinant herpes simplex virus type 2 glycoproteins D and B: Results of a placebo-controlled vaccine trial. J. Infect. Dis. 1997, 176, 1129–1134. [Google Scholar] [CrossRef] [PubMed]
- Veselenak, R.L.; Shlapobersky, M.; Pyles, R.B.; Wei, Q.; Sullivan, S.M.; Bourne, N. A Vaxfectin((R))-adjuvanted HSV-2 plasmid DNA vaccine is effective for prophylactic and therapeutic use in the guinea pig model of genital herpes. Vaccine 2012, 30, 7046–7051. [Google Scholar] [CrossRef]
- Skoberne, M.; Cardin, R.; Lee, A.; Kazimirova, A.; Zielinski, V.; Garvie, D.; Lundberg, A.; Larson, S.; Bravo, F.J.; Bernstein, D.I.; et al. An adjuvanted herpes simplex virus 2 subunit vaccine elicits a T cell response in mice and is an effective therapeutic vaccine in Guinea pigs. J. Virol. 2013, 87, 3930–3942. [Google Scholar] [CrossRef]
- Stone, J.; Looker, K.J.; Silhol, R.; Turner, K.M.E.; Hayes, R.; Coetzee, J.; Baral, S.; Schwartz, S.; Mayaud, P.; Gottlieb, S.; et al. The population impact of herpes simplex virus type 2 (HSV-2) vaccination on the incidence of HSV-2, HIV and genital ulcer disease in South Africa: A mathematical modelling study. EBioMedicine 2023, 90, 104530. [Google Scholar] [CrossRef]







| Outcome | Days with Genital Lesions | Days with HSV-2 DNA Shedding | Days with Lesions and/or DNA Shedding | |||
|---|---|---|---|---|---|---|
| PBS | gD2/S # | PBS | gD2/S | PBS | gD2/S | |
| Study 1 3 immunizations | 54/720 (7.5%) | 21/720 (2.9%) | 16/544 (2.9%) | 3/544 (0.6%) | 70/1264 (5.5%) | 24/1264 (1.9%) |
| Study 1 Vaccine efficacy | 61.1% | 81.2% | 65.7% | |||
| Study 2 2 immunizations | 60/829 (7.2%) | 30/870 (3.5%) | 24/561 (4.3%) | 18/590 (3.1%) | 84/1390 (6.0%) | 48/1460 (3.3%) |
| Study 2 Vaccine efficacy | 52.4% | 28.7% | 45.7% | |||
| Combined Studies 1 and 2 | 114/1549 (7.4%) | 51/1590 (3.2%) | 40/1105 (3.6%) | 21/1134 (1.9%) | 154/2654 (5.8%) | 72/2724 (2.6%) |
| Combined 1 and 2 Vaccine efficacy | 56.4% | 48.8% | 54.4% | |||
| Outcome | Animals with no Recurrent Genital Lesions | Animals with no Recurrent HSV-2 DNA Shedding | Animals with no Genital Lesions and no Shedding | |||
|---|---|---|---|---|---|---|
| PBS | gD2/S # | PBS | gD2/S | PBS | gD2/S | |
| Study 1 3 immunizations | 1/16 (6%) | 8/16 (50%) | 6/16 (38%) | 14/16 (88%) | 0/16 (0%) | 7/16 (44%) |
| Study 2 2 immunizations | 5/19 (26%) | 10/20 (50%) | 7/19 (37%) | 10/20 (50%) | 1/19 (5%) | 6/20 (30%) |
| Combined Studies 1 and 2 | 6/35 (17%) | 18/36 (50%) | 13/35 (37%) | 24/36 (67%) | 1/35 (3%) | 13/36 (36%) |
| p values combined 1 and 2 | 0.0054 | 0.0178 | 0.0006 | |||
| Outcome | Study 1 | Study 2 | ||||
|---|---|---|---|---|---|---|
| gD2/S | gD2/ODN | Vaccine Efficacy gD2/S vs. gD2/ODN | gD2/S | gD2/GLA | Vaccine Efficacy gD2/S vs. gD2/GLA | |
| Genital lesions | 21/720 (2.9%) | 33/720 (4.6%) | 36.2% | 30/870 (3.4%) | 89/829 (10.7%) | 67.9% |
| HSV-2 DNA shedding | 3/544 (0.6%) | 8/544 (1.5%) | 62.6% | 18/590 (3.1%) | 25/561 (4.5%) | 31.6% |
| Combined lesions and shedding | 24/1264 (1.9%) | 41/1264 (3.2%) | 41.4% | 48/1460 (3.3%) | 114/1390 (8.2%) | 59.9% |
Disclaimer/Publisher’s Note: The statements, opinions and data contained in all publications are solely those of the individual author(s) and contributor(s) and not of MDPI and/or the editor(s). MDPI and/or the editor(s) disclaim responsibility for any injury to people or property resulting from any ideas, methods, instructions or products referred to in the content. |
© 2023 by the authors. Licensee MDPI, Basel, Switzerland. This article is an open access article distributed under the terms and conditions of the Creative Commons Attribution (CC BY) license (https://creativecommons.org/licenses/by/4.0/).
Share and Cite
Awasthi, S.; Onishi, M.; Lubinski, J.M.; Fowler, B.T.; Naughton, A.M.; Hook, L.M.; Egan, K.P.; Hagiwara, M.; Shirai, S.; Sakai, A.; et al. Novel Adjuvant S-540956 Targets Lymph Nodes and Reduces Genital Recurrences and Vaginal Shedding of HSV-2 DNA When Administered with HSV-2 Glycoprotein D as a Therapeutic Vaccine in Guinea Pigs. Viruses 2023, 15, 1148. https://doi.org/10.3390/v15051148
Awasthi S, Onishi M, Lubinski JM, Fowler BT, Naughton AM, Hook LM, Egan KP, Hagiwara M, Shirai S, Sakai A, et al. Novel Adjuvant S-540956 Targets Lymph Nodes and Reduces Genital Recurrences and Vaginal Shedding of HSV-2 DNA When Administered with HSV-2 Glycoprotein D as a Therapeutic Vaccine in Guinea Pigs. Viruses. 2023; 15(5):1148. https://doi.org/10.3390/v15051148
Chicago/Turabian StyleAwasthi, Sita, Motoyasu Onishi, John M. Lubinski, Bernard T. Fowler, Alexis M. Naughton, Lauren M. Hook, Kevin P. Egan, Masaki Hagiwara, Seiki Shirai, Akiho Sakai, and et al. 2023. "Novel Adjuvant S-540956 Targets Lymph Nodes and Reduces Genital Recurrences and Vaginal Shedding of HSV-2 DNA When Administered with HSV-2 Glycoprotein D as a Therapeutic Vaccine in Guinea Pigs" Viruses 15, no. 5: 1148. https://doi.org/10.3390/v15051148
APA StyleAwasthi, S., Onishi, M., Lubinski, J. M., Fowler, B. T., Naughton, A. M., Hook, L. M., Egan, K. P., Hagiwara, M., Shirai, S., Sakai, A., Nakagawa, T., Goto, K., Yoshida, O., Stephens, A. J., Choi, G., Cohen, G. H., Katayama, K., & Friedman, H. M. (2023). Novel Adjuvant S-540956 Targets Lymph Nodes and Reduces Genital Recurrences and Vaginal Shedding of HSV-2 DNA When Administered with HSV-2 Glycoprotein D as a Therapeutic Vaccine in Guinea Pigs. Viruses, 15(5), 1148. https://doi.org/10.3390/v15051148

