Proline–Proline Dyad in the Fusion Peptide of the Murine β–Coronavirus Spike Protein’s S2 Domain Modulates Its Neuroglial Tropism
Abstract
1. Introduction
2. Materials and Methods
2.1. Viruses
2.2. Preparation of Mixed Glial Cultures from Day 0 Mouse Brain
2.3. Enrichment of Primary Astrocyte Cultures from Mixed Glia
2.4. Enrichment of Primary Microglia from Mixed Glia
2.5. Enrichment of Oligodendrocyte Precursor Cells (OPCs) from Mixed Glia
2.6. Preparation of Primary Meningeal Fibroblast Cultures
2.7. Propagation of Neuron-Enriched Primary Cultures Prepared from Day 0 Mouse Brains
2.8. Infection of Primary Cultures with RSA59(PP), RSA59(P), RSMHV2(P), and RSMHV2(PP)
2.9. Immunofluorescence on Primary Cultured Cells and Microscopy
2.10. Inoculation of Mice
2.11. Immunofluorescence in Brain and Spinal Cord Cryosections
2.12. Quantification of Colocalization In Vitro and In Vivo
2.13. Statistical Analysis
3. Results
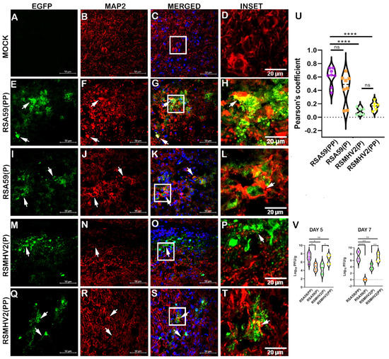
3.1. Differences in Neuronal Tropism between RSA59(PP)-, RSA59(P)-, RSMHV2(P)-, and RSMHV2(PP)-Infected Primary Cultures and Mouse Brains
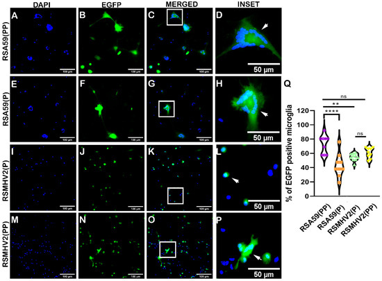
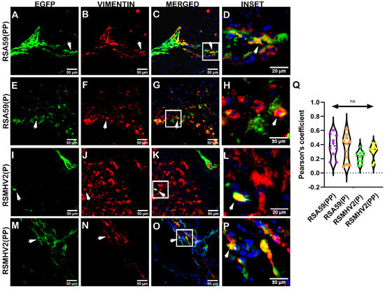
3.2. RSA59(PP), RSA59(P), RSMHV2(P), and RSMHV2(PP) Differ in Microglial Tropism Both In Vitro and In Vivo
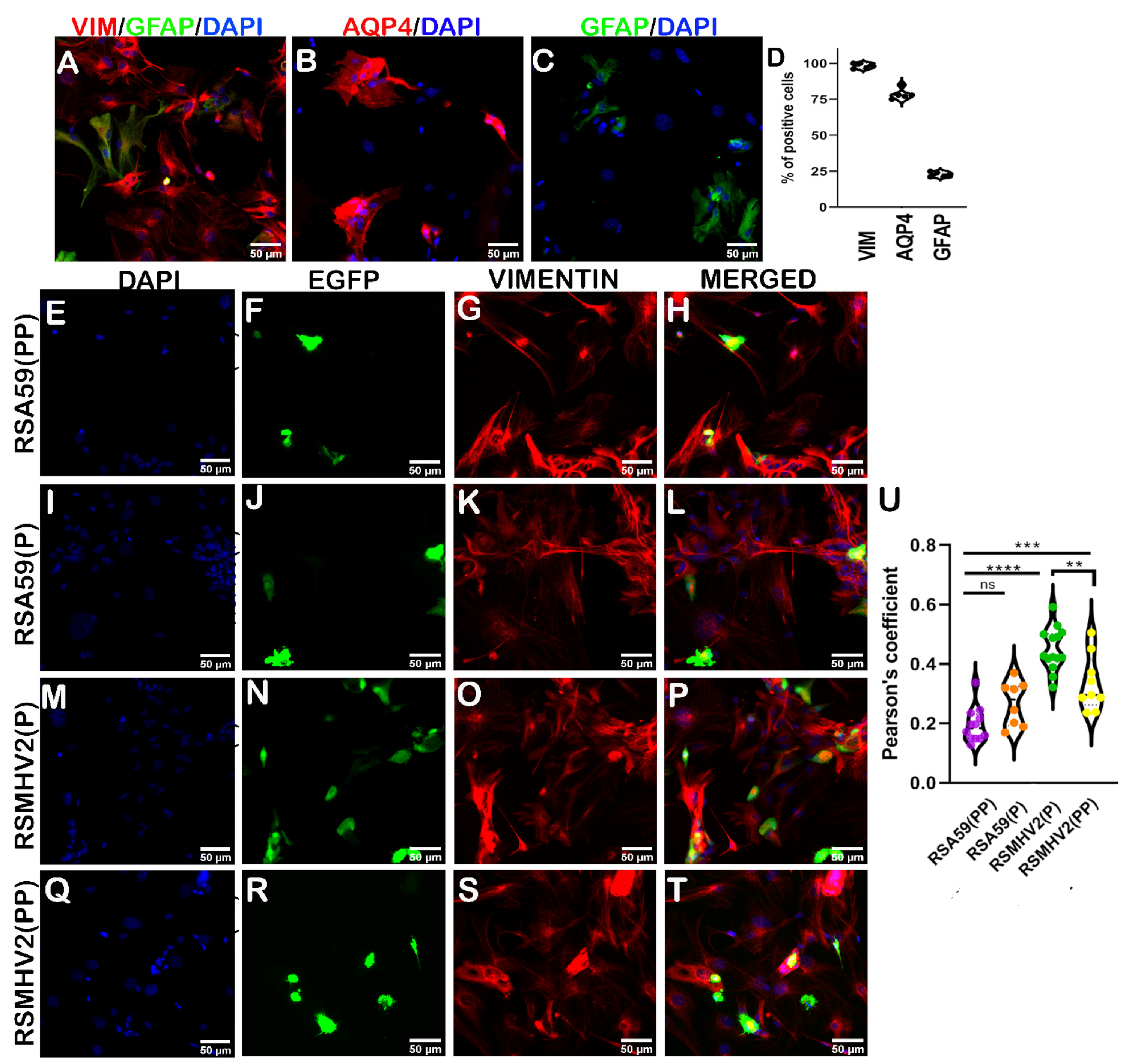
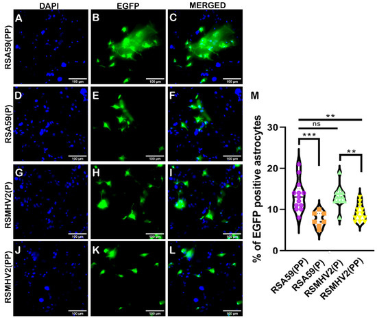
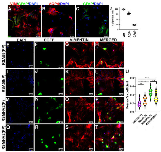
3.3. RSA59(PP), RSA59(P), RSMHV2(P), and RSMHV2(PP) Differ in Their Infectivity, and Syncytia Formation in Primary Astrocyte Cultures, and Ability to Induce Astrogliosis In Vivo
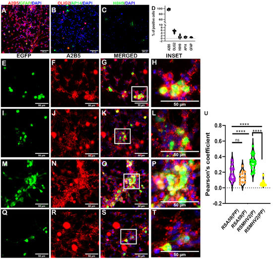
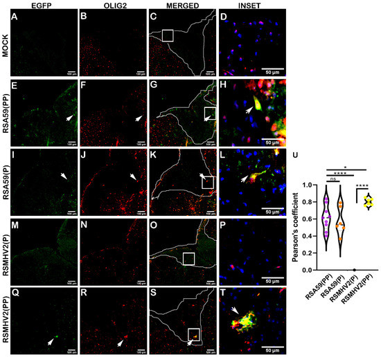
3.4. Differential Ability of RSA59(PP), RSA59(P), RSMHV2(P), and RSMHV2(PP) to Infect Oligodendrocyte Precursors (OPCs) In vitro and Myelinating Oligodendrocytes In Vivo
3.5. Differential Ability of RSA59(PP), RSA59(P), RSMHV2(P), and RSMHV2(PP) to Infect Primary Meningeal Fibroblast Cells in Culture and Choroid Plexus Fibroblasts in Mouse Brain
4. Discussion
5. Conclusions
Supplementary Materials
Author Contributions
Funding
Institutional Review Board Statement
Informed Consent Statement
Data Availability Statement
Acknowledgments
Conflicts of Interest
References
- Weiss, S.R.; Navas-Martin, S. Coronavirus pathogenesis and the emerging pathogen severe acute respiratory syndrome coronavirus. Microbiol. Mol. Biol. Rev. 2005, 69, 635–664. [Google Scholar] [CrossRef] [PubMed]
- Fehr, A.R.; Perlman, S. Coronaviruses: An overview of their replication and pathogenesis. Methods Mol. Biol. 2015, 1282, 1–23. [Google Scholar] [PubMed]
- Das Sarma, J. A mechanism of virus-induced demyelination. Interdiscip. Perspect. Infect. Dis. 2010, 2010, 109239. [Google Scholar] [CrossRef] [PubMed]
- Das Sarma, J.; Fu, L.; Hingley, S.T.; Lavi, E. Mouse hepatitis virus type-2 infection in mice: An experimental model system of acute meningitis and hepatitis. Exp. Mol. Pathol. 2001, 71, 1–12. [Google Scholar] [CrossRef]
- Das Sarma, J.; Iacono, K.; Gard, L.; Marek, R.; Kenyon, L.C.; Koval, M.; Weiss, S.R. Demyelinating and nondemyelinating strains of mouse hepatitis virus differ in their neural cell tropism. J. Virol. 2008, 82, 5519–5526. [Google Scholar] [CrossRef]
- Fleming, J.O.; Trousdale, M.D.; El-Zaatari, F.A.; Stohlman, S.A.; Weiner, L.P. Pathogenicity of antigenic variants of murine coronavirus JHM selected with monoclonal antibodies. J. Virol. 1986, 58, 869–875. [Google Scholar] [CrossRef] [PubMed]
- Stohlman, S.A.; Weiner, L.P. Chronic central nervous system demyelination in mice after JHM virus infection. Neurology 1981, 31, 38. [Google Scholar] [CrossRef]
- Chakravarty, D.; Das Sarma, J. Murine-β-coronavirus-induced neuropathogenesis sheds light on CNS pathobiology of SARS-CoV2. J. Neurovirol. 2021, 27, 197–216. [Google Scholar] [CrossRef]
- Das Sarma, J.; Kenyon, L.C.; Hingley, S.T.; Shindler, K.S. Mechanisms of primary axonal damage in a viral model of multiple sclerosis. J. Neurosci. 2009, 29, 10272–10280. [Google Scholar] [CrossRef]
- De Albuquerque, N.; Baig, E.; Ma, X.; Zhang, J.; He, W.; Rowe, A.; Habal, M.; Liu, M.; Shalev, I.; Downey, G.P.; et al. Murine hepatitis virus strain 1 produces a clinically relevant model of severe acute respiratory syndrome in A/J mice. J. Virol. 2006, 80, 10382–10394. [Google Scholar] [CrossRef]
- Houtman, J.J.; Fleming, J.O. Pathogenesis of mouse hepatitis virus-induced demyelination. J. Neurovirol. 1996, 2, 361–376. [Google Scholar] [CrossRef]
- Tardieu, M.; Boespflug, O.; Barbé, T. Selective tropism of a neurotropic coronavirus for ependymal cells, neurons, and meningeal cells. J. Virol. 1986, 60, 574–582. [Google Scholar] [CrossRef] [PubMed]
- Saadi, F.; Pal, D.; Sarma, J.D. Spike Glycoprotein Is Central to Coronavirus Pathogenesis-Parallel Between m-CoV and SARS-CoV-2. Ann. Neurosci. 2021, 28, 201–218. [Google Scholar] [CrossRef] [PubMed]
- Das Sarma, J.; Fu, L.; Hingley, S.T.; Lai, M.M.; Lavi, E. Sequence analysis of the S gene of recombinant MHV-2/A59 coronaviruses reveals three candidate mutations associated with demyelination and hepatitis. J. Neurovirol. 2001, 7, 432–436. [Google Scholar] [CrossRef] [PubMed]
- Das Sarma, J.; Fu, L.; Tsai, J.C.; Weiss, S.R.; Lavi, E. Demyelination determinants map to the spike glycoprotein gene of coronavirus mouse hepatitis virus. J. Virol. 2000, 74, 9206–9213. [Google Scholar] [CrossRef]
- Shindler, K.S.; Kenyon, L.; Dutt, M.; Hingley, S.T.; Das Sarma, J. Experimental Optic Neuritis Induced by a Demyelinating Strain of Mouse Hepatitis Virus. J. Virol. 2008, 82, 8882–8886. [Google Scholar] [CrossRef]
- Das Sarma, J.; Scheen, E.; Seo, S.H.; Koval, M.; Weiss, S.R. Enhanced green fluorescent protein expression may be used to monitor murine coronavirus spread in vitro and in the mouse central nervous system. J. Neurovirol. 2002, 8, 381–391. [Google Scholar] [CrossRef]
- Kenyon, L.C.; Biswas, K.; Shindler, K.S.; Nabar, M.; Stout, M.; Hingley, S.T.; Grinspan, J.B.; Das Sarma, J. Gliopathy of Demyelinating and Non-Demyelinating Strains of Mouse Hepatitis Virus. Front. Cell. Neurosci. 2015, 9, 488. [Google Scholar] [CrossRef]
- Shindler, K.S.; Chatterjee, D.; Biswas, K.; Goyal, A.; Dutt, M.; Nassrallah, M.; Khan, R.S.; Das Sarma, J. Macrophage-Mediated Optic Neuritis Induced by Retrograde Axonal Transport of Spike Gene Recombinant Mouse Hepatitis Virus. J. Neuropathol. Exp. Neurol. 2011, 70, 470–480. [Google Scholar] [CrossRef]
- Sadasivan, J.; Singh, M.; Das Sarma, J. Cytoplasmic tail of coronavirus spike protein has intracellular targeting signals. J. Biosci. 2017, 42, 231–244. [Google Scholar] [CrossRef]
- Singh, M.; Kishore, A.; Maity, D.; Sunanda, P.; Krishnarjuna, B.; Vappala, S.; Raghothama, S.; Kenyon, L.C.; Pal, D.; Das Sarma, J. A proline insertion-deletion in the spike glycoprotein fusion peptide of mouse hepatitis virus strongly alters neuropathology. J. Biol. Chem. 2019, 294, 8064–8087. [Google Scholar] [CrossRef] [PubMed]
- Chambers, P.; Pringle, C.R.; Easton, A.J. Heptad Repeat Sequences are Located Adjacent to Hydrophobic Regions in Several Types of Virus Fusion Glycoproteins. J. Gen. Virol. 1990, 71 Pt 2, 3075–3080. [Google Scholar] [CrossRef] [PubMed]
- Kuo, L.; Godeke, G.-J.; Raamsman, M.J.B.; Masters, P.S.; Rottier, P.J.M. Retargeting of Coronavirus by Substitution of the Spike Glycoprotein Ectodomain: Crossing the Host Cell Species Barrier. J. Virol. 2000, 74, 1393–1406. [Google Scholar] [CrossRef] [PubMed]
- Luo, Z.; Weiss, S.R. Roles in Cell-to-Cell Fusion of Two Conserved Hydrophobic Regions in the Murine Coronavirus Spike Protein. Virology 1998, 244, 483–494. [Google Scholar] [CrossRef]
- Durell, S.R.; Martin, I.; Ruysschaert, J.M.; Shai, Y.; Blumenthal, R. What studies of fusion peptides tell us about viral envelope glycoprotein-mediated membrane fusion (review). Mol. Membr. Biol. 1997, 14, 97–112. [Google Scholar] [CrossRef]
- Earp, L.J.; Delos, S.E.; Park, H.E.; White, J.M. The Many Mechanisms of Viral Membrane Fusion Proteins. Curr. Top Microbiol. Immunol. 2005, 285, 25–66. [Google Scholar] [CrossRef]
- Lamb, R.A.; Jardetzky, T.S. Structural basis of viral invasion: Lessons from paramyxovirus F. Curr. Opin. Struct. Biol. 2007, 17, 427–436. [Google Scholar] [CrossRef]
- White, J.M.; Whittaker, G.R. Fusion of Enveloped Viruses in Endosomes. Traffic 2016, 17, 593–614. [Google Scholar] [CrossRef]
- Bosch, B.J.; van der Zee, R.; de Haan, C.A.; Rottier, P.J. The coronavirus spike protein is a class I virus fusion protein: Structural and functional characterization of the fusion core complex. J. Virol. 2003, 77, 8801–8811. [Google Scholar] [CrossRef]
- Gallagher, T.M.; Buchmeier, M.J. Coronavirus Spike Proteins in Viral Entry and Pathogenesis. Virology 2001, 279, 371–374. [Google Scholar] [CrossRef]
- Heald-Sargent, T.; Gallagher, T. Ready, Set, Fuse! The Coronavirus Spike Protein and Acquisition of Fusion Competence. Viruses 2012, 4, 557–580. [Google Scholar] [CrossRef] [PubMed]
- Hollidge, B.S.; Salzano, M.-V.; Ibrahim, J.M.; Fraser, J.W.; Wagner, V.; Leitner, N.E.; Weiss, S.R.; Weber, F.; González-Scarano, F.; Soldan, S.S. Targeted Mutations in the Fusion Peptide Region of La Crosse Virus Attenuate Neuroinvasion and Confer Protection against Encephalitis. Viruses 2022, 14, 1464. [Google Scholar] [CrossRef]
- Li, F. Structure, Function, and Evolution of Coronavirus Spike Proteins. Annu. Rev. Virol. 2016, 3, 237–261. [Google Scholar] [CrossRef] [PubMed]
- Qiu, Z.; Hingley, S.T.; Simmons, G.; Yu, C.; Das Sarma, J.; Bates, P.; Weiss, S.R. Endosomal Proteolysis by Cathepsins Is Necessary for Murine Coronavirus Mouse Hepatitis Virus Type 2 Spike-Mediated Entry. J. Virol. 2006, 80, 5768–5776. [Google Scholar] [CrossRef] [PubMed]
- Sainz, B.; Rausch, J.M.; Gallaher, W.R.; Garry, R.F.; Wimley, W.C. Identification and Characterization of the Putative Fusion Peptide of the Severe Acute Respiratory Syndrome-Associated Coronavirus Spike Protein. J. Virol. 2005, 79, 7195–7206. [Google Scholar] [CrossRef]
- Xia, S.; Yan, L.; Xu, W.; Agrawal, A.S.; Algaissi, A.; Tseng, C.-T.K.; Wang, Q.; Du, L.; Tan, W.; Wilson, I.A.; et al. A pan-coronavirus fusion inhibitor targeting the HR1 domain of human coronavirus spike. Sci. Adv. 2019, 5, eaav4580. [Google Scholar] [CrossRef]
- Rout, S.S.; Singh, M.; Shindler, K.S.; Das Sarma, J. One proline deletion in the fusion peptide of neurotropic mouse hepatitis virus (MHV) restricts retrograde axonal transport and neurodegeneration. J. Biol. Chem. 2020, 295, 6926–6935. [Google Scholar] [CrossRef]
- Safiriyu, A.A.; Singh, M.; Kishore, A.; Mulchandani, V.; Maity, D.; Behera, A.; Sinha, B.; Pal, D.; Das Sarma, J. Two Consecutive Prolines in the Fusion Peptide of Murine β-Coronavirus Spike Protein Predominantly Determine Fusogenicity and May Be Essential but Not Sufficient to Cause Demyelination. Viruses 2022, 14, 834. [Google Scholar] [CrossRef]
- Basu, R.; Banerjee, K.; Bose, A.; Das Sarma, J. Mouse Hepatitis Virus Infection Remodels Connexin43-Mediated Gap Junction Intercellular Communication In vitro and In vivo. J. Virol. 2016, 90, 2586–2599. [Google Scholar] [CrossRef]
- Bose, A.; Basu, R.; Maulik, M.; Das Sarma, J. Loss of Cx43-Mediated Functional Gap Junction Communication in Meningeal Fibroblasts Following Mouse Hepatitis Virus Infection. Mol. Neurobiol. 2018, 55, 6558–6571. [Google Scholar] [CrossRef]
- Basu, R.; Bose, A.; Thomas, D.; Das Sarma, J. Microtubule-assisted altered trafficking of astrocytic gap junction protein connexin 43 is associated with depletion of connexin 47 during mouse hepatitis virus infection. J. Biol. Chem. 2017, 292, 14747–14763. [Google Scholar] [CrossRef] [PubMed]
- Chatterjee, D.; Biswas, K.; Nag, S.; Ramachandra, S.G.; Das Sarma, J. Microglia Play a Major Role in Direct Viral-Induced Demyelination. Clin. Dev. Immunol. 2013, 2013, 510396. [Google Scholar] [CrossRef] [PubMed]
- Sarkar, L.; Putchala, R.K.; Safiriyu, A.A.; Das Sarma, J. Azadirachta indica A. Juss Ameliorates Mouse Hepatitis Virus-Induced Neuroinflammatory Demyelination by Modulating Cell-to-Cell Fusion in an Experimental Animal Model of Multiple Sclerosis. Front. Cell. Neurosci. 2020, 14, 116. [Google Scholar] [CrossRef] [PubMed]
- Maulik, M.; Vasan, L.; Bose, A.; Chowdhury, S.D.; Sengupta, N.; Das Sarma, J. Amyloid-β regulates gap junction protein connexin 43 trafficking in cultured primary astrocytes. J. Biol. Chem. 2020, 295, 15097–15111. [Google Scholar] [CrossRef] [PubMed]
- Phillips, J.J.; Chua, M.M.; Rall, G.; Weiss, S.R. Murine Coronavirus Spike Glycoprotein Mediates Degree of Viral Spread, Inflammation, and Virus-Induced Immunopathology in the Central Nervous System. Virology 2002, 301, 109–120. [Google Scholar] [CrossRef] [PubMed]
- Chatterjee, D.; Addya, S.; Khan, R.S.; Kenyon, L.; Choe, A.; Cohrs, R.J.; Shindler, K.S.; Das Sarma, J. Mouse Hepatitis Virus Infection Upregulates Genes Involved in Innate Immune Responses. PLoS ONE 2014, 9, e111351. [Google Scholar] [CrossRef]
- Plassmeyer, M.L.; Soldan, S.S.; Stachelek, K.M.; Roth, S.M.; Martín-García, J.; González-Scarano, F. Mutagenesis of the La Crosse Virus glycoprotein supports a role for Gc (1066–1087) as the fusion peptide. Virology 2007, 358, 273–282. [Google Scholar] [CrossRef]
- Soldan, S.S.; Hollidge, B.S.; Wagner, V.; Weber, F.; González-Scarano, F. La Crosse virus (LACV) Gc fusion peptide mutants have impaired growth and fusion phenotypes, but remain neurotoxic. Virology 2010, 404, 139–147. [Google Scholar] [CrossRef]
- Weiner, H.L.; Powers, M.L.; Fields, B.N. Absolute Linkage of Virulence and Central Nervous System Cell Tropism of Reoviruses to Viral Hemagglutinin. J. Infect. Dis. 1980, 141, 609–616. [Google Scholar] [CrossRef]
- Zoecklein, L.J.; Pavelko, K.D.; Gamez, J.; Papke, L.; McGavern, D.B.; Ure, D.R.; Njenga, M.K.; Johnson, A.J.; Nakane, S.; Rodriguez, M. Direct comparison of demyelinating disease induced by the Daniel’s strain and BeAn strain of Theiler’s murine encephalomyelitis virus. Brain Pathol. 2003, 13, 291–308. [Google Scholar] [CrossRef]
- Pal, D. Spike protein fusion loop controls SARS-CoV-2 fusogenicity and infectivity. J. Struct. Biol. 2021, 213, 107713. [Google Scholar] [CrossRef] [PubMed]
- Chakrabarti, P.; Pal, D. The interrelationships of side-chain and main-chain conformations in proteins. Prog. Biophys. Mol. Biol. 2001, 76, 1–102. [Google Scholar] [CrossRef] [PubMed]












| Primary Antibody | Dilution | Secondary Antibody | 1:800 |
| Rabbit polyclonal Anti-MAP2 (Sigma, Saint Louis, MO, USA) | 1:200 | Alexa fluor 568 Donkey Anti Rabbit (Invitrogen, Waltham, MA, USA) | 1:800 |
| Rabbit polyclonal Anti-IBA1 (Wako) | 1:200 | Alexa fluor 568 Donkey Anti Rabbit (Invitrogen, Waltham, MA, USA) | 1:800 |
| Mouse monoclonal Anti-Glial Fibrillary Acidic Protein antibody (GFAP) (Sigma, Saint Louis, MO, USA) | 1:200 | TRITC Goat Anti Mouse IgG (Jackson Immunoresearch, West Grove, PA, USA) | 1:250 |
| Rabbit polyclonal Anti-Olig2 (Sigma, Saint Louis, MO, USA) | 1:100 | Alexa fluor 596 Tyramide Goat Anti Rabbit IgG (Invitrogen, Waltham, MA, USA) | |
| Rabbit polyclonal Anti-Aspartoacylase antibody (ASPA) (Invitrogen, Waltham, MA, USA) | 1:200 | Alexa fluor 568 Goat Anti Rabbit (Invitrogen, Waltham, MA, USA) | 1:1000 |
| Rabbit polyclonal Anti-Vimentin (Invitrogen, Waltham, MA, USA) | 1:200 | Alexa fluor 568 Goat Anti Rabbit (Invitrogen, Waltham, MA, USA) | 1:1000 |
| Rabbit polyclonal Anti-Aquaporin4 (Sigma, Saint Louis, MO, USA) | 1:200 | Alexa fluor 568 Goat Anti Rabbit (Invitrogen, Waltham, MA, USA) | 1:1000 |
| Anti-A2B5 (mouse monoclonal antibody against precursors of oligodendrocytes) | 1:50 | TRITC Goat Anti Mouse IgG (Jackson Immunoresearch, West Grove, PA, USA) | 1:250 |
| Anti-AP14 (mouse monoclonal antibody against mature neurons) Anti-H8H9 (same as anti-Gal C) (mouse monoclonal antibody against mature Oligodendrocytes) | 1:10 1:50 | FITC Goat Anti Mouse IgG (Jackson Immunoresearch, West Grove, PA, USA) FITC Goat Anti Mouse IgG (Jackson Immunoresearch, West Grove, PA, USA) | 1:250 1:250 |
Disclaimer/Publisher’s Note: The statements, opinions and data contained in all publications are solely those of the individual author(s) and contributor(s) and not of MDPI and/or the editor(s). MDPI and/or the editor(s) disclaim responsibility for any injury to people or property resulting from any ideas, methods, instructions or products referred to in the content. |
© 2023 by the authors. Licensee MDPI, Basel, Switzerland. This article is an open access article distributed under the terms and conditions of the Creative Commons Attribution (CC BY) license (https://creativecommons.org/licenses/by/4.0/).
Share and Cite
Safiriyu, A.A.; Mulchandani, V.; Anakkacheri, M.N.; Pal, D.; Das Sarma, J. Proline–Proline Dyad in the Fusion Peptide of the Murine β–Coronavirus Spike Protein’s S2 Domain Modulates Its Neuroglial Tropism. Viruses 2023, 15, 215. https://doi.org/10.3390/v15010215
Safiriyu AA, Mulchandani V, Anakkacheri MN, Pal D, Das Sarma J. Proline–Proline Dyad in the Fusion Peptide of the Murine β–Coronavirus Spike Protein’s S2 Domain Modulates Its Neuroglial Tropism. Viruses. 2023; 15(1):215. https://doi.org/10.3390/v15010215
Chicago/Turabian StyleSafiriyu, Abass Alao, Vaishali Mulchandani, Mohammed Nahaf Anakkacheri, Debnath Pal, and Jayasri Das Sarma. 2023. "Proline–Proline Dyad in the Fusion Peptide of the Murine β–Coronavirus Spike Protein’s S2 Domain Modulates Its Neuroglial Tropism" Viruses 15, no. 1: 215. https://doi.org/10.3390/v15010215
APA StyleSafiriyu, A. A., Mulchandani, V., Anakkacheri, M. N., Pal, D., & Das Sarma, J. (2023). Proline–Proline Dyad in the Fusion Peptide of the Murine β–Coronavirus Spike Protein’s S2 Domain Modulates Its Neuroglial Tropism. Viruses, 15(1), 215. https://doi.org/10.3390/v15010215

