Seed Transmission of Three Viruses in Two Pear Rootstock Species Pyrus betulifolia and P. calleryana
Abstract
1. Introduction
2. Materials and Methods
2.1. Plant Materials
2.2. RNA Extraction and RT-PCR
2.3. RNA Sequencing and Amplification of ASPV Genomic RNA
2.4. Gene Cloning and Sequence Analysis
3. Results
3.1. Maternal Trees of P. betulaefolia and P. calleryana Positive for Three Viruses
3.2. Presence of Three Viruses in Different Tissues of P. betulaefolia and P. calleryana
3.3. Seed Borne of P. betulaefolia and P. calleryana for Three Viruses
3.4. Seed Transmission and Incidence of Three Viruses in Seedlings of P. betulaefolia and P. calleryan
3.5. Identification of Viruses Infecting P. betulaefolia Using High Throughput Sequencing
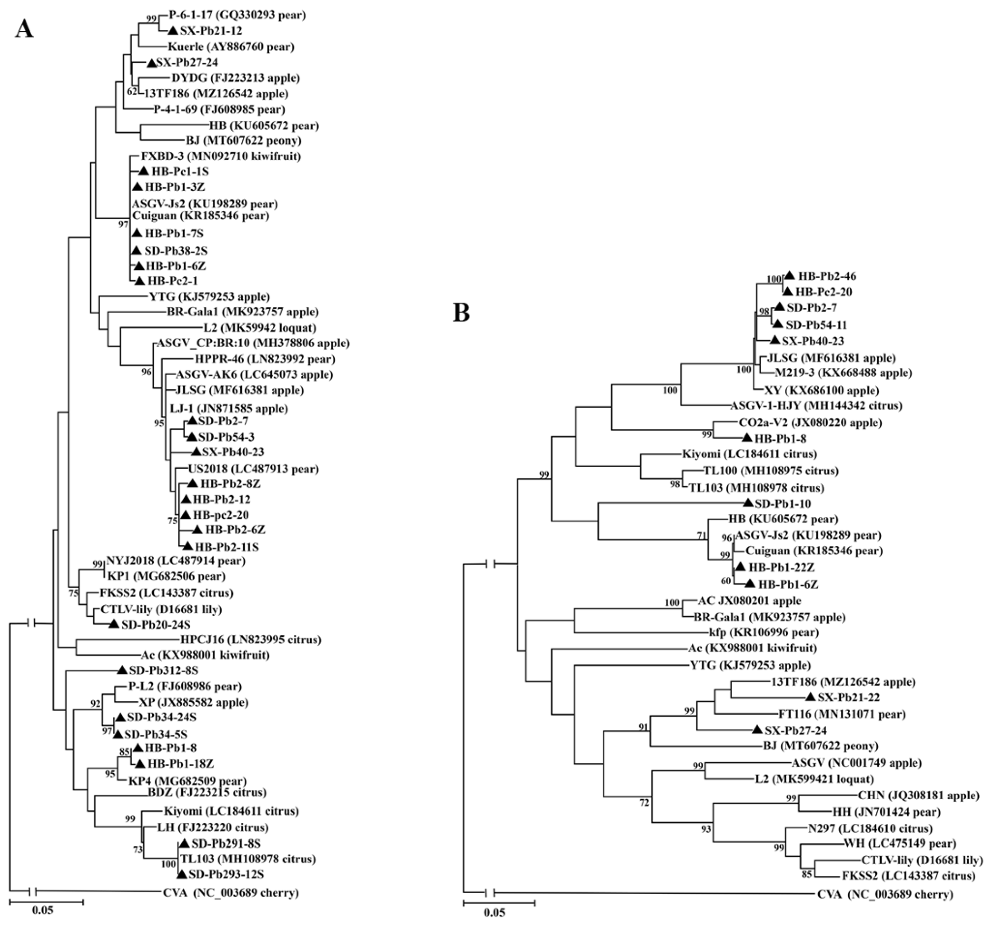
3.6. Genetic Diversity and Phylogenetic Analysis of ASGV from P. betulaefolia and P. calleryana
3.7. Genetic Diversity and Phylogenetic Analysis of ACLSV from P. betulaefolia and P. calleryana
3.8. Genetic Diversity and Phylogenetic Analysis of ASPV from P. betulaefolia and P. calleryana
4. Discussion
Supplementary Materials
Author Contributions
Funding
Institutional Review Board Statement
Informed Consent Statement
Data Availability Statement
Conflicts of Interest
References
- Yoshikawa, N.; Yaegashi, H. Betaflexiviruses (Betaflexiviridae). In Encyclopedia of Virology, 4th ed.; Bamford, D., Zuckerman, M., Eds.; Academic Press: Pittsburgh, PA, USA, 2021; pp. 229–238. [Google Scholar]
- Nemeth, M.V. Virus, Mycoplasma and Rickettsia Diseases of Fruit Trees; Kluwer Academic Publishers: Dordrecht, The Netherlands, 1986; pp. 463–479. [Google Scholar]
- Myrta, A.; Matic, S.; Malinowski, T.; Pasquini, G.; Candresse, T. Apple chlorotic leaf spot virus in stone fruits. In Virus and Virus-like Diseases of Pome and Stone Fruits; Hadidi, A., Barba, M., Candresse, T., Jelkmann, W., Eds.; APS Press: St. Paul, MN, USA, 2011; pp. 85–90. [Google Scholar]
- Dhir, S.; Tomar, M.; Thakur, P.D.; Ram, R.; Hallan, V.; Zaidi, A.A. Molecular evidence for apple stem pitting virus infection in India. Plant Pathol. 2010, 59, 393. [Google Scholar] [CrossRef]
- Mathioudakis, M.M.; Maliogka, V.I.; Dovas, C.I.; Vasilakakis, M.; Katis, N.I. First record of the apple stem pitting virus (ASPV) in quince in Greece. J. Plant Pathol. 2006, 88, 225. [Google Scholar]
- Gella, R. Effect of some virus diseases on the performance of two clones of ‘Agua de Aranjuez’ pear. Acta Hortic. 1989, 256, 137–142. [Google Scholar] [CrossRef]
- Desvignes, J.C.; Boyé, R.; Cornaggia, D.; Grasseau, N.; Hurtt, S.; Waterworth, H. Virus Diseases of Fruit Trees; CTIFL: Paris, France, 1999; pp. 11–26. [Google Scholar]
- Desvignes, J.C.; Boyé, R. Different diseases caused by the chlorotic leaf spot virus on the fruit trees. Acta Hortic. 1989, 235, 31–38. [Google Scholar] [CrossRef]
- Shim, H.; Min, Y.; Hong, S.; Kwon, M.; Kim, D.; Kim, H.; Choi, Y.; Lee, S.; Yang, J. Nucleotide sequences of a Korean isolate of apple stem grooving virus associated with black necrotic leaf spot disease on pear (Pyrus pyrifolia). Mol. Cells 2004, 18, 192–199. [Google Scholar] [PubMed]
- Jelkmann, W. Nucleotide sequences of apple stem pitting virus and of the coat protein gene of a similar virus from pear associated with vein yellows disease and their relationship with potex- and carlaviruses. J. Gen. Virol. 1994, 75, 1535–1542. [Google Scholar] [CrossRef] [PubMed]
- Schwarz, K.; Jelkmann, W. Detection and characterization of european apple stem pitting virus sources from apple and pear by PCR and partial sequence analysis. Acta Hortic. 1998, 472, 75–85. [Google Scholar] [CrossRef]
- Paunovic, S.V.; Rankovic, M.; Radovic, S. Characterization of a virus associated with pear stony pit in cv. wurttemberg. J. Phytopathol. 1999, 147, 695–700. [Google Scholar] [CrossRef]
- Mathioudakis, M.M.; Maliogka, V.I.; Dovas, C.I.; Paunovic, S.; Katis, N.I. Reliable RT-PCR detection of apple stem pitting virus in pome fruits and its association with quince fruit deformation disease. Plant Pathol. 2009, 58, 228–236. [Google Scholar] [CrossRef]
- Brakta, A.; Handa, A.; Thakur, P.D.; Tomar, M.; Kumar, P. Malus pumila ‘Spy 227’ and apple stem pitting virus: Graft incompatibility and epinasty. Virus Dis. 2015, 26, 92. [Google Scholar] [CrossRef][Green Version]
- Yanase, H.; Koganezawa, H.; Fridlund, P.R. Correlation of pear necrotic spot with pear vein yellows and apple stem pitting, and a flexuous filamentous virus associated with them. Acta Hortic. 1989, 235, 157–158. [Google Scholar] [CrossRef]
- Yanase, H. Back-transmission of apple stem grooving virus to apple seedlings and induction of symptoms of apple topworking disease in mitsuba kaido (Malus sieboldii) and kobano zumi (Malus sieboldii var. arborescens) rootstocks. Acta Hortic. 1983, 130, 117–122. [Google Scholar] [CrossRef]
- Posnette, A.F. Virus Diseases of Apples and Pears; Commonwealth Agricultural Bureaux: London, UK, 1963; p. 93. [Google Scholar]
- Cambeli, T.; Folwell, R.J.; Wandschneider, P.; Eastwell, K.C.; Howell, W. Economic implications of a virus prevention program in deciduous tree fruits in the United States. Crop Prot. 2003, 22, 1149–1156. [Google Scholar]
- Massart, S.; Jijakli, H.; Kummert, J. Apple stem grooving virus. In Virus and Virus-Like Diseases of Pome and Stone Fruits; Hadidi, A., Barba, M., Candresse, T., Jelkmann, W., Eds.; APS Press: St. Paul, MN, USA, 2011; pp. 29–33. [Google Scholar]
- Brakta, A.; Thakur, P.D.; Handa, A. First report of apple top working disease caused by viruses (apple stem grooving virus, apple chlorotic leaf spot virus, and apple stem pitting virus) in apple in India. Plant Dis. 2013, 97, 1001. [Google Scholar] [CrossRef]
- Yao, B.Y.; Wang, G.P.; Ma, X.F.; Liu, W.B.; Tang, H.H.; Zhu, H.; Hong, N. Simultaneous detection and differentiation of three viruses in pear plants by a multiplex RT-PCR. J. Virol. Methods 2014, 196, 113–119. [Google Scholar] [CrossRef]
- Chen, J.; Tang, H.H.; Li, L.; Qin, S.J.; Wang, G.P.; Hong, N. Effects of virus infection on plant growth, root development and phytohormone levels in in vitro-cultured pear plants. Plant Cell Tiss. Org. 2017, 131, 359–368. [Google Scholar] [CrossRef]
- Howell, W.E.; Burgess, J.; Mink, G.I.; Skrzeczkowski, L.J.; Zhang, Y.P. Elimination of apple fruit and bark deforming agents by heat therapy. Acta Hortic. 1998, 472, 641–647. [Google Scholar] [CrossRef]
- EPPO. EPPO Standards PM 4/27 Certification schemes-pathogen-tested material of Malus, Pyrus and Cydonia. Bull. OEPP/EPPO Bull. 1999, 29, 239–252. [Google Scholar] [CrossRef]
- Hu, G.J.; Dong, Y.F.; Zhang, Z.P.; Fan, X.D.; Ren, F.; Zhou, J. Virus elimination from in vitro apple by thermotherapy combined with chemotherapy. Plant Cell Tiss. Org. 2015, 121, 435–443. [Google Scholar] [CrossRef]
- Cho, K.H.; Shin, J.; Kim, D.H.; Park, S.J.; Lee, H.C. Elimination of apple stem grooving virus from ‘mansoo’ pear ( Pyrus pyrifolia L.) by an antiviral agent combined with shoot tip culture. J. Plant Biot. 2016, 43, 391–396. [Google Scholar] [CrossRef]
- Yao, B.Y.; Lu, Y.C.; Li, L.; Wang, Y.X.; Li, Q.Y.; Wang, G.P.; Hong, N. A sensitive nested multiplex RT-PCR assay for the simultaneous detection of three common viruses infecting pear plants. J. Virol. Methods 2018, 263, 105–110. [Google Scholar] [CrossRef]
- Hu, G.J.; Dong, Y.F.; Zhang, Z.P.; Fan, X.D.; Ren, F.; Li, Z.N. Effect of pre-culture on virus elimination from in vitro apple by thermotherapy coupled with shoot tip culture. J. Integr. Agric. 2018, 17, 2015–2023. [Google Scholar] [CrossRef]
- Lu, Y.C.; Yao, B.Y.; Wang, G.P.; Hong, N. The detection of aclsv and aspv in pear plants by RT-LAMP assays. J. Virol. Methods 2018, 252, 80–85. [Google Scholar] [CrossRef]
- Beaver-Kanuya, E.; Harper, S.J. Development of RT-qPCR assays for the detection of three latent viruses of pome. J. Virol. Methods 2020, 278, 113836. [Google Scholar] [CrossRef] [PubMed]
- Yang, F.; Wang, G.P.; Xu, W.X.; Hong, N. A rapid silica spin column-based method of RNA extraction from fruit trees for RT-PCR detection of viruses. J. Virol. Methods 2017, 247, 61–67. [Google Scholar] [CrossRef]
- Liu, H.Z.; Wang, G.P.; Yang, Z.K.; Wang, Y.X.; Zhang, Z.; Li, L.H.; Waqas, M.; Zhang, J.G.; Xu, L.; Li, Q.Y.; et al. Identification and characterization of a pear chlorotic leaf spot-associated virus, a novel emaravirus associated with a severe disease of pear trees in China. Plant Dis. 2020, 104, 2786–2798. [Google Scholar] [CrossRef]
- Chen, S.F.; Zhou, Y.Q.; Chen, Y.R.; Gu, J. Fastp: An ultra-fast all-in-one FASTQ preprocessor. Bioinformatics 2018, 34, 884–890. [Google Scholar] [CrossRef]
- Peng, Y.; Leung, H.C.M.; Yiu, S.M.; Chin, F.Y.L. IDBA-UD: A de novo assembler for single-cell and metagenomic sequencing data with highly uneven depth. Bioinformatics 2012, 28, 1420–1428. [Google Scholar] [CrossRef] [PubMed]
- Li, H.; Handsaker, B.; Wysoker, T.; Ruan, J.; Homer, N.; Marth, G.; Abecasis, G.; Durbin, G. The sequence alignment/map format and SAMtools. Bioinformatics 2009, 25, 2078–2079. [Google Scholar] [CrossRef] [PubMed]
- Quinlan, A.R.; Hall, I.M. BEDTools: A flexible suite of utilities for comparing genomic features. Bioinformatics 2010, 26, 841–842. [Google Scholar] [CrossRef]
- Krzywinski, M.; Schein, J.; Birol, I.; Connors, J.; Gascoyne, R.; Horsman, D.; Jones, S.J.; Marar, M.A. Circos: An information aesthetic for comparative genomics. Genome Res. 2009, 19, 1639–1645. [Google Scholar] [CrossRef]
- Kumar, S.; Stecher, G.; Tamura, K. MEGA7: Molecular evolutionary genetics analysis version 7.0 for bigger datasets. Mol. Biol. Evol. 2016, 33, 1870–1874. [Google Scholar] [CrossRef] [PubMed]
- Li, L.; Zheng, M.M.; Ma, X.F.; Li, Y.J.; Li, Q.Y.; Wang, G.P.; Hong, N. Molecular, serological and biological characterization of a novel apple stem pitting virus strain from a local pear variety grown in China. J. Integr. Agric. 2019, 18, 119–130. [Google Scholar] [CrossRef]
- Matsumura, E.E.; Coletta-Filho, H.D.; Nouri, S.; Falk, B.W.; Nerva, L.; Oliveira, T.S.; Dorta, S.O.; Machado, M.A. Deep sequencing analysis of RNAs from citrus plants grown in a citrus sudden death-affected area reveals diverse known and putative novel viruses. Viruses 2017, 9, 92. [Google Scholar] [CrossRef] [PubMed]
- Yaegashi, H.; Isogai, M.; Tajima, H.; Sano, T.; Yoshikawa, N. Combinations of two amino acids (Ala40 and Phe75 or Ser40 and Tyr75) in the coat protein of apple chlorotic leaf spot virus are crucial for infectivity. J. Gen. Virol. 2007, 88, 2611–2618. [Google Scholar] [CrossRef]
- Wang, G.P.; Hong, N. Identification of virus species of main pear varieties in North China. China Fruits 1994, 23, 1–4. [Google Scholar]
- Hu, G.J.; Wang, G.P.; Wang, L.P.; Hong, N. The incidence and molecular characteristics of apple stem grooving virus from pear in China. Australas. Plant Path. 2017, 46, 305–311. [Google Scholar] [CrossRef]
- Knapp, E.; Hanzer, V.; Weiss, H.; Machado, A.D.C.; Weiss, B.; Wang, Q.; Katinger, H.; Machado, M.L.D. New aspects of virus elimination in fruit trees. Acta Hortic. 1995, 386, 409–418. [Google Scholar] [CrossRef]
- Hampton, R.O. Seed-borne viruses in crop germplasm resources: Disease dissemination risks, and germplasm reclamation technology. Seed Sci. Technol. 1983, 11, 536–546. [Google Scholar]
- Dombrovsky, A.; Smith, E. Seed transmission of tobamoviruses: Aspects of global disease distribution. In Seed Biology; Jimenez-Lopez, J.C., Ed.; IntechOpen: London, UK, 2017; pp. 234–260. [Google Scholar]
- Matsushita, Y.; Yanagisawa, H.; Sano, T. Vertical and horizontal transmission of pospiviroids. Viruses 2018, 10, 706. [Google Scholar] [CrossRef]
- Bhat, A.I.; Rao, G.P. Transmission through seeds. In Characterization of Plant Viruses; Humana: New York, NY, USA, 2020; pp. 65–67. [Google Scholar]
- Owusu, G.K.; Crowley, N.C.; Francki, R.I.B. Studies of the seed transmission of tobacco ringspot virus. Ann. Appl. Biol. 1968, 61, 195–202. [Google Scholar] [CrossRef]
- Yang, A.F.; Hamilton, R.I. The mechanism of seed transmission of tobacco ringspot virus in soybean. Virology 1974, 62, 26–37. [Google Scholar] [CrossRef]
- Mink, G.I. Pollen and seed-transmitted viruses and viroids. Anu. Rev. Phytopthol. 1993, 31, 375–402. [Google Scholar] [CrossRef]
- Murant, A.F.; Jones, A.T. Comparison of isolates of raspberry bushy dwarf virus from red and black raspberries. Acta Hortic. 1976, 7, 47–52. [Google Scholar] [CrossRef]
- Wang, D.; Maule, A.J. A model for seed transmission of a plant virus: Genetic and structural analyses of pea embryo invasion by pea seed-borne mosaic virus. Plant Cell 1994, 6, 777–787. [Google Scholar] [CrossRef]
- Congdon, B.S.; Coutts, B.A.; Renton, M.; Banovic, M.; Jones, R.A.C. Pea seed-borne mosaic virus in field pea: Widespread infection genetic diversity and resistance gene effectiveness. Plant Dis. 2016, 100, 2475–2482. [Google Scholar] [CrossRef]
- Chanda, B.; Shamimuzzaman, M.; Gilliard, A.; Ling, K.S. Effectiveness of disinfectants against the spread of tobamoviruses: Tomato brown rugose fruit virus and cucumber green mottle mosaic virus. Virol. J. 2021, 18, 7. [Google Scholar] [CrossRef] [PubMed]
- Herrera-Vásquez, J.A.; Córdoba-Sellés, M.C.; Cebrián, M.C.; Alfaro-Fernández, A.; Jordá, C. Seed transmission of melon necrotic spot virus and efficacy of seed-disinfection treatments. Plant Pathol. 2009, 58, 436–442. [Google Scholar] [CrossRef]
- Reingold, V.; Lachman, O.; Blaosov, E.; Dombrovsky, A. Seed disinfection treatments do not sufficiently eliminate the infectivity of cucumber green mottle mosaic virus (CGMMV) on cucurbit seeds. Plant Pathol. 2015, 64, 245–255. [Google Scholar] [CrossRef]
- Davino, S.; Caruso, A.G.; Bertacca, S.; Barone, S.; Panno, S. Tomato brown rugose fruit virus: Seed transmission rate and efficacy of different seed disinfection treatments. Plants 2020, 9, 1615. [Google Scholar] [CrossRef]
- Wu, Z.B.; Ku, H.M.; Su, C.C.; Chen, I.Z.; Jan, F.J. Molecular and biological characterization of an isolate of apple stem pitting virus causing pear vein yellows disease in Taiwan. J. Plant Pathol. 2010, 92, 721–728. [Google Scholar]
- Hu, G.J.; Dong, Y.F.; Zhang, Z.P.; Fan, X.D.; Ren, F.; Li, Z.N. Occurrence and genetic diversity analysis of apple stem pitting virus isolated from apples in China. Arch. Virol. 2017, 162, 2397–2402. [Google Scholar] [CrossRef]
- Song, Y.S.; Hong, N.; Wang, L.P.; Hu, H.J.; Tian, R.; Xu, W.X.; Ding, F.; Wang, G.P. Molecular and serological diversity in apple chlorotic leaf spot virus from sand pear (Pyrus pyrifolia) in China. Eur. J. Plant Pathol. 2011, 130, 183–196. [Google Scholar] [CrossRef]
- Ma, X.F.; Hong, N.; Moffett, P.; Wang, G.P. Genetic diversity and evolution of apple stem pitting virus isolates from pear in China. Can. J. Plant Pathol. 2016, 38, 218–230. [Google Scholar] [CrossRef]
- Kim, J.; Lal, A.; Kil, E.J.; Kwak, H.R.; Yoon, H.S.; Choi, H.S.; Kim, M.; Ali, M.; Lee, S. Adaptation and codon-usage preference of apple and pear-infecting apple stem grooving viruses. Microorganisms 2021, 9, 1111. [Google Scholar] [CrossRef]
- Zhu, H.; Wang, G.P.; Hu, H.J.; Tian, R.; Hong, N. The genome sequences of three isolates of apple chlorotic leaf spot virus from pear (Pyrus sp.) in China. Can. J. Plant Pathol. 2014, 36, 396–402. [Google Scholar] [CrossRef]
- John, C. Seed-transmission of viruses. Nature 1962, 193, 457–459. [Google Scholar]
- Johansen, E.; Edwards, M.C.; Hampton, R.O. Seed transmission of viruses: Current perspectives. Annu. Rev. Phytopathol. 1994, 32, 363–386. [Google Scholar] [CrossRef]




| Species | Origin (Province) | Sample No. | Infected/% | ||
|---|---|---|---|---|---|
| ASGV | ACLSV | ASPV | |||
| P. betulifolia | Shanxi | 10 | 10/100 | 2/20 | 6/60 |
| Shandong | 5 | 5/100 | 0 | 4/80 | |
| Gansu | 12 | 7/58.3 | 0 | 0 | |
| Hubei | 4 | 3/75 | 0 | 1/25 | |
| P. calleryana | Hubei | 3 | 2/66.7 | 1/33.3 | 0 |
| Total | 34 | 27/79.4 | 3/8.8 | 11/32.4 | |
| Tree ID a | Phloem | Leaf | Flower | Petal | Pollen | ||||||||||
|---|---|---|---|---|---|---|---|---|---|---|---|---|---|---|---|
| SG | CLS | SP | SG | CLS | SP | SG | CLS | SP | SG | CLS | SP | SG | CLS | SP | |
| SX-Pb6 | + | − | − | + | − | − | + | − | + | − | − | − | − | − | − |
| SX-Pb16 | − | − | + | + | − | − | + | − | − | + | − | − | + | − | − |
| SX-Pb17 | − | − | + | − | − | − | + | − | + | + | − | − | + | − | − |
| SX-Pb21 | − | − | + | + | − | − | + | − | − | + | − | − | + | − | − |
| SX-Pb23 | + | − | − | + | − | − | − | − | − | + | − | − | + | − | − |
| SX-Pb26 | − | − | − | N | N | N | + | − | − | + | − | − | + | − | − |
| SX-Pb27 | + | − | − | + | − | − | + | − | − | − | − | − | + | − | − |
| SX-Pb36 | − | − | − | − | + | − | − | − | + | + | − | − | − | − | − |
| SX-Pb38 | − | − | + | + | + | − | − | − | − | − | + | − | − | − | − |
| SX-Pb40 | + | − | − | + | − | − | + | − | − | + | − | − | + | − | − |
| SD-Pb1 | N | N | N | + | − | − | + | − | − | + | − | − | + | − | − |
| SD-Pb2 | N | N | N | + | − | + | + | − | + | + | − | − | + | − | + |
| SD-Pb3 | N | N | N | + | − | − | + | − | + | + | − | − | + | − | − |
| SD-Pb4 | N | N | N | + | − | + | + | − | − | + | − | + | + | − | − |
| SD-Pb5 | N | N | N | + | − | + | + | − | − | + | − | − | + | − | + |
| HB-Pb1 | + | − | + | + | − | − | + | − | − | + | − | − | + | − | − |
| HB-Pb2 | + | − | + | + | − | + | + | − | + | + | − | + | + | − | + |
| HB-Pc1 | + | − | − | − | − | − | − | − | − | − | − | − | − | − | − |
| HB-Pc2 | + | + | − | + | + | − | + | + | + | + | − | + | − | − | |
| Maternal Tree | No. of Seeds | Positive/% | |||||
|---|---|---|---|---|---|---|---|
| ASGV | ACLSV | ASPV | ASGV | ACLSV | ASPV | ||
| SX-Pb16 | + | − | + | 62 | 18/29 | 0 | 3/4.8 |
| SX-Pb17 | + | − | + | 63 | 10/15.9 | 0 | 0 |
| SX-Pb23 | + | − | − | 38 | 26/68.4 | 0 | 0 |
| SX-Pb27 | + | − | − | 23 | 17/73.9 | 1/4.4 | 0 |
| SX-Pb40 | + | − | − | 46 | 15/32.6 | 0 | 1/2.2 |
| SD-Pb1 | + | − | − | 46 | 32/69.6 | 1/2.2 | 2/4.4 |
| HB-Pb1 | + | − | + | 52 | 13/25 | 0 | 11/21.2 |
| HB-Pb2 | + | − | + | 55 | 23/41.8 | 0 | 2/3.6 |
| HB-Pc1 | + | − | − | 54 | 8/14.8 | 0 | 0 |
| HB-Pc2 | + | + | − | 52 | 16/30.8 | 21/40.4 | 10/19.2 |
| 91 a | 3/3.3 | 0 | 0 | ||||
| Maternal Tree | Maternal Tree | Cotyledon | True Leaf | ||||||||
|---|---|---|---|---|---|---|---|---|---|---|---|
| No. of Plants | Infected/% | No. of Plants | Infected/% | ||||||||
| SG a | CLS | SP | SG | CLS | SP | SG | CLS | SP | |||
| HB-Pb1 | + | − | + | 23 | 3/13 | 0 | 0 | 66 | 13/19.7 | 0 | 2/3.03 |
| HB-Pb2 | + | − | + | 22 | 1/4.6 | 0 | 0 | 46 | 2/4.4 | 0 | 1/2.17 |
| HB-Pc1 | + | − | − | 22 | 0 | 0 | 0 | 48 | 3/6.3 | 0 | 0 |
| HB-Pc2 | + | + | − | 45 | 2/4.4 | 3/6.7 | 2/4.4 | 45 | 1/2.2 | 7/15.6 | 0 |
Publisher’s Note: MDPI stays neutral with regard to jurisdictional claims in published maps and institutional affiliations. |
© 2022 by the authors. Licensee MDPI, Basel, Switzerland. This article is an open access article distributed under the terms and conditions of the Creative Commons Attribution (CC BY) license (https://creativecommons.org/licenses/by/4.0/).
Share and Cite
Li, L.; Wen, L.; Wang, G.; LYU, Y.; Yang, Z.; Yang, X.; Li, Q.; Hong, N. Seed Transmission of Three Viruses in Two Pear Rootstock Species Pyrus betulifolia and P. calleryana. Viruses 2022, 14, 599. https://doi.org/10.3390/v14030599
Li L, Wen L, Wang G, LYU Y, Yang Z, Yang X, Li Q, Hong N. Seed Transmission of Three Viruses in Two Pear Rootstock Species Pyrus betulifolia and P. calleryana. Viruses. 2022; 14(3):599. https://doi.org/10.3390/v14030599
Chicago/Turabian StyleLi, Liu, Lihong Wen, Guoping Wang, Yuzhuo LYU, Zuokun Yang, Xiaoping Yang, Qingyu Li, and Ni Hong. 2022. "Seed Transmission of Three Viruses in Two Pear Rootstock Species Pyrus betulifolia and P. calleryana" Viruses 14, no. 3: 599. https://doi.org/10.3390/v14030599
APA StyleLi, L., Wen, L., Wang, G., LYU, Y., Yang, Z., Yang, X., Li, Q., & Hong, N. (2022). Seed Transmission of Three Viruses in Two Pear Rootstock Species Pyrus betulifolia and P. calleryana. Viruses, 14(3), 599. https://doi.org/10.3390/v14030599
