African Swine Fever Virus A528R Inhibits TLR8 Mediated NF-κB Activity by Targeting p65 Activation and Nuclear Translocation
Abstract
:1. Introduction
2. Materials and Methods
2.1. Cell Culture, Transfection, and Reagents
2.2. Gene Cloning and Mutation
2.3. Dual-Luciferase Reporter (DLR) Promoter Assay
2.4. Nuclear and Cytoplasm Separation
2.5. Co-Immunoprecipitation (Co-IP) and Western Blotting (WB)
2.6. Fluorescence Microscopy
2.7. Bacteriostatic Experiment
2.8. Statistical Analysis
3. Results
3.1. A528R Interferes with the NF-κB Promoter Activity Mediated by TLR8
3.2. A528R Inhibits the Phosphorylation of NF-κB p65 Downstream TLR8 Signaling
3.3. A528R Exhibits Cellular Co-Localization with p65 and Prevents p65 Nuclear Translocation
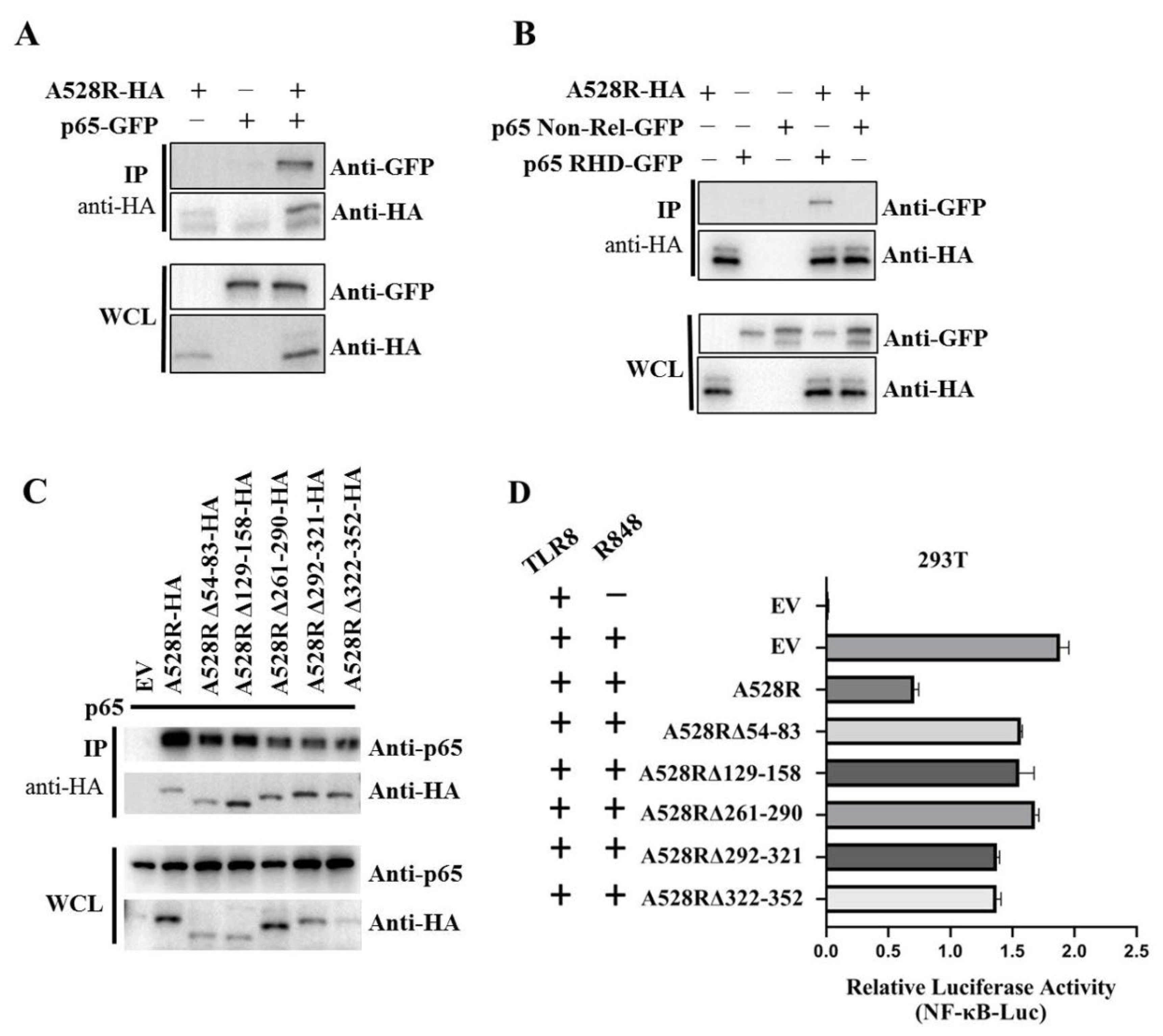
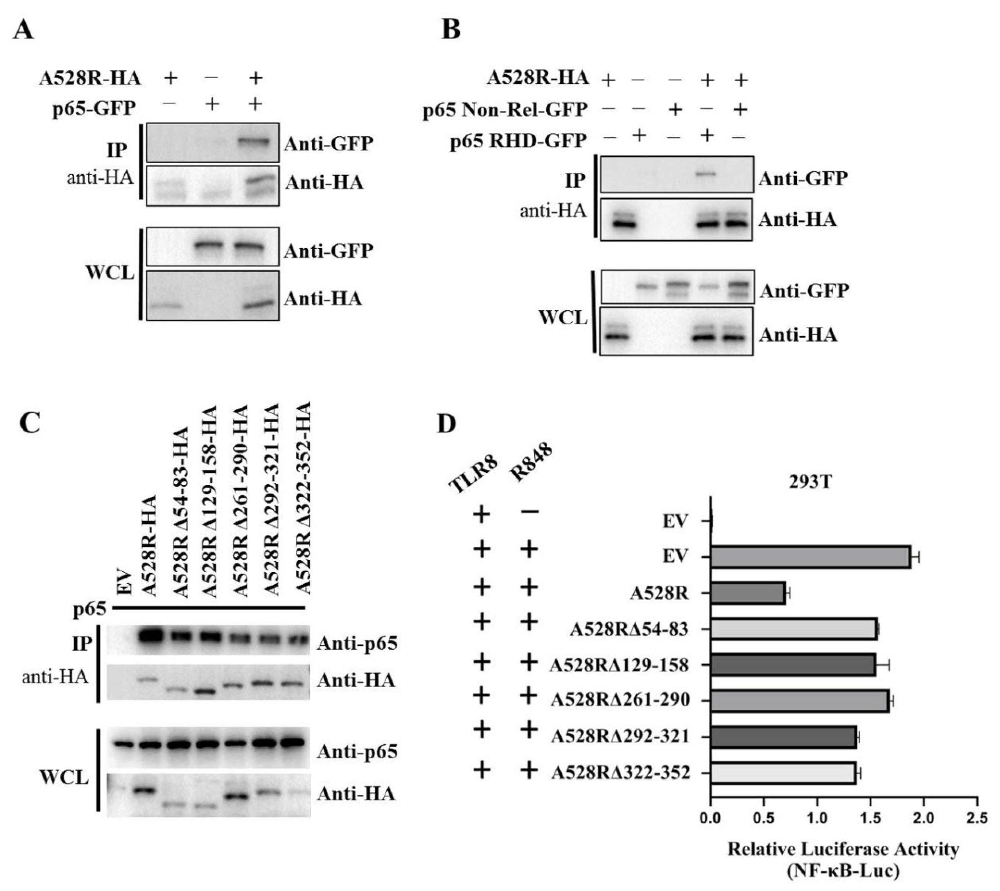
3.4. A528R Interacts with NF-κB p65 to Suppress its Promoter Activity
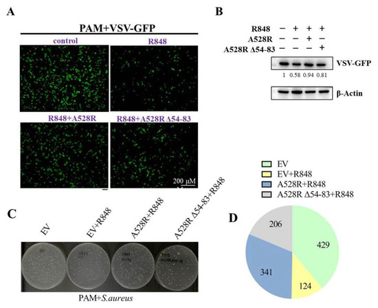
3.5. A528R Attenuated the Antiviral and Antibacterial Effects of TLR8 Signaling
4. Discussion
5. Conclusions
Author Contributions
Funding
Institutional Review Board Statement
Informed Consent Statement
Data Availability Statement
Conflicts of Interest
References
- Karger, A.; Perez-Nunez, D.; Urquiza, J.; Hinojar, P.; Alonso, C.; Freitas, F.B.; Revilla, Y.; Le Potier, M.-F.; Montoya, M. An Update on African Swine Fever Virology. Viruses 2019, 11, 864. [Google Scholar] [CrossRef] [Green Version]
- Turlewicz-Podbielska, H.; Kuriga, A.; Niemyjski, R.; Tarasiuk, G.; Pomorska-Mol, M. African Swine Fever Virus as a Difficult Opponent in the Fight for a Vaccine-Current Data. Viruses 2021, 13, 1212. [Google Scholar] [CrossRef] [PubMed]
- Matamoros, T.; Alejo, A.; Maria Rodriguez, J.; Hernaez, B.; Guerra, M.; Fraile-Ramos, A.; Andres, G. African Swine Fever Virus Protein pE199L Mediates Virus Entry by Enabling Membrane Fusion and Core Penetration. mBio 2020, 11, e00789-20. [Google Scholar] [CrossRef] [PubMed]
- Ramiro-Ibanez, F.; Ortega, A.; Ruiz-Gonzalvo, F.; Escribano, J.M.; Alonso, C. Modulation of immune cell populations and activation markers in the pathogenesis of African swine fever virus infection. Virus Res. 1997, 47, 31–40. [Google Scholar] [CrossRef]
- Franzoni, G.; Razzuoli, E.; Dei Giudici, S.; Carta, T.; Galleri, G.; Zinellu, S.; Ledda, M.; Angioi, P.; Modesto, P.; Graham, S.; et al. Comparison of Macrophage Responses to African Swine Fever Viruses Reveals that the NH/P68 Strain is Associated with Enhanced Sensitivity to Type I IFN and Cytokine Responses from Classically Activated Macrophages. Pathogens 2020, 9, 209. [Google Scholar] [CrossRef] [PubMed] [Green Version]
- Granja, A.; Sabina, P.; Salas, M.; Fresno, M.; Revilla, Y. Regulation of inducible nitric oxide synthase expression by viral A238L-mediated inhibition of p65/RelA acetylation and p300 transactivation. J. Virol. 2006, 80, 10487–10496. [Google Scholar] [CrossRef] [PubMed] [Green Version]
- Dixon, L.K.; Chapman, D.A.G.; Netherton, C.L.; Upton, C. African swine fever virus replication and genomics. Virus Res. 2013, 173, 3–14. [Google Scholar] [CrossRef]
- Sakaniwa, K.; Shimizu, T. Targeting the innate immune receptor TLR8 using small-molecule agents. Acta Crystallogr. Sect. D-Struct. Biol. 2020, 76, 621–629. [Google Scholar] [CrossRef]
- Pietrobon, A.; Yoshikawa, F.; Oliveira, L.; Pereira, N.; Matozo, T.; de Alencar, B.; Duarte, A.; Sato, M. Antiviral Response Induced by TLR7/TLR8 Activation Inhibits HIV-1 Infection in Cord Blood Macrophages. J. Infect. Dis. 2021, jiab389. [Google Scholar] [CrossRef]
- Bender, A.; Tzvetkov, E.; Pereira, A.; Wu, Y.; Kasar, S.; Przetak, M.; Vlach, J.; Niewold, T.; Jensen, M.; Okitsu, S. TLR7 and TLR8 Differentially Activate the IRF and NF-κB Pathways in Specific Cell Types to Promote Inflammation. ImmunoHorizons 2020, 4, 93–107. [Google Scholar] [CrossRef] [Green Version]
- Ao, D.; Xia, P.; Jiang, S.; Chen, N.; Meurens, F.; Zhu, J. Comparative transcriptome analysis of TLR8 signaling cells revealed the porcine TLR8 specific differentially expressed genes. Dev. Comp. Immunol. 2019, 98, 129–136. [Google Scholar] [CrossRef]
- Bosch-Camós, L.; López, E.; Collado, J.; Navas, M.; Blanco-Fuertes, M.; Pina-Pedrero, S.; Accensi, F.; Salas, M.; Mundt, E.; Nikolin, V.; et al. M448R and MGF505-7R: Two African Swine Fever Virus Antigens Commonly Recognized by ASFV-Specific T-Cells and with Protective Potential. Vaccines 2021, 9, 508. [Google Scholar] [CrossRef]
- Correia, S.; Ventura, S.; Parkhouse, R.M. Identification and utility of innate immune system evasion mechanisms of ASFV. Virus Res. 2013, 173, 87–100. [Google Scholar] [CrossRef]
- Li, J.; Song, J.; Kang, L.; Huang, L.; Zhou, S.; Hu, L.; Zheng, J.; Li, C.; Zhang, X.; He, X.; et al. pMGF505-7R determines pathogenicity of African swine fever virus infection by inhibiting IL-1beta and type I IFN production. PLoS Pathog. 2021, 17, e1009733. [Google Scholar] [CrossRef]
- Li, D.; Yang, W.; Li, L.; Li, P.; Ma, Z.; Zhang, J.; Qi, X.; Ren, J.; Ru, Y.; Niu, Q.; et al. African Swine Fever Virus MGF-505-7R Negatively Regulates cGAS-STING-Mediated Signaling Pathway. J. Immunol. 2021, 206, 1844–1857. [Google Scholar] [CrossRef] [PubMed]
- Golding, J.P.; Goatley, L.; Goodbourn, S.; Dixon, L.K.; Taylor, G.; Netherton, C.L. Sensitivity of African swine fever virus to type I interferon is linked to genes within multigene families 360 and 505. Virology 2016, 493, 154–161. [Google Scholar] [CrossRef] [Green Version]
- Wang, J.H.; Zhou, Y.J.; He, P. Staphylococcus aureus induces apoptosis of human monocytic U937 cells via NF-kappa B signaling pathways. Microb. Pathog. 2010, 49, 252–259. [Google Scholar] [CrossRef] [PubMed]
- Fan, W.; Cao, Y.; Jiao, P.; Yu, P.; Zhang, H.; Chen, T.; Zhou, X.; Qi, Y.; Sun, L.; Liu, D.; et al. Synergistic effect of the responses of different tissues against African swine fever virus. Transbound. Emerg. Dis. 2021. [Google Scholar] [CrossRef] [PubMed]
- Teklue, T.; Sun, Y.; Abid, M.; Luo, Y.; Qiu, H. Current status and evolving approaches to African swine fever vaccine development. Transbound. Emerg. Dis. 2020, 67, 529–542. [Google Scholar] [CrossRef]
- Dixon, L.; Sun, H.; Roberts, H. African swine fever. Antivir. Res. 2019, 165, 34–41. [Google Scholar] [CrossRef]
- O’Dea, E.; Hoffmann, A. The regulatory logic of the NF-kappaB signaling system. Cold Spring Harb. Perspect. Biol. 2010, 2, a000216. [Google Scholar]
- Nolan, G.P.; Baltimore, D. The inhibitory ankyrin and activator Rel proteins. Curr. Opin. Genet. Dev. 1992, 2, 211–220. [Google Scholar] [CrossRef]
- Blank, V.; Kourilsky, P.; Israel, A. NF-kappa B and related proteins: Rel/dorsal homologies meet ankyrin-like repeats. Trends Biochem. Sci. 1992, 17, 135–140. [Google Scholar] [CrossRef]
- Mosavi, L.K.; Cammett, T.J.; Desrosiers, D.C.; Peng, Z.Y. The ankyrin repeat as molecular architecture for protein recognition. Protein Sci. A Publ. Protein Soc. 2004, 13, 1435–1448. [Google Scholar] [CrossRef] [PubMed]
- Li, J.; Mahajan, A.; Tsai, M.D. Ankyrin repeat: A unique motif mediating protein-protein interactions. Biochemistry 2006, 45, 15168–15178. [Google Scholar] [CrossRef] [PubMed] [Green Version]
- Cervantes, J.L.; Weinerman, B.; Basole, C.; Salazar, J.C. TLR8: The forgotten relative revindicated. Cell. Mol. Immunol. 2012, 9, 434–438. [Google Scholar] [CrossRef] [PubMed] [Green Version]
- Hernaez, B.; Alonso, C. Dynamin- and clathrin-dependent endocytosis in African swine fever virus entry. J. Virol. 2010, 84, 2100–2109. [Google Scholar] [CrossRef] [Green Version]
- Sanchez, E.G.; Quintas, A.; Perez-Nunez, D.; Nogal, M.; Barroso, S.; Carrascosa, A.L.; Revilla, Y. African swine fever virus uses macropinocytosis to enter host cells. PLoS Pathog. 2012, 8, e1002754. [Google Scholar] [CrossRef] [Green Version]
- Alonso, C.; Galindo, I.; Cuesta-Geijo, M.A.; Cabezas, M.; Hernaez, B.; Munoz-Moreno, R. African swine fever virus-cell interactions: From virus entry to cell survival. Virus Res. 2013, 173, 42–57. [Google Scholar] [CrossRef]
- Munoz-Moreno, R.; Galindo, I.; Cuesta-Geijo, M.A.; Barrado-Gil, L.; Alonso, C. Host cell targets for African swine fever virus. Virus Res. 2015, 209, 118–127. [Google Scholar] [CrossRef]
- Netherton, C.L.; Wileman, T.E. African swine fever virus organelle rearrangements. Virus Res. 2013, 173, 76–86. [Google Scholar] [CrossRef]
- Chen, N.; Xia, P.; Li, S.; Zhang, T.; Wang, T.T.; Zhu, J. RNA sensors of the innate immune system and their detection of pathogens. IUBMB Life 2017, 69, 297–304. [Google Scholar] [CrossRef] [PubMed]
- Gallardo, C.; Nurmoja, I.; Soler, A.; Delicado, V.; Simón, A.; Martin, E.; Perez, C.; Nieto, R.; Arias, M. Evolution in Europe of African swine fever genotype II viruses from highly to moderately virulent. Vet. Microbiol. 2018, 219, 70–79. [Google Scholar] [CrossRef] [PubMed]
- Sun, E.; Zhang, Z.; Wang, Z.; He, X.; Zhang, X.; Wang, L.; Wang, W.; Huang, L.; Xi, F.; Huangfu, H.; et al. Emergence and prevalence of naturally occurring lower virulent African swine fever viruses in domestic pigs in China in 2020. Sci. China. Life Sci. 2021, 64, 752–765. [Google Scholar] [CrossRef] [PubMed]





| Primer Name | Primer Sequences (5′-3′) |
|---|---|
| A528R-F | TGTCTCATCATTTTGGCAAAGAATTCATGTTCTCCCTTCAGG |
| A528R-R | ATCGTATGGGTAGCTGGTGATATCATACATGGCATACTCCAA |
| A528RΔ54-83-F | CTTATAGAGCATGATCTTACTCTTGCCATCATAGGAGCTTTGAG |
| A528RΔ54-83-R | CTCAAAGCTCCTATGATGGCAAGAGTAAGATCATGCTCTATAAG |
| A528RΔ129-158-F | CGAAAAATGTCATGATTTAAGCCTTCTATTTAGGCAACAAATTCAAGGAC |
| A528RΔ129-158-R | GTCCTTGAATTTGTTGCCTAAATAGAAGGCTTAAATCATGACATTTTTCG |
| A528RΔ261-290-F | GGAAATTTTAAATTATGGTGGGAATATTGAAAGAATGTTGCATCTGGCT |
| A528RΔ261-290-R | AGCCAGATGCAACATTCTTTCAATATTCCCACCATAATTTAAAATTTCC |
| A528RΔ292-321-F | CAAAAGAATATACCCCATAAAACCATTGTTAAAAAGTTGTTAGAACATGTAGTG |
| A528RΔ292-321-R | CACTACATGTTCTAACAACTTTTTAACAATGGTTTTATGGGGTATATTCTTTTG |
| A528RΔ322-352-F | GAACTTGTTACTATCTTACATAAATTACAAGGTGAAAAATTTGACAAGATATGTCAAAGAT |
| A528RΔ322-352-R | ATCTTTGACATATCTTGTCAAATTTTTCACCTTGTAATTTATGTAAGATAGTAACAAGTTC |
| pTLR8-F | GAAGATCTATGACCCTTCACTTTTTGCTCCTGACC |
| pTLR8-R | CGGGGTACCTTACTTAATGGAATTGACATACAAAC |
| pMyD88-F | AGCGCTACCGGACTCAGATCTATGGCTGCAGGAGGCTCCG |
| pMyD88-R | ATCCCGGGCCCGCGGTACCGTGGGCAGGGATAGGGCCCTG |
| pIKK-β-F | AGCGCTACCGGACTCAGATCTATGAGCTGGTCACCTTCCCTGA |
| pIKK-β-R | ATCCCGGGCCCGCGGTACCGTCGAGGCCTGCTCCAGGCT |
| pP65-F | AGCGCTACCGGACTCAGATCTATGGACGACCTCTTCCCCCTCA |
| pP65-R | ATCCCGGGCCCGCGGTACCGTGGAGCTGATCTGACTCAGAAGGGC |
| p65 RHD-F | TGAACCGTCAGATCCGCTAGCCCCTATGTGGAGATCATCGAG |
| p65 RHD-R | CAGAATTCGAAGCTTGAGCTCATAGGTCCTTTTGCGTTTCTC |
| p65 Non-Rel-F | TGAACCGTCAGATCCGCTAGCGAGACCTTTAAGAGCATCATG |
| p65 Non-Rel-R | CAGAATTCGAAGCTTGAGCTCGGAGCTGATCTGACTCAGAAG |
Publisher’s Note: MDPI stays neutral with regard to jurisdictional claims in published maps and institutional affiliations. |
© 2021 by the authors. Licensee MDPI, Basel, Switzerland. This article is an open access article distributed under the terms and conditions of the Creative Commons Attribution (CC BY) license (https://creativecommons.org/licenses/by/4.0/).
Share and Cite
Liu, X.; Ao, D.; Jiang, S.; Xia, N.; Xu, Y.; Shao, Q.; Luo, J.; Wang, H.; Zheng, W.; Chen, N.; et al. African Swine Fever Virus A528R Inhibits TLR8 Mediated NF-κB Activity by Targeting p65 Activation and Nuclear Translocation. Viruses 2021, 13, 2046. https://doi.org/10.3390/v13102046
Liu X, Ao D, Jiang S, Xia N, Xu Y, Shao Q, Luo J, Wang H, Zheng W, Chen N, et al. African Swine Fever Virus A528R Inhibits TLR8 Mediated NF-κB Activity by Targeting p65 Activation and Nuclear Translocation. Viruses. 2021; 13(10):2046. https://doi.org/10.3390/v13102046
Chicago/Turabian StyleLiu, Xueliang, Da Ao, Sen Jiang, Nengwen Xia, Yulin Xu, Qi Shao, Jia Luo, Heng Wang, Wanglong Zheng, Nanhua Chen, and et al. 2021. "African Swine Fever Virus A528R Inhibits TLR8 Mediated NF-κB Activity by Targeting p65 Activation and Nuclear Translocation" Viruses 13, no. 10: 2046. https://doi.org/10.3390/v13102046
APA StyleLiu, X., Ao, D., Jiang, S., Xia, N., Xu, Y., Shao, Q., Luo, J., Wang, H., Zheng, W., Chen, N., Meurens, F., & Zhu, J. (2021). African Swine Fever Virus A528R Inhibits TLR8 Mediated NF-κB Activity by Targeting p65 Activation and Nuclear Translocation. Viruses, 13(10), 2046. https://doi.org/10.3390/v13102046

