Isolation of a Novel Reassortant Highly Pathogenic Avian Influenza (H5N2) Virus in Egypt
Abstract
1. Introduction
2. Materials and Methods
2.1. Samples
2.2. RNA Extraction and Molecular Diagnosis
2.3. Virus Isolation
2.4. Gene Sequencing
2.5. Genetic and Phylogenetic Characterization
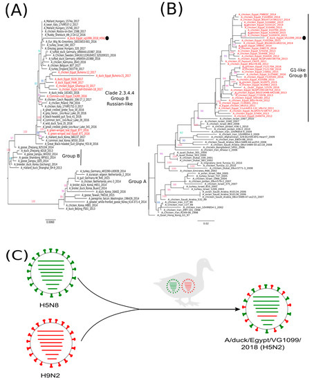
3. Results
3.1. Virus Isolation
3.2. Genetic and Phylogenetic Characterization
4. Discussion
Author Contributions
Funding
Acknowledgments
Conflicts of Interest
References
- Naguib, M.M.; Harder, T. Endemic situation of multiple avian influenza strains in poultry in Egypt: A continuing nightmare. Zoonoses Public Health 2018, 65, 908–910. [Google Scholar] [CrossRef] [PubMed]
- Selim, A.A.; Erfan, A.M.; Hagag, N.; Zanaty, A.; Samir, A.H.; Samy, M.; Abdelhalim, A.; Arafa, A.A.; Soliman, M.A.; Shaheen, M.; et al. Highly Pathogenic Avian Influenza Virus (H5N8) Clade 2.3.4.4 Infection in Migratory Birds, Egypt. Emerg. Infect. Dis. 2017, 23, 1048–1051. [Google Scholar] [CrossRef] [PubMed]
- Salaheldin, A.H.; El-Hamid, H.S.; Elbestawy, A.R.; Veits, J.; Hafez, H.M.; Mettenleiter, T.C.; Abdelwhab, E.M. Multiple Introductions of Influenza A(H5N8) Virus into Poultry, Egypt, 2017. Emerg. Infect. Dis. 2018, 24, 943–946. [Google Scholar] [CrossRef] [PubMed]
- Yehia, N.; Naguib, M.M.; Li, R.; Hagag, N.; El-Husseiny, M.; Mosaad, Z.; Nour, A.; Rabea, N.; Hasan, W.M.; Hassan, M.K.; et al. Multiple introductions of reassorted highly pathogenic avian influenza viruses (H5N8) clade 2.3.4.4b causing outbreaks in wild birds and poultry in Egypt. Infect. Genet. Evol. 2018, 58, 56–65. [Google Scholar] [CrossRef] [PubMed]
- Kandeil, A.; Kayed, A.; Moatasim, Y.; Webby, R.J.; McKenzie, P.P.; Kayali, G.; Ali, M.A. Genetic characterization of highly pathogenic avian influenza A H5N8 viruses isolated from wild birds in Egypt. J. Gen. Virol. 2017, 98, 1573–1586. [Google Scholar] [CrossRef] [PubMed]
- WHO. Cumulative Number of Confirmed Human Cases for Avian Influenza A(H5N1) Reported to WHO, 2003–2019. Available online: https://www.who.int/influenza/human_animal_interface/2019_02_12_tableH5N1.pdf?ua=1 (accessed on 24 March 2019).
- Shehata, A.A.; Sedeik, M.E.; Elbestawy, A.R.; Zain El-Abideen, M.A.; Ibrahim, H.H.; Kilany, W.H.; Ali, A. Co-infections, genetic, and antigenic relatedness of avian influenza H5N8 and H5N1 viruses in domestic and wild birds in Egypt. Poult. Sci. 2019, 98, 2371–2379. [Google Scholar] [CrossRef] [PubMed]
- Spackman, E.; Senne, D.A.; Bulaga, L.L.; Myers, T.J.; Perdue, M.L.; Garber, L.P.; Lohman, K.; Daum, L.T.; Suarez, D.L. Development of real-time RT-PCR for the detection of avian influenza virus. Avian Dis. 2003, 47, 1079–1082. [Google Scholar] [CrossRef] [PubMed]
- Monne, I.; Ormelli, S.; Salviato, A.; de Battisti, C.; Bettini, F.; Salomoni, A.; Drago, A.; Zecchin, B.; Capua, I.; Cattoli, G. Development and validation of a one-step real-time PCR assay for simultaneous detection of subtype H5, H7, and H9 avian influenza viruses. J. Clin. Microbiol. 2008, 46, 1769–1773. [Google Scholar] [CrossRef] [PubMed]
- Hoffmann, B.; Hoffmann, D.; Henritzi, D.; Beer, M.; Harder, T.C. Riems influenza a typing array (RITA): An RT-qPCR-based low density array for subtyping avian and mammalian influenza a viruses. Sci. Rep. 2016, 6, 27211. [Google Scholar] [CrossRef] [PubMed]
- OIE. Chapter 3.3.4. Avian Influenza. Available online: http://www.oie.int/fileadmin/Home/eng/Health_standards/tahm/3.03.04_AI.pdf (accessed on 24 March 2019).
- Hoper, D.; Hoffmann, B.; Beer, M. Simple, sensitive, and swift sequencing of complete H5N1 avian influenza virus genomes. J. Clin. Microbiol. 2009, 47, 674–679. [Google Scholar] [CrossRef] [PubMed]
- Naguib, M.M.; Arafa, A.S.; El-Kady, M.F.; Selim, A.A.; Gunalan, V.; Maurer-Stroh, S.; Goller, K.V.; Hassan, M.K.; Beer, M.; Abdelwhab, E.M.; et al. Evolutionary trajectories and diagnostic challenges of potentially zoonotic avian influenza viruses H5N1 and H9N2 co-circulating in Egypt. Infect. Genet. Evol. 2015, 34, 278–291. [Google Scholar] [CrossRef] [PubMed]
- Kearse, M.; Moir, R.; Wilson, A.; Stones-Havas, S.; Cheung, M.; Sturrock, S.; Buxton, S.; Cooper, A.; Markowitz, S.; Duran, C.; et al. Geneious Basic: An integrated and extendable desktop software platform for the organization and analysis of sequence data. Bioinformatics 2012, 28, 1647–1649. [Google Scholar] [CrossRef] [PubMed]
- Katoh, K.; Standley, D.M. MAFFT multiple sequence alignment software version 7: Improvements in performance and usability. Mol. Biol. Evol. 2013, 30, 772–780. [Google Scholar] [CrossRef] [PubMed]
- Nguyen, L.T.; Schmidt, H.A.; von Haeseler, A.; Minh, B.Q. IQ-TREE: A fast and effective stochastic algorithm for estimating maximum likelihood phylogenies. Mol. Biol. Evol. 2014, 32, 268–274. [Google Scholar] [CrossRef] [PubMed]
- CDC, H5N1 Genetic Changes Inventory: A Tool for Influenza Surveillance and Preparedness. Available online: https://www.cdc.gov/flu/pdf/avianflu/h5n1-inventory.pdf (accessed on 24 March 2019).
- De Graaf, M.; Fouchier, R.A. Role of receptor binding specificity in influenza A virus transmission and pathogenesis. EMBO J. 2014, 33, 823–841. [Google Scholar] [CrossRef] [PubMed]
- Gulati, U.; Hwang, C.C.; Venkatramani, L.; Gulati, S.; Stray, S.J.; Lee, J.T.; Laver, W.G.; Bochkarev, A.; Zlotnick, A.; Air, G.M. Antibody epitopes on the neuraminidase of a recent H3N2 influenza virus (A/Memphis/31/98). J. Virol. 2002, 76, 12274–12280. [Google Scholar] [CrossRef] [PubMed]
- Air, G.M.; Els, M.C.; Brown, L.E.; Laver, W.G.; Webster, R.G. Location of antigenic sites on the three-dimensional structure of the influenza N2 virus neuraminidase. Virology 1985, 145, 237–248. [Google Scholar] [CrossRef]
- Kim, S.-H. Challenge for One Health: Co-Circulation of Zoonotic H5N1 and H9N2 Avian Influenza Viruses in Egypt. Viruses 2018, 10, 121. [Google Scholar] [CrossRef] [PubMed]


| Gene | Virus | Subtype | Accession Number | Collection Date | Identity |
|---|---|---|---|---|---|
| PB2 | A/Ruddy Shelduck/AN/2-14-12/2016 | H5N8 | EPI1184014 | 2016-12-14 | 98% |
| A/swan/Italy/17VIR537-2/2017 | H5N8 | EPI954556 | 2017-01-19 | 98% | |
| A/chicken/Egypt/Gharbiya-15/2017 | H5N8 | EPI1104288 | 2017 | 98% | |
| A/Eur_Wig/NL-Greonterp/16015653-001/2016 | H5N8 | EPI1019555 | 2016-12-08 | 98% | |
| Pb1 | A/White-fronted Goose/AN/1-15-12/2016 | H5N8 | EPI1184005 | 2016-12-15 | 99% |
| A/Eur_Wig/NL-Greonterp/16015653-001/2016 | H5N8 | EPI1019556 | 2016-12-08 | 99% | |
| A/duck/Egypt/F446/2017 | H5N8 | EPI1018205 | 2017-04-06 | 99% | |
| A/swan/Italy/17VIR537-2/2017 | H5N8 | EPI954557 | 2017-01-19 | 99% | |
| PA | A/Eur_Wig/NL-Greonterp/16015653-001/2016 | H5N8 | EPI1019554 | 2016-12-08 | 98% |
| A/White-fronted Goose/AN/1-15-12/2016 | H5N8 | EPI1184004 | 2016-12-15 | 98% | |
| A/duck/Egypt/F446/2017 | H5N8 | EPI1018206 | 2017-04-06 | 98% | |
| A/swan/Italy/17VIR537-2/2017 | H5N8 | EPI954555 | 2017-01-19 | 98% | |
| HA | A/Eur_Wig/NL-Greonterp/16015653-001/2016 | H5N8 | EPI1019558 | 2016-12-08 | 98% |
| A/swan/Italy/17VIR537-2/2017 | H5N8 | EPI954559 | 2017-01-19 | 98% | |
| A/White-fronted Goose/AN/1-15-12/2016 | H5N8 | EPI1183999 | 2016-12-15 | 98% | |
| A/duck/Egypt/F446/2017 | H5N8 | EPI1018207 | 2017-04-06 | 98% | |
| NP | A/chicken/Egypt/Gharbiya-15/2017 | H5N8 | EPI1104284 | 2017 | 99% |
| A/duck/Egypt/F446/2017 | H5N8 | EPI1018208 | 2017-04-07 | 99% | |
| A/Eur_Wig/NL-Greonterp/16015653-001/2016 | H5N8 | EPI1019551 | 2016-12-08 | 99% | |
| A/swan/Italy/17VIR537-2/2017 | H5N8 | EPI954552 | 2017-01-19 | 99% | |
| NA | A/chicken/Egypt/D10700/2015 | H9N2 | KX000734* | 2015-02-26 | 97% |
| A/chicken/Egypt/S107569A/2015 | H9N2 | KX000727* | 2015-02-15 | 97% | |
| A/chicken/Egypt/A1093D/2015 | H9N2 | KX000717* | 2015-02-09 | 97% | |
| M | A/chicken/Egypt/Gharbiya-15/2017 | H5N8 | EPI1104286 | 2017 | 98% |
| A/duck/Egypt/F446/2017 | H5N8 | EPI1018210 | 2017-04-06 | 98% | |
| A/swan/Italy/17VIR537-2/2017 | H5N8 | EPI954554 | 2017-01-19 | 98% | |
| A/Eur_Wig/NL-Greonterp/16015653-001/2016 | H5N8 | EPI1019553 | 2016-12-08 | 98% | |
| NS | A/Eur_Wig/NL-Greonterp/16015653-001/2016 | H5N8 | EPI1019552 | 2016-12-08 | 98% |
| A/chicken/Egypt/Gharbiya-15/2017 | H5N8 | EPI1104285 | 2017 | 98% | |
| A/swan/Italy/17VIR537-2/2017 | H5N8 | EPI954553 | 2017-01-19 | 98% | |
| A/duck/Egypt/F446/2017 | H5N8 | EPI1018211 | 2017-04-06 | 98% |
© 2019 by the authors. Licensee MDPI, Basel, Switzerland. This article is an open access article distributed under the terms and conditions of the Creative Commons Attribution (CC BY) license (http://creativecommons.org/licenses/by/4.0/).
Share and Cite
Hagag, N.M.; Erfan, A.M.; El-Husseiny, M.; Shalaby, A.G.; Saif, M.A.; Tawakol, M.M.; Nour, A.A.; Selim, A.A.; Arafa, A.-S.; Hassan, M.K.; et al. Isolation of a Novel Reassortant Highly Pathogenic Avian Influenza (H5N2) Virus in Egypt. Viruses 2019, 11, 565. https://doi.org/10.3390/v11060565
Hagag NM, Erfan AM, El-Husseiny M, Shalaby AG, Saif MA, Tawakol MM, Nour AA, Selim AA, Arafa A-S, Hassan MK, et al. Isolation of a Novel Reassortant Highly Pathogenic Avian Influenza (H5N2) Virus in Egypt. Viruses. 2019; 11(6):565. https://doi.org/10.3390/v11060565
Chicago/Turabian StyleHagag, Naglaa M., Ahmed M. Erfan, Mohamed El-Husseiny, Azhar G. Shalaby, Mohamed A. Saif, Maram M. Tawakol, Ahmed A. Nour, Abdullah A. Selim, Abdel-Satar Arafa, Mohamed K. Hassan, and et al. 2019. "Isolation of a Novel Reassortant Highly Pathogenic Avian Influenza (H5N2) Virus in Egypt" Viruses 11, no. 6: 565. https://doi.org/10.3390/v11060565
APA StyleHagag, N. M., Erfan, A. M., El-Husseiny, M., Shalaby, A. G., Saif, M. A., Tawakol, M. M., Nour, A. A., Selim, A. A., Arafa, A.-S., Hassan, M. K., Hassan, W. M. M., Fahmy, H. A., Ibraheem, E., Attia, M., Abdelhakim, A. M. M., Shahein, M. A., & Naguib, M. M. (2019). Isolation of a Novel Reassortant Highly Pathogenic Avian Influenza (H5N2) Virus in Egypt. Viruses, 11(6), 565. https://doi.org/10.3390/v11060565

