Next Article in Journal
Postural Classification by Image Embedding and Transfer Learning: An Example of Using the OWAS Method in Motor-Manual Work to Automate the Process and Save Resources
Previous Article in Journal
Phenological Spatial Divergences Promoted by Climate, Terrain, and Forest Height in a Cold Temperate Forest Landscape: A Case Study of the Greater Khingan Mountain in Hulun Buir, China
 
 
Font Type:
Arial Georgia Verdana
Font Size:
Aa Aa Aa
Line Spacing:
Column Width:
Background:
Article

Deforestation in the Colombian Amazon: Perception of Its Causes and Actors in Puerto Guzmán, Putumayo

by
Oscar Hernando Eraso Terán
1,*,
Anna Badia Perpinyà
2 and
Meritxell Gisbert Traveria
2
1
Faculty of Engineering in Agricultural and Environmental Sciences, Universidad Técnica del Norte, Ibarra 100105, Ecuador
2
Department of Geography, Universitat Autònoma de Barcelona, 08193 Bellaterra, Spain
*
Author to whom correspondence should be addressed.
Forests 2025, 16(3), 491; https://doi.org/10.3390/f16030491
Submission received: 26 December 2024 / Revised: 8 February 2025 / Accepted: 10 February 2025 / Published: 11 March 2025
(This article belongs to the Section Forest Economics, Policy, and Social Science)

Abstract

Deforestation in the municipality of Puerto Guzmán, located in the Colombian Amazon, has increased significantly in recent years with negative consequences for the region’s ecosystems. This paper article aims to explore local perceptions of the causes and actors of deforestation in Puerto Guzmán through a qualitative approach. Semi-structured interviews and documentary review were used as data collection techniques. A total of 25 interviews were conducted with different stakeholders between June and October 2022. ATLAS.ti 9 software was used for data processing. The study found that the main perceived causes of deforestation in Puerto Guzmán are extensive cattle ranchers, illegal mining and illicit crops. The main actors of deforestation include businesspeople and raising cattle in Caquetá, as well as local armed groups involved in illicit crop cultivation and illegal mining, which generate violence and intimidation in the community. Almost all of the actors belong to the local community, with the exception of some members of the armed groups who come from other regions. The various actors interviewed identified education as possible alternative solution and suggested improvements to the illicit crops substitution programmes. It was concluded that there is a loss of trust among the actors living in Puerto Guzmán, particularly in relation to the management of international cooperation funds intended to support efforts to reduce deforestation. The communities are aware of these resources and claim that they belong to them and therefore expect them to be given directly to them.

1. Introduction

On a global scale, deforestation is a problem that threatens the climate of the regions where it occurs and can even affect the availability of water for agriculture and ecosystems [1]. Deforestation and forest degradation are critical environmental issues worldwide, driven by factors such as agricultural expansion, plantation development, shifting cultivation, logging, wildfires, drought, and pest outbreaks. The complexity of these processes makes it challenging to accurately assess their extent and impact.
In many regions, such as Southeast Asia and Africa, human-induced land use change is a major contributor to forest loss, with significant ecological and socio-economic consequences [2,3]. In Latin America, specifically in Brazil, additional factors such as population growth, energy consumption, and trade liberalization further aggravate forest degradation. Understanding these factors is essential for developing effective conservation strategies and mitigating long-term environmental and economic impacts [4,5]. There is a link between climate change and deforestation in the Amazon [6]. It has also been predicted that deforestation in the southern Brazilian Amazon could reach up to 56% by 2050 due to the lack of strong regulations to protect forest resources [7]. Another consequence of deforestation is the loss of biodiversity in the Amazon forest. Biodiversity contributes to the ecological and climatic stability of the Amazon Basin [8,9], but it is increasingly threatened by deforestation and fire [10,11]. Deforestation has led to significant habitat loss, and the impact of fire on the range of species in the Amazon could be as high as 64%. Greater impacts are typically associated with species that have restricted ranges [12].
In Colombia, particularly in the Amazon region, the rate of deforestation is the highest in the country [13]. The national government has led many of the efforts to improve the monitoring of forest cover and to characterize the causes and actors of deforestation. These initiatives are officially summarized by the Colombian government in the Comprehensive Strategy for Deforestation Control and Forest Management [14].
As one of the most biodiverse ecosystems in the world, the Amazon plays a crucial role in environmental conservation. Its immense natural wealth has led to its designation as a protected area [15]. Additionally, Law 1844 of 14 July 2017 reaffirms Colombia’s commitment to the Paris Agreement, approved in 2015. Under this agreement, 2010 serves as the baseline year for assessing forest cover changes and implementing measures to curb deforestation and mitigate climate change [16].
Spanning multiple departments—including Amazonas, Caquetá, Cauca, Guainía, Guaviare, Meta, part of northwestern Nariño, Putumayo, and Vichada—the region faces mounting environmental challenges. Among these, Putumayo has been the most affected, with 9333.96 hectares of non-forest cover, representing 62% of the land allocated for mining activities in the department [15]. It comprises thirteen municipalities, five of which (Puerto Guzmán, Orito, Puerto Asís, Valle del Guaméz, and Puerto Caicedo) have continued to contribute to national deforestation levels as of March 2023. This trend, which has been rising since 2016, raises serious environmental concerns [17].
Regarding coca plantations in the Putumayo–Caquetá region, 27% of the territory is abandoned, specifically in the eastern sectors, on the banks of the Caquetá River, in the municipalities of Cartagena del Chairá, Solano, and Puerto Guzmán [18]. It is important to consider that the motivations of the forest transformers are part of the direct and indirect or underlying causes that lead to deforestation and, therefore, to changes in forest cover [19].
The municipality of Puerto Guzmán, in the department of Putumayo, located in the Amazon region of Colombia, is a critical area within the “arc of deforestation” where it faces the most severe deforestation (Figure 1). Land cover maps have revealed parts of the territory where the homogeneity of land cover has changed [20]. Land cover change in the region dates back to the end of the 19th century, when steamboats were introduced on the Putumayo River to extract cinchona bark (Cinchona sp.) from the forests of the upper Caquetá and upper Putumayo [21].
The complete removal of trees from an area is often due to the need to create new transport routes, resulting in the depopulation of the forest [22]. Such losses may be associated with adverse events such as forest fires or with land use and management practices resulting from selective logging, forest plantations, smallholder agroforestry systems, or transitional subsistence agriculture [23].
Although proximity to coca plantations had a positive relationship with deforestation between 2000 and 2010, it can only be explained by 3% (78% precision), indicating its low relevance. This suggests that coca cultivation is a remnant of the forest degradation process but is not the main cause of deforestation [24]. However, it is necessary to consider the whole context in order to identify what the motivations of the different stakeholders are for land cover change in the area and, moreover, to determine their perceptions of forest decline [25].
Within the degradation–deforestation continuum, there are four classes of land cover: (i) undisturbed forest, (ii) degraded forest, (iii) deforestation caused by successive or severe disturbances, and (iv) total deforestation, where forest cover falls below a critical threshold. Differentiation between the last three classes is essential for the implementation of legal processes and can be supported by long-term assessments, consideration of geometric patterns of change, and field visits [26].
In 2019, according to figures from the Institute of Hydrology, Meteorology, and Environmental Studies (IDEAM), Puerto Guzmán had 269,610.68 ha of conserved cover (forest) and 177,631.55 ha of transformed cover (non-forest) [27]. In this municipality, there is currently great concern among public civil servants and non-governmental organizations (NGOs) about the increase in deforestation observed in recent years and the lack of detailed and updated information on this process. It is therefore important to analyze the deforestation process in Puerto Guzmán in order to gain a better understanding of its causes, consequences, and possible actions to minimize it [25].
This research seeks to give a voice to the inhabitants of the area, who are the main witnesses and actors of forest change, by exploring their different perspectives, opinions, needs, and proposals. This will serve to better understand the various socio-economic dynamics that drive deforestation and, ultimately, to propose measures that constitute an effective alternative solution for its sustainable management in the short-, medium-, and long-term [25]. In short, this study aims to identify the perception of the causes and actors of deforestation in Puerto Guzmán, based on the discourse of the different population groups interviewed, which were made up of community leaders, senior public civil servants, and NGO representatives. Understanding the perceptions of the people of Puerto Guzmán and the various decision-makers about the causes of deforestation can help identify the root causes of the problem and design more effective policies to prevent and mitigate its effects.
The main contribution of this paper is to integrate the perception of local communities into the analysis of the causes of deforestation in a municipality of the Colombian Amazon. Conducting interviews in a remote area, characterized by the presence of outlaw groups, has added value to this research by providing important insights into the internal and external factors that have hindered the success of initiatives aimed at halting deforestation. This innovative approach not only deepens the understanding of the problem but also offers critical perspectives for designing more effective and sustainable strategies.

2. Materials and Methods

Deforestation in the Amazon responds not only to ecological or economic causes but also to social, political, and cultural dynamics that can be better understood through interviews. The qualitative methodology is framed within phenomenological theory, a theoretical perspective that examines social facts from the point of view of people’s subjective experience, with the aim of exploring and describing lived experiences in order to understand the nature of a phenomenon [28]. Using this methodology, it is possible to explore in detail the perceptions, beliefs, and motivations of local communities, experts, and actors involved in deforestation, providing a more contextualized view. Unlike quantitative analysis, the qualitative approach allows the experiences and narratives of different actors, such as indigenous communities, farmers, and managers, to be captured, contributing to a more holistic view of the problem. The results of the interviews can inform the design of conservation strategies that are more tailored to local realities and promote participatory and sustainable solutions because they are based on an understanding of the behavior of different actors [29].
Due to the presence of illegal armed groups in the study area, the precarious access roads and the high level of violence, it was not possible to carry out field visits to cover the entire study area. Although permission to access areas was obtained through community leaders, all the sites could not be accessed. For this reason, the study area is considered a hard-to-reach population.
The impossibility of carrying out probabilistic sampling is the main operational factor in the study of many hard-to-reach populations of interest (lack of knowledge of the population, sensitivity of the subject issue, geographical dispersion). In this context, the application of a quantitative methodology requires an adequate sample size to guarantee the representativeness or generalizability of the results, while in the case of a qualitative methodology, the analysis focuses on the in-depth study of small groups, giving priority to the wealth of information. In the case of studies of hard-to-reach populations, the researcher is faced with having to ensure that the observation units selected for qualitative work are representative of the population [30].
In probability sampling, the sample size is usually calculated according to the heterogeneity of the distribution of the variable under study in the population and the desired levels of confidence and precision [31,32,33]. Propositional sampling, on the other hand, does not start from a predetermined number. As Patton [34] points out, there are no rules for deciding sample size in this field, and if one were to state one, it would be, “it all depends”. It depends on the purpose of the study, what is useful to achieve it, what is at stake, what makes it plausible, and ultimately even what is possible [33].
Thus, in order to judge whether a sample is appropriate, the context of the study must be known. As experts in this type of research emphasize, it is not the size of the sample that matters, but the richness of the data provided by the participants and the observation and analysis skills of the researcher [34,35,36]. The logic that guides this type of sampling and what determines its strength is to ensure that the cases selected provide the greatest possible wealth of information to explore the research question in depth.
“The main interest here is not to measure, but to understand the phenomena and the social processes in all their complexity. Many of the questions asked revolve around the meaning that these have for the people who experience them first hand.”
[33]
As a primary source of information, semi-structured interviews were conducted with a study sample of twenty-five stakeholders, divided into three sub-groups: community leaders from Puerto Guzmán (ten people), senior public civil servants (eleven), and NGO representatives (four), all of whom had experience or were currently in public positions related to deforestation control.
The interviews were not continued with a larger number of stakeholders for two reasons: firstly, because of the difficulty, and therefore danger, of gaining access to informants on such a sensitive issue, as access to the area required authorization; and, secondly, because a point of information saturation was reached, where the answers began to become repetitive. The twenty-five stakeholders interviewed were considered to be a sufficient number of key informants, as they were all direct witnesses to the problem of deforestation in Puerto Guzman and were the people who had tried to implement initiatives to combat it.
The technique used to conduct the interviews was the snowball technique. This technique was chosen because it is useful for characterizing populations for which there is no previous data and which, because of their uniqueness, can be considered a specific group. However, it is important to define the category of population it is and the reasons why it has been categorized in this way [37].
In this technique, it is suggested not to underestimate social ties, especially in rural settings where families may be spread over large geographical areas and can easily identify with the concept of “another like me” [37]. To remedy this, a third party who knows the different groups in the area and who facilitates an initial approach before the technique is used helps to reduce this bias by knowing who is related and who is not.
In order to gain access to the study area, an initial contact was made with a psychologist who was born, raised and works in the rural area of the municipality of Puerto Guzmán. This contact was key to gaining access to the area, making the rounds, and involving people in the interviews.
Through the psychologist, leaders of key sectors of the territory were contacted (rural teachers, presidents of community action boards, leaders of the rural settlements, etc.). These community leaders were the first to be interviewed and then acted as intermediaries to contact new people. They were all interested in minimizing or stopping deforestation.
The interviews were used to understand and explain the situation and environment of the population. This was important because it was necessary to understand the details and characteristics of the phenomenon under study. This tool was chosen to explore the factors that have prevented the various proposals from being effective in curbing deforestation. The semi-structured interview is a tool that allows direct contact between the researcher and the subject in order to find out about one or more specific topics. It is based on a series of questions, and, depending on the answers given, the key issues for the research can be further explored [38]. For Ref. [39], “the framework for conducting this type of interview must be open and cordial, and for this there must be a relationship of empathy with the informant”. Ref. [40] suggests seeking and following guidelines that are consistent with the aims and design of the research project being undertaken.
The development of illicit economies such as illegal mining and illicit crops are the other identified actors of deforestation. These are highly profitable and finance the armed groups in Puerto Guzmán. This is due to the fact that the territory is difficult for the state to control due to its vast size and difficult to access due to the fact that the aforementioned violent groups impede access to the territory, leading to violence and insecurity in the area for all its inhabitants. In this regard, it should be noted that, according to the report “Colombia Alluvial Gold Exploitation by UNODC”, remote sensing has shown that Puerto Guzmán is currently one of the municipalities on alert for the presence of alluvial gold exploitation [41].
As a secondary source of information, various documents were consulted by authors who have dealt with issues related to the perception of the causes of deforestation in Puerto Guzmán. Some of these are Eraso y Badia (2023), Lapola et al. (2023), and Medina (2023) [17,25,26], among others. In order to achieve the objective of the research, a qualitative approach was adopted, developing a descriptive, non-experimental, and cross-sectional study, as it was carried out over a defined period of time [42].
In order to obtain as much information as possible to explore the research questions in depth, as many key informants as possible were interviewed from each of the groups involved in deforestation. Among the community members included in the sample were three indigenous leaders, one Afro-descendant leader, one demobilized member of the Revolutionary Armed Forces of Colombia (FARC), three farming leaders, one cattle rancher leader belonging to the board of the Putumayo cattle ranchers committee, and one small-scale mining leader (Appendix A).
Among the public civil servants interviewed were five members or former members of the Putumayo government, two female civil servants and a former civil servant from CORPOAMAZONIA, a former mayor of the municipality of Puerto Guzmán, a rector of the Technological Institute of Putumayo (Putumayo’s higher education institution), and a civil servant from the National Programme for the Integral Substitution of Illicit Crops (PNIS). It was interesting to have an informant from CORPOAMAZONIA because this is an organization that promotes and develops community participation in activities and programs for environmental protection, sustainable development, and proper management of natural resources. To this end, it calls for companies and enterprises with a focus on sustainability [43].
With regard to NGOs, interviews were conducted with a representative of the United Nations Office on Drugs and Crime in the Department of Putumayo (UNODC), wich works to educate people around the world about the dangers of drug abuse and to strengthen international action against illicit drug production, trafficking and drug-related crime [44]; a representative of Conservation International, which is a Colombian organization that works to highlight and conserve the benefits that nature provides to humanity [45]; a representative of the Amazonía Mía Programme, funded by the United States Agency for International Development (USAID), and a representative of a non-profit foundation. Interviews were conducted in Puerto Guzmán and in Mocoa, capital of the department of Putumayo, where the main offices of public institutions and NGOs are concentrated. This strategic location allowed for the collection of key information from decision-makers who influence initiatives in and around Puerto Guzmán (Figure 2).
The programme used to transcribe the audio interviews into text was Google Pinpoint, a tool available within Google Journalist Studio, which is a suite of journalistic tools created by Google in 2019 to help journalists, which allows users to transcribe audio and video files [46]. By default, collections are private and protected by Google’s industry-leading security and privacy technologies.
The text interviews were processed using the program ATLAS.ti [47], which is software that facilitates the qualitative analysis of various data collection instruments. It allows for the establishment of complex relationships based on the prior identification of codes, which makes it possible to establish categories of analysis [48]. The advantage of this software is the “reduction” of data, in that it facilitates the application of relationships between data at different levels through the process of coding and categorization [49].
Based on the qualitative data collected in the semi-structured interviews, they were processed in the qualitative data analysis program ATLAS.Ti, generating five semantic networks to identify the relationships around the perceptions of (i) causes of deforestation; (ii) actors of changes in coverage; (iii) institutional support for processes of control and prevention of deforestation; (iv) education as a solution in the medium and long term; and (v) processes of substitution of illicit crops.

3. Results

In order to characterize the causes of deforestation, we sought to investigate the factors that impeded the different proposals from being effective in curbing deforestation. In order to achieve this, it was decided to use one of the methods of the qualitative approach, which is defined by [50], as the detailed description of phenomena that allows for the collection of data from the perspectives of the participants. In addition, Ref. [51] defines qualitative research as a process in which the relationship between the participants is of vital importance, as it aims to collect as many experiences and ideologies as possible. The main characteristic of this type of approach is the collection of non-standardized data, i.e., it is not performed numerically, so the analysis is not statistical.
“Data collection consists of obtaining participants perspectives and viewpoints (their emotions, experiences, meanings and other subjective aspects). Interactions between individuals, groups and communities are also of interest. The researcher asks general and open-ended questions, collects data expressed through written, verbal, non-verbal and visual language, describes and analyses them and converts them into topics.”
[52]

3.1. Perception of the Causes of Deforestation

In terms of perception of the causes of deforestation (Figure 3), through the interviews it was identified that there are three main actors of deforestation: extensive cattle ranching, illegal mining, and, finally, illicit crops. Because the land in Putumayo is not suitable for cattle, in order to carry out the extensive cattle ranching practice by the region’s large farmers, the forest needs to be cut down in search of the soils with the highest microbial load. This leads to land grabbing for the territorial expansion required to carry out the livestock activity. In relation to this, one of the NGO officials said the following:
“Generally, forests are felled in search of soils with a higher microbial load, with higher organic matter and micronutrient coverage rates, but generally, after a year, all the richness that was in the soil and after the felling and the first harvests, all that richness is lost.”
(NGO 1, 2022)

3.2. Perception of the Actors of Land Cover Change

There are the entrepreneurs and cattle ranchers of Caquetá, who carry out deforestation to convert the land into pasture for extensive cattle ranching as a legal productive activity, with the aim of generating greater economic benefits.
On the other hand, there are the communities (indigenous, farmers, Afro-descendants, and settlers) who have chosen to engage in activities, such as illegal mining and illicit crops, in order to meet their basic needs for health, food, etc., and to survive in a scenario that does not offer them other easily accessible alternatives to acquire the economic resources they need. This situation has been made possible, among other things, by the limited presence of agents such as NGOs and state institutions, which find it difficult to regulate these activities due to the presence of armed groups operating outside the law (Figure 4).
One of the community leaders interviewed said that he believes it is important to provide institutional support and ongoing advice to cattle ranchers, especially those who have very radical paradigms around extensive cattle ranching practices. In this way, a culture of environmental awareness and responsibility in cattle ranching can be fostered, encouraging the planting of trees on farms and the adoption of more sustainable practices in cattle production. From his perspective, it is necessary to understand the following:
“More advice to not deforest or for the entities themselves to collaborate with timber-yielding trees; that would be very important because planting a tree that dries up or does not serve to provide shade is not the solution either.”
(CM 2, 2022)
In addition, one cattle leader mentions several problems and solutions in his interview. First, he highlights that the land in Putumayo is not suitable for cattle ranching due to the humidity and other factors, which limit the ability of ranchers to raise cattle in the area:
“The problem is the pastures, the land in Putumayo is not suitable for cattle because of the humidity and many factors.”
(CM 2, 2022)
Also, he mentions the lack of organization among ranchers in the area, which makes it difficult to cooperate and solve common problems. He suggests that better relationships and collaborations among ranchers are needed to address these challenges:
“We lack, it is like organization of all the ranchers, well even though there is a committee of ranchers, but the truth is that we are very disunited.”
(CM 2, 2022)
Another problem he mentions is the lack of regulation of meat prices, which can significantly affect cattle ranchers. The cattle leader recommends that fixed prices and regulations be established to ensure fair and equitable trade:
“Recommendations suddenly to the authorities, because before, mayors in meeting with cattle ranchers and the butchers themselves held meetings and fixed the kilo of meat both in consumption as it is said on the scale and the kilo on foot, now that is not given, the butcher, raises the meat and to the cattle owner before it lowers then that there is a very serious problem in that sense, that there is not a suddenly, a fixed price, a regulation that if the butcher went up, the cattle foot goes up too.”
(CM 2, 2022)

3.3. Perception of Institutional Support for Deforestation Control and Prevention Processes

Regarding the perceptions of forest change actors in Puerto Guzmán about institutional support for deforestation control and prevention (Figure 5), they argue that a key function of institutions should be to promote strategic alliances. However, one of the limitations of this possible initiative is that trust and relationships between institutions must be improved, so that is a solid basis for promoting actions that encourage the implementation of public policies or strategies that address the current problems in forestry.
Another of the functions that the institutions should perform, from the point of view of those interviewed, is to improve governance, which is currently limited by the fact that, in the municipality of Puerto Guzmán and the department of Putumayo, the people who occupy local and regional positions of authority are constantly changing, which creates mistrust. Finally, they express that one of the most important functions that the institutions should develop is the provision of comprehensive technical assistance, which is limited by the difficulty of reaching agreements with families on substitution issues.
At the same time, the community has always been very clear in its requests, since they are all focused on the implementation of measures to improve their living conditions. For example, they are asking for resources to reach the area regardless of who is in charge of them. They are also asking for NGOs to come to the region to provide the best possible assistance to all the inhabitants who need it. They also ask that the projects carried out or proposed should be linked to the community, so that the inhabitants are active participants in these initiatives, and that the money allocated for these support processes should go directly to them, so that the resources are used for their original purpose, without deviation or corruption.
In general terms, institutional support can be used to respond to the needs of the communities in order to provide options for improvement through consultation of unified databases, use of the history of projects implemented in the community, and/or having demonstration models, among others.
The demands of the inhabitants are clear and essentially focus on resources reaching the territories without so many intermediaries, which tend to delay and corrupt the processes (Figure 5). For this reason, they consider it necessary that a prior process of diagnosis and characterization of the real and priority needs be carried out, that the communities be involved in the formulation process so that the projects connect with the people, and that the NGOs are the first to approach the territories. NGO officials believe the following:
“In the nuclei of greatest deforestation, the first thing that must be done to generate trust among stakeholders is to be able to materialise rights, to then demand duties, respect for the Constitution, the law and the norms that establish that natural cover must be maintained. So if I do not materialise rights, I am in a position, so to speak, of illegitimacy with the local stakeholders, because in many cases the only thing they recognise of the presence of the state is military force and I think that must be corrected. I believe that in these places there must be a good health service, I believe that there can be a good education service, I believe that there can be a good service for children and infants.”
(NGO 2, 2022)
The importance of building a set of deforestation-free supply chains is highlighted so that consumers can be assured that the products they buy are deforestation-free. However, it is recognized that this will require a culture of consumer demand and collaboration between stakeholders at local, territorial, national, and international levels:
“Approaches that we must build in the country are zero deforestation supply chains, how we guarantee that the cheese that comes from places like Mayoyoque, for example, is deforestation-free and that consumers first recognise that this type of culture must be demanded within the demand for these goods, but also how local, territorial, national and international actors join together in a process of moving forward with this proposal.”
(NGO 2, 2022)
It emphasizes the need to focus efforts where the problem lies, to build trust between different local stakeholders in order to address the problem of deforestation, which affects everyone, and to promote the empowerment of local communities in monitoring deforestation:
“There are opportunities for improvement in terms of concentrating efforts where the phenomena are occurring, but usually these phenomena happen precisely in the most complicated places in the entire Amazon, but if we do not address the problem, we will never have a solution. This implies guaranteeing conditions that we have called enabling conditions, which is to first guarantee safety conditions, but that is also built through the generation of trust among local stakeholders. I believe that part of this trust in some sectors has been broken and it is a task of the state as a whole and of us as organisations to contribute to this purpose and to establish longer-term relationships of trust with the local communities that live there. I believe that they must undoubtedly be the protagonists of these solutions and we must have the capacity to build these solutions with them, not to arrive with solutions designed remotely, sometimes from these sites. Mocoa itself is far away, Bogotá itself is thousands of kilometres away, so we have to generate the solutions with them and I think that in addition to that we also have to empower the communities in this issue of monitoring conditions.”
(NGO 2, 2022)

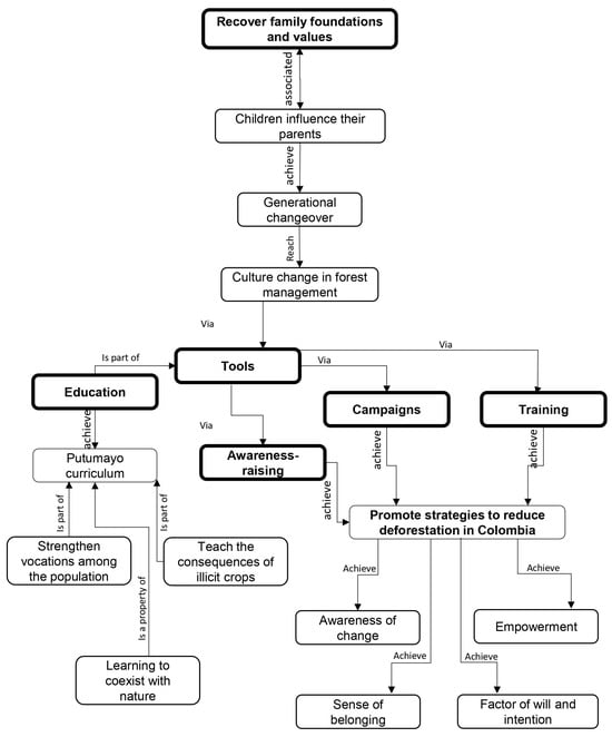
3.4. Perception of Education as a Medium- and Long-Term Solution

Regarding the perception of education as a medium- and long-term solution (Figure 6), the stakeholders believe that a generational change is needed, where children acquire a change of mentality regarding the management of the deforestation situation in the area. For this to happen, a cultural change in forest management is needed so that young people can recover the foundations and values in the family and influence their parents with these new perspectives and cultures that they acquire.
To achieve the above, tools can be used in the educational sphere, raising awareness, carrying out campaigns, and training to promote strategies to reduce deforestation in the Amazon. These actions can raise awareness of change and generate a sense of belonging and empowerment in the communities, as well as a factor of will and intention. On the other hand, by applying the curriculum and adapting it, we can strengthen the vocations of the population so that they learn to coexist with nature and teach them about the consequences of illicit crops.
Interviewees suggest the need for an educational model or curriculum with a focus on sustainability and environmental responsibility so that communities have the opportunity to improve and streamline their activities without being forced to abandon their rural way of life (Figure 6). Education and collaboration are seen as key tools to bring about positive change in the area:
“It would be so important for these regions to have a Putumayo model or curriculum, so that, for example, people who are in the countryside do not have this desire to leave the countryside, but rather an attempt to stay and to improve and streamline in a certain way in order to improve and reduce the impacts generated by the different activities that are carried out there. We were saying that many of the schools that are in these sectors, so far away, are normally academic or often oriented towards commercial matters, and the children leave school without that vocation for the countryside, knowing that they all come from farming parents.”
(PCS 3, 2022)
The importance of providing economic and educational opportunities for children and young people in the region is highlighted. Indigenous organizations, for their part, consider it necessary to be on an equal footing with those who have invaded or transformed the forest in order to be able to defend it adequately.
A major challenge is therefore to ensure that children and young people have access to education in comfortable conditions, both in primary schools and in higher education institutions. Indeed, education can be a key tool to raise awareness of the importance of forest conservation and to promote a change of mentality in communities. It should also encourage legitimate debate and fair compensation for those who defend the territory, as one community leader said the following:
“I was saying that we are not accumulating wealth, but the stakes and the changes in society give us the vision that we must have economic opportunities, because we are in a different world and in a different competitive society. We are committed to our children going to school comfortably, we are committed to our young people going to university comfortably too, because we believe that in terms of defending our territory, we should also be in the same conditions as those who have come to invade us or those who have come to transform our territory. So from the indigenous organisations, we also believe that our children should go to school, go to university and return to defending the territory, with the same conditions and with the same arguments of compensation in terms of the legitimate discussion.”
(CM 3, 2022)

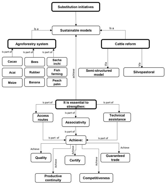
3.5. Perception of Illicit Crop Substitution Processes

Regarding the interviewees’ perception of illicit crop substitution initiatives (Figure 7), they consider that these initiatives can be implemented through sustainable models, such as agroforestry systems for cocoa, bees, rubber, fish farming, maize, banana, peach palm, sacha inchi, among others. They also state that the sustainable model based on cattle reform can be applied through semi-structured models or models from the silvopastoral system. However, for this to be possible, access, associativity, and technical support must be strengthened in order to certify the quality of the processes carried out, provide guarantees in commercial work, establish good levels of competitiveness, and generate productive continuity.
It is a fact that the lack of continuity in the authorities and the slowness of administrative processes are problems that significantly affect the implementation of resources destined to the transition to a legal economy in the municipality of Puerto Guzmán, according to an NGO official, who said the following:
“Cons or challenges, however you want to call them, institutionally Putumayo has had many changes in its authorities, which administratively affects the execution of resources, because technically I can have an approach where I link one thing to another in a chronogram or in a work plan, but when administratively I start having problems because I don’t have someone to sign a committee’s minutes, because I don’t have a paymaster, because I don’t have an opposing party to endorse decisions, I may start to have technical problems due to a budget execution that comes from an administrative problem. This is a problem in Putumayo.”
(NGO 3, 2022)
In addition, unfair competition from drug traffickers, in addition to the violence they use to control the economic and production chains in the area, is a very difficult obstacle for growers to overcome. From the perspective of an NGO official, the following should be noted:
“When I have problems or long administrative processes to be able to pay a farmer for a resource, while the group or the drug trafficker gives him 10 million pesos one on top of the other so that he can plant a hectare of coca, competition is difficult.”
(NGO 3, 2022)
“The middleman deals with all this through violence. He is a middleman who ends up managing all the cyclical and economic chains in the territory, in other words, as a grower I can sow my coca plants, but I cannot sell to anyone other than those who they authorise, I cannot buy precursors other than those they sell me.”
(NGO 3, 2022)
Undoubtedly, building trust between communities and the state is fundamental to generating real change around this issue. The implementation of alternative development policies has been a challenge due to the lack of continuity and coherence in the programs implemented:
“Here in Putumayo, because of the history of war and massacres and all the cruelty of the conflict, people here view the issue of security and tranquillity with much greater value than in other regions of the country, and that is an interesting factor that needs to be promoted here, living in peace.”
(NGO 3, 2022)

4. Discussion

As a result of a previous study [53], there is current information at a cartographic level that can be used as a starting point for new strategies, public policies, and interventions to be carried out in Puerto Guzmán in order to address the problem of deforestation and minimize its occurrence in the short-, medium-, and long-term. In order to have a positive impact on minimizing and controlling deforestation in the department of Putumayo, and in particular in the municipality of Puerto Guzmán, initiatives must be promoted from government institutions in conjunction with community leaders, the public, and even the inhabitants of the area, in order to try to meet the various needs of each of these population groups.
It has been shown that of all land cover changes, “60% are associated with direct human activities and 40% with indirect actors, such as climate change” [54]. Direct human activities include illegal mining, cattle ranching, logging in forests, among others. In the Amazon, underlying actors such as the demand for timber and agricultural products, the lack of governance and corruption, together with cultural elements, increased migration and consequent population growth, and global climate change lead to disturbances (timber extraction, fires, edge effects, and extreme drought) that cause forest degradation [26].
It is difficult to have precise information on activities related to cattle raising, such as the real extension of the areas with pastures for this activity, due to the fact that the settlers generally own extensions of land in different places and live near the roads where they have licit crops and housing but also possess portions of the nation’s wastelands. These are located in predominantly forested areas and are cleared by slash-and-burn methods for grazing and extensive livestock farming or to grow illicit crops. In addition, there are no regulations to control where the cattle graze or to ensure that the animals are tagged [55].
It is also worth noting that it is notable that one of the reasons why illegal mining activities are concentrated in Putumayo is because it has a high population density [15]. However, this weakness can be turned into an opportunity if appropriate intervention strategies are implemented that involve the different actors living in the region, since the more people are involved in change, the more likely it is that it will occur.
The municipality of Puerto Guzmán is one of the most affected in the Putumayo region by illegal gold mining, which has caused significant environmental damage and loss of control over the mining activities. It is reported that the amount of gold extracted from the area is reported to be staggering, further contributing to deforestation and loss of natural resources:
“Putumayo is very rich in minerals because of its geological composition. Towards the Amazonian part irrigated by the main rivers, such as the Caquetá and Putumayo, these areas are very rich in minerals such as gold; in Puerto Guzmán, what I know a lot about is gold, quite a lot of gold from the river valleys.”
(PCS 2, 2022)
According to the UNODC report, Colombia Exploitation of Alluvial Gold, it is evident, thanks to remote sensing, that Puerto Guzmán is one of the municipalities on alert for the presence of alluvial gold exploitation [41].
It is noticeable that there are no cross-cutting educational strategies to combat deforestation, nor is there a trend in environmental education research. There is a paucity of actions in this area that aim to contribute to reducing pressure on forests or their degradation. The strategies focus on “establishment of plans related to other types of comprehensive intervention strategies by the government (agro-environmental and forestry projects, conservation agreements, programs of payments for environmental services, etc.)” [56].
Although there is little research on the relationship between education and deforestation, the results point to the need to promote an environmental and conservationist culture through education. The premise is to inform about the environmental problems that lead to the degradation of the Amazon forests, making reference to the importance of education in relation to the context of rural life, as well as the need for an interdisciplinary and inter-institutional education in direct connection with the environment [56]. In this sense, it is important to point out that in the environment where deforestation occurs, specifically in Puerto Guzman, which was the area addressed in this study, where different actors related to deforestation live, each one of them has socio-cultural and economic links, which sensitize them to the existing problem, as reflected in the opinions collected and in the initiatives they have tried to design and put into practice to minimize the adverse effects of deforestation.
In this sense, it is noteworthy that deforestation as a criminal phenomenon responds to a series of contextual patterns, where factors such as “the active participation of the civilian population, the acceptance of the criminal act, and the interference and influence generated by the criminal and structural domination of peripheral territories by armed actors” have an impact [17].
The findings suggest that the actors of forest degradation and deforestation in this area are consistent with those present in Southeast Asia: forest conversion to plantations, shifting cultivation, fire, logging, drought, and pest damage [2]. Likewise, the findings of this research concur with those of [3], who determined that African forests are increasingly declining as a result of land use conversion due to human activities [4]. In general terms, various authors have proposed strategies to tackle the problem of deforestation in Putumayo, and in relation to the stakeholders addressed in this research, the proposal by [17], based on a risk matrix, proposed a series of strategic lines, including the following unified action line:
“This line seeks to reconfigure the strategic proposals through an intersectoral and multidimensional integration of state efforts in the most affected municipalities. The idea is to include unarmed efforts based on the multidimensional construction of processes and procedures aimed principally at solving problems of poverty and social vulnerability.”
[17]
Among the actions that make up the implementation of this strategic line is the “Creation of the committee for the intervention against deforestation, including the population as the main source of ideas” [17]. This committee can include public civil servants and NGO officials, community leaders, and others.
The analysis of the interviews revealed that the perception of the causes and agents of deforestation in Puerto Guzmán, Putumayo—Colombian Amazon is negative from the perspective of its inhabitants and decision-makers. In this way we can confirm the initial hypothesis: understanding the perceptions of the people of Puerto Guzmán and the various decision-makers about the causes of deforestation can help identify the root causes of the deforestation. This makes it possible to design more effective policies to prevent and mitigate its effects. Finally, it is crucial to enhance public awareness of the consequences of illicit economic activities. Both local actors and the existing literature recognize the ongoing deforestation problem in Puerto Guzmán. Without effective intervention, deforestation trends will likely persist, leading to further ecological degradation and negative socio-economic consequences for local communities. Addressing this issue requires a multi-faceted approach, including strengthening local governance, promoting sustainable economic alternatives, and fostering greater community involvement in conservation efforts.

Limitations

Due to the complexity and breadth of the subject, the study had to be limited in terms of the human, operational, and financial resources available, which were all limited. Likewise, there were restrictions associated with transport and access to the areas where the different members of the sample were located in order to collect the primary information needed to respond to the study’s objective.
Another limiting aspect was the presence of illegal armed groups in the study area, where an approach had to be made in order to be able to characterize the stakeholders who live there. This restricted the application of random sampling techniques, as authorization was only obtained to enter certain sectors.

5. Conclusions

The qualitative approach has provided a deeper understanding of deforestation in the Amazon region of Colombia, specifically in the municipality of Puerto Guzmán. This methodology has helped identify internal and external factors that have hindered the success of various proposals and initiatives aimed at reducing deforestation.
One of the key issues identified is the loss of trust among the inhabitants of Puerto Guzmán, particularly regarding the management of international cooperation funds intended to combat deforestation. Communities are aware of these resources and expect to receive them directly, a sentiment fueled by their exclusion from the project formulation process and the frequent turnover of officials, which further exacerbates distrust.
Additionally, the failure of international cooperation strategies implemented was evident, as funds remained trapped within the bureaucratic structures of public institutions and NGOs, preventing their arrival to the requesting communities. These perceptions align with the socio-demographic analysis of the Development Programme with a Territorial Focus (PDET) for Putumayo in 2018.
Commitment to combating deforestation remains low among both local inhabitants and public officials. For many residents, the immediate financial benefits of logging and burning forests for cattle ranching provide a strong incentive to continue these illegal activities, despite their environmental impact. While they acknowledge the negative consequences of deforestation, they do not perceive it as their responsibility but rather as an external issue. Meanwhile, some public officials and NGO staff view deforestation efforts as an additional workload, while others see it as a personal risk, especially when working in areas controlled by armed groups. Although NGOs are the most active actors in addressing deforestation, their efforts are often obstructed by changes in local administrations, which act as intermediaries in delivering benefits to citizens.
State actions to combat deforestation and illegal mining have primarily relied on military and judicial interventions targeting small producers, leading to discontent within local communities. Given that illicit crops and illegal mining serve as primary sources of income for many families due to the lack of alternative employment opportunities, these measures have not addressed the root cause of deforestation. While local authorities have expressed their intention to seek national support for productive projects to meet socio-economic needs, no concrete or lasting progress has been achieved.
Although illicit crops are often highlighted as a primary cause of deforestation, their direct impact on large-scale forest loss is relatively limited. However, they act as a catalyst for deforestation, as the cash flow they generate strengthens the presence of armed groups that impose authoritarian control over the territory. This situation hampers the effectiveness of security forces and restricts state presence, limiting access to essential services such as education, healthcare, technical assistance, and sanitation. Fear among public officials and explicit prohibitions imposed by armed groups further constrain state intervention in these areas.
At the regional and international levels, the findings of this study contribute to a broader understanding of the causes of deforestation in the Amazon and how local actors perceive this issue. Additionally, they provide valuable insights for developing more effective strategies to mitigate the impact of illicit activities, such as cattle ranching and illegal mining, on Puerto Guzmán’s forests. Raising public awareness about the impact of illicit economic activities remains essential. Without urgent action, deforestation in Puerto Guzmán will continue to escalate, threatening not only the region’s ecosystems but also the well-being of local communities that depend on them.

Author Contributions

Methodology, O.H.E.T., A.B.P. and M.G.T.; Validation, O.H.E.T., A.B.P. and M.G.T.; Formal analysis, O.H.E.T., A.B.P. and M.G.T.; Investigation, O.H.E.T., A.B.P. and M.G.T.; Writing—original draft, O.H.E.T.; Writing—review & editing, O.H.E.T.; Supervision, A.B.P. and M.G.T. All authors have read and agreed to the published version of the manuscript.

Funding

Open access funding was provided by the Universidad Técnica del Norte, Ibarra, Ecuador. The project was funded by the Catalan government’s programme, “Grup de Geografia Aplicada” (Agència de Gestió d’Ajuts Universitaris i de Recerca, Generalitat de Catalunya, 2021 SGR-00522), and by a project from the Ministerio de Economia y Competitividad (Spanish Ministry of Economics and Competitiveness), “Calibración de indicadores de influencia humana y climática para la (re)interpretación de la expansión postclacial y de las dinámicas forestales en los últimos 18.000 años” (PID2019108282GB-I00/AEI/10.13039/501100011033).

Data Availability Statement

Data are contained within the article.

Acknowledgments

The author would like to thank the community leaders, public civil servants, and NGO representatives who provided key information for the writing of this article.

Conflicts of Interest

The researcher states that there were no conflicts of interest affecting the writing of the article.

Appendix A

Table A1. Characterization of the Interviewees.
Table A1. Characterization of the Interviewees.
Order GroupDescription and CodingGender
1Community memberAfro-descendant leader (CM 1)Male
2Community memberCattle farmer leader (CM 2)Male
3Community memberDemobilised member of the Revolutionary Armed Forces of Colombia (FARC) (CM 3)Male
4Community memberFarming leader 1 (FL 1)Male
5Community memberFarming leader 2 (FL 2)Male
6Community memberFarming leader 3 (FL 3)Female
7Community memberIndigenous leader 1 (IL 1)Male
8Community memberIndigenous leader 2 (IL 2)Male
9Community memberIndigenous leader 3 (IL 3)Female
10Community memberSmall-scale mining leader (CM 4)Male
11NGOsRepresentative of a non-profit foundationFemale
12NGOsRepresentative of Conservation International (NGO 1)Male
13NGOsRepresentative of the Amazonía Mía Programme, funded by the United States Agency for International Development (USAID) (NGO 2)Male
14NGOsRepresentative of the United Nations Office on Drugs and Crime in the Department of Putumayo (UNODC) (NGO 3)Male
15Public civil servantCivil servant from CORPOAMAZONIA 1 (PCS 1)Female
16Public civil servantCivil servant from CORPOAMAZONIA 2 (PCS 2)Female
17Public civil servantCivil servant from the National Programme for the Integral Substitution of Illicit Crops (PNIS) (PCS 3)Male
18Public civil servantFormer civil servant from CORPOAMAZONIA (PCS 4)Male
19Public civil servantFormer mayor of the municipality of Puerto Guzmán (PCS 5)Male
20Public civil servantMember of the Putumayo Government 1 (PCS 6)Male
21Public civil servantMember of the Putumayo Government 2 (PCS 7)Female
22Public civil servantMember of the Putumayo Government 3 (PCS 7)Female
23Public civil servantMember of the Putumayo Government 4 (PCS 8)Female
24Public civil servantMember of the Putumayo Government 5(PCS 9)Male
25Public civil servantRector of the Technological Institute of Putumayo (Putumayo’s higher education institution) (PCS 10)Male

Appendix B. Interview Script

  • Begin by briefly introducing the interviewee.
Example: We met Dr NNNNN, the coordinator of the United Nations Office on Drugs and Crime for the department of Putumayo, this office works to prevent drugs and crime from threatening the security and peace of communities in this region, Dr NNNNNN.
2.
I thanked you for the space you gave me and I introduced myself, I also explained about the research I am doing.
Example: thank you for this space I am a student of the Doctorate Program in Geography at the Universitat Autònoma Barcelona and I am doing my doctoral research on the change of forest cover in the municipality of Puerto Guzmán which is one of the municipalities that has had more this phenomenon of loss of forest cover at the national level.
3.
Then I asked them to give a presentation about their entire professional career, highlighting the experiences they have had.
Example: but before I go into details, I would like you to make a presentation about your profession and your work experience.
4.
The interviews then focused on the interviewees’ perspectives on
-
Causes and actors of deforestation
-
Institutional support
-
Alternative solutions
5.
As the interview progressed, we tried to adapt to the interviewee and go deeper into the points they considered important for the research:
-
The first thing was to ask about what actions are being taken.
-
What positive and negative experiences have they had?
-
Challenges they have
-
Suggestions for improvement

References

  1. Rodrigues, A.; Macedo, M.; Silverio, D.; Maracahipes, L.; Coe, M.; Brando, P.; Shimbo, J.; Rajão, R.; Soares, B.; Bustamante, M. Cerrado deforestation threatens regional climate and water availability for agriculture and ecosystems. Glob. Chang. Biol. 2022, 28, 6807–6822. [Google Scholar] [CrossRef] [PubMed]
  2. Chen, S.; Woodcock, C.; Dong, L.; Tarrio, K.; Mohamadi, D.; Olofsson, P. Review of drivers of forest degradation and deforestation in Southeast Asia. Remote Sens. Appl. Soc. Environ. 2024, 33, 2352–9385. [Google Scholar] [CrossRef]
  3. Masolele, R.; Marcos, D.; De Sy, V.; Abu, I.; Verbesselt, J.; Reiche, J.; Herold, M. Mapping the diversity of land uses following deforestation across Africa. Sci. Rep. 2024, 14, 1681. [Google Scholar] [CrossRef]
  4. Haddad, E.; Araujo, I.; Feltran-Barbieri, R.; Perobelli, F.; Rocha, A.; Sass, K.; Nombre, C. Economic drivers of deforestation in the Brazilian Legal Amazon. Nat. Sustain. 2024, 7, 1141–1148. [Google Scholar] [CrossRef]
  5. Ayad, H.; Hassoun, S.; Abdelkader, S.; Abddel-Jalil, O. Assessing deforestation in the Brazilian forests: An econometric inquiry into the load capacity curve for de-forestation. For. Policy Econ. 2024, 159, 103135. [Google Scholar] [CrossRef]
  6. Cassol, L.; Tejada, G.; Aragao, L.; Nobre, C.; Wouter, P.; Mara, l. Amazonia as a carbon source linked to deforestation and climate change. Nature 2021, 595, 388–393. [Google Scholar]
  7. Leite-Filho, A.; Soares-Filho, B.S.; Davis, J.L.; Abrahao, G.M.; Borner, J. Deforestation reduces rainfall and agricultural revenues in the Brazilian Amazon. Nat. Commun. 2021, 12, 2591. [Google Scholar] [CrossRef] [PubMed]
  8. Yachi, S.; Loreau, M. Biodiversity and ecosystem productivity in a fluctuating environment: The insurance hypothesis. Proc. Nat. Acad. Sci. USA 1999, 96, 11463–11468. [Google Scholar] [CrossRef] [PubMed]
  9. Oliver, T.H.; Heard, M.S.; Isaac, N.J.; Roy, D.B.; Procter, D.; Eigenbrod, F.; Freckleton, R.; Hector, A.; Orme, C.D.; Petchey, O.L.; et al. Biodiversity and resilience of ecosystem functions. Trends Ecol. 2015, 30, 673–684. [Google Scholar] [CrossRef] [PubMed]
  10. Barlow, J.; Berenguer, E.; Carmenta, R.; Franca, F. Clarifying Amazonia’s burning crisis. Glob. Chang. Biol. 2019, 1, 9. [Google Scholar] [CrossRef]
  11. Brando, P.M. The gathering firestorm in southern Amazonia. Sci. Adv. 2020, 6. [Google Scholar] [CrossRef] [PubMed]
  12. Feng, X.; Merow, C.; Liu, Z. How deregulation, drought and increasing fire impact Amazonian biodiversity. Nature 2021, 597, 516–521. [Google Scholar] [CrossRef]
  13. González, J.J.; Etter, A.A.; Sarmiento, A.H.; Orrego, S.A.; Ramírez, C.; Cabrera, E.; Vargas, D.; Galindo, G.; García, M.; Ordóñez, M. Análisis de Tendencias y Patrones Espaciales de Deforestación en Colombia; Instituto de Hidrología, Meteorología y Estudios Ambientales-IDEAM: Bogotá, Colombia, 2011; p. 64. [Google Scholar]
  14. Minambiente. Estrategia Integral de Control a la Deforestacion y Gestion de los Bosquez (EICDGB); Ministerio de Ambiente y Desarrollo Sostenible: Bogotá, Colombia, 2018.
  15. Nieves, F.; Ruiz, J. Procesos de deforestación asociadosa la minería legal en la Amazonía colombiana. Rev. Ontare 2021, 9, 9–32. [Google Scholar]
  16. Congreso de Colombia. Ley 1884. Por Medio de la cual se Aprueba el “Acuerdo de París”, Adoptado el 12 de Diciembre de 2015; Congreso de Colombia: París, Francia, 2017.
  17. Medina, E. Estrategia Para Contener la Deforestación en el Putumayo: Estudio de Variables de Tipología Social, Militar, Económica y Ambiental Correlacionadas con la Problemática. Master’s Thesis, Escuela Superior de Guerra “General Rafael Reyes Prieto”, Bogotá, Colombia, 2023. [Google Scholar]
  18. UNODC. Sistema Integrado de Monitoreo de Cultivos Ilícitos (SIMCI), Monitoreo de Territorios Afectados por Cultivos Ilícitos 2020; UNODC-SIMCI: Bogotá, Colombia, 2021.
  19. Hosonuma, N.; Herld, M.; de Sy, V.; de Fries, R.; Brockhaus, M.; Verchot, L.; Angelsen, A.; Romijn, E. An assessment of deforestation and forest degradation drivers in developing countries. Environ. Res. Lett. 2012, 7, 044009. [Google Scholar] [CrossRef]
  20. Meza, M.; Armenteras, D. Uso del suelo y estructura de la vegetación en paisajes fragmentados en la Amazonia, Colombia. Colomb. For. 2018, 21, 205–223. [Google Scholar] [CrossRef]
  21. Tiria, L.; Bonilla, J.; Bonilla, J. Transformación de las coberturas vegetales y uso del suelo en la llanura amazónica colombiana: El caso de Puerto Leguízamo, Putumayo (Colombia). Cuad. De Geogr. Rev. Colomb. De Geogr. 2018, 27, 286–300. [Google Scholar]
  22. Ritchie, H. Not all forest loss is equal: What is the difference between deforestation andforest degradation? Our World Data. 2021, pp. 1–17. Available online: https://ourworldindata.org/deforestation-degradation (accessed on 20 June 2024).
  23. Curtis, P.; Slay, C.; Harris, N.; Tyukavina, A.; Hansen, M. Classifying drivers of global forest loss. Science 2018, 361, 1108–1111. [Google Scholar] [CrossRef]
  24. Negret, P.; Sonter, J.; Watson, H.; Possingham, K.; Maron, M.; Jones, K.; Suarez, C.; Ochoa, J. Emerging evidence that armed conflict and coca cultivation influence deforestation patterns. Biol. Conserv. 2019, 239, 108176. [Google Scholar] [CrossRef]
  25. Eraso, O.; Badia, A.; Gisbert, M. Identificación de Las Causas del Proceso de Deforestación en el Municipio de Puerto Guzmán, Departamento del Putumayo –Colombia (Amazonía) a Partir de Entrevistas Semiestructuradas. In America Latina ante los (Nuevos) Retos de la Justicia Social y Ambiental; Asociación Española de Geografía: Santiago de Compostela, Spain, 2023; pp. 29–44. [Google Scholar]
  26. Lapola, D.; PIhno, P.; Barlow, J.; Aragao, L.; Berenguer, E.; Carmenta, R.; Liddy, H.; Seixas, H.; Silva, C. The drivers and impacts of Amazon forest degradation. Science 2023, 379, 1–11. [Google Scholar] [CrossRef]
  27. Fonseca, J. Análisis Espaciotemporal del Efecto de la Deforestación Sobre la Productividad Primaria Bruta (GPP) de la Cobertura Forestal en Putumayo, Colombia, a Partir de Imágenes del Sensor MODIS. Master’s Thesis, Universidad Antonio Nariño, Bogotá, Colombia, 2021. [Google Scholar]
  28. Urcia, I.A. Comparisons of Adaptations in Grounded Theory and Phenomenology: Selecting the Specific Qualitative Research Methodology. Int. J. Qual. Methods 2021, 20, 1–14. [Google Scholar] [CrossRef]
  29. Babbie, E.R. The Practice of Social Research, 13th ed.; Wadsworth Cengage Learning: Belmont, CA, USA, 2013; p. 609. ISBN 978-1-133-05009-4. [Google Scholar]
  30. Baltar, F.; Gorjup, M. Muestreo mixto online: Una aplicación en poblaciones ocultas. Intang. Cap. 2012, 8, 123–149. [Google Scholar]
  31. Raj, D. Teoría de Muestreo; Fondo de Cultura Económica: México D.F., México, 1980. [Google Scholar]
  32. Kish, L. Survey Sampling; Wiley Classics Library: New York, NY, USA, 1995. [Google Scholar]
  33. Martínez, C. El muestreo en investigación cualitativa. Princ. Básicos Y Algunas Controversias. Ciência Saúde Coletiva 2012, 17, 613–619. [Google Scholar] [CrossRef]
  34. Patton, M. Qualitative Research and Evaluation Methods, 3rd ed.; Sage Publications: Thousand Oaks, CA, USA, 2002. [Google Scholar]
  35. Marshall, M. Sampling for qualitative research. Fam. Pract. 1996, 13, 522–525. [Google Scholar] [CrossRef]
  36. Crouch, M.; McKenzie, H. The logic of small samples in interview-based qualitative research. Soc. Sci. Inf. 2006, 45, 483–499. [Google Scholar] [CrossRef]
  37. Alloatti, M. Una discusión sobre la técnica de bola de nieve a partir de la experiencia de investigación en migraciones internacionales. In Proceedings of the IV Encuentro Latinoamericano de Metodología de las Ciencias Sociales, San José, Costa Rica, 27–29 August 2014. [Google Scholar]
  38. González, L.V. Aprendizajes En El Aula De Inmersión. Master’s Thesis, Universidad De La Sabana, Chía, Colombia, 2016. [Google Scholar]
  39. Rodríguez, N. Deforestation in Colombia: Spatial Dynamics, Drivers and Modelling; Centre de Recerca Ecológica i Aplicacions Forestals y Unidad de0ASF: Bogotá, Colombia, 2011. [Google Scholar]
  40. Goetz, J.; LeCompte, M. Etnografía y Diseño Cualitativo en Investigación Educativa; Ediciones Morata, S.A.: Madrid, Spain, 1984. [Google Scholar]
  41. UNODC. Explotación de oro de Aluvión. Evidencias a Partir de Percepción Remota 2021; UNODC: Bogotá, Colombia, 2022.
  42. Hernandez, R.; Mendoza, P. Metodología de la Investigación: Las Rutas Cuantitativa, Cualitativa y Mixta; McGraw Hill: New York, NY, USA, 2020. [Google Scholar]
  43. Corpoamazonia. Objetivos y Funciones; Corporación para el Desarrollo Sostenible del Sur de la Amazonía Colombiana: Mocoa, Colombia, 2024. [Google Scholar]
  44. UNODC. Unov8; The United Nations Office on Drugs and Crime (UNODC): Bogotá, Colombia, 2025.
  45. Conservation International. Nos Mueven las Comunidades, las CIENCIAS y el Futuro. Available online: https://www.conservation.org.co/ (accessed on 20 June 2024).
  46. Google. Pinpoint. Available online: https://journaliststudio.google.com/pinpoint/getting-started (accessed on 20 June 2024).
  47. Scientific Software Development GmbH. ATLAS.ti. Available online: https://atlasti.com/es (accessed on 20 June 2024).
  48. Blanco, H. Análisis de datos cualitativos y atlas.ti: Una experiencia de formación. Rev. Univ. Docencia Investig. E Innovación 2012, 1, 103–114. [Google Scholar]
  49. Chacón, E. El uso del ATLAS/TI como herramienta para el análisis de datos cualitativos en Investigaciones Educativas. In Proceedings of the 1st University Conference on Socio-professional Competencies in Education Degrees, Madrid, Spain, 29–30 October 2004; Available online: https://abacoenred.org/wp-content/uploads/2016/01/Atlas.ti-UNED-Edixon-Chacon-2004pdf.pdf (accessed on 20 June 2024).
  50. Patton, M. Qualitative Evaluation Methods; Sage: Beverly Hills, CA, USA, 1980. [Google Scholar]
  51. Hérnandez Sampieri, R. Metodología de la Investigación para Administración y Economía; Mc Graw-Hill: Mexico City, México, 2001. [Google Scholar]
  52. Todd, Z.; Nerlich, B.; McKeown, S. Mixing Methods in Psychology; Psychology Press: Hove, UK, 2004. [Google Scholar]
  53. Eraso, O. Dinámicas y Causas de la Deforestación en la Región Amazónica de COLOMBIA. El caso de Estudio de Puerto Guzmán, Putumayo (2010–2020). Ph.D. Thesis, Universitat Autònoma de Barcelona, Bellatera, Barcelona, 2023. [Google Scholar]
  54. Song, X.; Hansen, M.; Stehman, S.; Potapov, P.; Vermote, E.; Townshen, J.; Tyukavina, A. Global land change from 1982 to 2016. Nature 2018, 560, 639–643. [Google Scholar] [CrossRef] [PubMed]
  55. Olaya, C.; Daza, N.; Annear, C. “Carne Deforestadora” Cuellos de Botella en el Control de las Cadenas de Suministro de Carne Bovina en Colombia; Dejusticia: Bogotá, Colombia, 2022. [Google Scholar]
  56. López, L.; Garcia, D.; Balanta, V.; Agundez, A. La investigación en educación ambiental y deforestación: Aportes para la formación Ambiental comunitaria para evitar la degradación de los bosques. Perspect. Educ. 2020, 10, 1. [Google Scholar]
Figure 1. Study area: Putumayo region and arc of deforestation in the municipality of Puerto Guzmán.
Figure 1. Study area: Putumayo region and arc of deforestation in the municipality of Puerto Guzmán.
Forests 16 00491 g001
Figure 2. Location of the surveys.
Figure 2. Location of the surveys.
Forests 16 00491 g002
Figure 3. Relationships identified related to the perceptions of the causes of deforestation.
Figure 3. Relationships identified related to the perceptions of the causes of deforestation.
Forests 16 00491 g003
Figure 4. Perception of the actors related to forest cover changes.
Figure 4. Perception of the actors related to forest cover changes.
Forests 16 00491 g004
Figure 5. Relationships present in the perception of institutional support.
Figure 5. Relationships present in the perception of institutional support.
Forests 16 00491 g005
Figure 6. Relationships that arise in the perception of education as an alternative solution.
Figure 6. Relationships that arise in the perception of education as an alternative solution.
Forests 16 00491 g006
Figure 7. Relationships present in the perception of illicit crop substitution initiatives.
Figure 7. Relationships present in the perception of illicit crop substitution initiatives.
Forests 16 00491 g007
Disclaimer/Publisher’s Note: The statements, opinions and data contained in all publications are solely those of the individual author(s) and contributor(s) and not of MDPI and/or the editor(s). MDPI and/or the editor(s) disclaim responsibility for any injury to people or property resulting from any ideas, methods, instructions or products referred to in the content.

Share and Cite

MDPI and ACS Style

Eraso Terán, O.H.; Badia Perpinyà, A.; Gisbert Traveria, M. Deforestation in the Colombian Amazon: Perception of Its Causes and Actors in Puerto Guzmán, Putumayo. Forests 2025, 16, 491. https://doi.org/10.3390/f16030491

AMA Style

Eraso Terán OH, Badia Perpinyà A, Gisbert Traveria M. Deforestation in the Colombian Amazon: Perception of Its Causes and Actors in Puerto Guzmán, Putumayo. Forests. 2025; 16(3):491. https://doi.org/10.3390/f16030491

Chicago/Turabian Style

Eraso Terán, Oscar Hernando, Anna Badia Perpinyà, and Meritxell Gisbert Traveria. 2025. "Deforestation in the Colombian Amazon: Perception of Its Causes and Actors in Puerto Guzmán, Putumayo" Forests 16, no. 3: 491. https://doi.org/10.3390/f16030491

APA Style

Eraso Terán, O. H., Badia Perpinyà, A., & Gisbert Traveria, M. (2025). Deforestation in the Colombian Amazon: Perception of Its Causes and Actors in Puerto Guzmán, Putumayo. Forests, 16(3), 491. https://doi.org/10.3390/f16030491

Note that from the first issue of 2016, this journal uses article numbers instead of page numbers. See further details here.

Article Metrics

Back to TopTop