Abstract
The diameter at breast height (DBH) is a fundamental index used to characterize trees and establish forest inventories. The conventional method of measuring the DBH involves using steel tape meters, rope, and calipers. Alternatively, this study has shown that it can be calculated automatically using image-based algorithms, thus reducing time and effort while remaining cost-effective. The method consists of three main steps: image acquisition using a fisheye lens, 3D point cloud generation using structure-from-motion (SfM)-based image processing, and improved DBH estimation. The results indicate that this proposed methodology is comparable to traditional urban forest DBH measurements, with a root-mean-square error ranging from 0.7 to 2.4 cm. The proposed approach has been evaluated using real-world data, and it has been determined that the F-score assessment metric achieves a maximum of 0.91 in a university garden comprising 74 trees. The successful automated DBH measurements through SfM combined with fisheye lenses demonstrate the potential to improve urban tree inventories.
    1. Introduction
In recent years, the rapid digital transformation of various fields has led to the development of advanced measurement technologies, including three-dimensional (3D) positioning sensors. However, the high cost and technical complexity of these sensors pose challenges for many professionals, particularly those in small and medium-sized businesses, academic research, and resource-limited organizations. As an alternative, image-based 3D measurement techniques have gained popularity because of their affordability, accessibility, and sufficient accuracy for many applications  [,,].
Tree inventories in urban areas, parks, and large green spaces are of significance for the sustainability of the urban environment []. The accurate estimation of the forest’s above-ground biomass (AGB) is imperative for the assessment of urban ecological functions and the estimation of urban forest carbon storage []. It is evident that green spaces in urban areas play a pivotal role in the preservation of natural ecosystems. These spaces have been observed to contribute to the reduction in pollution and the sequestration of carbon, thereby ensuring the conservation of biodiversity []. Developing countries are taking this issue seriously and focusing on applications related to 3D digital inventories. Many cities, in conjunction with forestry agencies and organizations, have initiated the implementation of inventory design and update processes, with a particular emphasis on large green space areas [,]. The techniques employed in such cases are markedly divergent, yielding outcomes that are both pioneering and thought-provoking [,,,].
In forestry, 3D forest inventories are increasingly used for monitoring urban green spaces, also known as digital twins of urban forests [,,,,,,,]. Traditional forest measurement methods, such as diameter-at-breast-height (DBH) estimation, rely on manual techniques involving calipers, steel tapes, or measuring ropes, which are time-consuming, labor-intensive, and prone to human error [,]. Advances in remote sensing and image-based techniques have significantly improved efficiency and accuracy, reducing fieldwork efforts while ensuring precise measurements [,]. Among these methods, structure from motion (SfM) has emerged as a cost-effective and reliable approach for generating high-density 3D models of trees [,].
SfM reconstructs 3D models from overlapping images, often combined with multi-view stereo (MVS) algorithms to enhance accuracy. Previous studies have demonstrated the potential of SfM-based tree modeling, where researchers carefully captured circular and dense image sequences around trees to extract precise DBH values [,]. Additionally, terrestrial photogrammetry has been applied to forest measurements, enabling efficient data acquisition for DBH estimation []. Despite these advancements, many studies require a high number of images per tree, making field data collection time-consuming and computationally demanding.
According to Lian et al. [], videogrammetry has also been explored as a potential solution for DBH estimation, offering the advantages of improved fieldwork efficiency and reduced labor costs. However, high data volumes generated by video recordings increase the processing time, requiring high-performance computing resources to optimize point clouds. This highlights the need for new research strategies to refine videogrammetry techniques, particularly for precision forestry applications beyond DBH estimation. This study underscores the potential of video data in providing valuable forestry insights.
SfM-based images can be used for DBH estimation not only in local ground-based surveys but also across various platforms, demonstrating its versatility for multiple forestry applications []. For example, Swayze et al. [] applied the R package TreeLS [,] to analyze UAV-based point cloud segments for DBH calculation. To ensure greater accuracy, robust algorithms must be employed in DBH extraction. Forsman et al. [] highlights the effectiveness of the random sample consensus (RANSAC) algorithm [], which enhances DBH estimation by handling tree tapering through conical cylinder fitting and multi-level circular approximations in the 3D point cloud.
A promising solution is the use of fisheye-lens cameras, which capture wide-angle images, allowing for the reconstruction of large-scale 3D point clouds with fewer images [,,]. Fisheye images have been widely used in terrestrial photogrammetry to generate high-density point clouds in urban forestry applications [,,,]. Although these methods have proven to be effective, there is still a gap in research regarding their application to low-cost, large-scale DBH extraction with minimal manual intervention.
This study aims to address this gap by developing a semiautomatic DBH estimation methodology using a low-cost fisheye-lens camera and SfM-based point cloud reconstruction. Unlike previous studies that required a high number of images per tree, this approach focuses on achieving accurate results with fewer images, making it more efficient for urban park and afforestation area inventories. The methodology involves automated 3D model creation, followed by algorithm-based DBH extraction, with only minimal manual input for validation. To evaluate its effectiveness, DBH values obtained through this approach were statistically compared with ground-truth measurements.
By streamlining data collection and reducing computational requirements, this study contributes to the advancement of cost-effective and scalable urban forestry measurement techniques. The results demonstrate the potential of image-based automation for improving urban tree inventory processes, offering a practical and accessible alternative to traditional DBH measurement methods.
2. Methodology
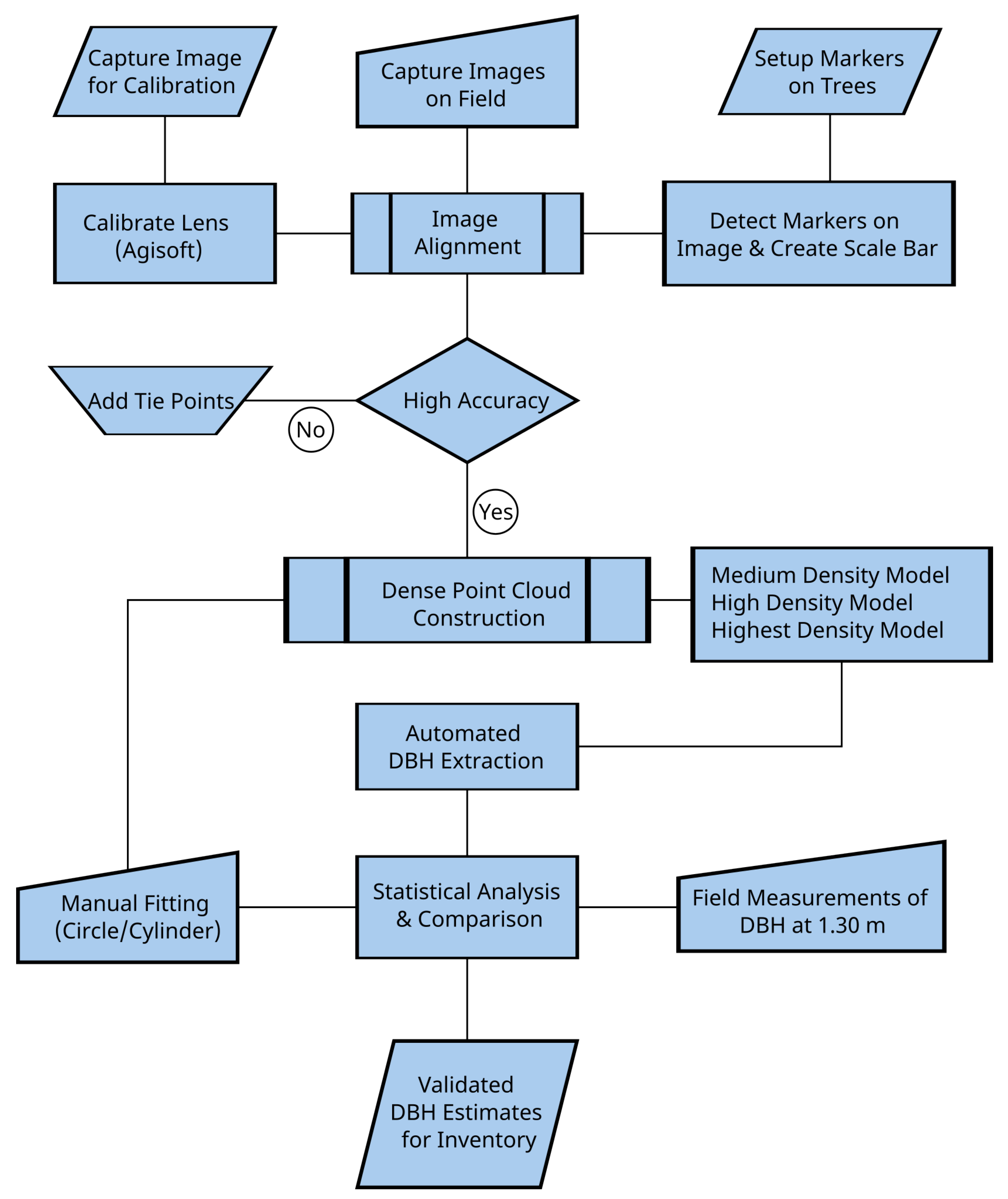
The methodological steps involved in the present study are summarized in Figure 1. In the respective subsections, details are provided about these steps.
 
      
    
    Figure 1.
      Workflow of the proposed methodology.
  
An SfM-based algorithm was used to generate point clouds. Five different datasets from the same study area were analyzed. To facilitate automatic DBH estimation, the point clouds were classified and filtered for robust circle fitting. These datasets were referred to as “Manual Fit” and, in the order of the point cloud density, as the “Medium-Density Model”, “High-Density Model”, and “Highest-Density Model” to investigate how well automatic DBH processing works for inventory maps of different densities. Field surveys, referred to as “Field Measurements”, were taken directly from 74 individual trees, using a steel tape measure, and used as a reference dataset.
2.1. Camera Specification
The camera used in this study was the LG 360-Degree 2K Camera R105 (Figure 2). This camera can capture 13 MP 360-degree photographs and 2K 360-degree videos. It is a dual-camera system with a field of view of 360 degrees or 180 degrees, depending on the user’s preference. To improve handheld measurement efficiency, only the front camera (180 degrees) was used in this study, eliminating the need to mask the images. The camera also has a built-in microphone for audio recording, which can replace the need for taking field notes. The camera can be controlled using mobile phone applications, or images can be captured by pressing the record button on the camera itself. The images can be transferred to the phone application via Bluetooth.
 
      
    
    Figure 2.
      LG 360 camera R105 [].
  
2.2. Camera Calibration
Precise camera calibration is crucial for accurate data and information generation in the field. Fisheye lenses offer a wide field of view, providing comprehensive coverage of forest environments from various perspectives. However, accurately extracting DBH measurements from the point clouds obtained with fisheye cameras requires a meticulous calibration method [].
To generate accurate 3D models from images, it is essential to determine the focal length, principal point, and dimensions of the images. The precise determination of these parameters enhances the precision of the models []. The key parameters used in fisheye-lens calibration are presented in Table 1. Camera calibration is necessary to detect and correct image distortions. Calibration should be performed at least once, especially when using a camera for the first time, changing lenses, using zoom, or in the case of severe damage to the camera or lens. A chessboard pattern specifically designed for the camera calibrator module is used as the calibration pattern. This step is crucial for obtaining precise and reliable results in 3D reconstruction.
 
       
    
    Table 1.
    Fisheye camera’s calibration parameter descriptions.
  
Calibration involves projecting a chessboard pattern onto a computer screen or printing it on paper and capturing it using the fisheye lens. Multiple positions and views, typically using eight to twelve images, are captured. The fisheye lens’s type setting applies a specific camera model that accounts for ultra-wide lens distortions []. Pre-calibration was performed in this study using close-range images (<1 m) to minimize errors because 3D measurements were taken at similar distances in the forest.
The Agisoft Metashape v1.8.0 software calibration module was used for fisheye-lens calibration. A total of 10 images were captured around the laptop screen while displaying a chessboard pattern. Table 2 presents the calibration result report parameters.
 
       
    
    Table 2.
    Calibration result report parameters and their descriptions.
  
The distortion values of the camera obtained through calibration are presented in Figure 3, and the parameters are shown in Table 3.
 
      
    
    Figure 3.
      Visualization of camera calibration results: (a,b) depict vector field representations of distortion effects, illustrating the displacement of image points because of lens distortions. (c) Decentering distortion curve, showing pixel displacement as a function of the image radius. (d) Radial distortion curve, highlighting the increasing distortion effect toward the image periphery.
  
 
       
    
    Table 3.
    Calibration parameters and acquired values of LG 360 CAM.
  
2.3. Study Area and Field Surveys
This study was conducted at Güneysınır Vocational School, a campus of Selcuk University in Konya Province, Türkiye (Figure 4). The study area, rectangular in shape, measures approximately 40 m by 75 m and contains 74 trees, mainly Scots pine (Pinus sylvestris L.), along with several garden plants [,]. Although it is not a natural forest ecosystem, the study area was chosen for its landscape-architecture-designed green space, which aligns with the study’s purpose. To create a large 3D scene, 393 images were used. On average, there are 5 images for each tree, following the method described by Surový et al. [].
 
      
    
    Figure 4.
      Location of the study area.
  
A linear measurement methodology was utilized to capture high-quality point clouds in the area of the campus garden. Three different routes were established perpendicular and angled to the trees in the study area to ensure comprehensive coverage. The proposed approach yielded a high accuracy of tree detection; however, point clouds could not be generated on all sides of the trees because of the presence of a garden wall. To ensure adequate image overlap, a photograph was taken at 0.80 m intervals, with the aim of providing at least three photographs from different angles around the trunk at each step.
Ground-truth/reference data were obtained by measuring DBH values using a steel tape measure (Figure 5a). Because of the sparse nature of the study area, tree locations were estimated from field observations rather than directly measured. Manual measurements obtained from point clouds were compared with those obtained using the proposed method.
 
      
    
    Figure 5.
      Field measurements: (a) tape measurement of the DBH, (b) image acquisition, and (c) RAD-coded targets with IDs.
  
To scale the point cloud model to real-world dimensions, RAD-coded targets were set up on A4 papers with known point distances (0.085 m). Five targets (10 RAD-coded targets) were used, while an additional five targets (10 RAD-coded targets) were employed for quality assurance (Figure 5b,c). The processed point clouds were then used to count trees and detect their relative positions.
2.4. Image Processing
The fisheye-lens images were processed using Agisoft Metashape Professional, an SfM-based software []. The software converts pixels to 3D point clouds in three steps:
- (i)
- Align Photos: The module detects homologous points (tie points) in overlapping image areas and adjusts camera positions based on dense point cloud matching. Tie points were extracted using varied versions of scale-invariant feature transform (SIFT) algorithms [,], with the key point limit and tie point limit set at 50,000 and 0, respectively. To increase the point numbers for matches, whole key points were evaluated for the alignment step;
- (ii)
- Scaling the Model: The reconstructed model was scaled and oriented using twenty RAD-coded targets with known distances. To assess the accuracy of the scaling, ten additional check distances were measured for quality control. The residual histogram of the control distances showed a mean error of −0.0005 m and a standard deviation of 0.0013 m, as illustrated in Figure 6. The total average error for the check distances was 0.0021 m, indicating a high level of accuracy in the scaling process;
- (iii)
- Dense Point Cloud Generation: Depth maps were generated using a dense stereo-matching approach. To balance computational efficiency and accuracy, three density levels—medium, high, and highest—were applied, each corresponding to a fourfold reduction in the original image resolution. High-quality images were prioritized for generating dense point clouds, ensuring better feature preservation. Additionally, an outlier removal algorithm was implemented to eliminate erroneous points and enhance the reliability of the reconstructed 3D model.
 
      
    
    Figure 6.
      Histogram of residuals for check distances, showing the distribution of errors. The calculated mean residual () is −0.0005 m, and the standard deviation () is 0.001 m, indicating a high level of accuracy in the distance measurements.
  
A three-point coordinate system was used to orient the axes of the 3D model, with the Z-axis corresponding to the vertical axis of the point cloud (see Figure 7). Using CloudCompare software version 2.14 [], the root-mean-square Error (RMSE) for the axis determination was calculated to be 0.002 m.
 
      
    
    Figure 7.
      Axis transformation for georeferencing using reference and model point clouds. (a) The reference point cloud with designated control points (R1, R2) was used for alignment. (b) The model point cloud with corresponding points (A1, A2) was georeferenced relative to the reference cloud. The point-pair registration process refines the alignment accuracy, with the achievable RMS error indicating the precision of the transformation.
  
2.5. Tree Map, Stem Detection, and DBH Extraction
After the point clouds were ready for DBH extraction, the following basic operations were applied:
- (i)
- Import point clouds after SfM-based processing;
- (ii)
- Preprocess data by filtering noise, removing duplicate points, and detecting the ground level;
- (iii)
- Normalize the point clouds in order to ascertain the above-ground-level height;
- (iv)
- Extract stem regions by selecting a 1–2 m cross-section of the trunk;
- (v)
- Remove outliers and segment components using connected component analysis;
- (vi)
- Fit circular models to stem clusters to estimate diameters;
- (vii)
- Export the processed results for further analysis.
Stems were detected using ground-filtering methods, such as cloth simulation filtering (CSF) [], which classifies point clouds as ground or non-ground. A digital terrain model (DTM) was generated using ground points, while normalized non-ground points were used to detect single trees via cylinder-based point clustering (RANSAC). For the stem map, Algorithm 1 was employed for connected-component clustering.
        
| Algorithm 1 LiDAR point cloud clustering using CloudCompare | 
| 
 | 
Tree metrics were extracted using the TreeLS and lidR R packages [,,]. Once the tree clusters were identified, an additional filtering process was applied to refine the results, as outlined in Algorithm 2.
        
| Algorithm 2 LiDAR point cloud processing and cluster filtering | 
| 
 | 
The DBH was extracted at a depth of 1.30 m (with a thickness of 6 cm between 1.27 and 1.33 m above ground level). Circle-fitting functions in R scripts calculated forest inventory parameters. For vertical trees in flat areas, circles and cylinders showed no difference, though leaning trees may require special consideration. The steps involved in circle fitting are outlined in Algorithm 3.
2.6. Comparison of the Extracted DBH Values with the Field Data
To assess the proposed methodology’s accuracy, paired-sample t-tests were used to compare extracted DBH values with field reference data. Tests were conducted in the R (version 4.4.2) programming language.
The following metrics were calculated to evaluate the DBH estimation accuracy: 
      
        
      
      
      
      
    
      
        
      
      
      
      
    
      
        
      
      
      
      
    
      
        
      
      
      
      
    
        where
        
- : Estimated DBH for the ith observation;
- : Observed DBH (ground truth) for the ith observation;
- n: Number of observations.
| Algorithm 3 DBH extraction algorithm in R programming | 
| 
 | 
The following standard accuracy measures were utilized to evaluate the performance of the proposed approach in tree detection:
- True Positives (TPs): trees that have been correctly identified by the algorithm;
- False Positives (FPs): Non-existent trees mistakenly detected;
- False Negatives (FNs): Existing trees missed by the algorithm.
Precision (P) is indicative of the reliability of the detected trees, whereas recall (R) is a measure of the completeness of the detection. The -score provides an overall assessment of the detection performance.
3. Results
Table 4 presents the tree detection results obtained using the proposed methodology, which integrates fisheye lenses and SfM-based image processing, and compares them to ground-truth data. The results demonstrate that the methodology successfully detected the majority of the trees within the study plot, exhibiting low omission and commission error rates. This high level of accuracy highlights the reliability and effectiveness of the approach in tree detection, a fundamental step in automated forest inventory mapping. Among the tested models, the highest-density point cloud yielded the best performance, achieving an optimal balance between recall and precision, making it the most suitable model for practical applications.
 
       
    
    Table 4.
    Accuracy assessment of tree detection using different point cloud densities. The table compares the number of reference trees (ground truth) with the mapped trees detected by each method, along with omission errors (false negatives, FNs) and commission errors (false positives, FPs). The -score is used to evaluate the overall detection performance, where a higher score indicates better accuracy and balance between precision and recall.
  
In the study area, vertical structures, such as walls, can appear as tree trunks in point cloud data, resulting in misclassification. Tall, pole-like structures, such as lamps, may be mistaken for young or thin trees. Low vegetation with a shape similar to that of small trees leads to incorrect tree identification. Tree trunks are often close together, which can make it difficult to identify individual trees. Despite the efficacy of the proposed approach in rectifying misaligned points and eliminating noise, the automatic method has been observed to result in the occurrence of commission and omission errors. The presence of trees obscured by barriers, such as walls, fences, or buildings, has been identified as a factor contributing to a reduction in point density during the image-matching phase. This phenomenon, in turn, has been shown to diminish the efficacy of tree detection algorithms by modifying the point density of the dataset.
Figure 8 shows the locations of the trees extracted using both the field measurements and the proposed methodology. The accuracy of the proposed methodology was evaluated by comparing the extracted tree locations to those obtained manually from point clouds using the least-square cylinder-fitting method on the highest-density model point cloud.
 
      
    
    Figure 8.
      Tree locations from a selected area of the dataset across four different datasets, showing field measurements and detected tree locations based on varying point cloud densities: (a) Manual Fit, (b) Medium-Density Model, (c) High-Density Model, and (d) Highest-Density Model.
  
The high relative location accuracy of the proposed methodology can be used to observe the relative distribution of georeferenced trees in urban areas. The 2D distribution can be easily translated to the reference coordinate system using a similarity transformation.
The use of a fisheye-lens camera significantly reduced the data collection time, enhancing the field efficiency. During the seventy-minute field survey, only one minute per tree was required for manual field measurements. In contrast, the “Highest-Density Model” achieved a reconstruction time of approximately 0.83 min per tree (Table 5).
 
       
    
    Table 5.
    Descriptive analysis of the DBH and reconstruction time for the dataset.
  
However, the actual processing time can vary depending on several factors, including tree species, tree density, topography, and surveyor expertise. The use of experienced personnel and high-performance computing can further accelerate both data collection and processing workflows. Notably, the “Highest-Density Model” provided highly detailed trunk representations, generating an extensive 192,039,675 points, making it the most precise model for structural analysis.
Table 6 presents the accuracy assessment of the DBH measurements, comparing field-based values with estimates derived from image-based point clouds at four different density levels. Overall, the precision of the measurements is high, while the accuracy of the Medium-Density Model is notably lower. The bias in DBH estimations for the High-Density Model and Highest-Density Model is 0.00 cm, indicating a negligible systematic error. Their relative bias values are 0.39% and 0.8%, respectively, showing minimal deviation from field measurements. In contrast, the Medium-Density Model exhibits a slightly higher relative bias of −0.49%, suggesting underestimation. Regarding error levels, the RMSE is the lowest for the Highest-Density Model (2.1 cm, 7.74%), followed by the High-Density Model (2.3 cm, 8.42%), indicating greater accuracy in these datasets. Conversely, the Medium-Density Model has a higher RMSE of 2.4 cm (8.73%), reflecting greater variability in DBH estimates. The observed errors in the lower-density models may be attributed to the scattering of point clouds and the presence of low-confidence data during model fitting. However, the proposed methodology performed well in datasets with manually fitted DBHs and higher-density point clouds, ensuring robust DBH estimation with minimal bias and error.
 
       
    
    Table 6.
    Metrics for DBH accuracy in four datasets.
  
Figure 9a illustrates the camera locations used for point cloud acquisition, represented as blue squares in a top-down view. This visualization provides an overview of the camera’s placement relative to the study area. In Figure 9b, a perspective view is presented, showcasing the dense point cloud representation of tree trunks, highlighting the structural details captured during the reconstruction process.
 
      
    
    Figure 9.
      Overview of the generated point cloud: (a) top-down view showing camera locations (blue) and viewpoint direction (red triangle), and (b) perspective view of the dense point cloud representing tree trunks.
  
Figure 10 illustrates the DBH measurements derived from the highest-density point clouds, where the blue section represents the trunk cross-section.
 
      
    
    Figure 10.
      The results of the SfM-based reconstruction of the “highest-density” point cloud (a) shows a perspective view of the point cloud; (b) highlights a section in blue, and other points are shown in red. (c) The results of the cylinder-fitted reference data with their corresponding measurements.
  
In Figure 10c, the fitted reference measurements highlight the presence of noisy points, which are not easily distinguishable in RGB (Red/Green/Blue) point clouds. This underscores the importance of employing robust shape-fitting algorithms to mitigate the impact of outliers and improve measurement accuracy.
A statistical comparison was performed to evaluate the accuracy of the DBH estimates obtained in the proposed approach compared to field measurements. In the DBH inference, a parametric test is appropriate if the data follow a normal distribution. Prior to the implementation of a statistical test, a Shapiro–Wilk test was conducted to ascertain the normality of the datasets. The results (Table 7) demonstrate that the p-values for all the datasets exceed 0.05, indicating that the null hypothesis cannot be rejected and the data are normally distributed. Given that the assumption of normality is valid, a t-test was performed to compare the automatic DBH estimates with the field measurements. The t-test assesses whether the average DBH values obtained from the automatic detection method are significantly different from the field measurements, thereby ensuring that any observed differences are because of methodological differences and not random variation. The utilization of a paired t-test (given that the same trees were measured in both methods) enabled the determination of whether the automated methodology yielded statistically reliable DBH estimates in comparison to conventional field methods.
 
       
    
    Table 7.
    Results of the Shapiro–Wilk test for normality across all the datasets. The W-values and p-values indicate that none of the datasets violates the normality assumption (), meaning that the null hypothesis of normality is not rejected in all the cases.
  
The paired t-test was conducted to compare tree detection results from different point cloud densities (Medium-Density Model, High-Density Model, and Highest-Density Model) and Manual Fit measurements against reference Field Measurements (Reference). The results are presented in Table 8.
 
       
    
    Table 8.
    Paired t-test results for DBH estimation.
  
As demonstrated in Table 8, all the p-values are greater than 0.05, indicating that there is no statistically significant difference between the DBH estimates (from different point cloud densities) obtained by the proposed approach and the reference field measurements. The mean differences are negligible, and the confidence intervals are zero, confirming that the variations are insignificant. This finding indicates that automatic DBH estimation employing point-cloud-based models is a reliable alternative to manual field measurements, as it does not result in significant errors.
The proposed method was used to visualize the coefficient of determination () for different datasets using a scatter plot (Figure 11). With a manual circle fit, the field data show 99% consistency (), indicating an almost perfect match. Among the automated methods, the Highest-Density Model () exhibited the best agreement with field measurements, slightly outperforming both the Medium-Density () and High-Density () models. Although the Medium-Density dataset showed a reasonable correlation, some deviations were observed, potentially because of errors in individual tree DBH estimations.
 
      
    
    Figure 11.
      Scatter plots comparing DBH estimates from different methods with field measurements. The red line represents the linear regression fit, and the  value indicates the strength of the relationship between the two variables in the estimated and field DBH correlation plots: (a) Manual Fit vs. Field Measurements, (b) Medium-Density Model vs. Field Measurements, (c) High-Density Model vs. Field Measurements, and (d) Highest-Density Model vs. Field Measurements.
  
4. Discussion
The primary objective of this work was to investigate the use of a fisheye lens SfM-based approach for automated DBH assessment in an urban forest. The use of a fisheye-lens camera and an R programming-language-based framework improves the efficiency of the image acquisition, measurement efficiency, and accuracy of DBH measurements. This reduces the time required for field measurements. The field survey was conducted in a 40 × 75 m rectangular test area, with a total data collection time of 1 h and 10 min (70 min).
Recent years have seen significant advances in the field of SfM and MVS software algorithms. These advances have resulted in enhanced computational efficiency and increased hardware capabilities, thereby simplifying the application of these techniques on a variety of surveying platforms. Modern photogrammetry software offers a number of advantages, including automatic feature matching, improved and more straightforward camera calibration for different lenses, and enhanced-density point cloud generation. These features greatly reduce the need for extensive manual intervention, thus enhancing the efficiency and accuracy of the surveying process [,,]. SfM and MVS have been used in various researches, especially for forestry measurements [,,,], as they are considered as important measurement techniques for topographic and many other researches [,,]. With SfM techniques, it is possible to produce forest stand maps with high accuracy, to model stems with high-density point clouds, and to provide a large number of images [,,]. The present study, on the other hand, focused more on demonstrating the quality of DBH extraction from images of whole urban forests and plantations rather than individual trees. In this case, in addition to the 3D modeling of individual trees with high accuracy and density, the rapid modeling of all the trees in the area was investigated.
In order to have continuous and fully structured point clouds and forest and green area inventories, the SfM-based processing of terrestrial image data can be used. In this study, the following problems and limitations were encountered using SFM-based fisheye lenses: During image acquisition, it may be difficult to follow a certain route. Taking photos in complex or sloping areas is not always easy. When the undergrowth vegetation is dense, it can be difficult to detect tree trunks in sections in which point clouds cannot be generated by the automatic extraction of the trunks. A major problem in the high-rate canopy closure of forests is insufficient lighting, which could make generating point clouds, merging images, and extracting sufficient details difficult. In order to minimize the presence of harsh shadows, image acquisition should be carried out under diffused lighting conditions. In situations where there is a scarcity of light within dense vegetation, it is recommended that adjustable camera settings be employed in order to compensate for these conditions. Nevertheless, it is imperative to ensure that the resulting image is of a satisfactory quality; failure to do so may result in difficulties during the subsequent process of image matching, owing to the absence of detail in the images. If necessary, external light sources or flash photography techniques may be employed to enhance visibility; however, this approach is laborious and requires extensive staff involvement. If wide-angle lenses are used without calibration, less accurate results may appear, and if unqualified workers process images, problems are likely to occur. Because of moving tree parts or insufficient stereo views, detailed point clouds of branches and leaves cannot be produced with the image-based point cloud. It is therefore necessary to acquire intensive images when creating image-based point clouds in dense woodlands and forests. To make an accurate estimate of the DBH, it is important to see the trunks clearly, which may be more advantageous than other methods. A systematic acquisition approach with overlapping images should be employed in order to reduce gaps in the point cloud reconstruction. To enhance visibility and alignment, it is imperative to capture images from multiple angles around each tree. In instances where this is not feasible, the generation of data that facilitate the formation of a circle or cylinder with at least three regions in view is crucial.
A densely generated 3D point cloud can be used to model individual trees to extract the DBH parameter needed for urban forestry measurements. However, in forestry applications, it may not be possible to acquire images from around every tree. The ideal scenario would be to acquire images from at least four different angles and different locations so that each side of the tree can be seen, as in the proposed method. The quality and accuracy of the parameters obtained depends on following the appropriate measurement plans. Each trunk was constructed as a point cloud using the appropriate measurement technique. However, the low number of images of the boundary trees and points resulted in a decrease in the confidence interval of the point cloud and, thus, a decrease in the accuracy of the diameter calculations. As the number of images increases, acceptable 3D point clouds of trees can be extracted.
According to [], terrestrial photogrammetry was used to determine the best geometric structure for determining the trunk volume of short trees. As a practical forestry tool, the proposed approach was shown to be a potential method for calculating the volumes of certain natural species.
As stated in Mokros et al. [], it is a suitable technique for generating 3D point clouds for determining the important parameters of individual tree trunks using terrestrial photogrammetry. The RMSE values obtained are acceptable. According to this study, camera lens differences did not affect the parameter estimation. Nevertheless, it has also been noted that differences in tree species can affect circumference and DBH estimations. The root-mean-square error of DBH predictions ranges from 4.41 cm to 5.98 cm. The results of that study were similar to those of this study.
According to the Roberts et al. [] study, the methodology they used for DBH measurements using SfM-based point cloud models was adequate. Their RMSE values ranged from 2.75 cm to 3.10 cm. These results are in agreement with the results obtained from this study (i.e., 0.7 cm vs. 2.4 cm).
The methodology used in Gao and Kan [] is similar to the methodology used in this research. There was a different method used for acquiring the images. As a result, the accuracy values reached RMSEs from 1.41 cm to 3.16 cm when the trunks of the trees had good roundness. The results of this study are similar. The number of photos is optimal according to the size of the area. The resolution of the camera sensor used is higher than the sensor resolution in this study. In their work, they also developed a graphical-user-interface-based application of automated DBH measurements instead of a script and similarly highlighted the promise of SfM in forest inventory.
The automatic and manually interactive acquisition of tree information in offices is easier compared to field measurements. Operators are expected for quality assurance and when automated approaches are insufficient. This issue is directly related to the field’s difficulty and the condition of the acquired data. Because of complicated environments or low image quality, automated methods may not generate accurate results. Because the test area is an urban plantation, this research can be characterized as “easy” []. Future research will seek to improve image quality by employing high-resolution cameras rather than low-resolution cameras, which pose a significant limitation at boundary trees.
As a result of this discussion, an accurate, efficient, and automatic calculation of the DBH was achieved using point clouds created using a cost-effective camera with a fisheye lens. Both the literature and statistical tests validated the contributed methodology and results.
Image-processing systems have become more user-friendly. However, given the technically complex nature of 3D reconstruction, a certain level of experience and expertise remains necessary. This study proposes a novel methodology for automating DBH estimations, a crucial step in forest inventory management and urban forestry applications. The proposed methodology aims to enhance the efficiency of the process for researchers and government agencies.
5. Conclusions
The current study proposes a semiautomated approach for tree detection and DBH parameter estimation in point clouds using a fisheye lens. The DBH parameter is calculated by fitting a circle to the point clouds acquired from the images. The positions of the trees are scaled relative to the point clouds. It was found that there was no statistically significant difference between the automatically estimated DBH parameter and the ground-truth data. The lowest and highest RMSE values were found to be 0.7 cm and 2.4 cm, respectively. Considering that this was a low-cost 13-megapixel camera, these errors are not significant. Further experiments with higher-resolution and wider-angle cameras will be needed in the future to extract images of trees from urban environments and different forest areas.
Funding
This research received no external funding.
Data Availability Statement
Data are contained within the article.
Acknowledgments
I would like to express my gratitude to Koyuncu Teknik LiDAR mapping company for the delivery and use of the camera. I would also like to thank forest engineer Arif Erol, Güneysınır Forest Management Directorate, who provided support for the field surveys, and Can Vatandaşlar for his comments on the forest-related sections of this paper.
Conflicts of Interest
The author declares no conflicts of interest.
References
- An, P.; Tang, H.; Li, C.; Fang, K.; Lu, S.; Zhang, J. A fast and practical method for determining particle size and shape by using smartphone photogrammetry. Measurement 2022, 193, 110943. [Google Scholar] [CrossRef]
- Safdarinezhad, A.; Abdollahifard, M.J.; Ganjali, A. A photogrammetric solution for measurement of power lines sag via integration of image and accelerometer data of a smartphone. Measurement 2022, 199, 111493. [Google Scholar] [CrossRef]
- Chioni, C.; Maragno, A.; Pianegonda, A.; Ciolli, M.; Favargiotti, S.; Massari, G.A. Low-Cost 3D Virtual and Dynamic Reconstruction Approach for Urban Forests: The Mesiano University Park. Sustainability 2023, 15, 14072. [Google Scholar] [CrossRef]
- Ghanbari Parmehr, E.; Amati, M. Individual Tree Canopy Parameters Estimation Using UAV-Based Photogrammetric and LiDAR Point Clouds in an Urban Park. Remote Sens. 2021, 13, 2062. [Google Scholar] [CrossRef]
- Lin, J.; Chen, D.; Wu, W.; Liao, X. Estimating aboveground biomass of urban forest trees with dual-source UAV acquired point clouds. Urban For. Urban Green. 2022, 69, 127521. [Google Scholar] [CrossRef]
- Gül, A.; Tuğluer, M.; Akkuş, F.G. Kentsel Yol Ağaçları Envanteri Ve Karbon Tutma Kapasitesinin Belirlenmesi. Turk. J. For. Sci. 2021, 5, 516–535. [Google Scholar] [CrossRef]
- Ozkan, U.Y.; Ozdemir, I.; Demirel, T.; Saglam, S.; Yesil, A. Comparison of satellite images with different spatial resolutions to estimate stand structural diversity in urban forests. J. For. Res. 2016, 28, 805–814. [Google Scholar] [CrossRef]
- Zhang, C.; Zhou, Y.; Qiu, F. Individual Tree Segmentation from LiDAR Point Clouds for Urban Forest Inventory. Remote Sens. 2015, 7, 7892–7913. [Google Scholar] [CrossRef]
- Balenović, I.; Liang, X.; Jurjević, L.; Hyyppä, J.; Seletković, A.; Kukko, A. Hand-held personal laser scanning–current status and perspectives for forest inventory application. Croat. J. For. Eng. 2021, 42, 165–183. [Google Scholar] [CrossRef]
- Bulut, S.; Günlü, A.; Keleş, S. Estimation of forest development stage and crown closure using different classification methods and satellite images: A case study from Turkey. J. For. Sci. 2019, 65, 18–26. [Google Scholar] [CrossRef]
- Ozkal, M.K. Models of Forest Inventory for Istanbul Forest Using Airborne Lidar and Spaceborne Imagery. Master’s Thesis, Michigan Technological University, Houghton, MI, USA, 2017. [Google Scholar] [CrossRef]
- Zhou, L.; Meng, R.; Tan, Y.; Lv, Z.; Zhao, Y.; Xu, B.; Zhao, F. Comparison of UAV-based LiDAR and digital aerial photogrammetry for measuring crown-level canopy height in the urban environment. Urban For. Urban Green. 2022, 69, 127489. [Google Scholar] [CrossRef]
- Buonocore, L.; Yates, J.; Valentini, R. A Proposal for a Forest Digital Twin Framework and Its Perspectives. Forests 2022, 13, 498. [Google Scholar] [CrossRef]
- Krishna Moorthy, S.M.; Bao, Y.; Calders, K.; Schnitzer, S.A.; Verbeeck, H. Semi-automatic extraction of liana stems from terrestrial LiDAR point clouds of tropical rainforests. ISPRS J. Photogramm. Remote Sens. 2019, 154, 114–126. [Google Scholar] [CrossRef] [PubMed]
- Selim, S.; Sonmez, N.K.; Coslu, M.; Onur, I. Semi-automatic Tree Detection from Images of Unmanned Aerial Vehicle Using Object-Based Image Analysis Method. J. Indian Soc. Remote Sens. 2018, 47, 193–200. [Google Scholar] [CrossRef]
- Vatandaşlar, C.; Zeybek, M. Extraction of forest inventory parameters using handheld mobile laser scanning: A case study from Trabzon, Turkey. Measurement 2021, 177, 109328. [Google Scholar] [CrossRef]
- Zeybek, M.; Vatandaşlar, C. An Automated Approach for Extracting Forest Inventory Data from Individual Trees Using a Handheld Mobile Laser Scanner. Croat. J. For. Eng. 2021, 42, 515–528. [Google Scholar] [CrossRef]
- Zhang, P.; He, H.; Wang, Y.; Liu, Y.; Lin, H.; Guo, L.; Yang, W. 3D Urban Buildings Extraction Based on Airborne LiDAR and Photogrammetric Point Cloud Fusion According to U-Net Deep Learning Model Segmentation. IEEE Access 2022, 10, 20889–20897. [Google Scholar] [CrossRef]
- Matasci, G.; Coops, N.C.; Williams, D.A.; Page, N. Mapping tree canopies in urban environments using airborne laser scanning (ALS): A Vancouver case study. For. Ecosyst. 2018, 5, 31. [Google Scholar] [CrossRef]
- Ren, Y.; Yan, J.; Wei, X.; Wang, Y.; Yang, Y.; Hua, L.; Xiong, Y.; Niu, X.; Song, X. Effects of rapid urban sprawl on urban forest carbon stocks: Integrating remotely sensed, GIS and forest inventory data. J. Environ. Manag. 2012, 113, 447–455. [Google Scholar] [CrossRef]
- Song, C.; Yang, B.; Zhang, L.; Wu, D. A handheld device for measuring the diameter at breast height of individual trees using laser ranging and deep-learning based image recognition. Plant Methods 2021, 17, 67. [Google Scholar] [CrossRef] [PubMed]
- Bayati, H.; Najafi, A.; Vahidi, J.; Gholamali Jalali, S. 3D reconstruction of uneven-aged forest in single tree scale using digital camera and SfM-MVS technique. Scand. J. For. Res. 2021, 36, 210–220. [Google Scholar] [CrossRef]
- Miller, J.; Morgenroth, J.; Gomez, C. 3D modelling of individual trees using a handheld camera: Accuracy of height, diameter and volume estimates. Urban For. Urban Green. 2015, 14, 932–940. [Google Scholar] [CrossRef]
- Özçelik, R.; Wiant, H.V.; Brooks, J.R. Accuracy using xylometry of log volume estimates for two tree species in Turkey. Scand. J. For. Res. 2008, 23, 272–277. [Google Scholar] [CrossRef]
- Iglhaut, J.; Cabo, C.; Puliti, S.; Piermattei, L.; O’Connor, J.; Rosette, J. Structure from Motion Photogrammetry in Forestry: A Review. Curr. For. Rep. 2019, 5, 155–168. [Google Scholar] [CrossRef]
- Díaz-Vilariño, L.; González-Jorge, H.; Martínez-Sánchez, J.; Bueno, M.; Arias, P. Determining the limits of unmanned aerial photogrammetry for the evaluation of road runoff. Measurement 2016, 85, 132–141. [Google Scholar] [CrossRef]
- Mokros, M.; Vybost’ok, J.; Tomastik, J.; Grznarova, A.; Valent, P.; Slavik, M.; Merganic, J. High Precision Individual Tree Diameter and Perimeter Estimation from Close-Range Photogrammetry. Forests 2018, 9, 696. [Google Scholar] [CrossRef]
- Lian, Y.; Feng, Z.; Huai, Y.; Lu, H.; Chen, S.; Li, N. Terrestrial Videogrammetry for Deriving Key Forest Inventory Data: A Case Study in Plantation. Remote Sens. 2021, 13, 3138. [Google Scholar] [CrossRef]
- León-Robles, C.; Reinoso-Gordo, J.; González-Quiñones, J. Heritage Building Information Modeling (H-BIM) Applied to A Stone Bridge. ISPRS Int. J. -Geo-Inf. 2019, 8, 121. [Google Scholar] [CrossRef]
- Swayze, N.C.; Tinkham, W.T.; Vogeler, J.C.; Hudak, A.T. Influence of flight parameters on UAS-based monitoring of tree height, diameter, and density. Remote Sens. Environ. 2021, 263, 112540. [Google Scholar] [CrossRef]
- de Conto, T.; Olofsson, K.; Gorgens, E.B.; Rodriguez, L.C.E.; Almeida, G. Performance of stem denoising and stem modelling algorithms on single tree point clouds from terrestrial laser scanning. Comput. Electron. Agric. 2017, 143, 165–176. [Google Scholar] [CrossRef]
- R Core Team. R: A Language and Environment for Statistical Computing; R Foundation for Statistical Computing: Vienna, Austria, 2021. [Google Scholar]
- Forsman, M.; Börlin, N.; Holmgren, J. Estimation of Tree Stem Attributes Using Terrestrial Photogrammetry with a Camera Rig. Forests 2016, 7, 61. [Google Scholar] [CrossRef]
- Fischler, M.A.; Bolles, R.C. Random sample consensus: A paradigm for model fitting with applications to image analysis and automated cartography. Commun. ACM 1981, 24, 381–395. [Google Scholar] [CrossRef]
- Berveglieri, A.; Tommaselli, A.; Liang, X.; Honkavaara, E. Photogrammetric measurement of tree stems from vertical fisheye images. Scand. J. For. Res. 2016, 32, 737–747. [Google Scholar] [CrossRef]
- Mulverhill, C.; Coops, N.C.; Tompalski, P.; Bater, C.W.; Dick, A.R. The utility of terrestrial photogrammetry for assessment of tree volume and taper in boreal mixedwood forests. Ann. For. Sci. 2019, 76, 83. [Google Scholar] [CrossRef]
- Barazzetti, L.; Previtali, M.; Scaioni, M. Procedures for Condition Mapping Using 360° Images. ISPRS Int. J. Geo-Inf. 2020, 9, 34. [Google Scholar] [CrossRef]
- Hastedt, H.; Ekkel, T.; Luhmann, T. Evaluation of the Quality of Action Cameras with Wide-Angle Lenses in Uav Photogrammetry. Int. Arch. Photogramm. Remote Sens. Spat. Inf. Sci. 2016, XLI-B1, 851–859. [Google Scholar] [CrossRef]
- Kannala, J.; Brandt, S. A generic camera model and calibration method for conventional, wide-angle, and fish-eye lenses. IEEE Trans. Pattern Anal. Mach. Intell. 2006, 28, 1335–1340. [Google Scholar] [CrossRef] [PubMed]
- Perfetti, L.; Polari, C.; Fassi, F. Fisheye Photogrammetry: Tests and Methodologies for the Survey of Narrow Spaces. The Int. Arch. Photogramm. Remote Sens. Spat. Inf. Sci. 2017, XLII-2/W3, 573–580. [Google Scholar] [CrossRef]
- Lg. LG 360 Camera R105. 2025. Available online: https://www.lg.com/us/mobile-accessories/lg-lgr105avrzts-360-cam (accessed on 9 January 2025).
- Fraser, C.S. Automatic Camera Calibration in Close Range Photogrammetry. Photogramm. Eng. Remote Sens. 2013, 79, 381–388. [Google Scholar] [CrossRef]
- Agisoft. Agisoft Metashape User Manual: Professional Edition. 2022. Available online: https://www.agisoft.com/downloads/user-manuals/ (accessed on 9 February 2025).
- Ateşoğlu, A. Konya Kapalı Havzası Uzun Dönem Bitki Örtüsü İndeksi Verilerinin İzlenmesi ve Eğilim Analizi. Anadolu J. Agric. Sci. 2021, 36, 346–356. [Google Scholar] [CrossRef]
- Karakoyun, G.; Osma, E. Erzincan’da Hava Kirliliğine Bağlı Olarak Sarı Çamlarda (Pinus sylvestris L.) Ağır Metal Birikimi. Gümüşhane Üniversitesi Fen Bilim. EnstitüSü Derg. 2015, 5, 67. [Google Scholar] [CrossRef]
- Surový, P.; Yoshimoto, A.; Panagiotidis, D. Accuracy of Reconstruction of the Tree Stem Surface Using Terrestrial Close-Range Photogrammetry. Remote Sens. 2016, 8, 123. [Google Scholar] [CrossRef]
- Carbonell Rivera, J.P.; Torralba, J.; Estornell, J.; Ruiz, L.A.; Crespo Peremarch, P. Classification of Mediterranean Shrub Species from UAV Point Clouds. Remote Sens. 2022, 14, 199. [Google Scholar] [CrossRef]
- Lowe, D.G. Distinctive Image Features from Scale-Invariant Keypoints. Int. J. Comput. Vis. 2004, 60, 91–110. [Google Scholar] [CrossRef]
- Girardeau-Montaut, D. Cloudcompare GPL Software Version 2.10. 2019. Available online: https://www.danielgm.net/cc/ (accessed on 9 February 2025).
- Zhang, W.; Qi, J.; Wan, P.; Wang, H.; Xie, D.; Wang, X.; Yan, G. An Easy-to-Use Airborne LiDAR Data Filtering Method Based on Cloth Simulation. Remote Sens. 2016, 8, 501. [Google Scholar] [CrossRef]
- Roussel, J.R.; Auty, D.; Coops, N.C.; Tompalski, P.; Goodbody, T.R.H.; Meador, A.S.; Bourdon, J.F.; de Boissieu, F.; Achim, A. lidR: An R package for analysis of Airborne Laser Scanning (ALS) data. Remote Sens. Environ. 2020, 251, 112061. [Google Scholar] [CrossRef]
- Di Gennaro, S.F.; Nati, C.; Dainelli, R.; Pastonchi, L.; Berton, A.; Toscano, P.; Matese, A. An Automatic UAV Based Segmentation Approach for Pruning Biomass Estimation in Irregularly Spaced Chestnut Orchards. Forests 2020, 11, 308. [Google Scholar] [CrossRef]
- Froideval, L.; Conessa, C.; Pellerin Le Bas, X.; Benoit, L.; Mouazé, D. Efficient Dike Monitoring Using Terrestrial Sfm Photogrammetry. ISPRS Ann. Photogramm. Remote. Sens. Spat. Inf. Sci. 2022, 52, 359–366. [Google Scholar] [CrossRef]
- Li, L.; Mu, X.; Chianucci, F.; Qi, J.; Jiang, J.; Zhou, J.; Chen, L.; Huang, H.; Yan, G.; Liu, S. Ultrahigh-resolution boreal forest canopy mapping: Combining UAV imagery and photogrammetric point clouds in a deep-learning-based approach. Int. J. Appl. Earth Obs. Geoinf. 2022, 107, 102686. [Google Scholar] [CrossRef]
- Eliopoulos, N.J.; Shen, Y.; Nguyen, M.L.; Arora, V.; Zhang, Y.; Shao, G.; Woeste, K.; Lu, Y.H. Rapid Tree Diameter Computation with Terrestrial Stereoscopic Photogrammetry. J. For. 2020, 118, 355–361. [Google Scholar] [CrossRef]
- Piermattei, L.; Karel, W.; Wang, D.; Wieser, M.; Mokroš, M.; Surový, P.; Koreň, M.; Tomaštík, J.; Pfeifer, N.; Hollaus, M. Terrestrial Structure from Motion Photogrammetry for Deriving Forest Inventory Data. Remote Sens. 2019, 11, 950. [Google Scholar] [CrossRef]
- Roberts, J.W.; Koeser, A.K.; Abd-Elrahman, A.H.; Hansen, G.; Landry, S.M.; Wilkinson, B.E. Terrestrial photogrammetric stem mensuration for street trees. Urban For. Urban Green. 2018, 35, 66–71. [Google Scholar] [CrossRef]
- Tannant, D. Review of Photogrammetry-Based Techniques for Characterization and Hazard Assessment of Rock Faces. Int. J. Geohazards Environ. 2015, 1, 76–87. [Google Scholar] [CrossRef]
- Zeybek, M.; Şanlıoğlu, İ. Investigation of landslide detection using radial basis functions: A case study of the Taşkent landslide, Turkey. Environ. Monit. Assess. 2020, 192, 230. [Google Scholar] [CrossRef] [PubMed]
- Akpo, H.A.; Atindogbe, G.; Obiakara, M.C.; Adjinanoukon, A.B.; Gbedolo, M.; Fonton, N.H. Accuracy of common stem volume formulae using terrestrial photogrammetric point clouds: A case study with savanna trees in Benin. J. For. Res. 2021, 32, 2415–2422. [Google Scholar] [CrossRef]
- Gao, Q.; Kan, J. Automatic Forest DBH Measurement Based on Structure from Motion Photogrammetry. Remote Sens. 2022, 14, 2064. [Google Scholar] [CrossRef]
| Disclaimer/Publisher’s Note: The statements, opinions and data contained in all publications are solely those of the individual author(s) and contributor(s) and not of MDPI and/or the editor(s). MDPI and/or the editor(s) disclaim responsibility for any injury to people or property resulting from any ideas, methods, instructions or products referred to in the content. | 
© 2025 by the author. Licensee MDPI, Basel, Switzerland. This article is an open access article distributed under the terms and conditions of the Creative Commons Attribution (CC BY) license (https://creativecommons.org/licenses/by/4.0/).
