A Comparison of Raster-Based Forestland Data in Cropland Data Layer and the National Land Cover Database
Abstract
1. Introduction
2. Materials and Methods
2.1. Data
2.2. Study Area
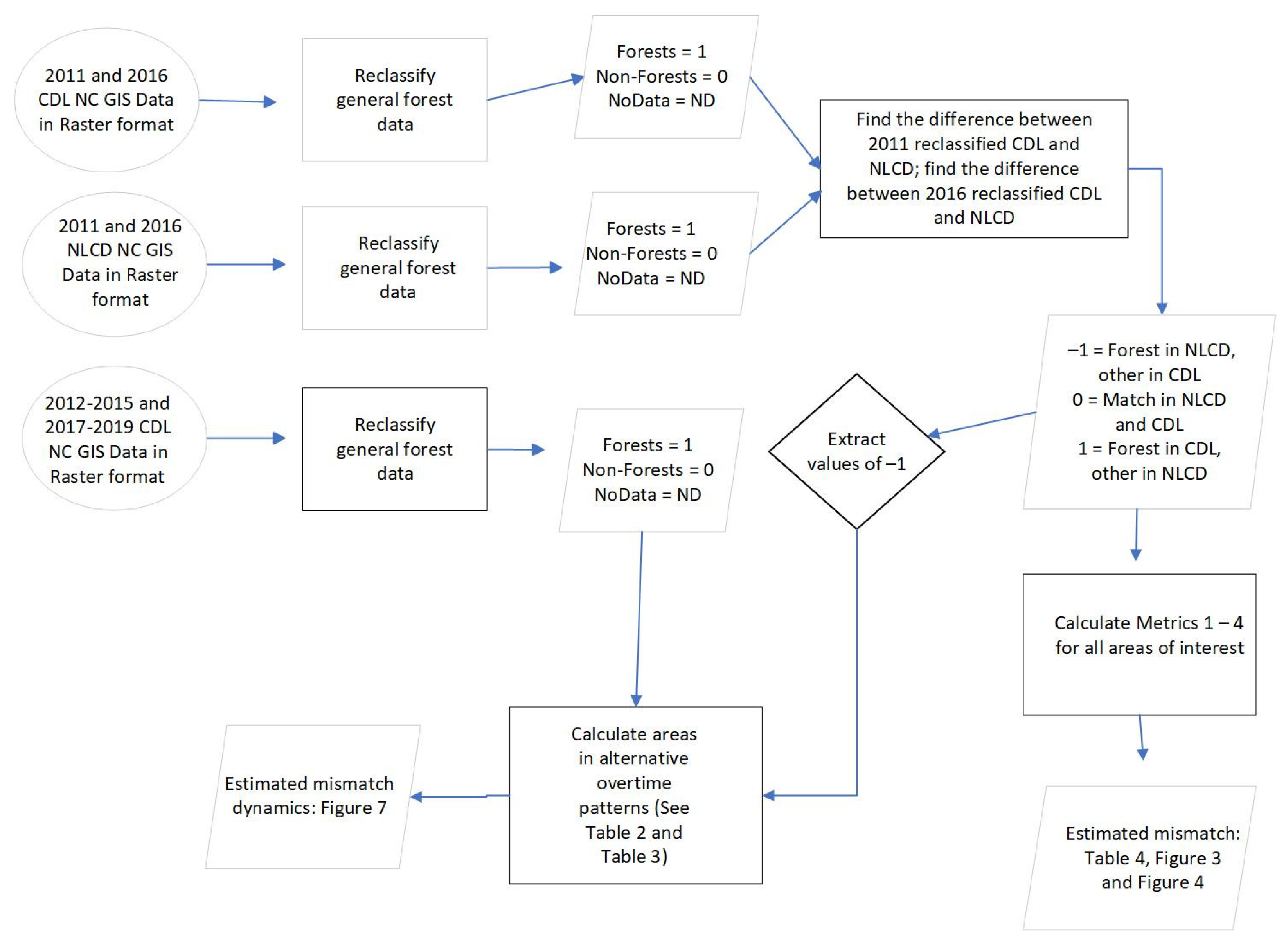
2.3. Methods
3. Results
4. Discussion
5. Conclusions
Author Contributions
Funding
Institutional Review Board Statement
Informed Consent Statement
Data Availability Statement
Conflicts of Interest
References
- McLaughlin, D.L.; Kaplan, D.A.; Cohen, M.J. Managing Forests for Increased Regional Water Yield in the Southeastern U.S. Coastal Plain. J. Am. Water Resour. Assoc. (JAWRA) 2013, 49, 953–965. [Google Scholar] [CrossRef]
- Coulston, J.W.; Blinn, C.; Thomas, V.; Wynne, R.H. Approximating prediction uncertainty for random forest regression models. Photogramm. Eng. Remote Sens. 2016, 82, 189–197. [Google Scholar] [CrossRef]
- Reyer, C.; Brouwers, N.; Rammig, A.; Brook, B.; Epila, J.; Grant, R.; Holmgren, M.; Langerwisch, F.; Leuzinger, S.; Lucht, W.; et al. Forest resilience and tipping points at different spatio-temporal scales: Approaches and challenges. J. Ecol. 2015, 103, 5–15. [Google Scholar] [CrossRef]
- Mori, A.S.; Lertzman, K.P.; Gustafsson, L. Biodiversity and ecosystem services in forest ecosystems: A research agenda for applied forest ecology. J. Appl. Ecol. 2017, 54, 12–27. [Google Scholar] [CrossRef]
- Cho, Y.; Lee, D.; Bae, S. Effects of vegetation structure and human impact on understory honey plant richness: Implications for pollinator visitation. J. Ecol. Environ. 2017, 41, 2. [Google Scholar] [CrossRef][Green Version]
- Thomas, V.A.; Wynne, R.H.; Kauffman, J.; McCurdy, W.; Brooks, E.B.; Thomas, R.Q.; Rakestraw, J. Mapping thins to identify active forest management in southern pine plantations using Landsat time series stacks. Remote Sens. Environ. 2021, 252, 112127. [Google Scholar] [CrossRef]
- Abt, R.C.; Abt, K.L.; Cubbage, F.W.; Henderson, J.D. Effect of policy-based bioenergy demand on southern timber markets: A case study of North Carolina. Biomass Bioenergy 2010, 34, 1679–1686. [Google Scholar] [CrossRef]
- Abt, K.L.; Abt, R.C.; Galik, C.S.; Skog, K.E. Effect of Policies on Pellet Production and Forests in the U.S. South: A Technical Document Supporting the Forest Service Update of the 2010 RPA Assessment; General Technical Report SRS-202; US Forest Service; Southern Research Station: Asheville, NC, USA, 2014.
- Susaeta, A.; Carter, D.R.; Adams, D.C. Sustainability of forest management under changing climatic conditions in the southern United States: Adaptation strategies, economic rents and carbon sequestration. J. Environ. Manag. 2014, 139, 80–87. [Google Scholar] [CrossRef]
- Galik, C.S.; Abt, R.C. Sustainability guidelines and forest market response: An assessment of European Union pellet demand in the southeastern United States. Gcb Bioenergy 2016, 8, 658–669. [Google Scholar] [CrossRef]
- Langholtz, M.H.; Stokes, B.J.; Eaton, L.M. 2016 Billion-ton Report: Advancing Domestic Resources for a Thriving Bioeconomy, Volume 1: Economic Availability of Feedstock; Oak Ridge National Laboratory: Oak Ridge, TN, USA, 2016; p. 411. [Google Scholar]
- Schaberg, P.G.; Hennon, P.E.; Amore, D.; David, V.; Hawley, G.J.; David, V.; Borer, C.H.; Borer, C.H. Seasonal differences in freezing tolerance of yellow-cedar and western hemlock trees at a site affected by yellow-cedar decline. Can. J. For. Res. 2005, 35, 2065–2070. [Google Scholar] [CrossRef]
- Vokoun, M.; Wear, D.; Abt, R. Testing for change in structural elements of forest inventories. For. Sci. 2009, 55, 455–466. [Google Scholar]
- Alavalapati, J.; Lal, P.; Susaeta, A.; Abt, R.; Wear, D. Future of Southern U.S. Forests in the face of Forest Bioenergy Markets. In Southern Forest for Future Report. United States Forest Service Technical Report; Wear, D., Greis, J., Eds.; USDA Forest Service Southern Research Station: Asheville, NC, USA, 2011. [Google Scholar]
- Brown, M.J.; Vogt, J.T. North Carolina’s Forests, 2013; Resource Bullentin SRS-205; U.S. Department of Agriculture Forest Service; Southern Research Station: Asheville, NC, USA, 2015; p. 91.
- Coulston, J.; Wear, D.; Vose, J. Complex forest dynamics indicate potential for slowing carbon accumulation in the southeastern United States. Sci. Rep. 2015, 5, 8002. [Google Scholar] [CrossRef] [PubMed]
- Burrill, E.A.; Wilson, A.M.; Turner, J.A.; Pugh, S.A.; Menlove, J.; Christiansen, G.; Perry, C.J.; Conkling, B.L. The Forest Inventory and Analysis Database: Database Description and User Guide Version 7.0.1 for Phase 2; U.S. Department of Agriculture, Forest Service: Washington, DC, USA, 2017; p. 942. Available online: http://www.fia.fs.fed.us/library/database-documentation/ (accessed on 24 January 2021).
- Ellis, E.; Pontius, R. Land-use and land-cover change. Encycl. Earth 2007, 4, 1–4. [Google Scholar]
- Boryan, C.; Yang, Z.W.; Mueller, R.; Craig, M. Monitoring US agriculture: The US Department of Agriculture, National Agricultural Statistics Service, Cropland Data Layer Program. Geocarto Int. 2011, 26, 341–358. [Google Scholar] [CrossRef]
- Sleeter, B.M.; Sohl, T.L.; Loveland, T.R.; Auch, R.F.; Acevedo, W.; Drummond, M.A.; Sayler, K.L.; Stehman, S.V. Land-cover change in the conterminous United States from 1973 to 2000. Glob. Environ. Chang. 2013, 23, 733–748. [Google Scholar] [CrossRef]
- Bigelow, D.; Borchers, A. Major Uses of Land in the United States, 2012; U.S. Department of Agriculture, Economic Research Service: Washington, DC, USA, 2017; No. 1476-2017-4340.
- Lark, T.J.; Mueller, R.M.; Johnson, D.M.; Gibbs, H.K. Measuring Land-Use and Land-Cover Change Using the U.S. Department of Agriculture’s Cropland Data Layer: Cautions and Recommendations. Int. J. Appl. Earth Obs. Geoinf. 2017, 62, 224–235. [Google Scholar] [CrossRef]
- Wickham, J.D.; Homer, C.G.; Vogelmann, J.E.; McKerrow, A.; Mueler, R.; Herold, N.; Coulston, J. The Multi-Resolution Land Characteristics (MRLC) Consortium-20 Years of Development and Integration of USA National Land Cover Data. Remote Sens. 2014, 6, 7424–7441. [Google Scholar] [CrossRef]
- Coulston, J.W.; Reams, G.A.; Wear, D.N.; Brewer, C.K. An analysis of forest land use, forest land cover and change at policy-relevant scales. For. Int. J. For. Res. 2014, 87, 267–276. [Google Scholar] [CrossRef]
- McRoberts, R.E.; Næsset, E.; Gobakken, T. Estimation for inaccessbile and non-sampled forest areas using model-based inference and remotely sense auxiliary information. Remote Sens. Environ. 2014, 154, 226–233. [Google Scholar] [CrossRef]
- Fagan, M.E.; Morton, D.C.; Cook, B.D.; Masek, J.; Zhao, F.; Nelson, R.F.; Huang, C. Mapping pine plantations in the southeastern US using structural, spectral, and temporal remote sensing data. Remote Sens. Environ. 2018, 216, 415–426. [Google Scholar] [CrossRef]
- Marsik, M.; Staub, C.; Kleindl, W.; Hall, J.; Fu, C.-S.; Yang, D.; Stevens, F.; Binford, M. Regional-scale management maps for forested areas of the Southeastern United States and the US Pacific Northwest. Sci. Data 2018, 5, 180165. [Google Scholar] [CrossRef] [PubMed]
- Stoebner, T.J.; Lant, C.L. Geographic determinants of rural land covers and the agricultural margin in the Central United States. Appl. Geogr. 2014, 55, 138–154. [Google Scholar] [CrossRef]
- Lark, T.J.; Salmon, J.M.; Gibbs, H.K. Cropland expansion outpaces agricultural and biofuel policies in the United States. Environ. Res. Lett. 2015, 10, 044003. [Google Scholar] [CrossRef]
- Li, Z.; Liu, S.; Zhang, X.; West, T.O.; Ogle, S.M.; Zhou, N. Evaluating land cover influences on model uncertainties—A case study of cropland carbon dynamics in the Mid-Continent Intensive Campaign region. Ecol. Model. 2016, 337, 176–187. [Google Scholar] [CrossRef]
- Lant, C.; Stoebner, T.J.; Schoof, J.T.; Crabb, B. The effect of climate change on rural land cover patterns in the Central United States. Clim. Chang. 2016, 138, 585–602. [Google Scholar] [CrossRef]
- Ownbey, A. Assessing Forest Cover Outcomes: A two-part analysis of development outcomes in Huntersville, North Carolina. Master’s Thesis, Carolina Digital Repository, Huntersville, NC, USA, 2020. [Google Scholar] [CrossRef]
- Mehaffey, M.; Remortel, R.; Smith, E.; Bruins, R. Developing a dataset to assess ecosystem services in the Midwest United States. Int. J. Geogr. Inf. Sci. 2011, 25, 681–695. [Google Scholar] [CrossRef]
- Johnson, D.M. A 2010 map estimate of annually tilled cropland within the conterminous United States. Agric. Syst. 2013, 114, 95–105. [Google Scholar] [CrossRef]
- Panagopoulos, Y.; Gassman, P.W.; Jha, M.K.; Kling, C.L.; Campbell, T.; Srinivasan, R.; White, M.; Arnold, J.G. A refined regional modeling approach for the Corn Belt–Experiences and recommendations for large-scale integrated modeling. J. Hydrol. 2015, 524, 348–366. [Google Scholar] [CrossRef]
- Liknes, G.C.; Nelson, M.D.; Gormanson, D.D.; Hansen, M. The utility of the cropland data layer for forest inventory and analysis. In Proceedings of the Eighth Annual Forest Inventory and Analysis Symposium; Monterey, CA, USA, 16–19 October 2006, Gen. Tech. Report WO-79; McRoberts, R.E., Reams, G.A., Van Deusen, P.C., McWilliams, W.H., Eds.; US Department of Agriculture, Forest Service: Washington, DC, USA, 2009; Volume 79, pp. 259–264. [Google Scholar]
- Liknes, G.C.; Perry, C.H.; Meneguzzo, D.M. Assessing tree cover in agricultural landscapes using high-resolution aerial imagery. J. Terr. Obs. 2021, 2, 38–55. [Google Scholar]
- Hashemi-Beni, L.; Kurkalova, L.A.; Mulrooney, T.J.; Azubike, C.S. Combining Multiple Geospatial Data for Estimating Aboveground Biomass in North Carolina Forests. Remote Sens. 2021, 13, 2731. [Google Scholar] [CrossRef]
- Fry, J.; Xian, G.S.; Jin, S.; Dewitz, J.; Homer, C.; Yang, L.; Barnes, C.; Herold, N.; Wickham, J. Completion of the 2006 National Land Cover Database for the Conterminous United States. Photogramm. Eng. Remote Sens. 2011, 77, 858–864. [Google Scholar]
- Homer, C.; Dewitz, J.; Yang, L.; Jin, S.; Danielson, P.; Xian, G.; Megown, K. Completion of the 2011 National Land Cover Database for the conterminous United States–representing a decade of land cover change information. Photogramm. Eng. Remote Sens. 2015, 81, 345–354. [Google Scholar]
- Homer, C.; Dewitz, J.; Fry, J.; Coan, M.; Hossain, N.; Larson, C.; Herold, N.; McKerrow, A.; VanDriel, J.N.; Wickham, J. Completion of the 2001 National Land Cover Database for the Conterminous United States. Photogramm. Eng. Remote Sens. 2007, 73, 337–341. [Google Scholar]
- Anderson, J.R. A Land Use and Land Cover Classification System for Use with Remote Sensor Data; US Government Printing Office: Washington, DC, USA, 1976; Volume 964.
- Copenhaver, K.; Hamada, Y.; Mueller, S.; Dunn, J.B. Examining the Characteristics of the Cropland Data Layer in the Context of Estimating Land Cover Change. ISPRS Int. J. Geo-Inf. 2021, 10, 281. [Google Scholar] [CrossRef]
- Mueller, R.; Harris, J. Reported Uses of CropScape and the National Cropland Data Layer Program. In Proceedings of the International Conference on Agricultural Statistics VI, Rio de Janerio, Brazil, 23 October 2013. [Google Scholar]
- Homer, C.; Dewitz, J.; Jin, S.; Xian, G.; Costello, C.; Danielson, P.; Gass, L.; Funk, M.; Wickham, J.; Stehman, S.; et al. Conterminous United States land cover change patterns 2001–2016 from the 2016 national land cover database. ISPRS J. Photogramm. Remote Sens. 2020, 162, 184–199. [Google Scholar] [CrossRef] [PubMed]
- Wickham, J.; Stehman, S.; Sorenson, D.; Gass, L.; Dewitz, J. Thematic accuracy assessment of the NLCD 2016 land cover for the conterminous United States. Remote Sens. Environ. 2021, 257, 112357. [Google Scholar] [CrossRef]
- Lark, T.J.; Schelly, I.H.; Gibbs, H.K. Accuracy, Bias, and Improvements in Mapping Crops and Cropland across the United States Using the USDA Cropland Data Layer. Remote Sens. 2021, 13, 968. [Google Scholar] [CrossRef]
- Riitters, K.; Costanza, J. The landscape context of family forests in the United States: Anthropogenic interfaces and forest fragmentation from 2001 to 2011. Landsc. Urban Plan. 2019, 188, 64–71. [Google Scholar] [CrossRef]
- Prestele, R.; Alexander, P.; Rounsevell, M.D.A.; Arneth, A.; Calvin, K.; Doelman, J.; Eitelberg, D.A.; Engström, K.; Fujimori, S.; Hasegawa, T.; et al. Hotspots of uncertainty in land-use and land-cover change projections: A global-scale model comparison. Glob. Chang. Biol. 2016, 22, 3967–3983. [Google Scholar] [CrossRef] [PubMed]
- Wulder, M.; Skakun, R.; Kurz, W.; White, J. Estimating Time Since Forest Harvest Using Segmented Landsat ETM+ Imagery. Remote Sens. Environ. 2004, 93, 179–187. [Google Scholar] [CrossRef]
- Pande, C.B.; Moharir, K.N.; Singh, S.K.; Varade, A.M.; Elbeltagie, A.; Khadri, S.F.R.; Choudhari, P. Estimation of crop and forest biomass resources in a semi-arid region using satellite data and GIS. J. Saudi Soc. Agric. Sci. 2021, 20, 302–311. [Google Scholar] [CrossRef]
- Pande, C.B.; Moharir, K.N.; Khadri, S.F.R.; Patil, S. Study of land use classification in an arid region using multispectral satellite images. Appl. Water Sci. 2018, 8, 123. [Google Scholar] [CrossRef]
- Pande, C.B.; Moharir, K.N.; Khadri, S.F.R. Assessment of land-use and land-cover changes in Pangari watershed area (MS), India, based on the remote sensing and GIS techniques. Appl. Water Sci. 2021, 11, 96. [Google Scholar] [CrossRef]
- Ogg, C. Conservation programs to reduce greenhouse gases. J. Soil Water Conserv. 2022, 77, 30A–32A. [Google Scholar] [CrossRef]
- Pannell, D.; Rogers, A. Agriculture and the environment: Policy approaches in Australia and New Zealand. Rev. Environ. Econ. Policy 2022, 16, 126–145. [Google Scholar] [CrossRef]
- Hasler, B.; Termansen, M.; Nielsen, H.Ø.; Daugbjerg, C.; Wunder, S.; Latacz-Lohmann, U. European agri-environmental policy: Evolution, effectiveness, and challenges. Rev. Environ. Econ. Policy 2022, 16, 105–125. [Google Scholar] [CrossRef]





| Group * | NLCD Code and Category ** | NLCD Definition *** | CDL Code and Category **** |
|---|---|---|---|
| Dryland forest | 41 Deciduous Forest | Areas dominated by trees generally greater than 5 m tall, and greater than 20% of total vegetation cover. More than 75% of the tree species shed foliage simultaneously in response to seasonal change. | 141 Deciduous Forest |
| 42 Evergreen Forest | Areas dominated by trees generally greater than 5 m tall, and greater than 20% of total vegetation cover. More than 75% of the tree species maintain their leaves all year. Canopy is never without green foliage. | 142 Evergreen Forest | |
| 43 Mixed Forest | Areas dominated by trees generally greater than 5 m tall, and greater than 20% of total vegetation cover. Neither deciduous nor evergreen species are greater than 75% of total tree cover. | 143 Mixed Forest | |
| Shrubland | 52 Shrubland | Areas dominated by shrubs less than 5 m tall with shrub canopy typically greater than 20% of total vegetation. This class includes true shrubs, young trees in an early successional stage, or trees stunted from environmental conditions. | 152 Shrubland |
| Herbaceous | 71 Grassland/ Herbaceous | Areas dominated by graminoid or herbaceous vegetation, generally greater than 80% of total vegetation. These areas are not subject to intensive management, such as tilling, but can be utilized for grazing. | 36 Alfalfa; 37 Other Hay; 59 Sod/Grass Seed; 176 Grassland/ Pasture |
| Planted/ Cultivated | 81 Pasture/Hay | Areas of grasses, legumes, or grass/legume mixtures planted for livestock grazing or the production of seed or hay crops, typically on a perennial cycle. Pasture/hay vegetation accounts for greater than 20% of total vegetation. | |
| 82 Cultivated Crops | Areas used for the production of annual crops, such as corn, soybeans, vegetables, tobacco, and cotton, and also perennial woody crops, such as orchards and vineyards. Crop vegetation accounts for greater than 20% of total vegetation. This class also includes all land being actively tilled. | Multiple cultivated crop categories | |
| Wetlands | 90 Woody Wetlands | Areas where forest or shrubland vegetation accounts for greater than 20% of vegetative cover, and the soil or substrate is periodically saturated or covered with water. | 190 Woody Wetlands |
| 95 Emergent Herbaceous Wetlands | Areas where perennial herbaceous vegetation accounts for greater than 80% of vegetative cover, and the soil or substrate is periodically saturated or covered with water. | 195 Herbaceous Wetlands |
| Reclassified CDL Coding: −1—Forest, 0—Non-Forest | Identification of Forestland | |||
|---|---|---|---|---|
| 2012 | 2013 | 2014 | 2015 | |
| 0 | 0 | 0 | −1 | Land identified as non-forest in 2012, 2013, and 2014, but is identified as forest in 2015 |
| 0 | 0 | −1 | −1 | Land identified as non-forest in 2012 and 2013, but is identified as forest from 2014 |
| 0 | −1 | −1 | −1 | Land identified as non-forest in 2012, but is identified as forest from 2013 |
| −1 | −1 | −1 | −1 | Land identified as forest in 2012–2015 |
| Reclassified CDL Coding: −1—Forest, 0—Non-Forest | Identification of Forestland | ||
|---|---|---|---|
| 2017 | 2018 | 2019 | |
| 0 | 0 | −1 | Land identified as non-forest in 2017 and 2018, but is identified as forest in 2019 |
| 0 | −1 | −1 | Land identified as non-forest in 2017, but is identified as forest from 2018 |
| −1 | −1 | −1 | Land identified as forest in subsequent years of CDL |
| Southern Coastal | Central Coastal | Northern Coastal | Southern Piedmont | Central Piedmont | Northern Piedmont | Western Mountain | Northern Mountain | |
|---|---|---|---|---|---|---|---|---|
| Total Area (Ha) | 2,390,868 | 1,721,521 | 1,684,806 | 1,377,242 | 1,358,993 | 1,504,857 | 1,881,924 | 862,955 |
| 2011 Comparison | ||||||||
| Total Forest Match 2011 (Ha) | 1,039,990 | 635,858 | 733,571 | 1,133,985 | 628,472 | 764,397 | 1,433,947 | 553,434 |
| Metric 1: Total Forest in CDL, something else in NLCD (Ha) | 228,941 | 166,548 | 156,356 | 86,300 | 74,578 | 90,563 | 54,528 | 33,634 |
| Metric 3: Relative to Match (%) | 22% | 26% | 21% | 8% | 12% | 12% | 4% | 6% |
| Metric 2: Total Forest in NLCD, something else in CDL (Ha) | 102,099 | 69,104 | 61,181 | 53,389 | 24,597 | 33,935 | 37,199 | 14,989 |
| Metric 4: Relative to Match (%) | 10% | 11% | 8% | 5% | 4% | 4% | 3% | 3% |
| 2016 Comparison | ||||||||
| Total Forest Match 2016 (Ha) | 1,111,215 | 655,016 | 735,967 | 596,482 | 635,510 | 773,195 | 1,420,935 | 551,529 |
| Metric 1: Total Forest in CDL, something else in NLCD (Ha) | 135,043 | 101,413 | 97,527 | 141,547 | 88,822 | 107,900 | 100,895 | 58,252 |
| Metric 3: Relative to Match (%) | 12% | 15% | 13% | 24% | 14% | 14% | 7% | 11% |
| Metric 2: Total Forest in NLCD, something else in CDL (Ha) | 236,042 | 175,180 | 161,984 | 115,354 | 62,371 | 89,170 | 60,015 | 29,603 |
| Metric 4: Relative to Match (%) | 21% | 27% | 22% | 19% | 10% | 12% | 4% | 5% |
| Mismatch | Share of Forest in Total Area Based on 2011 NLCD | Mismatch | |||
|---|---|---|---|---|---|
| Metric 3: Forest CDL, Other NLCD 2011 | Metric 4: Forest NLCD, Other CDL 2011 | Metric 3: Forest CDL, Other NLCD 2016 | Metric 4: Forest NLCD, Other CDL 2016 | ||
| Metric 3: Forest CDL, other NLCD 2011 | −0.79 | 1 | |||
| Metric 4: Forest NLCD, other CDL 2011 | −0.71 | 0.95 | 1 | ||
| Metric 3: Forest CDL, other NLCD 2016 | −0.60 | 0.08 | 0.14 | 1 | |
| Metric 4: Forest NLCD, other CDL 2016 | −0.85 | 0.88 | 0.91 | 0.49 | 1 |
Publisher’s Note: MDPI stays neutral with regard to jurisdictional claims in published maps and institutional affiliations. |
© 2022 by the authors. Licensee MDPI, Basel, Switzerland. This article is an open access article distributed under the terms and conditions of the Creative Commons Attribution (CC BY) license (https://creativecommons.org/licenses/by/4.0/).
Share and Cite
Azubike, C.S.; Kurkalova, L.A.; Mulrooney, T.J. A Comparison of Raster-Based Forestland Data in Cropland Data Layer and the National Land Cover Database. Forests 2022, 13, 1023. https://doi.org/10.3390/f13071023
Azubike CS, Kurkalova LA, Mulrooney TJ. A Comparison of Raster-Based Forestland Data in Cropland Data Layer and the National Land Cover Database. Forests. 2022; 13(7):1023. https://doi.org/10.3390/f13071023
Chicago/Turabian StyleAzubike, Chinazor S., Lyubov A. Kurkalova, and Timothy J. Mulrooney. 2022. "A Comparison of Raster-Based Forestland Data in Cropland Data Layer and the National Land Cover Database" Forests 13, no. 7: 1023. https://doi.org/10.3390/f13071023
APA StyleAzubike, C. S., Kurkalova, L. A., & Mulrooney, T. J. (2022). A Comparison of Raster-Based Forestland Data in Cropland Data Layer and the National Land Cover Database. Forests, 13(7), 1023. https://doi.org/10.3390/f13071023

