Abstract
Auxin, the first discovered phytohormone, is important for the growth and development of plants through the establishment of homeostasis and asymmetry. Here, we cloned the auxin transporter gene PIN-FORMED3 (PIN3) from the valuable timber tree hybrid Liriodendron (Liriodendron chinense × Liriodendron tulipifera). The gene contained a complete open reading frame of 1917 bp that encoded 638 amino acids. Phylogenetic analysis indicated that LhPIN3 exhibited the highest sequence similarity to the PIN3 of Vitis vinifera. Quantitative real-time PCR analysis showed that LhPIN3 was broadly expressed across different tissues/organs of Liriodendron, with the highest expression level in the roots. Heterologous overexpression of LhPIN3 in Arabidopsis thaliana caused considerable phenotypic changes, such as the root length and number of flowers. Genetic complementation of Arabidopsis pin1 mutants by LhPIN3, driven by the cauliflower mosaic virus 35S promoter, fully restored the root length and number of flowers of the pin1 mutant. Overall, our findings reveal that LhPIN3 has similar capacities to regulate the root length and number of flowers of Arabidopsis with AtPIN1.
1. Introduction
Auxin was the first discovered phytohormone, and it is involved in all stages of plant growth and development, including embryogenesis, vascular bundle development, root growth, tropism, organ formation, and apical dominance and senescence [1,2,3,4]. Auxin is mainly synthesized in the tender apical tissues. There are two main paths for the transportation of auxin—polar transportation through mature phloem from source to sink organs is rapid and long-distance, and directional flow occurs via cell-to-cell transport through carriers. Polar and directional flow occurs via cell-to-cell transport through carriers [5]. Polar transport is essential for the establishment of a concentration gradient, and to specifically regulate the growth and development of plants and their response to changes in the external environment. The asymmetric distribution is established and maintained by polar transport and plays an important function in the regulation of root meristem activity, organ formation, and vascular tissue differentiation [6,7,8]. The mechanism by which auxin finely controls the development of main roots and lateral roots has been evaluated [9,10]. Root growth requires auxin synthesis, transportation, signal perception and transmission, and metabolic degradation in specific cells to establish a suitable auxin concentration gradient [11,12,13].
Auxin mainly exists in the form of natural indole-3-acetic acid (IAA) in plants. Its polar transport involves three gene families, including the Auxin permease 1 (AUX1)/LAX influx carriers, P-glycoprotein (MDR/PGP/ABCB) efflux/conditional transporters, and the PIN-FORMED (PIN) efflux carriers. PIN-FORMED (PIN) proteins, which contribute to the polar distribution of auxin in plant tissues, can be divided into two subfamilies according to the loop length in the hydrophilic domain of the protein [14]. Proteins with a longer loop length are asymmetrically distributed on the cell membrane and are responsible for the auxin transport between cells [15]. The remaining proteins are located in the endoplasmic reticulum, and they mediate the auxin exchange between the cytoplasm and the endoplasmic reticulum [6,16,17]. The location and transport of the PIN protein during plant growth and development are regulated by a variety of mechanisms at the transcription and translation levels, including phosphorylation, dephosphorylation modification, and intracellular transport. Genetic analysis of the PIN protein sequence structure and mutants revealed that there are multiple phosphorylation sites closely related to the function in the hydrophilic loop region. Reversible phosphorylation and dephosphorylation are essential for regulating the polarity positioning of PIN proteins [18].
Different numbers of PIN genes have been identified in the more than 30 plants studied [19]. For example, 17, 15, and 11 PIN genes were found in Coffea arabica, Zea mays, and Sorghum bicolor, respectively [20,21,22]. There are eight PIN protein members in the model plant Arabidopsis thaliana, and their biological functions have been reported. PIN1 is expressed in the entire vascular tissues and developing organs [23,24]; PIN2 is mainly expressed in the cell cortex of the root tip elongation zone [25]; PIN3 is mainly expressed in the root cap and functions in the redistribution of auxin, tropism, and phototropism [26,27]; PIN4 is expressed in the root meristems and is located in the quiescent center of the root tip [28]; PIN5 is located in the endoplasmic reticulum and functions in hypocotyl elongation [29]; PIN6 is expressed at the edge of the lateral root primordium and the junction of the rhizome [30]. The location of PIN7 in the root tip partly overlaps with PIN3, and it also participates in the gravity response process of the root [31]. PIN8 is located in the endoplasmic reticulum and is specifically expressed in the anthers [32]. In rice, PIN1 is also mainly expressed in the vascular tissue and adventitious root primordia.
In addition, some of the distinct proteins redundantly function in specific locations. The number of overlapping expression domains indicates functional redundancy among the PIN genes of maize [33]. The predicted protein topology of PILS2 and PILS5 is highly similar to the PIN protein, and they redundantly control the growth and development of seedlings in Arabidopsis [34]. The redundant role of PIN1, 3, 4, and 7 in early embryogenesis was documented [35], and the functional redundancy of PIN proteins in root development involves the cross-regulation of PIN gene expression [35]. Different PINs ectopically express in pin mutants and can partially compensate for the function of the missing PIN protein [24].
Liriodendron is a genus in Magnoliaceae, which contains two species, namely L. chinense and L. tulipifera. They are horticultural trees that are widely planted in China and produce high-quality wood [36]. L. chinense genome sequencing analysis has revealed that magnoliids arose before the divergence of eudicots and monocots [37], and this has stimulated further genetic research on L. chinense. The PIN gene family in Liriodendron chinense has been identified [38]. All LcPINs show expression in distinct tissues. LcPIN3 shows high expression in flowers, including the stamens, pistils, and petals. Embryogenic calli can be easily obtained using the immature embryos of hybrid Liriodendron as materials, and auxin plays an important role in this induction process [39]. Given that PIN3-mediated auxin transport contributes to the adventitious root formation in Arabidopsis [40], osmotic stress represses root growth by modulating PIN3 [41]. For the purpose of studying the functions of PIN3 in hybrid Liriodendron, we cloned the full-length LhPIN3 and analyzed its conserved domain and phylogenetic relationships. The expression pattern during the somatic embryogenesis of hybrid Liriodendron was studied by qRT-PCR. We performed LhPIN3 gene ectopic expression in the Columbia ecotype and pin1 mutant of A. thaliana to verify its function by phenotypic analysis.
2. Materials and Methods
2.1. Plant Materials
2.1.1. Hybrid Liriodendron
Shoot materials were obtained from hybrid Liriodendron at Nanjing Forestry University (Nanjing, China). They were frozen in liquid nitrogen and stored at −80 °C until use.
Embryonic calli and somatic embryos were obtained from the embryos of seeds of a hybrid Liriodendron and successive stages of somatic embryogenesis. These included embryonic calli, cells in suspension culture, somatic embryos (after being inducted for a week), cotyledon embryos (after being inducted for 30 d). The root tips, stem tips, leaves, and lateral buds of somatic embryo plantlets (Figures S1–S8) were collected for qPCR experiments of expression in different parts of Liriodendron hybrids (L. chinense × L. tulipifera) [42]. Each treatment was repeated three times. The corresponding tissues were then frozen in liquid nitrogen and stored at −80 °C for later study.
Plantlets regenerated from the hybrid Liriodendron somatic embryos were acclimatized in a greenhouse for 14 d (22 °C, 16:8 h (L/D) photoperiod, and 75% relative humidity) and transferred to a growth incubator (16:8 h (L/D) photoperiod and 75% relative humidity) before abiotic treatments were performed. Two-month-old hybrid Liriodendron plantlets were subjected to 4 °C, 40 °C, or 15% PEG6000 treatment, respectively, for 1 h, 3 h, 6 h, 12 h, 1 d, and 3 d. A leaf tissue transcriptome evaluation, following the three stressors, was described by Wu et al. [43].
2.1.2. Arabidopsis thaliana
The Columbia ecotype and transgenic plants of A. thaliana obtained via the floral dipping method were sown on ½ Murashige and Skoog (MS) medium with agar and 50 μL/mL Kanamycin (Kan), and positive transgenic plants were selected by PCR. T3 homozygotes were obtained after screening for three continuous generations. The pin1 mutant of A. thaliana was obtained from Shanghai university.
For Arabidopsis transformation, the 35S::LhPIN3 vector plasmid (Figure S2) was introduced into wild-type plants via Agrobacterium strain GV3101 using a floral dipping method [44]. Three lines were used to ensure that LhPIN3 was successfully transformed into the plant.
2.2. LhPIN3 Gene Cloning
The total RNA was extracted from specific tissues of hybrid Liriodendron plants using an RNA extraction kit (Accurate Biology AG21101, Hunan, China) and its quality was tested using electrophoresis and ultraviolet spectrophotometry. RNA without DNA pollution was used in first-strand cDNA synthesis using a reverse transcription kit (Accurate Biology AG11615, Hunan, China), which was stored at −20 °C. Primers were designed based on the transcriptome dates of hybrid Liriodendron using Primer5.0 [45], and they are listed in the Supplementary Materials, Table S1. Then, DNA amplification was performed using Platinum’s Pfx DNA polymerase to ensure specificity and accuracy. The target band was ligated with the pMD19-T vector and transformed into Escherichia coli DH5α for sequencing after recovery and ligated with a fragment-added poly(A) tail.
2.3. Sequence Analysis of LhPIN3
The identification of LhPIN3 was based on the known gene sequences from A. thaliana (https://www.arabidopsis.org/ (accessed on 25 March 2019). The open reading frame (ORF) search of LhPIN gene sequences was completed by the ORF finder of NCBI (https://www.ncbi.nlm.nih.gov/orffinder/ (accessed on 25 March 2019). The nucleic acids and protein sequences of other species that we mentioned were searched and downloaded from the National Center for Biotechnology Information (http://www.ncbi.nlm.nih.gov/ (accessed on 25 March 2019), and homology alignments were performed using BLAST in NCBI and DNAMAN. A phylogenetic tree between the LhPIN3 and PIN3 proteins from selected species was constructed using the neighbor-joining method [46] with a bootstrap value of 1000 replicates [47] using Mega 7.0 [48]. The branch of the partition reproduced in less than 50% of the bootstrap replicates is folded. The conservative domains of the LhPIN proteins were predicted using online tools (http://www.ncbi.nlm.nih.gov/Structure/cdd/wrpsb.cgi (accessed on 25 March 2019), and the phylogenetic tree was constructed using MEGA 7.0 software [48].
2.4. Quantitative qPCR Analysis
The total RNA extraction from the tissues of hybrid Liriodendron and reverse transcription were performed as explained above. Quantitative real-time PCR (qRT-PCR) was performed using a SYBR-Green PCR Mastermix on a LightCycler® 480 real-time PCR detection system (Roche, Basel, Switzerland) to detect the gene expression in hybrid Liriodendron, according to the manufacturer’s instructions. The hybrid Liriodendron 18S rRNA was used as the loading control. Sequence-specific primers of LhPIN3 for qRT-PCR analysis were designed using Primer5.0 [45] and Oligo 7 [49]. The primers were listed in Supplementary Materials, Table S2. Each fluorescence-quantitative PCR reaction was repeated three times.
For semi-quantitative RT-PCR, the reactions were performed using the following thermal profile: pre-denaturation at 94 °C for 2 min, followed by 35 cycles of denaturation at 94 °C for 15 s, annealing at 54°C for 30 s, and extension at 72 °C for 1 min, with a final extension at 72 °C for 10 min. The templates in semi-quantitative RT-PCR were equal and each reaction was repeated three times.
2.5. Vector Construction
To construct the LhPIN3 overexpressing vector, the target band after sequencing and the pBI121 vector were digested with XbaI and SmaI endonucleases, and the DNA fragment of the LhPIN3 open reading frame (ORF) was then inserted into the transformed vector pBI121 downstream of the CaMV 35S promoter after the digested products were ligated with T4 DNA ligase. The primers of the digestion reaction used in this study are listed in the Supplementary Materials, Table S3.
2.6. Genetic Transformation
The recombinant vector was transformed into E. coli JM109, and the plasmids were extracted and purified using the positive E. coli JM109 strain. Then, Agrobacterium GV3101 was transformed by using the liquid nitrogen freeze–thaw method and cultivated on solid LB medium containing 50 μL/mL Kan.
We used the floral dipping method [44] to transform the Arabidopsis. The shoot of Arabidopsis was soaked in the Agrobacterium resuspension solution (OD ≈ 0.8) with 0.05% SilwetL-77 for 15~30 s. Subsequently, the Arabidopsis was transferred to culture in darkness for 24 h and then kept under constant light until the seed of the T1 generation was obtained. The seeds of the T1 generation were sterilized and cultured on 1/2 MS medium containing 50 µL/mL Kan at 22 °C under light. Homozygous transgenic T3 generation seeds were obtained after repeated cultivation for two generations. A PCR assay was performed to verify positive cultivation (Figure S3).
3. Results
3.1. Cloning and Sequence Analysis
To elucidate the structure and functions of the LhPIN3 gene in the commercial timber tree hybrid Liriodendron, we isolated the LhPIN3 from the buds of hybrid Liriodendron based on the PIN homologs of Arabidopsis from the NCBI database. Sequence analysis showed that the full-length of LhPIN3 was 2007 bp, which contained a complete open reading frame of 1917 bp that encodes a polypeptide of 638 amino acids (Figure S4). According to the BLAST tool analysis in NCBI, the LhPIN3 cDNA sequence shared more than an 80% sequence identity with the PIN3 of other species, such as Vitis vinifera and Theobroma cacao (Figure 1A). Then, we submitted the LhPIN3 protein sequence to perform CDD analysis. The results show that the LhPIN3 have two conserved domains, and they exist at the N-terminal and C-terminal, respectively (Figure 1B).
Figure 1.
Sequence analysis of LhPIN3. (A) Multiple alignments using the protein sequence of PIN3 from Liriodendron Hybrids and other plant species; (B) CDD analysis of LhPIN3 gene; two conserved domains exist at the N-terminal and C-terminal; (C) phylogenetic tree analysis of LhPIN3 gene; LhPIN3 had high homology with AtPIN1. At, Arabidopsis thaliana; Os, Oryza sativa; Zm, Zea mays L.; Lh, hybrid Liriodendron; Lc, Liriodendron chinense; Atr, Amborella trichopoda.
To study the evolutionary relationship between the members of the different PIN subfamily, we performed a phylogenetic analysis, which compared the isolated LhPIN3 protein and functionally characterized homologues from other species at a sequence level (Figure 1C). There was extensive protein homology between LcPIN3 and LhPIN3. This result indicates their functional similarity. As a relict plant, Amborella trichopoda belongs to the same branch as L. tulipifera, and this increases the credibility of the result of the LhPIN3 protein phylogenetic analysis. Furthermore, the results indicate that LhPIN3 was closely related to and had high homology with AtPIN1.
3.2. Expression Analysis in Hybrid Liriodendron
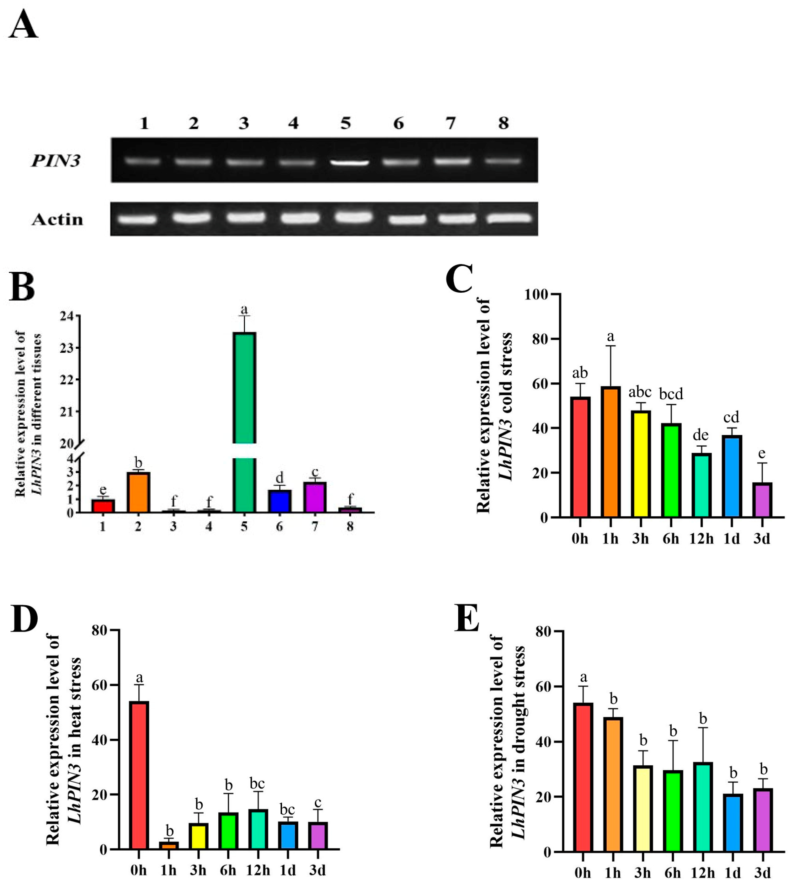
The PIN cascade pathway is widespread in eukaryote plants. PIN family genes have been cloned in many species, and their signal transduction pathways are widespread in plants. To study the role of the LhPIN3 gene in the somatic embryogenesis of hybrid Liriodendron, we analyzed the gene expression pattern of the LhPIN3 gene at different stages of the somatic embryo development of the hybrid Liriodendron. LhPIN3 genes were expressed in all somatic embryo tissues of the hybrid Liriodendron (Figure 2A,B), including embryonic calli, cells in suspension culture, somatic embryos (after being inducted for a week), early cotyledon embryos (after being inducted for 30 d), root tips, stem tips, leaves, and the lateral buds of somatic embryo plantlets. However, the qRT-PCR results show that LhPIN3 gene expression was higher in the roots. It was at a relatively low level at the globular somatic embryo stage and had the lowest expression level in the cotyledon somatic embryos. Therefore, LhPIN3 might have an essential function in the roots of hybrid Liriodendron.
Figure 2.
Expression analysis of LhPIN3. (A) Semi-quantitative RT-PCR detection of LhPIN3 expression; (B) expression pattern of LhPIN3 at different stages. 1, embryonic calli; 2, cells in suspension culture; 3, somatic embryos (after being inducted for a week); 4, early cotyledon embryos (after 30 d); 5, the root tips; 6, stem tips; 7, leaves; 8 lateral buds of somatic embryo plantlets; relative expression level of LhPIN3 under cold (C), heat (D), and drought (E) stress treatments. The TPM value of RNA-seq data from leaf tissues was used to visualize expression trends under different stressors. The Y-axis shows the expression level, while the X-axis indicates different time points of stress treatment. p < 0.5. Data represents mean ± SD from three biological replicates. Different letters mean significantly different at p < 0.05 using Duncan’s multiple range test.
To observe the expression of LhPIN3 in hybrid Liriodendron under cold, heat, and drought stress, three expression trends under different stresses were visualized by the TPM value of RNA-seq data from leaf tissues. The expression of LhPIN3 was upregulated at 1 h but decreased at following time points under cold stress. The expression of LhPIN3 always significantly decreased under high-temperature stress, and there was a reduction under drought stress (Figure 2C–E). This result indicates that LhPIN3 responds to cold, heat, and drought stress, during which its expression changes.
3.3. LhPIN3 Might Rescue the Root Length of the Pin1 in A. thaliana
Given the importance of the PIN3 gene in the auxin transport, we wanted to determine if LhPIN3 has a useful function in A. thaliana. We, therefore, constructed the vector 35S-LhPIN3 (Figure S2) and transformed it into wild-type A. thaliana. Three lines were used to verify that LhPIN3 had been transformed into wild-type plants. Then, we assayed the root length of COL and transgenic plants germinating after 10 d (Figure 3A) and 20 d (Figure 3B). We observed increased root lengths in transformed plants compared to the wild type. ANOVA confirmed that the root length of transgenic plants was significantly longer than wild-type plants (Figure 4A). LhPIN3 may promote root growth since the roots of the transgenic plants were longer than those of the wild-type plants.
Figure 3.
LhPIN3 might rescue the root length of the pin1 in A. thaliana. The root length of wild-type and LhPIN3-OE transgenic plants germinating for 10 d (A) and 20 d (B); the root length of the pin1 mutant, wild-type, and LhPIN3 transgenic plants in the pin1 background germinating for 10 d (C) and 20 d (D). Scale bar = 1 cm.
Figure 4.
Root length of wild-type and transgenic plants. (A) Quantification of the root length of wild-type and LhPIN3-OE plants; OE 1, 2, and 3 represent different LhPIN3-OE plants, respectively. (B) Quantification of the root lengths of wild type, pin1 mutant, and pin1 mutant transformed with LhPIN3; Lines 1, 2, and 3 represent different pin1 mutants transformed with LhPIN3, respectively. ** extremely significant at p < 0.01.
LhPIN3 had the highest expression level in the root tips (Figure 2B), indicating that LhPIN3 may function in root development. Given that AtPIN1 functions in the roots and inflorescence [35], we tested whether LhPIN3 can rescue the A. thaliana pin1 mutant. To accomplish this, ectopic expression of LhPIN3 in the pin1 mutant of A. thaliana was performed. We observed a difference in the root length of the pin1 mutant and transgenic plants after 10 d (Figure 3C) and 20 d (Figure 3D). The root length of pin1 with LhPIN3 overexpression was longer than the pin1 mutant but similar to the wild type (Figure 4B). These data indicate that the LhPIN3 gene rescued the root posture defect of the pin1 mutant.
3.4. LhPIN3 May Have Function in Inflorescence Development
We found that LhPIN3 could not only rescue the root posture defect of the pin1 mutant but could also affect flower development. The COL and LhPIN3 overexpression plants showed that COL had significantly fewer flowers than LhPIN3 (Figure 5A,B and Figure 6A). However, phenotype observation of the pin1 and LhPIN3 transgenic plants on the pin1 background showed that the meristem and flowers formed on the stem tip of transgenic plants in contrast to the needle inflorescence of pin1 (Figure 5C,D). The number of flowers of the pin1 mutant transformed with LhPIN3 was significantly greater than the numbers of the pin1 mutant and was similar to the numbers of the wild type (Figure 6B). Additionally, we found that pin1 mutants transformed with LhPIN3 had more numerous and malformed petals compared to the pin1 mutant, but COL and LhPIN3-overexpressing plants had the same number of petals. These results indicate that LhPIN3 can increase the number of flowers of the pin1 mutant but fails to rescue the number of petal defects in the flowers.
Figure 5.
LhPIN3 might partly rescue the needle inflorescence of pin1 in A. thaliana. The number of flowers of wild-type (A) and LhPIN3-OE transgenic plants (B). Needle-like inflorescence of A. thaliana pin1 mutant (C) and rescued needle-like inflorescence of the pin1 mutant with LhPIN3 (D). The meristem was restored on the stem tip of pin1 mutant transformed with LhPIN3. The red box in the bottom right is an enlarged version of the other red box in the figure; scale bar = 2 cm.
Figure 6.
Number of flowers of wild-type and transgenic plants. (A) Number of flowers of wild-type and LhPIN3-OE plants; OE 1, 2, and 3 represent different LhPIN3-OE plants, respectively. (B) Number of flowers of wild type and pin1 mutant, the number of flowers of pin1 mutant with LhPIN3 transformed. Lines 1, 2, and 3 represent different pin1 mutant transformed with LhPIN3, respectively, ** extremely significant at p < 0.01.
4. Discussion
It has been reported that the expression of PIN3 in Glycine max and O. sativa was observed in the roots [50,51], which suggests that PIN3 plays an important role in root development. In a previous study, quantitative qPCR analyses indicated that LcPIN1a and LcPIN3 showed high expression levels in roots [38]. Our transgenic analysis showed that the average root length of a transgenic plant was 4.3 cm at 10 d, which was longer than the wild-type plants at 1.8 cm. After 20 d, the root system of the transgenic plant was significantly longer than that of the wild-type plant. It has been reported that AtPIN3 is mainly expressed in the root cap and vascular tissue, regulating the redistribution of growth hormone in the root tip of Arabidopsis [23,24]. Furthermore, the polarization of PIN3 promotes the gravitropism of Arabidopsis root tips by enhancing auxin transport to the lower side [52]. Previous studies have shown that PIN3 plays an important role in the initiation and development of lateral roots [53,54], and AUXIN RESPONSE FACTOR7 (ARF7) and ARF7-regulated FOUR LIPS/MYB124 (FLP) is involved in the process by which PIN3 promotes lateral root growth [27]. Additionally, we demonstrated that the average root length of the pin1 mutant with LhPIN3 was 5.5 cm, which was longer than that of the pin1 mutant at 0.6 cm and was not significantly different from the wild-type plant at 4.8 cm. According to the results of the phylogenetic tree of AtPINs, AtPIN1 was similar with AtPIN3, and the analysis of the intron–exon structure suggested that AtPIN3 and AtPIN1 were grouped into one sub-family [14]. Some scholars found that the AtPIN3 protein shares 67% identity with AtPIN1 by isolating PIN3 using probes derived from the conserved region of PIN1 [55]. A previous study indicated that the quadruple mutant of AtPIN1/3/4/7 exhibited more severe defects in the root development than either the pin1 mutant or pin3/4/7 mutant, which showed the redundant function of PIN1 in root development together with PIN3/4/7 [56].
The PIN genes also play a role in inflorescence development. The PIN3 in S. bicolor and G. max were highly expressed in flowers [50,57]. In order to verify the function of LhPIN3, we carried out overexpression analysis of the LhPIN3 in wild-type Arabidopsis. The results show that the number of flowers of transgenic plants was remarkably more than that of COL. A previous study indicated that the pin1 mutant phenotype in Arabidopsis has needle-like inflorescence with no floral meristems at the transverse section top of the axis [58]. The defective phenotype in the pin3 mutant of Arabidopsis has fused petals or misses parts of flowers, including stamens, carpels, sepals, and petals [8]. In order to identify the relationship between the PIN1 and PIN3 genes, we overexpressed LhPIN3 in the pin1 mutant background of Arabidopsis and found that LhPIN3 rescued the number of flowers of the pin1 mutant but could not rescue the pin1 defects in the floral organ. Compared to the needle-like inflorescence of the COL, meristems appeared at the top of the transgenic plants, and deformed flowers with an abnormal number of petals and sepals were formed (Figure S5). Thus, we suggest that 35S:LhPIN3 can increase the number of flowers in Arabidopsis wild-type, likely independently of AtPIN1. A previous study showed that foreign AtPIN3 failed to fully complement the function of PIN1 in the flower development of Arabidopsis pin1 mutant and, thus, resulted in abnormally shaped and an increased number of petals [56]. It was shown that floral meristem formation and differentiation require the establishment of an auxin polar transport system and its normal activity in the early growth stage of Arabidopsis [59]. Furthermore, a previous study found that apical auxin transport mediated by PIN1 is necessary for early gynoecial primordium morphogenesis [8]. The genetic complementation experiments showed that LhPIN3 increased the number of flowers of the pin1 mutant but failed to rescue the defects in flower organ development, such as the number of petals.
The expression of various genes is the response of plants transducing abiotic stress signals into a response for survival [60,61,62]. The current literature shows that the PIN-driven polar auxin transporters play key roles in a plant’s environmental and endogenous signals [52]. The expression of PINs in maize was significantly regulated by drought and salt treatment [21]. Furthermore, PIN3 responds to adversity in different abiotic stress and organization. In abiotic stress, the expression of PIN3 in S. bicolor was almost inhibited by drought stress and salt stress [20]. PIN3c in G. max was strongly down-regulated with drought stress in the shoot, while in the root, GmPIN3a, GmPIN3b, and GmPIN3d were significantly up-regulated with drought stress [57]. A previous study showed that the inhibition of auxin polar transport under cold stress conditions was linked with the auxin efflux carriers’ inhibition, including PIN3 proteins [50]. In our study, we found that the expression of PIN3 in leaves decreased under hot and drought stresses, but increased under cold stress for 1 h and then decreased. The molecular mechanisms employed by LhPIN3 to regulate the abiotic stress of somatic embryo plants are still unknown. The expression of LcPIN3 in leaves showed a tendency of first increasing and then decreasing [38]. The distinction of PIN3 expression remains to be studied in different species.
5. Conclusions
We cloned the PIN3 gene from hybrid Liriodendron and measured its expression level in different tissues of somatic embryo plants using qRT-PCR. Sequence analysis showed that LhPIN3 contained a complete open reading frame of 1917 bp that encoded a polypeptide containing 638 amino acids. The LhPIN3 protein is most similar with the VvPIN3 protein. LhPIN3 had its highest expression level in the roots. We transformed LhPIN3 genes into the wild type and pin1 mutant of Arabidopsis and obtained positive transgenic plants. These results demonstrate that LhPIN3 overexpression can rescue the defective phenotype of pin1, including the needle-like inflorescence and the shorter root.
Supplementary Materials
The following supporting information can be downloaded at: https://www.mdpi.com/article/10.3390/f13040568/s1, Figure S1: Hybrid Liriodendron materials from different periods, Figure S2: The structure of constructed vector of PBI 121, Figure S3: PCR detection of T3 generation transgenic Arabidopsis. Figure S4: ORF analysis of genes LhPIN3, Figure S5: The abnormal flower of pin1 mutant with LhPIN3, Table S1: Primers used for LhPIN3 cloning, Table S2: Primers used for qPCR analysis, Table S3: Primers for adding restriction sites, Table S4: Primers used for PCR of T3 generation plants, Table S5: PIN genes used for phylogenic analysis and their NCBI/phytozome accession numbers.
Author Contributions
Conceptualization and writing-original draft, R.L.; data curation and visualization, Y.P.; Formal analysis and validation, L.H.; Writing-review & editing, D.Y.; Funding acquisition and investigation, J.C.; methodology, J.S.; project administration, F.X.; resources, Y.L.; software, Z.H.; supervision, M.Y. All authors have read and agreed to the published version of the manuscript.
Funding
This research was supported by the Scientific and Technological Innovation Project of the Jiangxi Forestry Bureau (No. 2020-11), the Youth Foundation of the Natural Science Foundation of Jiangsu Province (No. BK20210614), and the Priority Academic Program Development of Jiangsu Higher Education Institutions.
Data Availability Statement
All transcriptome data analyzed has been published on the NCBI website, cold and heat stress accession numbers were PRJNA679089 and drought stress accession number was PRJNA679101.
Acknowledgments
We would like to thank Ye Lu at Nanjing Forestry University (NJFU) for providing us with the materials needed for the experiment. We also thank Yan Pan (NJFU) and Junnan Huo (NJFU) for assistance with figure formatting and Lingfeng Hu (NJFU) for helpful discussion.
Conflicts of Interest
The authors declare no conflict of interest.
References
- Sauer, M.; Kleine-Vehn, J. PIN-FORMED and PIN-LIKES auxin transport facilitators. Development 2019, 146, dev168088. [Google Scholar] [CrossRef] [Green Version]
- Friml, J.; Palme, K. Polar auxin transport—Old questions and new concepts? Plant Mol. Biol. 2002, 3, 273–284. [Google Scholar] [CrossRef]
- Enders, T.A.; Strader, L.C. Auxin activity: Past, present, and future. Am. J. Bot. 2015, 2, 180–196. [Google Scholar] [CrossRef] [Green Version]
- Blakely, L.M.; Evans, T.A. Cell dynamics studies on the pericycle of radish seedling roots. Plant Sci. Lett. 1979, 14, 79–83. [Google Scholar] [CrossRef]
- Strader, L.C.; Zhao, Y. Auxin perception and downstream events. Curr. Opin. Plant Biol. 2016, 33, 8–14. [Google Scholar] [CrossRef] [Green Version]
- Petrásĕk, J.; Friml, J. Auxin transport routes in plant development. Development 2009, 136, 2675–2688. [Google Scholar] [CrossRef] [Green Version]
- Sabatini, S.; Beis, D.; Wolkenfelt, H.; Murfett, J.; Guilfoyle, T.; Malamy, J.; Benfey, P.; Leyser, O.; Bechtold, N.; Weisbeek, P.; et al. An auxin-dependent distal organizer of pattern and polarity in the arabidopsis root. Cell 1999, 99, 463–472. [Google Scholar] [CrossRef] [Green Version]
- Benková, E.; Michniewicz, M.; Sauer, M.; Teichmann, T.; Seifertová, D.; Jürgens, G.; Friml, J. Local, efflux-dependent auxin gradients as a common module for plant organ formation. Cell 2003, 5, 591–602. [Google Scholar] [CrossRef] [Green Version]
- Mattsson, J.; Ckurshumova, W.; Berleth, T. Auxin signaling in Arabidopsis leaf vascular development. Plant Physiol. 2003, 131, 1327–1339. [Google Scholar] [CrossRef] [Green Version]
- Overvoorde, P.; Fukaki, H.; Beeckman, T. Auxin control of root development. Cold Spring Harb. Perspect. Biol. 2010, 2, a001537. [Google Scholar] [CrossRef] [Green Version]
- Olatunji, D.; Geelen, D.; Verstraeten, I. Control of endogenous auxin levels in plant root development. Int. J. Mol. Sci. 2017, 18, 2587. [Google Scholar] [CrossRef] [Green Version]
- Korasick, D.A.; Enders, T.A.; Strader, L.C. Auxin biosynthesis and storage forms. J. Exp. Bot. 2013, 64, 2541–2555. [Google Scholar] [CrossRef] [Green Version]
- Band, L.R.; Wells, D.M.; Fozard, J.A.; Ghetiu, T.; French, A.P.; Pound, M.P.; Wilson, M.H.; Yu, L.; Li, W.; Hijazi, H.I.; et al. Systems analysis of auxin transport in the Arabidopsis root apex. Plant Cell 2014, 26, 862–875. [Google Scholar] [CrossRef] [Green Version]
- Paponov, I.A.; Teale, W.D.; Trebar, M.; Blilou, I.; Palme, K. The PIN auxin efflux facilitators: Evolutionary and functional perspectives. Trends Plant Sci. 2005, 10, 170–177. [Google Scholar] [CrossRef]
- Adamowski, M.; Friml, J. PIN-dependent auxin transport: Action, regulation, and evolution. Plant Cell 2015, 27, 20–32. [Google Scholar] [CrossRef] [Green Version]
- Cazzonelli, C.I.; Vanstraelen, M.; Simon, S.; Yin, K.; Carron-Arthur, A.; Nisar, N.; Tarle, G.; Cuttriss, A.J.; Searle, I.R.; Benkova, E.; et al. Role of the Arabidopsis PIN6 auxin transporter in auxin homeostasis and auxin-mediated development. PLoS ONE 2013, 8, e70069. [Google Scholar] [CrossRef] [Green Version]
- Keek, P.; Skpa, P.; Libus, J.; Naramoto, S.; Tejos, R.; Friml, J.; Zaímalová, E. The PIN-FORMED (PIN) protein family of auxin transporters. Genome Biol. 2009, 10, 249. [Google Scholar]
- Naramoto, S. Polar transport in plants mediated by membrane transporters: Focus on mechanisms of polar auxin transport. Curr. Opin. Plant Biol. 2017, 40, 8–14. [Google Scholar] [CrossRef]
- Zhou, J.-J.; Luo, J. The PIN-FORMED auxin efflux carriers in plants. Int. J. Mol. Sci. 2018, 19, 2759. [Google Scholar] [CrossRef] [Green Version]
- Shen, C.J.; Bai, Y.H.; Wang, S.K.; Zhang, S.N.; Wu, Y.R.; Chen, M.; Jiang, D.A.; Qi, Y.H. Expression profile of PIN, AUX/LAX and PGP auxin transporter gene families in Sorghum bicolor under phytohormone and abiotic stress. FEBS J. 2010, 277, 2954–2969. [Google Scholar] [CrossRef]
- Yue, R.; Tie, S.; Sun, T.; Zhang, L.; Yang, Y.; Qi, J.; Yan, S.; Han, X.; Wang, H.; Shen, C. Genome-wide identification and ex-pression profiling analysis of ZmPIN, ZmPILS, ZmLAX and ZmABCB auxin transporter gene families in maize (Zea mays L.) under various abiotic stresses. PLoS ONE 2015, 3, 0118751. [Google Scholar]
- Huang, X.; Bai, X.; Guo, T.; Xie, Z.; Laimer, M.; Du, D.; Gbokie, T.; Zhang, Z.; He, C.; Lu, Y.; et al. Genome-wide analysis of the PIN auxin efflux carrier gene family in coffee. Plants 2020, 9, 1061. [Google Scholar] [CrossRef] [PubMed]
- Gälweiler, L.; Guan, C.; Müller, A.; Wisman, E.; Mendgen, K.; Yephremov, A.; Palme, K. Regulation of polar auxin transport by AtPIN1 in Arabidopsis vascular tissue. Science 1998, 282, 2226–2230. [Google Scholar] [CrossRef] [PubMed] [Green Version]
- Blilou, I.; Xu, J.; Wildwater, M.; Willemsen, V.; Paponov, I.; Friml, J.; Heidstra, R.; Aida, M.; Palme, K.; Scheres, B. The PIN auxin efflux facilitator network controls growth and patterning in Arabidopsis roots. Nature 2005, 433, 39–44. [Google Scholar] [CrossRef] [PubMed]
- Chen, R.; Hilson, P.; Sedbrook, J.; Rosen, E.; Caspar, T. The Arabidopsis thaliana AGRAVITROPIC 1 gene encodes a component of the polar-auxin-transport efflux carrier. Proc. Natl. Acad. Sci. USA 1998, 95, 15112–15117. [Google Scholar] [CrossRef] [Green Version]
- Keuskamp, D.H.; Pollmann, S.; Voesenek, L.; Peeters, A.; Pierik, R. Auxin transport through PIN-FORMED 3 (PIN3) controls shade avoidance and fitness during competition. Proc. Natl. Acad. Sci. USA 2010, 52, 22740–22744. [Google Scholar] [CrossRef] [Green Version]
- Qian, C.; Yang, L.; Maere, S.; Lee, E.; Vanneste, S. A coherent transcriptional feed-forward motif model for mediating auxin-sensitive PIN3 expression during lateral root development. Nat. Commun. 2015, 6, 8821. [Google Scholar]
- Friml, J.; Benková, E.; Blilou, I.; Wisniewska, J.; Palme, K. AtPIN4 mediates sink-driven auxin gradients and root patterning in Arabidopsis. Cell 2002, 5, 661–673. [Google Scholar] [CrossRef] [Green Version]
- Mravec, J.; Skpa, P.; Bailly, A.; Hoyerová, K.; Keek, P.; Bielach, A.; Petráek, J.; Zhang, J.; Gaykova, V.; Stierhof, Y.D. Subcellular homeostasis of phytohormone auxin is mediated by the ER-localized PIN5 transporter. Nature 2009, 459, 1136–1140. [Google Scholar] [CrossRef]
- Ditengou, F.A.; Gomes, D.; Nziengui, H.; Kochersperger, P.; Lasok, H.; Medeiros, V.; Paponov, I.A.; Nagy, S.K.; Nádai, T.V.; Mészáros, T.; et al. Characterization of auxin transporter PIN6 plasma membrane targeting reveals a function for PIN6 in plant bolting. New Phytol. 2017, 217, 1610–1624. [Google Scholar] [CrossRef] [Green Version]
- Michel, R.R.; Sascha, W.; Jürgen, K.V. PIN7 auxin carrier has a preferential role in terminating radial root expansion in Arabidopsis thaliana. Int. J. Mol. Sci. 2018, 4, 1238. [Google Scholar]
- Lee, H.; Ganguly, A.; Lee, R.D.; Park, M.; Cho, H.T. Intracellularly localized PIN-FORMED8 promotes lateral root emergence in Arabidopsis. Front. Plant Sci. 2020, 10, 1808. [Google Scholar] [CrossRef] [PubMed]
- Feraru, E.; Vosolsobě, S.; Feraru, M.I.; Petrášek, J.; Kleine-Vehn, J. Evolution and structural diversification of PILS putative auxin carriers in plants. Front. Plant Sci. 2012, 3, 227. [Google Scholar] [CrossRef] [Green Version]
- Cristian, F.; Silvia, F.; Serena, V. The maize PIN gene family of auxin transporters. Front. Plant Sci. 2012, 3, 16. [Google Scholar]
- Vieten, A.; Vanneste, S.; Wisniewska, J.; Benkova, E.; Benjamins, R.; Beeckman, T.; Luschnig, C.; Friml, J. Functional redundancy of PIN proteins is accompanied by auxin-dependent cross-regulation of PIN expression. Development 2005, 20, 4521–4531. [Google Scholar] [CrossRef] [PubMed] [Green Version]
- Jin, G.-Q.; Mao, G.-Y.; Li, D.-W.; Wan, Y.; Zhu, L.-H. First report of Alternaria alternata causing leaf spots of Liriodendron chinense × tulipifera in China. J. Plant Pathol. 2021, 103, 689–690. [Google Scholar] [CrossRef]
- Jinhui Chen, Z.H.X.G. Liriodendron genome sheds light on angiosperm phylogeny and species–pair differentiation. Sci. Total Environ. 2019, 5, 18–25. [Google Scholar]
- Hu, L.; Wang, P.; Long, X.; Wu, W.; Zhang, J.; Pan, Y.; Cheng, T.; Shi, J.; Chen, J. The PIN gene family in relic plant L. chinense: Genome-wide identification and gene expression profiling in different organizations and abiotic stress responses. Plant Physiol. Biochem. 2021, 162, 634–646. [Google Scholar] [CrossRef]
- Kpczyńska, E.; Orowska, A. Profiles of endogenous ABA, bioactive GAs, IAA and their metabolites in Medicago truncatula Gaertn. non-embryogenic and embryogenic tissues during induction phase in relation to somatic embryo formation. Planta 2021, 253, 67. [Google Scholar] [CrossRef]
- Zhai, S.; Cai, W.; Xiang, Z.; Chen, C.; Lu, Y.; Yuan, T. PIN3-mediated auxin transport contributes to blue light-induced adventitious root formation in Arabidopsis. Plant Sci. 2021, 312, 111044. [Google Scholar] [CrossRef]
- Yuan, T.T.; Xiang, Z.X.; Li, W.; Gao, X.; Lu, Y. Osmotic stress represses root growth by modulating the transcriptional regulation of PIN-FORMED3. New Phytol. 2021, 232, 1661–1673. [Google Scholar] [CrossRef] [PubMed]
- Jinhui, C.; Jisen, S.; Qiang, Z.; Minren, H. Studies on the somatic embryogenesis of liriodendron hybrids (L. chinense × L. tulipifera). Sci. Silvae Sin. 2003, 4, 49–53. [Google Scholar]
- Wu, W.; Zhu, S.; Zhu, L.; Wang, D.; Liu, Y.; Liu, S.; Zhang, J.; Hao, Z.; Lu, Y.; Cheng, T.; et al. Characterization of the Liriodendron chinense MYB gene family and its role in abiotic stress response. Front. Plant Sci. 2021, 12, 641280. [Google Scholar] [CrossRef] [PubMed]
- Clough, S.J.; Bent, A.F. Floral dip: A simplified method for Agrobacterium-mediated transformation of Arabidopsis thaliana. Plant J. 1998, 16, 735–743. [Google Scholar] [CrossRef] [PubMed] [Green Version]
- Zhai, Z.H.; Chen, X.N.; Wang, J. Primer design with primer premier 5.0. Northwest Med. Educ. 2008, 16, 6–8. [Google Scholar]
- Saitou, N.; Nei, M. The neighbor-joining method: A new method for reconstructing phylogenetic trees. Mol. Biol. Evol. 1987, 4, 406. [Google Scholar] [CrossRef]
- Felsenstein, J. Confidence limits on phylogenies: An approach using the bootstrap. Evolution 1985, 4, 783–791. [Google Scholar] [CrossRef]
- Kumar, S.; Stecher, G.; Tamura, K. MEGA7: Molecular evolutionary genetics analysis version 7.0 for bigger datasets. Mol. Biol. Evol. 2016, 33, 1870–1874. [Google Scholar] [CrossRef] [Green Version]
- Rychlik, W. OLIGO 7 primer analysis software. PCR Primer Des. 2007, 402, 35–59. [Google Scholar] [CrossRef]
- Shibasaki, K.; Uemura, M.; Tsurumi, S.; Rahman, A. Auxin response in Arabidopsis under cold stress: Underlying molecular mechanisms. Plant Cell 2009, 12, 3823–3838. [Google Scholar]
- Miyashita, Y.; Takasugi, T.; Ito, Y. Identification and expression analysis of PIN genes in rice. Plant Sci. 2010, 178, 424–428. [Google Scholar] [CrossRef]
- Habets, M.E.; Offringa, R. PIN-driven polar auxin transport in plant developmental plasticity: A key target for environmental and endogenous signals. New Phytol. 2014, 2, 362–377. [Google Scholar] [CrossRef] [PubMed]
- Lucas, M.; Swarup, R.; Paponov, I.A.; Swarup, K.; Casimiro, I.; Lake, D.; Peret, B.; Zappala, S.; Mairhofer, S.; Whitworth, M.; et al. SHORT-ROOT regulates primary, lateral, and adventitious root development in Arabidopsis. Plant Physiol. 2011, 155, 384–398. [Google Scholar] [CrossRef] [PubMed] [Green Version]
- De Smet, I.; Tetsumura, T.; De Rybel, B.; Frey, N.F.D.; Laplaze, L.; Casimiro, I.; Swarup, R.; Naudts, M.; Vanneste, S.; Audenaert, D.; et al. Auxin-dependent regulation of lateral root positioning in the basal meristem of Arabidopsis. Development 2007, 134, 681–690. [Google Scholar] [CrossRef] [PubMed] [Green Version]
- Friml, J.; Wiśniewska, J.; Benková, E.; Mendgen, K.; Palme, K. Lateral relocation of auxin efflux regulator PIN3 mediates tropism in Arabidopsis. Nature 2002, 415, 806–809. [Google Scholar] [CrossRef] [PubMed] [Green Version]
- Zhang, Y.; Rodriguez, L.; Li, L.; Zhang, X.; Friml, J. Functional innovations of PIN auxin transporters mark crucial evolutionary transitions during rise of flowering plants. Sci. Adv. 2020, 50, 8895. [Google Scholar] [CrossRef]
- Wang, Y.; Chai, C.; Valliyodan, B.; Maupin, C.; Annen, B.; Nguyen, H.T. Genome-wide analysis and expression profiling of the PIN auxin transporter gene family in soybean (Glycine max). BMC Genom. 2015, 16, 951. [Google Scholar] [CrossRef] [Green Version]
- Okada, K.; Ueda, J.; Komaki, M.K.; Bell, C.J.; Shimura, Y. Requirement of the auxin polar transport system in early stages of Arabidopsis floral bud formation. Plant Cell 1991, 7, 677–684. [Google Scholar]
- Okal, M.; Miyamoto, K.; Okada, K.; Ueda, J. Auxin polar transport and flower formation in Arabidopsis thaliana transformed with indoleacetamide hydrolase (iaaH) gene. Plant Cell Physiol. 1999, 40, 231–237. [Google Scholar] [CrossRef] [Green Version]
- Cao, Y.; Shan, T.; Fang, H.; Sun, K.; Shi, W.; Tang, B.; Wu, J.; Wang, K.; Li, P.; Wang, B. Genome-wide analysis reveals the spatiotemporal expression patterns of SOS3 genes in the maize B73 genome in response to salt stress. BMC Genom. 2022, 23, 60. [Google Scholar] [CrossRef]
- Cai, Z.; Wang, C.; Chen, C.; Zou, L.; Yin, S.; Liu, S.; Yuan, J.; Wu, N.; Liu, N.W.X. Comparative transcriptome analysis reveals variations of bioactive constituents in Lonicera japonica flowers under salt stress. Plant Physiol. Biochem. 2022, 173, 87–96. [Google Scholar] [CrossRef] [PubMed]
- Xu, Y.; Shi, F.; Li, Y.; Zong, S.; Tao, J. Genome-wide identification and expression analysis of the Hsp gene superfamily in Asian long-horned beetle (Anoplophora glabripennis). Int. J. Biol. Macromol. 2022, 200, 583–592. [Google Scholar] [CrossRef] [PubMed]
Publisher’s Note: MDPI stays neutral with regard to jurisdictional claims in published maps and institutional affiliations. |
© 2022 by the authors. Licensee MDPI, Basel, Switzerland. This article is an open access article distributed under the terms and conditions of the Creative Commons Attribution (CC BY) license (https://creativecommons.org/licenses/by/4.0/).





