Effect of Corrosion-Induced Damage on Fatigue Behavior Degradation of ZCuAl8Mn13Fe3Ni2 Nickel–Aluminum Bronze Under Accelerated Conditions
Abstract
1. Introduction
2. Accelerated Corrosion Test and Methods for Nickel–Aluminum Bronze in Marine Environments
2.1. Electrochemical Properties of Nickel–Aluminum Bronze in Accelerated Corrosion Conditions
2.2. Corrosion Testing in Accelerated Corrosion Conditions
2.2.1. Corrosion Test
2.2.2. Accelerated Corrosion Weight Loss Analysis
2.2.3. Scanning of Surface Corrosion Morphology at Different Corrosion Stages
3. Fatigue Properties of Specimens After Accelerated Corrosion
3.1. Fatigue Test and Specimens
3.2. S–N Curves Without Corrosion
3.3. Fatigue Life After Accelerated Corrosion
3.4. Fatigue Fracture Surface Analysis of Pre-Corroded Specimens
4. Corrosion Fatigue Numerical Simulations
4.1. Theory of Corrosion Fatigue
4.1.1. Theory of Corrosion
4.1.2. Corrosion–Fatigue Synergy
4.2. Simulation Models and Parameters of Corrosion Fatigue
4.2.1. Parameter Settings
4.2.2. Mesh Generation and Governing Equations
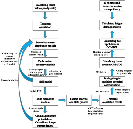
4.2.3. Process of Corrosion Fatigue Numerical Simulation
5. Fatigue Life Prediction in Seawater Corrosion Environments
5.1. Model Validation
5.1.1. Corrosion Rate
5.1.2. Corrosion Fatigue Life Prediction
- For the no corrosion condition, the predicted life showed a 4.90% deviation from experiments, within the 10% acceptable threshold.
- For the pre-corrosion condition (15d/30d exposure), prediction errors reached 15.71% and 11.94%, respectively, all below the 20% margin.
- Comparison between the no corrosion and coupled corrosion–fatigue conditions revealed an 11.64% life reduction, demonstrating the coupled corrosion–fatigue interaction mechanism.
5.1.3. S–N Curve Modification After Accelerated Corrosion
6. Conclusions
- Elevating the temperature of the corrosion solution and decreasing the pH value have a significant impact on enhancing the corrosion rate of the ZCuAl8Mn13Fe3Ni2 nickel–aluminum bronze. Using the test solution of 0.6 mol/L NaCl + 0.1 mol/L H3PO4-NaH2PO4 buffer solution + 1.0 mol/L H2O2 + 0.1 mL/500 mL concentrated hydrochloric acid for the acceleration test has good corrosion acceleration. The corrosion weight loss of the material in the corrosion acceleration environment for 15 days is equivalent to that in the full immersion zone of natural seawater for 56 months, and the corrosion acceleration multiple is approximately 110.83 times.
- In the environment of the corrosion acceleration solution, due to the stress concentration caused by the corrosion pits on the material surface, the fatigue life of nickel–aluminum bronze is significantly reduced. The average fatigue life of the pre-corroded specimens for 15–30 days is approximately 27.18–34.14% of that of the original specimens. With the generation of a large amount of stable corrosion products in the later stage of the test, the densification and protective ability of the rust layer are significantly improved. Therefore, with the increase of the corrosion cycle, the attenuation trend of the fatigue life gradually slows down.
- The combined simulation method of corrosion fatigue based on COMSOL and MATLAB proposed in this paper can accurately simulate the influence of corrosion damage on the fatigue performance of materials. The average deviation of corrosion damage simulation based on corrosion weight loss is 0.61%, and the average error of the fatigue prediction of pre-corroded specimens is 13.82%.
- Taking into account the impact of seawater corrosion on material performance, the S–N curves of nickel–aluminum bronze in the corrosive environment were modified. Pre-corrosion has a negative impact on the fatigue performance of specimens. With the increase of pre-corrosion time (from 0 days to 15 days and then to 30 days), the fatigue strength of specimens decreases, and fatigue failure is more likely to occur.
Author Contributions
Funding
Institutional Review Board Statement
Informed Consent Statement
Data Availability Statement
Conflicts of Interest
References
- Cao, P.; Zhou, T.; Bai, X.; Yuan, C. Research Progress on Corrosion and Protection in Deep-Sea Environment. J. Chin. Soc. Corros. Prot. 2015, 35, 12–20. [Google Scholar]
- Wang, X.M. Accident Analysis of Marine Propeller Erosion. World Shipp. 2011, 193, 10–12. [Google Scholar]
- Bertoglio, C.; Gaggero, S.; Rizzo, C.; Viviani, M.; Vaccaro, C.; Conti, F. Improvements in Fatigue Strength Assessment of Marine Propellers. In Analysis and Design of Marine Structures V; CRC Press: Boca Raton, FL, USA, 2015; p. 213. [Google Scholar]
- Bertoglio, C.; Gaggero, S.; Rizzo, C.M.; Viviani, M. Direct Scantling Assessment of Propeller Blades. Appl. Ocean Res. 2016, 59, 589–605. [Google Scholar] [CrossRef]
- Bertoglio, C.; Rizzo, C.M. Survey on Fatigue Strength of Cast Bronzes Intended for Marine Propellers. Fatigue Fract. Eng. Mater. Struct. 2016, 39, 793–816. [Google Scholar] [CrossRef]
- Su, Q.; Xu, X.; Liu, Z.; Liu, J.; Ma, Y. Research progress of analysis methods for mechanical properties of metal pitting experimental components. Technol. Dev. Chem. Ind. 2023, 52, 41–47. [Google Scholar]
- Zhu, F.; Persson, D.; Thierry, D. Formation of corrosion products on open and confined metal surfaces exposed to periodic wet/dry conditions: A comparison between zinc and electrogalvanized steel. Corrosion 2001, 57, 582–590. [Google Scholar] [CrossRef]
- Zhang, W.; Luo, X.; Chen, F.; Sun, C.; Cai, J.; Cha, X. Comparison of test results between exposing at marine environment and laboratory accelerated corrosion of high manganese steel. Phys. Test. Chem. Anal. (Part A Phys. Test.) 2022, 58, 5–10. [Google Scholar]
- Zhu, Y.; Li, J.; Dai, L.; Wang, W.; Zhang, W. Accelerated corrosion test and result analysis of extracurricular equipment box in simulated marine atmospheric environment. Equip. Environ. Eng. 2024, 21, 96–104. [Google Scholar]
- Zhang, C.D.; Liu, B.; Shi, Z.Y.; Liu, Y.; Cao, Q.; Jian, D. Research progress on seawater corrosion behavior of nickel-aluminum bronze alloys. J. Chin. Soc. Corros. Prot. 2022, 42, 25–33. [Google Scholar]
- Sterling, A.; Atrens, A.; Smith, O.I. Accelerated atmospheric corrosion of copper and copper alloys. Br. Corros. J. 2013, 25, 271–278. [Google Scholar] [CrossRef]
- Phull, B. Marine corrosion. In Marine Corrosion; Elsevier Science: Amsterdam, The Netherlands, 2010; pp. 1107–1148. [Google Scholar]
- Wang, H.; Han, E. Research progress of numerical simulation on corrosion of aircraft structure. Equip. Environ. Eng. 2020, 17, 61–65. [Google Scholar]
- Wang, A.D.; Chen, Y.L.; Huang, H.L.; Xing, S.H.; Zhao, H.J. Boundary element simulation and verification of galvanic corrosion of dissimilar metal structures. J. Nanjing Univ. Aeronaut. Astronaut. 2017, 49, 62–68. [Google Scholar]
- Jia, J.X.; Song, G.; Atrens, A. Experimental measurement and computer simulation of galvanic corrosion of magnesium coupled to steel. Adv. Eng. Mater. 2007, 9, 65–74. [Google Scholar] [CrossRef]
- Malki, B.; Baroux, B. Computer simulation of the corrosion pit growth. Corros. Sci. 2005, 47, 171–182. [Google Scholar] [CrossRef]
- Pérez-Broate, C.F.; Caprio, D.D.; Féron, D.; De Lamare, J.; Chaussé, A. Three dimensional discrete stochastic model of occluded corrosion cell. Corros. Sci. 2016, 111, 230–241. [Google Scholar] [CrossRef]
- Knysh, V.; Solovei, S.; Motrunich, S.; Nyrkova, L.; Yıldırım, H.C. Influence of the accelerated corrosion exposure on the fatigue behaviour of welded joints treated by high frequency mechanical impact. Int. J. Fatigue 2021, 149, 106272. [Google Scholar] [CrossRef]
- Liang, J.; Yao, J.; Zhang, Y. Fatigue behavior of weathering steel without coating after corrosion. Ind. Constr. 2018, 48, 149–153. [Google Scholar]
- Zhang, Y.; Zheng, K.; Zhu, J.; Lei, M.; Feng, X. Research on corrosion and fatigue performance of weathering steel and high-performance steel for bridges. Constr. Build. Mater. 2021, 289, 123108. [Google Scholar] [CrossRef]
- Chen, L.; Luo, Y.; Zhang, Y.; Li, H.; Li, X.; Liao, W. Effect of pre-corrosion by salt spray on extremely low cycle fatigue performance of HRB400E seismic steel bar. Chin. J. Mater. Res. 2021, 35, 101–109. [Google Scholar]
- Alexopoulos, D.N.; Proiou, A.; Dietzel, W.; Blawert, C.; Heitmann, V.; Zheludkevich, M.; Kourkoulis, S.K. Mechanical properties degradation of (Al-Cu-Li) 2198 alloy due to corrosion exposure. Procedia Struct. Integr. 2016, 2, 2597–2603. [Google Scholar] [CrossRef]
- Kim, S.; Burns, T.J.; Gangloff, P.R. Fatigue crack formation and growth from localized corrosion in Al–Zn–Mg–Cu. Eng. Fract. Mech. 2008, 76, 651–667. [Google Scholar] [CrossRef]
- Zhang, R.; Wei, P.; Wang, K.; Song, P.; Guo, X.; Zeng, Q.; Li, S. An accelerated corrosion-fatigue testing method for marine high-strength steel based on equivalence principle of fatigue crack growth. Ocean Eng. 2024, 314, 119706. [Google Scholar] [CrossRef]
- GB/T 17848-1999; Test Methods for Electrochemical Performance of Sacrificial Anodes. Standardization Administration of China: Beijing, China, 1999.
- GB/T 6384-2008; Methods of Seawater Corrosion Testing for Metal Materials Used in Ships and Marine Engineering in Natural Environments. Standardization Administration of China: Beijing, China, 2008.
- Peng, W.S.; Duan, T.G.; Hou, J.; Ma, L.; Liu, S.T.; Guo, W.M. Corrosion behavior of B10 copper-nickel alloy after full immersion in indoor simulated seawater and real seawater. Equip. Environ. Eng. 2020, 17, 63–69. [Google Scholar]
- Germanischer Lloyd. Guidelines for the Construction of Polar Class Ships; Germanischer Lloyd: Hamburg, Germany, 2008. [Google Scholar]
- Transport Safety Agency. Ice Class Regulations 2010: Finnish-Swedish Ice Class Rules 2010; Transport Safety Agency: Helsinki, Finland, 2010. [Google Scholar]
- Webb, A.W.O.; Eames, C.F.W.; Tuffrey, A. Factors Affecting Design Stresses in Marine Propellers. In Propellers ‘75 Symposium; SNAME: Philadelphia, PA, USA, 1975. [Google Scholar]
- May, T.P. Corrosion Fatigue of Large Ship Propeller Alloys. In Propellers ‘75 Symposium; SNAME: Philadelphia, PA, USA, 1975. [Google Scholar]
- Czyryca, E.J.; Niederberger, R.B. Mechanical, Fatigue and Corrosion Properties of Propeller Bronzes. In Propellers ‘75 Symposium; SNAME: Philadelphia, PA, USA, 1975. [Google Scholar]
- Shi, Z.Y. Integrated Design and Calculation Method for Semi-Submerged Propellers Under Strong Dynamic Loads. Master’s Thesis, China Ship Research Institute, Beijing, China, 2023. [Google Scholar]
- Zhang, C. Study on Residual Life and Residual Strength of Metallic Materials with Corrosion Damage. Ph.D. Thesis, Nanjing University of Aeronautics and Astronautics, Nanjing, China, 2012. [Google Scholar]
- Mokhtari, E.; Heidarpour, A.; Javidan, F. Mechanical performance of high strength steel under corrosion: A review study. J. Constr. Steel Res. 2024, 220, 108840. [Google Scholar] [CrossRef]
- Nernst, W. Die elektromotorische Wirksamkeit der Ionen [The electromotive effectiveness of ions]. Z. Für Phys. Chem. 1889, 4, 129–181. [Google Scholar] [CrossRef]
- Butler, J.A.V. Studies in heterogeneous equilibria. Part II. The kinetic interpretation of the Nernst theory of electromotive force. Trans. Faraday Soc. 1924, 19, 734–739. [Google Scholar] [CrossRef]
- Volmer, M. Zur Theorie der elektrolytischen Doppelschicht [On the theory of the electrolytic double layer]. Z. Für Phys. Chem. 1930, 150, 203–213. [Google Scholar]
- Tafel, J. Über die Polarisation bei kathodischer Wasserstoffentwicklung [On the polarization during cathodic hydrogen evolution]. Z. Für Phys. Chem. 1905, 50, 641–712. [Google Scholar] [CrossRef]
- Gutman, L. Mechanical Chemistry and Corrosion Protection of Metals; Science Press: Beijing, China, 1989. [Google Scholar]
- Jin, S. Mechanical Chemistry of Metals and Corrosion Protection; Science Press: Beijing, China, 1989. [Google Scholar]
- Cheng, Y.F.; Xu, L. Development of a finite element model for simulation and prediction of mechano-electrochemical effect of pipeline corrosion. Corros. Sci. 2013, 73, 150–160. [Google Scholar]
- Nernst, W. Zur Kinetik der in Lösung befindlichen Körper: I. Theorie der Diffusion [On the kinetics of substances in solution: I. Theory of diffusion]. Z. Für Phys. Chem. 1888, 2, 613–637. [Google Scholar] [CrossRef]
- Planck, M. Über die Erregung von Electricität und Wärme in Electrolyten [On the generation of electricity and heat in electrolytes]. Ann. Der Phys. 1890, 275, 161–186. [Google Scholar] [CrossRef]
- Ohm, G.S. Die Galvanische Kette, Mathematisch Bearbeitet [The Galvanic Circuit, Treated Mathematically]; T.H. Riemann: Berlin, Germany, 1827. [Google Scholar]























| Composition | Al | Mn | Fe | Ni | Zn | Pb | Si | C | Cu |
|---|---|---|---|---|---|---|---|---|---|
| Mass Fraction % | 8.0 | 13.0 | 3.0 | 2.0 | <0.3 | <0.02 | <0.15 | <0.1 | Balance |
| Batch Number | Temperature °C | PH Value | Environment | Self-Corrosion Current Density, μA·cm−2 | Self-Corrosion Potential, V |
|---|---|---|---|---|---|
| 1 | 25 | 7 | Artificial Seawater | 1.413 | −0.250 |
| 2 | 25 | 7 | Natural Seawater | 1.349 | −0.212 |
| 3 | 50 | 1 | 0.1 mol/L HCl | 7.943 | −0.309 |
| 4 | 50 | 0.5 | 0.316 mol/L HCl | 11.480 | −0.288 |
| 5 | 60 | 1 | 0.1 mol/L HCl | 9.120 | −0.312 |
| 6 | 60 | 0.5 | 0.316 mol/L HCl | 12.288 | −0.287 |
| 7 | 25 | -- | A solution containing 0.6 mol/L NaCl, 0.1 mol/L H3PO4, 0.1 mol/L NaH2PO4 as a buffer, and 1 mol/L H2O2, with hydrochloric acid added at a volume fraction of 0.1 mL per 500 mL [24] | 288.403 | 0 |
| Component | NaCl | MgCl2 | Na2SO3 | CaCl2 | KCl |
|---|---|---|---|---|---|
| Content, g/L | 24.53 | 5.20 | 4.09 | 1.16 | 0.695 |
| Component | NaHCO3 | KBr | H3BO3 | SrCl2 | NaF |
| Content, g/L | 0.201 | 0.101 | 0.027 | 0.025 | 0.003 |
| Parameter | Sa/μm | Sku | Sp/μm | Sq/μm | Ssk | Sv/μm | Sz/μm |
|---|---|---|---|---|---|---|---|
| 15d | 16.930 | 13.562 | 319.717 | 33.666 | −2.481 | −414.931 | 734.648 |
| 30d | 32.930 | 6.354 | 136.087 | 45.181 | −1.257 | −256.204 | 392.291 |
| Operating Conditions | Specimen Number | Loading Frequency Hz | Loading Range (Axial Normal Stress) MPa | Stress Amplitude MPa | Fatigue Life | Percentage Reduction % |
|---|---|---|---|---|---|---|
| No corrosion | NC-1 | 5 | 112.32–561.6 | 224.64 | 82,655 | -- |
| NC-2 | 5 | 112.32–561.6 | 224.64 | 86,100 | -- | |
| NC-3 | 30 | 48–480 | 216 | 148,842 | -- | |
| NC-4 | 30 | 10–300 | 145 | 11.26 × 105 | -- | |
| Unbroken | NC-5 | 30 | 13–224 | 105.5 | -- | -- |
| NC-6 | 30 | 10–267 | 128.5 | -- | -- | |
| Pre- corrosion for 15 days | PC15-1 | 30 | 10–300 | 145 | 6.23 × 105 | 44.67 |
| PC15-2 | 30 | 10–300 | 145 | 7.59 × 105 | 32.59 | |
| PC15-3 | 30 | 10–300 | 145 | 8.09 × 105 | 25.15 | |
| Pre- corrosion for 30 days | PC30-1 | 30 | 10–300 | 145 | 6.48 × 105 | 42.45 |
| PC30-2 | 30 | 10–300 | 145 | 8.40 × 105 | 25.4 | |
| PC30-3 | 30 | 10–300 | 145 | 9.72 × 105 | 13.68 |
| Parameter | Value | Unit |
|---|---|---|
| Density | 8.679 | g/m3 |
| Molar mass | 62.14 | g/mol |
| Molar volume | 7.09 | cm3/mol |
| Young’s modulus | 123 | GPa |
| Poisson’s ratio | 0.33 | / |
| Equilibrium potential | 0 | V |
| Self-corrosion current density | 288.403 | μA·cm−2 |
| Cathodic Tafel slope | 124.45 | mV |
| Anodic Tafel slope | −85.99 | mV |
| Fatigue loading | 10–300 | MPa |
| Specimen | Numerically Computed Corrosion Rate | Experimentally Measured Corrosion Rate | Relative Error |
|---|---|---|---|
| 15d | 6.28 μm/d | 6.29 μm/d | 0.16% |
| 30d | 6.44 μm/d | 6.51 μm/d | 1.06% |
| Corrosion–Fatigue Conditions | Predicted Fatigue Life | Mean Experimental Fatigue Life | Relative Error |
|---|---|---|---|
| no corrosion | 1,184,400 | 1,126,344 | 4.90% |
| 15d pre-corrosion | 866,600 | 730,471 | 15.71% |
| 30d pre-corrosion | 722,300 | 820,208 | 11.94% |
| Coupled corrosion–fatigue | 1,073,000 |
Disclaimer/Publisher’s Note: The statements, opinions and data contained in all publications are solely those of the individual author(s) and contributor(s) and not of MDPI and/or the editor(s). MDPI and/or the editor(s) disclaim responsibility for any injury to people or property resulting from any ideas, methods, instructions or products referred to in the content. |
© 2025 by the authors. Licensee MDPI, Basel, Switzerland. This article is an open access article distributed under the terms and conditions of the Creative Commons Attribution (CC BY) license (https://creativecommons.org/licenses/by/4.0/).
Share and Cite
Zhang, R.; Wang, J.; Wei, P.; Wang, L.; Huang, C.; Dai, Z.; Zhang, J.; Chen, C.; Guo, X. Effect of Corrosion-Induced Damage on Fatigue Behavior Degradation of ZCuAl8Mn13Fe3Ni2 Nickel–Aluminum Bronze Under Accelerated Conditions. Materials 2025, 18, 3551. https://doi.org/10.3390/ma18153551
Zhang R, Wang J, Wei P, Wang L, Huang C, Dai Z, Zhang J, Chen C, Guo X. Effect of Corrosion-Induced Damage on Fatigue Behavior Degradation of ZCuAl8Mn13Fe3Ni2 Nickel–Aluminum Bronze Under Accelerated Conditions. Materials. 2025; 18(15):3551. https://doi.org/10.3390/ma18153551
Chicago/Turabian StyleZhang, Ruonan, Junqi Wang, Pengyu Wei, Lian Wang, Chihui Huang, Zeyu Dai, Jinguang Zhang, Chaohe Chen, and Xinyan Guo. 2025. "Effect of Corrosion-Induced Damage on Fatigue Behavior Degradation of ZCuAl8Mn13Fe3Ni2 Nickel–Aluminum Bronze Under Accelerated Conditions" Materials 18, no. 15: 3551. https://doi.org/10.3390/ma18153551
APA StyleZhang, R., Wang, J., Wei, P., Wang, L., Huang, C., Dai, Z., Zhang, J., Chen, C., & Guo, X. (2025). Effect of Corrosion-Induced Damage on Fatigue Behavior Degradation of ZCuAl8Mn13Fe3Ni2 Nickel–Aluminum Bronze Under Accelerated Conditions. Materials, 18(15), 3551. https://doi.org/10.3390/ma18153551

