Abstract
A sustainable solution for the global construction industry can be partial substitution of Ordinary Portland Cement (OPC) by use of supplementary cementitious materials (SCMs) sourced from industrial end-of-life (EOL) products that contain calcareous, siliceous and aluminous materials. Candidate EOL materials include fly ash (FA), silica fume (SF), natural pozzolanic materials like sugarcane bagasse ash (SBA), palm oil fuel ash (POFA), rice husk ash (RHA), mine tailings, marble dust, construction and demolition debris (CDD). Studies have revealed these materials to be cementitious and/or pozzolanic in nature. Their use as SCMs would decrease the amount of cement used in the production of concrete, decreasing carbon emissions associated with cement production. In addition to cement substitution, EOL products as SCMs have also served as coarse and also fine aggregates in the production of eco-friendly concretes.
1. Introduction
In the face of rapidly expanding urbanization, environmental sustainability represents a serious challenge for the construction industry, whose consumption of concrete requires a significant quantity of natural reserves worldwide and necessitates the development of alternative materials and sources. The fabrication of concrete consumes around 27 billion tonnes of feedstock, representing 4 tonnes of concrete for each person every year. By 2050, concrete production will be four times higher than in 1990. Aggregates and binder (i.e., cement) represent around 60%–80% and 10%–15% of the total weight of concrete, respectively [1]. Along with processing of substantial amount of aggregates and around 2.8 billion tonnes of cement products per year, concrete generates approximately 5%–7% of the global total carbon dioxide emissions. By 2025, around 3.5 billion tonnes of carbon dioxide is foreseen to be released to the atmosphere during cement production. One solution for more sustainable production can be harvesting locally available end-of-life (EOL) and/or recyclable materials [1,2].
Global quarry practices to obtain coarse aggregates have substantially modified the ecological equilibrium. Figure 1 shows the amount, in tonnes of aggregates produced per capita in 39 countries. For the sustainable future of our planet, it is essential to find substitutes for virgin materials to harvest for producing binder and aggregates necessitated by the construction industry. Meanwhile, a lot of EOL materials are disposed of in open fields as landfill. One example of this kind of waste is construction and demolition debris with enormous potential for recycling as a profitable recycled concrete aggregate (RA) [2,3].
Figure 1.
Aggregates production, in tonnes per capita, in 39 countries [3].
RA can be found in almost all developed and developing countries as a result of the demolition of older buildings and structures. Moreover, in war-afflicted regions in other parts of the world, a large number of buildings have been destroyed by bomb attacks. Such buildings have become impractical and are of no-value, but offer significant potential as material sources for reconstruction projects. Currently, a significant volume of RA is being disposed of as zero-value debris. Therefore, RA can play an important role in sustainable development. RA has recently become an important domain in construction as substitutes for natural aggregate raw materials. Several studies [2,4,5,6,7,8,9] claimed that the incorporation of RA in concrete production would alter the hardened properties. Several studies demonstrated that 100% substitution of aggregates with RA in concrete is unacceptable, due to a significant decrease in the hardened strength varying from 15 to 25% [2].
In addition, concrete has been produced with traditional supplementary cementitious materials (SCMs) that possess a high pozzolanic activity [10], such as fly ash (FA) [11,12,13,14], silica fume (SF) [15,16,17] and ground granulated blast slag (GGBS) [2,18,19,20,21] that yielded notable improvement in strength and durability. Numerous industrial solid by-products containing calcareous siliceous, and aluminous materials (fly ash, ultrafine fly ash, silica fume, etc.), along with some natural pozzolanic materials [22] (volcanic tuffs, diatomaceous earth, sugarcane bagasse ash, palm oil fuel ash, rice husk ash, mine tailings, etc.) can be used as SCMs, because they possess cementitious and/or pozzolanic properties [23]. The abundance of these classes of materials and their broad diversity in chemical and physical composition compel the development of a common strategy for their application in concrete production industry (see Figure 2) [24,25].
Figure 2.
Most common industrial by-products used as substitutes [26].
Although traditional SCMs have been attractive due to their superior long-term durability [27], sustainable SCMs can also be developed to decrease the quantity of cement required for concrete production with lower ecological impact. One example is the incorporation of industrial EOL by-products into conventional cement. Concrete containing up to 30% of cement substituted by SCMs has been regarded as environmentally-friendly concrete [2,10,28]. In recent years, the use of SCMs and/or natural pozzolans has increased in the concrete industry, due to their superior long-term performance. Consequently, there is a strong interest in activating large amounts EOL materials to replace traditional SCMs as different sustainable resources that are otherwise deemed as of-zero-value [2,10].
2. Supplementary Cementitious Materials (SCMs)
SCMs play a pivotal role in concrete performance across many civilizations. They encompass a wide spectrum of alumino-silicious materials, including natural or processed pozzolans and industrial by-products, like GGBS, FA/UFFA and SF [29]. In spite of broad variations in properties across the various types of SCMs, they share in common the capacity to react chemically in concrete and form cementitious binders replacing those obtained by OPC hydration [30]. The key feature of SCMs is their pozzolanicity, i.e., their capability to react with calcium hydroxide (portlandite, CH) aqueous solutions to form calcium silicate hydrate (C–S–H) [31].
In the right proportion, SCMs can improve the fresh and hardened properties of concrete, especially the long-term durability. The use of SCMs in concrete composition is an ancient technique [32,33,34], as evidenced by the widespread use of natural pozzolans, like volcanic ash, in Greek and Roman civilizations. The testament to their efficacy is the persistence of an important number of constructions built using pozzolanic materials that are still standing today [30].
The most frequently employed SCMs in the cement industry are discussed below: fly ash (FA) and/or ultrafine fly ash (UFFA) [35], silica fume (SF) [36,37] and natural pozzolanic materials like rice husk ash (RHA) [38,39,40], sugarcane bagasse ash (SBA) [41,42,43], sewage sludge ash (SSA) [44,45], palm oil fuel ash (POFA) [46,47,48,49], mine tailings [50,51,52,53], marble dust [54,55,56,57,58], construction and demolition debris (CDD) [59,60,61].
2.1. Silica Fume (SF)
Silica fume (SF) used to be EOL products harvested from industrial processes. However, lately the demand for the silica fume for high-performance concrete has increased so strongly that there are now foundries dedicated to producing SF for ultra -high-performance concrete. SF may be in the form micro-silica, condensed silica fume or volatilized silica [26]. It is a fine powder produced in silicon foundries, where it is ultimately condensed from the vapour phase upon cooling [10]. As a consequence, SF is composed almost entirely of very small round particles of amorphous SiO2, whose fineness contributes to a relatively high pozzolanic activity [62]. The size distribution of regular SF particles is on the order of 0.1 µm, where the majority of the particles—more than 95%—should be smaller than 1 µm. They are about 100 times smaller than cement particles, with a specific surface of SF is around 20,000 m2/kg, therefore their specific surface is 10 to 20 times larger than that of other pozzolanic materials. Considering its characteristics, SF is a very reactive pozzolanic material [63]. The use of SF can notably increase mechanical properties of concrete due to effective filling and pozzolanic properties [64].
SF’s most important effect on concrete is on the short- and long-term strength and long-term durability [26]. SF is claimed to be capable of increasing the bonding between cement paste and aggregates at the interfacial transition zone (ITZ). With a small particle size, SF not only improves the packing in the ITZ but also uses the localized CH in the ITZ during pozzolanic reaction, in combination with additional C–S–H. The net effect is creating better adhesion between the cement paste and aggregate. The high surface area of SF also provides a large reaction surface for enhancing the hydration process, resulting in improved density [26]. SF’s influence on the improved density, or reduced macro porosity, also stems from its fluidized bed effect. The perfectly round fine particles of SF facilitate denser packing in concrete. Improved flow properties of concrete in the fresh state reduce bleeding and segregation, leading to superior performance of fresh and hardened concrete. Additional pozzolanic activity helps fill the excess water volume during further hydration [26,65].
A study by Seong Soo Kim et al. [66] demonstrated the improvement in compressive strength due to SF incorporation. Three types of coarse aggregates (basalt, quartzite and granite) were used to produce different concrete samples. The main binder used was OPC (according to ASTM C150), while SF was used to substitute 10 wt. % of cement. Figure 3, from this study, demonstrates the increase in compressive strength increased for all coarse aggregates types (i.e., basalt, quartzite and granite), when SF was added (see Figure 3).
Figure 3.
Compressive strength test results (the specimens made with only cement as binder were noted with the acronyms CG, CQ and CB for concrete with granite, with quartz and with basalt aggregates, respectively). Those containing silica fume were called SFG, SFQ and SFB, accordingly [66].
Tensile performance was investigated in another study, in which 3 different series of concrete samples (see Table 1) with 0 wt.%, 12 wt.% and 16 wt.% SF as a cement substitute were produced and tested [67]. The results indicated that SF added to concrete yielded superior mechanical properties under dynamic tensile loading. Moreover, the dynamic tensile strength of samples rose with the silica fume (SF) amount, as well as with strain rate. In addition, the strain rate sensitivity of concrete augmented with SF appeared to have increased in comparison to concrete without SF (see Figure 4) [67].
Table 1.
The proportion of concrete constituents with different SF levels by weight [67].
Figure 4.
Dynamic tensile strength under different impact velocities and silica fume levels [67].
SF additions to concrete improve several other physical and chemical properties besides the mechanical strength: lower adverse environmental impact, decreased permeability, increased corrosion protection for steel bars and improved resistance against the sulphate and chemicals attacks [68,69].
2.2. Fly Ash (FA)
Fly ash (FA) is a by-product generated from coal-fired power plants. It is a fine, volatile powder emitted from chimneys alongside flue gases [10]. There are three distinct types of FA, including Class N, Class F and Class C, produced by burning black coal or brown coal, respectively. Class C and Class F are used in production of building materials, like lightweight aggregate, concrete, bricks, etc. (see Table 2, Table 3 and Table 4) [26,70]. There have been numerous studies, in which fly ash to be used as SCM in concrete have been analysed and classified according to types and characteristics. The American Society for Testing and Materials (ASTM) produced the initial report on standards for applying FA more than 40 years ago, ASTM C 618 [26].
Table 2.
Type of fly ash as per American Society for Testing and Materials [26,70].
Table 3.
Type of fly ash as per S 3812-1981.
Table 4.
Type of fly ash based on boiler operations.
Coal-fired power plants produce significant solid wastes that contained FA. About 700 million tons of FA every year throughout the world can be used in cement and/or concrete production, thanks to its pozzolanic activity. Replacing with FA in cement or concrete results in gross energy requirement (GER), carbon dioxide emissions (Global Warming Potential: GWP) and natural resource consumption [71,72]. Despite these advantages, the development of optimal composition of concrete with a high volume fraction of fly ash (HVFA) remains a challenge, due to the broad variation in chemical composition (lime, sulphates, alkalis and organics), fineness and mineralogy of fly-ash [71].
In recent years, the integration of fly ash as a partial substitute of cement in concrete is a common procedure. The amount of FA to substitute the cement for regular applications is restricted to 15%–35% (depending on the type of FA) by mass of the total amount of cementitious material. However, even at these levels, the use of FA has overcome some critical issues focused on sustainable construction. FA’s pozzolanic activity is related to the presence of amorphous SiO2 and Al2O3 in its composition [73]. An active FA reacts with Ca(OH)2 during the cement hydration process and forms supplementary C–S–H and calcium aluminate hydrate (C–A–H) [73,74]. These hydration products allow formation of a denser matrix, resulting in better strength and superior durability (see Figure 5) [73,74].
Figure 5.
Reaction of fly ash (FA) in cement [70].
Ashish Kumer Saha [75] studied the use of Class F fly ash as a partial substitute of binder in concrete. A set of five samples was cast—a control sample without FA and 4 samples consist of 10, 20, 30 and 40% of FA as a substitute for cement. The water-to-cement ratio and the volume of superplasticizer were maintained constant for all 5 samples. The compressive strength (see Figure 6) of the FA mixtures showed lower early compressive strength than the ones of the control samples. The positive influence of FA additions could be observed at the longer hydration times, i.e., longer than 28 days of hydration. The small sized FA particles with high surface area and high percentage of amorphous silica phase provided the pozzolanic activity, leading to enhanced strength for longer periods of hydration. In addition, the spherical shape of FA particles improves the fresh state properties by increasing the workability of the concrete mix.
Figure 6.
Compressive strength development [75].
Bingqian Yan et al. [76] studied the changes of mechanical properties of cement mortar with an admixture of FA and lime. As brine water is used in the preparation of filling slurry of Sanshandao Gold Mine, the chloride ions in the slurry have a great negative effect on the strength of the backfill. Figure 7 shows that the uniaxial compressive strength of the cement mortar sample with an amount of FA of 5% is 0.2 MPa better than the one without FA. When the amount continued to increase, the uniaxial compressive strength of cement mortar declined with increasing FA content. Analysis revealed that the activity of FA under the excitation of lime and brine water was restricted and large amounts of FA use presented a negative effect on the strength development and on cementing properties of binder [76].
Figure 7.
The compressive strength of the specimen and the quantity FA content [76].
FA is in the form of spherical particles composed of many phases—amorphous and also crystalline compounds, mostly silicon, calcium, aluminium and iron oxides. The versatility of fly ash for production of different types of cements is attributed to its physical features, chemical properties and phase composition [77,78,79].
2.3. Other Pozzolanic Ashes
Rice Husk Ash (RHA). An agricultural by-product that is suitable for cement replacement in rice-growing regions is Rice Husk Ash (RHA) [38]. The cementitious characteristics of RHA unappreciated before the 1970s [26]. RHA is the combustion residue from rice husks, which are the stiff outer layer that accumulates during de-husking of paddy rice. Every tonne of paddy rice can yield around 200 kg of husk, which produces about 40 kg of ash after combustion. It is known that rice plants consume H4SiO4 from underground water that exists in saturated zones beneath the earth surface. H4SiO4 at this point is polymerized and leads to development of amorphous silica in the husks [80]. During combustion of the organic compounds, CO2 is produced along with the silica remaining in the ash leftovers. The researchers have demonstrated that the principal chemical composition of rice husk ash consists of biomass-driven silicon dioxide (SiO2). Table 5 summarizes its typical chemical composition and some of its properties. As a result that the nature of silica in rice husk ash is sensitive to processing conditions (see Table 5), the ash obtained through open-field burning or uncontrolled combustion in furnaces generally includes a high percentage of crystalline silica minerals, like tridymite or cristobalite, with inferior reactivity. The highest amount of amorphous silica is obtained when RHA is burnt at temperatures ranging from 500 to 700 °C [81]. The superior reactivity of RHA is due to its large amount of amorphous silica, which has high surface area due to the porous architecture of the host material. RHA can be used as a substitute in Portland cement (acceptable up to 15%), thanks to its pozzolanic activity. Fine RHA can increase the compressive strength of cement paste and can lead to preparation of mortars with low porosity [26,39].
Table 5.
Typical chemical and physical properties of Rice Husk Ash (RHA) [82].
As a cement substitute, the application of RHA in concrete production has advantages and disadvantages [39]. Improved compressive strength of concrete is one of the essential advantages of using RHA as substitute. Recent studies have highlighted important benefits of replacing cement with RHA in small percentages [26]. In the context of durability, the use of RHA as a substitute in concrete production can lead to notable improved water permeability resistance, Cl− penetration and sulphate deterioration [83].
Weiting Xu et al. [83] compared the pozzolanic impact of SF and ground RHA as SCMs on the properties of composite cement pastes and concretes. The authors evaluated mechanical property, workability, durability and microstructure. In the composite cement pastes, the binder (OPC) was substituted with SF and finely ground RHA (named FRHA) at 5%, 10%, 15%, 20%, 25% and 30%, respectively by mass. They reported that the optimal substitution percentage of SF and RHA were 10% by weight of cement in pastes and concretes. Compressive strength for this composition was evaluated (see Figure 8) [83].
Figure 8.
Compressive strength of studied pastes [83].
It can be observed that the sample with coarse rice husk ash (CRHA) had the lowest compressive strength at all curing ages, which could be because of the bigger particle size and small surface area of coarse RHA particles. Tests results showed that addition of FRHA to the paste led to an increased compressive strength compared to the control concrete, as a result of the growing specific surface area and pozzolanic activity of RHA. In addition, the morphological dissimilarity may also be implicated by the differences in compressive strength between the concrete specimens (see Figure 9 and Figure 10) [83].
Figure 9.
SEM images of concrete containing SF [83]. (a) Global Image—100 µm (b) Detailed image 5 µm.
Figure 10.
SEM images of concrete containing SF [83]. (a) Global Image—100 µm (b) Detailed image 5 µm. In view of the empirical results [83], it appeared that FRHA exhibits similar pozzolanic and rheological activity to SF and can lead to notable improvement in the properties of a cementitious system.
Sugarcane bagasse ash (SBA) is a by-product of producing juice from sugar cane by crushing the stalks of the plants (see Table 6). The addition of SBA in concrete production can decrease the hydration temperature up to 33%, when 30% of OPC is substituted by SBA [42]. Furthermore, water permeability considerably decreases when compared to control concrete samples. With the aim of superior compressive strength, OPC was substituted in the range from 15% to 30%. It was also claimed that SBA aids the reduction of ASR expansion in concrete, by binding alkalis [26]. Table 6 lists the properties of SBA.
Table 6.
Usual chemical and physical properties of sugarcane bagasse ash (SBA) [82].
Use of SBA as limited cement substitute reduces hydration heat, compared to that of the control reference. The decrease of semi-adiabatic temperature rise (°C) is proportional to the percentage of SBA replaced (see Figure 11). Therefore, SBA may be used to control the temperature in mass concrete pouring [82].
Figure 11.
Semi-adiabatic temperature rise (°C) in concrete containing SBA as substitute [82].
SBA incorporation improved concrete durability. A composite concrete with additions of different amounts of SBA was studied in the context of chloride attack (see Figure 12), as well as gas and water permeability [41,82].
Figure 12.
Effect of SBA on the chloride conductivity index of concrete [82].
Wastes of different sources have been investigated for their possibility in re-use, to reduce their environmental impact, in landfill volume and decomposition by-products [84]. Sewage sludge ash (SSA) is an urban waste that may be used as fertilizer, as well as a cement substitute [26,85,86,87]. SSA was not only considered as SCM in blended cements but also in a large scale of building materials like pave-stones, tiles, bricks, light aggregates production. The impact of SSA in mortar was a decrease in the compressive strength, when SSA was applied as partial cement substitute. Therefore, use of SSA as an SCM was shown to be limited, in the construction domain. The cement community does not include SSA in the group of pozzolanic materials [88].
Palm oil fuel ash (POFA) is an important cash-crop in tropical countries, especially in Malaysia and Indonesia [82]. For every 100 t of fresh fruit bunches handled, there will be about 20 t of nut shells, 7 t of fibres and 25 t of empty bunches released from the mills. POFA can be used in concrete either as aggregates, SCM or as filler material [89,90]. Comparable to RHA and SBA, the amorphous SiO2 (around 76%) content of POFA offers relatively high pozzolanic activity, when used as binder in concrete production. Even though a few performance parameters of concrete (especially setting time and strength) are negatively influenced by POFA, several studies claimed that palm oil fuel ash may be appropriate in different applications [91,92]. It may be an important resource in developing countries, although more studies are certainly needed, to support the use of POFA in structural applications [82,93,94].
Mine tailings. The amount of mine tailings has grown excessively with an ever increasing demand for metal and mineral resources [95]. Mining wastes are produced during mineral extraction by the mining industry and is at present one of the largest waste flows worldwide [25,95,96]. Mine tailings are finely ground in the time of mineral processing and separation of minerals of interest [96]. A significant part of milling processes and separation procedure uses water as the transport medium. Therefore, tailings obtained by mining enterprises usually consist of small particle slurries with high water content, flow ability and poor mechanical stability [95]. Mine tailings are deposited in dammed ponds along with industrial wastewater or as thickened pastes in piles close to the extraction sites [96]. At present, their principal use is as backfill in mined-out underground areas or as deposits in tailing ponds. As such, they pose potential long-term risks as environmental pollution. However, use of tailings is not only relevant to environmental conservation, but can also benefit the mining industry. These solid wastes contain compounds with potential pozzolanic properties and can decrease the amount of cement used to produce concrete, reducing simultaneously the ecological impact of the cement and mining industries. An additional benefit of mine tailings is that they are already finely ground. Most of the other SCMs require mechanical grinding, as a pre-treatment for use, to improve their reactivity. However, mine tailings already come with favourable physical and chemical properties as particle dimensions, crystal structures and even surface properties [96].
Therefore, depositories of tailings have lately gained global attention [95]. However, despite the potential of mine tailings as substitutes in the production of cementitious materials, there is a striking lack of studies regarding this topic in the cement and concrete literature.
Marble dust. Marble is a finely crystallized metamorphic rock originating from the low-intensity metamorphism of calcareous and dolomitic rocks. Calcium carbonate (CaCO3) can form up to 99% of the total amount of this carbonated rock. Additional phases may also include SiO2, MgO, Fe2O3, Al2O3 and Na2O and, in minor ratio, MnO, K2O, P2O5, F, Cu, S, Pb and Zn [97]. For a long time, marble has been a significant building material. For instance, annual production of marble in Turkey accounts for 7 Mt and represents 40% of the global storage; Turkey has an annual total production of block marble of ca. 1,500,000 m3, generating approximately 375,000 m3 of marble powder [98]. Throughout the shaping, sawing and polishing operations, around 20%–25% of processed marble is converted into powder or lumps. As a result, dumps of marble dust have become an important environmental issue worldwide [99]. Marble powder (MP) has successfully been demonstrated as a viable SCM in self-compacting concrete (SCC). The research proved that marble powder used as mineral substitute of cement can enhance some properties of fresh concrete and/or hardened concrete [100]. In the cement-related literature, there are just a few research studies related to the application of marble powder in concrete or mortar production. Thus, more detailed studies are needed in order to define the properties of concretes or mortars with marble powder. The use of marble powder in ternary cementitious blends demands further caution to remove or reduce its adverse effects on the fresh properties of self-compacting concrete and/or mortar [98].
Construction and demolition debris (CDD) constitute one of the massive flows of solid waste generated from municipal and commercial activities of modern society [101]. Usually, CDD are in the shape of brick bats, mortars, aggregates, concrete, glass, ceramic tiles, metals and even plastics. They must be mechanically sorted according to size and quality level. They are then crushed down to desired size [102]. It is essential to study the life cycle of construction materials to develop a global understanding of sustainable building construction and the feasible use of CDD as SCMs for OPC substitution. The life cycle of some construction materials, such as concrete, has been analysed to evaluate their environmental consequences. While substantial effort has been applied to LCA-based sustainability assessment of construction materials and buildings, the specialty literature needs more detailed studies regarding the LCA of recycled construction materials, ones that take into account both process and supply chain-related outcomes as a whole [103]. The sheer mass and heterogeneity of CDD materials and absence of data classification across non-standardized tracking systems have led to new challenges [101]. In addition, the lack of knowledge about the possible savings and implications correlated with recycling of this kind of construction materials from the life cycle outlook still limits their use [103].
3. Life Cycle Assessment (LCA)
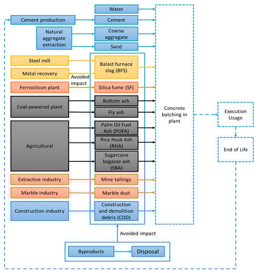
A life-cycle assessment (LCA) is a method for assessing all the potential environmental impacts of a product, process, or activity over its entire life cycle [104]. Several LCA studies have focused on the sustainability of concrete [105,106]. It is important to integrate recycled EOL products at the beginning of concrete’s life cycle, and re-valorise it at the end of concrete’s life cycle in another production process or even maybe, for the concrete production industry (see Figure 13) [107,108,109,110].
Figure 13.
Cradle-to-gate life cycle assessment (LCA): studied system boundaries of the concretes (plain line—included processes; dashed line—non-included processes) [111].
Sustainability through re-use of accessible economic and social resources is a way to attain equilibrium with the environment, while ensuring long-term development and endurance [26]. A beneficial difference for the environment could result from substituting cement and sand with by-products or EOL products from intersectoral industrial activities. By this way, we may be able to reduce the adverse environmental impacts stemming from cement (74%–93%) and sand (0.3%–2%) consumption in the total LCA of EOL material-based concretes. The minimum contribution of sand to the entire environmental assessment of concrete makes this issue important to concrete design [111,112,113].
With regard to the LCA of concrete, 4 aspects should be considered: (1) design, (2) production/execution, (3) usage and (4) end-of-life disposal. Structural concrete has life expectancy differentiated by application, such as in pillars, beams and walls. While the durability over time for foundation or load-bearing structural elements is 50–300 years, the corresponding lifetime for cover walls is only 20–50 years [111]. Therefore, sufficient data is not presently available for the EOL stage of structural concrete and its disposal conditions [111,114,115,116].
The necessity for further LCA studies on the treatment and re-use of construction waste is clear. Instead of being released into the environment, it can be re-valorised in the life cycle of new designs of concrete. Use of waste like fly ash, blast furnace slag and other mineral admixtures as a binder for the production of concrete is becoming common in the construction industry. Replacing the principal factor responsible for the negative environmental effects of concrete is the key to generating an ecologically beneficial life cycle for concrete [107,117,118].
With regards to economic impact, regenerating alternative EOL materials for binder components in concrete would decrease the cost of construction without sacrificing performance. Other costs can also be considered, such as those concerning the source and transport of the alternative SCM materials, controlled combustion process and also savings as a result of diversion, such as disposal management. Consequently, the environmental advantages will reduce the enormous demand for Portland cement per unit volume of concrete, in addition to a concurrent and meaningful reduction in Greenhouse Gas (GHG) emissions [108,119,120].
4. Conclusions
Concrete represents one of the most widely used construction materials worldwide by volume. Portland cement production is highly energy intensive, and emits significant amounts of CO2 through the calcination process, which contributes substantial adverse impact on global warming. Efforts are needed to design and develop more ecologically friendly concrete with improved performance in strength and durability.
SCMs are frequently applied in concrete mixtures as a substitute for clinker in cement or cement in concrete. This approach yields concrete with reduced cost, decreased environmental impact, higher long-term strength and better long-term durability. Presently the two most common SCMs are silica fume and fly ash. As a by-product of the silicon and ferrosilicon alloy fabrication, SF contains more than 90% SiO2 and is present as spheres with average diameters about 100 times smaller than cement particles. The large specific surface of SF, ca. 20,000 m2/kg, is 10 to 20 times greater than that of other pozzolanic materials, imbuing it with high pozzolanic activity and fluidization properties.
FA has also been widely used in concrete mix design, due to its growing availability and substantial environmental complications appeared by release of fly ash. Physical characteristics of FA can differ on the nature of coal, rank, mineral matter chemistry and mineralogy, furnace design, furnace operation and method of particulate control, while chemical characteristics are relatively insensitive those factors. FA has been used in the manufacturing of bricks, concrete and cement-composites like columns, beams, slabs, columns, sheets, pipes, wall panels, etc. Typically, about 25% of FA is used as a substitute for cement to achieve effective final products. FA increases durability, workability, density and workability of concrete, while simultaneously decreasing water demand, porosity and permeability of concrete.
In the present, the use of industrial EOL materials in concrete has been demonstrated. However, it is clear that more research is needed to assess the feasibility of long-term performance, develop more ecologically sound production, in addition to quality assessment of these materials. When ashes of high quality can be regularly obtained with reduced financial and most importantly environmental costs, their use in the engineering domain will become more widespread. Technical and economic performances of alternative SCM is evident, proving that along with the studying of the material’s mechanical and physico-chemical properties, the review of its life cycle is as well important and will mention whether it will be environmentally feasible to apply the SCM admixture at the total scale of the life cycle of concrete.
Author Contributions
Conceptualization, A.I.N., B.S.V.; investigation, A.E.S.; data curation, B.S.V., A.E.S., A.I.N.; writing—review and editing, A.E.S., B.S.V., M.V., N.Š.R., S.S., C.O.-Y., M.A.G., Z.B.B., I.C.; All authors have read and agreed to the published version of the manuscript.
Funding
This research was possible with the support of European Commission, Horizon 2020, ERA-MIN2 Research & Innovation Programme on Raw Materials to Foster Circular Economy – “RECEMENT – Re-generating (raw) materials and-of-life products for re-use in Cement/Concrete” funded project.
Conflicts of Interest
The authors declare no conflict of interest.
References
- Madani, H.; Norouzifar, M.N.; Rostami, J. The synergistic effect of pumice and silica fume on the durability and mechanical characteristics of eco-friendly concrete. Constr. Build. Mater. 2018, 174, 356–368. [Google Scholar] [CrossRef]
- Alnahhal, M.F.; Alengaram, U.J.; Jumaat, M.Z.; Alqedra, M.A.; Mo, K.H.; Sumesh, M. Evaluation of Industrial By-Products as Sustainable Pozzolanic Materials in Recycled Aggregate Concrete. Sustainability 2017, 9, 767. [Google Scholar] [CrossRef]
- Nili, M.; Sasanipour, H.; Aslani, F. The Effect of Fine and Coarse Recycled Aggregates on Fresh and Mechanical Properties of Self-Compacting Concrete. Materials 2019, 12, 1120. [Google Scholar] [CrossRef] [PubMed]
- Sagoe-Crentsil, K.K.; Brown, T.; Taylor, A.H. Performance of concrete made with commercially produced coarse recycled concrete aggregate. Cem. Concr. Res. 2001, 31, 707–712. [Google Scholar] [CrossRef]
- Limbachiya, M.C.; Leelawat, T.; Dhir, R.K. Use of recycled concrete aggregate in high-strength concrete. Mater. Struct. 2000, 33, 574. [Google Scholar] [CrossRef]
- Gómez-Soberón, J.M.V. Porosity of recycled concrete with substitution of recycled concrete aggregate: An experimental study. Cem. Concr. Res. 2002, 32, 1301–1311. [Google Scholar] [CrossRef]
- Berndt, M.L. Properties of sustainable concrete containing fly ash, slag and recycled concrete aggregate. Constr. Build. Mater. 2009, 23, 2606–2613. [Google Scholar] [CrossRef]
- Yang, J.; Du, Q.; Bao, Y. Concrete with recycled concrete aggregate and crushed clay bricks. Constr. Build. Mater. 2011, 25, 1935–1945. [Google Scholar] [CrossRef]
- Shi, C.; Li, Y.; Zhang, J.; Li, W.; Chong, L.; Xie, Z. Performance enhancement of recycled concrete aggregate—A review. J. Clean. Prod. 2016, 112, 466–472. [Google Scholar] [CrossRef]
- Solak, A.M.; Tenza-Abril, A.J.; Saval, J.M.; García-Vera, V.E. Effects of Multiple Supplementary Cementitious Materials on Workability and Segregation Resistance of Lightweight Aggregate Concrete. Sustainability 2018, 10, 4304. [Google Scholar] [CrossRef]
- Gomaa, E.; Gheni, A.A.; Kashosi, C.; ElGawady, M.A. Bond strength of eco-friendly class C fly ash-based thermally cured alkali-activated concrete to portland cement concrete. J. Clean. Prod. 2019, 235, 404–416. [Google Scholar] [CrossRef]
- Yang, J.; Huang, J.; Su, Y.; He, X.; Tan, H.; Yang, W.; Strnadel, B. Eco-friendly treatment of low-calcium coal fly ash for high pozzolanic reactivity: A step towards waste utilization in sustainable building material. J. Clean. Prod. 2019, 238, 117962. [Google Scholar] [CrossRef]
- Mironyuk, I.; Tatarchuk, T.; Paliychuk, N.; Heviuk, I.; Horpynko, A.; Yarema, O.; Mykytyn, I. Effect of surface-modified fly ash on compressive strength of cement mortar. Mater. Today: Proc. 2019. [Google Scholar] [CrossRef]
- Krishnaraj, L.; Ravichandran, P.T. Investigation on grinding impact of fly ash particles and its characterization analysis in cement mortar composites. Ain Shams Eng. J. 2019, 10, 267–274. [Google Scholar] [CrossRef]
- Ávalos-Rendón, T.L.; Chelala, E.A.P.; Mendoza Escobedo, C.J.; Figueroa, I.A.; Lara, V.H.; Palacios-Romero, L.M. Synthesis of belite cements at low temperature from silica fume and natural commercial zeolite. Mater. Sci. Eng. B 2018, 229, 79–85. [Google Scholar] [CrossRef]
- Sasanipour, H.; Aslani, F.; Taherinezhad, J. Effect of silica fume on durability of self-compacting concrete made with waste recycled concrete aggregates. Constr. Build. Mater. 2019, 227, 116598. [Google Scholar] [CrossRef]
- Meddah, M.S.; Ismail, M.A.; El-Gamal, S.; Fitriani, H. Performances evaluation of binary concrete designed with silica fume and metakaolin. Constr. Build. Mater. 2018, 166, 400–412. [Google Scholar] [CrossRef]
- Sekhar, C.D.; Nayak, S. Utilization of granulated blast furnace slag and cement in the manufacture of compressed stabilized earth blocks. Constr. Build. Mater. 2018, 166, 531–536. [Google Scholar] [CrossRef]
- Jaya prithika, A.; Sekar, S.K. Mechanical and fracture characteristics of Eco-friendly concrete produced using coconut shell, ground granulated blast furnace slag and manufactured sand. Constr. Build. Mater. 2016, 103, 1–7. [Google Scholar] [CrossRef]
- Du, S. Mechanical properties and reaction characteristics of asphalt emulsion mixture with activated ground granulated blast-furnace slag. Constr. Build. Mater. 2018, 187, 439–447. [Google Scholar] [CrossRef]
- Hayles, M.; Sanchez, L.F.M.; Noël, M. Eco-efficient low cement recycled concrete aggregate mixtures for structural applications. Constr. Build. Mater. 2018, 169, 724–732. [Google Scholar] [CrossRef]
- Valipour, M.; Pargar, F.; Shekarchi, M.; Khani, S. Comparing a natural pozzolan, zeolite, to metakaolin and silica fume in terms of their effect on the durability characteristics of concrete: A laboratory study. Constr. Build. Mater. 2013, 41, 879–888. [Google Scholar] [CrossRef]
- Sánchez de Rojas Gómez, M.I.; Frías Rojas, M. 4 - Natural pozzolans in eco-efficient concrete. In Eco-Efficient Concrete; Pacheco-Torgal, F., Jalali, S., Labrincha, J., John, V.M., Eds.; Woodhead Publishing: Shaston, UK, 2013; pp. 83–104. [Google Scholar] [CrossRef]
- Papadakis, V.G.; Tsimas, S. Supplementary cementing materials in concrete: Part I: Efficiency and design. Cem. Concr. Res. 2002, 32, 1525–1532. [Google Scholar] [CrossRef]
- Franco de Carvalho, J.M.; Melo, T.V.D.; Fontes, W.C.; Batista, J.O.D.S.; Brigolini, G.J.; Peixoto, R.A.F. More eco-efficient concrete: An approach on optimization in the production and use of waste-based supplementary cementing materials. Constr. Build. Mater. 2019, 206, 397–409. [Google Scholar] [CrossRef]
- Al-Mansour, A.; Chow, C.L.; Feo, L.; Penna, R.; Lau, D. Green Concrete: By-Products Utilization and Advanced Approaches. Sustainability 2019, 11, 5145. [Google Scholar] [CrossRef]
- Rahla, K.M.; Mateus, R.; Bragança, L. Comparative sustainability assessment of binary blended concretes using Supplementary Cementitious Materials (SCMs) and Ordinary Portland Cement (OPC). J. Clean. Prod. 2019, 220, 445–459. [Google Scholar] [CrossRef]
- Samad, S.; Shah, A. Role of binary cement including Supplementary Cementitious Material (SCM), in production of environmentally sustainable concrete: A critical review. Int. J. Sustain. Built Environ. 2017, 6, 663–674. [Google Scholar] [CrossRef]
- Seifi, S.; Sebaibi, N.; Levacher, D.; Boutouil, M. Mechanical performance of a dry mortar without cement, based on paper fly ash and blast furnace slag. J. Build. Eng. 2019, 22, 113–121. [Google Scholar] [CrossRef]
- Thomas, M. Supplementary Cementing Materials in Concrete; CRC Press: Boca Raton, FL, USA, 2013. [Google Scholar]
- Juenger, M.C.G.; Siddique, R. Recent advances in understanding the role of supplementary cementitious materials in concrete. Cem. Concr. Res. 2015, 78, 71–80. [Google Scholar] [CrossRef]
- Thomas, M.; Hooton, R.; Rogers, C. Prevention of Damage Due to Alkali-Aggregate Reaction (AAR) in Concrete Construction—Canadian Approach. Cem. Concr. Aggreg. 1997, 19, 26–30. [Google Scholar] [CrossRef]
- Duchesne, J.; Be´rube´, M.A. Effect of supplementary cementing materials on the composition of cement hydration products. Adv. Cem. Based Mater. 1995, 2, 43–52. [Google Scholar] [CrossRef]
- Eymael, M.M.T.; Cornelissen, H.A.W. Processed pulverized fuel ash for high-performance concrete. Waste Manag. 1996, 16, 237–242. [Google Scholar] [CrossRef]
- Reddy, M.V.S.; Ashalatha, K.; Surendra, K. Studies on eco-friendly concrete by partial replacement of cement with Alccofine and fine Fly Ash. Micron 2006, 10, d90. [Google Scholar]
- Garg, C.; Jain, A. Green concrete: Efficient & eco-friendly construction materials. Int. J. Res. Eng. Technol. 2014, 2, 259–264. [Google Scholar]
- Kavitha, O.; Shanthi, V.; Arulraj, G.P.; Sivakumar, V. Microstructural studies on eco-friendly and durable Self-compacting concrete blended with metakaolin. Appl. Clay Sci. 2016, 124, 143–149. [Google Scholar] [CrossRef]
- Sathawane, S.H.; Vairagade, V.S.; Kene, K.S. Combine effect of rice husk ash and fly ash on concrete by 30% cement replacement. Procedia Eng. 2013, 51, 35–44. [Google Scholar] [CrossRef]
- Zareei, S.A.; Ameri, F.; Bahrami, N.; Dorostkar, F. Experimental evaluation of eco-friendly light weight concrete with optimal level of rice husk ash replacement. Civ. Eng. J. 2017, 3, 972–986. [Google Scholar] [CrossRef]
- Hwang, C.-L.; Huynh, T.-P. Investigation into the use of unground rice husk ash to produce eco-friendly construction bricks. Constr. Build. Mater. 2015, 93, 335–341. [Google Scholar] [CrossRef]
- Zareei, S.A.; Ameri, F.; Bahrami, N. Microstructure, strength, and durability of eco-friendly concretes containing sugarcane bagasse ash. Constr. Build. Mater. 2018, 184, 258–268. [Google Scholar] [CrossRef]
- Almeida, F.C.R.; Sales, A.; Moretti, J.P.; Mendes, P.C.D. Use of sugarcane bagasse ash sand (SBAS) as corrosion retardant for reinforced Portland slag cement concrete. Constr. Build. Mater. 2019, 226, 72–82. [Google Scholar] [CrossRef]
- Embong, R.; Shafiq, N.; Kusbiantoro, A.; Nuruddin, M.F. Effectiveness of low-concentration acid and solar drying as pre-treatment features for producing pozzolanic sugarcane bagasse ash. J. Clean. Prod. 2016, 112, 953–962. [Google Scholar] [CrossRef]
- Zhou, Y.-F.; Li, J.-S.; Lu, J.-X.; Cheeseman, C.; Poon, C.S. Recycling incinerated sewage sludge ash (ISSA) as a cementitious binder by lime activation. J. Clean. Prod. 2019, 244, 118856. [Google Scholar] [CrossRef]
- Payá, J.; Monzó, J.; Borrachero, M.V.; Soriano, L. 5 - Sewage sludge ash. In New Trends in Eco-Efficient and Recycled Concrete; de Brito, J., Agrela, F., Eds.; Woodhead Publishing: Shaston, UK, 2019; pp. 121–152. [Google Scholar] [CrossRef]
- Wi, K.; Lee, H.-S.; Lim, S.; Song, H.; Hussin, M.W.; Ismail, M.A. Use of an agricultural by-product, nano sized Palm Oil Fuel Ash as a supplementary cementitious material. Constr. Build. Mater. 2018, 183, 139–149. [Google Scholar] [CrossRef]
- Alsubari, B.; Shafigh, P.; Ibrahim, Z.; Alnahhal, M.F.; Jumaat, M.Z. Properties of eco-friendly self-compacting concrete containing modified treated palm oil fuel ash. Constr. Build. Mater. 2018, 158, 742–754. [Google Scholar] [CrossRef]
- Khankhaje, E.; Rafieizonooz, M.; Salim, M.R.; Khan, R.; Mirza, J.; Siong, H.C.; Salmiati. Sustainable clean pervious concrete pavement production incorporating palm oil fuel ash as cement replacement. J. Clean. Prod. 2018, 172, 1476–1485. [Google Scholar] [CrossRef]
- Alsubari, B.; Shafigh, P.; Jumaat, M.Z. Utilization of high-volume treated palm oil fuel ash to produce sustainable self-compacting concrete. J. Clean. Prod. 2016, 137, 982–996. [Google Scholar] [CrossRef]
- Pyo, S.; Tafesse, M.; Kim, B.-J.; Kim, H.-K. Effects of quartz-based mine tailings on characteristics and leaching behavior of ultra-high performance concrete. Constr. Build. Mater. 2018, 166, 110–117. [Google Scholar] [CrossRef]
- Kiventerä, J.; Piekkari, K.; Isteri, V.; Ohenoja, K.; Tanskanen, P.; Illikainen, M. Solidification/stabilization of gold mine tailings using calcium sulfoaluminate-belite cement. J. Clean. Prod. 2019, 239, 118008. [Google Scholar] [CrossRef]
- Lyu, X.; Yao, G.; Wang, Z.; Wang, Q.; Li, L. Hydration kinetics and properties of cement blended with mechanically activated gold mine tailings. Thermochim. Acta 2020, 683, 178457. [Google Scholar] [CrossRef]
- Ince, C. Reusing gold-mine tailings in cement mortars: Mechanical properties and socio-economic developments for the Lefke-Xeros area of Cyprus. J. Clean. Prod. 2019, 238, 117871. [Google Scholar] [CrossRef]
- Taji, I.; Ghorbani, S.; de Brito, J.; Tam, V.W.Y.; Sharifi, S.; Davoodi, A.; Tavakkolizadeh, M. Application of statistical analysis to evaluate the corrosion resistance of steel rebars embedded in concrete with marble and granite waste dust. J. Clean. Prod. 2019, 210, 837–846. [Google Scholar] [CrossRef]
- Ghorbani, S.; Taji, I.; Tavakkolizadeh, M.; Davodi, A.; de Brito, J. Improving corrosion resistance of steel rebars in concrete with marble and granite waste dust as partial cement replacement. Constr. Build. Mater. 2018, 185, 110–119. [Google Scholar] [CrossRef]
- Aliabdo, A.A.; Abd Elmoaty, A.E.M.; Auda, E.M. Re-use of waste marble dust in the production of cement and concrete. Constr. Build. Mater. 2014, 50, 28–41. [Google Scholar] [CrossRef]
- Topçu, İ.B.; Bilir, T.; Uygunoğlu, T. Effect of waste marble dust content as filler on properties of self-compacting concrete. Constr. Build. Mater. 2009, 23, 1947–1953. [Google Scholar] [CrossRef]
- Li, L.G.; Huang, Z.H.; Tan, Y.P.; Kwan, A.K.H.; Chen, H.Y. Recycling of marble dust as paste replacement for improving strength, microstructure and eco-friendliness of mortar. J. Clean. Prod. 2019, 210, 55–65. [Google Scholar] [CrossRef]
- Cantero, B.; Sáez del Bosque, I.F.; Matías, A.; Sánchez de Rojas, M.I.; Medina, C. Inclusion of construction and demolition waste as a coarse aggregate and a cement addition in structural concrete design. Arch. Civ. Mech. Eng. 2019, 19, 1338–1352. [Google Scholar] [CrossRef]
- Akhtar, A.; Sarmah, A.K. Construction and demolition waste generation and properties of recycled aggregate concrete: A global perspective. J. Clean. Prod. 2018, 186, 262–281. [Google Scholar] [CrossRef]
- Silva, R.V.; de Brito, J.; Dhir, R.K. Use of recycled aggregates arising from construction and demolition waste in new construction applications. J. Clean. Prod. 2019, 236, 117629. [Google Scholar] [CrossRef]
- Lothenbach, B.; Scrivener, K.; Hooton, R.D. Supplementary cementitious materials. Cem. Concr. Res. 2011, 41, 1244–1256. [Google Scholar] [CrossRef]
- Pedro, D.; de Brito, J.; Evangelista, L. Evaluation of high-performance concrete with recycled aggregates: Use of densified silica fume as cement replacement. Constr. Build. Mater. 2017, 147, 803–814. [Google Scholar] [CrossRef]
- Wu, Z.; Shi, C.; Khayat, K.H. Influence of silica fume content on microstructure development and bond to steel fiber in ultra-high strength cement-based materials (UHSC). Cem. Concr. Compos. 2016, 71, 97–109. [Google Scholar] [CrossRef]
- Uzal, B.; Turanlı, L.; Yücel, H.; Göncüoğlu, M.C.; Çulfaz, A. Pozzolanic activity of clinoptilolite: A comparative study with silica fume, fly ash and a non-zeolitic natural pozzolan. Cem. Concr. Res. 2010, 40, 398–404. [Google Scholar] [CrossRef]
- Kim, S.S.; Qudoos, A.; Jakhrani, S.H.; Lee, J.B.; Kim, H.G. Influence of Coarse Aggregates and Silica Fume on the Mechanical Properties, Durability, and Microstructure of Concrete. Materials 2019, 12, 3324. [Google Scholar] [CrossRef]
- Zhao, S.; Zhang, Q. Effect of Silica Fume in Concrete on Mechanical Properties and Dynamic Behaviors under Impact Loading. Materials 2019, 12, 3263. [Google Scholar] [CrossRef] [PubMed]
- Mansoor, J.; Shah, S.A.R.; Khan, M.M.; Sadiq, A.N.; Anwar, M.K.; Siddiq, M.U.; Ahmad, H. Analysis of Mechanical Properties of Self Compacted Concrete by Partial Replacement of Cement with Industrial Wastes under Elevated Temperature. Appl. Sci. 2018, 8, 364. [Google Scholar] [CrossRef]
- Kwon, Y.-H.; Kang, S.-H.; Hong, S.-G.; Moon, J. Intensified Pozzolanic Reaction on Kaolinite Clay-Based Mortar. Appl. Sci. 2017, 7, 522. [Google Scholar] [CrossRef]
- Gamage, N.; Liyanage, K.; Fragomeni, S. Overview of Different Type of Fly Ash and Their Use as a Building and Construction Material. In Proceedings of the Conference: International Conference of Structural Engineering, Construction and Management, Kandy, Sri Lanka, 16–18 December 2011. [Google Scholar]
- Coppola, L.; Coffetti, D.; Crotti, E. Plain and Ultrafine Fly Ashes Mortars for Environmentally Friendly Construction Materials. Sustainability 2018, 10, 874. [Google Scholar] [CrossRef]
- Jones, M.R.; McCarthy, A.; Booth, A.P.P.G. Characteristics of the ultrafine component of fly ash. Fuel 2006, 85, 2250–2259. [Google Scholar] [CrossRef]
- Supit, S.W.M.; Shaikh, F.U.A.; Sarker, P.K. Effect of ultrafine fly ash on mechanical properties of high volume fly ash mortar. Constr. Build. Mater. 2014, 51, 278–286. [Google Scholar] [CrossRef]
- Shaikh, F.U.A.; Supit, S.W.M. Compressive strength and durability properties of high volume fly ash (HVFA) concretes containing ultrafine fly ash (UFFA). Constr. Build. Mater. 2015, 82, 192–205. [Google Scholar] [CrossRef]
- Saha, A.K. Effect of class F fly ash on the durability properties of concrete. Sustain. Environ. Res. 2018, 28, 25–31. [Google Scholar] [CrossRef]
- Yan, B.; Kouame, K.J.A.; Lv, W.; Yang, P.; Cai, M. Modification and in-place mechanical characteristics research on cement mortar with fly ash and lime compound admixture in high chlorine environment. J. Mater. Res. Technol. 2019, 8, 1451–1460. [Google Scholar] [CrossRef]
- Rakhimova, N.R.; Rakhimov, R.Z. Toward clean cement technologies: A review on alkali-activated fly-ash cements incorporated with supplementary materials. J. Non Cryst. Sol. 2019, 509, 31–41. [Google Scholar] [CrossRef]
- El-Gamal, S.; Selim, F. Utilization of some industrial wastes for eco-friendly cement production. Sustain. Mater. Technol. 2017, 12, 9–17. [Google Scholar] [CrossRef]
- Palankar, N.; Shankar, A.R.; Mithun, B. Studies on eco-friendly concrete incorporating industrial waste as aggregates. Int. J. Sustain. Built Environ. 2015, 4, 378–390. [Google Scholar] [CrossRef]
- Talsania, S.; Pitroda, J.; Vyas, C.M. Effect of rice husk ash on properties of pervious concrete. Int. J. Adv. Eng. Res. Studies/IV/II/Jan.-March 2015, 296, 299. [Google Scholar]
- Krishna, R.; Admixtures, P.K.C. Rice husk ash–an ideal admixture for concrete in aggressive environments. Magnesium (as MgO) 2012, 1, 0–35. [Google Scholar]
- Chandra Paul, S.; Mbewe, P.B.K.; Kong, S.Y.; Šavija, B. Agricultural Solid Waste as Source of Supplementary Cementitious Materials in Developing Countries. Materials 2019, 12, 1112. [Google Scholar] [CrossRef] [PubMed]
- Xu, W.; Lo, T.Y.; Wang, W.; Ouyang, D.; Wang, P.; Xing, F. Pozzolanic Reactivity of Silica Fume and Ground Rice Husk Ash as Reactive Silica in a Cementitious System: A Comparative Study. Materials 2016, 9, 146. [Google Scholar] [CrossRef] [PubMed]
- Rorat, A.; Courtois, P.; Vandenbulcke, F.; Lemiere, S. 8 - Sanitary and environmental aspects of sewage sludge management. In Industrial and Municipal Sludge; Prasad, M.N.V., de Campos Favas, P.J., Vithanage, M., Mohan, S.V., Eds.; Butterworth-Heinemann: Oxford, UK, 2019; pp. 155–180. [Google Scholar] [CrossRef]
- Lynn, C.J.; Dhir, R.K.; Ghataora, G.S.; West, R.P. Sewage sludge ash characteristics and potential for use in concrete. Constr. Build. Mater. 2015, 98, 767–779. [Google Scholar] [CrossRef]
- Cyr, M.; Coutand, M.; Clastres, P. Technological and environmental behavior of sewage sludge ash (SSA) in cement-based materials. Cem. Concr. Res. 2007, 37, 1278–1289. [Google Scholar] [CrossRef]
- Monzó, J.; Payá, J.; Borrachero, M.; Girbés, I. Reuse of sewage sludge ashes (SSA) in cement mixtures: The effect of SSA on the workability of cement mortars. Waste Manag. 2003, 23, 373–381. [Google Scholar] [CrossRef]
- Kappel, A.; Ottosen, L.M.; Kirkelund, G.M. Colour, compressive strength and workability of mortars with an iron rich sewage sludge ash. Constr. Build. Mater. 2017, 157, 1199–1205. [Google Scholar] [CrossRef]
- Mohammadhosseini, H.; Tahir, M.M.; Mohd Sam, A.R.; Abdul Shukor Lim, N.H.; Samadi, M. Enhanced performance for aggressive environments of green concrete composites reinforced with waste carpet fibers and palm oil fuel ash. J. Clean. Prod. 2018, 185, 252–265. [Google Scholar] [CrossRef]
- Bamaga, S.; Hussin, M.; Ismail, M.A. Palm oil fuel ash: Promising supplementary cementing materials. KSCE J. Civ. Eng. 2013, 17, 1708–1713. [Google Scholar] [CrossRef]
- Raut, A.N.; Gomez, C.P. Thermal and mechanical performance of oil palm fiber reinforced mortar utilizing palm oil fly ash as a complementary binder. Constr. Build. Mater. 2016, 126, 476–483. [Google Scholar] [CrossRef]
- Awal, A.S.M.A.; Shehu, I.A.; Ismail, M. Effect of cooling regime on the residual performance of high-volume palm oil fuel ash concrete exposed to high temperatures. Constr. Build. Mater. 2015, 98, 875–883. [Google Scholar] [CrossRef]
- Mohammadhosseini, H.; Tahir, M.M. Durability performance of concrete incorporating waste metalized plastic fibres and palm oil fuel ash. Constr. Build. Mater. 2018, 180, 92–102. [Google Scholar] [CrossRef]
- Tangchirapat, W.; Saeting, T.; Jaturapitakkul, C.; Kiattikomol, K.; Siripanichgorn, A. Use of waste ash from palm oil industry in concrete. Waste Manag. 2007, 27, 81–88. [Google Scholar] [CrossRef]
- Yao, G.; Liu, Q.; Wang, J.; Wu, P.; Lyu, X. Effect of mechanical grinding on pozzolanic activity and hydration properties of siliceous gold ore tailings. J. Clean. Prod. 2019, 217, 12–21. [Google Scholar] [CrossRef]
- Kinnunen, P.; Ismailov, A.; Solismaa, S.; Sreenivasan, H.; Räisänen, M.-L.; Levänen, E.; Illikainen, M. Recycling mine tailings in chemically bonded ceramics – A review. J. Clean. Prod. 2018, 174, 634–649. [Google Scholar] [CrossRef]
- Ruiz-Sánchez, A.; Sánchez-Polo, M.; Rozalen, M. Waste marble dust: An interesting residue to produce cement. Constr. Build. Mater. 2019, 224, 99–108. [Google Scholar] [CrossRef]
- Güneyisi, E.; Gesoğlu, M.; Özbay, E. Effects of marble powder and slag on the properties of self compacting mortars. Mater. Struct. 2009, 42, 813–826. [Google Scholar] [CrossRef]
- Aydin, E.; Arel, H.Ş. High-volume marble substitution in cement-paste: Towards a better sustainability. J. Clean. Prod. 2019, 237, 117801. [Google Scholar] [CrossRef]
- Belaidi, A.S.E.; Azzouz, L.; Kadri, E.; Kenai, S. Effect of natural pozzolana and marble powder on the properties of self-compacting concrete. Constr. Build. Mater. 2012, 31, 251–257. [Google Scholar] [CrossRef]
- Townsend, T.G.; Ingwersen, W.W.; Niblick, B.; Jain, P.; Wally, J. CDDPath: A method for quantifying the loss and recovery of construction and demolition debris in the United States. Waste Manag. 2019, 84, 302–309. [Google Scholar] [CrossRef]
- Prabhu, K.R.; Yaragal, S.C.; Venkataramana, K. In Persuit of Alternative Ingredients to Cement Concrete Construction. Int. J. Res. Eng. Technol. 2013, 02, 404–410. [Google Scholar]
- Kucukvar, M.; Egilmez, G.; Tatari, O. Life Cycle Assessment and Optimization-Based Decision Analysis of Construction Waste Recycling for a LEED-Certified University Building. Sustainability 2016, 8, 89. [Google Scholar] [CrossRef]
- An, J.; Middleton, R.S.; Li, Y. Environmental Performance Analysis of Cement Production with CO2 Capture and Storage Technology in a Life-Cycle Perspective. Sustainability 2019, 11, 2626. [Google Scholar] [CrossRef]
- Wang, X.-Y. Effect of Carbon Pricing on Optimal Mix Design of Sustainable High-Strength Concrete. Sustainability 2019, 11, 5827. [Google Scholar] [CrossRef]
- Huntzinger, D.N.; Eatmon, T.D. A life-cycle assessment of Portland cement manufacturing: Comparing the traditional process with alternative technologies. J. Clean. Prod. 2009, 17, 668–675. [Google Scholar] [CrossRef]
- Vieira, D.R.; Calmon, J.L.; Coelho, F.Z. Life cycle assessment (LCA) applied to the manufacturing of common and ecological concrete: A review. Constr. Build. Mater. 2016, 124, 656–666. [Google Scholar] [CrossRef]
- Valderrama, C.; Granados, R.; Cortina, J.L.; Gasol, C.M.; Guillem, M.; Josa, A. Implementation of best available techniques in cement manufacturing: A life-cycle assessment study. J. Clean. Prod. 2012, 25, 60–67. [Google Scholar] [CrossRef]
- Feiz, R.; Ammenberg, J.; Baas, L.; Eklund, M.; Helgstrand, A.; Marshall, R. Improving the CO2 performance of cement, part I: Utilizing life-cycle assessment and key performance indicators to assess development within the cement industry. J. Clean. Prod. 2015, 98, 272–281. [Google Scholar] [CrossRef]
- Strazza, C.; Del Borghi, A.; Gallo, M.; Del Borghi, M. Resource productivity enhancement as means for promoting cleaner production: Analysis of co-incineration in cement plants through a life cycle approach. J. Clean. Prod. 2011, 19, 1615–1621. [Google Scholar] [CrossRef]
- Pushkar, S. The Effect of Additional Byproducts on the Environmental Impact of the Production Stage of Concretes Containing Bottom Ash Instead of Sand. Sustainability 2019, 11, 5037. [Google Scholar] [CrossRef]
- Salas, D.A.; Ramirez, A.D.; Rodríguez, C.R.; Petroche, D.M.; Boero, A.J.; Duque-Rivera, J. Environmental impacts, life cycle assessment and potential improvement measures for cement production: A literature review. J. Clean. Prod. 2016, 113, 114–122. [Google Scholar] [CrossRef]
- García-Gusano, D.; Garraín, D.; Herrera, I.; Cabal, H.; Lechón, Y. Life Cycle Assessment of applying CO2 post-combustion capture to the Spanish cement production. J. Clean. Prod. 2015, 104, 328–338. [Google Scholar] [CrossRef]
- Chen, C.; Habert, G.; Bouzidi, Y.; Jullien, A. Environmental impact of cement production: Detail of the different processes and cement plant variability evaluation. J. Clean. Prod. 2010, 18, 478–485. [Google Scholar] [CrossRef]
- Gursel, A.P.; Masanet, E.; Horvath, A.; Stadel, A. Life-cycle inventory analysis of concrete production: A critical review. Cem. Concr. Compos. 2014, 51, 38–48. [Google Scholar] [CrossRef]
- Josa, A.; Aguado, A.; Heino, A.; Byars, E.; Cardim, A. Comparative analysis of available life cycle inventories of cement in the EU. Cem. Concr. Res. 2004, 34, 1313–1320. [Google Scholar] [CrossRef]
- Sui, X.; Zhang, Y.; Shao, S.; Zhang, S. Exergetic life cycle assessment of cement production process with waste heat power generation. Energy Convers. Manag. 2014, 88, 684–692. [Google Scholar] [CrossRef]
- Song, D.; Yang, J.; Chen, B.; Hayat, T.; Alsaedi, A. Life-cycle environmental impact analysis of a typical cement production chain. Appl. Energy 2016, 164, 916–923. [Google Scholar] [CrossRef]
- Aprianti S, E. A huge number of artificial waste material can be supplementary cementitious material (SCM) for concrete production—A review part II. J. Clean. Prod. 2017, 142, 4178–4194. [Google Scholar] [CrossRef]
- Van den Heede, P.; De Belie, N. Environmental impact and life cycle assessment (LCA) of traditional and ‘green’concretes: Literature review and theoretical calculations. Cem. Concr. Compos. 2012, 34, 431–442. [Google Scholar] [CrossRef]
© 2020 by the authors. Licensee MDPI, Basel, Switzerland. This article is an open access article distributed under the terms and conditions of the Creative Commons Attribution (CC BY) license (http://creativecommons.org/licenses/by/4.0/).












