Sorption of CO2 and CH4 on Raw and Calcined Halloysite—Structural and Pore Characterization Study
Abstract
1. Introduction
2. Methods
- -
- Sample preparation stage i.e., sieving a halloysite sample to the 0.5–1 mm grain fracture and degassing it in deep vacuum at 353 K for 12 h,
- -
- The measurement stage i.e., the quasi-step change of the pressure of the gas sorbate in the reactor at the rate of 333 mbar/min and recording the changes of the weight of the sorbate-sorbent system for the period of time that it needs to equilibrate.
3. Materials
4. Results
4.1. Structural Analyses
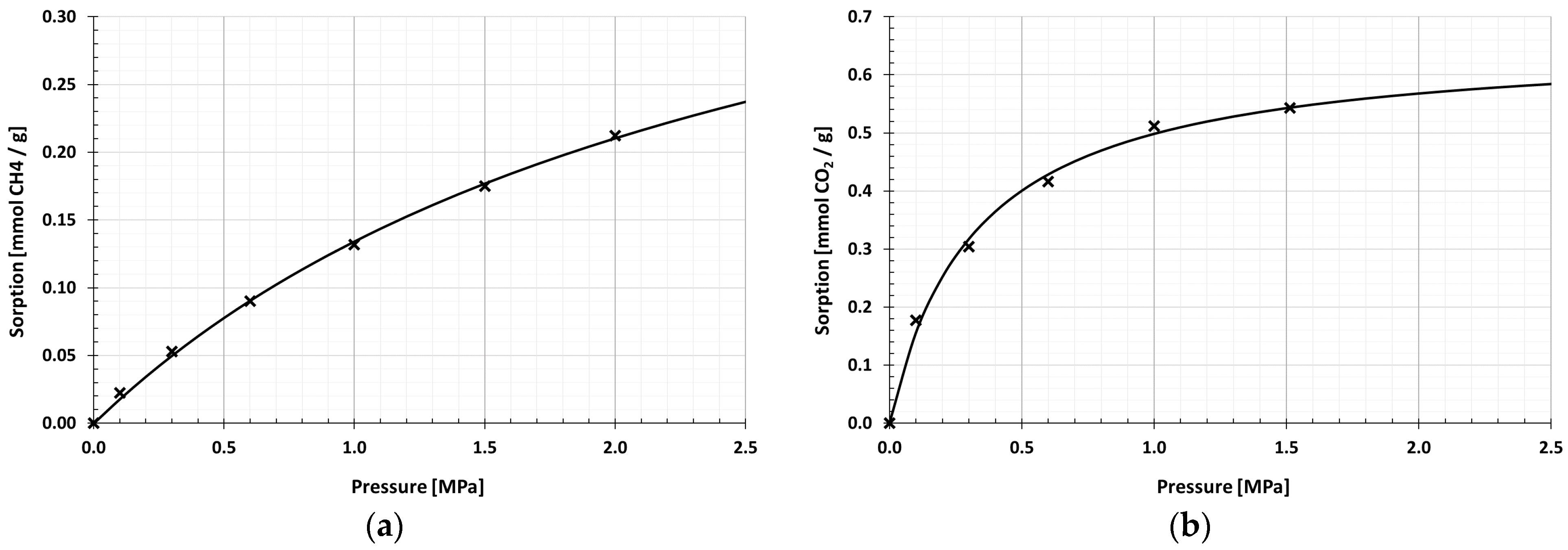
4.2. CH4 and CO2 Sorption Analysis
4.3. Diffusion Kinetics
5. Discussion
5.1. Structural Analyses
5.2. Sorption Analysis and Diffusion Kinetics
6. Conclusions
Author Contributions
Funding
Acknowledgments
Conflicts of Interest
References
- Patricia, A.D.; Kanellopoulos, K.; Medarac, H.; Kapetaki, Z.; Miranda-Barbosa, E.; Shortall, R.; Czako, V.; Telsnig, T.; Vazquez-Hernandez, C.; Roberto, L.A.; et al. EU Coal Regions Opportunities and Challenges Ahead; Europäische Kommission, Joint Research Centre: Brussels, Belgium, 2018. [Google Scholar]
- Dowell, N.M. An overview of carbon capture and storage (CCS) approaches to mitigate global climate change. In Carbon Dioxide Capture: Processes, Technology and Environmental Implications; Nova Science Publishers: Hauppauge, NY, USA, 2016; pp. 1–14. [Google Scholar]
- Al-Mamoori, A.; Krishnamurthy, A.; Rownaghi, A.A.; Rezaei, F. Carbon Capture and Utilization Update. Energy Technol. 2017, 5, 834–849. [Google Scholar] [CrossRef]
- Li, A.; Wang, J.; Bao, B. High-efficiency CO2 capture and separation based on hydrate technology: A review. Greenh. Gases Sci. Technol. 2019, 9, 175–193. [Google Scholar] [CrossRef]
- Koytsoumpa, E.I.; Bergins, C.; Kakaras, E. The CO2 economy: Review of CO2 capture and reuse technologies. J. Supercrit. Fluids 2018, 132, 3–16. [Google Scholar] [CrossRef]
- Bachu, S. Carbon dioxide storage capacity in uneconomic coal beds in Alberta, Canada: Methodology, potential and site identification. Int. J. Greenh. Gas Control 2007, 1, 374–385. [Google Scholar] [CrossRef]
- Saghafi, A. Potential for ECBM and CO2 storage in mixed gas Australian coals. Int. J. Coal Geol. 2010, 82, 240–251. [Google Scholar] [CrossRef]
- Prusty, B.K. Sorption of methane and CO2 for enhanced coalbed methane recovery and carbon dioxide sequestration. J. Nat. Gas Chem. 2008, 17, 29–38. [Google Scholar] [CrossRef]
- Dutka, B.; Kudasik, M.; Topolnicki, J. Pore pressure changes accompanying exchange sorption of CO2/CH4 in a coal briquette. Fuel Process. Technol. 2012, 100, 30–34. [Google Scholar] [CrossRef]
- Dutka, B.; Kudasik, M.; Pokryszka, Z.; Skoczylas, N.; Topolnicki, J.; Wierzbicki, M. Balance of CO2/CH4 exchange sorption in a coal briquette. Fuel Process. Technol. 2013, 106, 95–101. [Google Scholar] [CrossRef]
- Baran, P.; Zarębska, K.; Krzystolik, P.; Hadro, J.; Nunn, A. CO2-ECBM and CO2 sequestration in Polish coal seam—Experimental study. J. Sustain. Min. 2014, 13, 22–29. [Google Scholar] [CrossRef]
- Pajdak, A.; Kudasik, M.; Skoczylas, N.; Wierzbicki, M.; Teixeira Palla Braga, L. Studies on the competitive sorption of CO2 and CH4 on hard coal. Int. J. Greenh. Gas Control 2019, 90, 102789. [Google Scholar] [CrossRef]
- Shi, J.Q.; Durucan, S. A bidisperse pore diffusion model for methane displacement desorption in coal by CO2 injection. Fuel 2003, 82, 1219–1229. [Google Scholar] [CrossRef]
- Topolnicki, J.; Kudasik, M.; Dutka, B. Simplified model of the CO2/CH4 exchange sorption process. Fuel Process. Technol. 2013, 113, 67–74. [Google Scholar] [CrossRef]
- International Energy Agency. Coal 2018: Analysis and Forecasts to 2023; OECD Publishing: Paris, France, 2018. [Google Scholar]
- Skiba, M.; Młynarczuk, M. Identification of Macerals of the Inertinite Group Using Neural Classifiers, Based on Selected Textural Features. Arch. Min. Sci. 2018, 63, 827–837. [Google Scholar]
- Pełka, P. Mass Loss of Coal Particles Burning in Fluidized Bed. Arch. Min. Sci. 2017, 62, 339–354. [Google Scholar] [CrossRef][Green Version]
- Kijo-Kleczkowska, A.; Szumera, M.; Sroda, K. Thermal Analysis of Solid Fuels in an Inert Atmosphere. Arch. Min. Sci. 2017, 62, 731–751. [Google Scholar] [CrossRef][Green Version]
- Czarnota, R.; Knapik, E.; Wojnarowski, P.; Janiga, D.; Stopa, J. Carbon Dioxide Separation Technologies. Arch. Min. Sci. 2019, 64, 487–498. [Google Scholar]
- Wierzchowski, K.; Chećko, J.; Pyka, I. Variability of Mercury Content in Coal Matter from Coal Seams of the Upper Silesia Coal Basin. Arch. Min. Sci. 2017, 62, 843–856. [Google Scholar] [CrossRef]
- Krzywanski, J.; Czakiert, T.; Shimizu, T.; Majchrzak-Kuceba, I.; Shimazaki, Y.; Zylka, A.; Grabowska, K.; Sosnowski, M. NOx Emissions From Regenerator Of Calcium Looping Process. Energy Fuels 2018, 32, 6355–6362. [Google Scholar] [CrossRef]
- Szymanek, A.; de las Obras-Loscertales, M.; Pajdak, A. Effect of sorbent reactivity on flue gas desulphurization in fluidized-bed boilers under air firing mode. Can. J. Chem. Eng. 2018, 96, 895–902. [Google Scholar] [CrossRef]
- Dindi, A.; Viet Quang, D.; Abu-Zahra, M.R.M. Simultaneous carbon dioxide capture and utilization using thermal desalination reject brine. Appl. Energy 2015, 154, 298–308. [Google Scholar] [CrossRef]
- Pajdak, A.; Zarebska, K.; Walawska, B.; Szymanek, A. Purification of flue gases from combustion of solid fuels with sodium sorbents. Przemysl Chemiczny 2015, 94, 382–386. [Google Scholar]
- Haramija, V. Carbon capture and storage technologies. Goriva I Maz. 2012, 51, 306–328. [Google Scholar]
- Luis, P. Use of monoethanolamine (MEA) for CO2 capture in a global scenario: Consequences and alternatives. Desalination 2016, 380, 93–99. [Google Scholar] [CrossRef]
- Riboldi, L.; Bolland, O. Overview on Pressure Swing Adsorption (PSA) as CO2 Capture Technology: State-of-the-Art, Limits and Potentials. Energy Procedia 2017, 114, 2390–2400. [Google Scholar] [CrossRef]
- Dutcher, B.; Fan, M.; Russell, A. Amine-Based CO2 Capture Technology Development from the Beginning of 2013—A Review. ACS Appl. Mater. Interfaces 2015, 7, 2137–2148. [Google Scholar] [CrossRef]
- Hornbostel, M.D.; Bao, J.; Krishnan, G.; Nagar, A.; Jayaweera, I.; Kobayashi, T.; Sanjurjo, A.; Sweeney, J.; Carruthers, D.; Petruska, M.A.; et al. Characteristics of an advanced carbon sorbent for CO2 capture. Carbon 2013, 56, 77–85. [Google Scholar] [CrossRef]
- Song, C.; Kansha, Y.; Ishizuka, M.; Fu, Q.; Tsutsumi, A. Design of a Low-cost CO2 Capture Process Based on Heat Integration Technology. Energy Procedia 2014, 61, 365–368. [Google Scholar] [CrossRef]
- Riboldi, L.; Bolland, O. Evaluating Pressure Swing Adsorption as a CO2 separation technique in coal-fired power plants. Int. J. Greenh. Gas Control 2015, 39, 1–16. [Google Scholar] [CrossRef]
- Shi, Y.; Liu, Q.; He, Y. CO2 capture using solid sorbents. In Handbook of Climate Change Mitigation and Adaptation, 2nd ed.; Springer International Publishing: Berlin/Heidelberg, Germany, 2016; Volume 3, pp. 2349–2404. [Google Scholar]
- Myshakin, E.; Romanov, V.; Cygan, R. Natural Materials for Carbon Capture; Sandia National Laboratories: Albuquerque, NM, USA, 2010. [Google Scholar]
- Kim, J.; Rubino, I.; Lee, J.-Y.; Choi, H.-J. Application of halloysite nanotubes for carbon dioxide capture. Mater. Res. Express 2016, 3, 045019. [Google Scholar] [CrossRef]
- Lutynski, M.; Sakiewicz, P.; Gonzalez, M. Halloysite as Mineral Adsorbent of CO2—Kinetics and Adsorption Capacity. Inz. Miner. 2014, 33, 111–117. [Google Scholar]
- Pires, J.; Juźków, J.; Pinto, M.L. Amino acid modified montmorillonite clays as sustainable materials for carbon dioxide adsorption and separation. Colloids Surf. A Physicochem. Eng. Asp. 2018, 544, 105–110. [Google Scholar] [CrossRef]
- Giesting, P.; Guggenheim, S.; Koster van Groos, A.F.; Busch, A. Interaction of carbon dioxide with Na-exchanged montmorillonite at pressures to 640bars: Implications for CO2 sequestration. Int. J. Greenh. Gas Control 2012, 8, 73–81. [Google Scholar] [CrossRef]
- Stevens, L.; Williams, K.; Han, W.Y.; Drage, T.; Snape, C.; Wood, J.; Wang, J. Preparation and CO2 adsorption of diamine modified montmorillonite via exfoliation grafting route. Chem. Eng. J. 2013, 215, 699–708. [Google Scholar] [CrossRef]
- Gonzalez, A.S.; Plaza, M.G.; Pis, J.J.; Rubiera, F.; Pevida, C. Post-combustion CO2 capture adsorbents from spent coffee grounds. Energy Procedia 2013, 37, 134–141. [Google Scholar] [CrossRef][Green Version]
- Cansado, I.P.P.; Mourao, P.A.M.; Ribeiro Carrott, M.M.L.; Carrott, P.J.M. Activated carbons prepared from natural and synthetic raw materials with potential applications in gas separations. J. Adv. Mater. Res. 2010, 107, 1–7. [Google Scholar] [CrossRef]
- Dora, J.; Pajdak, A.; Skoczylas, N.; Kozieł, K.; Tkaczuk-Serafin, M.; Krochmalny, K.; Niedzwiecki, L. A preliminary study of bio-carbon activation using Cold Atmospheric Plasma. In Proceedings of the XXIV International Symposium on Combustion Processes, Wroclaw, Poland, 23–25 September 2019. [Google Scholar]
- Dantas, T.L.; Luna, F.T.; Silva, I.J., Jr.; Torres, A.E.; De Azevedo, D.C.S.; Rodrigues, A.E.; Moreira, R. Modeling of the fixed-bed adsorption of carbon dioxide and a carbon dioxide-nitrogen mixture on zeolite 13X. Braz. J. Chem. Eng. 2011, 28, 533–544. [Google Scholar] [CrossRef]
- Mason, J.A.; Sumida, K.; Herm, Z.R.; Krishna, R.; Long, J.R. Evaluating metal–organic frameworks for post-combustion carbon dioxide capture via temperature swing adsorption. Energy Environ. Sci. 2011, 4, 3030–3040. [Google Scholar] [CrossRef]
- Xu, X.; Zhao, X.; Sun, L.; Liu, X. Adsorption separation of carbon dioxide, methane, and nitrogen on Hβ and Na-exchanged β-zeolite. J. Nat. Gas. Chem. 2008, 17, 391–396. [Google Scholar] [CrossRef]
- Bao, Z.; Alnemrat, S.; Yu, L.; Vasiliev, I.; Ren, Q.; Lu, X.; Deng, S. Kinetic separation of carbon dioxide and methane on a copper metal–organic framework. J. Colloid Interface Sci. 2011, 357, 504–509. [Google Scholar] [CrossRef]
- Surapathi, A.; Chen, H.; Marand, E.; Johnson, J.K.; Sedlakova, Z. Gas sorption properties of zwitterion-functionalized carbon nanotubes. J. Membr. Sci. 2013, 429, 88–94. [Google Scholar] [CrossRef]
- Pajdak, A.; Skoczylas, N.; Debski, A.; Grzegorek, J.; Maziarz, W.; Kudasik, M. CO2 and CH4 sorption on carbon nanomaterials and coals—Comparative characteristics. J. Nat. Gas Sci. Eng. 2019, 72, 103003. [Google Scholar] [CrossRef]
- Ganesan, A.; Shaijumon, M.M. Activated graphene-derived porous carbon with exceptional gas adsorption properties. Microporous Mesoporous Mater. 2016, 220, 21. [Google Scholar] [CrossRef]
- Pajdak, A.; Skoczylas, N. CO2 sorption properties of selected silicones. Trans. Strat. Mech. Res. Inst. 2017, 19, 45–55. [Google Scholar]
- Pajdak, A. Parameters of N2 and CO2 adsorption onto coal at various temperatures. In Proceedings of the 18th International Multidisciplinary Scientific Geoconference SGEM, Albena, Bulgaria, 28 June–7 July 2018; pp. 633–640. [Google Scholar]
- Kudasik, M.; Skoczylas, N.; Pajdak, A. The repeatability of sorption processes occurring in the coal-methane system during multiple measurement series. Energies 2017, 10, 661. [Google Scholar] [CrossRef]
- Brunauer, S. Adsorption of Gases and Vapors: Volume 1, Physical Adsorption; Princeton University Press: Princeton, NJ, USA, 1945. [Google Scholar]
- Barrett, E.P.; Joyner, L.G.; Halenda, P.P. The determination of pore volume and area distribution in porous substances. I. Computations from nitrogen isotherms. J. Am. Chem. Soc. 1951, 73, 373–380. [Google Scholar] [CrossRef]
- Klobes, P.; Meyer, K.; Munro, R.G. Porosity and Specific Surface Area Measurements for Solid Materials; NIST Recommended Practice Guide; Special Publication; NIST: Gaithersburg, MD, USA, 2006.
- Washburn, E.W. The dynamics of capillary flow. Phys. Rev. 1921, 17, 273–283. [Google Scholar] [CrossRef]
- Lutynski, M.; Sakiewicz, P.; Lutynska, S. Characterization of Diatomaceous Earth and Halloysite Resources of Poland. Minerals 2019, 9, 670. [Google Scholar] [CrossRef]
- Sakiewicz, P.; Lutynski, M.; Soltys, J.; Pytlinski, A. Purification of halloysite by magnetic separation, Physicochem. Probl. Miner. Process. 2016, 52, 991–1001. [Google Scholar]
- IUPAC. Physical Chemistry Division Commission on Colloid and Surface Chemistry Subcommittee on Characterization of Porous Solids. Recommendations for the Characterization of Porous Solids (Technical Report). Pure Appl. Chem. 1994, 66, 8. [Google Scholar]
- Sing, K.S.W.; Everett, D.H.; Haul, R.A.W.; Moscou, L.; Pierotti, R.A.; Rouquerol, J.; Siemieniewska, T. Reporting Physisorption Data for Gas/Solid Systems with Special Reference to the Determination of Surface Area adn Porosity. Pure Appl. Chem. 1985, 57, 603. [Google Scholar] [CrossRef]
- Pajdak, A.; Kudasik, M. Structural and textural characteristic of selected copper-bearing rocks as one of the elements aiding in the assessment of gasogeodynamic hazard. Studia Geotech. Mech. 2017, 39, 51–59. [Google Scholar] [CrossRef][Green Version]
- Walawska, B.; Szymanek, A.; Pajdak, A.; Szymanek, P. Impact of decomposition temperature on the surface area of sodium bicarbonate. Przem. Chem. 2012, 91, 1049–1052. [Google Scholar]
- Skoczylas, N.; Topolnicki, J. The coal-gas system—The effective diffusion coefficient. Int. J. Oil Gas Coal Technol. 2016, 12, 412–424. [Google Scholar] [CrossRef]
- Gawor, M.; Skoczylas, N. Sorption Rate of Carbon Dioxide on Coal. Transp. Porous Media 2014, 101, 269–279. [Google Scholar] [CrossRef]
- Chmielarz, L.; Kuśtrowski, P.; Piwowarska, Z.; Dudek, B.; Gil, B.; Michalik, M. Montmorillonite, vermiculite and saponite based porous clay heterostructures modified with transition metals as catalysts for the DeNOx process. Appl. Catal. B Environ. 2009, 88, 331–340. [Google Scholar] [CrossRef]
- Walawska, B.; Pajdak, A. The effect of a time on changes in the pore texture of the modified calcium sorbents. Przem. Chem. 2016, 95, 1181–1185. [Google Scholar]
- Islam, M.A.; Pal, A.; Saha, B.B. Experimental study on thermophysical and porous properties of silica gels. Int. J. Refrig. 2019, 110, 277–285. [Google Scholar] [CrossRef]
- Zhang, L.; Zhang, F.; Yang, X.; Long, G.; Wu, Y.; Zhang, T. Porous 3D graphene-based bulk materials with exceptional high surface area and excellent conductivity for supercapacitors. Sci. Rep. 2013, 3, 1408. [Google Scholar] [CrossRef]












| Adsorbent | Temp. | Pressure | Sorption Capacity of CO2 | Sorption Capacity of CH4 | Ref. |
|---|---|---|---|---|---|
| - | K | MPa | mmol/g | mmol/g | - |
| Activated Carbon—NCLK3, NCHA29, NORIT R2030CO2 | 298–303 | 0.012 | 2.3–3.5 | - | [39,40] |
| Activated Carbon—CORK-DC | 298 | 0.01 | 1.8 | - | [40] |
| Biocarbon activated argon plasma | 278 | 0.1 | - | 1.21 | [41] |
| 0.8 | - | 2.3 | |||
| 1.6 | - | 2.71 | |||
| Zeolites—ZSM5, 13X | 298 | 0.012 | 0.7–4.5 | - | [42] |
| Zeolites—5A (Sinopec), Na-Beta | 298–303 | 0.01 | 2.7–4.55 | - | [43,44] |
| MOFs—Mg-Mof-74 | 298 | 0.01 | 8.5 | - | [45] |
| MOFs—1C′-Li, 2C’-Li | 298 | 0.1 | 4.6–5.3 | - | |
| SWCNT funcionalized with zwitterions | 308 | 0–1.0 | 0.1 | 0.31 | [46] |
| SWCNT funcionalized with COOH ions | 308 | 0–1.0 | 3.2 | 6.21 | |
| MWCNT nanotubes | 278–283 | 0.1–1.0 | 0.11–0.6 | 0.07–0.3 | [47] |
| - | 1.8–2.0 | 1.0 | 0.45 | ||
| 308–313 | 0.1–1.0 | 0.09–0.4 | 0.04–0.2 | ||
| - | 2.0 | 0.8 | 0.3 | ||
| 348-353 | 0.1–1.0 | 0.05–0.2 | 0.02–0.1 | ||
| - | 0.2 | 0.5 | 0.2 | ||
| Highly porous activated graphene-derived carbon GDC from KOH activated TEGO | 298 | 0–3.5 | 21.1 | 11.3 | [48] |
| Reduced graphene oxide produced by modified Hummer’s method | 278–283 | 0.1–1.0 | 0.22–0.9 | 0.07–0.3 | [47] |
| - | 1.5 | 1.0 | 0.4 | ||
| 308–313 | 0.1–1.0 | 0.18–0.8 | 0.06–0.3 | ||
| - | 1.5 | 0.9 | 0.3 | ||
| 348 | 0.1–1.0 | 0.1–0.5 | 0.05–0.2 | ||
| - | 1.5 | 0.6 | 0.3 | ||
| Silicones with tin or platinum catalyst | 293 | 0.1 | 0.1 | - | [49] |
| - | 1.5 | 1.0 | - | ||
| Coal form Polish hard coal mines | 278–283 | 0.1–1.0 | 0.4–1.7 | 0.12–0.6 | [12,16,47,50,51] |
| - | 1.6–2.0 | 1.1–2.3 | 0.6–1 | ||
| 308–313 | 0.1–1.0 | 0.12–1.2 | 0.06–0.6 | ||
| - | 1.6–2.0 | 1.0–1.7 | 0.5–0.9 | ||
| 348–353 | 0.1–1.0 | 0.2–0.8 | 0.07–0.4 | ||
| - | 1.6–2.0 | 0.7–1.2 | 0.4–0.6 | ||
| Clay minerals—amino acid modified montmorillonite | 298 | 0.1 | 0.5 | - | [36] |
| Compound | wt% | Compound | wt% | Element | Concentration, ppm | Element | Concentration, ppm |
|---|---|---|---|---|---|---|---|
| SiO2 | 33.11 | TiO2 | 2.23 | Zr | 180.9 | Sr | 96.3 |
| Al2O3 | 28.87 | P2O5 | 0.77 | Rb | 131.0 | Zn | 84.0 |
| Fe2O3 | 17.92 | CaO | 0.71 | V | 124.9 | Cu | 73.8 |
| LOI* | 15.00 | MgO | 0.14 | Cr | 103.0 | Ni | 36.1 |
| Low Pressure Nitrogen Adsorption—LPNA Results | R-HAL | C-HAL | |
| Total sorption capacity | mmol/g | 0.627 | 0.712 |
| BET specific surface area (SSABET) | m²/g | 62.7 | 69.8 |
| t-plot micropore area | m2/g | 4.1 | 16.3 |
| t-plot external surface area | m2/g | 58.6 | 53.5 |
| BJH total pore volume (VBJH) | cm³/g | 0.096 | 0.185 |
| BJH surface area (SSABJH) | m²/g | 53.9 | 72.5 |
| BJH average pore diameter | nm | 7.10 | 10.19 |
| Mercury Intrusion Porosimetry—MIP Results | R-HAL | C-HAL | |
| Total Intrusion Volume | cm3/g | 0.164 | 0.323 |
| Total Pore Area | m2/g | 43.48 | 54.04 |
| Median Pore Diameter | um | 0.02 | 0.05 |
| Porosity | % | 29.37 | 46.41 |
| Permeability | mdarcy | 0.01 | 1.5 |
| Sorbent | Sorbat | |||||||
|---|---|---|---|---|---|---|---|---|
| R-HAL | CH4 | 0.02 | 0.05 | 0.09 | 0.13 | 0.18 | 0.49 | 0.38 |
| CO2 | 0.18 | 0.30 | 0.42 | 0.51 | 0.54 | 0.66 | 3.09 | |
| C-HAL | CH4 | 0.03 | 0.07 | 0.12 | 0.16 | 0.21 | 0.39 | 0.73 |
| CO2 | 0.20 | 0.35 | 0.48 | 0.59 | 0.63 | 0.76 | 3.08 | |
© 2020 by the authors. Licensee MDPI, Basel, Switzerland. This article is an open access article distributed under the terms and conditions of the Creative Commons Attribution (CC BY) license (http://creativecommons.org/licenses/by/4.0/).
Share and Cite
Pajdak, A.; Skoczylas, N.; Szymanek, A.; Lutyński, M.; Sakiewicz, P. Sorption of CO2 and CH4 on Raw and Calcined Halloysite—Structural and Pore Characterization Study. Materials 2020, 13, 917. https://doi.org/10.3390/ma13040917
Pajdak A, Skoczylas N, Szymanek A, Lutyński M, Sakiewicz P. Sorption of CO2 and CH4 on Raw and Calcined Halloysite—Structural and Pore Characterization Study. Materials. 2020; 13(4):917. https://doi.org/10.3390/ma13040917
Chicago/Turabian StylePajdak, Anna, Norbert Skoczylas, Arkadiusz Szymanek, Marcin Lutyński, and Piotr Sakiewicz. 2020. "Sorption of CO2 and CH4 on Raw and Calcined Halloysite—Structural and Pore Characterization Study" Materials 13, no. 4: 917. https://doi.org/10.3390/ma13040917
APA StylePajdak, A., Skoczylas, N., Szymanek, A., Lutyński, M., & Sakiewicz, P. (2020). Sorption of CO2 and CH4 on Raw and Calcined Halloysite—Structural and Pore Characterization Study. Materials, 13(4), 917. https://doi.org/10.3390/ma13040917

