Performance of 3D-Printed Continuous-Carbon-Fiber-Reinforced Plastics with Pressure
Abstract
1. Introduction
2. 3D Printing of CCFRPs
2.1. The Principle of Printing CCFRPs
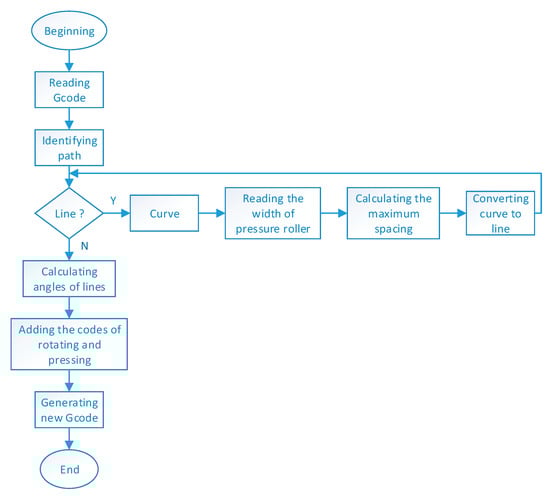
2.2. Path Processing of Pressure Roller
3. Equipment and Experiment
3.1. The Equipment for Printing CCFRP
3.2. Printing Process Parameters
3.3. Path Experiment
3.4. Strength Test
4. Results and Discussion
4.1. Pressure Path Analysis
4.2. Tensile Strength and Bending Strength Analysis
5. Conclusions
- Seven movements (X, Y, Z, F, C, R, L) in the molding process of printing CCFRP are coordinated to complete the printing. The pressure roller is rotated and lifted to apply pressure and heat to the part.
- The path of pressure roller is sometimes different to that of the nozzle. Any curved path of pressure roller needs to be converted to a straight path to prevent jittering and to improve efficiency. Then, the rotation angle of the pressure roller is calculated based on the straight path. The accuracy of path processing for pressure roller has been proved by the experiment. The phenomenon shows that pressure can enhance the CCF bonding.
- The tensile and bending strength of models printed by CCFRPs with different levels of pressure have been tested to analyze the effect of pressure. The results show that pressure has a significant effect on the reinforcement of CCF on PLA. The tensile strength and bending strength of the model are enhanced to 644.8 MPa and 401.24 with increased pressure. The results show that the error of each experiment is within 10%, which proves that the experiment is repeatable. However, excessive pressure will destroy the path of the CCFs and the surface quality of model, and may even lead to printing failure.
Author Contributions
Funding
Conflicts of Interest
References
- Kim, P.J.; Lee, D.G.; Choi, J.K. Grinding characteristics of carbon fiber epoxy composite hollow shafts. J. Compos. Mater. 2000, 34, 2016–2035. [Google Scholar] [CrossRef]
- Ucar, M.; Wang, Y. End-milling machinability of a carbon fiber reinforced laminated composite. J. Adv. Mater. 2005, 37, 46–52. [Google Scholar]
- Thomas, J. The A380 programme—The big task for Europe’s aerospace industry. Air Space Eur. 2001, 3, 35–39. [Google Scholar] [CrossRef]
- Grant, C.G.; Martin, J. Automated processing technology for composites: Current status and vision for the future. In Proceedings of the International SAMPE Symposium and Exhibition, Long Beach, CA, USA, 23–27 May 1999; pp. 888–895. [Google Scholar]
- Mouritz, A. Introduction to Aerospace Materials, 1st ed.; Woodhead Publishing: Cambridge, UK, 2012. [Google Scholar]
- Andreas, F.; Steve, R.; Thomas, B. New Fiber Matrix Process with 3D Fiber Printer—A Strategic In-process Integration of Endless Fibers Using Fused Deposition Modeling (FDM). In Proceedings of the IFIP International Conference on Digital Product and Process Development Systems, Dresden, Germany, 10–11 October 2013; pp. 167–175. [Google Scholar]
- Turner, B.N.; Strong, R.; Gold, S.A. A review of melt extrusion additive manufacturing processes: I. Process design and modeling. Rapid Prototyp. J. 2014, 20, 192–204. [Google Scholar] [CrossRef]
- Hauke, P.; Thomas, V. Design for Fiber-Reinforced Additive Manufacturing. J. Mech. Des. 2015, 137, 111409. [Google Scholar]
- Perez, A.R.T.; Roberson, D.A.; Wicker, R.B. Fracture Surface Analysis of 3D-Printed Tensile Specimens of Novel ABS-Based Materials. J. Fail. Anal. Prevent. 2014, 14, 343–353. [Google Scholar] [CrossRef]
- Wang, J.; Xie, H.; Weng, Z.; Senthil, T.; Wu, L. A novel approach to improve mechanical properties of parts fabricated by fused deposition modeling. Mater. Des. 2016, 105, 152–159. [Google Scholar] [CrossRef]
- Sithiprumnea, D.; Luca, F.; Alessandro, P.E. Fused deposition modelling with ABS–graphene nanocomposites. Compos. Part A Appl. Sci. Manuf. 2016, 85, 181–191. [Google Scholar]
- Kalappa, P.; Frederic, R. Multifunctional properties of 3D printed poly (lactic acid)/graphene nanocomposites by fused deposition modeling. J. Macromol. Sci. Part A 2017, 54, 24–29. [Google Scholar]
- Tekinalp, H.L.; Kunc, V.; Velez-Garcia, G.M.; Duty, C.E.; Love, L.I. Highly oriented carbon fiber–polymer composites via additive manufacturing. Compos. Sci. Technol. 2014, 105, 144–150. [Google Scholar] [CrossRef]
- Xiu, H.; Qi, X.; Liu, Z.; Zhou, Y.; Bai, H. Simultaneously reinforcing and toughening of polylactide/carbon fiber composites via adding small amount of soft poly(ether)urethane. Compos. Sci. Technol. 2016, 127, 54–61. [Google Scholar] [CrossRef]
- Istvánné, R.; ákos, K.; Borda, J.; Deák, G.; Miklós, Z.; Kálmán, M.; Sándor, K. Preparation and characterization of poly (vinyl chloride)–continuous carbon fiber composites. J. Appl. Polym. Sci. 2012, 124, 190–194. [Google Scholar]
- Karsli, N.G.; Aytac, A. Tensile and thermomechanical properties of short carbon fiber reinforced polyamide 6 composites. Compos. Part B Eng. 2013, 51, 270–275. [Google Scholar] [CrossRef]
- Li, Z.H.; Rong, R.Y.; Li, Y.X.; Li, J. Effect of Fiber Length on Mechanical Properties of Short Carbon Fiber Reinforced PTFE Composites. Adv. Mater. Res. 2011, 311, 193–196. [Google Scholar] [CrossRef]
- Ashori, A.; Menbari, S.; Bahrami, R. Mechanical and thermo-mechanical properties of short carbon fiber reinforced polypropylene composites using exfoliated graphene nanoplatelets coating. J. Ind. Eng. Chem. 2016, 38, 37–42. [Google Scholar] [CrossRef]
- Quan, Z.; Larimore, Z.; Wu, A.; Yu, J.; Qin, X.; Mirotznik, M.; Chou, T.W. Microstructural design and additive manufacturing and characterization of 3D orthogonal short carbonfiber/acrylonitrile-butadiene-styrene preform and composite. Compos. Sci. Technol. 2016, 126, 139–148. [Google Scholar] [CrossRef]
- Bettini, P.; Alitta, G.; Sala, G.; Landro, L.D. Fused Deposition Technique for Continuous Fiber Reinforced Thermoplastic. J. Mater. Eng. Perform. 2016, 26, 1–6. [Google Scholar] [CrossRef]
- Matsuzaki, R.; Ueda, M.; Namiki, M.; Jeong, T.K.; Asahara, H. Three-dimensional printing of continuous-fiber composites by in-nozzle impregnation. Sci. Rep. 2016, 6, 23058. [Google Scholar] [CrossRef]
- Li, N.; Li, Y.; Liu, S. Rapid prototyping of continuous carbon fiber reinforced polylactic acid composites by 3D printing. J. Mater. Process. Technol. 2016, 238, 218–222. [Google Scholar] [CrossRef]
- Tian, X.; Liu, T.; Yang, C.; Wang, Q.; Li, D. Interface and performance of 3D printed continuous carbon fiber reinforced PLA composites. Compos. Part A Appl. Sci. Manuf. 2016, 88, 198–205. [Google Scholar] [CrossRef]
- Yang, C.; Tian, X.; Liu, T.; Cao, Y.; Li, D. 3D printing for continuous fiber reinforced thermoplastic composites: Mechanism and performance. Rapid Prototyp. J. 2017, 23, 209–215. [Google Scholar] [CrossRef]
- Hu, Q.; Duan, Y.; Zhang, H.; Liu, D.; Yan, B. Manufacturing and 3D printing of continuous carbon fiber prepreg filament. J. Mater. Sci. 2018, 53, 1887–1898. [Google Scholar] [CrossRef]
- Melenka, G.W.; Cheung, B.K.O.; Schofield, J.S.; Dawson, M.R.; Carey, J.P. Evaluation and prediction of the tensile properties of continuous fiber-reinforced 3D printed structures. Compos. Struct. 2016, 153, 866–875. [Google Scholar] [CrossRef]
- Dickson, A.N.; Barry, J.N.; Mcdonnell, K.A.; Dowling, D.P. Fabrication of continuous carbon, glass and Kevlar fiber reinforced polymer composites using additive manufacturing. Addit. Manuf. 2017, 16, 146–152. [Google Scholar] [CrossRef]
- Wu, Y.W.; Isakov, D.; Grant, P. Fabrication of Composite Filaments with High Dielectric Permittivity for Fused Deposition 3D Printing. Materials 2017, 10, 1218. [Google Scholar] [CrossRef]
- Liviu, M.; Andrew, D.N.; Liliana, B.; Eduard, M.C. Stress singularity of symmetric free-edge joints with elasto-plastic behavior. Comput. Mater. Sci. 2012, 52, 282–286. [Google Scholar]
- Goh, G.D.; Yap, Y.L.; Tan, H.K.J.; Sing, S.L.; Goh, G.L.; Yeong, W.Y. Process–structure–properties in polymer additive manufacturing via material extrusion: A review. Crit. Rev. Solid State Mater. Sci. 2019, 1–21. [Google Scholar] [CrossRef]
- Jahangir, M.N.; Billah, K.M.M.; Lin, Y.; Roberson, D.A.; Wicker, R.B.; Espalin, D. Reinforcement of material extrusion 3D printed polycarbonate using continuous carbon fiber. Addit. Manuf. 2019, 28, 354–364. [Google Scholar] [CrossRef]
- Block, L.G.; Longana, M.L.; Yu, H.; Woods, B.K.S. An investigation into 3D printing of fiber reinforced thermoplastic composites. Addit. Manuf. 2018, 22, 176–186. [Google Scholar] [CrossRef]
- Zhang, J.; Zhou, Z.D.; Zhang, F.; Tan, Y.G.; Yi, R.H. Molding process and properties of continuous carbon fiber three-dimensional printing. Adv. Mech. Eng. 2019, 11, 1–11. [Google Scholar] [CrossRef]
- Lee, W.I.; Springer, G.S. A model for the manufacturing process of thermoplastic matrix composite. Compos. Mater. 1987, 21, 1017–1055. [Google Scholar] [CrossRef]
- Wool, R.P.; O’connor, K.M. A theory of crack healing in polymer. J. Appl. Phys. 1981, 52, 5953–5963. [Google Scholar] [CrossRef]
- Kim, Y.H.; Wool, R.P. Theory of healing at a polymer-polymer interface. Macromolecules 1983, 16, 1115–1120. [Google Scholar] [CrossRef]
- Song, Q.H.; Liu, W.P.; Liu, X.L.; Liu, K.; Yang, Y.; Chen, J.P. Interlaminar bonding strength for thermoplastic composite in an in-situ consolidation process. Acta Aeronaut. Astronaut. Sin. 2019, 40, 1000–6893. [Google Scholar]











| Overview of Studies on Printing of Reinforced Filaments | |||
|---|---|---|---|
| Study | Reinforcement | Matrix | Tensile Strength Reinforcement | 
| Sithiprumnea Dul. [11] | xGnPs | ABS | Strength from 33.4 MPa to 38.2 MPa | 
| Tekinalp HL et al. [13] | SCF | ABS | Strength from 35 MPa to 65 MPa | 
| Xiu H et al. [14] | SCF | PLA and PU | Strength from 68.3 MPa to 100 MPa | 
| Istvánné Ráthy et al. [15] | SCF | PVA | Strength from 39 MPa to 51 MPa | 
| Karsli NG et al. [16] | SCF | PA6 | Strength from 38 MPa to 86 MPa | 
| Li ZH et al. [17] | SCF | PTFE | Strength from 33.8 MPa to 85 MPa | 
| Ashori A et al. [18] | SCF | PP | Strength from 38.2 MPa to 43.4 MPa | 
| Quan Z et al. [19] | SCF | ABS | Strength from 3.14 MPa to 4.9 MPa | 
| Bettini P et al. [20] | CCF | PLA | Strength from 34 MPa to 203 MPa | 
| Matsuzaki R et al. [21] | CCF | PLA | Strength from 40 MPa to 185 MPa | 
| Li N et al. [22] | CCF | PLA | Strength from 28 MPa to 91 MPa | 
| Tian X et al. [23] | CCF | PLA | Strength from 110 MPa to 335 MPa | 
| Yang C et al. [24] | CCF | ABS | Strength from 30 MPa to 200 MPa | 
| Hu Q et al. [25] | CCF | PLA | Strength from 74.2 MPa to 541.7 MPa | 
| Melenka GW et al. [26] | Continuous Kevlar Fiber | Nylon | Strength from 5 Pa to 92 Pa | 
| Dickson AN et al. [27] | CGF, CCF, CKF | Nylon | Strength from 61 Pa to 444 Pa | 
| Parameter | Amount | 
|---|---|
| Nozzle diameter | 0.8 mm | 
| Material diameter | 0.58 mm | 
| Feeding speed | 20 mm/min | 
| Moving speed | 20 mm/min | 
| Rotating speed | 2 rad/s | 
| Layer thickness | 0.2 mm | 
| Infill percentage | 100% | 
| Fiber content | 10.3% | 
| Extrusion temperature | 200 °C | 
| Pressure roller temperature | 180 °C | 
© 2020 by the authors. Licensee MDPI, Basel, Switzerland. This article is an open access article distributed under the terms and conditions of the Creative Commons Attribution (CC BY) license (http://creativecommons.org/licenses/by/4.0/).
Share and Cite
Zhang, J.; Zhou, Z.; Zhang, F.; Tan, Y.; Tu, Y.; Yang, B. Performance of 3D-Printed Continuous-Carbon-Fiber-Reinforced Plastics with Pressure. Materials 2020, 13, 471. https://doi.org/10.3390/ma13020471
Zhang J, Zhou Z, Zhang F, Tan Y, Tu Y, Yang B. Performance of 3D-Printed Continuous-Carbon-Fiber-Reinforced Plastics with Pressure. Materials. 2020; 13(2):471. https://doi.org/10.3390/ma13020471
Chicago/Turabian StyleZhang, Jun, Zude Zhou, Fan Zhang, Yuegang Tan, Yiwen Tu, and Baojun Yang. 2020. "Performance of 3D-Printed Continuous-Carbon-Fiber-Reinforced Plastics with Pressure" Materials 13, no. 2: 471. https://doi.org/10.3390/ma13020471
APA StyleZhang, J., Zhou, Z., Zhang, F., Tan, Y., Tu, Y., & Yang, B. (2020). Performance of 3D-Printed Continuous-Carbon-Fiber-Reinforced Plastics with Pressure. Materials, 13(2), 471. https://doi.org/10.3390/ma13020471
 
        

 
       