Sign in to use this feature.

Years

Between: -

Subjects

remove_circle_outline
remove_circle_outline
remove_circle_outline
remove_circle_outline
remove_circle_outline
remove_circle_outline
remove_circle_outline
remove_circle_outline
remove_circle_outline

Journals

remove_circle_outline
remove_circle_outline
remove_circle_outline
remove_circle_outline
remove_circle_outline
remove_circle_outline
remove_circle_outline
remove_circle_outline
remove_circle_outline
remove_circle_outline
remove_circle_outline

Article Types

Countries / Regions

remove_circle_outline
remove_circle_outline
remove_circle_outline
remove_circle_outline
remove_circle_outline
remove_circle_outline

Search Results (1,689)

Search Parameters:
Keywords = FDM

Order results
Result details
Results per page
Select all
Export citation of selected articles as:
20 pages, 4215 KB  
Article
Channel Wave Advanced Detection by Reverse-Time Migration Based on the Curvilinear Grid Finite-Difference Method
by Dan Liu and Zhiming Ren
Processes 2026, 14(4), 664; https://doi.org/10.3390/pr14040664 (registering DOI) - 14 Feb 2026
Abstract
Accurate identification of concealed coal seam structures, such as folds or faults, is crucial for safe and effective production in the coal mining industry. In-seam seismic exploration serves as a promising technique for advanced detection of coal seam structures, but traditional numerical simulation [...] Read more.
Accurate identification of concealed coal seam structures, such as folds or faults, is crucial for safe and effective production in the coal mining industry. In-seam seismic exploration serves as a promising technique for advanced detection of coal seam structures, but traditional numerical simulation methods easily produce errors when coping with irregular interfaces. This study uses the curvilinear grid finite-difference method (FDM) for modeling the 3D channel wave propagation. The body-fitted grids are utilized to conform to undulating interfaces, while the DRP/opt MacCormack difference scheme and the fourth-order Runge–Kutta algorithm are applied for the spatial and temporal derivative approximation, in that order. The forward and backward extrapolation for in-seam waves are implemented in the curvilinear coordinates. The roofs and floors of coal seams and special structures are imaged by reverse-time migration (RTM) using an excitation amplitude imaging condition. Numerical results show that compared with conventional methods, the curvilinear grid method effectively reduces spurious scattering caused by the staircase approximation, improves the modeling accuracy of channel waves, and enhances the continuity and interpretability of imaged coal-seam interfaces and structural boundaries. The proposed method has the potential to enhance the accuracy of channel wave exploration under complex geological conditions, supporting advanced hazard detection in coal mines. Full article
Show Figures

Figure 1

46 pages, 13351 KB  
Review
Patient-Specific Lattice Implants for Segmental Femoral and Tibial Reconstruction (Part 2): CT-Based Personalization, Design Workflows and Validation—A Review
by Mansoureh Rezapourian, Anooshe Sadat Mirhakimi, Tatevik Minasyan, Mahan Nematollahi and Irina Hussainova
Biomimetics 2026, 11(2), 145; https://doi.org/10.3390/biomimetics11020145 - 13 Feb 2026
Abstract
Patient-specific lattice implants (PSLIs) and modular porous scaffolds have emerged as promising solutions for treating diaphyseal segmental defects of the femur and tibia, particularly where conventional reconstruction methods fall short. This second part of our two-part review focuses on how current studies transform [...] Read more.
Patient-specific lattice implants (PSLIs) and modular porous scaffolds have emerged as promising solutions for treating diaphyseal segmental defects of the femur and tibia, particularly where conventional reconstruction methods fall short. This second part of our two-part review focuses on how current studies transform computed tomography (CT) and μCT datasets into architected lattice implants, as well as how these constructs are fabricated and numerically, mechanically, biologically, and clinically verified. We outline imaging pipelines, including Digital Imaging and Communications in Medicine (DICOM) acquisition, segmentation, contralateral mirroring, and Hounsfield Units (HU)–density–elasticity mapping, and show how these choices impact finite element (FE) models and print-ready geometries. Next, lattice design strategies and mixed-material concepts are compared and linked to specific additive manufacturing routes in metals, polymers, and bioceramics, such as laser powder bed fusion (LPBF), electron beam melting (EBM), fused deposition modeling (FDM), material jetting, and extrusion-based bioprinting. Methodological overviews of linear–elastic models and homogenized finite element (FE) models, along with bench-top mechanical tests, in vitro cell assays, in vivo animal studies, and early clinical series, are utilized to categorize the studies into four pathways: simulation (S), mechanical (E_mech), biological (E_bio), and validation (V). Based on the reviewed literature, we establish a general workflow for CT implants. We identify common gaps in the process, observe insufficient reporting of imaging and modeling details, note a lack of data on fatigue and remodeling, and recognize the limited size of clinical cohorts. Additionally, we provide practical recommendations for developing more standardized and scalable planning pipelines. Part 1 of this two-part review studied defect patterns, anatomical location, and fixation strategies for patient-specific lattice implants used in femoral and tibial segmental reconstruction, with emphasis on how defect morphology and subregional anatomy influence construct selection and mechanical behavior. It established a defect- and fixation-centered review that provides the clinical and anatomical context for the workflow and validation analysis presented in Part 2. Full article
(This article belongs to the Section Biomimetics of Materials and Structures)
23 pages, 4632 KB  
Article
Multi-Objective Optimization of PLA Biopolymer FDM 3D Printing for Improved Impact Strength, Surface Quality and Production Efficiency via Grey Relational Analysis
by Karla Antunović, Ivan Peko, Nikša Čatipović and Jure Krolo
Appl. Sci. 2026, 16(4), 1871; https://doi.org/10.3390/app16041871 - 13 Feb 2026
Abstract
This study investigates the influence of layer height, infill density, and the number of perimeters on the FDM 3D printing performance of PLA, a biodegradable and renewable biopolymer. The primary objective is to identify parameter settings that simultaneously maximize impact strength and production [...] Read more.
This study investigates the influence of layer height, infill density, and the number of perimeters on the FDM 3D printing performance of PLA, a biodegradable and renewable biopolymer. The primary objective is to identify parameter settings that simultaneously maximize impact strength and production efficiency, quantified through filament usage and printing time. In addition, 3D surface profilometry was employed as a non-destructive characterization method to evaluate surface roughness, assess its dependence on process parameters, and establish correlations with destructive impact strength testing. Experimental work was conducted using a Taguchi L9 orthogonal array, and regression-based mathematical models were developed to quantify the effects of individual parameters on the analysed responses. Finally, Grey Relational Analysis (GRA) was applied to perform multi-objective optimization and determine parameter combinations that jointly enhance mechanical durability, surface quality, and production efficiency. The results provide a clear set of manufacturing parameter settings that satisfy both destructive and non-destructive performance criteria while ensuring resource-efficient production. Full article
Show Figures

Figure 1

32 pages, 2746 KB  
Article
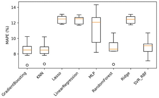
Metaheuristic-Driven Ensemble Learning for Robust Fracture Energy Prediction in FDM-Fabricated PLA Components
by Volkan Ates, Mehmet Eker, Ramazan Gungunes and Demet Zalaoglu
Polymers 2026, 18(4), 470; https://doi.org/10.3390/polym18040470 (registering DOI) - 12 Feb 2026
Abstract
Additive manufacturing (AM) has reshaped production methodologies by enabling the fabrication of complex geometries for high-performance applications. As a leading AM technique, Fused Deposition Modeling (FDM) is widely used for its versatility. However, the structural reliability of FDM-printed parts is fundamentally dictated by [...] Read more.
Additive manufacturing (AM) has reshaped production methodologies by enabling the fabrication of complex geometries for high-performance applications. As a leading AM technique, Fused Deposition Modeling (FDM) is widely used for its versatility. However, the structural reliability of FDM-printed parts is fundamentally dictated by their mechanical performance, where impact toughness functions as a critical benchmark across demanding industrial environments. Polylactic acid (PLA) has distinguished itself as a premier biodegradable polymer, favored for its superior stiffness and processability. Nevertheless, the inherent brittleness and anisotropic behavior of FDM-printed PLA pose significant challenges, necessitating investigation of their fracture mechanics. This study firstly evaluates the impact toughness of FDM-processed PLA Izod specimens using impact tests, structured within a Taguchi design of experiments (DoE) methodology. An L27 orthogonal array was employed to investigate the influence of manufacturing parameters on impact behavior and fracture energy. Then, to achieve high-fidelity predictions from experimental data, the parametric effects were systematically investigated through an advanced machine learning framework. In the first stage, optimal prediction models were identified by evaluating five mathematical formulations hybridized with five nature-inspired optimization algorithms (GWO, SMA, GSA, FPA, and KH) across nine dataset combinations. In the second stage, these best-performing models were integrated into a metaheuristic ensemble using the GWO to perform a weighted aggregation. This hybrid ensemble methodology significantly enhanced predictive accuracy, achieving a Mean Absolute Percentage Error (MAPE) of 5.0847%, which represents a 37.3% relative improvement over the best individual base model. Full article
(This article belongs to the Special Issue Polymer Composites: Mechanical Characterization)
Show Figures

Figure 1

19 pages, 4759 KB  
Article
The Effect of Non-Uniform Material Distribution on the Bending Strength and Energy Absorption of TPMS Structures
by Martin Koroľ, Monika Töröková and Marek Kočiško
Polymers 2026, 18(4), 455; https://doi.org/10.3390/polym18040455 - 11 Feb 2026
Viewed by 108
Abstract
Optimizing the mechanical response of structures with triple periodic minimal surfaces (TPMS) is key to their use in lightweight applications focused on energy absorption. This study evaluated the influence of cell geometry and uneven material distribution on the bending behavior of Primitive, Gyroid, [...] Read more.
Optimizing the mechanical response of structures with triple periodic minimal surfaces (TPMS) is key to their use in lightweight applications focused on energy absorption. This study evaluated the influence of cell geometry and uneven material distribution on the bending behavior of Primitive, Gyroid, and Diamond structures. Nylon 12 CF samples were produced using an additive method (FDM) with volume fractions of 35%, 40%, 45%, and 55%. The mechanical response was quantified using a three-point bending test according to ISO 178, from which the maximum force (Fmax), flexural strength (σf), absorbed energy (Eabs), and ductility index (µd) were determined. The Primitive structure achieved the highest strength at a volume fraction of 45% (σf = 28.35 MPa; Fmax = 756 N). The Primitive structure also demonstrated the highest toughness with a ductility index of up to µd = 8.62 at 55%. The study identified a significant deformation phenomenon in the Gyroid structure, where the sample with a volume fraction of 45% showed higher absorbed energy (34.58 J) than the sample with a higher fraction of 55% (26.81 J). This finding suggests that targeted material inhomogeneity (gradient) can, under specific conditions, lead to stabilization of the deformation mechanism through progressive collapse, thereby increasing energy efficiency. The Primitive structure proved to be the most resistant to uneven material distribution and, with a volume fraction of 45–55%, offers an optimal compromise between high strength and toughness, making it most suitable for the design of gradient structures subjected to bending loads. Full article
(This article belongs to the Section Polymer Processing and Engineering)
Show Figures

Graphical abstract

17 pages, 2948 KB  
Article
Effect of Radiation up to 30 MGy on Mechanical and Dielectric Properties of Polymers for Superconducting and Resistive Magnets
by Christian Scheuerlein, Filip Louka, Pavan Chaganti and Roland Piccin
Polymers 2026, 18(4), 448; https://doi.org/10.3390/polym18040448 - 10 Feb 2026
Viewed by 214
Abstract
The effect of ionising irradiation up to 30 MGy on the mechanical and dielectric properties of different polymers for potential use in particle accelerators and detectors was compared in this study. The materials studied include the high-performance polymers PEEK, PPS and PEI; pure [...] Read more.
The effect of ionising irradiation up to 30 MGy on the mechanical and dielectric properties of different polymers for potential use in particle accelerators and detectors was compared in this study. The materials studied include the high-performance polymers PEEK, PPS and PEI; pure anhydride- and amine-based epoxy resin systems for coil impregnation and adhesive bonding; glass fibre epoxy composites; and FDM, SLA and SLS 3D-printed materials and polyurethanes. Gamma irradiation was applied in ambient air at an approximate dose rate of 2 kGy/h. Dose-dependent radiation damage was monitored by three-point bending tests, Shore A hardness, tensile stress–strain measurements and breakdown voltage tests in liquid nitrogen. Radiation hardness was rated according to two criteria: the dose at which the initial mechanical strength is halved and the dose at which the mechanical strength is reduced below a certain threshold value. The degradation of the breakdown voltage was preceded by the degradation of mechanical properties. Full article
(This article belongs to the Section Polymer Analysis and Characterization)
Show Figures

Figure 1

15 pages, 2966 KB  
Article
Valorization of Agri-Food Waste in Green Composites: Influence of Orange Peel Particulates on Mechanical, Thermal, and Antioxidant PLA Properties
by Stefano Trimarchi, Federica Curcio, Roberta Cassano and Francesco Gagliardi
J. Compos. Sci. 2026, 10(2), 91; https://doi.org/10.3390/jcs10020091 - 9 Feb 2026
Viewed by 194
Abstract
Polymer matrix composites derived from organic waste represent a viable solution for enhancing environmental sustainability. This study investigates the development and characterization of eco-friendly composite filaments using polylactic acid (PLA) reinforced with orange peel particulates (OPPs), evaluating their potential for fused filament fabrication [...] Read more.
Polymer matrix composites derived from organic waste represent a viable solution for enhancing environmental sustainability. This study investigates the development and characterization of eco-friendly composite filaments using polylactic acid (PLA) reinforced with orange peel particulates (OPPs), evaluating their potential for fused filament fabrication (FFF). PLA/OPP composites were fabricated with varying reinforcement concentrations (2.5–20 wt%) and different particle sizes. The materials were characterized through mechanical testing, thermal analysis (DSC), and FTIR spectroscopy, while functional performance was evaluated via DPPH and ABTS antioxidant assays. The experimental results indicated that a specific low OPP concentration (2.5 wt%) maintained the tensile strength of the neat matrix while significantly improving ductility by 16.67%, thereby enhancing the processability for fused deposition modeling (FDM). Conversely, reinforcement levels exceeding 10 wt% led to a decline in mechanical properties due to fiber agglomeration and matrix saturation. Thermal analysis revealed that higher OPP content influences the crystallization kinetics, while FTIR spectra confirmed good interfacial compatibility through hydrogen bonding. Notably, the incorporation of OPP imparted significant antioxidant activity to the composites, which increased proportionally with filler content. In conclusion, this study demonstrates that low-content PLA/OPP composites successfully balance mechanical performance with functional bioactivity, providing a sustainable material suitable for active packaging and 3D printing applications. Full article
(This article belongs to the Special Issue Sustainable Polymer Composites: Waste Reutilization and Valorization)
Show Figures

Figure 1

24 pages, 3624 KB  
Article
Influence of Gravel Size and Geogrid Aperture on Performance of Geosynthetic-Encased Stone Column: DEM-FDM Coupled Numerical Investigation
by Jia Lu, Jia-Quan Wang, Zhou-Jing-Qi Su, Min-Cai Jia and Chen-Hao Zou
Appl. Sci. 2026, 16(3), 1610; https://doi.org/10.3390/app16031610 - 5 Feb 2026
Viewed by 113
Abstract
In order to investigate the effects of gravel particle size and geogrid aperture on the bearing performance of geosynthetic-encased stone columns, a discrete–continuum coupled numerical model was established based on laboratory test results, and a series of numerical simulations were conducted. The results [...] Read more.
In order to investigate the effects of gravel particle size and geogrid aperture on the bearing performance of geosynthetic-encased stone columns, a discrete–continuum coupled numerical model was established based on laboratory test results, and a series of numerical simulations were conducted. The results indicate that, under the same loading level, the maximum lateral bulging of geosynthetic-encased stone columns increases with increasing geogrid aperture and decreases with increasing gravel particle size. The distance between the location of maximum lateral bulging and the pile-top decreases as the aperture increases, whereas it increases with increasing particle size. The bearing performance of geosynthetic-encased stone columns shows a positive correlation with gravel particle size and a negative correlation with geogrid aperture. The influence of particle size on bearing performance becomes insignificant when d50 exceeds 40 mm. When the particle size is smaller than the geogrid aperture, contact between the gravel and the geogrid is established but remains insufficient, leading to separation as the load increases. In contrast, when the particle size is larger than the aperture, the effect of particle size on bearing performance is much more pronounced than that of aperture. Therefore, the use of gravel with a particle size slightly larger than the geogrid aperture is recommended in practical engineering applications. Full article
(This article belongs to the Special Issue Technical Advances in Geosynthetics)
Show Figures

Figure 1

9 pages, 20032 KB  
Article
Wide-Aperture Diffraction-Based Beam-Shaping Structures for Enhanced Directivity in Next-Generation High-Frequency Communication Systems
by Vladislovas Čižas, Simonas Driukas, Andrius Masaitis, Kotryna Nacienė, Kasparas Stanaitis, Egidijus Šideika and Linas Minkevičius
Instruments 2026, 10(1), 10; https://doi.org/10.3390/instruments10010010 - 4 Feb 2026
Viewed by 200
Abstract
Sub-terahertz (sub-THz) frequencies are in the spotlight in the ongoing development of sixth-generation (6G) wireless communication systems, offering ultra-high data rates and low latency for rapidly emerging applications. However, employment of sub-THz frequencies introduces strict propagation challenges, including free-space path loss and atmospheric [...] Read more.
Sub-terahertz (sub-THz) frequencies are in the spotlight in the ongoing development of sixth-generation (6G) wireless communication systems, offering ultra-high data rates and low latency for rapidly emerging applications. However, employment of sub-THz frequencies introduces strict propagation challenges, including free-space path loss and atmospheric absorption, which limit coverage and reliability. To address these issues, highly directional links are required. The conventional beam-shaping solutions such as refractive lenses and parabolic mirrors are bulky, heavy, and costly, making them less attractive for compact systems. Diffractive optical elements (DOEs) offer a promising alternative by enabling precise wavefront control through phase modulation, resulting in thin, lightweight components with high focusing efficiency. Employing the fused deposition modelling (FDM) using high-impact polystyrene (HIPS) allows cost-effective fabrication of DOEs with minimal material waste and high diffraction efficiency. This work investigates the beam-shaping performance of the FDM-printed structures comparing DOEs and spherical refraction-based structures, wherein both are aiming for application in sub-THz communication systems. DOEs exhibit clear advantages over classically employed solutions. Full article
(This article belongs to the Section Optical and Photonic Instruments)
Show Figures

Figure 1

19 pages, 10329 KB  
Article
Design-to-Fabrication Workflows for Large-Scale Continuous FDM Grading of Biopolymer Composites
by Paul Nicholas, Gabriella Rossi, Carl Eppinger, Cameron Nelson, Konrad Sonne, Shahriar Akbari, Martin Tamke, Jan Hüls, Ryan O’Connor, Mathias Waschek and Mette Ramsgaard Thomsen
Appl. Sci. 2026, 16(3), 1569; https://doi.org/10.3390/app16031569 - 4 Feb 2026
Viewed by 191
Abstract
This paper details the development of innovative grading techniques for 3D-printed biopolymer composites that utilize locally sourced, cellulose-based fibre streams to produce architectural-scale components. It examines the design considerations, methodologies, and fabrication strategies that are necessitated by the utilisation of biopolymers for architectural [...] Read more.
This paper details the development of innovative grading techniques for 3D-printed biopolymer composites that utilize locally sourced, cellulose-based fibre streams to produce architectural-scale components. It examines the design considerations, methodologies, and fabrication strategies that are necessitated by the utilisation of biopolymers for architectural applications, and which underlie key processes of designing for and with variable materials. The presented research interrogates the methodological challenges of formulating new approaches that actively engage architects and designers with the ecological implications of their design choices. It outlines new methods for material grading that enable targeted compositional variation through three interlinked contributions: a gradable recipe, a design-interfaced specification process for grading, and an infrastructure for large-scale 3D printing of biopolymer composites. The paper presents the Rhizaerial demonstrator as an implementation of these contributions. Rhizaerial is a full-scale interior ceiling vault system, whose curved components are printed as a 3D porous lattice structure that creates an interplay of light, visual transparency, and colour, while maintaining structural integrity. We detail the gradable biopolymer composite recipe, and the residual and regenerative material streams it combines. We outline the implicit modelling pipeline, which includes methods for locally specifying lattice structures for 3D printing, as well as assigning continuous grading specifications to print paths. Finally, we describe the fabrication infrastructure and tooling for robotic printing of large-scale graded biopolymer composites. Full article
Show Figures

Figure 1

41 pages, 22309 KB  
Article
Effects of Pressurized Water Aging on Reciprocating Friction and Wear of FDM 3D-Printed PLA and Glass Fiber Reinforced PLA Composites
by Sinan Fidan, Satılmış Ürgün, Nevin Gamze Karsli, Taner Yilmaz, Mustafa Özgür Bora and Mehmet İskender Özsoy
Polymers 2026, 18(3), 406; https://doi.org/10.3390/polym18030406 - 4 Feb 2026
Viewed by 393
Abstract
This study evaluates 10 bar water aging effects on reciprocating tribology of FDM-printed PLA and PLA with 10 and 15 wt.% glass fiber (GF). Water uptake was Fickian, and saturation mass rose from 0.0845 g (PLA) to 0.1625 g and 0.295 g (10 [...] Read more.
This study evaluates 10 bar water aging effects on reciprocating tribology of FDM-printed PLA and PLA with 10 and 15 wt.% glass fiber (GF). Water uptake was Fickian, and saturation mass rose from 0.0845 g (PLA) to 0.1625 g and 0.295 g (10 and 15 wt.% GF). Reciprocating tests at 40 N over 100 m at 0.5 and 1 Hz showed immersion time drives coefficient of friction (COF) and wear. At 0.5 Hz, neat PLA stabilized at COF 0.65 to 0.70 but increased to about 0.75 to 0.80 after 7-day; PLA + 10 wt.% GF reached about 0.80 to 0.82 after 14-day to 28-day. GF reduced unaged wear depth from about 125 µm to about 85 to 96 µm, yet 28-day aging increased depths to about 129 to 132 µm for both GF levels at 0.5 Hz. At 1 Hz, neat PLA peaked at about 235 to 240 µm depth after 7-day, whereas 15 wt.% GF reached about 160 µm after 28-day. Factorial analysis showed that wear scar width was primarily influenced by immersion time, accounting for 76.02% of the variation in the data, clearly evidencing strong dependence on the environment. Scanning electron microscopy (SEM), differential scanning calorimetry (DSC), glass transition temperature (Tg), and the melting temperature (Tm) support the occurrence of a transition from volume to interface-dominated damage with aging, while Tg and Tm remain unaffected. Full article
(This article belongs to the Section Polymer Analysis and Characterization)
Show Figures

Graphical abstract

29 pages, 1307 KB  
Article
Developing a Health-Oriented Assessment Framework for Office Interior Renovation: Addressing Gaps in Green Building Certification Systems
by Hung-Wen Chu, Hsi-Chuan Tsai, Yen-An Chen and Chen-Yi Sun
Buildings 2026, 16(3), 635; https://doi.org/10.3390/buildings16030635 - 3 Feb 2026
Viewed by 257
Abstract
The increasing frequency of interior renovation and fit-out in office buildings raises concerns about indoor environmental quality, occupant health, and sustainability performance, yet existing certification systems remain largely design-stage or whole-building oriented and provide limited guidance for recurring renovation cycles. This study develops [...] Read more.
The increasing frequency of interior renovation and fit-out in office buildings raises concerns about indoor environmental quality, occupant health, and sustainability performance, yet existing certification systems remain largely design-stage or whole-building oriented and provide limited guidance for recurring renovation cycles. This study develops a health-oriented assessment framework for office interior renovation as a structured decision-support tool for practitioners and policymakers. We adopted an integrated approach combining a targeted literature review, expert consultation, the Fuzzy Delphi Method (FDM) for indicator screening, and the Analytic Hierarchy Process (AHP) for hierarchical weighting, based on an expert panel of 20 professionals spanning green building certification, architecture/interior design, MEP engineering, property/facility management, and energy/environmental consulting. Through consensus screening and weighting, four assessment dimensions and eighteen key indicators were identified and prioritized. Environmental quality was ranked highest (39.2%), followed by safety management (23.0%), functional usability (21.1%), and resource efficiency and circularity (16.7%). At the indicator level, indoor air quality management, Heating, Ventilation and Air Conditioning (HVAC) energy efficiency, space-friendly layout, preliminary assessment and planning, and thermal comfort emerged as the top priorities. Overall, the framework bridges the gap between certification-oriented evaluation and the operational realities of office renovation, enabling more consistent integration of health and sustainability considerations across renovation decision-making. Full article
(This article belongs to the Topic Indoor Air Quality and Built Environment)
Show Figures

Figure 1

15 pages, 1559 KB  
Article
A New Uniform Hyperbolic Polynomial B-Spline Computational Scheme for 3rd-Order Pseudo-Parabolic Problem
by Mutum Zico Meetei, Mohammad Tamsir, Manoj Singh, Neeraj Dhiman and Faizan Ahmad Khan
Mathematics 2026, 14(3), 542; https://doi.org/10.3390/math14030542 - 2 Feb 2026
Viewed by 217
Abstract
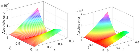
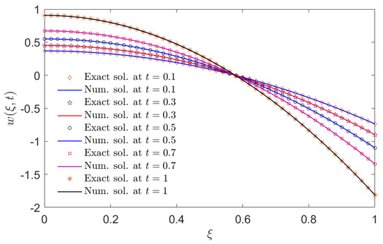
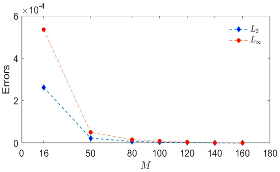
This work introduces a new UHPB-spline computation approach to approximate the pseudo-parabolic problem of order three, which exposes parabolic as well as hyperbolic physical appearance. The approach is used for the discretization of spatial derivatives, which contributes to better accuracy and flexibility. For [...] Read more.
This work introduces a new UHPB-spline computation approach to approximate the pseudo-parabolic problem of order three, which exposes parabolic as well as hyperbolic physical appearance. The approach is used for the discretization of spatial derivatives, which contributes to better accuracy and flexibility. For the discretization of the time derivative, the FDM is employed, endorsing computational proficiency. The anticipated approach has significantly enhanced accuracy. Contrasting various existing approaches, the proposed process is tailored for handling the difficulty in the third-order problem while preserving accuracy and stability over extensive problems. A detailed von Neumann stability analysis confirms its unconditional stability, which makes it robust, especially for long-term simulations, while the numerical ROC demonstrates the second-order convergence both in space and in time. Two expressive examples are considered to determine the accuracy and usefulness of the projected process. Compared to existing techniques, the combination of UHPB-spline functions together with the Crank–Nicolson method and FDM is evidence of an influential and consistent tool to solve pseudo-parabolic problems of higher orders. Full article
(This article belongs to the Section E: Applied Mathematics)
Show Figures

Figure 1

12 pages, 2238 KB  
Article
Preparation of an ABS-ZnO Composite for 3D Printing and the Influence of Printing Process on Printing Quality
by Chao Du, Yali Zhao and Yong Li
Fibers 2026, 14(2), 19; https://doi.org/10.3390/fib14020019 - 2 Feb 2026
Viewed by 173
Abstract
In this study, the process of preparing ABS-ZnO (Acrylonitrile Butadiene Styrene-Zinc Oxide) composite materials as FDM printing materials was elaborated, and the influence of printing process parameters on the tensile properties and surface roughness of the materials was analyzed. It was concluded through [...] Read more.
In this study, the process of preparing ABS-ZnO (Acrylonitrile Butadiene Styrene-Zinc Oxide) composite materials as FDM printing materials was elaborated, and the influence of printing process parameters on the tensile properties and surface roughness of the materials was analyzed. It was concluded through orthogonal experiments that among all the parameters studied, the infill rate had the most significant effect on the tensile strength, followed by layer thickness and layer width, while the printing speed had the least effect. When the printing parameters were set as follows: infill rate (90%), layer thickness (0.2 mm), layer width (0.4 mm), and printing speed (200 mm/s), the tensile strength of the sample reached the maximum value of 48.37 MPa. Scanning electron microscopy (SEM) analysis revealed that a high infill rate could make the internal structure of the material denser and the bonding between fibers more sufficient. In contrast, with the increase in layer thickness and layer width, the internal structure of the material exhibited a porous morphology, which led to a decrease in tensile properties. By investigating the effects of printing temperature and layer thickness on the surface roughness of the samples, the optimal surface roughness was achieved when the printing temperature was set at 230 °C, and the layer thickness was 0.3 mm. Full article
Show Figures

Figure 1

19 pages, 2709 KB  
Article
Design Compensation in Pin-Hole Dimensional Changes in Annealed FDM HTPLA Cutting Guides for Orthopedic Surgery
by Leonardo Frizziero, Grazia Chiara Menozzi, Giulia Alessandri, Alessandro Depaoli, Giampiero Donnici, Paola Papaleo, Giovanni Trisolino and Gino Rocca
Eng 2026, 7(2), 63; https://doi.org/10.3390/eng7020063 - 1 Feb 2026
Viewed by 129
Abstract
(1) Background: HTPLA FDM-printed cutting guides enable the low-cost, in-hospital production of patient-specific instruments. However, annealing, which is required for steam sterilization, may alter the dimensions of fit-critical fixation pin holes. (2) Methods: HTPLA cylindrical specimens (height 5 mm) were printed with fixed [...] Read more.
(1) Background: HTPLA FDM-printed cutting guides enable the low-cost, in-hospital production of patient-specific instruments. However, annealing, which is required for steam sterilization, may alter the dimensions of fit-critical fixation pin holes. (2) Methods: HTPLA cylindrical specimens (height 5 mm) were printed with fixed process parameters and vertical orientation. Inner diameter (1.6–5.0 mm) and wall thickness (2–6 mm) were varied using a two-factor Central Composite Design (n = 13). Following a two-stage annealing treatment (80 °C, 10 min; 100 °C, 50 min), post-annealing dimensions were measured and modeled using Response Surface Methodology. An illustrative verification was performed on additional specimens. (3) Results: Annealing induced a systematic decrease in inner diameter (−0.4 to −0.9 mm) and an increase in wall thickness (+0.1 to +0.4 mm). A reduced quadratic model accurately captured these trends within the investigated range, with small residuals observed during verification (≤0.1 mm). (4) Conclusions: The proposed local, geometry-driven model supports compensation in fixation pin-hole dimensions in annealed HTPLA cutting guides, improving dimensional predictability within a defined design and process window. Full article
(This article belongs to the Special Issue Emerging Trends and Technologies in Manufacturing Engineering)
Show Figures

Figure 1

Back to TopTop