Next Article in Journal
A Comparative Study Between Synchrophasor-Measurement-Based Linear and Nonlinear State Estimation in Power Systems
Previous Article in Journal
Experimental Study and Reaction Pathway Analysis of Solvothermal Directional Conversion of Pyrolysis Crude Oil to Liquid Fuel
Previous Article in Special Issue
Testing the Stability of NASICON Solid Electrolyte in Seawater Batteries
 
 
Font Type:
Arial Georgia Verdana
Font Size:
Aa Aa Aa
Line Spacing:
Column Width:
Background:
Article

Optimizing IoT Energy Efficiency: Real-Time Adaptive Algorithms for Smart Meters with LoRaWAN and NB-IoT †

by
Kanar Alaa Al-Sammak
1,*,
Sama Hussein Al-Gburi
1,*,
Ion Marghescu
1,
Ana-Maria Claudia Drăgulinescu
1,
Cristina Marghescu
1,
Alexandru Martian
1,
Nawar Alaa Hussein Al-Sammak
2,
George Suciu
1,3 and
Khattab M. Ali Alheeti
4
1
Faculty of Electronics, Telecommunications and Information Technology, National University of Science and Technology Politehnica Bucharest, 060042 Bucharest, Romania
2
College of Education for Pure Science, University of Kerbala, Babylon 56001, Iraq
3
BEIA Consult International, 060042 Bucharest, Romania
4
College of Computer Science and Information Technology, University of Anbar, Ramadi 31001, Iraq
*
Authors to whom correspondence should be addressed.
This paper is an extended version of our paper published in the 16th International Conference on Electronics, Computers and Artificial Intelligence (ECAI), Iasi, Romania, 27–28 June 2024; pp. 1–5.
Energies 2025, 18(4), 987; https://doi.org/10.3390/en18040987
Submission received: 11 January 2025 / Revised: 3 February 2025 / Accepted: 13 February 2025 / Published: 18 February 2025
(This article belongs to the Collection Featured Papers in Electrical Power and Energy System)

Abstract

Real-time monitoring, data-driven decisions, and energy consumption optimization have reached a new level with IoT advancement. However, a significant challenge faced by intelligent nodes and IoT applications resides in their energy requirements in the long term, especially in the case of gas or water smart meters. This article proposes an algorithm for smart meters’ energy consumption optimization based on IoT, LoRaWAN, and NB-IoT using microcontroller-based development boards, PZEM004T energy meters, Dragino LoRaWAN shield, or BG96 NB-IoT modules. The algorithm adjusts the transmission time based on the change in data in real-time. According to the experimental results, the energy consumption and the number of packets transmitted significantly decreased using LoRaWAN or NB-IoT, saving up to 76.11% and 86.81% of the transmitted packets, respectively. Additionally, the outcome highlights a notable percentage reduction in the energy consumption spike frequency, with NB-IoT achieving an 87.3% reduction and LoRaWAN slightly higher at 88.5%. This study shows that adaptive algorithms are very effective in extending the lifetime of IoT nodes, thereby providing a solid baseline for scalable, lightweight, energy-monitoring IoT applications. The results could help shape the development of smart energy metering systems and sustainable IoT.

1. Introduction

The Internet of Things (IoT) considerably amplifies the capabilities of the smart grid by allowing advanced energy resource management and monitoring [1]. IoT technologies facilitate real-time data acquisition and analysis by using connected smart meters and sensors, which leads to improving reliability, efficiency, and the distribution of electrical power over grid systems [2]. IoT is critical in many real-world sectors such as financial, health, engineering, smart grid, and even in logistical ones [3]. Moreover, IoT has revolutionized the management of the energy sector by transforming data usage, processing, and collecting. However, energy storage for the long-term inner systems of IoT-enabled devices is still a notable difficulty [4].
IoT is a contemporary paradigm for networks with huge applications in many sectors of industries and technology [5]. It facilitates communication between agents, making it a functional tool for making decisions. The utilization of IoT in energy systems manages the growth of microgrids by allowing the secure and remote control of the internally distributed resources of energy [6,7]. For a representative case, as presented in [8], an energy system for microgrids can be created with the integration of deer hunting optimization and a crow search algorithm to reduce the costs of electricity and increase attainment through connected operations of the grid. However, the model does not consider uncertainties in demand and renewable generation. The combination of energy and IoT has led to the conception of the Internet of Energy (IoE) or smart grid, which assists in managing energy supply and demand while integrating renewable sources [9]. IoT technologies optimize the actual-time distribution of energy, certifying supply meets demand. The IoE allows the systematic control and monitoring of energy systems and promotes sustainable energy use in smart cities [10]. Energy smart systems in smart grids allow the bidirectional flows of information and electricity, enhancing the efficiency of energy and the quality of the power. Such systems integrate renewable sources of energy, advancing the management of sustainable energy [11]. Low-power wide-area network (LPWAN) technologies are essential and most used in IoT, providing low-cost, long-range connectivity with minimum power consumption. These capabilities are pivotal in allowing wide-scale IoT applications over numerous industries, from urban to rural situations, enhancing everything from agricultural implementations to urban infrastructure management [12]. LPWAN efficiency and flexibility make it a very affordable option for sustainable and scalable IoT deployments [13]. The low-power consumption, low-cost, and long-range communication capabilities of LPWAN make it progressively popular and suitable for IoT applications that require data transmission over long distances [14]. LoRa technology is most used for enabling LPWANs on unlicensed frequency bands. It offers large-scale coverage and low-power devices, making it an ideal communication system for many IoT applications [15]. LoRa is the physical layer, while LoRaWAN is the Medium Access Control (MAC) layer that adopts a star topology to permit communication between multiple end equipment and the network gateway [16]. The mechanism of adaptive data rate allows devices to dynamically adjust LoRa features, such as the spreading factor, code rate, and carrier frequency, to address the time variance of communication conditions in dense networks [17]. LoRaWAN technology is well known in IoT applications such as environmental monitoring and smart agriculture [18]. Its ability to transmit data over long distances and through obstacles increases the connectivity of IoT, showcasing its possibility to revolutionize several industries [19]. The open-standard architecture of LoRaWAN technology assists secure, bi-directional communication, making it extremely effective in outdoor and complex urban environments [20]. This technology provides wide coverage and long battery life, useful in sectors such as smart cities [21]. Narrowband Internet of Things (NB-IoT) is another LPWAN technology designed to enable effective machine-to-machine (M2M) communication [22]. The NB-IoT operates in a licensed spectrum, as it is based on the 3GPP long-term evolution (LTE), and contrary to other unlicensed LPWA technologies, the same infrastructure of LTE is utilized in NB-IoT [23]. It originates from LTE technology as LTE-NB1 and LTE-NB2 standards. NB-IoT devices are designed to work for several years without battery replacement, so the battery lifespan of NB-IoT-enabled devices is up to ten years [24]. Furthermore, through the inclusion of user authentication, data integrity, and mobile equipment identification, there is an increase in the level of protection provided to LTE-based mobile communication [25]. NB-IoT incorporates Adaptive Modulation and Coding (AMC), which optimizes transmission parameters like modulation and coding based on the wireless channel’s quality, thereby improving spectral efficiency [26]. It supports three deployment modes: Standalone (SA), Guard-band (GB), and In-band (IB). In the SA mode, NB-IoT operates independently using a dedicated frequency band. The GB mode utilizes the frequency bands between the uplink and downlink channels of LTE networks, while the IB mode shares the LTE network’s frequency band but employs a distinct set of subcarriers for coexistence. NB-IoT is dedicated to diverse services including Massive Machine Type Communications (mMTC), Critical Machine Type Communications (cMTC), and Enhanced Machine Type Communications (eMTC). mMTC targets applications necessitating numerous connected devices transmitting minimal data, for instance, smart cities and agriculture. cMTC serves applications that demand low latency and high reliability like industrial automation and autonomous vehicles. eMTC is suited for applications requiring higher data rates, such as video surveillance and asset tracking [27].
This paper significantly extends our preliminary research presented at the ECAI 2024 conference [28], which provided simulations to investigate the energy efficiency of LoRaWAN and NB-IoT technologies using MATLAB. Motivated by the need to prove these simulations in real-world settings and to address practical challenges in smart grid environments, we have forwarded to develop and implement a comprehensive hardware-software smart meter system. This expansion not only tests the feasibility of our earlier results but also provides a novel algorithm that optimizes packet transmissions dynamically to improve the IoT node’s energy efficiency. Transitioning from theoretical simulations to practical application is a crucial step that links academic research with actual, operational technology.
Our paper is a response to the challenges of energy efficiency in IoT systems in the smart energy sector. Thus, smart meters typically rely on batteries, which have limited capacity. In addition, the battery lifetime must be maximized to last for several years [29], as frequent battery changes are impractical due to cost, logistics, and accessibility issues in large-scale deployments [30]. Another challenge occurring in smart metering resides in the limitations of the LPWAN technologies (e.g., LoRaWAN and NB-IoT), involving the need for long-range, but rare transmissions [14]. Other issues occur due to network congestion and retransmission [31]. Thus, the systems experience packet loss due to interference or congestion which leads further to repeated transmissions, increasing energy consumption. Therefore, we introduce a novel algorithm specifically designed to adjust transmission intervals based on real-time monitoring alterations. Our algorithm is crucial as it reduces energy consumption effectively while assuring reliability and data timeliness, which are important for effective management in smart grid applications. Moreover, the comprehensive development and testing of a complete smart meter system are discussed, presenting insights into the technical challenges and innovative solutions encountered during the implementation phase. This includes a considerable description of the system components, network architecture, and the practical integration of LoRaWAN and NB-IoT technologies into the functioning smart meter system.
The current paper contributes to scientific knowledge by the following aspects:
  • It provides an overview of the existing smart metering solutions.
  • It develops a methodology for the implementation of an adaptive algorithm for optimizing energy consumption in smart meters using communication technologies such as LoRaWAN and NB-IoT.
  • It develops and experimentally validates a novel adaptive algorithm that achieves a reduction in energy consumption and network load for IoT-based smart metering systems.
The reminder of this paper is structured as follows: Section 2 explores the related work, setting the phase and the motivation for our contributions. Section 3 presents a concise overview of the smart metering systems by providing the most important information on the LoRaWAN and NB-IoT technologies utilized in our work, as well as the system component overview. This section extends to contain the work methodology and network architecture. Section 4 discusses the development and configuration of the software that is implemented in our work. Section 5 analyzes the results, showing the practical advantages of our approach. Section 6 concludes the paper and summarizes our major findings.

2. Related Work

The fast growth of IoT technologies is beneficial for intelligent energy metering systems. Researchers carried out various works on IoT-based smart meters for real-time applications, energy efficiency, LoRaWAN technology, NB-IoT technology, and other new technology applications. However, most existing works do not cast light on the optimization of packet transmission for reducing energy at IoT nodes. Reducing packet transmission is critical for extending the IoT node’s operational lifespan by saving energy, which is important in IoT applications like smart meters where long-term battery life is crucial.
LoRaWAN in Smart Metering: In their study, Asres et al. [32] present a smart energy meter developed using LoRa technology designed to enhance smart grid functionality in remote areas. The paper introduces two innovations: a residential electricity metering gateway and a household electrical variable measuring device, which collectively aim to optimize smart meter networks through LoRa’s extended coverage and low power benefits. Slaný et al., in [33], present an IoT architecture for smart water management using LoRaWAN along with advanced sensor technology. Their system, designed for low-cost scalability, supports the Industry 4.0 initiatives of the smart city. It was proven effective in detecting water leaks through both real-world trials and laboratory tests, showing its potential for improving the strategies of water conservation. In their study, Piechowiak et al. [34] investigated an IoT-based LoRaWAN infrastructure for smart city metering, highlighting energy conservation and effective urban management. Their research contains an algorithm to assist the deployment of LoRaWAN gateways and the selection of the parameters of node transmission, taking advantage of geographic data for strategic planning in urban environments. Hseiki et al. [35] developed a secure and flexible smart energy meter using LoRaWAN technology to improve cybersecurity in smart grids. The smart meter in their study features a multi-level security design addressing hardware, communication, and data integrity and is assessed for its advantage against common cybersecurity threats. Nowak et al. [36] investigated the application of LPWAN networks for reading energy meters and monitoring power supply in intelligent buildings. They base it on utilizing LoRaWAN technology to improve the building management systems through microgeneration integration, leading to more effective and flexible architecture in smart constructions.
In their study, Pasetti et al. [37] propose the utilization of LoRaWAN for managing distributed energy resources in a smart campus environment. Their work highlighted the integration of IoT technologies to improve energy efficiency and building management systems, exhibiting the effectiveness of LoRaWAN technology in various communication scenarios both indoors and outdoors. In [38], Rind et al. evaluated energy smart meters from an IoT perspective, emphasizing advancements in IoT that improve metering technologies. Also, they talked about the integration of sensing, computing, and the capabilities of communications in smart meters, which are crucial for effective energy management and functioning efficiency in smart grids. Saavedra et al. [39] evaluated the workability of using autonomous IoT devices for indoor smart metering application scenarios, depending on energy-collecting sources and various wireless technologies like LoRaWAN, Sigfox, Wi-Fi, NB-IoT, and BLE. In [40], Gaggero et al. proposed smart metering systems in rural and remote areas utilizing IoT and unmanned aerial vehicles (UAVs). They discussed the development of smart grids, the integration of new communication technologies, and the possibility of UAVs for data collection in challenging environments. The authors in [41] explored LoRaWAN in smart control and energy efficiency in irrigation systems. Their work developed a monitoring and control system that uses the probability data of rainfall to optimize irrigation, complemented by strong methods for data transmission to minimize packet loss. Their system aspires to enhance energy and water management in agricultural settings. Another paper presented an electricity smart meter system utilizing LoRaWAN technology that consisted of a smart meter and a LoRa Network Supervisor [42]. LoRaWAN is known for its Adaptative Data Rate (ADR) algorithm implementation for energy consumption reduction. However, in real-world applications, the complexity of the external environment often leads to unstable link conditions due to various sources of interference. This instability significantly impacts the effectiveness of the standard ADR algorithm, potentially reducing its ability to optimize network performance and energy efficiency [43]. Nonetheless, additional significant power reduction can be achieved by event-driven transmissions as our paper proposes.
NB-IoT in Smart Metering: The research in [44] investigated NB-IoT technology for smart metering and focused on 3GPP Releases 13 and 15 features, including the Early Data Transmission (EDT) feature, which involves data transmission during the random-access procedure. Pasetti et al. [45] have carried out a time-domain analysis of NB-IoT signals, and tested their possibility for energy-efficient applications in smart grids. They showcased the impact of signal characteristics on network performance, contributing to the improvement in data transmission efficiency and energy optimization in IoT systems. The authors in [46] evaluated the NB-IoT technology as a last-mile network alternative for the smart grid of the Provincial Electricity Authority. They used simulated models to analyze the performance over various terrains and device densities utilizing Bit Error Rate (BER) and Symbol Error Rate (SER) with Signal–Noise Ratio (SNR) metrics. Their findings showed that NB-IoT performs best in rural areas with moderate device density but not in high-density and urban environments. In their study, Zayas et al. [47] investigated the enhancement and testing of NB-IoT solutions for the applications of smart grids. Migabo et al. [48] provided an approach for adaptive channel coding and energy efficiency for NB-IoT systems. Their approach adjusted coding rates dynamically based on real-time channel conditions, enhancing power efficiency and the reliability of communications in IoT networks. Siva Balan et al. [49] developed an NB-IoT and cloud-based system of energy smart monitoring for precise energy measurement and real-time billing. Their system enhanced energy efficiency reduced the intervention of humans, and reduced network congestion, offering reliable solutions for residential and commercial energy management. Bali et al. [50] presented a survey on NB-IoT technology, focusing on its suitability for IoT applications with energy efficiency. Their work emphasizes the low power consumption of NB-IoT technology, long-rang coverage, and scalability, making it ideal for many industries and sectors such as smart agriculture and precision farming. The authors in [51] investigated the suitability of NB-IoT technology for smart grid communication, focusing on its licensed spectrum, low energy advantage, and reliability. They demonstrated the efficiency of NB-IoT technology and the meeting of critical smart grid connectivity demands in different scenarios in both urban and rural areas by using Monte Carlo models. In [52], Sun et al. used NB-IoT in a remote meter reading system, which has low power consumption, flexible deployment, and long-range coverage. Their system supports the quality improvement of the power grid through consistent detection. Moreover, it is ideal for smart city applications. The authors in [53] used Bluetooth, Wi-Fi, and NB-IoT to design a single-phase smart meter for energy efficiency, adaptive pricing, and automated data collection. It worked well to transfer electrical parameters to a mobile application and cloud platform, with measurements gathered from an LED lighting pane. For the research in [54], the authors also used NB-IoT technology to design an IoT electricity meter for stable data transmission, featuring energy metering, theft detection, and control functions. The smart meter controller validates data storage and control, with the experimental results ensuring high accuracy for measurement and reliable operation. Hu et al., in [55], used machine learning to produce NBPilot, an embedded system for monitoring and diagnosing NB-IoT networks. It predicts performance metrics such as rate, delay, and power consumption, and defines factors impacting QoS, validated in a large metropolitan NB-IoT network.
Other approaches in Smart Metering: In [56], the authors designed a smart meter with Arduino Nano and GSM technology for automatic metering and billing using IoT. In [57], the authors developed a cost-effective IoT-based energy meter capable of real-time monitoring with the help of an Android app. Even though the system is practical, it does not use an algorithm to reduce packet transmission. In the same way, the authors in [58] proposed an innovative approach that blended IoT and blockchain to save energy and carry out peer-to-peer energy trading. However, this approach did not solve energy optimization at the IoT node level. Recent studies, such as in [59], paid more attention to the energy efficiency of metering using IoT smart energy meters. Still, it focused on hardware development and real-time monitoring without adaptive transmission techniques. In the same way, the research in [60] put forward a decentralized metering architecture for IoT devices that meter their own energy consumption but missed the opportunity to optimize energy consumption through smart transmission.
Table 1 summarizes the smart metering solutions and shows that our study is the first to focus on optimizing packet transmission, which means our contribution is a notable advancement in all scenarios.
Energy Efficiency of Smart Meters: In order to analyze the state of the art in power consumption reduction in smart meter nodes, we have used the Web of Science database to retrieve the related articles. We have used the following query: “TI = (“smart meter*” OR “intelligent metering system” OR “smart metering” OR “advanced metering infrastructure” OR AMI) AND TI = (“energy efficiency” OR “power optimization” OR “low power” OR “energy saving” OR “energy consumption reduction” OR “load balancing”)” and we identified 36 articles. Nonetheless, we identified articles focused on energy efficiency as a result of smart metering employment, and not as a characteristic of smart metering infrastructure. After filtering manually based on the titles, we selected 12 articles dealing with the energy efficiency of the smart meter nodes. Further, the next filtering was based on the abstract, based on which we concluded that two papers must be excluded due to being off-topic. The ten remaining articles depict the existing approaches. Thus, in [64], the challenge of high node density and large communication ranges in smart metering systems is addressed. The proposed routing technique and intermittent interval control help balance the load and prolong the network lifetime. The simulation results show a 53% improvement in network lifetime and a 21% reduction in delay time compared to the existing methods. The authors in [65] discuss the unbalanced loads in electricity distribution systems and their impact on operational costs. They propose an automatic load-balancing system using neural networks (FFBPNN, RBFNN, and a hybrid model). A case study from Irbid district electricity company (IDECO) demonstrates how the approach enhances energy restoration and reduces system losses. In [66], the authors focus on wireless communication and power efficiency, as we did, but on gas smart metering systems. They propose a low-power handheld device for maintenance and monitoring. They used inductive coupling for data transmission, which minimizes energy consumption and extends system lifetime. In [67], LoRa and other Low-Power Wide Area (LPWA) networks are evaluated for smart grid and metering applications. The authors identify key challenges in smart city communication, such as heterogeneous traffic and power consumption. The study compares wireless technologies like LoRa, SigFox, and NB-IoT LTE in smart metering, but they do not propose an algorithm to enhance the energy efficiency of the nodes, as we did. The authors in [68] develop a low-power OFDM communication system for smart meters. It operates at 280 MHz, consumes less than 3 W of power, and occupies only 10% of the FPGA resources. The system is reconfigurable and can be used as an IP core in smart grid applications. In [69], the reliability of Wi-SUN communication for smart meters was investigated. The authors evaluated IEEE 802.15.4e-based MAC protocol (CSL) and resource-limited monitoring and management (RLMM). The authors experimentally tested 30 Wi-SUN devices and found that the CSL protocol achieves a 90%+ communication success rate. Nonetheless, we focused on NB-IoT and LoRaWAN and on the nodes’ energy efficiency, not only on the success of the transmission. Another paper [70] proposes an energy-efficient data compression for smart meters employing Run-Length Binary Encoding (RLBE), a lossless data compression algorithm. They compare RLBE with Huffman coding, Lempel-Ziv Welch, and Bzip2 to optimize data transmission energy efficiency. The R = results show that data compression significantly reduces RF communication time and power consumption in smart meters. The authors in [71] developed a load-aware routing algorithm (LA-HWMP) for smart meter communication in Advanced Metering Infrastructure (AMI). They used hybrid wireless mesh routing to prevent congestion. The experimental contribution was based on simulations that confirmed even load distribution and improved network stability. In [72], the authors introduce HiLL AMI, a low-power last-mile networking solution for smart meters. The paper targets hard-to-reach meters behind walls or in private spaces and provides a cost-effective and energy-efficient connectivity solution for global smart grid deployment. In [73], energy-efficient communication schemes for low-power, self-powered smart meter sensors were investigated. The paper evaluates different analog multipliers and proposes an alternative communication method to focus on ultra-low-power modulation techniques for optimizing smart meter connectivity.
Table 2 summarizes the main differences between the solution we proposed and other works.
To summarize, our smart metering solution has the following advantages:
  • It implements a mechanism for IoT node transmission reduction compatible with LoRaWAN and NB-IoT deployments.
  • It reduces the frequency of the energy consumption spikes, with a performance of 76.11–86.81% packet reduction and 87.3–88.5% energy spike reduction.

3. Research Methodology and System Overview

3.1. Methodology

This paper follows a structured methodological approach to evaluate the efficiency of data transmission and energy consumption optimization in IoT-based smart metering systems using LoRaWAN and NB-IoT communication technologies when the proposed adaptive algorithm for energy consumption reduction was not employed and when the algorithm was used. The research was conducted in multiple phases, including system design, implementation, and performance analysis. The research process was carried out in the following key stages:
Step 1. System design and technology selection
1.1.
Communication technologies identification: LoRaWAN and NB-IoT were chosen based on their suitability for long-range, low-power IoT applications.
1.2.
Network architecture definition: A comparative approach was adopted, where separate network architectures were designed for LoRaWAN and NB-IoT.
1.3.
Hardware components selection: Key hardware components, including Arduino Uno (Arduino, Ivrea, Italy), PZEM004T energy meter (Ningbo Peacefair Electronic Technology Co., Ltd., Ningbo, China), Dragino LoRa Shield (Dragino Technology Co., Limited, Shenzhen, China), BG96 NB-IoT module (Quectel Wireless Solutions, Shanghai, China), Dragino LG308 Gateway (Dragino Technology Co., Limited, Shenzhen, China), were chosen based on compatibility and performance requirements.
1.4.
Experimental parameters definition: Data transmission intervals, power levels, frequency bands, and network configurations were pre-defined for both communication technologies.
Step 2. System Implementation
2.1.
Hardware assembly: The LoRaWAN-based system was set up using an Arduino Uno with a Dragino LoRa Shield, transmitting data to a Dragino LG308 gateway. On the other hand, the NB-IoT-based system was configured with an Arduino Uno and a BG96 NB-IoT module using Vodafone’s NB-IoT network for data transmission.
2.2.
Sensor integration: The PZEM004T energy meter was interfaced with Arduino Uno to continuously monitor voltage, current, power, and energy consumption.
2.3.
Network configuration: LoRaWAN devices were connected to The Things Network (TTN), whereas NB-IoT devices transmitted data to ThingSpeak for cloud storage and analysis.
Step 3. Software development and deployment
3.1.
Software development: Two sets of scripts were developed—one for LoRaWAN communication and another for NB-IoT.
3.2.
Transmission strategies: A standard data transmission mode (fixed intervals) and an optimized data transmission mode (adaptive, based on data changes) were implemented.
3.3.
Cloud integration: The TTN and ThingSpeak platforms were configured to receive, store, and visualize real-time data.
Step 4. Experimental setup and data collection
4.1.
Energy consumption monitoring: The Nordic Power Profiler Kit II (PPK II) was used to measure the real-time power consumption of the smart metering nodes.
4.2.
Data transmission monitoring: Packet delivery success rate, latency, and data throughput were recorded for both the LoRaWAN and NB-IoT networks.
Testing conditions: The system was tested for six hours under identical conditions for both communication technologies.
Step 5. Data analysis and performance evaluation
5.1.
Transmission performance evaluation: Metrics such as packet loss rate, latency, and signal strength were compared between LoRaWAN and NB-IoT.
5.2.
Energy efficiency assessment: The power consumption of each system was analyzed to determine the impact of transmission intervals and adaptive data transmission strategies.
5.3.
Comparison of communication technologies without and with the algorithm. The trade-offs between power consumption, transmission reliability, and data throughput were examined.
In the next sections, we present an overview of the communications technologies, hardware equipment, and network architecture that were used in our work.

3.2. Technologies Overview

3.2.1. LoRaWAN Technology

Long-Range Wide Area Network (LoRaWAN) is an LPWAN networking protocol developed under the LoRa Alliance for connecting battery-operated devices over large distances [74,75]. Built on top of the LoRa physical layer, LoRaWAN employs a proprietary modulation scheme based on chirp spread spectrum (CSS) to enable long-range transmission with minimal power consumption [17]. It is particularly well suited for IoT scenarios requiring small payloads and infrequent communication, such as smart metering, environmental monitoring, and asset tracking [76]. LoRaWAN can be utilized for IoT connectivity in smart metering for energy, water, or gas, as depicted in Figure 1.
In the LoRaWAN architecture, the LoRaWAN networks depict a star-of-stars, gateway transferring messages between end devices and a central core network server [15]. End devices communicate with one or more gateways via single-hop LoRa and are connected to the main network server by normal IP connections. Thus, all communication is bidirectional by design, although it was anticipated that uplink communication from an end-device to the network server would be the major use case and traffic pattern. The following are the basics of LoRaWAN architecture:
  • LoRaWAN End Nodes: A sensor can be an end device that uses LoRa RF modulation and can wirelessly connect to LoRaWAN.
  • Gateway: An IP backbone connects the gateway to the network server, and it transmits messages among end devices and the servers of the network.
  • Network Server: The responsibility of a network server is to route sensor data to the appropriate application server and to respond to sensor data.
  • Application servers: Application servers must handle, analyze, and interpret sensor application data securely. In addition, they generate application-layer downlink payloads for all the connected end devices [77].

3.2.2. Narrowband Internet of Things (NB-IoT) Technology

NB-IoT is an LTE-based radio access LPWAN technology for IoT applications which was standardized in 3GPP releases 13 through 16, as well as release 17 due in 2021 [78]. In comparison to the LPWA technologies [79] that are now available, NB-IoT offers superior performance in terms of coverage, data rates, and various deployment situations. Additionally, its coverage is more extensive than that of LTE [80]. Because most things only transmit small amounts of data, the subcarrier bandwidth in a scenario of coexistence with the existing LTE networks is set at 180 kHz to provide extended periods of connections via mobile operator networks. The purpose of NB-ultimate IoT is to offer worldwide coverage for IoT devices that are either high-cost or complicated and ubiquitous [81].
Numerous use cases are present in the distribution field of smart energy grids, including remote meter reading on-demand or periodic, real-time pricing, service switch operation, and firmware updates. Such tasks require communication with large metering devices at potentially challenging locations, like deep indoor coverage. Further, since the latency requirements of such services are in the order of seconds, minutes, or even hours, a cellular technology like NB-IoT seems particularly suitable to handle them [82]. Figure 2 illustrates an example of electric smart meter architecture.

3.3. The Components Overview

This section presents an extensive review of the core components used in the IoT-based energy monitoring systems and comments on the detailed system’s architecture. Table 3 presents the specifications of the used components. The system optimizes energy consumption and data transmission by utilizing both the LoRaWAN and NB-IoT communication technologies. The study employs Arduino Uno as the core microcontroller-based platform, interfacing with energy monitoring sensors, LoRaWAN, and NB-IoT modules to achieve efficient and reliable long-distance communication for real-time monitoring.
Arduino Uno (Arduino, Ivrea, Italy): Arduino Uno is a development board based on the ATmega328P microcontroller. It is widely recognized for its versatility, ease of use, and robust community support, making it ideal for prototyping, educational purposes, and IoT applications [83]. In this study, Arduino Uno serves as the primary controller, managing data acquisition from sensors, processing the data, and handling data communication through either LoRaWAN or NB-IoT modules.
PZEM004T Energy Meter (Ningbo Peacefair Electronic Technology Co., Ltd., Ningbo, China): PZEM004T is a digital multifunctional energy meter designed for the real-time monitoring of various electrical parameters, making it particularly suitable for IoT-based energy management applications [84]. Figure 3 illustrates the wiring configuration we have used in our experiment.
Nordic Power Profiler Kit II (PPK II) (Nordic Semiconductor ASA, Trondheim, Norway): PPK II is an accurate tool developed for the power consumption measuring and profiling of electronic devices. It is especially important in analyzing the energy efficiency of IoT devices by providing real-time current and voltage measurements with high precision [85]. In our experiments, PPK II was utilized to monitor the power consumption of the whole system, as well as during the phases of data acquisition, processing, and transmission. The power profiler application in nRF Connect for Desktop was used for visualizing and analyzing the power consumption data.
Dragino LoRa Shield (Dragino Technology Co., Limited, Shenzhen, China): The Dragino LoRa Shield v1.4 is a long-range transceiver module designed in an Arduino Shield form factor based on the RFM95W transceiver module. It leverages the patented LoRa™ modulation technique to provide significant enhancements in range and communication efficiency, making it ideal for a wide variety of wireless sensor network applications such as smart cities, intelligent irrigation systems, building automation, and more [86]. In our work, this shield is responsible for transmitting data over the LoRaWAN network to the gateway. The downlink frequency (RX2) was set to 869.525 MHz, which is compliant with the European frequency regulations, aligning with the TTN frequency plan configuration. The data rate was configured to SF7 for uplink, while the transmission power was set to 14 dBm. SF7 provides a good balance between transmission range and power efficiency, while 14 dBm ensures adequate signal strength without excessive power consumption. The coding rate was configured as 4/5, providing a balance between data redundancy and reliability, enhancing the robustness of data transmission without introducing excessive overhead.
While the Dragino LoRa Shield hardware supports various modulation formats, such as LoRaTM, FSK, GFSK, MSK, GMSK, and OOK, our work utilizes the LMIC (LoraMAC-in-C) library, which is specifically designed for the LoRaWAN protocol and predominantly uses LoRa modulation. This library leverages the long-range capabilities of LoRa™, a patented digital wireless data communication technology by Semtech, which is particularly advantageous for low-power IoT applications. Through the LMIC library, we primarily utilize the LoRa modulation to take advantage of its range and power efficiency for IoT applications.
Dragino LG308-EC25 gateway (Dragino Technology Co., Limited, Shenzhen, China): Dragino LG308 is an open-source LoRaWAN gateway designed to bridge LoRa wireless networks to IP networks via various connectivity options, including Wi-Fi, Ethernet, and optional cellular (3G or 4G) modules. This gateway plays a critical role in connecting LoRaWAN-enabled end devices to cloud services such as TTN, allowing for efficient data transmission and management over long distances with low data rates [87]. In our system, the LG308 collects data transmitted by the end device (LoRa Shield-equipped Arduino Uno) and forwards it to TTN. This setup is significant for the user’s experiments, which focus on monitoring and optimizing power consumption and network load in LoRaWAN systems. The TTN configuration is set to the LoRaWAN Specification 1.0.2 and Regional Parameters version, ensuring system integration, compatibility, and reliability in data transmission.
BG96 Module (Quectel Wireless Solutions, Shanghai, China): It is an adaptable LPWA communications module that supports some technologies like NB-IoT, LTE-M, and EGPRS, making it most suitable for IoT applications. This module facilitates efficient data transmission over the licensed spectrum, confirming strong connectivity [88]. Figure 4 illustrates the used module. In our system, the module is set to prioritize NB-IoT as the network mode, enhancing its efficiency for IoT communications as well as configuring specifically for NB-IoT operations to maximize the compatibility and performance of the network. We set the module to operate on Band 20 for NB-IoT available in Romania.

3.4. Networks Architecture Overview

3.4.1. LoRaWAN Network Architecture

LoRaWAN network comprises:
  • End Device: Arduino Uno and Dragino LoRa Shield act as the end devices, collecting energy data and transmitting it to the LG308 Gateway.
  • Network Server: The Dragino LG308 Gateway forwards the data to TTN, which handles security, data routing, and integration with cloud services. Figure 5 shows the overview of the smart meter system architecture using LoRaWAN.

3.4.2. NB-IoT Network Architecture

  • End Device Setup: Arduino Uno, combined with the BG96 NB-IoT module, sends data to the cellular network.
  • ThingSpeak Integration: ThingSpeak provides cloud storage and visualization of the smart meter parameters such as voltage, current, power, energy, frequency, and power factor, from a smart meter IoT node, enabling real-time energy data analysis. Figure 6 shows our system setup using NB-IoT technology.

4. System Workflow and Software Implementation

The software implementation for this study involves two primary versions of the code developed for both the LoRaWAN and NB-IoT communication protocols. Each protocol has its own standard and optimized version for data transmission, aiming to evaluate and optimize power consumption and network load efficiency. Table 4 presents the experimental configuration parameters in both cases, LoRaWAN and NB-IoT.
It is worth mentioning that both systems (using LoRaWAN and NB-IoT) in both used approaches (standard data transmission and optimized data transmission) worked for a 6 h period of time. The supply voltage is the same in each case, as well as the same electrical load.

4.1. System Operation Workflow

The system workflow comprises several stages:
Stage 1: Data Acquisition
The system uses the PZEM004T energy meter to continuously monitor and log electrical parameters. These data are then processed by the Arduino Uno microcontroller to ensure it is valid and ready for transmission.
Stage 2: Adaptive Data Processing
An adaptive algorithm calculates the rate of change for the measured parameters. Data are only transmitted when changes exceed a set threshold, which helps save energy by increasing the time between transmissions when changes are minimal.
Stage 3: Communication Protocol Execution
This stage further involves two other substages:
Stage 3.1 LoRaWAN Implementation: In this subphase, transmissions are managed through the Dragino LoRa Shield to the LG308 gateway, which connects to TTN for cloud integration.
Stage 3.2 NB-IoT Implementation: The BG96 module is used to connect to the cellular network, sending data to ThingSpeak for effective, real-time monitoring. Cloud-Side Processing and Visualization: Both TTN and ThingSpeak platforms process incoming data, enabling real-time visualization, historical data analysis, and timely alerts for users.
The software implementation consists of two different approaches:
  • Standard Data Transmission. A simple, non-optimized version where data are transmitted at fixed intervals, regardless of changes. In this phase, the work challenges and considerations are about developing code for both scenarios that make the smart meter work periodically and monitor the transmission process. This can be considered the control group for our experiment.
  • Optimized Data Transmission with a Custom Algorithm. This approach involves a data reduction algorithm that only transmits data when significant changes are detected, effectively minimizing power consumption for both smart metering systems under the conditions and challenges while utilizing the two communications technologies LoRaWAN and NB-IoT.

4.2. Data Handling and Transmission Logic (Without Algorithm)

In the standard version of both the LoRaWAN and NB-IoT systems, Arduino collects data from the PZEM004T energy meter and transmits it at fixed intervals. Regardless of whether the energy parameters have changed or not, all the data collected by Arduino Uno are sent to the corresponding network (TTN for LoRaWAN or ThingSpeak for NB-IoT).
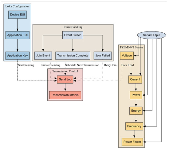
This approach is straightforward and provides continuous data updates but results in higher power consumption due to frequent and often unnecessary transmissions. The lack of data filtering creates an excessive load on the network and affects the battery life of the IoT devices. To clarify the standard transmission process across the smart metering system, Figure 7 illustrates the process of the transmission of packets within the LoRaWAN smart metering system, which contains the integration of a LoRaWAN end node configuration with event handling and transmission processes for the activity of the network which is on the left side, and the PZEM004T sensor module that measures the important electrical parameters, which are on the right side.

4.3. Data Handling and Optimized Transmission (With Algorithm)

The proposed energy management algorithm leverages adaptive transmission periods, efficient session management, and selective data transmission to optimize power consumption in IoT-based systems, especially those using LoRaWAN and NB-IoT protocols. This proposal focuses on extended operating life and reduced power consumption without losing data trustworthiness.
To formalize this approach, we describe a temporary vector S t representing the set of electrical parameters sensed by the IoT-smart meter node at time t, such that S t = [ V t , I t , p t , E t , f t , P F t ], where each value represents a specific measured: V t (voltage), I t (current), p t (power), E t (energy), f t (frequency), and P F t (power factor). The algorithm works by detecting changes across successive readings to trigger transmissions. For each measured x S t , we determine the ratio of change relative to the previous reading S t 1 as in Equations (1)–(6).
Δ V t = V t V t 1 V t + V t 1 × 0.5
Δ I t = I t I t 1 I t + I t 1 × 0.5
Δ f t = f t f t 1 f t + f t 1 × 0.5
Δ p t = p t p t 1 p t + p t 1 × 0.5
Δ E t = E t E t 1 E t + E t 1 × 0.5
Δ P F t = P F t P F t 1 P F t + P F t 1 × 0.5
The overall rate of change Δ S t across the vector is then defined as the maximum of individual changes as in Equation (7).
Δ S t = max [ Δ V t , Δ I t , Δ P t , Δ E t , Δ f t , Δ p f t ]
This aggregate change Δ S t serves as a threshold-checking mechanism to evaluate whether a significant deviation has occurred. A significant change is defined when Δ S t θ , where θ is a predefined threshold that indicates critical deviation in the electrical parameters. When this condition is satisfied, the algorithm initiates data transmission, creating a payload with the latest sensor readings to ensure accurate reporting of significant events. Mathematically, the decision to transmit can be represented by a binary function (Equation (8)):
f S t = 1 ,           i f     S t   θ , 0 ,           i f     S t < θ
Here, f S t = 1 implies transmission, while f S t = 0 leads the system into an energy-conserving mode. To further optimize energy usage, the transmission interval T X is adaptively adjusted based on f S t . If a significant change occurs, the interval resets to a baseline value, ensuring that the system remains responsive to new changes. In the absence of significant changes f S t = 0 , the interval is incrementally increased by T X + Δ T X to prolong periods of inactivity and reduce power consumption. This adjustment strategy is formalized as in Equation (9).
T X = T X i n i t i a l ,     i f     f S t = 1 , T X + Δ T X ,     i f     f S t = 0
The following are the optimization algorithms we have used in our work systems, Algorithm 1 is used to optimize LoRaWAN energy management, while Algorithm 2 is used to optimize NB-IoT energy management.
Algorithm 1: Optimized LoRaWAN Energy Management
1.    Input:
2.          TX_INTERVAL: Initial transmission interval
3.          LMIC: LoRaWAN communication library
4.          PZEM-004T: Sensor for collecting electrical parameters (Smart meter)
5.    Output:
6.          Optimized power consumption for IoT-Node (Smart meter)
7.          Transmission status
8.    Begin
9.        //System Initialization
10.          Initialize serial communication
11.          Set RX window parameters for increased timing tolerance
12.          Attempt to restore network session from EEPROM or initiate joining process
13.          Initialize PZEM-004T sensor for data collection
14.         //Main System Workflow
15.          Set TX_INTERVAL for data transmission
16.          Handle network events (EV_JOINING, EV_JOINED, EV_TXCOMPLETE, EV_JOIN_FAILED)
17.                - Manage joining
18.             - Save session
19.                - Implement power-saving actions
20.         //Data Reading and Transmission
21.          Function do_send():
22.                If transmission is ongoing:
23.                      Print “Transmission in progress”
24.                      Return
25.                Else:
26.                      Read sensor data
27.                      Validate and calculate rate of change
28.                       If significant change detected:
29.                               Prepare and send payload
30.                               Reset TX_INTERVAL
31.                      Else:
32.                               Increase TX_INTERVAL
33.                               Enter sleep mode
34.        //Entering Sleep Mode
35.         Enter deep sleep mode after data transmission or if no significant change detected
36.        //Event Handling for Network Operations
37.         Use onEvent() to:
38.                Handle network events
39.                Store session details in EEPROM
40.        //Loop for Running System Continuously
41.         Continuously run LMIC event loop using os_runloop_once()
42.    End Algorithm
Algorithm 2: Optimized NB-IoT Energy Management
1.    Inputs:
2.          TX_INTERVAL: Initial transmission interval.
3.          PZEM-004T: Sensor for collecting electrical parameters (Smart meter).
4.    Outputs:
5.          Optimized power consumption for IoT-Node (Smart meter).
6.          Transmission status.
7.    Begin
8.        //System Initialization//
9.         Set up serial communication for BG96 and PZEM-004T.
10.          Configure BG96 network settings (e.g., APN, network mode for NB-IoT, and band settings).
11.          Attempt to restore previous network session from EEPROM; if unavailable, initiate network registration.
12.          Initialize the PZEM-004T sensor for data collection.
13.         //Main System Workflow//
14.          Set TX_INTERVAL for data transmission.
15.          Handle network events to manage:
16.                 Registration and connection to the NB-IoT network.
17.                 Data transmission status (e.g., success or failure).
18.                 Session management to save details for reconnection and manage power-saving actions.
19.        //Data Reading and Transmission//
20.          Use do_send() function to handle data transmission:
21.                 If transmission is ongoing, show status and exit the function.
22.                 Otherwise, proceed with the following steps:
23.                 Read Sensor Data: Collect voltage, current, power, energy, frequency, and power factor from PZEM-004T and store in array St.
24.                 Validate Data: Ensure each reading is valid; if any reading is invalid (e.g., NaN values), show an error message and skip further processing.
25.                 Calculate Rate of Change: Compare current readings (St) with previous readings (St_1) and calculate the rate of change for each metric.
26.                 Significant Change Check:
27.                 If significant change detected:
28.                        Prepare a payload with sensor values.
29.                        Send the payload to the cloud server (ThingSpeak) using HTTP GET request via BG96.
30.                        Print “Data should be sent to the cloud”.
31.                        Reset TX_INTERVAL to its initial value.
32.                        Update St_1 with the current readings for future comparisons.
33.                If no significant change:
34.                        Print “No need to send data”.
35.                        Increase TX_INTERVAL for reduced transmission frequency.
36.                        Enter sleep mode to conserve power.
37.       //Continuous System Operation//
38.         Run the NB-IoT event loop continuously.
39.    End Algorithm
Figure 8 illustrates a general overview of the smart meter system in both scenarios.

5. Results and Analysis

This section provides a comprehensive analysis of the experimental results for the LoRaWAN and NB-IoT technologies for smart meter applications with and without the proposed algorithm. The focus is on assessing energy efficiency through measured current consumption (µA) and packet transmission efficiency, which are crucial metrics for evaluating each technology’s suitability for IoT-based smart meter deployments. It should be noted that the current consumption (µA) results are based on the power profile used in the experiments, where current serves as a vital metric for energy efficiency, as it directly reflects the system’s energy usage patterns over time. The results highlight significant differences in energy consumption, stability, and communication frequency, providing insights into potential use cases for each scenario. Figure 9 illustrates the current consumption (µA) for LoRaWAN, while Figure 10 illustrates the results of the current consumption (µA) for NB-IoT.
LoRaWAN has long been recognized for its energy efficiency, particularly in low-power wide-area network applications. Analyzing the experimental results without the proposed algorithm, LoRaWAN demonstrated that the highest current consumption in all the tested scenarios has values often exceeding 23,000 µA. When the proposed algorithm is applied to the LoRaWAN-based smart meter application, a significant reduction in energy consumption can be observed, with the current consumption stabilizing less than 10,000 µA. This stability demonstrates that the proposed algorithm effectively manages energy peaks by reducing power requirements during data transmission.
The proposed algorithm enhances the energy efficiency of LoRaWAN by reducing the current consumption and stabilizing the power profile, resulting in fewer fluctuations and lower average energy usage. This improvement is evident when comparing the transmitted packets: without the algorithm, LoRaWAN transmits approximately 360 packets, which is suitable for near real-time monitoring applications. When the algorithm was applied, the number of transmitted packets dropped to approximately 57 packets. The packet reduction for LoRaWAN (with algorithm) compared to LoRaWAN (without algorithm) is approximately 76.11%. This reduction means that the algorithm successfully reduced the frequency of transmissions, eventually prioritizing energy saving over numerous data updates.
NB-IoT has reliable data transmission and wider coverage capabilities, and exhibits very different characteristics compared to LoRaWAN, especially in terms of energy consumption. Without the proposed algorithm, NB-IoT demonstrated the highest current consumption in all the tested scenarios, with values often exceeding 90,000 µA. When the proposed algorithm is applied to an NB-IoT-based smart meter application, a significant reduction in energy consumption can be observed, with the current consumption stabilizing at less than 60,000 µA (Figure 10). This stability demonstrates that the proposed algorithm effectively manages energy peaks by reducing power requirements during data transmission.
Furthermore, as can be seen from the packet transmission results, the proposed algorithm reduces the number of transmitted packets to a maximum of 57 packets, which is a significant reduction compared to not using the algorithm. The maximum number of packets transmitted without using the algorithm is 432. The packet reduction for NB-IoT (with algorithm) compared to NB-IoT (without algorithm) is approximately 86.81%. This reduction shows that the proposed algorithm significantly reduces energy consumption by avoiding the transmission of duplicate packets (previously transmitted packets without significant changes). Figure 11 illustrates the sent packets situation in both systems and scenarios. Table 5 highlights the packet transmission performance over the testing period.

5.1. Analysis of the Performance of the Algorithm on Reducing the Frequency of “Spikes”

This section describes and demonstrates the mathematical approach used to evaluate the effectiveness of the proposed algorithm in reducing the energy consumption of wireless technologies such as NB-IoT and LoRaWAN. The analysis focuses on the frequency of “spikes”, which are defined as periods of increased current consumption. By reducing the occurrence of these peaks, the algorithm minimizes energy use, especially during data transfer.
Given the dataset of current (µA) measurements x t obtained at separate timestamps t T , the baseline for a specific configuration (with or without the algorithm) is outlined as the mean current (µA) consumption, as in Equation (10).
x ¯ = 1 T t T x t
where T is the total number of timestamps. The use of averages ensures robustness to random noise and provides a reliable estimate of the typical energy consumption of the equipment.
To identify spikes, we define thresholds based on a percentage increase in current consumption above the baseline as in Equation (11).
Threshold = α x ¯
where α > 1 is a scalar multiplier demonstrating the threshold. In this study, α = 1.01 , corresponding to a 1% increase above the baseline. This ensures that only significant deviations from idle conditions are classified as spikes, avoiding false positives caused by minor fluctuations. For a given current measurement x t , a spike is detected if x t > T h r e s h o l d .
This detection method is applied separately for the “no algorithm” and “with algorithm” scenarios, resulting in two sets of spike events: S no _ algo and S with _ algo .
Spike frequency is identified as the number of spikes detected during the observation period. For each scenario, one applied Equation (12).
f no _ algo = S no _ algo , f with _ algo = S with _ algo
where S denotes the cardinality (size) of the set of spike occurrences. A reduction in spike frequency shows that the algorithm efficiently decreases the occurrence of energy-intensive times, contributing immediately to energy savings.
The effectiveness of the algorithm is quantified by the percentage reduction in the spike frequency as in Equation (13).
I f = f no _ algo f with _ algo f no _ algo × 100 %
This metric clearly and concisely measures the impact of algorithms on reducing energy-intensive events. This method focuses only on the frequency of peaks, which is a key metric for evaluating energy efficiency. By reducing the occurrence of spikes, the algorithm minimizes the transition of the device to a high-energy state, resulting in energy savings. The results depicted in Figure 12 show that the algorithm significantly reduces the number of spikes in NB-IoT and LoRaWAN technologies. In NB-IoT, the peak count starts at around 600 but drops to about 75 when the algorithm is applied, so the percentage reached an 87.3% reduction. For LoRaWAN, the spike count was reduced from about 80 to just 5 when using the algorithm, so the percentage reduction in spike frequency for LoRaWAN was slightly higher at 88.5%. Overall, the results confirm that the algorithm works well to reduce peaks regardless of the starting conditions or communication technology used.

5.2. Analysis of the Performance of the Algorithm Across Different Thresholds

The performance of the proposed algorithm in improving the data transmission and energy efficiency at various thresholds in a smart meter IoT node is evaluated here. The algorithm seeks to reduce the number of transmissions to a minimum while keeping an eye on energy performance by adjusting the thresholds. The data used for this analysis was obtained from the smart meter IoT node (as in Figure 13).
After an initial analysis of the data, we ascertained the relationship between these parameters as shown in the correlation matrix (Figure 14). The matrix is useful to reveal how a parameter’s positive or negative correlation can change, and how it affects other parameters. The development and testing of algorithms are informed by these correlations.
The algorithm was tested under varying threshold levels to assess its impact on data transmission. Figure 15 illustrates the number of transmitted and non-transmitted packets, respectively, at each threshold. The results show a consistent reduction in the transmitted packets as the threshold increases. This indicates the algorithm’s ability to suppress redundant or insignificant data, particularly at higher thresholds, where only substantial changes in the monitored parameters trigger transmission.
Figure 16 shows the percentage data transmission reduction for all the tested thresholds. The results show that the algorithm meaningfully reduces the transmission volume without affecting monitoring quality. This reduction directly contributes to energy efficiency by reducing power consumption during data transmission.
The outcomes highlight the significance of choosing a threshold that balances energy efficiency and monitoring accuracy. A higher threshold removed more transmissions, which can improve energy savings but may besides reduce the granularity of the monitoring data. On the contrary, a lower threshold aids more full data collection but requires higher energy consumption. Defining the best threshold depends on the specific requirements of the application, such as the need for real-time monitoring or long-term energy efficiency.

5.3. Statistical Analysis of Power Spike Reduction

Using a paired T-test, the statistical analysis of power consumption spikes shows that the proposed algorithm effectively reduces current spikes in both the NB-IoT and LoRaWAN technologies. The findings reveal a significant decrease in power spikes, with NB-IoT demonstrating a stronger effect (T = 24.69, p < 1.76 × 10⁻105) compared to LoRaWAN (T = 11.42, p < 1.60 × 10⁻28). The extremely low p-values indicate that the observed reductions are not random but are a direct outcome of the algorithm’s optimization. While both technologies benefit from the algorithm, NB-IoT shows a greater reduction in spike intensity, suggesting that it is more responsive to power fluctuations and gains more from the technique applied. Nonetheless, the improvement in LoRaWAN is also statistically significant, underscoring the algorithm’s effectiveness across various low-power IoT communication protocols. This reduction in power spikes is vital for enhancing energy efficiency, prolonging battery life, and improving the stability of IoT networks, making the technology more dependable for long-term use in resource-limited settings. Table 6 summarizes the T-test results for both technologies.

5.4. Applicability and Limitations of the Proposed Algorithm in Practical Scenarios

The adaptive algorithm introduced in this study shows notable improvements in energy efficiency and a reduction in packet transmissions. However, it is essential to discuss its applicability and limitations in various real-world situations, particularly in high-concurrency environments. These settings, such as crowded urban areas or extensive industrial sites, present unique challenges that may affect the algorithm’s effectiveness.

5.4.1. Applicability in High-Concurrency Environments

In high-concurrency situations, where many IoT devices function simultaneously, the network may experience increased traffic and potential congestion. The adaptive algorithm’s approach to lowering packet transmission frequency can help ease network congestion by preventing unnecessary data transmissions. However, the effectiveness of this method in such environments depends on several key factors:
  • Network Capacity Optimization: The adaptive algorithm enhances network efficiency in high-concurrency environments by dynamically adjusting data transmission rates, which helps reduce unnecessary traffic and avoid congestion. This method prioritizes essential transmissions, ensuring efficient packet delivery and minimizing packet loss in dense IoT settings like smart cities.
  • Latency Management: Certain applications, such as real-time monitoring or critical infrastructure management, demand strict latency requirements. While the adaptive algorithm saves energy by modifying transmission intervals, it also includes mechanisms to effectively manage data delivery times, ensuring that delays do not hinder performance in time-sensitive situations.
  • Device Density Adaptation: In high-density environments, the algorithm is crafted to handle the complexities of significant data changes in smart meters, which are expected to be numerous within the network. It effectively manages network access, minimizing the chances of collisions and the need for retransmissions.

5.4.2. Performance Metrics: Latency, System Failures, and Downtime

To thoroughly assess the algorithm’s performance, we analyzed the following metrics:
  • Latency Analysis: Over the 6 h testing period, the system exhibited notably low latency, generally in the milliseconds range, from data collection at the smart meter to receiving them in the cloud. This performance indicates that the adaptive algorithm successfully balances energy efficiency with the ability to handle real-time data. Even though the algorithm is designed to trigger transmissions only when significant changes in electrical parameters are detected, no significant delays were noted. This ensures timely data delivery, maintaining near-real-time responsiveness, which is essential for applications that require both high energy efficiency and quick data availability.
  • System Failures and Downtime: Throughout the testing period, the system demonstrated perfect reliability, with no recorded incidents of system failures or downtime. This outstanding performance underscores the robustness of the proposed algorithm and its capacity to enhance network stability by minimizing unnecessary transmissions, thereby preventing data collisions and ensuring uninterrupted operation.
  • Trade-offs: The algorithm not only achieves substantial energy savings—up to 76.11% for LoRaWAN and 86.81% for NB-IoT—but also reduces packet transmissions by similar percentages, all without affecting the latency or the system’s reliability. This efficiency eliminates the usual trade-off between energy conservation and real-time performance, making the algorithm particularly effective for smart metering applications where both factors are crucial.

5.4.3. Limitations and Challenges

Although the adaptive algorithm greatly improves energy efficiency, it faces several challenges in real-world applications, especially in smart meter scenarios:
  • Dynamic Environments: In settings where electrical parameters fluctuate rapidly, such as in industrial contexts with varying loads, the algorithm may require frequent adjustments. This can result in more transmissions, which could slightly diminish its energy-saving advantages. It is important to dynamically adjust the detection threshold for significant changes to maintain its effectiveness.
  • Scalability in Extremely Large-Scale Deployments: While the algorithm is effective in environments with moderate to high device density, its performance in extremely large-scale deployments (e.g., tens of thousands of devices) requires further investigation. As the number of devices increases, the network’s ability to handle aggregated data traffic may become a bottleneck. In such scenarios, the algorithm may need to be combined with advanced network management techniques, such as priority-based scheduling or time-division multiple access (TDMA), to ensure reliable performance.
  • Security Considerations: The algorithm’s regular transmission schedule in environments with many devices heightens the risk of security threats, such as jamming or spoofing attacks. Therefore, implementing strong security measures is essential to safeguard data integrity and ensure reliable transmission in these situations.

6. Conclusions

This study demonstrates that real-time monitoring, data-driven decision making, and energy optimization in IoT applications can significantly benefit from adaptive algorithms. Addressing the critical challenge of high-power requirements in intelligent nodes, the proposed algorithm effectively optimizes energy consumption in smart meters by leveraging IoT, LoRaWAN, and NB-IoT technologies. Implementing Arduino Uno, PZEM004T energy meters, Dragino LoRaWAN, and BG96 NB-IoT modules, the system dynamically adjusts transmission intervals based on real-time data changes. The experimental results confirm substantial reductions in energy consumption and packet transmission, achieving energy savings of up to 76.11% and 86.81% with LoRaWAN and NB-IoT, respectively. Additionally, the outcome highlights a notable percentage reduction in energy consumption spikes, with NB-IoT achieving an 87.3% reduction and LoRaWAN slightly higher at 88.5%. These findings underline the efficacy of adaptive algorithms in extending the operational lifetime of IoT nodes, paving the way for scalable, lightweight, and energy-efficient IoT applications. This work provides a robust foundation for advanced smart energy systems and promoting sustainable IoT development.

Author Contributions

Conceptualization, K.A.A.-S.; methodology, K.A.A.-S.; software, K.A.A.-S.; validation, S.H.A.-G., I.M., C.M. and A.M.; formal analysis, K.A.A.-S. and N.A.H.A.-S.; investigation, K.A.A.-S. and S.H.A.-G.; resources, K.A.A.-S., A.-M.C.D. and C.M.; data curation, K.A.A.-S.; writing—original draft preparation, K.A.A.-S.; writing—review and editing, K.A.A.-S., I.M. and A.-M.C.D.; visualization, S.H.A.-G., C.M., A.M., G.S. and K.M.A.A.; supervision, I.M.; project administration, A.-M.C.D.; funding acquisition, A.-M.C.D. All authors have read and agreed to the published version of the manuscript.

Funding

The research leading to this article was supported by GNAC2023 ARUT, STARTING GRANT-SG SalvAIoT, contract no. 21/9 October 2023 funded by the National University of Science and Technology Politehnica Bucharest and by SOLID-B5G project funded by European Economic Area (EEA) Norway (NO) Grants 2014–2021, under project contract no. 42/2021, RO-NO-2019-0499—“A Massive MIMO Enabled IoT Platform with Networking Slicing for Beyond 5G IoV/V2X and Maritime Services (SOLID-B5G)”. Also, this work was supported by the European Commission under the “FOR-FREIGHT” project (G.A. 101069731). The views expressed herein are those of the authors and they do not necessarily reflect the views of the European Commission. For more information, please contact the authors.

Data Availability Statement

The original contributions presented in the study are included in the article, further inquiries can be directed to the corresponding author.

Acknowledgments

The research leading to this article was supported by the Vodafone Innovation Hub at the National University of Science and Technology Politehnica Bucharest.

Conflicts of Interest

Author George Suciu was employed by the company BEIA Consult International. The remaining authors declare that the research was conducted in the absence of any commercial or financial relationships that could be construed as a potential conflict of interest.

Abbreviations

IoTInternet of Things
LPWANLow-Power Wide Area Network
LoRaLong Range
LoRaWANLong-Range Wide Area Network
NB-IoTNarrowband Internet of Things
MACMedium Access Control
M2Mmachine-to-machine
LTELong-term evolution
3GPP3rd Generation Partnership Project
AMCAdaptive Modulation and Coding
SAStandalone
GBGuard-band
IBIn-band
mMTCMassive Machine Type Communications
cMTCCritical Machine Type Communications
eMTCEnhanced Machine Type Communications
BLEBluetooth Low Energy
Wi-FiWireless Fidelity
UAVsunmanned aerial vehicles
EDTEarly Data Transmission
BERBit Error Rate
SNRSignal to Noise Ratio
SERSymbol Error Rate
GSMGlobal System for Mobile
QoSQuality of service
PVPhotovoltaic system
CSSchirp spread spectrum
SFSpread Factor
IPInternet Protocol
RFRadio Frequency
C-IoTcellular IoT
CPControl Plane
UEUser Equipment
EPCEvolved Packet Core
MMEMobile Management Entity
SGWServing Gateway
PGWPacket Data Network Gateway
HSSHome Subscriber Server
PPK IIPower Profiler Kit II
LMICLoraMAC-in-C
TTNThe Thing Network

References

  1. Minh, Q.N.; Nguyen, V.-H.; Quy, V.K.; Ngoc, L.A.; Chehri, A.; Jeon, G. Edge Computing for IoT-Enabled Smart Grid: The Future of Energy. Energies 2022, 15, 6140. [Google Scholar] [CrossRef]
  2. Mansour, M.M.; Gamal, A.; Ahmed, A.I.; Said, L.; Elbaz, A.; Herencsar, N.; Soltan, A. Internet of Things: A Comprehensive Overview on Protocols, Architectures, Technologies, Simulation Tools, and Future Directions. Energies 2023, 16, 3465. [Google Scholar] [CrossRef]
  3. Bello, R.C.; Gavrielides, A.; Luong, N.Q.; Ayfantopoulou, G.; Dais, S.; Batzou, K.; Manos, O.; Lilli, G.; Escagüés, J.F.; Enríquez Manilla, A.; et al. Designing a Dynamic Platform for the next Generation of Multi-Modal Logistics. In Proceedings of the 2024 Joint European Conference on Networks and Communications & 6G Summit (EuCNC/6G Summit), Antwerp, Belgium, 3–6 June 2024; pp. 1102–1108. [Google Scholar]
  4. Kumar, K.; Sharma; Verma, K.; Garg, P. Evaluation of IoT-Enabled Energy Management Systems: Uncovering Sustainable Energy Storage Parameters and Their Significance. J. Electr. Syst. 2024, 20, 2722–2736. [Google Scholar]
  5. Silva, J.A.A.; López, J.C.; Guzman, C.P.; Arias, N.B.; Rider, M.J.; da Silva, L.C.P. An IoT-Based Energy Management System for AC Microgrids with Grid and Security Constraints. Appl. Energy 2023, 337, 120904. [Google Scholar] [CrossRef]
  6. Pawar, P.; Vittal K, P. Design and Development of Advanced Smart Energy Management System Integrated with IoT Framework in Smart Grid Environment. J. Energy Storage 2019, 25, 100846. [Google Scholar] [CrossRef]
  7. Abate, F.; Carratù, M.; Liguori, C.; Paciello, V. A Low Cost Smart Power Meter for IoT. Measurement 2019, 136, 59–66. [Google Scholar] [CrossRef]
  8. Krishnan, P.R.; Jacob, J. An IOT Based Efficient Energy Management in Smart Grid Using DHOCSA Technique. Sustain. Cities Soc. 2022, 79, 103727. [Google Scholar] [CrossRef]
  9. Fadhel, M.A.; Duhaim, A.M.; Saihood, A.; Sewify, A.; Al-Hamadani, M.N.A.; Albahri, A.S.; Alzubaidi, L.; Gupta, A.; Mirjalili, S.; Gu, Y. Comprehensive Systematic Review of Information Fusion Methods in Smart Cities and Urban Environments. Inf. Fusion 2024, 107, 102317. [Google Scholar] [CrossRef]
  10. Mishra, P.; Singh, G. Energy Management Systems in Sustainable Smart Cities Based on the Internet of Energy: A Technical Review. Energies 2023, 16, 6903. [Google Scholar] [CrossRef]
  11. Muqeet, H.A.; Liaqat, R.; Jamil, M.; Khan, A.A. A State-of-the-Art Review of Smart Energy Systems and Their Management in a Smart Grid Environment. Energies 2023, 16, 472. [Google Scholar] [CrossRef]
  12. Abdulazeez, S.; Nawar, A.K.; Hassan, N.B.; Tariq, E. Internet of Things: Architecture, Technologies, Applications, and Challenges. AlKadhim J. Comput. Sci. 2024, 2, 36–52. [Google Scholar] [CrossRef]
  13. Islam, M.; Jamil, H.M.M.; Pranto, S.A.; Das, R.K.; Amin, A.; Khan, A. Future Industrial Applications: Exploring LPWAN-Driven IoT Protocols. Sensors 2023, 24, 2509. [Google Scholar] [CrossRef] [PubMed]
  14. Safi, H.; Jehangiri, A.I.; Ahmad, Z.; Ala’anzy, M.; Alramli, O.I.; Algarni, A. Design and Evaluation of a Low-Power Wide-Area Network (LPWAN)-Based Emergency Response System for Individuals with Special Needs in Smart Buildings. Sensors 2024, 24, 3433. [Google Scholar] [CrossRef] [PubMed]
  15. Jouhari, M.; Saeed, N.; Alouini, M.-S.; Amhoud, E.M. A Survey on Scalable LoRaWAN for Massive IoT: Recent Advances, Potentials, and Challenges. IEEE Commun. Surv. Tutor. 2022, 25, 1841–1876. [Google Scholar] [CrossRef]
  16. Cotrim, J.R.; Kleinschmidt, J.H. LoRaWAN Mesh Networks: A Review and Classification of Multihop Communication. Sensors 2020, 20, 4273. [Google Scholar] [CrossRef]
  17. Kufakunesu, R.; Hancke, G.; Abu-Mahfouz, A. A Survey on Adaptive Data Rate Optimization in LoRaWAN: Recent Solutions and Major Challenges. Sensors 2020, 20, 5044. [Google Scholar] [CrossRef] [PubMed]
  18. Almuhaya, M.A.M.; Jabbar, W.A.; Sulaiman, N.; Abdulmalek, S. A Survey on LoRaWAN Technology: Recent Trends, Opportunities, Simulation Tools and Future Directions. Electronics 2022, 11, 164. [Google Scholar] [CrossRef]
  19. Bonilla, V.; Campoverde, B.; Yoo, S.G. A Systematic Literature Review of LoRaWAN: Sensors and Applications. Sensors 2023, 23, 8440. [Google Scholar] [CrossRef] [PubMed]
  20. Qadir, J.; Cabus, J.E.U.; Butun, I.; Lagerström, R.; Gastaldo, P.; Caviglia, D.D. Analysis of LPWAN: Cyber-Security Vulnerabilities and Privacy Issues in LoRaWAN, Sigfox, and NB-IoT. In Low-Power Wide-Area Networks: Opportunities, Challenges, Risks and Threats; Springer International Publishing: Cham, Germany, 2023; pp. 139–170. ISBN 9783031329340. [Google Scholar]
  21. Alkhayyal, M.; Mostafa, A.M. Recent Developments in AI and ML for IoT: A Systematic Literature Review on LoRaWAN Energy Efficiency and Performance Optimization. Sensors 2024, 24, 4482. [Google Scholar] [CrossRef] [PubMed]
  22. Rasveen; Agrawal, S.; Chopra, K. Analysis of Energy Efficient Narrowband Internet of Things (NB-IoT): LPWAN Comparison, Challenges, and Opportunities. In Wireless Communication with Artificial Intelligence; CRC Press: Boca Raton, FL, USA, 2022; pp. 197–217. ISBN 9781003230526. [Google Scholar]
  23. Abostait, A.; Tawfik, R.M.; Darweesh, M.; Mostafa, H. Design and FPGA-Based Hardware Implementation of NB-IoT Physical Uplink Shared Channel Transmitter and Physical Downlink Shared Channel Receiver. Electron. ETF 2023, 12, 1966. [Google Scholar] [CrossRef]
  24. Magiera, J. A Simplistic Downlink Channel Estimation Method for NB-IoT. Appl. Sci. 2023, 13, 12615. [Google Scholar] [CrossRef]
  25. Al-Sammak, K.A.; Hussein Al-Gburi, S.; Marghescu, I.; Drăgulinescu, A.M.; Marghescu, C.; Hussein Al Sammak, N.A. An Experimental Study of Power Consumption in Narrowband IoT Devices. In Proceedings of the 2024 15th International Conference on Communications (COMM), Bucharest, Romania, 3–4 October 2024; pp. 1–6. [Google Scholar]
  26. Iiyambo, L.; Hancke, G.; Abu-Mahfouz, A. A Survey on NB-IoT Random Access: Approaches for Uplink Radio Access Network Congestion Management. IEEE Access 2024, 12, 95487–95506. [Google Scholar] [CrossRef]
  27. Marković, I.R.; Vukobratović, D. Five Years of 3GPP NB-IoT Technology: What Are the Main Use Cases? In Proceedings of the 2024 23rd International Symposium INFOTEH-JAHORINA (INFOTEH), East Sarajevo, Bosnia and Herzegovina, 20–22 March 2024; pp. 1–5. [Google Scholar]
  28. Al-Sammak, K.A.; Al-Gburi, S.H.; Marghescu, C.; Drăgulinescu, A.M.; Suciu, G.; Abdulqader, A.G. A Comprehensive Assessment of LoRaWAN and NB-IoT Performance Metrics under Varied Payload Data Sizes. In Proceedings of the 2024 16th International Conference on Electronics, Computers and Artificial Intelligence (ECAI), Iasi, Romania, 27–28 June 2024; pp. 1–5. [Google Scholar]
  29. Sushma, N.; Suresh, H.N.; Lakshmi, J.M.; Srinivasu, P.N.; Bhoi, A.K.; Barsocchi, P. A Unified Metering System Deployed for Water and Energy Monitoring in Smart City. IEEE Access 2023, 11, 80429–80447. [Google Scholar] [CrossRef]
  30. Jolly, B. IoT Device Battery Life: Go Slow for Fast Insights Into Challenging Conditions. In Proceedings of the 2021 IEEE International Midwest Symposium on Circuits and Systems (MWSCAS), Lansing, MI, USA, 9–11 August 2021; pp. 680–683. [Google Scholar] [CrossRef]
  31. Rezazadeh, R.; Sedaahat, Y.; Ghodsollahee, I.; Azizi, F. Improving Fault Tolerance of LoRaWAN With Predicting Packet Collision. In Proceedings of the 2023 28th International Computer Conference, Computer Society of Iran (CSICC), Tehran, Iran, 25–26 January 2023; pp. 1–6. [Google Scholar]
  32. Sánchez-Sutil, F.; Cano-Ortega, A.; Hernández, J.C. Design and Implementation of a Smart Energy Meter Using a LoRa Network in Real Time. Electronics 2021, 10, 3152. [Google Scholar] [CrossRef]
  33. Slaný, V.; Lučanský, A.; Koudelka, P.; Mareček, J.; Krčálová, E.; Martínek, R. An Integrated IoT Architecture for Smart Metering Using next Generation Sensor for Water Management Based on LoRaWAN Technology: A Pilot Study. Sensors 2020, 20, 4712. [Google Scholar] [CrossRef] [PubMed]
  34. Piechowiak, M.; Zwierzykowski, P.; Musznicki, B. LoRaWAN Metering Infrastructure Planning in Smart Cities. Appl. Sci. 2023, 13, 8431. [Google Scholar] [CrossRef]
  35. Hseiki, H.; El-Hajj, A.M.; Ajra, Y.; Hija, F.A.; Haidar, A.M. A Secure and Resilient Smart Energy Meter. IEEE Access 2024, 12, 3114–3125. [Google Scholar] [CrossRef]
  36. Nowak, M.; Derbis, P.; Kurowski, K.; Różycki, R.; Waligóra, G. LPWAN Networks for Energy Meters Reading and Monitoring Power Supply Network in Intelligent Buildings. Energies 2021, 14, 7924. [Google Scholar] [CrossRef]
  37. Pasetti, M.; Ferrari, P.; Silva, D.R.C.; Silva, I.; Sisinni, E. On the Use of LoRaWAN for the Monitoring and Control of Distributed Energy Resources in a Smart Campus. Appl. Sci. 2020, 10, 320. [Google Scholar] [CrossRef]
  38. Rind, Y.M.; Raza, M.H.; Zubair, M.; Mehmood, M.Q.; Massoud, Y. Smart Energy Meters for Smart Grids, an Internet of Things Perspective. Energies 2023, 16, 1974. [Google Scholar] [CrossRef]
  39. Saavedra, E.; Mascaraque, L.; Calderon, G.; Campo, G.D.; Santamaria, A. The Smart Meter Challenge: Feasibility of Autonomous Indoor IoT Devices Depending on Its Energy Harvesting Source and IoT Wireless Technology. Sensors 2021, 21, 7433. [Google Scholar] [CrossRef] [PubMed]
  40. Gaggero, G.; Marchese, M.; Moheddine, A.; Patrone, F. A Possible Smart Metering System Evolution for Rural and Remote Areas Employing Unmanned Aerial Vehicles and Internet of Things in Smart Grids. Sensors 2021, 21, 1627. [Google Scholar] [CrossRef]
  41. Sánchez-Sutil, F.; Cano-Ortega, A. Smart Control and Energy Efficiency in Irrigation Systems Using LoRaWAN. Sensors 2021, 21, 7041. [Google Scholar] [CrossRef] [PubMed]
  42. Cano-Ortega, A.; Sánchez-Sutil, F.; Hernández, J.C. Smart Meter for Residential Electricity Consumption with TLBO Algorithm for LoRaWAN. Electr. Eng. 2023, 105, 2021–2040. [Google Scholar] [CrossRef]
  43. Jiang, Y.; Wang, M.; Wang, X. A Efficient Adaptive Data Rate Algorithm in LoRaWAN Networks: K-ADR. In Proceedings of the 2023 24th Asia-Pacific Network Operations and Management Symposium (APNOMS), Sejong, Republic of Korea, 6–8 September 2023; pp. 183–188. [Google Scholar]
  44. Stusek, M.; Masek, P.; Dvorak, R.; Dinh, T.L.; Mozny, R.; Zeman, K.; Ometov, A.; Cika, P.; Mlynek, P.; Hosek, J. Exploiting NB-IoT Network Performance and Capacity for Smart-Metering Use-Cases. In Proceedings of the 2023 15th International Congress on Ultra Modern Telecommunications and Control Systems and Workshops (ICUMT), Ghent, Belgium, 30 October 2023–1 November 2023; pp. 193–199. [Google Scholar]
  45. Barellini, A.; Bracci, B.; Licitra, G.; Silvi, A.M. Time Domain Analysis of NB-IoT Signals. Appl. Sci. 2023, 13, 2242. [Google Scholar] [CrossRef]
  46. Srivilas, K.; Pirak, C. Feasibility Study and Performance Analysis of NB-IoT Communications for PEA Smart Grid Network. In Proceedings of the 2021 18th International Conference on Electrical Engineering/Electronics, Computer, Telecommunications and Information Technology (ECTI-CON), Chiang Mai, Thailand, 19–22 May 2021; pp. 240–244. [Google Scholar]
  47. Zayas, A.D.; Rivas Tocado, F.J.; Rodríguez, P. Evolution and Testing of NB-IoT Solutions. Appl. Sci. 2020, 10, 7903. [Google Scholar] [CrossRef]
  48. Migabo, E.M.; Djouani, K.D.; Kurien, A. An Energy-Efficient and Adaptive Channel Coding Approach for Narrowband Internet of Things (NB-IoT) Systems. Sensors 2020, 20, 3465. [Google Scholar] [CrossRef] [PubMed]
  49. Siva Balan, R.V.; Gouri, M.S.; Senthilnathan, T.; Gondkar, S.R.; Gondar, R.R.; Loveline Zeema, J.; Jothikumar, R. Development of Smart Energy Monitoring Using NB-IOT and Cloud. Meas. Sens. 2023, 29, 100884. [Google Scholar] [CrossRef]
  50. Bali, M.S.; Gupta, K.; Bali, K.K.; Singh, P.K. Towards Energy Efficient NB-IoT: A Survey on Evaluating Its Suitability for Smart Applications. Mater. Today Proc. 2022, 49, 3227–3234. [Google Scholar] [CrossRef]
  51. Maneria, S.; Pramanik, K.K. IoT Narrow Band for Smart Grid. In Proceedings of the 2023 3rd International Conference on Advance Computing and Innovative Technologies in Engineering (ICACITE), Greater Noida, India, 12–13 May 2023; pp. 2260–2266. [Google Scholar]
  52. Sun, H.; Wang, S.; Han, D.; Zhang, D. Meter Reading System Based on NB-IoT. In Proceedings of the 2021 5th International Conference on Communication and Information Systems (ICCIS), Chongqing, China, 15–17 October 2021; pp. 13–17. [Google Scholar]
  53. Akkaya, O.S.; Soy, H. Hardware Design of Single-Phase Smart Electricity Meter Based on Multiple Wireless Connectivity Technologies. Eur. J. Sci. Technol. 2022, 32, 332–338. [Google Scholar] [CrossRef]
  54. Lua, Z.; Zhangb, J.; Yaoa, H.; Zhanga, G.; Wanga, F. Research on Internet of Things Electricity Meters Based on NB-IoT Technology. Int. J. Appl. Math. Control Eng. 2020, 3, 83–88. [Google Scholar]
  55. Hu, Z.; Xue, G.; Chen, Y.; Li, M.; Wang, M.; Lv, F. City-Wide NB-IoT Network Monitoring and Diagnosing. Wirel. Commun. Mob. Comput. 2022, 2022, 153274. [Google Scholar] [CrossRef]
  56. Midul, M.A.H.S.; Pranta, S.H.; Biddut, A.S.I.; Siam, S.I.; Hazari, M.R.; Mannan, M.A. Design and Implementation of IoT-Based Smart Energy Meter to Augment Residential Energy Consumption. In Proceedings of the 2023 3rd International Conference on Robotics, Electrical and Signal Processing Techniques (ICREST), Dhaka, Bangladesh, 7–8 January 2023; pp. 106–110. [Google Scholar]
  57. Islam, M.R.; Sarker, S.; Mazumder, M.S.; Ranim, M.R. An IoT Based Real-Time Low Cost Smart Energy Meter Monitoring System Using Android Application. arXiv 2020, arXiv:2001.10350. [Google Scholar]
  58. Tahir, M.; Ismat, N.; Rizvi, H.H.; Zaffar, A.; Nabeel Mustafa, S.M.; Khan, A.A. Implementation of a Smart Energy Meter Using Blockchain and Internet of Things: A Step toward Energy Conservation. Front. Energy Res. 2022, 10, 1029113. [Google Scholar] [CrossRef]
  59. Ashokkumar, N.; Arun, V.; Prabhu, S.; Kalaimagal, V.; Srinivasan, D.; Shanthi, B. Design and Implementation of IoT Based Energy Efficient Smart Metering System for Domestic Applications. In Proceedings of the 2023 9th International Conference on Advanced Computing and Communication Systems (ICACCS), Coimbatore, India, 17–18 March 2023; Volume 1, pp. 1208–1212. [Google Scholar]
  60. Shivaraman, N.; Saki, S.; Liu, Z.; Ramanathan, S.; Easwaran, A.; Steinhorst, S. Real-Time Energy Monitoring in IoT-Enabled Mobile Devices. In Proceedings of the 2020 Design, Automation & Test in Europe Conference & Exhibition, Grenoble, France, 9–13 March 2020. [Google Scholar]
  61. Kanakaraja, P.; Upadhyay, S.; Kotamraju, S.K.; Venkata Sai Suneela, G.; Neelesh, R. Design and Implementation of Smart Energy Meter Using LoRa-WAN and IoT Applications. J. Phys. Conf. Ser. 2021, 1804, 012207. [Google Scholar] [CrossRef]
  62. Jabbar, W.A.; Annathurai, S.; Rahim, T.A.A.; Mohd Fauzi, M.F. Smart Energy Meter Based on a Long-Range Wide-Area Network for a Stand-Alone Photovoltaic System. Expert Syst. Appl. 2022, 197, 116703. [Google Scholar] [CrossRef]
  63. Kopják, J.; Szűcs, I. NB-IoT Based IoT Gateway Reference Design for Energy Metering. In Proceedings of the 2024 IEEE 18th International Symposium on Applied Computational Intelligence and Informatics (SACI), Timisoara, Romania, 23–25 May 2024; pp. 000515–000518. [Google Scholar]
  64. Chuluunsuren, D.; Kominami, D.; Sugano, M.; Murata, M.; Hatauchi, T. Load Balancing Techniques for Extending Smart Metering System Lifetime. In Proceedings of the TENCON IEEE Region 10 Conference Proceedings, Cebu, Philippines, 19–22 November 2012. [Google Scholar]
  65. Alhmoud, L.; Nawafleh, Q.; Merrji, W. Three-Phase Feeder Load Balancing Based Optimized Neural Network Using Smart Meters. Symmetry 2021, 13, 2195. [Google Scholar] [CrossRef]
  66. Berghella, L.; Depari, A.; Ferrari, P.; Flammini, A.; Rinaldi, S.; Sisinni, E.; Vezzoli, A. Low-power wireless interface for handheld smart metering devices. In Proceedings of the 2014 IEEE Sensors Applications Symposium (SAS), Queenstown, New Zealand, 18–20 February 2014. [Google Scholar]
  67. Haidine, A.; Aqqal, A.; Dahbi, A. Performance Evaluation of Low-Power Wide Area based on LoRa Technology for Smart Metering. In Proceedings of the 2018 6th International Conference on Wireless Networks and Mobile Communications (WINCOM), Marrakesh, Morocco, 16–19 October 2018. [Google Scholar]
  68. Sam, D.D.; Jayadevappa, D.; Raj, P.C.P. FPGA Implementation of Low Power DTCWT Based OFDM Architecture for Smart Meters. In Proceedings of the International Conference on Intelligent Data Communication Technologies and Internet of Things (ICICI), Coimbatore, India, 7–8 August 2018. [Google Scholar]
  69. Samejima, K.; Okumura, R.; Mizutani, K.; Harada, H. Evaluation of CSL-based Low. Power MAC Protocol for Wireless Smart Metering Networks. In Proceedings of the 2020 IEEE 17th Annual Consumer Communications & Networking Conference (CCNC 2020), Las Vegas, NV, USA, 10–13 January 2020. [Google Scholar]
  70. Spiegel, J.; Wira, P.; Hermann, G. A Comparative Experimental Study of Lossless Compression Algorithms for Enhancing Energy Efficiency in Smart Meters. In Proceedings of the 2018 IEEE 16th International Conference on Industrial Informatics (INDIN), Porto, Portugal, 18–20 July 2018. [Google Scholar]
  71. Robertsingh, A.; Devaraj, D.; Narmathabanu, R. Development and Analysis of Wireless Mesh Networks with Load-balancing for AMI in Smart Grid. In Proceedings of the 2015 International Conference on Computing and Network Communications (CoCoNet), Trivandrum, India, 16–19 December 2015. [Google Scholar]
  72. Li, P.H.; Tsai, C.H.; Chen, C.H.; Chen, P.C. High connectivity, Low power, Low cost Advanced Metering Infrastructure. In Proceedings of the 2018 3rd International Conference on Intelligent Green Building and Smart Grid (IGBSG 2018), New York, NY, USA, 22–25 April 2018. [Google Scholar]
  73. Nagy, G.; Poppe, A. Low-voltage, low-power solutions for wireless autonomous sensors aimed for AmI applications. In Proceedings of the International Conference Mixed Design of Integrated Circuits and Systems, Gdynia, Poland, 22–24 June 2006. [Google Scholar]
  74. TS001-1.0.4 LoRaWAN® L2 1.0.4 Specification. Available online: https://resources.lora-alliance.org/technical-specifications/ts001-1-0-4-lorawan-l2-1-0-4-specification (accessed on 29 December 2024).
  75. RP2-1.0.3 LoRaWAN® Regional Parameters. Available online: https://resources.lora-alliance.org/technical-specifications/rp2-1-0-3-lorawan-regional-parameters (accessed on 29 December 2024).
  76. Al-Sammak, K.; AL-Gburi, S.; Marghescu, I. Communications Systems in Smart Metering: A Concise Systematic Literature Review. In Proceedings of the 2022 14th International Conference on Communications (COMM), Bucharest, Romania, 16–18 June 2022; pp. 1–9. [Google Scholar]
  77. Ertürk, M.A.; Aydın, M.A.; Büyükakkaşlar, M.T.; Evirgen, H. A Survey on LoRaWAN Architecture, Protocol and Technologies. Future Internet 2019, 11, 216. [Google Scholar] [CrossRef]
  78. Ugwuanyi, S.; Paul, G.; Irvine, J. Survey of IoT for Developing Countries: Performance Analysis of LoRaWAN and Cellular NB-IoT Networks. Electronics 2021, 10, 2224. [Google Scholar] [CrossRef]
  79. Cao, J.; Yu, P.; Xiang, X.; Ma, M.; Li, H. Anti-Quantum Fast Authentication and Data Transmission Scheme for Massive Devices in 5G NB-IoT System. IEEE Internet Things J. 2019, 6, 9794–9805. [Google Scholar] [CrossRef]
  80. Xu, J.; Yao, J.; Wang, L.; Ming, Z.; Wu, K.; Chen, L. Narrowband Internet of Things: Evolutions, Technologies, and Open Issues. IEEE Internet Things J. 2018, 5, 1449–1462. [Google Scholar] [CrossRef]
  81. Gupta, V. Why Choose NB-IoT for Connecting IoT Devices? Available online: https://psiborg.in/nbiot-a-revolutionary-network-for-connected-iot-devices/ (accessed on 29 December 2024).
  82. Amouri, A.; Alaparthy, V.T.; Butun, I. IDS and IPS in LPWAN (LoRaWAN, Sigfox, and NB-IoT). In Low-Power Wide-Area Networks: Opportunities, Challenges, Risks and Threats; Springer International Publishing: Cham, Germany, 2023; pp. 39–82. ISBN 9783031329340. [Google Scholar]
  83. UNO R3. Available online: https://docs.arduino.cc/hardware/uno-rev3/ (accessed on 29 December 2024).
  84. PZEM-004T V3. Available online: https://innovatorsguru.com/wp-content/uploads/2019/06/PZEM-004T-V3.0-Datasheet-User-Manual.pdf (accessed on 29 December 2024).
  85. Power Profiler Kit II. Available online: https://www.nordicsemi.com/Products/Development-hardware/Power-Profiler-Kit-2 (accessed on 29 December 2024).
  86. LoRaWAN IoT Kit v3 User Manual. Available online: https://wiki.dragino.com/xwiki/bin/view/Main/User (accessed on 29 December 2024).
  87. LG308 LoRaWAN Gateway User Manual. Available online: https://www.dragino.com/downloads/index.php?dir=LoRa_Gateway/LG308-LG301/ (accessed on 29 December 2024).
  88. 4G/LTE/NB-IoT Module with UNO to PCIe Board User Manual. Available online: https://www.nuvoton.com/export/resource-files/UM_4G_LTE_NB-IoT_Module_User_Manual_EN_Rev1.01.pdf (accessed on 10 January 2025).
Figure 1. Smart meter system utilizing LoRaWAN.
Figure 1. Smart meter system utilizing LoRaWAN.
Energies 18 00987 g001
Figure 2. Electricity smart meter utilizing NB-IoT technology.
Figure 2. Electricity smart meter utilizing NB-IoT technology.
Energies 18 00987 g002
Figure 3. Sample of PZEM004 wiring diagram.
Figure 3. Sample of PZEM004 wiring diagram.
Energies 18 00987 g003
Figure 4. BG96 Module.
Figure 4. BG96 Module.
Energies 18 00987 g004
Figure 5. Setup of a smart meter system utilizing LoRaWAN: (a) PZEM004T, LoRaWAN node connected to PPK II; (b) smart meter system during PPK II monitoring process.
Figure 5. Setup of a smart meter system utilizing LoRaWAN: (a) PZEM004T, LoRaWAN node connected to PPK II; (b) smart meter system during PPK II monitoring process.
Energies 18 00987 g005
Figure 6. Setup of a smart meter system utilizing NB-IoT: (a) PZEM004T, NB-IoT node connected to PPK II; (b) smart meter system during PPK II monitoring process.
Figure 6. Setup of a smart meter system utilizing NB-IoT: (a) PZEM004T, NB-IoT node connected to PPK II; (b) smart meter system during PPK II monitoring process.
Energies 18 00987 g006
Figure 7. Standard transmission process in LoRaWAN smart meter system.
Figure 7. Standard transmission process in LoRaWAN smart meter system.
Energies 18 00987 g007
Figure 8. General overview of smart meter system.
Figure 8. General overview of smart meter system.
Energies 18 00987 g008
Figure 9. Results of current consumption (µA) for LoRaWAN (with and without our algorithm).
Figure 9. Results of current consumption (µA) for LoRaWAN (with and without our algorithm).
Energies 18 00987 g009
Figure 10. Results of current consumption (µA) for NB-IoT (with and without our algorithm).
Figure 10. Results of current consumption (µA) for NB-IoT (with and without our algorithm).
Energies 18 00987 g010
Figure 11. Number of packets sent for NB-IoT and LoRaWAN (with and without our algorithm).
Figure 11. Number of packets sent for NB-IoT and LoRaWAN (with and without our algorithm).
Energies 18 00987 g011
Figure 12. (a) Spike counts comparison (with and without algorithm); (b) spike frequency reduced (%).
Figure 12. (a) Spike counts comparison (with and without algorithm); (b) spike frequency reduced (%).
Energies 18 00987 g012
Figure 13. Example of data collected from a smart meter IoT node.
Figure 13. Example of data collected from a smart meter IoT node.
Energies 18 00987 g013
Figure 14. Correlation matrix of the electrical parameters from a smart meter IoT node.
Figure 14. Correlation matrix of the electrical parameters from a smart meter IoT node.
Energies 18 00987 g014
Figure 15. Packets transmission performance: (a) the number of dropped packets across different thresholds in a smart meter IoT; (b) the number of transmitted packets across different thresholds in a smart meter IoT node.
Figure 15. Packets transmission performance: (a) the number of dropped packets across different thresholds in a smart meter IoT; (b) the number of transmitted packets across different thresholds in a smart meter IoT node.
Energies 18 00987 g015
Figure 16. Percentage reduction in transmission for all the threshold values in a smart meter IoT node.
Figure 16. Percentage reduction in transmission for all the threshold values in a smart meter IoT node.
Energies 18 00987 g016
Table 1. Summary smart metering-related work.
Table 1. Summary smart metering-related work.
Ref.YearSummaryUse an Algorithm to Reduce IoT Node Packet Transmission
[60]2020Proposes a decentralized metering architecture for IoT devices to measure their own energy usage.No
[61]2021Discusses a smart energy meter using LoRa-WAN and IoT for extended range and reduced power usage.No
[62]2022Describes an IoT-enabled smart energy meter using LoRaWAN for PV systems, focusing on real-time data delivery.No
[58]2022Integrates IoT and blockchain for energy conservation and peer-to-peer energy trading.No
[59]2023Develops an IoT smart energy meter for real-time monitoring and energy efficiency in metering.No
[56]2023Presents an IoT smart meter using Arduino Nano with GSM for automated metering and billing.No
[49]2023Develops an IoT-based smart energy monitoring system using NB-IoT and the cloud to automate meter readings and reduce energy consumption.No
[38]2023Discusses IoT integration in smart energy meters, highlighting challenges and advancements for smart grids.No
[63]2024Describes the development of an NB-IoT-based IoT gateway for energy metering, enhancing smart meter connectivity and reducing operational costs.No
ours2024Proposed an efficient algorithm to optimize the IoT Node Energy connected with NB-IoT/LoRaWAN. Yes
Table 2. Comparison between our proposed solution and related work.
Table 2. Comparison between our proposed solution and related work.
Ref.YearFocus AreaTechnology UsedEnergy Efficiency ImpactApplication Scope
Our Solution2024Adaptive transmission time for energy efficiency in smart metersIoT, LoRaWAN, NB-IoT, and adaptive algorithm76.11–86.81% packet reduction and 87.3–88.5% energy spike reductionSmart gas and water meters and IoT applications
[64]2012Routing and load balancing in smart meter networksRouting protocols and intermittent interval control53% network lifetime increase and 21% delay reductionSmart electricity meters in high-density networks
[65]2021Automated phase balancing in electricity distributionNeural networks (FFBPNN, RBFNN, and hybrid)Enhanced grid stability and reduced lossesElectricity distribution systems
[66]2014Low-power communication for gas smart metersInductive coupling for low-power data transmissionLow-power operation for gas metersGas metering networks
[67]2018LPWAN technologies for smart city meteringLoRa, SigFox, and NB-IoT LTEEnergy-efficient communication for smart metersSmart city metering applications
[68]2018FPGA-based low-power OFDM communication for smart metersDTCWT-based OFDM on FPGALow-power FPGA design for smart meteringSmart meter communication infrastructure
[69]2020Performance evaluation of Wi-SUN for smart metersIEEE 802.15.4e and Wi-SUN protocol90%+ communication success rate with low powerWireless smart meter networks
{70]2018Energy-efficient data compression for smart metersRun-Length Binary Encoding (RLBE), Huffman, and Bzip2Reduced RF transmission energy in smart metersSmart meter data transmission optimization
[71]2015Load-balancing routing for AMI wireless mesh networksHybrid Wireless Mesh Protocol (HWMP)Improved load balancing for AMI efficiencySmart grid AMI networks
[72]2018Last-mile networking for smart meters (HiLL AMI)HiLL AMI low-power connectivityReliable low-power smart meter communicationSmart meter last-mile connectivity
[73]2006Low-power RF communication for smart meter sensorsUltra-low-power modulation techniquesReduced power consumption in RF communicationSmart meter RF communication
Table 3. Specifications of the components used.
Table 3. Specifications of the components used.
Technical ComponentsSpecifications
Arduino UnoMicrocontroller: ATmega328P
Operating Voltage: 5 V
Digital I/O Pins: 14 (6 PWM)
Clock Speed: 16 MHz
Flash Memory: 32 KB
PZEM004T Energy MeterVoltage Range: 80–260 V AC
Current Range: 0–100 A
Power Range: 0–23 kW
Energy Range: 0–9999.99 kWh
Frequency Range: 45–65 Hz
Nordic PPK IIMeasurement Range: 200 nA to 1 A
Voltage Range: 0.8 V to 5 V
Sampling Rate: 100 kHz
Dragino LoRa ShieldFrequency Band: 868 MHz
Power Output: +20 dBm
Sensitivity: Up to −148 dBm
Programmable Bit Rate: Up to 300 kbps
Dragino LG308-EC25 GatewayChannels: 10
Connectivity: Ethernet, Wi-Fi, Optional 4G
Power Supply: 12 V DC, 1 A
Max Output Power: 27 dBm
BG96 ModuleNetwork Support: NB-IoT, LTE-M, EGPRS
Data Rate: Up to 375 kbps (LTE-M)
Sensitivity: LTE Cat NB1 −112.5 dBm
Output Power: Max 23 dBm
Table 4. The experimental configuration parameters.
Table 4. The experimental configuration parameters.
ParameterLoRaWAN ConfigurationNB-IoT Configuration
End DeviceArduino Uno with Dragino LoRa ShieldArduino Uno with BG96 module
Frequency Band868 MHzBand 20 (used for NB-IoT)
Power Output+20 dBmMax 23 dBm
SensitivityUp to −148 dBmLTE Cat NB1 −112.5 dBm
Bit RateProgrammable, up to 300 kbpsUp to 375 kbps (LTE-M)
Coding Rate4/5Standard NB-IoT coding
Spreading FactorSF7N/A
GatewayDragino LG308-EC25Uses cellular network, M2M SIM
Network ServerThe Things Network (TTN)Cellular network management (Vodafone)
Application ServerThe Things Network (TTN)ThingSpeak for data storage and visualization
Downlink FrequencyRX2 at 869.525 MHzN/A
Transmission Interval AdjustmentAdaptive based on data change detectionAdaptive based on data change detection
Network ModeLoRaWANPrioritize NB-IoT
Transmission PowerSet to 14 dBm for uplink transmissionsMax 23 dBm
Table 5. The packet transmission performance.
Table 5. The packet transmission performance.
TechnologySent Packets No. (Without Algorithm)Sent Packets No. (With Algorithm)Packet Reduction (%)
NB-IoT4325786.81
LoRaWAN3608676.11
Table 6. T-test results for current consumption (µA).
Table 6. T-test results for current consumption (µA).
TechnologyT-Statisticp-Value
NB-IoT24.69 1.76 × 10⁻105
LoRaWAN11.421.60 × 10⁻28
Disclaimer/Publisher’s Note: The statements, opinions and data contained in all publications are solely those of the individual author(s) and contributor(s) and not of MDPI and/or the editor(s). MDPI and/or the editor(s) disclaim responsibility for any injury to people or property resulting from any ideas, methods, instructions or products referred to in the content.

Share and Cite

MDPI and ACS Style

Al-Sammak, K.A.; Al-Gburi, S.H.; Marghescu, I.; Drăgulinescu, A.-M.C.; Marghescu, C.; Martian, A.; Al-Sammak, N.A.H.; Suciu, G.; Alheeti, K.M.A. Optimizing IoT Energy Efficiency: Real-Time Adaptive Algorithms for Smart Meters with LoRaWAN and NB-IoT. Energies 2025, 18, 987. https://doi.org/10.3390/en18040987

AMA Style

Al-Sammak KA, Al-Gburi SH, Marghescu I, Drăgulinescu A-MC, Marghescu C, Martian A, Al-Sammak NAH, Suciu G, Alheeti KMA. Optimizing IoT Energy Efficiency: Real-Time Adaptive Algorithms for Smart Meters with LoRaWAN and NB-IoT. Energies. 2025; 18(4):987. https://doi.org/10.3390/en18040987

Chicago/Turabian Style

Al-Sammak, Kanar Alaa, Sama Hussein Al-Gburi, Ion Marghescu, Ana-Maria Claudia Drăgulinescu, Cristina Marghescu, Alexandru Martian, Nawar Alaa Hussein Al-Sammak, George Suciu, and Khattab M. Ali Alheeti. 2025. "Optimizing IoT Energy Efficiency: Real-Time Adaptive Algorithms for Smart Meters with LoRaWAN and NB-IoT" Energies 18, no. 4: 987. https://doi.org/10.3390/en18040987

APA Style

Al-Sammak, K. A., Al-Gburi, S. H., Marghescu, I., Drăgulinescu, A.-M. C., Marghescu, C., Martian, A., Al-Sammak, N. A. H., Suciu, G., & Alheeti, K. M. A. (2025). Optimizing IoT Energy Efficiency: Real-Time Adaptive Algorithms for Smart Meters with LoRaWAN and NB-IoT. Energies, 18(4), 987. https://doi.org/10.3390/en18040987

Note that from the first issue of 2016, this journal uses article numbers instead of page numbers. See further details here.

Article Metrics

Back to TopTop