Abstract
A cascade deep learning approach is proposed for optimizing the design and control of a dual-frequency induction heating system used in semiconductor manufacturing. The system is composed of two independent power inductors, fed at different frequencies, to achieve a homogeneous temperature profile along a graphite susceptor surface, crucial for enhancing layer quality and integrity. The optimization process considers both electrical (current magnitudes and frequencies) and geometrical parameters of the coils, which influence the power penetration and subsequent temperature distribution within the graphite disk. A two-step procedure based on deep neural networks (DNNs) is employed. The first step, namely optimal design, identifies the optimal operating frequencies and geometrical parameters of the two coils. The second step, namely optimal control, determines the optimal current magnitudes. The DNNs are trained using a database generated through finite element (FE) analysis. This deep learning-based cascade approach reduces computational time and multiphysics simulations compared to classical methods by reducing the dimensionality of parameter mapping. Therefore, the proposed method proves to be effective in solving high-dimensional multiphysics inverse problems. From the application point of view, achieving thermal uniformity (±7% fluctuation at 1100 °C) improves layer quality, increases efficiency, and reduces operating costs of epitaxy reactors.
1. Introduction
Accurate temperature control is one of the most important requirements in the semiconductor industry, especially in the epitaxial growth process of silicon layers. The quality of epitaxial layers is directly affected by temperature uniformity, in such a way that the thermal fluctuation can lead to structural defects, reduced surface quality and efficiency loss in semiconductor devices. Therefore, the development of heating methods with the ability to accurately control and maintain high uniformity is a fundamental requirement in advanced semiconductor technologies [1,2].
One of the new and efficient methods in this field is induction heating. This method uses electromagnetic induction to convert electrical power into heat directly inside the conductive object. When time-varying current flows in an inductor, eddy currents are induced in conductive materials close to it, and the temperature of those parts increases because of the joule losses [3,4]. The advantages of this method compared to traditional heating are very significant: higher energy efficiency (more than 90%), high response speed, no need for direct contact with the object, reduced pollution, and greater controllability [5,6,7]. An induction heating system also has significant safety and environmental advantages due to the absence of an open flame and the absence of toxic by-products [8].
Despite these advantages, the design and control of induction heating systems are not easy tasks. One of the main challenges is the precise adjustment of parameters such as position of the coils, frequency, and current feeding the coils, since any incorrect choice can cause inhomogeneous heating and reduce the efficiency of the process. Furthermore, the complexity of the problem increases significantly when two independent frequency sources are used simultaneously, because the magnetic and thermal fields from each coil simultaneously involve the piece to heat [9].
For this reason, over the last two decades, numerical methods such as finite element analysis (FEA) have replaced analytical models for accurate simulation of electromagnetic and thermal fields [10,11]. These methods allow for the investigation of physical details but are computationally expensive. Solving an electromagnetic and thermal coupled problem in time domain requires a long time and powerful hardware resources. This becomes a serious obstacle, especially in optimal design, which requires running thousands of simulations [12,13].
Based on [14] several studies have coupled finite element magneto-thermal models with automatic optimization frameworks to tune process parameters and match a target temperature evolution. However, these physics-based optimization loops still require repeated forward simulations and can become computationally demanding when the design space grows.
In a typical thermal forward problem, given input parameters such as the source (heat power density or magnitude and frequency of the current source of Joule’s losses), the system geometry and the material properties, the temperature distribution is calculated. In contrast, in a typical inverse problem, given a target temperature profile, electrical source and geometric parameters have to be identified [15]. This problem is inherently ill-posed, since there may be multiple solutions for a temperature profile, and small changes in the target value can lead to large changes in the parameter space [16,17].
Specifically, in our previous work [9], forward and inverse problems have been investigated using the electrical parameters (frequency and current amplitude of both coils) while the coil geometries were fixed. The main goal was to show the capability of surrogate models for predicting the temperature profile based on current magnitudes and frequency of both coils in forward problems. The surrogate model was then used for solving the inverse problem. In this paper, the problem has a larger and more complex design space because, in addition to the electrical parameters, four geometric variables affecting the electromagnetic field distribution are also included. This increase in dimensionality not only makes direct search in the parameter space more difficult, but also makes the inverse mapping between the target temperature profile and the optimal combination of parameters much more unstable and nonlinear.
The inverse problem is computationally and algorithmically much more complex to solve than the forward problem, because there is a nonlinear and coupled mapping between inputs and outputs. In addition, the presence of several variable parameters (frequency, current, coil geometries) makes the search space very large and difficult to solve.
For the sake of an example, in the previous work, where only four parameters (I1, I2, f1, f2) were involved in the design, solving the inverse problem using classical surrogate model-based optimization methods required hundreds to thousands of FEA simulations. However, in the current problem, characterized by eight parameters (four geometric variables and four electrical variables), the number of simulations required to cover the design space increases exponentially. This makes a classical optimization process computationally infeasible [16,18].
For this reason, the use of innovative approaches to solve the inverse problem becomes necessary [19]. In this study, a cascade approach based on deep learning is proposed, which has significant advantages compared to classical methods. This approach consists of two stages: in the first stage (optimal design), the frequencies and geometric parameters of the coils are chosen in such a way that the first steps necessary for uniform heating are provided. In the second stage (optimal control), the values of the supply currents of each coil are determined so that the temperature distribution matches as closely as possible to the target profile. This cascade structure reduces the complexity of the problem, because instead of solving one large and expensive problem, two simpler and more controllable problems are solved. Moreover, the use of deep neural networks in each stage allows an efficient and fast nonlinear mapping between parameters and temperature. Cascade strategies have also been proposed in the optimization literature to solve difficult engineering design problems where a single optimization may not be able to converge reliably [20].
From a practical application perspective, the present study focuses on a dual-frequency induction heating device used in the epitaxy growth process, as described in two patents (Forzan, M.; Crippa, D.; and Preti, S.: Deposition Reactor with Inductors and Electromagnetic Shields 2021, EP3870734A1; and Ogliari, V.; Forzan, M.; and Preti, S.: Inductively Heatable Susceptor and Epitaxial Deposition Reactor 2017, WO2017137872A1) and a study [21]. The device consists of a flat graphite susceptor with a certain thermal conductivity and specific resistance, which acts as a substrate in the deposition reactor [22]. To provide uniform heating, two copper coils are considered: an inner coil with a limited number of turns, which operates in the higher frequency range, and an outer coil with a pancake structure, which is fed at lower frequencies. The combination of these two coils allows for a more precise control of the temperature distribution.
Overall, the aim of this research is to show that a cascade approach based on deep neural networks can be effectively applied to solve the inverse problem in dual-frequency induction heating systems. This goal can be achieved while significantly reducing the need for heavy finite element calculations. In contrast to classical optimization-based methods, which require running thousands of costly simulations [23], the computational burden is significantly reduced in the present approach. Moreover, this method has an important advantage over single-step learning models. Dividing the problem into two separate steps (design and control) simplifies the search space and improves the accuracy at each step [24]. In contrast, single-step learning models approximate the entire complex mapping between input and output in one go.
The results of this research have direct applications in the design and control of a new generation of epitaxy reactors and can provide a significant improvement in the quality of semiconductor layers.
2. The Field Model
2.1. The Device
The system under study is a benchmark dual-frequency induction heating system for silicon epitaxy growth applications as the case study [21]. The heating disk is a flat, circular graphite susceptor with a diameter of 500 mm. This susceptor acts as the workpiece in the deposition reactor, and the aim is to achieve a uniform temperature distribution over its upper surface. To apply the inductive power, two independent copper coils are used: the inner coil (solenoid) with 7 turns and the outer coil (pancake) with 6 turns. The geometry of the device can change. Specifically, in addition to the electrical parameters (frequency and current magnitude of each coil), several geometric parameters of the coils are also considered as design variables. This allows to tune the penetration depth, shaping the power distribution, and finally improving temperature uniformity. These geometric parameters, which are the distance from the center of gravity of the grouped coils to the z = 0 line, are denoted as x1 to x4 in the rest of the article (according to Figure 1). They determine the shape of the coils and their relative distance to the susceptor: they are involved in the “optimal design” process. Thus, the design problem of this system is not limited to the choice of frequency and current magnitudes but is a simultaneous electrical-geometric problem that directly affects the thermal output. The two coils are fed independently: the inner coil with higher frequencies facilitates temperature control of the central region, and the outer coil with lower frequencies improves uniformity of the peripheral regions. These simultaneous degrees of freedom in both electrical (current/frequency values) and geometric (parameters x1 to x4) domains are the basis of the optimization framework implemented through the deep learning-based cascade approach, presented in the following sections.
Figure 1.
Model of the device with design variables.
2.2. The Finite Element Model
The finite element model of the device is built axisymmetrically with respect to the z-axis in COMSOL Multiphysics 6.0 [25]. For the sake of generality, an A-V formulation has been used to enforce the uniqueness of the field solution that would be mandatory in the case of a 3D analysis. Accordingly, magnetic analyses are solved in time-harmonics with the A-V formulation. The governing equations for magnetic vector potential () and electric scalar potential () are derived from Maxwell’s equations and the continuity equation from the electric field definition , respectively:
where is the complex vector of the current density, and are the material magnetic permeability and electrical conductivity, respectively, and is the angular frequency relevant to the frequency f of the current. This coupled A-V system is made uniquely solvable by enforcing a Gauge condition on the magnetic potential, typically the Coulomb Gauge (), which is required to decouple and uniquely solve the system.
As mentioned before, the magnetic analysis is performed in time-harmonics and the fields are calculated separately for each frequency, resulting in a power density distribution; see Figure 2. Then, as the problem is a weakly coupled magneto-thermal problem, utilizing the superposition principle is feasible. Results of each coil are added together to obtain the distribution of the induced power density () in the graphite disk as a source for thermal model; see Figure 3. This method is particularly useful in dual-frequency problems, since directly performing a simultaneous simulation with two frequency sources would require solving a very complex and expensive multi-physics problem, and it is not straightforward [26]. The superposition of the power density is
where and are the power density of each coil. By knowing 2, where is the magnetic field of the coil i, the condition to fulfill in order to properly apply the superposition of the two power densities is as follows:
where fi is the frequency of the coil i, and mi is a positive integer number. This condition ensures that the two harmonic fields are synchronized with each other, and their superposition can be used validly in thermal analysis.
Figure 2.
Input/output model of magnetic analysis.
Figure 3.
Structure of combining magnetic and thermal model.
After calculating the power density, this value is entered into the heat equation as a heat source for Equation (5):
where is the thermal conductivity. The thermal analysis is solved at the steady-state condition and handles both convective and radiative contributions for heat exchange at the boundaries. The leaving heat flux from the surface is described in Equation (6):
where is the Stefan—Boltzmann constant, is the convective exchange coefficient, and ε is the emissivity [27]. is the external temperature, whose value is chosen based on literature [9,22], with reference to experimental experiences on a prototype. The terms and represent the convective and radiative terms, respectively. Based on the literature [9,22] the considered values of the electrical, magnetic, and thermal material properties used in this study are reported in Table 1.
Table 1.
Material properties used in the models (electrical, magnetic, and thermal ones).
While the magnetic domain is composed of graphite disk, coils, ferrite ring, and a surrounding air domain, the thermal domain is composed of the graphite disk and the handler, and the boundary conditions are applied to its boundaries. The thermal conductivity value reported in Table 1 is dependent on the temperature T in [K] as follows:
The thermal conductivity varies from about 150 at room temperature to 20 at around 2000 °C.
The mesh of the magnetic model consists of over 19,000 second-order elements. The sensitive areas such as the disk, the disk boundary, and the coils are discretized with a mapped or finer mesh to improve the simulation accuracy, as shown in Figure 4. Typical magnetic field and temperature distributions of each coil contribution are shown in Figure 5 and Figure 6. The values of the design variables relevant to Figure 4, Figure 5 and Figure 6 are and
Figure 4.
Mesh details of the model.
Figure 5.
Magnetic field (T) for a given configuration of the system: (a) first coil and (b) second coil.
Figure 6.
Thermal map (°C) for a given configuration of the system: (a) temperature map results of first coil; (b) temperature map results of second coil; (c) temperature map influenced by the power density of both coils; and (d) 3D view of the device temperature map.
Finally, it should be emphasized that, in the present study, this finite element model is used only as a database generator and for the assessment of the results. In other words, hundreds of different cases with varying currents, frequencies, and coil geometric parameters (x1 to x4) are simulated, and their results are used to train deep neural networks in a cascade approach. In this way, the finite element model plays the role of creating an accurate database for machine learning models, rather than being directly involved in the optimization process. The selection of the ranges of the electrical parameters is based on the technical specifications provided by the original patent designers and the experiences gained from prototyping, which have also been validated in previous study [9]. The ranges of geometrical parameters must also guarantee the feasibility and geometrical congruency of the FEM model. Moreover, these ranges are determined in such a way that they provide an effective search space for optimal training of neural networks in a cascade structure.
3. Cascade Approach
The optimization problem reads as follows: find a set of electrical and geometric parameters that produce a target temperature profile (e.g., uniform across the susceptor surface). Instead of solving a large, high-dimensional problem in one go, the present approach divides the problem into two separate phases to both reduce complexity and increase the stability and accuracy of the solution (see Figure 7).
Figure 7.
Cascade approach flowchart.
As shown in Figure 7, these two phases are as follows.
3.1. Phase 1: Optimal Design (OD)
In this step, the input to the deep neural network is the target temperature profile (a vector of 250 points on the reference line of the susceptor surface), and the output is the key geometric parameters and both frequencies, laying the groundwork for the creation of a uniform temperature profile. The key point here is how to select the training data for the OD neural network. Since the inner coil has the greatest impact on the central part of the susceptor, the initial database is filtered by a specific physical criterion: only samples are selected that, in the first 25 mm of the disk radius, have a temperature within ±12.5% of the target temperature (1100 °C). This ensures that in all data used for OD, the inner coil has played its role in heating the central region correctly.
Accordingly, the inner coil frequency f1 can be obtained statistically (mean of the filtered database) and does not need to be predicted directly by the neural network. This choice simplifies the design problem, and the OD neural network focuses only on the mapping between the temperature profile and x1, … x4, f2. At the same time, it is guaranteed that the inner coil works properly in the central region.
In this way, OD operates more accurately: the geometry and frequency of the outer coil are optimized, while the inner coil frequency is extracted statistically from valid data. This structure both reduces the complexity of the problem and ensures the stability of the results.
3.2. Phase 2: Optimal Control (OC)
After fixing the geometry and frequencies, a second deep neural network learns the mapping of the target temperature profile into the amplitude of the two-coil currents using a new database. Hence, geometric parameters and frequencies are known; given the temperature profile as input, the output will be I1, I2. At this step, the field and induced power patterns are somehow determined, and the role of the network is to calibrate the power intensity to accurately reach the target temperature. Thus, instead of searching simultaneously in the complex space of x1…x4, f1, f2, I1, I2, the geometric-frequency subspace is first determined, and then the intensities of the currents are identified. This is the advantage of scaling and dimensionality reduction in the cascade approach, which is more stable and interpretable than single-stage learning.
4. Database
To effectively train the networks and avoid the computational burden of direct FEA-based optimization, two separate databases are needed (see Figure 7). To ensure efficient coverage of the input space for generating the training dataset, the Latin Hypercube Sampling (LHS) technique was employed. In this method, the cumulative probability range [0,1] of each variable is divided into n equiprobable intervals [28]:
A random value is then selected and mapped through the inverse cumulative distribution function , yielding
where denotes the cumulative distribution function (CDF) of the variable, defined as
where is its probability density function (PDF). Thus maps a uniform distributed random number to a sample value that follows the target probability distribution specified by .
For a d-dimensional problem, this procedure is repeated for each variable independently, and the resulting samples are combined using random permutations across dimensions. This produces a matrix of size , where each column approximates the target marginal distribution, while collectively ensuring a more uniform coverage of the multidimensional input space.
The main advantage of LHS compared to simple random sampling is that it guarantees that all portions of each input distribution are represented, thereby reducing sampling bias and improving the statistical representativeness of the generated dataset [29,30]. This feature is essential for computationally expensive multiphysics problems, as it allows the construction of a sparse but information-rich database, leading to trained surrogate models with high generalization capacity.
Using Latin Hypercube Sampling on the input parameters (currents, frequencies, and geometric parameters (x1…x4)), 2500 FE simulations are run. The ranges of each parameter are reported in Table 2.
Table 2.
Design variables with their range.
The electrical parameters, including currents (I1 and I2) and frequencies (f1 and f2), determine the intensity and pattern of induced power penetration in the central and peripheral regions of the susceptor. On the other hand, four geometric parameters (x1…x4) control the relative position of the coil turn packs and their effective distance from the susceptor surface and thus directly affect the magnetic field pattern, power density distribution, and, as a consequence, the temperature profile. The simultaneous variation in these eight parameters creates a very large and highly nonlinear design space, which is practically very time-consuming to simulate completely with classical methods. The output of each simulation is a 250-point temperature profile on the susceptor surface reference line. As previously mentioned, in the OD phase, the data are filtered based on the criterion of inner coil contribution to the central region: samples are held such that in the first 25 mm of radius, the temperature is within ±12.5% of 1100 °C, which results in 1947 filtered observations from finite element simulations. This ensures that the chosen geometry/frequencies actually provide heating of the core. For the OC phase, by keeping constant the frequencies and geometric parameters of the OD phase, and varying the currents (I1, I2) in their working intervals, 400 FE analyses are performed. This allows to sample the effect of the currents on the temperature profile, so a new database will be prepared, namely “DB 2”. In both cases, 80% of databases were used for training, 10% for validation, and 10% for testing.
5. Results
In this study, the optimization process is carried out in two consecutive stages: optimal design (OD) and optimal control (OC). For each stage, an independent deep neural network (DNN) is designed and trained to model the inverse relationship between the target temperature profile and the relevant geometric and electric parameters. To evaluate the accuracy of the inverse surrogate models, three statistical indices are used.
Mean Absolute Percentage Error (MAPE)
where is the vector of true values calculated with FE model, and is the vector of values predicted by relevant surrogate model. and are 250 temperature values along the susceptor surface and the number of observations, respectively.
Root Mean Square Error (RMSE)
Coefficient of Determination ()
where is the mean value of the jth temperature profile.
5.1. DNN for Optimal Design (DNNOD)
In the optimal design step, the goal was to predict the coil geometric parameters x1…x4 and the outer coil frequency f2 based on the target temperature profile. The input data to the network consists of temperature profiles at 250 points on the susceptor surface, and the output consists of five design parameters x1…x4 and f2. The network is trained on the design database (DB1), which consisted of 1947 filtered observations from finite element simulations. The structural details of deep neural network designed for this step are reported in Table 3.
Table 3.
Optimal design DNN structure.
The assessment of the DNNOD is shown in Table 4.
Table 4.
Optimal design DNN assessment.
The optimizer is Levenberg–Marquardt and the activation function tan-sigmoid (hyperbolic tangent sigmoid) was chosen because it introduces nonlinearity, allows outputs between −1 and 1 for faster and balanced learning [31,32], and works efficiently with the Levenberg–Marquardt optimizer in regression tasks. All DNNs in this study were trained in Matlab 2024b [33].
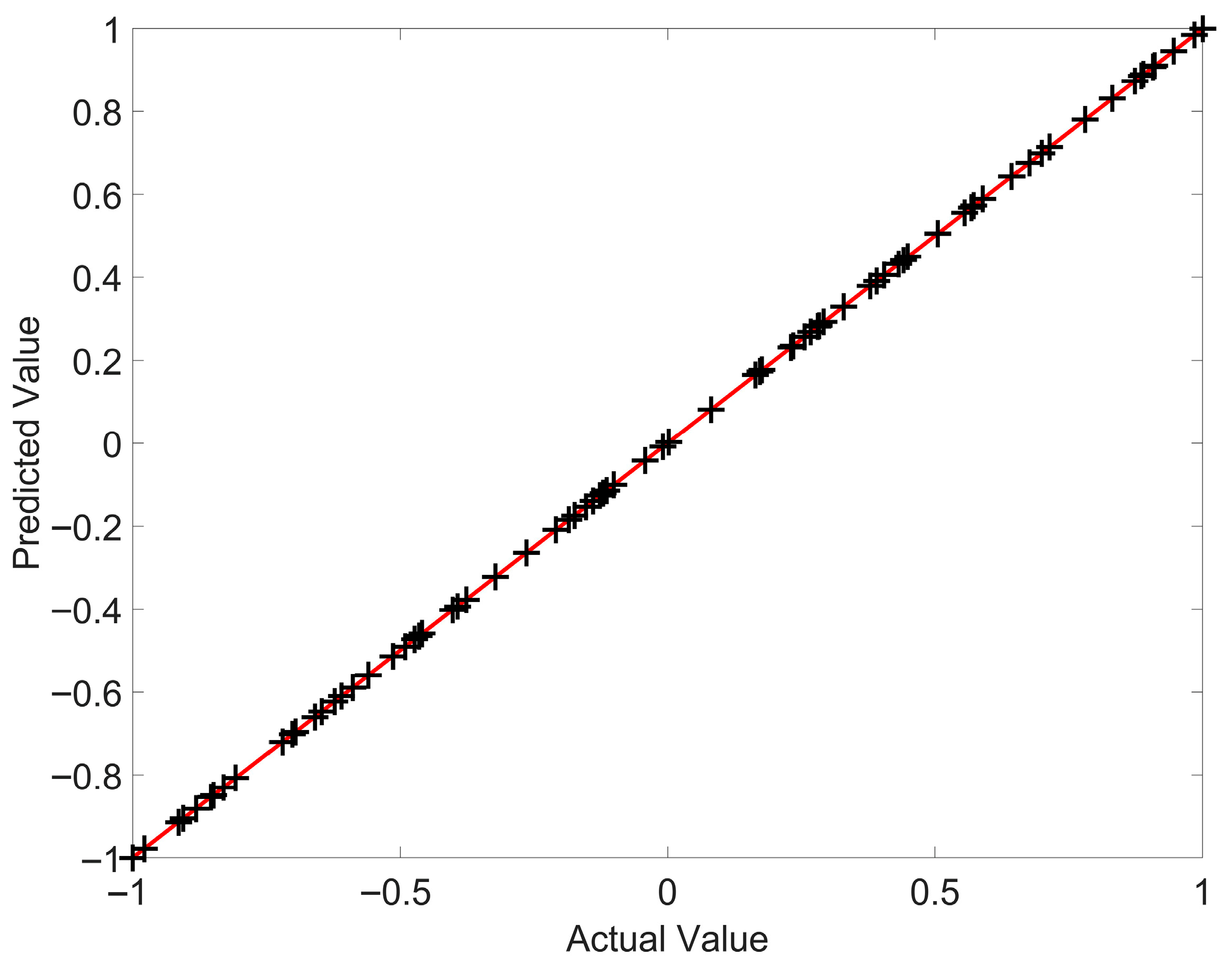
The mean absolute percentage error (MAPE) value for the test set was 17.9% with 94.8% accuracy. This value is considered to be good and reasonable accuracy considering the nonlinear and multi-response nature of the inverse problem and indicates that the model is able to accurately reproduce the overall trend of changes in the geometric parameters and frequency of the outer coil. The predicted vs. actual value is also presented in Figure 8, which shows that the model predictions followed the bisector.
Figure 8.
Predicted vs. actual values of the optimal design DNN.
Table 5 shows the results of OD phase for the ideal temperature profile, which is 1100 °C along the susceptor surface.
Table 5.
Optimal design results.
5.2. DNN for Optimal Control (DNNOC)
In the optimal control step, assuming the geometric parameters and frequencies to be constant (the result of the OD step), the goal was to predict the current magnitudes of the two coils in such a way that the target temperature profile is obtained with high accuracy. For this purpose, a deep neural network was designed and trained with a second database (DB2). The network structural details and assessments are reported in Table 6 and Table 7, respectively.
Table 6.
Optimal control DNN structure.
Table 7.
Optimal control DNN assessment.
After evaluation of the OC model, MAPE values of less than 0.01% were obtained on all data sets, indicating a very high accuracy in predicting the optimal current magnitudes, which is also shown in Figure 9 (predicted vs. actual for OC phase). Table 8 shows the results of OC phase for the ideal temperature profile.
Figure 9.
Predicted vs. actual values of the optimal control DNN.
Table 8.
Optimal control results.
Figure 10 and Figure 11 show the results obtained by applying the proposed cascade approach. In Figure 10, a comparison between the initial geometry of the system and the optimized geometry obtained by OD phase of the cascade approach is presented. It can be seen that after applying the proposed method, the geometric structure of the system has changed and the distribution of the coils and their relative positions have been modified in a way that creates a better balance in the magnetic field distribution.
Figure 10.
Comparing the initial (left) and OD result’s (right) geometry.
Figure 11.
Comparing the temperature distributions along the susceptor disk based on initial, OD result, and OC (optimized) results.
Figure 11 also shows the temperature profiles obtained from both geometries in comparison with the target profile. As can be seen, the initial temperature profile (red curve) has a significant distance from the target value, and the central and peripheral areas of the susceptor have a wide thermal fluctuation. In the OD stage, which involves determining the geometric and frequency parameters, the temperature distribution is closer to the target value (purple curve), but a slight non-uniformity is still observed, while the feed currents are kept similar to the initial values and their fine-tuning is performed in the next stage, OC. Finally, by performing the OC stage and adjusting the coil feed currents, the optimized temperature profile (black curve) is almost completely within the ±7% tolerance around the target value (1100 °C) and is in good agreement with the target profile (blue dashed line).
These results indicate a clear improvement in the temperature distribution and the modification of the system geometry after applying the proposed approach. A more detailed analysis of these results is provided in Section 6.
To check the stability and robustness of the obtained solution, a local sensitivity analysis was also performed. In this analysis, all design variables were changed by ±2% around the optimum point, and the finite element simulation was rerun for both cases. As shown in Figure 12, the temperature profiles corresponding to the +2% (red one) and −2% (blue one) cases almost overlap with the optimum profile (black one), and the temperature variations over the entire disk radius remain within a very narrow range. The maximum variation happened near edge of the disk where outer coil with higher magnitude of current is responsible for that part. This behavior indicates that the proposed solution is not very sensitive to small perturbations in the design parameters (both geometric and electrical) and is robust to manufacturing errors and control uncertainties.
Figure 12.
Design variables parameter perturbations compare to optimal profile.
6. Discussion
The results obtained from the proposed cascade approach show that separating the process into two distinct stages (design and control) in combination with deep learning-based modeling significantly reduces the complexity of the mapping between design parameters and temperature profiles. In fact, solving the problem in two separate phases causes each neural network to cover only a part of the design space, thus reducing the dimensions of the search space and nonlinear relationships at each stage and making the network training more stable and faster.
In the design optimization phase, geometric and frequency variables are considered with a smaller dimension than in the single-stage solution; this directly affects the prediction accuracy, since the geometric parameters determine the field distribution and the pattern of induced currents, which can be expected to have a significant impact on the thermal behavior of the system. In the control phase, the network only deals with currents, which have a simpler and more approximated mapping than the entire combination space. This reduction in complexity at each stage allows neural networks to approximate nonlinear mappings with greater stability and faster convergence, which naturally leads to improved accuracy and increased computational efficiency of the entire process.
In the optimal design (OD) stage, the surrogate model was able to model the nonlinear relationship between geometric parameters, frequencies, and temperature distribution with reasonable accuracy (MAPE ≈ 17.9%). The results showed that the inner coil frequency in the average range of about 60 kHz has an optimal value and is responsible for the main contribution to the heating of the central area of the susceptor. In contrast, the outer coil frequency is about 5 kHz, which plays a key role in temperature uniformity in the peripheral area. This separation of the two coils has caused the resulting induction field to have a more balanced power distribution and a more suitable penetration depth than the initial geometry.
In the optimal control (OC) stage, with the geometry and frequencies fixed, the second neural network was able to predict the optimal currents with very high accuracy (MAPE < 0.01%). The results of this model show that reducing the current of both coils compared to the initial value not only saved energy but also increased thermal uniformity. This improvement was due to the fine-tuning of the current amplitude, which caused the induced current lines to be distributed in the center and periphery with a better balance.
The significant difference in accuracy between the optimal design (OD) phase with a MAPE of about 17.9% and the optimal control (OC) phase with a much lower error (MAPE less than 0.01%) is due to the fundamental difference in the complexity of the search space and the nature of the physical mapping at each stage. In the OD phase, the surrogate model must approximate a highly nonlinear and multidimensional relationship between the geometric and frequency parameters (which shape the magnetic field distribution) and the temperature profile; this task of shaping the field distribution is inherently challenging and leads to inaccuracies. In contrast, the OC phase has the simpler task of fine-tuning the current amplitudes in a fixed geometry, whose mapping to temperature has higher stability. Therefore, the lower accuracy of the OD phase is not a defect in the model, but rather a reflection of the division of tasks in the cascade approach: the first phase provides the geometric infrastructure and field balance, and the second phase, taking advantage of this stable foundation, ensures high final accuracy.
The neural network architecture used in both OD and OC stages was selected based on engineering experience and understanding of the nature of the problem. In this architecture, the number of neurons is higher in the initial layers and gradually decreases in the subsequent layers. This structure is consistent with the principles of gradual feature compression, because in the initial layers, raw and sparse features are extracted, and in the deeper layers, more compact, abstract, and output-related representations are formed [32,34]. Accordingly, the selected architecture provides a suitable ability to model the physical behavior of the present problem and learn complex multiphysics mappings. To select the final structure, several different architectures with 3 to 5 hidden layers and different numbers of neurons were tested, and the structure reported in this study was selected due to its higher accuracy, simplicity, stability in training, and adequacy in representing the physical behavior of the system based on its database.
Figure 10 and Figure 11 clearly confirm this point: in the initial geometry, the temperature of the peripheral regions exceeded 1200 °C and the central region remained cooler, while after optimization, the temperature profile over the entire disk radius was within ±7% of the target value (1100 °C).
From a physical perspective, this improvement is due to four main factors:
- Simultaneous optimization of geometry and electrical parameters, which has allowed for optimal adjustment of the field penetration depth in each region;
- A two-stage cascade structure that has reduced the search space and prevented instability in the inverse mapping;
- The use of deep neural networks that are able to reproduce nonlinear and multivariate mappings between physical parameters and thermal response with high accuracy;
- More precise and targeted selection of geometric parameters, which can play an effective role in increasing the accuracy of inverse models, because geometry directly controls the magnetic field distribution and induced power pattern. Consequently, if these geometric parameters are redefined or improved to achieve higher accuracy, these changes can be applied at the optimal design stage, which is simpler and more stable in terms of structure compared to one stage solving, so that the learning network in the control stage is not affected by the increase in complexity and the overall stability of the approach is maintained. It means that although the design phase (OD) provides the geometry, any increase in design variable space complexity of the OD problem does not necessarily change the computational complexity of the control phase (OC), because the control phase has independent variables and operates on a fixed geometric basis.
Overall, the results of this study show that the proposed approach can be an efficient alternative to classical methods based on direct optimization. For a quantitative comparison with traditional methods, the results of our previous study in [9] can be considered. In that work, the design space consisted of only four electrical parameters. The optimization process was performed with NSGA-II with a population of 50 and 50 generations. This process required a total of about 2500 finite element simulations and more than 300 h. Since the computational cost of metaheuristic methods such as NSGA-II grows a lot (at least linearly, but it depends on the specific problem) with increasing design space dimensions, it can be estimated that when the number of variables is doubled (from four to eight), the number of required simulations increases significantly. Specifically it could reach tens of hundreds or even thousands of FE analyses, which means a very time-consuming and expensive process. In the present approach, the cascade structure of neural networks decomposes the inverse problem into two low-dimensional subproblems. This allows learning complex mappings of the problem with a limited number of analyses. In the OD stage, 2500 FE analyses were conducted to build the database, of which 1947 remained valid after the physical filter. An additional 400 FE analyses were performed for the OC stage. This total number of analyses is much lower compared to the computational burden of classical methods, which require thousands of FE analyses for similar design dimensions. Therefore, the proposed cascade networks enable efficient solution of the inverse problem in the 8D design space with controlled computational cost, eliminating the need to run a large number of simulations that are unavoidable in classical optimization.
Despite the accurate performance of the surrogate models in both OD and OC stages, it is necessary to point out some limitations of the method. First, the accuracy of the neural networks decreases in the boundary regions of the parameter space (extreme values), i.e., where the combination of geometric or electrical parameters exceeds the LHS range. This happens because in these regions, the data density is lower and the model cannot learn sufficiently from the strong nonlinear behaviors. Therefore, using the model results outside the ranges defined in Table 2 requires caution or retraining the model with wider data ranges. In this study, the optimization search is performed only in physically and practically valid intervals. Therefore, the neural network is not forced to extrapolate outside the training data range, and predictions are made in reliable regions of the data. It is clear that the presented model is completely data-driven, and Maxwell’s equations or thermal conductivity are not explicitly included in it. If the goal is to directly incorporate physical laws into the network, physics-based methods such as PINNs are a more suitable option. However, the focus of this paper has been to demonstrate the efficiency of a data-driven cascade structure in solving the high-dimensional inverse problem, and adding physical constraints to the network is beyond the scope of this study.
Second, the proposed model is trained in a graphite susceptor with specific thermal and electromagnetic properties (Table 1). Although the cascade structure of the model can be generalized to other geometries and materials, its direct application to susceptors with different conductivity, heat capacity, or frequency and currents of other ranges is not valid anymore. In such cases, it is necessary to regenerate a new database, according to the new device, and retrain the network.
Finally, the presented inverse model is inherently a nonlinear approximation of mapping the temperature profile to parameter space. In situations where the target temperature distribution is not physically achievable (for example, very sharp, non-uniform thermal patterns, or outside the range of inductively transferable power), the network prediction, although mathematically valid, could not necessarily represent the feasible physical response. This limitation exists in all multiphysics inverse problems and can be reduced by increasing the sampling range and expanding the design space.
The proposed cascade method has practical potential for direct integration into industrial induction heating processes, as it significantly reduces the time required to set up the geometry and electrical parameters. The output of the OC stage can be used as a tool for quickly adjusting the currents during real-time operation. The only requirement for transferring the model to an industrial system is to generate an initial database appropriate to the geometry and material of the utilized susceptor.
7. Conclusions
In this study, a novel approach based on cascade deep learning was performed to solve the inverse problem in the design and control of a dual-frequency induction heating system. By dividing the overall process into two distinct steps—optimal design and optimal control—this approach was able to reduce the numerical complexity for each stage, which caused significantly increases in the accuracy and stability of the predictions.
In the design phase, the surrogate model was able to reconstruct the relationship between geometric parameters, frequency, and temperature profile with acceptable accuracy and determine the optimal geometry and operating frequencies. In the control phase, the second network identified the feed currents that reproduced the target temperature profile with an error of less than 0.01%, indicating the very high capability of the method in accurately predicting the source of the thermal behavior of the system.
The final results obtained from applying the cascade approach produced remarkable thermal uniformity on the susceptor surface. In such a way, the temperature fluctuations in the entire disk radius were within ±7% around the target value (1100 °C). This improvement will not only increase the quality of epitaxial layers in semiconductor processes but also save power consumption and increases the system lifetime.
From a scientific perspective, this research showed that combining deep learning methods with finite element modeling can be an effective and low-cost alternative to classical multi-physics optimizations. The main innovation of this method lies in breaking the complex and coupled geometric–electrical space into two separate subproblems (optimal design and optimal control), thus reducing the problem dimensions compared to direct optimization methods. The results obtained confirm the effectiveness of this method for solving high-dimensional multiphysics problems, by achieving an error of less than 0.01% in the prediction of currents and creating thermal uniformity within ±7%. In particular, the separation of the design step from the control step resulted in greater stability of the networks, better interpretability of the results, and a significant reduction in the number of simulations required as discussed before.
However, the proposed method has some limitations, including reduced prediction accuracy in the boundary regions of the sampling space; the dependence of the model on the physical properties of the material, which requires retraining for new materials; and the possibility of providing mathematically correct but infeasible answers for unrealistic temperature profiles. As directions for future research, it is suggested to increase the dimensions of the design variables and implement this algorithm in industrial control systems to evaluate operational reliability. Also, a systematic review and comparison of different architectures could be carried out in future work but was not necessary for the purpose of this paper, which is the demonstration of the efficiency of the cascade structure. Moreover, the integration of physical laws in the data-driven cascade approach could lead to a hybrid deep learning method, which could improve the accuracy of the method, also allowing extrapolation out of the considered ranges for the design variables.
Finally, it can be said that the presented approach can be generalized not only in the field of induction heating, but also in other multi-source or multi-physics systems, and can provide a basis for the development of intelligent models in the design of next-generation reactors and similar industrial applications.
Author Contributions
Conceptualization, P.D.B., F.D. and M.F.; methodology, P.D.B., F.D. and M.E.M.; software, A.G., E.S. and M.E.M.; validation, M.F. and E.S.; formal analysis, P.D.B. and F.D.; investigation, A.G., E.S. and M.F.; resources, F.D.; data curation, A.G., E.S. and M.E.M.; writing—original draft preparation, A.G.; writing—review and editing, P.D.B., M.E.M. and M.F. All authors have read and agreed to the published version of the manuscript.
Funding
This research received no external funding.
Data Availability Statement
The original contributions presented in this study are included in the article. Further inquiries can be directed to the corresponding author.
Conflicts of Interest
The authors declare no conflicts of interest.
References
- Deng, S.; Wang, Y.; Cheng, J.; Shen, W.; Mei, D. Measurement of Thermal Field Temperature Distribution Inside Reaction Chamber for Epitaxial Growth of Silicon Carbide Layer. ASME. J. Manuf. Sci. Eng. 2024, 146, 070901. [Google Scholar] [CrossRef]
- Baake, E.; Nacke, B. Efficient Heating by Electromagnetic Sources in Metallurgical Processes: Recent Applications and Development Trends. Prz. Elektrotech. 2010, 86, 11–14. [Google Scholar]
- Rudnev, V.; Loveless, D.; Cook, R. Handbook of Induction Heating. In Manufacturing Engineering and Materials Processing, 2nd ed.; CRC Press: Boca Raton, FL, USA, 2017; ISBN 978-1-4665-5395-8. [Google Scholar]
- Rudnev, V.; Totten, G.E. Induction Heating of Selective Regions. In Induction Heating and Heat Treatment; ASM International: Materials Park, OH, USA, 2014; pp. 346–358. ISBN 978-1-62708-167-2. [Google Scholar]
- Rapoport, E.; Pleshivtseva, Y. Optimal Control of Induction Heating Processes; Mechanical Engineering; CRC/Taylor & Francis: Boca Raton, FL, USA, 2007; ISBN 978-0-8493-3754-3. [Google Scholar]
- Fisk, M. Induction Heating. In Encyclopedia of Thermal Stresses; Hetnarski, R.B., Ed.; Springer: Dordrecht, The Netherlands, 2014; pp. 2419–2426. ISBN 978-94-007-2738-0. [Google Scholar]
- Di Barba, P.; Dughiero, F.; Lupi, S.; Savini, A. Optimal Shape Design of Devices and Systems for Induction-Heating: Methodologies and Applications. COMPEL Int. J. Comput. Math. Electr. Electron. Eng. 2003, 22, 111–122. [Google Scholar]
- Vishnuram, P.; Ramachandiran, G.; Sudhakar Babu, T.; Nastasi, B. Induction Heating in Domestic Cooking and Industrial Melting Applications: A Systematic Review on Modelling, Converter Topologies and Control Schemes. Energies 2021, 14, 6634. [Google Scholar] [CrossRef]
- Di Barba, P.; Ghafoorinejad, A.; Mognaschi, M.E.; Dughiero, F.; Forzan, M.; Sieni, E. Optimal Multi-Physics Synthesis of a Dual-Frequency Power Inductor Using Deep Neural Networks and Gaussian Process Regression. Algorithms 2025, 18, 10. [Google Scholar] [CrossRef]
- Brazhnik, D.S.; Bolotin, K.E. Different Approaches to Taking Joule Heat into Induction Heating of Graphite Crucible. In Proceedings of the 2020 IEEE Conference of Russian Young Researchers in Electrical and Electronic Engineering (EIConRus), St. Petersburg and Moscow, Russia, 27–30 January 2020; pp. 616–618. [Google Scholar]
- Mannanov, E.; Galunin, S. Numerical Simulation of the Induction Heating Process of a Disk Profile. IOP Conf. Ser. Mater. Sci. Eng. 2019, 643, 012065. [Google Scholar] [CrossRef]
- Fisk, M.; Ristinmaa, M.; Hultkrantz, A.; Lindgren, L.-E. Coupled Electromagnetic-Thermal Solution Strategy for Induction Heating of Ferromagnetic Materials. Appl. Math. Model. 2022, 111, 818–835. [Google Scholar] [CrossRef]
- Jankowski, T.A.; Pawley, N.H.; Gonzales, L.M.; Ross, C.A.; Jurney, J.D. Approximate Analytical Solution for Induction Heating of Solid Cylinders. Appl. Math. Model. 2016, 40, 2770–2782. [Google Scholar] [CrossRef]
- Favennec, Y.; Labbé, V.; Bay, F. Induction Heating Processes Optimization: A General Optimal Control Approach. J. Comput. Phys. 2003, 187, 68–94. [Google Scholar] [CrossRef]
- Di Barba, P.; Mognaschi, M.E.; Cavazzini, A.M.; Ciofani, M.; Dughiero, F.; Forzan, M.; Lazzarin, M.; Marconi, A.; Lowther, D.A.; Sykulski, J.K. A Numerical Twin Model for the Coupled Field Analysis of TEAM Workshop Problem 36. IEEE Trans. Magn. 2023, 59, 1–4. [Google Scholar] [CrossRef]
- Tamaddon-Jahromi, H.R.; Chakshu, N.K.; Sazonov, I.; Evans, L.M.; Thomas, H.; Nithiarasu, P. Data-Driven Inverse Modelling through Neural Network (Deep Learning) and Computational Heat Transfer. Comput. Methods Appl. Mech. Eng. 2020, 369, 113217. [Google Scholar] [CrossRef]
- Jaluria, Y. Solution of Inverse Problems in Thermal Systems. J. Therm. Sci. Eng. Appl. 2020, 12, 011005. [Google Scholar] [CrossRef]
- Zhang, Y.; Zhang, L.; Park, H.; Pu, B.; Cai, X.-D.; Hwang, C.; Sen, B.; Fan, J.; Li, E.-P.; Drewniak, J. Multi-Objective Inverse Optimization of High-Speed Interconnects Using Cascaded Deep Neural Network. In Proceedings of the 2025 IEEE International Symposium on Electromagnetic Compatibility, Signal & Power Integrity (EMC+ SIPI), Raleigh, NC, USA, 18–22 August 2025; pp. 120–125. [Google Scholar]
- Liu, Y.; Geng, Q.; Zhan, W.; Geng, Z. A Cascaded Deep Neural Network for Design and Verification of Surface Lattice Resonance Metasurfaces Biosensors. Eng. Appl. Artif. Intell. 2025, 144, 110172. [Google Scholar] [CrossRef]
- Patnaik, S.N.; Coroneos, R.M.; Hopkins, D.A. A Cascade Optimization Strategy for Solution of Difficult Design Problems. Int. J. Numer. Methods Eng. 1997, 40, 2257–2266. [Google Scholar] [CrossRef]
- Forzan, M.; Maccalli, G.; Valente, G.; Crippa, D. Design of an Innovative Heating Process System for the Epitaxial Growth of Silicon Carbide Layers Wafer. In Proceedings of the MMP-Modelling for Material Processing, Riga, Latvia, 8–9 June 2006. [Google Scholar]
- Di Barba, P.; Dughiero, F.; Forzan, M.; Mognaschi, M.E.; Sieni, E. New Solutions to a Multi-Objective Benchmark Problem of Induction Heating: An Application of Computational Biogeography and Evolutionary Algorithms. Arch. Electr. Eng. 2018, 67, 139–149. [Google Scholar] [CrossRef] [PubMed]
- Koziel, S.; Ciaurri, D.E.; Leifsson, L. Surrogate-Based Methods. In Computational Optimization, Methods and Algorithms; Koziel, S., Yang, X.S., Eds.; Springer: Berlin/Heidelberg, Germany, 2011; Volume 356, pp. 49–75. [Google Scholar] [CrossRef]
- Yang, S.; Lee, S.; Yee, K. Inverse Design Optimization Framework via a Two-Step Deep Learning Approach: Application to a Wind Turbine Airfoil. Eng. Comput. 2023, 39, 2239–2255. [Google Scholar] [CrossRef]
- COMSOL Multiphysics Software for Optimizing Designs. Available online: https://www.comsol.com/ (accessed on 13 October 2025).
- Hömberg, D.; Liu, Q.; Montalvo-Urquizo, J.; Nadolski, D.; Petzold, T.; Schmidt, A.; Schulz, A. Simulation of Multi-Frequency Induction-Hardening Including Phase Transitions and Mechanical Effects. Finite Elem. Anal. Des. 2016, 121, 86–100. [Google Scholar] [CrossRef]
- Bay, F.; Labbé, V.; Favennec, Y.; Chenot, J.L. A numerical model for induction heating processes coupling electromagnetism and thermomechanics. Int. J. Numer. Methods Eng. 2003, 58, 839–867. [Google Scholar] [CrossRef]
- Shields, M.D.; Zhang, J. The generalization of Latin hypercube sampling. Reliab. Eng. Syst. Saf. 2016, 148, 96–108. [Google Scholar] [CrossRef]
- McKay, M.D.; Beckman, R.J.; Conover, W.J. A Comparison of Three Methods for Selecting Values of Input Variables in the Analysis of Output from a Computer Code. Technometrics 1979, 21, 239–245. [Google Scholar]
- Helton, J.C.; Davis, F.J. Latin hypercube sampling and the propagation of uncertainty in analyses of complex systems. Reliab. Eng. Syst. Saf. 2003, 81, 23–69. [Google Scholar] [CrossRef]
- Jagtap, A.D.; Karniadakis, G.E. How important are activation functions in regression and classification? A survey, performance comparison, and future directions. J. Mach. Learn. Model. Comput. 2023, 4, 1. [Google Scholar] [CrossRef]
- Hagan, M.T.; Demuth, H.B.; Beale, M.H.; De Jesús, O. Practical Training Issues. In Neural Network Design, 2nd ed.; Self-Published: Stillwater, OK, USA, 2014; p. 22–8–22–9. [Google Scholar]
- Train Neural Network. Available online: https://www.mathworks.com/help/deeplearning/ref/network.train.html (accessed on 24 October 2025).
- Tishby, N.; Zaslavsky, N. Deep Learning and the Information Bottleneck Principle. arXiv 2015, arXiv:1503.02406. [Google Scholar] [CrossRef]
Disclaimer/Publisher’s Note: The statements, opinions and data contained in all publications are solely those of the individual author(s) and contributor(s) and not of MDPI and/or the editor(s). MDPI and/or the editor(s) disclaim responsibility for any injury to people or property resulting from any ideas, methods, instructions or products referred to in the content. |
© 2025 by the authors. Licensee MDPI, Basel, Switzerland. This article is an open access article distributed under the terms and conditions of the Creative Commons Attribution (CC BY) license (https://creativecommons.org/licenses/by/4.0/).











