Hybrid Framework for Investigating Digital Transformation Barriers in the Oil and Gas Sector
Abstract
1. Introduction
2. Literature Survey
2.1. The Role of Digital Technologies in Improving the O&G Industry
2.2. Previous Studies
3. Research Methodology
3.1. Identifying Barriers to Digital Transformation
3.2. Questionnaire Survey Design
- i is the response category index;
- ai is the weight given to i response; and
- xi is the variable expressing the frequency of i.
4. Findings and Discussion
4.1. Profile of Respondents
4.2. RII Calculations
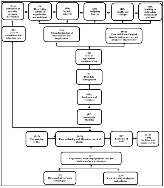
4.3. The Interpretive Structural Modeling Approach (ISM)
- Step One: Gather, summarize, and prioritize the barriers impacting digitization in the O&G sector. This step is completed, with results shown in Table 2.
- Step Two: Experts examine the relationships among these barriers to create a Structural Self-Interaction Matrix (SSIM) that illustrates their interactions.
- Step Three: Convert the upper triangular SSIM into a binary format to form the Initial Reachability Matrix (IRM).
- Step Four: Assess the IRM for transitivity, ensuring that if Barrier A influences Barrier B, and Barrier B influences Barrier C, then Barrier A should also influence Barrier C. This results in the Final Reachability Matrix (FRM).
- Step Five: Use the FRM to create a partitioning table, isolating barriers and assigning levels, which is crucial for the ISM model.
- Step Six: Develop an initial ISM model based on the partitioning table. Check for inconsistencies or logical errors, repeating the process as needed until a satisfactory model is achieved.
4.3.1. Developing the SSIM Matrix
4.3.2. The IRM Matrix
- If cell (i, j) has the symbolic code V, then cell (i, j) will be assigned 1, and cell (j, i) will be assigned 0.
- If cell (i, j) has the symbolic code A, then cell (i, j) will be assigned 0, and cell (j, i) will be assigned 1.
- If the cell (i, j) has the symbolic code X, then both cells are assigned 1.
- If the cell (i, j) has the symbolic code O, then both cells are assigned 0.
4.3.3. The FRM Matrix
4.3.4. Levels Portioning
5. Discussion
5.1. MICMAC Analysis
- Autonomous barriers: Low driving and dependent power (B14, B18).
- Driving barriers: High driving power and low dependent power (B4, B5, B7, B12, B13, B15, B17, B19, B20).
- Linkage barriers: High driving and dependent power (none identified).
- Dependent barriers: Low driving power and high dependent power (B1, B2, B3, B6, B8, B9, B10, B11, B16).
5.2. Proposed Strategies
- The barriers at levels 8 and 9: The top barrier identified by professionals with over 10 years of experience and presented by the ISM model is the “Time-consuming validation of new technologies” (B4). To address this, it is essential to manage the “Technical complexities of new technologies” (B5) and overcome the “Lack of readily deployable technologies” (B20).
- Level 7 barriers: Many digital projects struggle to demonstrate economic viability (B19) during assessment, which is crucial for securing funding. Analysts should refine models to capture all positive impacts, including value creation and cost reduction, requiring a deep understanding of digitalization’s benefits. While valid concerns like the fear of the unknown (B17) must be addressed, management should recognize that inaction poses a greater threat to survival (B12). Achieving zero risk is unrealistic; the focus should be on assessing and mitigating risks (B17).
- The barriers at Levels 3, 4, 5, and 6: Transitioning to new technologies can be challenging due to digitization complexities. Establishing training programs (B7) aligned with digital transformation is essential to ensure the workforce can effectively use new technologies and minimize disruptions. O&G companies should recruit specialized experts (B15) to lead implementation and facilitate knowledge sharing. Adopting effective knowledge transfer (B1 and B3) mechanisms, such as web-based systems, will support new practices and ongoing training efforts.
- The barriers at Levels 1 and 2: Installing untested technologies is not advisable. To expedite experimentation, employees need support and flexibility in decision-making (B14). Establishing benchmarks and partnerships can foster innovation (B10 and B11). Collaborating with technology leaders and involving them in R&D helps design solutions tailored to O&G needs. Agreements with suppliers or manufacturers can facilitate faster information exchange, enabling more experimentation and quicker implementation to realize the benefits of new technologies (B16).
- The barriers at Levels 1 and 2: O&G companies should invest in security frameworks (B8), focusing on training and awareness to promote collective responsibility for information security. This may involve reassessing regulations to strengthen authority and impose precise penalties for violations. Enhancing security during technology deployment will support digitalization while ensuring safer data transfer. Cybersecurity is critical for maintaining operational safety (B18) and protecting data confidentiality. Additionally, the sector should seek proven technologies that meet operational needs and enable developing sufficient strategies (B2) without extensive experimentation
- Economics of scale (B19): Moving into fully digitized system entails a high amount of investment. With the cybersecurity concerns are relieved (B8), and the presence of enough strategies for transformation (B2), adequacy of resources (B15), proper training (B7), and all other barriers resolved, the determining factor for transformation is based on the proper balance between benefits incurred relative to the high expected expenditure. O&G companies should be aware that over the short term, benefits from transformation cannot be realized. Nevertheless, digital transformation is a strategic decision, and the incurred benefits should be expected to be realized in the long run.
6. Conclusions
- Develop strategies and frameworks to address the cultural resistance and promote digital transformation in O&G.
- Examine the impacts of different digital technologies (such as IoT and AI) on safety protocols and security frameworks in the O&G sector.
- Investigate how technology validation processes can be streamlined without compromising safety or functionality, possibly by using simulations or digital twins.
- Explore how training programs can be optimized to equip the workforce with the necessary skills for digital transformation.
Author Contributions
Funding
Data Availability Statement
Acknowledgments
Conflicts of Interest
References
- Frenzel, A.; Muench, J.C.; Bruckner, M.T.; Veit, D. Digitization or digitalization? Toward an understanding of definitions, use and application in IS research. In Proceedings of the 27th American Conference on Information Systems, Virtual, 9–13 August 2021; pp. 1–10. [Google Scholar]
- Abdellah, W.R.; Kim, J.G.; Hassan, M.M.A.; Ali, M.A.M. The key challenges towards the effective implementation of digital transformation in the mining industry. Geosyst. Eng. 2022, 25, 44–52. [Google Scholar] [CrossRef]
- Nazari, Z.; Musilek, P. Impact of digital transformation on the energy sector: A review. Algorithms 2023, 16, 211. [Google Scholar] [CrossRef]
- Borowski, P.F. Digitization, digital twins, blockchain, and industry 4.0 as elements of management process in enterprises in the energy sector. Energies 2021, 14, 1885. [Google Scholar] [CrossRef]
- Giraldo, S.; Rotta, D.L.; Nieto-Londoño, C.; Vásquez, R.E.; Escudero-Atehortúa, A. Digital transformation of energy companies: A Colombian case study. Energies 2021, 14, 2523. [Google Scholar] [CrossRef]
- Prestidge, K.L. Digital transformation in the oil and gas industry: Challenges and potential solutions. Master’s Thesis, System Design and Management Program, Massachusetts Institute of Technology, Cambridge, MA, USA, 23 November 2022. [Google Scholar]
- Tung, T.V.; Trung, T.N.; Hai, N.H.; Tinh, N.T. Digital transformation in oil and gas companies—A case study of Bien Dong POC. Petrovietnam J. 2020, 10, 67–78. [Google Scholar] [CrossRef]
- Kober, T.; Schiffer, H.W.; Densing, M.; Panos, E. Global energy perspectives to 2060—WEC’s World Energy Scenarios 2019. Energy Strategy Rev. 2020, 31, 100523. [Google Scholar] [CrossRef]
- Lu, H.; Guo, L.; Azimi, M.; Huang, K. Oil and gas 4.0 era: A systematic review and outlook. Comput. Ind. 2019, 111, 68–90. [Google Scholar] [CrossRef]
- Knebel, F.P.; Trevisan, R.; Nascimento, G.S.D.; Abel, M.; Wickboldt, J.A. A study on cloud and edge computing for the implementation of digital twins in the Oil & Gas industries. Comput. Ind. Eng. 2023, 182, 109363. [Google Scholar] [CrossRef]
- Al-Rbeawi, S. A review of modern approaches of digitalization in oil and gas industry. Upstream Oil Gas Technol. 2023, 11, 100098. [Google Scholar] [CrossRef]
- Onyeme, C.; Liyanage, K. Integration of Industry 4.0 to the CBM practices of the O&G upstream sector in Nigeria. Int. J. Qual. Reliab. Manag. 2024, 41, 1657–1692. [Google Scholar]
- Ahmad, R.W.; Salah, K.; Jayaraman, R.; Yaqoob, I.; Omar, M. Blockchain in oil and gas industry: Applications, challenges, and future trends. Technol. Soc. 2022, 68, 101941. [Google Scholar] [CrossRef]
- Umran, S.M.; Lu, S.; Abduljabbar, Z.A.; Lu, Z.; Feng, B.; Zheng, L. Secure and privacy-preserving data-sharing framework based on blockchain technology for al-najaf/iraq oil refinery. In Proceedings of the 2022 IEEE Smartworld, Ubiquitous Intelligence & Computing, Scalable Computing & Communications, Digital Twin, Privacy Computing, Metaverse, Autonomous & Trusted Vehicles (SmartWorld/UIC/ScalCom/DigitalTwin/PriComp/Meta), Haikou, China, 15–18 December 2022; IEEE: Piscataway, NJ, USA, 2022; pp. 2284–2292. [Google Scholar]
- Kishnani, U.; Madabhushi, S.; Das, S. Blockchain in oil and gas supply chain: A literature review from user security and privacy perspective. In Proceedings of the International Symposium on Human Aspects of Information Security and Assurance, Kent, UK, 4–6 July 2023; Springer Nature: Cham, Switzerland, 2023; pp. 296–309. [Google Scholar]
- Mugge, P.; Abbu, H.; Michaelis, T.L.; Kwiatkowski, A.; Gudergan, G. Patterns of digitization: A practical guide to digital transformation. Res. Technol. Manag. 2020, 63, 27–35. [Google Scholar] [CrossRef]
- Shukla, A.; Karki, H. Application of robotics in onshore oil and gas industry—A review Part I. Robot. Auton. Syst. 2016, 75, 490–507. [Google Scholar] [CrossRef]
- Samoun, M.B.; Holmås, H.; Santamarta, S.; Forbes, P.; Clark, J.T.; Hughes, W. Going Digital is Hard for Oil and Gas Companies—But the Payoff Is Worth It; Boston Consulting Group: Boston, MA, USA, 2019; pp. 1–7. [Google Scholar]
- Peskova, D.R.; Khodkovskaya, Y.V.; Nazarov, M.A. The driver of development and transformation of global oil and gas business in digital economy’s conditions. In Proceedings of the 17th International Scientific Conference: Problems of Enterprise Development, Theory and Practice, Samara, Russia, 26–27 November 2018; SHS Web of Conferences: Paris, France, 2019; Volume 62, pp. 1–5. [Google Scholar] [CrossRef]
- Yergin, D. The Prize: The Epic Quest for Oil, Money & Power; Free Press: New York, NY, USA, 2011. [Google Scholar]
- Moşteanu, N.R. Challenges for organizational structure and design as a result of digitalization and cybersecurity. Bus. Manag. Rev. 2020, 11, 278–286. [Google Scholar] [CrossRef]
- Kohli, R.; Johnson, S. Digital transformation in latecomer industries: CIO and CEO leadership lessons from Encana Oil & Gas (USA) Inc. MIS Q. Exec. 2011, 10, 141. [Google Scholar]
- Bailie, B.; Chinn, M. Effectively harnessing data to navigate the new normal: Overcoming the barriers of digital adoption. In Proceedings of the Offshore Technology Conference, Houston, TX, USA, 30 April 2018. [Google Scholar] [CrossRef]
- Kane, G.C.; Palmer, D.; Phillips, A.N.; Kiron, D.; Buckley, N. Strategy, Not Technology, Drives Digital Transformation; MIT Sloan Management Review: Cambridge, MA, USA, 2015. [Google Scholar]
- Parsoya, S.; Perwej, A. Significance of technology and digital transformation in shaping the future of oil and gas industry. Turk. J. Comput. Math. Educ. 2021, 12, 3345–3352. [Google Scholar] [CrossRef]
- Ismail, M.H.; Khater, M.; Zaki, M. Digital business transformation and strategy: What do we know so far? Camb. Serv. Alliance 2017, 10, 1–35. [Google Scholar]
- Mitchell, J.V.; Mitchell, B. Structural crisis in the oil and gas industry. Energy Policy 2014, 64, 36–42. [Google Scholar] [CrossRef]
- Sarabdeen, M.; Elhaj, M.; Alofaysan, H. Exploring the influence of digital transformation on clean energy transition, climate change, and economic growth among selected oil-export countries through the panel ARDL approach. Energies 2024, 17, 298. [Google Scholar] [CrossRef]
- Snook, J. Digitization of the Oil and Gas Industry: Challenges and Reward; GoContractor: New York, NY, USA, 2017; Available online: https://gocontractor.com/blog/digitization-oil-gas-industry/ (accessed on 10 May 2024).
- Baaziz, A.; Quoniam, L. How to use Big Data technologies to optimize operations in Upstream Petroleum Industry. Int. J. Innov. 2013, 1, 19–25. [Google Scholar] [CrossRef]
- Grant, R.M. The development of knowledge management in the oil and gas industry. Universia Bus. Rev. 2013, 9, 92–125. [Google Scholar]
- Maroufkhani, P.; Desouza, K.C.; Perrons, R.K.; Iranmanesh, M. Digital transformation in the resource and energy sectors: A systematic review. Resour. Policy 2022, 76, 102622. [Google Scholar] [CrossRef]
- Razmanova, S.V.; Andrukhova, O.V. Oilfield service companies as part of economy digitalization: Assessment of the prospects for innovative development. J. Min. Inst. 2020, 244, 482–492. [Google Scholar] [CrossRef]
- Singh, A. Digital Transformation in Oil and Gas Industry; Technical Report; School of Petroleum Management: Raysan, India, 2021. [Google Scholar]
- Munim, Z.H.; Balasubramaniyan, S.; Kouhizadeh, M.; Hossain, N.U.I. Assessing blockchain technology adoption in the Norwegian oil and gas industry using Bayesian Best Worst Method. J. Ind. Inf. Integr. 2022, 28, 100346. [Google Scholar] [CrossRef]
- Roisse, R.F. Decision-making under risk: Conditions affecting the risk preferences of politicians in digitalization. Int. J. Environ. Res. Public Health 2022, 19, 3036. [Google Scholar] [CrossRef]
- Rezafar, E. The Implementation of Advanced Digitalization in the Oil and Gas Industry. Ph.D. Dissertation, College of Management and Human Potential, Walden University, Minneapolis, MN, USA, October 2022. [Google Scholar]
- Ebert, C.; Duarte, C.H.C. Digital transformation. IEEE Softw. 2018, 35, 16–21. [Google Scholar] [CrossRef]
- Pau, M.; Mirz, M.; Dinkelbach, J.; Mckeever, P.; Ponci, F.; Monti, A. A service oriented architecture for the digitalization and automation of distribution grids. IEEE Access 2022, 10, 37050–37063. [Google Scholar] [CrossRef]
- Hassanain, M.A.; Fatayer, F.; Al-Hammad, A.M. Design-phase maintenance checklist for electrical systems. J. Perform. Constr. Facil. 2016, 30, 06015003. [Google Scholar] [CrossRef]
- Organization of the Petroleum Exporting Countries (OPEC). Organization of the Petroleum Exporting Countries (OPEC), Vienna, Austria, 2024. Available online: https://www.pmfias.com/organisation-of-the-petroleum-exporting-countries-opec/ (accessed on 20 September 2024).
- Trigunarsyah, B.; Santoso, T.P.; Hassanain, M.A.; Tuffaha, F. Adopting off-site construction into the Saudi Arabian construction industry. Proc. Inst. Civ. Eng. Smart Infrastruct. Constr. 2020, 173, 55–62. [Google Scholar] [CrossRef]
- Ahmad, N.; Qahmash, A. SmartISM: Implementation and assessment of Interpretive Structural Modeling. Sustainability 2021, 13, 8801. [Google Scholar] [CrossRef]
- Sreenivasan, A.; Ma, S.; Nedungadi, P.; Sreedharan, V.R.; Raman, R.R. Interpretive Structural Modeling: Research trends, linkages to sustainable development goals, and impact of COVID-19. Sustainability 2023, 15, 4195. [Google Scholar] [CrossRef]
- Hussain, K.; Sun, H.; Ramzan, M.; Mahmood, S.; Saeed, M.Z. Interpretive Structural Modeling of barriers to sustainable tourism development: A developing economy perspective. Sustainability 2024, 16, 5442. [Google Scholar] [CrossRef]
- Alshibani, A.; Aldossary, M.S.; Hassanain, M.A.; Hamida, H.; Aldabbagh, H.; Ouis, D. Investigation of the driving power of the barriers affecting BIM adoption in construction management through ISM. Results Eng. 2024, 24, 102987. [Google Scholar] [CrossRef]


| No. | Barrier | Brief Description | Source | Classification |
|---|---|---|---|---|
| 1 | Poor data management systems | Speedy access to the data is important to identifying the source of the issue or formulating a plan to address it. The O&G industry heavily depends on data and information received from fields, processes, forecasts, and markets. In some cases, obtaining real-time data is critical for developing the necessary models to digitize systems, especially during operational processes. The historical challenge of integrating and transferring this data efficiently has led to obstacles and delays in accessing information. | Expert | Existing infrastructure |
| 2 | Insufficient strategies | The O&G industry is pursuing digital transformation through a singular, substantial shift. It seeks a substantial and rapid departure from the present state to realize digital transformation. Failing to consider the consequences of this abrupt transition for both organizations and employees could lead to numerous disruptions, causing delays in implementing the necessary changes. Moreover, negative experiences from previous unsuccessful attempts can influence management decisions regarding supporting other initiatives. | [6,33] | Administrative |
| 3 | Lack of appropriate communication and lack of teamwork | A disruption in the seamless transfer of data between any two stages may have an impact on the transformation process. The lack of communication between the concerned organizations, including contractors, vendors, service providers, and other partners in this sector, threatens to disrupt the transition to digitization as a whole. This may be attributed to reasons related to organizational structure, communication protocols, and legal matters as well. | [24] & Expert | Cultural |
| 4 | Experiments requiring significant time for validation of new technologies | Often, when integrating new technology, a trial phase is necessary to demonstrate its suitability for the business. In the O&G sector, where approval processes are rigorous and procedures lengthy, these trials can be time-consuming. Subsequently, the team must await the results and evaluations. | [7] | Administrative |
| 5 | The complexity of some technologies | In the realm of digitalization, many of the introduced technologies rely on components, concepts, and software that are unfamiliar to workers in the O&G sector and unrelated to their usual backgrounds. This poses challenges for the sector, especially in instances where there is no prior experience. | [23] | Technical |
| 6 | Existing culture and resistance to change | Cultures evolve over time, often becoming accepted norms. This transformation demands workers to practice creativity, innovation, and adaptability, attributes not commonly adopted in the culture of O&G companies. Consequently, employees often resist change and experimentation, retaining long-standing practices. Many companies are hesitant to take such bold steps, fearing the associated risks. For management, instilling a new culture can prove challenging when employees are entrenched in established methods. Convincing people to accept change can be difficult when they are accustomed to traditional business practices. | [6,10,34] | Cultural |
| 7 | Inadequate training | To ensure successful digital transformation, the O&G industry requires various forms of digital expertise currently lacking. Training programs have yet to adapt to the rapid pace of change, and the existing infrastructure falls short in adequately educating the workforce. | [7,23] | Human resources |
| 8 | Security concerns | In O&G operations, a significant amount of confidential data is involved, necessitating its transfer throughout the digital transformation process. The ongoing information revolution has increased the risks associated with information security. The growing dependence on digitization exposes companies to various security risks, particularly when granting access to multiple levels of employees. The necessity for rigorous information security measures may influence decisions regarding digital transformation in certain scenarios. | [6,7,23,33,34,35] | Security |
| 9 | Budget limitations | Funding plays a crucial role in driving technological progress; without it, transformation remains unseen. The current budgeting procedures are ill suited to the requirements of digitalization projects. Moreover, there is a lack of alignment among management regarding goals, complicating the endorsement of budgets for these projects. This deviation makes it challenging to reach consensus on priorities and assess the value generated. | [6,23,34] | Administrative |
| 10 | Misunderstanding of uncertainties and requirements | People in the O&G sector are conscious of an issue that could potentially be addressed through digital transformation, yet they lack clarity on the form this change should assume. | [37] | Others |
| 11 | Poor definition of digital transformation metrics and absence of measures for digitalization performance | The lack of clear definitions for digitalization and its business benefits creates uncertainty. Moreover, there is a lack of standards to evaluate digitization, its types, and how the system performs pre- and post-transformation. With such uncertainty surrounding digital transformation, convincing stakeholders in the O&G industry of its values can be difficult. | [38] | Administrative |
| 12 | Poor leadership and mismanagement of change | As a company implements digital transformation, it may encounter confusion as old procedures, roles, and expectations evolve. This demands leadership capable of adopting necessary changes to foster innovation and empowering individuals to communicate and engage in the necessary adjustments. Change can be driven without rising risk, but only through effective leadership across the organization. | [5,10] & Expert | Human resources |
| 13 | Aging facilities and legacy systems | The existing established systems within the O&G sector pose significant challenges for renovation. A considerable portion of these systems date back to before the current digital revolution, rendering them outdated and not prepared for modern digital utilization. Incorporating sensors into equipment instrumentation to enable the running of process and equipment data is essential. However, numerous pieces of equipment in the field are outdated and necessitate replacement with newer counterparts outfitted with sensors. Implementing these changes requires extensive modifications, potentially impacting the economic viability of digitalization initiatives. | [2,9,39] | Existing infrastructure |
| 14 | Lack of communication infrastructure | Insufficient, unreliable infrastructure and communication networks pose a challenge for widespread digital transformation deployment in the O&G sector, given the dispersed nature of facilities. While various technologies like SCADA, Point-to-Multi-Point Wireless (e.g., VSAT, Radio Communication), and Fiber Optic Cable (FOC) exist, none provide a comprehensive solution. Network coverage requires a tailored approach combining different technologies, with FOC being the preferred option despite its high implementation costs. | Expert | Existing infrastructure |
| 15 | Inadequacy of resources | The presence of dedicated teams experienced in digital transformation initiatives is insufficient to supplant prior methods. The organization lacks the necessary digital expertise to effectively utilize technology for enhancing productivity. This necessitates O&G companies to invest in attracting talents from backgrounds previously not essential and integrating them with a skilled workforce to facilitate knowledge transfer and expedite transformation. | [15] | Human resources |
| 16 | Difficulties in reaching accurate information | Information within the O&G sector is often classified, hindering easy sharing, and lacks mechanisms for capturing accuracy. Additionally, coordination is lacking, leaving the sector vulnerable to information gaps. | Expert | Administrative |
| 17 | The aversion to risk | Management in the O&G industry tends to prioritize eliminating anticipated potential threats rather than creating strategies to counter them. While acknowledging fears is valid and can be constructive, it is important for them to recognize that taking no action also carries risks. | [23] | Cultural |
| 18 | Inability to fulfil safety requirements with new digitized technologies | The failure of safety systems in hydrocarbon facilities can have severe impacts on both human lives and assets. Therefore, the design of safety systems necessitates redundancy and multiple layers of protection. However, achieving this level of robustness can be challenging with certain new digitized technologies that rely on wireless communication, particularly those designed to minimize interference from workers. For instance, some IR4.0 technologies are predominantly wireless, posing a challenge in their application for control purposes, with their usage often restricted to monitoring functions. | Expert | Technical |
| 19 | Economic of scale | After successfully completing experiments, the challenge lies in securing the budget for scaling up. This is primarily due to the economics of scale. Can it be deployed effectively across the entire company? | Expert | Financial |
| 20 | Lack of readily deployable technologies | The absence of proven technologies that fulfil the operational needs of O&G fields and can be implemented without trial and error is evident. | Expert | Others |
| No. | Identified Barriers | All Respondents | Respondents with 10 Years of Experience or More | ||
|---|---|---|---|---|---|
| RII | Rank | RII | Rank | ||
| B1 | Poor data management systems | 0.63 | 19 | 0.636 | 17 |
| B2 | Insufficient strategies | 0.671 | 9 | 0.7 | 4 |
| B3 | Lack of appropriate communication and lack of teamwork | 0.641 | 18 | 0.66 | 16 |
| B4 | Experiments requiring significant time for validation of new technologies | 0.725 | 1 | 0.74 | 1 |
| B5 | The technical complexities of new technologies | 0.704 | 4 | 0.72 | 2 |
| B6 | Existing culture of organization and resistance to change | 0.714 | 3 | 0.7 | 4 |
| B7 | Inadequate training | 0.68 | 6 | 0.668 | 14 |
| B8 | Security concerns | 0.725 | 1 | 0.716 | 3 |
| B9 | Budget limitations | 0.666 | 11 | 0.68 | 11 |
| B10 | Misunderstanding of uncertainties and requirements | 0.677 | 8 | 0.68 | 11 |
| B11 | Poor definition of digital transformation metrics and absence of measures for digitalization performance | 0.666 | 11 | 0.684 | 9 |
| B12 | Poor leadership and mismanagement of change | 0.652 | 14 | 0.668 | 14 |
| B13 | Aging facilities and legacy systems | 0.693 | 5 | 0.692 | 7 |
| B14 | Lack of communication infrastructure | 0.645 | 17 | 0.636 | 17 |
| B15 | Inadequacy of resources | 0.652 | 14 | 0.684 | 9 |
| B16 | Difficulties in reaching accurate information | 0.652 | 14 | 0.6 | 19 |
| B17 | The aversion of risk | 0.679 | 7 | 0.688 | 8 |
| B18 | Inability to fulfil safety requirements with new digitized technologies | 0.618 | 20 | 0.58 | 20 |
| B19 | Economic of scale | 0.659 | 13 | 0.676 | 13 |
| B20 | Lack of readily deployable technologies | 0.671 | 9 | 0.696 | 6 |
| B1 | B2 | B3 | B4 | B5 | B6 | B7 | B8 | B9 | B10 | B11 | B12 | B13 | B14 | B15 | B16 | B17 | B18 | B19 | B20 | |
|---|---|---|---|---|---|---|---|---|---|---|---|---|---|---|---|---|---|---|---|---|
| B1 | X | V | V | O | O | O | O | O | O | O | O | O | O | O | A | V | O | O | O | O |
| B2 | X | A | A | A | O | O | O | O | O | A | A | O | O | O | O | O | O | O | A | |
| B3 | X | O | O | V | O | O | O | V | V | A | O | O | O | O | O | O | O | O | ||
| B4 | X | A | O | O | O | O | V | V | V | O | O | V | O | O | O | O | A | |||
| B5 | X | V | O | O | O | O | O | O | O | O | V | O | O | O | O | O | ||||
| B6 | X | A | O | O | A | A | A | O | O | O | O | O | O | O | O | |||||
| B7 | X | V | O | V | V | A | O | O | V | V | O | O | O | O | ||||||
| B8 | X | O | O | O | O | O | O | A | O | O | O | O | O | |||||||
| B9 | X | A | A | A | A | O | O | O | A | O | A | O | ||||||||
| B10 | X | X | A | O | O | A | O | O | O | O | O | |||||||||
| B11 | X | A | O | O | A | O | O | O | O | O | ||||||||||
| B12 | X | V | V | V | O | A | O | A | A | |||||||||||
| B13 | X | O | O | O | V | O | V | O | ||||||||||||
| B14 | X | O | V | O | O | O | O | |||||||||||||
| B15 | X | V | O | O | O | O | ||||||||||||||
| B16 | X | O | O | O | O | |||||||||||||||
| B17 | X | O | O | O | ||||||||||||||||
| B18 | X | O | O | |||||||||||||||||
| B19 | X | O | ||||||||||||||||||
| B20 | X |
| B1 | B2 | B3 | B4 | B5 | B6 | B7 | B8 | B9 | B10 | B11 | B12 | B13 | B14 | B15 | B16 | B17 | B18 | B19 | B20 | |
|---|---|---|---|---|---|---|---|---|---|---|---|---|---|---|---|---|---|---|---|---|
| B1 | 1 | 1 | 1 | 0 | 0 | 0 | 0 | 0 | 0 | 0 | 0 | 0 | 0 | 0 | 0 | 1 | 0 | 0 | 0 | 0 |
| B2 | 0 | 1 | 0 | 0 | 0 | 0 | 0 | 0 | 0 | 0 | 0 | 0 | 0 | 0 | 0 | 0 | 0 | 0 | 0 | 0 |
| B3 | 0 | 1 | 1 | 0 | 0 | 1 | 0 | 0 | 0 | 1 | 1 | 0 | 0 | 0 | 0 | 0 | 0 | 0 | 0 | 0 |
| B4 | 0 | 1 | 0 | 1 | 0 | 0 | 0 | 0 | 0 | 1 | 1 | 1 | 0 | 0 | 1 | 0 | 0 | 0 | 0 | 0 |
| B5 | 0 | 1 | 0 | 1 | 1 | 1 | 0 | 0 | 0 | 0 | 0 | 0 | 0 | 0 | 1 | 0 | 0 | 0 | 0 | 0 |
| B6 | 0 | 0 | 0 | 0 | 0 | 1 | 0 | 0 | 0 | 0 | 0 | 0 | 0 | 0 | 0 | 0 | 0 | 0 | 0 | 0 |
| B7 | 0 | 0 | 0 | 0 | 0 | 1 | 1 | 1 | 0 | 1 | 1 | 0 | 0 | 0 | 1 | 1 | 0 | 0 | 0 | 0 |
| B8 | 0 | 0 | 0 | 0 | 0 | 0 | 0 | 1 | 0 | 0 | 0 | 0 | 0 | 0 | 0 | 0 | 0 | 0 | 0 | 0 |
| B9 | 0 | 0 | 0 | 0 | 0 | 0 | 0 | 0 | 1 | 0 | 0 | 0 | 0 | 0 | 0 | 0 | 0 | 0 | 0 | 0 |
| B10 | 0 | 0 | 0 | 0 | 0 | 1 | 0 | 0 | 1 | 1 | 1 | 0 | 0 | 0 | 0 | 0 | 0 | 0 | 0 | 0 |
| B11 | 0 | 1 | 0 | 0 | 0 | 1 | 0 | 0 | 1 | 1 | 1 | 0 | 0 | 0 | 0 | 0 | 0 | 0 | 0 | 0 |
| B12 | 0 | 1 | 1 | 0 | 0 | 1 | 1 | 0 | 1 | 1 | 1 | 1 | 1 | 1 | 1 | 0 | 0 | 0 | 0 | 0 |
| B13 | 0 | 0 | 0 | 0 | 0 | 0 | 0 | 0 | 1 | 0 | 0 | 0 | 1 | 0 | 0 | 0 | 1 | 0 | 1 | 0 |
| B14 | 0 | 0 | 0 | 0 | 0 | 0 | 0 | 0 | 0 | 0 | 0 | 0 | 0 | 1 | 0 | 1 | 0 | 0 | 0 | 0 |
| B15 | 1 | 0 | 0 | 0 | 0 | 0 | 0 | 1 | 0 | 1 | 1 | 0 | 0 | 0 | 1 | 1 | 0 | 0 | 0 | 0 |
| B16 | 0 | 0 | 0 | 0 | 0 | 0 | 0 | 0 | 0 | 0 | 0 | 0 | 0 | 0 | 0 | 1 | 0 | 0 | 0 | 0 |
| B17 | 0 | 0 | 0 | 0 | 0 | 0 | 0 | 0 | 1 | 0 | 0 | 1 | 0 | 0 | 0 | 0 | 1 | 0 | 0 | 0 |
| B18 | 0 | 0 | 0 | 0 | 0 | 0 | 0 | 0 | 0 | 0 | 0 | 0 | 0 | 0 | 0 | 0 | 0 | 1 | 0 | 0 |
| B19 | 0 | 0 | 0 | 0 | 0 | 0 | 0 | 0 | 1 | 0 | 0 | 1 | 0 | 0 | 0 | 0 | 0 | 0 | 1 | 0 |
| B20 | 0 | 1 | 0 | 1 | 0 | 0 | 0 | 0 | 0 | 0 | 0 | 1 | 0 | 0 | 0 | 0 | 0 | 0 | 0 | 1 |
| B1 | B2 | B3 | B4 | B5 | B6 | B7 | B8 | B9 | B10 | B11 | B12 | B13 | B14 | B15 | B16 | B17 | B18 | B19 | B20 | Driving Power | |
|---|---|---|---|---|---|---|---|---|---|---|---|---|---|---|---|---|---|---|---|---|---|
| B1 | 1 | 1 | 1 | 0 | 0 | 1 * | 0 | 0 | 1 * | 1 * | 1 * | 0 | 0 | 0 | 0 | 1 | 0 | 0 | 0 | 0 | 8 |
| B2 | 0 | 1 | 0 | 0 | 0 | 0 | 0 | 0 | 0 | 0 | 0 | 0 | 0 | 0 | 0 | 0 | 0 | 0 | 0 | 0 | 1 |
| B3 | 0 | 1 | 1 | 0 | 0 | 1 | 0 | 0 | 1 * | 1 | 1 | 0 | 0 | 0 | 0 | 0 | 0 | 0 | 0 | 0 | 6 |
| B4 | 1 * | 1 | 1 * | 1 | 0 | 1 * | 1 * | 1 * | 1 * | 1 | 1 | 1 | 1 * | 1 * | 1 | 1 * | 1 * | 0 | 1 * | 0 | 17 |
| B5 | 1 * | 1 | 1 * | 1 | 1 | 1 | 1 * | 1 * | 1 * | 1 * | 1 * | 1 * | 1 * | 1 * | 1 | 1 * | 1 * | 0 | 1 * | 0 | 18 |
| B6 | 0 | 0 | 0 | 0 | 0 | 1 | 0 | 0 | 0 | 0 | 0 | 0 | 0 | 0 | 0 | 0 | 0 | 0 | 0 | 0 | 1 |
| B7 | 1 * | 1 * | 1 * | 0 | 0 | 1 | 1 | 1 | 1 * | 1 | 1 | 0 | 0 | 0 | 1 | 1 | 0 | 0 | 0 | 0 | 11 |
| B8 | 0 | 0 | 0 | 0 | 0 | 0 | 0 | 1 | 0 | 0 | 0 | 0 | 0 | 0 | 0 | 0 | 0 | 0 | 0 | 0 | 1 |
| B9 | 0 | 0 | 0 | 0 | 0 | 0 | 0 | 0 | 1 | 0 | 0 | 0 | 0 | 0 | 0 | 0 | 0 | 0 | 0 | 0 | 1 |
| B10 | 0 | 1 * | 0 | 0 | 0 | 1 | 0 | 0 | 1 | 1 | 1 | 0 | 0 | 0 | 0 | 0 | 0 | 0 | 0 | 0 | 5 |
| B11 | 0 | 1 | 0 | 0 | 0 | 1 | 0 | 0 | 1 | 1 | 1 | 0 | 0 | 0 | 0 | 0 | 0 | 0 | 0 | 0 | 5 |
| B12 | 1 * | 1 | 1 | 0 | 0 | 1 | 1 | 1 * | 1 | 1 | 1 | 1 | 1 | 1 | 1 | 1 * | 1 * | 0 | 1 * | 0 | 16 |
| B13 | 1 * | 1 * | 1 * | 0 | 0 | 1 * | 1 * | 1 * | 1 | 1 * | 1 * | 1 * | 1 | 1 * | 1 * | 1 * | 1 | 0 | 1 | 0 | 16 |
| B14 | 0 | 0 | 0 | 0 | 0 | 0 | 0 | 0 | 0 | 0 | 0 | 0 | 0 | 1 | 0 | 1 | 0 | 0 | 0 | 0 | 2 |
| B15 | 1 | 1 * | 1 * | 0 | 0 | 1 * | 0 | 1 | 1 * | 1 | 1 | 0 | 0 | 0 | 1 | 1 | 0 | 0 | 0 | 0 | 10 |
| B16 | 0 | 0 | 0 | 0 | 0 | 0 | 0 | 0 | 0 | 0 | 0 | 0 | 0 | 0 | 0 | 1 | 0 | 0 | 0 | 0 | 1 |
| B17 | 1 * | 1 * | 1 * | 0 | 0 | 1 * | 1 * | 1 * | 1 | 1 * | 1 * | 1 | 1 * | 1 * | 1 * | 1 * | 1 | 0 | 1 * | 0 | 16 |
| B18 | 0 | 0 | 0 | 0 | 0 | 0 | 0 | 0 | 0 | 0 | 0 | 0 | 0 | 0 | 0 | 0 | 0 | 1 | 0 | 0 | 1 |
| B19 | 1 * | 1 * | 1 * | 0 | 0 | 1 * | 1 * | 1 * | 1 | 1 * | 1 * | 1 | 1 * | 1 * | 1 * | 1 * | 1 * | 0 | 1 | 0 | 16 |
| B20 | 1 * | 1 | 1 * | 1 | 0 | 1 * | 1 * | 1 * | 1 * | 1 * | 1 * | 1 | 1 * | 1 * | 1 * | 1 * | 1 * | 0 | 1 * | 1 | 18 |
| Dependent Power | 10 | 14 | 11 | 3 | 1 | 14 | 8 | 10 | 14 | 13 | 13 | 7 | 7 | 8 | 9 | 12 | 7 | 1 | 7 | 1 | 170 |
| Reachability Set | Antecedent Set | Intersection Set | Level | |
|---|---|---|---|---|
| B1 | B1 | B1, B4, B5, B7, B12, B13, B15, B17, B19, B20 | B1 | L4 |
| B2 | B2 | B1, B2, B3, B4, B5, B7, B10, B11, B12, B13, B15, B17, B19, B20 | B2 | L1 |
| B3 | B3 | B1, B3, B4, B5, B7, B12, B13, B15, B17, B19, B20 | B3 | L3 |
| B4 | B4 | B4, B5, B20 | B4 | L8 |
| B5 | B5 | B5 | B5 | L9 |
| B6 | B6 | B1, B3, B4, B5, B6, B7, B10, B11, B12, B13, B15, B17, B19, B20 | B6 | L1 |
| B7 | B7 | B4, B5, B7, B12, B13, B17, B19, B20 | B7 | L6 |
| B8 | B8 | B4, B5, B7, B8, B12, B13, B15, B17, B19, B20 | B8 | L1 |
| B9 | B9 | B1, B3, B4, B5, B7, B9, B10, B11, B12, B13, B15, B17, B19, B20 | B9 | L1 |
| B10 | B10, B11 | B1, B3, B4, B5, B7, B10, B11, B12, B13, B15, B17, B19, B20 | B10, B11 | L2 |
| B11 | B10, B11 | B1, B3, B4, B5, B7, B10, B11, B12, B13, B15, B17, B19, B20 | B10, B11 | L2 |
| B12 | B12, B13, B17, B19 | B4, B5, B12, B13, B17, B19, B20 | B12, B13, B17, B19 | L7 |
| B13 | B12, B13, B17, B19 | B4, B5, B12, B13, B17, B19, B20 | B12, B13, B17, B19 | L7 |
| B14 | B14 | B4, B5, B12, B13, B14, B17, B19, B20 | B14 | L2 |
| B15 | B15 | B4, B5, B7, B12, B13, B15, B17, B19, B20 | B15 | L5 |
| B16 | B16 | B1, B4, B5, B7, B12, B13, B14, B15, B16, B17, B19, B20 | B16 | L1 |
| B17 | B12, B13, B17, B19 | B4, B5, B12, B13, B17, B19, B20 | B12, B13, B17, B19 | L7 |
| B18 | B18 | B18 | B18 | L1 |
| B19 | B12, B13, B17, B19 | B4, B5, B12, B13, B17, B19, B20 | B12, B13, B17, B19 | L7 |
| B20 | B20 | B20 | B20 | L9 |
Disclaimer/Publisher’s Note: The statements, opinions and data contained in all publications are solely those of the individual author(s) and contributor(s) and not of MDPI and/or the editor(s). MDPI and/or the editor(s) disclaim responsibility for any injury to people or property resulting from any ideas, methods, instructions or products referred to in the content. |
© 2024 by the authors. Licensee MDPI, Basel, Switzerland. This article is an open access article distributed under the terms and conditions of the Creative Commons Attribution (CC BY) license (https://creativecommons.org/licenses/by/4.0/).
Share and Cite
Alshibani, A.; Alkhathami, S.M.; Hassanain, M.A.; Tuffaha, F.; Ouis, D.; Mohammed, A. Hybrid Framework for Investigating Digital Transformation Barriers in the Oil and Gas Sector. Energies 2024, 17, 6151. https://doi.org/10.3390/en17236151
Alshibani A, Alkhathami SM, Hassanain MA, Tuffaha F, Ouis D, Mohammed A. Hybrid Framework for Investigating Digital Transformation Barriers in the Oil and Gas Sector. Energies. 2024; 17(23):6151. https://doi.org/10.3390/en17236151
Chicago/Turabian StyleAlshibani, Adel, Saleh Musleh Alkhathami, Mohammad A. Hassanain, Firas Tuffaha, Djamel Ouis, and Awsan Mohammed. 2024. "Hybrid Framework for Investigating Digital Transformation Barriers in the Oil and Gas Sector" Energies 17, no. 23: 6151. https://doi.org/10.3390/en17236151
APA StyleAlshibani, A., Alkhathami, S. M., Hassanain, M. A., Tuffaha, F., Ouis, D., & Mohammed, A. (2024). Hybrid Framework for Investigating Digital Transformation Barriers in the Oil and Gas Sector. Energies, 17(23), 6151. https://doi.org/10.3390/en17236151

