Analysis of Circuits Supplying Thomson Coil Actuator Operating in Vacuum Contact Units of DC and AC Ultra-Fast Circuit Breakers
Abstract
1. Introduction
2. The IDD Drive
3. The IDD Power Supply Circuit
4. Effect of CNT Circuit Impedance on the Force Generated by IDD
5. Selected Configurations of Power Supply Circuits for the IDD
5.1. CNT + D1 Configuration
5.2. CNT + D2 Configuration
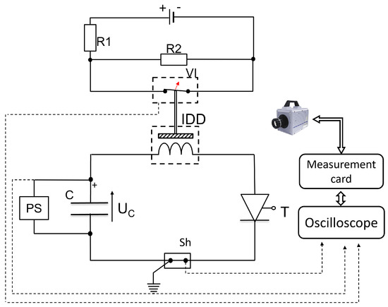
6. Experiment
6.1. VCU for 2 kA
6.2. VCU for 4 kA
7. Conclusions
- In order to shorten the VCU’s response time, the voltage of capacitor C must be increased, as shown in Table 2 and Table 3. The increase in this voltage will cause an increase in the amplitude of the current iCN, according to Equation (1). At the same time, a difference was obtained for the response times of the 4 kA VCU for different supply circuit configurations, but this did not exceed 10 %. For a 2kA VCU, no major impact was observed.
- In accordance with Equation (9), increasing the drive coil current flow time by adding a D1 or D2 diode will increase the displacement of the moving VCU components, with the CNT + D1 configuration achieving the best result. The addition of diode D1 to the CNT circuit allows the magnetic energy stored in drive coil CN to be used more efficiently. In the CNT circuit, this energy is not fully utilized in the IDD but only re-charges capacitor C to a voltage slightly lower than the initial voltage. From the start of the conduction of diode D1, the current in the drive coil decreases aperiodically with a time constant L/R, which depends on the parameters R, L of the drive coil. In addition, the CNT + D1 circuit allows capacitor C to discharge to almost zero and reduces the charging time of the drive capacitor, allowing it to reach readiness for the next operation sooner.
- A drive coil with at least a dozen turns is less sensitive to additional losses due to the higher resistance of the supply circuit connections.
- Efforts should be made to shorten the connections between the components of the IDD power circuit, especially between the drive coil CN, capacitor C, and thyristor T, as it shapes the first part of the iCN.
- The above simulation of the influence of the power circuit configuration on the dynamics of the drive operation can provide helpful material for designers of VCU of hybrid DC switches. The exact impact of individual parameters will depend on the specification of the VCU.
Author Contributions
Funding
Data Availability Statement
Conflicts of Interest
Abbreviations
| VI | vacuum interrupter |
| IDD | inductive–dynamic drive |
| TCA | Thomson coil actuator |
| VCU | vacuum contact unit |
| CNT | coil and thyristor |
| CNT + D1 | coil and thyristor and diode 1 |
| CNT + D2 | coil and thyristor and diode 2 |
| DC | direct current |
| AC | alternating current |
References
- Pokryvailo, A.; Ziv, I. A hybrid repetitive opening switch for inductive storage systems and protection of DC circuits. In Proceedings of the Conference Record of the Twenty-Fifth International Power Modulator Symposium, 2002 and 2002 High-Voltage Workshop, Hollywood, CA, USA, 30 June–3 July 2002; pp. 612–615. [Google Scholar] [CrossRef]
- Meyer, J.M.; Rufer, A. A DC hybrid circuit breaker with ultra-fast contact opening and integrated gate-commutated thyristors (IGCTs). IEEE Trans. Power Deliv. 2006, 21, 646–651. [Google Scholar] [CrossRef]
- Nowak, L.; Borkowski, P. Development and Application of PIKH-Type Current Sensors to Prevent Improper Opening of Parallelly Connected DC Vacuum Circuit Breakers. Energies 2024, 17, 2339. [Google Scholar] [CrossRef]
- Liu, L.; Zhuang, J.; Wang, C.; Jiang, Z.; Wu, J.; Chen, B. A Hybrid DC Vacuum Circuit Breaker for Medium Voltage: Principle and First Measurements. IEEE Trans. Power Deliv. 2015, 30, 2096–2101. [Google Scholar] [CrossRef]
- Roodenburg, B.; Taffone, A.; Gilardi, E.; Tenconi, S.; Evenblij, B.; Kaanders, M. Combined ZVS-ZCS topology for high-current direct current hybrid switches: Design aspects and first measurements. Electr. Power Appl. IET 2007, 1, 183–192. [Google Scholar] [CrossRef]
- van Gelder, P.; Ferreira, J. Zero volt switching hybrid DC circuit breakers. In Proceedings of the Conference Record of the 2000 IEEE Industry Applications Conference, Thirty-Fifth IAS Annual Meeting and World Conference on Industrial Applications of Electrical Energy (Cat. No.00CH37129), Rome, Italy, 8–12 October 2000; Volume 5, pp. 2923–2927. [Google Scholar] [CrossRef]
- Wu, Y.; Rong, M.; Wu, Y.; Yang, F.; Li, M.; Li, Y. Development of a new topology of dc hybrid circuit breaker. In Proceedings of the 2013 2nd International Conference on Electric Power Equipment—Switching Technology (ICEPE-ST), Matsue, Japan, 20–23 October 2013; pp. 1–4. [Google Scholar] [CrossRef]
- Holaus, W.; Frohlich, K. Ultra-fast switches—A new element for medium voltage fault current limiting switchgear. In Proceedings of the 2002 IEEE Power Engineering Society Winter Meeting, Conference Proceedings (Cat. No.02CH37309), New York, NY, USA, 27–31 January 2002; Volume 1, pp. 299–304. [Google Scholar] [CrossRef]
- Lee, H.S.; Kang, H.W.; Rhee, J.H.; Lee, K.A. Hybrid Z-Source Circuit Breaker with Thomson Coil for MVDC. Energies 2024, 17, 69. [Google Scholar] [CrossRef]
- Lv, Z.; Zhuang, J.; Wu, J.; Liu, L.; Yuan, Z.; Jiang, Z.; Wang, X. Parameter Optimization Design of the Commutation Circuit of a Hybrid DC-Current-Limiting Circuit Breaker. Energies 2023, 16, 7546. [Google Scholar] [CrossRef]
- Zheng, G. Study on DC Circuit Breaker. In Proceedings of the 2014 Fifth International Conference on Intelligent Systems Design and Engineering Applications, Hunan, China, 15–16 June 2014; pp. 942–945. [Google Scholar] [CrossRef]
- Davidson, C.C.; Whitehouse, R.S.; Barker, C.D.; Dupraz, J.P.; Grieshaber, W. A new ultra-fast HVDC Circuit breaker for meshed DC networks. In Proceedings of the 11th IET International Conference on AC and DC Power Transmission, Birmingham, UK, 10–12 February 2015; pp. 1–7. [Google Scholar] [CrossRef]
- Martinez, J.A.; Magnusson, J. EMTP modeling of hybrid HVDC breakers. In Proceedings of the 2015 IEEE Power and Energy Society General Meeting, Denver, CO, USA, 26–30 July 2015; pp. 1–5. [Google Scholar] [CrossRef]
- Peng, C.; Huang, A.; Husain, I.; Lequesne, B.; Briggs, R. Drive circuits for ultra-fast and reliable actuation of Thomson coil actuators used in hybrid AC and DC circuit breakers. In Proceedings of the 2016 IEEE Applied Power Electronics Conference and Exposition (APEC), Long Beach, CA, USA, 20–24 March 2016; pp. 2927–2934. [Google Scholar] [CrossRef]
- Jankowski, P.; Woloszyn, M. Comparison of properties of the new electro-mechanical model and circumferential model of the inductive-dynamic drive. Int. J. Appl. Electromagn. Mech. 2019, 59, 483–494. [Google Scholar] [CrossRef]
- Bissal, A.; Magnusson, J.; Engdahl, G. Electric to Mechanical Energy Conversion of Linear Ultrafast Electromechanical Actuators Based on Stroke Requirements. IEEE Trans. Ind. Appl. 2015, 51, 3059–3067. [Google Scholar] [CrossRef]
- Borkowski, P.; Bartosik, M.; Rodak, M.; Sienicki, A.; Wojcik, F.; Panev, B.; Rodriguez-Mateos, F.; Siemko, A. Ultrafast, Redundant, and Unpolarized DC Energy Extraction Systems for the Protection of Superconducting Magnet Circuits. IEEE Trans. Ind. Electron. 2022, 69, 9895–9904. [Google Scholar] [CrossRef]












| l | Imax | f | FN | |
|---|---|---|---|---|
| Coil Turns | [m] | [kA] | [Hz] | [kN] |
| 8 | 0 | 5 | 1200 | 6.56 |
| 1 | 4 | 1034 | 4.07 | |
| 2 | 3.69 | 977 | 3.42 | |
| 3 | 3.42 | 925 | 2.91 | |
| 18 | 0 | 5 | 1200 | 28.4 |
| 1 | 4.66 | 1145 | 24.4 | |
| 2 | 4.54 | 1126 | 23.2 | |
| 3 | 4.41 | 1106 | 21.9 | |
| 28 | 0 | 5 | 1200 | 60.9 |
| 1 | 4.82 | 1170 | 56.6 | |
| 2 | 4.76 | 1162 | 54.9 | |
| 3 | 4.69 | 1151 | 53.3 |
| Circuit Configuration | |||
|---|---|---|---|
| CNT | CNT + D1 | CNT + D2 | |
| Uc [V] | [s] | [s] | [s] |
| 400 | 439 | 440 | 452 |
| 600 | 300 | 323 | 305 |
| 800 | 285 | 281 | 277 |
| 1000 | 269 | 270 | 269 |
| Circuit Configuration | |||
|---|---|---|---|
| CNT | CNT + D1 | CNT + D2 | |
| Uc [V] | [s] | [s] | [s] |
| 1200 | 952 | 777 | 888 |
| 1400 | 771 | 692 | 749 |
| 1600 | 679 | 677 | 670 |
Disclaimer/Publisher’s Note: The statements, opinions and data contained in all publications are solely those of the individual author(s) and contributor(s) and not of MDPI and/or the editor(s). MDPI and/or the editor(s) disclaim responsibility for any injury to people or property resulting from any ideas, methods, instructions or products referred to in the content. |
© 2024 by the authors. Licensee MDPI, Basel, Switzerland. This article is an open access article distributed under the terms and conditions of the Creative Commons Attribution (CC BY) license (https://creativecommons.org/licenses/by/4.0/).
Share and Cite
Rodak, M.; Borkowski, P. Analysis of Circuits Supplying Thomson Coil Actuator Operating in Vacuum Contact Units of DC and AC Ultra-Fast Circuit Breakers. Energies 2024, 17, 5809. https://doi.org/10.3390/en17225809
Rodak M, Borkowski P. Analysis of Circuits Supplying Thomson Coil Actuator Operating in Vacuum Contact Units of DC and AC Ultra-Fast Circuit Breakers. Energies. 2024; 17(22):5809. https://doi.org/10.3390/en17225809
Chicago/Turabian StyleRodak, Michal, and Piotr Borkowski. 2024. "Analysis of Circuits Supplying Thomson Coil Actuator Operating in Vacuum Contact Units of DC and AC Ultra-Fast Circuit Breakers" Energies 17, no. 22: 5809. https://doi.org/10.3390/en17225809
APA StyleRodak, M., & Borkowski, P. (2024). Analysis of Circuits Supplying Thomson Coil Actuator Operating in Vacuum Contact Units of DC and AC Ultra-Fast Circuit Breakers. Energies, 17(22), 5809. https://doi.org/10.3390/en17225809

