Two-Stage Locating and Capacity Optimization Model for the Ultra-High-Voltage DC Receiving End Considering Carbon Emission Trading and Renewable Energy Time-Series Output Reconstruction
Abstract
1. Introduction
1.1. Research Background
1.2. Literature Survey
1.3. Research Focus and Organization
- (1)
- Addressing the deficiencies in the stochastic simulation of RE output in UHV DC channels, we use stochastic differential equations to mathematically describe and analyze the stochastic output phenomena of wind and solar energy and reconstruct the corresponding stochastic output models.
- (2)
- Considering the impact of the CET mechanism on the economic dispatch of UHV DC channels, a three-stage step CET cost model is proposed. This model is incorporated into the system objective function to solve the problem, promoting the sustainable operation of a low-carbon economy for UHV DC channels.
- (3)
- To address the lack of indicators for effectively assessing transient voltage enhancement in UHV DC by bus reactive power support equipment at converter stations, the effective short-circuit ratio (MOESCR) of the UHV DC line is defined. This parameter characterizes the transient reactive power support capability of the converter station busbar, which is utilized to evaluate transient voltage stability in the event of commutation failure. Furthermore, we impose a constraint on the UHV DC relative inertia by considering the AC system inertia of the sending grid for frequency stability, introducing a UHVDC relative inertia constraint to prevent frequency instability.
- (4)
- A discrete step-size transformation and convolution sequence operation method is proposed. This method involves discretizing the probability density curve data of wind, solar, and load using discrete step-length transformation, followed by the rapid solution of the equivalent load discrete probability sequence within the constraints through convolution sequence operations.
2. RE Time-Series Output Reconstruction Model Based on a Stochastic Differential Equation
2.1. Wind Power Turbine Time-Series Output Reconstruction Model Based on a Stochastic Differential Equation
2.2. Solar Power Time-Series Output Reconstruction Model Based on a Stochastic Differential Equation
2.3. Carbon Emission Trading Mechanism and Carbon Emission Cost Modeling
3. Two-Stage Locating and Capacity Optimization Model for the UHV DC Receiving End Considering Carbon Emission Trading and RE Time-Series Output Reconstruction
3.1. Stage 1: Decision-Making Method for UHV DC Line Capacity with the Objective of Maximizing the Carrying Capacity of the UHV DC Feeder–Receiver Grid
- (1)
- UHV DC line specification constraint.
- (2)
- Active sufficiency constraint.
- (3)
- UHV DC relative inertia constraints.
3.2. Stage 2: Installation Location and Capacity Modification Model Aiming to Minimize Investment Costs and Maximize Network Operating Efficiency
- (1)
- Unit output constraint.
- (2)
- UHV DC operation constraint.
- (3)
- Peak margin constraint.
- (4)
- Transient voltage support constraints under commutation failure conditions.
- (5)
- Transient voltage stability constraints.
- (6)
- Frequency support constraint under dc blocking conditions.
- (7)
- Reserve capacity probability constraints.
4. Two-Stage Locating and Capacity Optimization Model Solving Process and Steps
4.1. Probability Density Series Solution for Equivalent Loads
4.2. Transformation Methods for Probabilistic Constraints
4.3. Solving Steps of the Two-Stage Locating and Capacity Optimization Model
- (1)
- Reconstructing the stochastic output of wind and solar and establishing a stochastic fluctuation model for wind, light, and load in UHV DC channels.
- (2)
- Developing a stepped CET cost model while considering the CET mechanism.
- (3)
- Introducing the objective function and constraints for the two-stage assessment method of UHV DC construction carrying capacity under security and stability constraints.
- (4)
- Applying discrete step-size transformation to generate probability density series of wind, solar, and load based on their probability density curves.
- (5)
- Generating the probability density sequence of equivalent load through additive or subtractive convolution operation.
- (6)
- Linearizing the non-linear constraints in the model and converting chance-constrained programming into mixed integer linear programming.
- (7)
- Entering the necessary parameters for the first-stage model and solving it with an intelligent optimization algorithm.
- (8)
- Producing the optimal scheme for UHV DC line planning in the first stage.
- (9)
- Entering the required parameters for the second-stage model and addressing the multi-objective problem with varying scales using the deviation satisfaction method.
- (10)
- Verifying the feasibility of the decision scheme from the first stage in step 8.
- (11)
- Entering the necessary parameters for the second-stage model and solving it using an intelligent optimization algorithm.
- (12)
- Proceeding to step 14 if a global optimal solution is found, or else return to step 13.
- (13)
- Selecting a sub-optimal solution from the first stage for calibration and returning to step 8.
- (14)
- Outputting the UHV DC construction landing point and carrying capacity results under security and stability constraints.
5. Case Study
5.1. Data Collection and Parameter Selection
5.2. Two-Stage Locating and Capacity Optimization Results for UHV DC Considering Co-Ordination of the Sending with the Receiving Grid
5.2.1. Stage 1: Decision-Making Results for UHV DC Line Capacity with the Objective of Maximizing the Carrying Capacity of the UHV DC Feeder–Receiver Grid
5.2.2. Stage 2: Installation Location and Capacity Modification Results
5.2.3. Stage 2: Installation Location and Capacity Modification Results
5.3. Parameter Sensitivity Analysis
5.3.1. Impact Analysis of CET Costs on Capacity Optimization of UHV DC
5.3.2. Impact Analysis of Standby Capacity Confidence Level on Capacity Optimization of UHV DC
6. Conclusions and Future Work
6.1. Conclusions
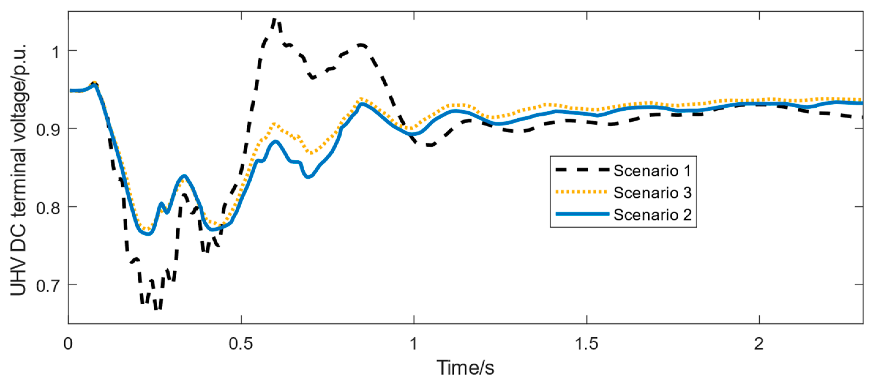
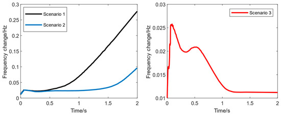
- The proposed two-stage DC carrying capacity assessment model for the recipient end of the grid is capable of determining the optimal DC drop point and maximum DC carrying capacity while maintaining system peaking margin and disturbance immunity based on system size and intensity. The model achieves a maximum frequency deviation of 0.04 Hz in the AC network, an effective short circuit ratio of 3.7, and a load-shedding loss cost of CNY 128.7 million for all optimized levels. With a minimum investment scale of CNY 15.5637 billion to construct four UHV DC lines, the model satisfies UHV DC relative inertia constraints, peak shifting margin constraints, transient voltage support constraints during commutation fault conditions, and frequency support constraints during the DC blocking state.
- Compared with evaluation models that only consider individual constraints such as N-1 safety checks, voltage support capability, and peak shifting capability, the model proposed in this paper achieves a smaller DC feeder size of 10,000 MW. However, the system demonstrates a stronger ability to withstand the risks of DC faults and has a sufficient peak shifting margin. The number of phase change failures (5 times) and DC blocking incidents (4 times) in the other schemes exceeds those in the proposed scheme (3 times). Additionally, their effective short-circuit ratios are lower than that of the proposed scheme (3.7), which fails to meet the requirements for peak margin and resistance to DC fault risks.
- The discrepancy between the actual and predicted values of the equivalent load is offset by utilizing the surplus capacity, which is probabilistically constrained. In comparison with the conventional deterministic constraint, an appropriate confidence level for the probabilistic constraint can be established to achieve a balance between the reliability and cost-effectiveness of the UHV DC channel. Furthermore, the sensitivity analysis of the three-stage stepped carbon trading cost model reveals a significant variation in carbon emissions with changes in the carbon trading price λ ranging from 0 to 110 CNY/t. This can serve as a factor for optimizing the trade-off between system economics and low-carbon environmental preservation to sustain the operation of the system in a low-carbon and economically viable manner.
6.2. Limitations and Future Work
- With the strategic objective of achieving ‘carbon peak, carbon neutral’, China will phase out low-efficiency and high-energy consumption generators while increasing the proportion of new energy output. Therefore, it is worth exploring a multi-stage DC carrying capacity assessment method for the receiving end grid in light of the gradual phasing out of conventional power sources and the construction timeline of UHV DC projects.
- We will supplement the lack of research on the voltage or frequency stability problems involved in UHVDC with a large number of simulation studies in our future research.
Author Contributions
Funding
Data Availability Statement
Conflicts of Interest
Nomenclature
| Wt | standard Brownian motion |
| θ | a non-negative coefficient |
| v(Xt) | a non-negative function, which is defined on (l,u) |
| Γ(x) and Γ(x,a) | the complete and incomplete gamma functions, respectively |
| vtWT | the simulated wind speed of the turbine at moment t |
| PWT | the active power generated by the wind turbine |
| PWT,r | the rated power of the wind turbine |
| vci and vco | the cut-in and cut-out wind speeds |
| Pstc | the rated power labeled on the nameplate of the solar panel |
| Tt | the air temperature at moment t |
| αT | the power temperature coefficient of the PV panels |
| Tstc and Istc | the standard operating temperature and solar radiation intensity labeled on the nameplate |
| Rt | the irradiation intensity ratio between the tilted surface of the solar panel and the ground plane |
| I0t | the solar irradiation outside the atmosphere |
| kt | the clear-sky index |
| β | the ground inclination angle |
| ρ | the reflectivity of the ground |
| p and q | parameters related to the atmosphere |
| kth | the maximum value of the clear-sky index |
| PL | the actual active power of the load |
| µL and σL | the mean and standard deviation representing the load fluctuation |
| PEL | equivalent load |
| Eq | the daily carbon emission quota |
| M, N, and W | the number of thermal units, photovoltaic power generation units, and wind power generating units |
| PMT,mt, PPV,nt, and PWT,w | the power generation per unit of thermal generation, photovoltaic power generation, and wind turbine generating units |
| Ep | the total daily carbon emission |
| Hm | the carbon emission per unit of power generated by the m-th traditional thermal units |
| fe | the daily carbon emission cost |
| λ | the trading price per unit of carbon emission |
| maxfA | the maximum capacity of the receiving end grid that can accommodate the UHV DC feed-in |
| Ωh | the candidate set of pre-installed UHV DC lines |
| PhiR | the rated capacity of the i-th UHV DC line |
| αi, βi, and γi | 0–1 integer variables utilized to determine the construction specification of the i-th UHV DC line |
| RMTm,t and RESS,t | the standby capacity of the thermal power unit and energy storage system at time t |
| ε | the confidence level constant for this probabilistic constraint form |
| p(ip,t), w(iw,t), and l(il,t). | the corresponding probability sequences |
| Np,t, Nw,t, and Nl,t | the lengths of the probability sequences |
| Pwjmax, Pzkmax, and Pgmmax | the maximum technical output of wind turbine j, photovoltaic power station k, and thermal power unit m |
| Ωw, Ωs, and Ωg | the collection of wind turbines, photovoltaic power stations, and thermal power units of large-scale energy bases |
| Plmax | the maximum load of the receiving-end grid |
| GI and RI | the generating and load sufficiency coefficients |
| Hg | the inertia time constant of thermal power unit m |
| JAC | the total inertia of the AC system |
| HUHV and HDCmin | the equivalent inertia time constant and the minimum equivalent inertia time constant of UHV DC |
| Rhups,t,i and Rhdowns,t,i | the upper and lower standby capacities of UHV DC line i at moment t |
| dt | the load-shedding penalty factor at moment t |
| Pds,t,d | the amount of load-shedding in the event of a DC fault d at moment t |
| Cv,i and Cm,i | the construction cost and maintenance cost per unit length |
| Pws,t,j, Pzs,t,k, and Pgs,t,m | the outputs of wind turbine j, photovoltaic power plant k, and thermal power generator m in scenario s at moment t |
| δ1 and δ2 | the deviation satisfaction weight values |
| f*B1 and f*B2 | the optimal values of the objective function under single objective |
| Pwjmin, Pzkmin, and Pgmmin | the minimum technical outputs of wind turbine j, photovoltaic power plant k, and thermal power unit m |
| Phs,t,i | the transmission power of UHV DC line i at moment t in scenario s |
| Phimin | the minimum transmission power of UHV DC line i |
| Rhupi and Rhdown,i | the maximum glide and climb power specified for UHV DC line i |
| Iups,t,i and Idowns,t,i | 0–1 variables indicating whether the upward and downward power of the UHV DC line i at moment t in scenario s |
| Us,t,i | a 0–1 variable indicating whether or not the adjustment is performed for moment t in scenario s for UHV DC line i |
| Ti,min | the minimum time for constant power operation of UHV DC line i |
| PCPmin, TCPmin | the minimum high and low peak capacity margins required for safe and stable operation |
| MOESCRi | the effective short-circuit ratio of the i-th UHV DC line |
| MOESCRmin | the threshold value of the effective short-circuit ratio of the UHV DC line |
| ηiq | a 0–1 variable indicating whether the reactive power support equipment at node q has an effect on voltage restoration for DC line i |
| Qiq | the reactive power provided by the reactive support equipment at node q to DC line i |
| Ziq and Zqq | the impedance and self-impedance of node q |
| ΔPdks,t,i | the load-shedding amount for DC blocking fault k at moment t in scenario s |
| ΔPdmax | the maximum permissible load-shedding amount |
| Ωds | the set of nodes with automatic load-shedding devices |
| ΔPks,t | the unbalanced power generated by DC blocking faults at moment t in scenario s |
| RoCOFmax | the maximum rate of change in the frequency of the system. f0 represents the rated frequency |
| Δfmax | the maximum frequency deviation of the system |
| PEL,t | the equivalent load at time t |
| fPV(), fWT(), and fL() | the probability density functions of PV, wind, and load, respectively |
| e(ie) | the equivalent load PEL probability density sequence |
| ψie,t | ψie,t equals 1 when the standby capacity of the UHV DC channel is greater than or equal to the difference between ie,tq and E(PEL,t); otherwise, ψie,t equals 0 |
References
- Chen, G.; Dong, Y.; Liang, Z. Analysis and reflection on high-quality development of new energy with Chinese characteristics in energy transition. Proc. CSEE 2020, 40, 5493–5505. (In Chinese) [Google Scholar]
- Zhang, X.; Liu, F.; Wang, S.; Li, Y. Measures to enhance new energy consumption in extra-high voltage direct current feeder grids. Proc. CSU-EPSA 2022, 34, 135–141. [Google Scholar]
- Tang, G.; Pang, H.; He, Z. Development and application of advanced AC/DC power transmission technology in China. Proc. CSEE 2016, 36, 1760–1771. (In Chinese) [Google Scholar]
- Liu, L.; Li, W.; Ba, Y. An analytical model for frequency nadir prediction following a major disturbance. IEEE Trans. Power Syst. 2020, 35, 2527–2536. [Google Scholar] [CrossRef]
- Mazzanti, G.; Diban, B. The Effects of Transient Over-voltages on the Reliability of HVDC Extruded Cables. Part 1: Long Temporary Overvoltages. IEEE Trans. Power Syst. 2021, 36, 3784–3794. [Google Scholar] [CrossRef]
- Hadavi, S.; Saunderson, J.; Mehrizi-Sani, A.; Bahrani, B. A Planning Method for Synchronous Condensers in Weak Grids Using Semi-definite Optimization. IEEE Trans. Power Syst. 2023, 38, 1632–1641. [Google Scholar] [CrossRef]
- Huang, H. A multi-scenario robust optimal scheduling method of distribution network considering source-side and load-side uncertainty based on the probability-box. Power Supply Consum. 2020, 37, 48–55. [Google Scholar]
- Zhu, Y.; Zhou, R.; Luo, L. Economic scheduling of power systems considering demand response and PV Uncertainty. J. Sol. Energy 2023, 44, 62–68. [Google Scholar]
- Qiu, G.; Zhang, P.; He, P. Robust economic optimal scheduling of power system considering wind power access. Electr. Power Constr. 2019, 42, 101–109. [Google Scholar]
- Yu, D.; Yang, P.; Tang, R.; Wang, Q.; Wang, C. Optimal scheduling method of regional integrated energy system based on stochastic differential equation. Power Supply Electr. 2022, 39, 89–95. [Google Scholar]
- Chen, X.; Lin, J.; Liu, F.; Song, Y. ITO Stochastic process model for new energy power generation. Proc. CSEE 2020, 40, 83–95+376. [Google Scholar]
- Yang, D.; Tu, Z.; Xu, J.; Ding, J.; Yang, J.; Xiao, Y. Two-layer planning of active distribution network with low carbon emission and demand side management. J. Wuhan Univ. Eng. Sci. 2022, 55, 709–715. [Google Scholar]
- Tian, B.; Chang, X.; Zhang, X.; Tian, K.; Wang, Z. Low-carbon economic dispatching of distribution network considering demand response and shared energy storage. Electr. Power Demand Side Manag. 2021, 23, 52–56. [Google Scholar]
- Meng, L.; Zhuo, C.; Yang, X.; Zhao, Z. Economic Optimal scheduling strategy for active distribution network considering light-load uncertainty and rotation reserve constraint. Electr. Power Constr. 2022, 43, 63–72. [Google Scholar]
- Zhang, N.; Hu, Z.; Dai, D.; Dang, S.; Yao, M.; Zhou, Y. Unit commitment model in smart grid environment considering carbon emissions trading. IEEE Trans. Smart Grid 2016, 7, 420–427. [Google Scholar] [CrossRef]
- Sheridan, L.M.; Phillips, C.; Orrell, A.C.; Berg, L.K.; Tinnesand, H.; Rai, R.K.; Zisman, S.; Duplyakin, D.; Flaherty, J.E. Validation of wind resource and energy production simulations for small wind turbines in the United States. Wind Energy 2022, 7, 659–676. [Google Scholar] [CrossRef]
- Chen, Q.; Li, H.; Wang, S.; Shi, R.; Zhang, N.; Qi, Q.; Wang, F. Multi-energy complementary time-series simulation technology for promoting RE consumption. China Electr. Power Constr. 2019, 40, 18–25. [Google Scholar]
- Suo, Z.; Liu, J.; Jiang, W.; Li, Z.; Yang, L. Research on the configuration of regulator for large-scale new energy DC transmission system. Electr. Power Autom. Equip. 2019, 39, 124–129. [Google Scholar]
- Chang, N.; Huo, C.; Liu, F.; Ke, X.; Hou, Y.; Niu, S.; Wang, C. Research on optimal configuration of regulating camera for improving transient voltage stability level of weak feeder grid. Power Syst. Prot. Control. 2019, 47, 90–95. [Google Scholar]
- Yang, J.; Shi, Z.; He, C.; Li, X.; Liang, Y. Optimal configuration strategy of condenser for improving short-term voltage safety in a sending-end power grid with a high renewable penetration level. J. Shandong Univ. Eng. Sci. 2024, 54, 174–182. [Google Scholar]
- Wang, Q.; Li, T.; Tang, X.; Liu, F.; Lei, J. Method of site selection for synchronous condenser responding to commutation failures of multi-infeed DC system. Autom. Electr. Power Syst. 2019, 43, 222–227. (In Chinese) [Google Scholar]
- Zhou, Y.; Sun, H.; Xu, S.; Wang, X.; Zhao, B.; Zhu, Y. Synchronous condenser optimized configuration scheme for power grid voltage strength improvement. Power Syst. Technol. 2022, 46, 3848–3856. (In Chinese) [Google Scholar]
- Zhang, Z.; Zhou, M.; Wu, Z.; Liu, J.; Liu, S.; Guo, Z. An energy storage siting and capacity planning method considering dynamic frequency support. Proc. CSEE 2023, 43, 2708–2721. [Google Scholar]
- Badawi, M.; Ibrahim, S.A.; Mansour, D.E.A.; Ward, S.A.; El-Faraskoury, A.A.; Ghali, M. On highlighting the merits of gas-to-liquid transformer oil under accelerated thermal aging and faults: Electrical and physio-chemical properties. IEEE Access 2024, 12, 93372–93388. [Google Scholar] [CrossRef]
- EI-Faraskoury, A.; Ward, S.A.; Mansour, D.E.A.; Ibrahim, S.A. Oil Condition Assessment for Aged Transformers Based on Dissolved Gas Analysis. In Proceedings of the 2023 24th International Middle East Power System Conference, MEPCON, Mansoura, Egypt, 19–21 December 2023; pp. 135–142. [Google Scholar]
- Li, G.; Li, X.; Bian, J.; Niu, J.; Ding, H.; Chen, W. Multidimensional time series simulation of large-scale photovoltaic power plant output based on hourly clear sky index. Power Grid Technol. 2020, 44, 3254–3262. [Google Scholar]
- Lin, F.; Zhang, Y.; Dong, Q.; Cui, G.; Wang, J.; Zhu, M. Probability prediction of photovoltaic output based on Quantile interpolation and deep autoregressive network. Power Syst. Autom. 2023, 47, 79–87. [Google Scholar]
- Zhang, Y.; Xu, Y.; Zhang, R.; Dong, Z.Y. A missing-data tolerant method for data-driven short-term voltage stability assessment of power systems. IEEE Trans. Smart Grid 2019, 10, 5663–5674. [Google Scholar] [CrossRef]
- Chen, P.; Guan, L. Research on analysis and modelling of dynamic reactive power demand and its power recovery characteristics in DC transmission system. Mod. Electr. Power 2017, 34, 50–58. [Google Scholar]
- Huang, W.; Zhang, B.; Ge, L.; He, J.; Liao, W.; Ma, P. Day-ahead optimal scheduling strategy for electrolytic water to hydrogen production in zero-carbon parks type microgrid for optimal utilization of electrolyzer. Energy Storage 2023, 68, 107653. [Google Scholar] [CrossRef]
- Giannelos, S.; Borozan, S.; Aunedi, M.; Zhang, X.; Ameli, H.; Pudjianto, D.; Konstantelos, I.; Strbac, G. Modelling Smart Grid Technologies in Optimisation Problems for Electricity Grids. Energies 2023, 16, 5088. [Google Scholar] [CrossRef]













| Parameter | Value | Parameter | Value |
|---|---|---|---|
| The maximum allowable frequency change rate | 0.7 Hz/s | The length of the carbon emission interval | 40t |
| The maximum frequency deviation | 0.1 Hz | The increase in the carbon emission price | 25% |
| The total inertia of the AC system | 16.5 | The maximum technical outputs of RE units | 6000 MW |
| The standard deviation of the load | 10% | The minimum technical outputs of RE units | 1000 MW |
| The confidence level | 0.9 | The maximum technical outputs of thermal power units | 4200 MW |
| The carbon trading price | CNY 90/t | The minimum technical outputs of thermal power units | 2500 MW |
| RE Type and Output (MW) | Measured Wind and Photovoltaic Output (MW) | Stochastic Simulation Based on Deterministic Scenarios (MW) | Error from Actual (%) | Time-Series Simulation Based on Stochastic Differential Equations (MW) | Error from Actual (%) | |
|---|---|---|---|---|---|---|
| Wind Power Generation | Average Output | 1294 | 1341 | 3.68 | 1269 | 2.32 |
| Maximum Output | 2138 | 2231 | 5.69 | 2068 | 2.25 | |
| Photovoltaic Power Generation | Average Output | 1320 | 1410 | 6.84 | 1351 | 3.63 |
| Maximum Output | 3386 | 3490 | 3.22 | 3445 | 2.19 | |
| Evaluation Indicators | Comparison of Capacity Results for UHV DC Construction | |||||
|---|---|---|---|---|---|---|
| Optimal Scheme 1 of Stage 1 | Optimal Scheme 2 of Stage 1 | Optimal Scheme 3 of Stage 1 | Optimal Scheme 4 of Stage 1 | Optimal Scheme 5 of Stage 1 | ||
| ±500 kV | Quantity | 2 | 2 | 2 | 1 | 3 |
| Drop point | 9, 17 | 17, 23 | 3, 17 | 15, 17, 23 | 9, 15, 17 | |
| ±800 kV | Quantity | 2 | 2 | 2 | 3 | 1 |
| Drop point | 15, 23 | 6, 9 | 9, 23 | 11 | 23 | |
| Maximum carrying capacity (MW) | 12,000 | 12,000 | 12,000 | 13,000 | 11,000 | |
| Grid operation efficiency (%) | 62 | 61 | 61 | 57 | 65 | |
| Construction cost (CNY billion) | 86.2 | 88.1 | 88.7 | 101.4 | 81.2 | |
| Maintenance cost (CNY billion) | 6.31 | 6.57 | 6.60 | 8.15 | 5.45 | |
| Load-shedding penalty cost (CNY billion) | 1.365 | 1.461 | 1.422 | 0.945 | 1.666 | |
| Carbon trading cost (CNY billion) | 0.041 | 0.042 | 0.042 | 0.041 | 0.043 | |
| Number of occurrences of commutation failure | 3 | 4 | 4 | 3 | 4 | |
| Number of voltage crossings | 0 | 0 | 0 | 0 | 0 | |
| Number of DC blocking occurrences | 1 | 1 | 1 | 1 | 2 | |
| Frequency crossings | 0 | 0 | 0 | 0 | 0 | |
| Evaluation Indicators | Comparison of Capacity Results for UHV DC Construction | ||
|---|---|---|---|
| Optimal Scheme of Stage 1 | Optimal Scheme of Stage 2 | ||
| ±500 kV | Quantity | 2 | 3 |
| Drop point | 9, 17 | 9, 15, 17 | |
| ±800 kV | Quantity | 2 | 1 |
| Drop point | 15, 23 | 23 | |
| Maximum carrying capacity (MW) | 12,000 | 10,000 | |
| Grid operation efficiency (%) | 62 | 71 | |
| Construction cost (CNY billion) | 86.2 | 81.5 | |
| Maintenance cost (CNY billion) | 6.31 | 5.87 | |
| Load-shedding penalty cost (CNY billion) | 1.365 | 1.287 | |
| Carbon trading cost (CNY billion) | 0.041 | 0.032 | |
| Number of occurrences of commutation failure | 3 | 3 | |
| Number of voltage crossings | 0 | 0 | |
| Number of DC blocking occurrences | 1 | 1 | |
| Frequency crossings | 0 | 0 | |
| Evaluation Indicators | Comparison of Locating and Capacity Results for UHV DC Construction | |||
|---|---|---|---|---|
| Scenario 1 | Scenario 2 | Scenario 3 | ||
| ±500 kV | Quantity | 2 | 3 | 3 |
| Drop point | 6, 15, 17 | 6, 23 | 9, 15, 17 | |
| ±800 kV | Quantity | 2 | 1 | 1 |
| Drop point | 23 | 17, 15 | 23 | |
| Maximum carrying capacity (MW) | 10,000 | 12,000 | 10,000 | |
| Grid operation efficiency (%) | 70 | 69 | 71 | |
| Construction cost (CNY billion) | 82.3 | 86.6 | 81.5 | |
| Maintenance cost (CNY billion) | 6.07 | 6.96 | 5.87 | |
| Load-shedding penalty cost (CNY billion) | 2.478 | 1.478 | 1.287 | |
| Carbon trading cost (CNY billion) | 0.031 | 0.033 | 0.032 | |
| Number of occurrences of commutation failure | 5 | 4 | 3 | |
| Effective short circuit ratio of UHV DC line | 3.1 | 3.5 | 3.7 | |
| Number of voltage crossings | 1 | 1 | 0 | |
| Maximum frequency change rate (%) | 0.92 | 0.66 | 0.51 | |
| Maximum frequency change (Hz) | 0.13 | 0.07 | 0.04 | |
| Number of DC blocking occurrences | 2 | 2 | 1 | |
| Frequency crossings | 1 | 0 | 0 | |
Disclaimer/Publisher’s Note: The statements, opinions and data contained in all publications are solely those of the individual author(s) and contributor(s) and not of MDPI and/or the editor(s). MDPI and/or the editor(s) disclaim responsibility for any injury to people or property resulting from any ideas, methods, instructions or products referred to in the content. |
© 2024 by the authors. Licensee MDPI, Basel, Switzerland. This article is an open access article distributed under the terms and conditions of the Creative Commons Attribution (CC BY) license (https://creativecommons.org/licenses/by/4.0/).
Share and Cite
Zhao, L.; Wang, Z.; Sheng, H.; Li, Y.; Zhang, T.; Wang, Y.; Yu, H. Two-Stage Locating and Capacity Optimization Model for the Ultra-High-Voltage DC Receiving End Considering Carbon Emission Trading and Renewable Energy Time-Series Output Reconstruction. Energies 2024, 17, 5508. https://doi.org/10.3390/en17215508
Zhao L, Wang Z, Sheng H, Li Y, Zhang T, Wang Y, Yu H. Two-Stage Locating and Capacity Optimization Model for the Ultra-High-Voltage DC Receiving End Considering Carbon Emission Trading and Renewable Energy Time-Series Output Reconstruction. Energies. 2024; 17(21):5508. https://doi.org/10.3390/en17215508
Chicago/Turabian StyleZhao, Lang, Zhidong Wang, Hao Sheng, Yizheng Li, Tianqi Zhang, Yao Wang, and Haifeng Yu. 2024. "Two-Stage Locating and Capacity Optimization Model for the Ultra-High-Voltage DC Receiving End Considering Carbon Emission Trading and Renewable Energy Time-Series Output Reconstruction" Energies 17, no. 21: 5508. https://doi.org/10.3390/en17215508
APA StyleZhao, L., Wang, Z., Sheng, H., Li, Y., Zhang, T., Wang, Y., & Yu, H. (2024). Two-Stage Locating and Capacity Optimization Model for the Ultra-High-Voltage DC Receiving End Considering Carbon Emission Trading and Renewable Energy Time-Series Output Reconstruction. Energies, 17(21), 5508. https://doi.org/10.3390/en17215508
