Next Article in Journal
A Comparison of Grid-Connected Local Hospital Loads with Typical Backup Systems and Renewable Energy System Based Ad Hoc Microgrids for Enhancing the Resilience of the System
Previous Article in Journal
Experimental Determination of Thermal Couplings in Packages Containing Multiple LEDs
Previous Article in Special Issue
Techno-Economic Analysis of Electricity Generation by Photovoltaic Power Plants Equipped with Trackers in Iran
 
 
Font Type:
Arial Georgia Verdana
Font Size:
Aa Aa Aa
Line Spacing:
Column Width:
Background:
Article

Techno-Economic and Environmental Assessment of a Hybrid Renewable Energy System for a Hospital Using Multi-Criteria Decision-Making Method

by
Setare Peirow
,
Fatemeh Razi Astaraei
* and
Amirali Saifoddin Asl
Renewable Energies and Environment Department, Faculty of New Sciences and Technologies, University of Tehran, Tehran 1439957131, Iran
*
Author to whom correspondence should be addressed.
Energies 2023, 16(4), 1916; https://doi.org/10.3390/en16041916
Submission received: 28 November 2022 / Revised: 19 December 2022 / Accepted: 20 December 2022 / Published: 15 February 2023

Abstract

Implementing hybrid renewable energy systems in hospitals, as an applicable solution to improve the sustainability of power systems, was studied. Several hybrid renewable configurations with detailed technical and economic information were proposed by HOMER Pro software, and the most cost-effective system was introduced as a combination of PV (350 kW), WT (1 unit, 25 kW), and DG (700 kW), with a total net present cost of USD 3.25 million and cost of energy of USD 0.0543/kWh. To consider all aspects of sustainability for choosing the optimal system, a Multi-Criteria Decision-Making approach, considering technical, environmental, economic, and energy security criteria, was applied using the TOPSIS method. According to ISO 21929, the weighting of the criteria was performed depending on how indicators affected the key areas of protection. By using the TOPSIS technique, a system with a larger renewable proportion, more variety, and less reliance on diesel was chosen. Thus, the optimal choice for this process was the configuration of PV (350 kW)/WT (1 unit, 25 kW)/DG (600 kW)/Bat (100 kWh). Comparing the results of economic optimization with MCDM optimization shows that the COE increased by approximately USD 0.025/kWh in the MCDM approach, while a decline of more than 27% in environmental impacts, as well as reduced reliance on conventional resources, were achieved.

1. Introduction

The energy consumption of hospitals has great value in the building sector, because they should continuously operate during the day, which requires energy-intensive facilities. Unfortunately, energy-related concerns have not received adequate consideration in most existing hospitals’ construction [1]. In fact, in recent decades, the design and construction of hospitals were carried out only in terms of establishing health standards, which led to disregarding the environmental effects of energy systems and neglecting the economic and ecological sustainability of human actions [2].
Renewable energy sources are an easy alternative for use in hospitals’ energy systems, since power consumption in hospitals is greater than that in other buildings [3]. On the other hand, including renewable energy sources in hospitals’ energy sources promotes the growth of sustainable energy [4]. Hybrid renewable energy models for hospitals can be designed, sized, and evaluated with artificial intelligence methods and computer software. Several research papers have implemented MATLAB software to conduct optimization algorithms. There exist other software, such as Energy-Plus, REopt, Energy Plan, Pyomo, etc., to optimize the power supply systems. HOMER (hybrid optimization of multiple energy resources) is one of the most suitable software for the analysis and improvement of hybrid energy systems, and is developed by the national renewable energy laboratory of the US [3].
To choose the optimal hybrid system for the model, various criteria were considered. Regarding sustainability goals, the selection of the optimal hybrid system for hospitals was achieved via a multi-criterion decision-making process.
The building sector requires sustainability indicators for its decision-making within design, construction, and administration. These indicators are provided by the International Organization for Standardization (ISO), which is a worldwide federation of national standards bodies that develops standards to ensure the quality, safety, and efficiency of products, services, and systems. The capacity of these indicators to calculate the weight of criteria connected to ideal energy systems is one of their key functions in terms of decision-making. The characteristics of a structure that can have an influence on regions protected by sustainable development are intended to be represented by indicators. Thus, the effect of indicators on protection areas of sustainable development can be used to rank the priorities related to the selection of the optimal energy system. The core areas of protection related to a building are stated in ISO 21929 as the following [4]:
  • Ecosystem;
  • Natural resources;
  • Health and well-being;
  • Social equity;
  • Cultural heritage;
  • Economic prosperity;
  • Economic capital.
Hence, these criteria were used to determine the priority of indices and their related weights in identifying the optimal energy system of the hospital.
Sensitivity analysis, as well as a multi-year study to identify the effects of various factors on the hospital’s energy system, are other strengths of this study. Moreover, the multi-criteria decision-making method based on sustainability criteria was used in the MATLAB environment to find the optimal system. The optimal system was compared to the system chosen by HOMER (based on economic criteria). The method used for prioritizing the selection indices of the optimal system can be used by other researchers to perform multi-criterion decision-making based on local conditions. This method may be used for comparable research in other regions of the globe, since human influence on deciding the importance of criteria for selecting an ideal hybrid system has been eliminated. In general, this study seeks to find answers to the following questions:
  • How can the sustainability of the hospital’s power supply system be improved?
  • What criteria can be used to choose the optimal hybrid energy system for the hospital?
  • What method can be used to weight the criteria in the decision-making process?
  • What are the characteristics of the optimal sustainable system for the hospital?
This study’s novelty and contributions are stated as the following:
Presenting a hybrid renewable solution for hospitals, as large-scale and complicated energy systems with high power demand improvement to the sustainability of the power supply.
Presenting a novel approach to improve the HOMER output results by putting the scenarios through a multi-criterion decision-making process.
Implementing a comparison of the results of economic optimization performed by HOMER and multi-criteria optimization, which demonstrated that, considering financial objectives alone, cannot optimize the system.
Presenting a new idea to implement the ISO 21929 indicators for weighting TOPSIS (Technique for Order Preference by Similarity to Ideal Solution): MCDM (Multi-Criteria Decision-Making), which is dissimilar to other studies that use pre-prepared weighting techniques.

2. Literature Review

Designing an optimal renewable energy model for social buildings, such as hospitals and health centers, has been the subject of a number of recent studies. In a study by Jahangir and Eslamnezhad et al. [5], some hybrid renewable power systems were proposed for a hospital. Calculations show that a grid-connected scenario for a hospital in Iran that includes a grid, a diesel generator, a PV (Photovoltaic) module, and wind turbines would result in a 44.2% decrease in energy costs and a 50.2% decrease in the net present cost of the system. However, the precise modeling of the hospital’s energy system and load profiles were not addressed, and the probability of network interruption was not considered.
Franco and Shaker et al. [6] found the best hybrid configuration, including renewable resources, a battery, and a diesel generator for medium-to-large healthcare services in Switzerland, particularly for those in off-grid mode. The main advantage of the proposed system was a reduction in the Levelized Cost of Electricity (LCOE). Alexis Lagrange and Miguel de Simón-Martín et al. [7] studied the ways to increase the resiliency of hospital micro-grids by defining several scenarios containing renewable energy resources, diesel generators, and energy storage. The simulations were performed using REopt® software. Based on the obtained results, the project assessed would cost USD 883,427, and USD 440,191 could be saved by the micro-grid during the lifetime of the facility, which is assumed to be 20 years. It would also increase the minimum resilience of the installation by more than 34 h. Vaziri and Rezaee et al. [8] implemented the PV/WT (Wind Turbine)/Grid configuration for a hospital in Iran. As stated in this article, the reduction in hospital costs was 2.7%, and hospital demand reduced during periods of peak loads. The provided model found a tradeoff between the charges and the satisfaction of patients and medical staff.
Akarsu and Genç [9] proposed a microgrid consisting of PV/DG/WT/Bat and hydrogen storage for residential use in Kayseri, Turkey. With a COE of USD 0.376/kWh, this hybrid system was the most economically advantageous option. Additionally, it produced the lowest level of CO2 emissions to fulfill the demands of the residential load, at a 68% renewable ratio. Hybrid systems are usually prioritized and selected economically. This method may lead to the selection of systems with weaker technical features, lower energy security, and more environmental pollution. To solve this problem, researchers have used multi-criterion or multi-objective decision-making methods to identify the optimal system. Table 1 lists some of the recent studies on the issue of decision-making and related criteria. In these studies, different approaches were used to weight the criteria, such as fuzzy-based [10], GIS based [11,12,13], AHP [14,15], SDG (sustainable development goals)-18 priorities [16], etc. According to these research, the system’s economic, technological, environmental, social, and energy security elements should be considered while choosing an ideal system. The final system may be chosen more precisely if an appropriate weight is chosen in accordance with each of the previously specified criteria. The weight of the criteria can be determined using various msethods, including analytic hierarchy process (AHP), Entropy (Shannon), and analytic network process (ANP). One of the current challenges is selecting a suitable policy for choosing the weight of criteria, without the intervention of individual opinions and based on sustainable development goals [17]. Hence, an all-around, universal criterion which encompasses all aspects of sustainable development aids in selection of the weight of each criterion.
Based on the articles mentioned in the literature review, some of the research gaps of previous studies are as follows:
  • The role of sustainability in weighting the criteria in the process of choosing the optimal hybrid energy system was not considered;
  • Comparison of the results of economic optimization and optimization based on sustainability goals has not been addressed so far;
  • The role of international standards to determine the hybrid energy system has not been investigated in previous studies.
Consequently, based on the recent studies, selecting proper weights covering all aspects of sustainability becomes a challenge if there is no accurate image of the present policies to weight criteria, or no desire to directly implicate experts’ attitudes in establishing weights. To determine the best weighting of indicators based on the unique circumstances of each region, it might be helpful to use a comparable worldwide benchmark that includes all sustainability-related factors. Finally, this study attempts to deal with issues that have not been investigated in previous studies or have been neglected.
The following sections include the description of the case study and input data, methodology, results, and conclusion, respectively. In the input data section, the specifications of the case study, environmental data, financial factors, and techno-economic features of the selected devices are stated. The power production relations, cost optimization process, TOPSIS technique, ISO weights for TOPSIS, and goal functions are examined in the methodology section. The hospital simulation output, workable hybrid scenarios with cost-effectiveness data, sensitivity analysis of the system, and MCDM by TOPSIS findings are all included in the results section.

3. System’s Definition and Input Items

The case study is the Ghiasi specialized hospital, located in Tehran, Iran (35.69° N, 51.31° E). The total area of this hospital is about 17,300 square meters on six floors, and it has more than 250 beds. The energy system of this hospital was modeled using Design-Builder Software and subsequently validated [23].
In this section, possible hybrid energy systems for the hospital, resources, component costs, financial factors, and emission penalties are studied in separate subsections.

3.1. Hybrid Energy System

HOMER Pro software (version 3.14.2) is used to identify the feasible hybrid energy systems for a given load, considering the incident solar radiation, wind speed data, electrical demand profile, and properties of selected devices in addition to financial factors.

3.2. Energy Resources

The national grid is responsible for supplying the majority of the hospital’s power demand. However, other power producers should be available to support the system in the case of grid disturbances or a power cut-off. Three parameters, including mean outage frequency, mean repair time, and repair time variability, define the grid reliability in HOMER. These items (tabulated in Table 2) are calculated based on field research by visiting the hospital and technical assistants’ statistics reports of power outages during the year. By identifying these items, HOMER Pro software generates a random chart of network cuts throughout the year (Figure 1).
Because of the high potential for solar power generation in Tehran [24,25], solar energy can be another source of power generation in the hospital. Iran is located from the 25° to 40° north latitude, in an area of the world with proper sun radiation. The average solar radiation intensity in Iran was found to be higher than the global average, and more than 280 sunny days were recorded in more than 90% of Iranian lands [26].
Wind energy is regarded as one of the system’s energy sources, due to the viability of using the wind’s capacity for generating electricity and the possibility of building wind turbines with small dimensions in the city of Tehran [26]. The yearly mean wind velocity is 5.79 m/s. The highest value of wind velocity is reached in July (7.37 m/s). Thus, the combination of power systems with wind turbines can be analyzed.
The diesel generator is another power supplier for the hospital, and operates as a backup power supplier in case of a lack of access to other energy resources. The battery bank is implemented into the hybrid system to store the extra electrical power and deliver it to the system when it is needed.
The radiation, temperature, and wind speed data of the selected region (Tehran, Iran, 35.69° N, 51.31° E) was obtained from NASA surface meteorology (Figure 2).

3.3. System’s Components

Five types of components, including a photovoltaic panel (PV), converter, battery (Bat), diesel generator (DG), and wind turbine (WT) were used to simulate the hybrid renewable configurations. It is conceivable to deploy wind turbines and PV panels for the hospital’s hybrid system due to the availability of solar and wind potential in the target area. The battery may be used for storage in the energy system as well. The components were selected based on market availability, price, and quality. Table 3 shows the economic features of these components. The selected equipment showed acceptable performance and had a reasonable price compared to others available on the market.

3.4. Simulation Model

The schematic diagram of the suggested hybrid system developed by HOMER Pro software is shown in Figure 3. This system is composed of photovoltaic modules, wind turbines, diesel generators, converters, and a battery bank in grid-connected mode. The optimization process in HOMER is carried out using six types of data, including load profile, meteorological data, device features, and economic and technical information [31], and feasible scenarios are sorted economically. Sensitivity analysis is used to find the optimum hybrid design by observing how altering design factors affects the ideal model. The ideal case study and the first system are contrasted. If the system contains storage batteries or a fuel generator, HOMER is responsible for determining the state of charge of the battery and the fuel generator operation at every step. The computation of energy balance is conducted by software in every configuration and, finally, it determines the feasibility of each configuration (i.e., any configuration that cannot meet the load under the required circumstances is infeasible) [32].
There are two usable dispatch strategies in the HOMER simulation, which are known as the load following and the cycle charging. In the case of selecting the cycle charging strategy, the load is initially met by the system’s power generation. Then, the extra generated power is used to charge the batteries. Conversely, while using the load-following strategy, only renewable resources are responsible for charging the batteries. In this research, a cycle charging strategy is implemented, and the simulation step is 60 min.

3.5. Financial Factors

The financial items involving the inflation rate, the discount rate, the project’s timespan, and the diesel fuel price are the important entries into the software for economic optimization. These items are summarized in Table 4.
The longevity of the renewable equipment determines the project’s lifetime. The project’s lifespan is expected to be 20 years, since solar panels and wind turbines are only useful for roughly 20 years, and after this time, their production will fall significantly short of the manufacturer’s prediction. Figure 4 indicates the annual power prices and the network electricity purchase rate in Iran, both of which are determined by the government. In reference to the mentioned charges, the price of energy is different in the cold and hot months. This means that, while the demand rate is high, the electricity price is twice the low demand rate [30].

3.6. Emission Penalty

To perform an environmental study of the suggested system, the quantities of emitted greenhouse gases should be measured. Considering the emission penalties for different industries is a regular policy that aids in diminishing and controlling detrimental emissions. Therefore, factory holders should pay an indicated penalty to the government for each ton of emissions. The volumes of great emissions for Iran’s power plants and the related penalties are shown in Table 5 [33].

4. Methodology

The proposed system of the hospital, consisting of conventional and renewable resources, was evaluated. This combination not only enhances the system’s reliability, sustainability, and cost-effectiveness, but also leads to more dependable optimization.

4.1. Power Production Relations

The mathematical modeling of the system’s modules is shown in Table 6.
In Equation (1), PPV rated is the rated power of the panels, fPV is the panel derating factor (3% per year), G is solar radiation (w/m2), μ is the power temperature coefficient of (0.49/°C), and Tc is the cell temperature. Furthermore, the total efficiency of the PV module is measured as 15.3%.
Based on Equation (2), the turbine’s power production is related to the power curve. In Equation (2), Vcutin and Vcutoff are the cut-in and cut-off speeds (m/s), respectively. Vrated is the wind speed (m/s) at which the turbine generates its rated power (Prated). Air density, the turbine’s power coefficient, windmill area, and the hourly wind speed V (m/s) are the main items that affect the hourly power output of a WT in a specific place.
In Equation (3), P (t) denotes the DG’s output power at each step, FD (t) is the fuel intake, and PR refers to the rated power of the generator. B and A are the constant items, considered as 0.08 L/kW and 0.24 L/kW, respectively.
In Equation (4),   P max . b is the amount of maximum charge of the battery bank, N is the number of batteries, and V and I refer to the battery’s voltage and electrical current. DOD refers to the depth of charge of the battery and Λ denotes the number of days of autonomy.
In Equation (5), Pout (t) and Pin (t), are the output power and input power of the converter, while η inv is the efficiency of the device.

4.2. Cost Optimization

Using the cost optimization method, each hybrid system is simulated via the search space, and possible ones are presented in a chart and arranged by net present cost. Minimizing the total net present cost (NPC) and the levelized cost of energy (COE) are the main bases of economic optimization in HOMER. Two fundamental financial components, NPC and COE, determine the system’s total yearly cost. NPC is the present value of installation and operating costs of the component over the project timespan, minus the present value of all the incomes that earns over the project’s lifetime and COE is the average cost per kWh of useable electrical energy generated by the system [27]. In actuality, COE is rather arbitrary, while NPC has a mathematical basis [27]. COE is defined as the average cost of useful electrical energy output of the system per kWh. This cost depends on the efficiency of the components, which is a vague and non-economic factor. On the other hand, NPC is defined as the present value of all the costs incurred over the system’s lifetime, minus the present value of all the revenue that is earned over its lifetime. Thus, NPC is more acceptable than COE as an economic metric, because the value of the COE is somewhat disputable. The same is not true of the total NPC, which is a simple mathematical concept that does not require any judgments. Hence, NPC is more dependable as an economic constraint, and is determined using the following equation.
NPC =   C T CRF   i , n
where CT is the total annualized cost ($/year), i is the yearly rate of real interest (%), n is the project’s timespan, and CRF is the capital recovery factor. These items are calculated using the following equations [17].
C T = C acap + j = 1 m C OM , j + C f + j = 1 m C R , j
C acap = C cap × CRF
CRF   ( i , n ) = i 1 + i n 1 + i n 1
Cacap defines the average yearly capital cost of each device, while Ccap shows the initial capital cost of a component, which is explained as the total installed cost of that component at the start of the project. m is the number of all devices in the mode, COM,j is the annual operation and maintenance (O&M) cost for the jth component of the system, Cf is the total annual fuel cost, and CR,j is the charge of yearly replacement for the jth component of the system.
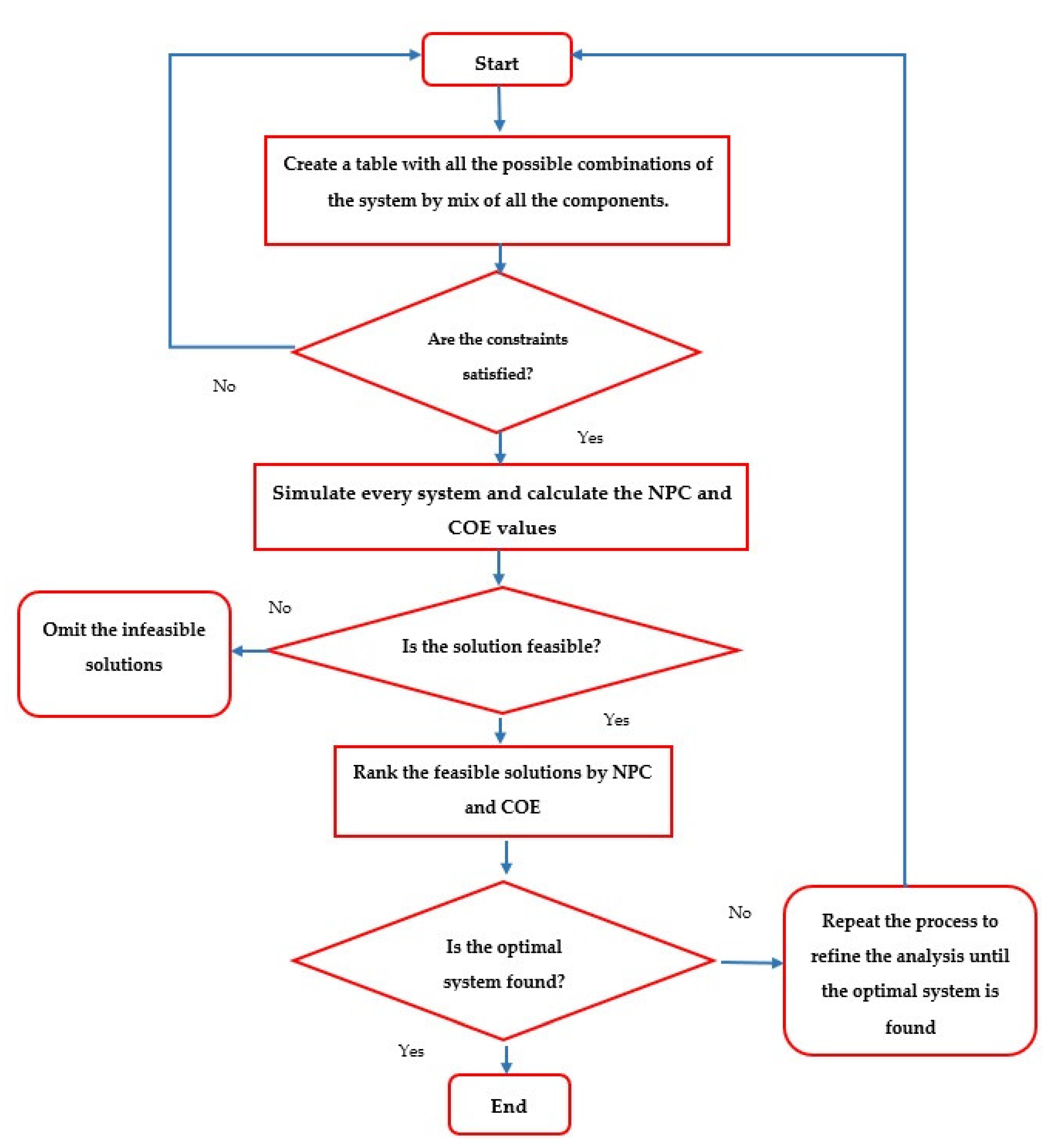
Figure 5 shows the flow chart of the general optimization procedure. The optimization process has some constraints, such as the spatial limitations to installing solar panels and wind turbines, considering the hospital’s available space. Assuming an average space requirement of 1.0 m2 for every 175 W of PV, approximately 6.0 m2 of space is required for a kilowatt. For wind turbines, the optimum spacing is set between 8 and 12 times the rotor diameter in the direction of the wind, and between 2 and 4 times in the direction perpendicular to the wind [37]. The minimal percentage of renewable energy output, which is estimated to be 5%, is another restriction. The hospital’s strategy of generating renewable energy and selling it to the grid, due to government subsidies and guaranteed purchases of renewable electricity, is the basis for taking this restriction into account. The price of sellback power is considered to be USD 0.12/kWh [28].

4.3. TOPSIS Technique for MCDM

Implementing decision-making tools, such as multi-criteria decision-making (MCDM) methods, can offer useful support to attain more sustainable solutions for complex HRES (Hybrid Renewable Energy System) problems.
An MCDM problem is described by a finite set of m alternatives, which are calculated based on n criteria. The criteria can characterize a positive or negative effect. A positive criterion is preferred to be maximized, while for negative criteria, lower values are desirable. Moreover, each criterion is assigned a weight declaring its relative significance. Therefore, the MCDM problem can be briefly represented in a matrix form, where rows and columns specify the alternatives and the criteria, respectively [38].
The TOPSIS (Technique for Order of Preference by Similarity to Ideal Solution) method is implemented for the decision-making process. This method is regularly used to solve practical decision-making problems. Because the concept is simple and easy to understand, computing is efficient, and it has the ability to measure the relative performance of decision alternatives. This method requires minimal input data, and results are easy to understand. In fact, TOPSIS is used in MCDM to resolve selection and evaluation issues in situations with a constrained number of options [38]. Applying this strategy is simple and rapid, and decision-making takes into account the relative importance of all available alternatives and criteria [38]. It evaluates the relative importance of each criterion to a group of alternatives. This approach requires that the chosen alternatives be closest to the positive ideal solution and the farthest away from the negative ideal solution. The effect of sustainability indicators on core areas of protection (stated by ISO 21929) are identified for the weighting-related criteria in decision making by the TOPSIS method. Then, the optimized hybrid energy system of hospitals is analyzed by the aforementioned MCDM as a particular case.
In general, the entire TOPSIS process can be summarized in 7 steps:
1.
Create the decision matrix consisting of M alternatives and N criteria.
a i j M × N
2.
Normalize the decision matrix:
α i j = a i j i = 1 M a i j 2
3.
Calculate the weighted normalized decision matrix. Each criterion should have its own weight so that all of them will sum up to 1.
X i j = α i j * ѡ j
ѡ j = ѡ j j = 1 N ѡ j
j = 1 N ѡ j = 1
4.
Determine the best and the worst alternative for each criterion:
X j b = max i = 1 , , M X i j
X j ѡ = min i = 1 , , M X i j
5.
Calculate the Euclidean distance between the target alternative and the best/worst alternative:
d i b = j = 1 N X i j X j b 2
d i ѡ = j = 1 N X i j X j ѡ 2
6.
For each alternative, calculate the similarity to the worst alternative. The results are our TOPSIS scores.
s i = d i ѡ d i ѡ + d i b
7.
Rank alternatives according to the TOPSIS score by descending order.

4.4. Weighting Criteria Based on ISO 21929

ISO describes a framework to improve the sustainability indicators for buildings by considering the assumption that sustainable development of buildings leads to the lowest possible negative environmental impact of their necessary functions and performance. Some of these indicators are linked with energy optimization, and are classified into four categories, including technical, environmental, economic, and energy security objectives. To use these indicators in the decision-making procedure, the effect of each indicator on core areas of protection is estimated. ISO 21929 states the potential of a primary (or direct) effect and a secondary (or indirect) effect of each indicator on the core areas of protection. Optimization objectives and the related indicators with the potential of impact on the protection areas are presented in Table 7. The number of ×s in the table points to the importance of the potential impact which means that “××” shows primary (or direct) influence and “×” shows secondary (or indirect) influence.
Weighting the criteria in the decision-making process is conducted based on how indicators affect the key areas of protection. Each criterion is linked to relevant indicators. The weights of all associated indicators are then added together to determine the weight of the criterion. The weight of each indicator is calculated based on the indicator’s potential impact on the core areas of protection. The primary effect potential of the indicator on each protection area is weighted twice as heavily as the secondary impact potential. Consequently, a method for weighting the criteria is developed. This method is defined in Equations (20) and (21).
W i = j = 1 n C j i
C j i = 2 m j i + k j i
where W i shows the weight of the ith criteria (i = 1,…,4),   C j i is the weight of the jth indicator related to the ith criterion, n is the number of indicators related to each criterion (n = 2 for environmental criteria and n = 1 for other criteria), m j i is the number of core areas with direct impact potential related to the jth indicator of the ith criterion, and k j i is the number of core areas with indirect impact potential related to the jth indicator of the ith criterion. The related weight of each criterion, based on the above method, is stated in Table 8.
To recognize the effect of considering sustainability priorities in the decision-making process, an equal weighting approach, in which all four categories have same weights, is applied. Then, the results of the two mentioned approaches are compared.
Figure 6 indicates the decision-making procedure. In the first step, the input data, including economic factors, components’ specifications, resources, and load profiles are identified. In the second step, the input data are inserted into the HOMER software, and several scenarios are achieved and sorted economically. In the third step, the related weights of objectives are calculated based on ISO 2129 priorities, and in the last step, the calculated weights are input into the TOPSIS code in MATLAB.

5. Results and Discussion

In this section, Design-Builder output results, HOMER outputs, sensitivity analysis, and MCDM results are described in separate subsections.

5.1. Simulation Outputs

Design-Builder software is able to calculate the power demand of the hospital at any time interval. Thus, the monthly load demand of the case study is attained from the Design-Builder output. These data are implemented as the input entry for HOMER Pro software to detect the hybrid renewable configurations. Figure 7 displays the average monthly required load of the hospital.

5.2. HOMER Optimization

The hospital’s current power supply system uses the grid as the primary source of electricity and a diesel generator as a backup source. The existing system’s targeted energy cost and net present cost are USD 0.0731/kWh and USD 4.54 million, respectively. Conforming to the load profile of the hospital, the hybrid energy system is modeled by HOMER Pro software. The resulting grid-connected hybrid scenarios are presented in Table 9. Five renewable hybrid systems, consisting of DG/PV/WT (S1), DG/PV (S2), DG/WT (S3), DG/PV/Bat (S4), and PV/DG/WT/Bat (S5), are presented with their related COE and NPC values.
According to the results, using renewable hybrid systems, the NPC and COE of the model decrease. The most cost-effective system layout includes a PV array, diesel generator, wind turbine, and converter (S1), with a total net present cost (NPC) of USD 3.25 million and cost of energy (COE) of USD 0.0543/kWh. The renewable fraction of this scenario is 17.4%, and the NPC and COE values are 28% and 26% lower than the current system, respectively.
The second cost-effective system is the combination of a photovoltaic array and a diesel generator. The NPC and COE values of this system were raised by 6% and 15% compared to the previous system (S1). The next recommended scenario is the combination of a diesel generator and a photovoltaic panel (S3). The fourth recommended hybrid system is the configuration of a diesel generator, photovoltaic panel, and battery (S4). The NPC and COE values of this system are 15% and 46% higher than the S1. The fifth hybrid system, which consists of a PV array, diesel generator, wind turbine, and battery, combines all of the previously mentioned components. Among the suggested hybrid scenarios, this system has the greatest NPC and COE values while also having an adequate renewable proportion. Figure 8 shows each component’s contribution to the power demand each month during the year in the optimal economic scenario (S1). According to the results, the diesel generator produces the largest share of electricity (77%). The share of PV arrays and wind turbines are 8% and 10%, respectively.
Moreover, the peak loads occur in the months of May, July, and August, when the solar radiation is convenient; the highest contribution of PV arrays to supplying electricity occurs in those months. PV arrays generate a lower amount of electricity when solar radiation is weak. The coldest months of the year, from September to February, are when this condition occurs. As a result, this is the time when solar energy’s contribution to meeting electricity demand is lowest. Furthermore, the COE, related to PVs, is estimated to be USD 0.0552/kWh. In the middle hours of the day (9–16), it can be detected that the share of PV production rises, and, consequently, the level of energy injected into the network is at the highest level. The diesel generator’s operation time is 4429 h a year, and consumes 864,417 L of diesel. Thus, it can supply 3,073,551 kWh of energy per year. Wind turbines work for 5376 hours during an average year, and produce 355,185 kW of power. Moreover, the COE related to WTs is estimated to be USD 0.0989/kWh.

5.3. Sensitivity Analysis

Based on economic theories, the interest rate and the inflation rate are directly related to each other, and the rate of interest is a reflection of the inflation trend. This fact was described as a classical theory by Irving Fisher, and is also famous as the Fisher effect in economic literature [39].
Therefore, the price of fossil fuels in Iran is lower than in many other countries due to Iran’s geopolitical conditions and the existence of traditional resources. This fact eliminates fuel contraband abroad and disregards efficiency issues. Consequently, raising fuel prices in line with international rates is one of the aims of the government [40]. This action leads to an increase in the inflation rate. Therefore, enhancing fuel price (as one of the general policies of the administration) is being deliberated, along with the inflation rate increase.
To analyze the effect of variation of the inflation rate, discount rate, and diesel fuel price on CO2 emissions and COE of the system, a sensitivity analysis is applied to the ideal scenario (S1). The range of variation of parameters is described in Table 10.
Figure 9 shows the effect of the variation of the inflation rate, the discount rate, and the fuel cost on the COE of the S1. Conforming to the results, by increasing the discount rate and fuel cost, the COE of the system rises. When the values of diesel, discount rate, and inflation rate are at their lowest levels, the cost of energy has the minimum value (USD 0.0544/kWh). Adversely, the highest value of COE (USD 0.0997/kWh) occurs at the maximum rate of inflation, discount, and diesel price. The present tariff on diesel in Iran is USD 0.1/L. Thus, considering this cost as perpetual, when the rate of discount is raised by 4%, the COE increases by 16% (Figure 10A). Increasing the price of diesel reduces CO2 emissions and increases the proportion of renewable energy, since in this scenario, diesel generators would be used less often and the transition would be made to renewable energy (Figure 10B). Considering the constant fuel price, a 4% increase in the discount rate diminishes the renewable fraction of the system (Figure 10C). Therefore, the carbon dioxide emissions increase by 6.2%. A 4% increase in the inflation rate, considering the discount rate to be constant (18%), will cause a 6% decrease in COE. The renewable fraction of the system grows by increasing the inflation rate. Consequently, the CO2 emissions, the net present cost (NPC), and the cost of energy (COE) of the systems decline.

5.4. TOPSIS Results

Homer software displays optimization results based on economic parameters, which is regarded a single-objective optimization. However, using the TOPSIS method, optimization is completed in a multi-criterion manner, considering the economic, technical, environmental, and energy security criteria. Each of these criteria is weighted based on the sustainability indicators. These criteria are classified into four related categories, as stated in Table 11. The evaluation of the alternatives mentioned in the table is based on the results obtained from HOMER optimization. These results are entered as the decision matrix (X) into the TOPSIS code in MATLAB software. The last column shows the positive (+) or negative (−) effect of the specified criterion in choosing the optimal system.
The environmental category has the highest-weighted sustainability criteria. Thus, the systems with lower emissions are more desirable in this category. The technical category, which is the second criterion in terms of weight, prefers the systems with higher renewable fractions and lower excess electricity production. Economic objectives, as the third criterion of the weighting criteria, logically indicate outcomes similar to HOMER’s cost optimization. Finally, energy security criteria lead to the selection of more diverse systems with lower diesel dependency.
The results of multi-criterion decision-making by the TOPSIS method are presented in Table 11. The score of each hybrid renewable scenario, referring to two weighting methods (explained in Section 3.4), is identified in the Table 12.
Using the equal weighting method, the fourth scenario had the best performance, but when the priority of sustainability indicators was considered, the fifth scenario had the best configuration. Given their higher cost compared to conventional energy sources, renewable energy sources are used more often when sustainability norms are the primary focus. The optimal scenario selected by the MCDM approach is S5, which has the largest renewable proportion, the most possible variety, and the lowest share of diesel generators. S4, as the second choice of TOPSIS, also has a lower share of DG compared with other scenarios. While S1 was the first choice of economic optimization by HOMER, it was the third selection of the MCDM process. This means that S1 is not a desirable system, due to its environmental, technical, and energy security aspects.
Figure 11 shows the bar chart of each scenario’s related score in both weighting methods. S2 (DG/WT) had the lowest score in both weighting methods, but was the second choice of HOMER optimization. Scenarios with lower diversity and higher shares of DG (S2 and S3) were identified as the least desirable systems in the MCDM process.
The results of MCDM optimization, by considering the sustainability priority weights, confirmed that considering cost optimization alone was not a reliable approach for selecting the best hybrid system for complex buildings such as hospitals, in terms of ignoring essential factors such as environmental features and energy security considerations. Consequently, TOPSIS provides a more general view of each scenario’s benefits and weaknesses, allowing users to make more precise assessments and choices based on the systems’ circumstances.

6. Conclusions

This study focused on applying a hybrid renewable energy system for supplying the power needs of a large hospital located in Tehran, Iran. Renewable energy sources were identified as the best choice to promote the power supply’s reliability and sustainability by considering the probability of network disturbance during peak loads. The capability of HOMER software to be developed by MCDM techniques was implemented to find the optimal hybrid scenario for the hospital. For the first time, weighting of criteria was accomplished, based on sustainability indicators developed by the International Organization for Standardization (ISO 21929:1), using method in which human intervention was minimized. Another benefit of this research, which assessed the impact of taking into account international sustainability standards on HRES optimization, was the comparison of HOMER economic optimization findings with TOPSIS multi-criteria optimization results. An inclusive sensitivity analysis of the economic factors generalized the results by considering the effects of non-fixed parameters on the system during the project’s lifespan. Consequently, the sensitivity analysis and general sustainability-based approach confirmed that the outcomes were not inclusive of the current case study, but could be simplified for further medical centers and hospitals in other places with different climate data.
The answers to the questions raised in the Introduction section are as follows:
  • The sustainability of hospital’s power supply system can be improved by employing a hybrid renewable energy system.
  • The sustainability of the hospital’s energy system is dependent on environmental, economic, technical, and energy security issues.
  • The weight of the criteria can be determined by considering the potential effect of sustainability indicators on core areas of protection, as stated by ISO 21929.
  • The system with the highest renewable fraction, maximum feasible diversity, and the lowest share of diesel generators was the best scenario chosen by the MCDM process.
The summary of this study’s most important outcomes is listed below:
  • A combination of 350 kW PV, one unit of WT (capacity = 25 kW), and a 700 kW DG is the most cost-effective system, with a total net present cost of USD 3.25 million and a cost of energy of USD 0.0289/kWh.
  • Taking the diesel fuel price as USD 0.1/L and raising the rate of discount by 4%, the COE grows by 16%, the renewable fraction drops, and CO2 emissions increase by 6.2%.
  • Comparing the results of economic optimization with MCDM optimization demonstrated that the COE increased by about USD 0.025/kWh using the MCDM approach, while a decline of more than 27% occurred in environmental impacts, and a lower level of reliance on conventional resources was achieved.
  • Based on the results, moving toward ISO indicators curtails fossil fuel intake and boosts the highest application of renewable energies.
Based on the findings of this research, electrifying the hospital with hybrid renewable energy systems is a wise decision. Our study confirms the viability and sustainability of hybrid systems when applied to complex structures with high energy demands. Implementing multi-energy systems, including renewable sources, for social buildings such as hospitals can be an incentive for the community to exert renewable technologies rather than old-style ones. It can be observed from this investigation that a hybrid renewable energy system can compensate for the deficiency of traditional systems, and can improve the reliability and sustainability of power systems, along with its role in the reduction in total emissions.
One of the limitations of this research is the uncertainty about the role of each of the eight core areas of protection mentioned in ISO 21929 in the sustainability of the whole system. The equal weights are considered for the core protection areas. Therefore, it is suggested that in future studies, the role of each of the core areas of protection in determining the sustainability of the entire energy system of medical centers should be studied.
Another limitation of this study is lack of consideration for managerial implications in the decision-making process, which should be studied by experts in the field of management who are able to implement management knowledge in later studies.
For future works, it is recommended that the results of the proposed sustainability-based criteria weighting method be compared with other weighting techniques, such as AHP, Simos, or SMART (Simple Multi-Attribute Rating Technique). Furthermore, a comprehensive review article concerning the correlation among energy systems decision-making criteria and ISO sustainability indicators is needed to spread the applicability of the suggested method to other parts of the world.

Author Contributions

Conceptualization, S.P., A.S.A. and F.R.A.; methodology, S.P. and F.R.A.; software, S.P.; validation, S.P. and F.R.A.; formal analysis, S.P.; investigation, A.S.A.; resources, S.P.; data curation, S.P.; writing—original draft preparation, S.P.; writing—review and editing, F.R.A.; visualization, S.P.; supervision, F.R.A.; project administration, F.R.A.; funding acquisition, F.R.A. All authors have read and agreed to the published version of the manuscript.

Funding

This research was funded by Iran International Science Foundation (INFS, Project number: 98003237).

Data Availability Statement

Not applicable.

Acknowledgments

The authors would like to acknowledge the Iran International Science Foundation (INFS, Project number: 98003237) for the financial support of this work.

Conflicts of Interest

The authors proclaim that they have no known conflicting financial interests or personal associations that could have appeared to affect the work stated in this paper.

References

  1. García-sanz-calcedo, J. Analysis on Energy Efficiency in Healthcare Buildings. J. Healthc. Eng. 2014, 5, 485701. [Google Scholar] [CrossRef] [PubMed]
  2. Ascione, F.; Bianco, N.; De Stasio, C.; Mauro, G.M.; Vanoli, G.P. Multi-stage and multi-objective optimization for energy retrofitting a developed hospital reference building: A new approach to assess cost-optimality. Appl. Energy 2016, 174, 37–68. [Google Scholar] [CrossRef]
  3. Sinha, S.; Chandel, S.S. Review of software tools for hybrid renewable energy systems. Renew. Sustain. Energy Rev. 2014, 32, 192–205. [Google Scholar] [CrossRef]
  4. ISO. Sustainability in Building Construction—Sustainability Indicators—Part 1: Framework for the Development of Indicators for Buildings; ISO: Geneva, Switzerland, 2011. [Google Scholar]
  5. Jahangir, M.H.; Eslamnezhad, S.; Mousavi, S.A.; Askari, M. Multi-year sensitivity evaluation to supply prime and deferrable loads for hospital application using hybrid renewable energy systems. J. Build. Eng. 2021, 40, 102733. [Google Scholar] [CrossRef]
  6. Franco, A.; Shaker, M.; Kalubi, D.; Hostettler, S. A review of sustainable energy access and technologies for healthcare facilities in the Global South. Sustain. Energy Technol. Assess. 2017, 22, 92–105. [Google Scholar] [CrossRef]
  7. Lagrange, A.; de Simón-Martín, M.; González-Martínez, A.; Bracco, S.; Rosales-Asensio, E. Sustainable microgrids with energy storage as a means to increase power resilience in critical facilities: An application to a hospital. Int. J. Electr. Power Energy Syst. 2020, 119, 105865. [Google Scholar] [CrossRef]
  8. Vaziri, S.; Rezaee, B.; Monirian, M. Utilizing renewable energy sources efficiently in hospitals using demand dispatch. Renew. Energy 2019, 151, 551–562. [Google Scholar] [CrossRef]
  9. Akarsu, B.; Serdar Genç, M. Optimization of electricity and hydrogen production with hybrid renewable energy systems. Fuel 2022, 324, 124465. [Google Scholar] [CrossRef]
  10. Nguyen, H.T.; Safder, U.; Nhu Nguyen, X.Q.; Yoo, C.K. Multi-objective decision-making and optimal sizing of a hybrid renewable energy system to meet the dynamic energy demands of a wastewater treatment plant. Energy 2020, 191, 116570. [Google Scholar] [CrossRef]
  11. Genç, M.S.; Karipoğlu, F.; Koca, K.; Azgın, Ş.T. Suitable site selection for offshore wind farms in Turkey’s seas: GIS-MCDM based approach. Earth Sci. Inform. 2021, 14, 1213–1225. [Google Scholar] [CrossRef]
  12. Karipoğlu, F.; Serdar Genç, M.; Akarsu, B. GIS-based optimal site selection for the solar-powered hydrogen fuel charge stations. Fuel 2022, 324, 124626. [Google Scholar] [CrossRef]
  13. Karipoğlu, F.; Genç, M.S.; Koca, K. Determination of the most appropriate site selection of wind power plants based geographic information system and multi-criteria decision-making approach in develi, Turkey. Int. J. Sustain. Energy Plan. Manag. 2021, 30, 97–114. [Google Scholar]
  14. Kotb, K.M.; Elkadeem, M.R.; Khalil, A.; Imam, S.M.; Hamada, M.A.; Sharshir, S.W.; Dán, A. A fuzzy decision-making model for optimal design of solar, wind, diesel-based RO desalination integrating flow-battery and pumped-hydro storage: Case study in Baltim, Egypt. Energy Convers. Manag. 2021, 235, 113962. [Google Scholar] [CrossRef]
  15. Ali, T.; Nahian, A.J.; Ma, H. A hybrid multi-criteria decision-making approach to solve renewable energy technology selection problem for Rohingya refugees in Bangladesh. J. Clean. Prod. 2020, 273, 122967. [Google Scholar] [CrossRef]
  16. Toopshekan, A.; Rahdan, P.; Amin, M.; Rad, V.; Yousefi, H. Evaluation of a stand-alone CHP-Hybrid system using a multi-criteria decision making due to the sustainable development goals. Sustain. Cities Soc. 2022, 87, 104170. [Google Scholar] [CrossRef]
  17. Salameh, T.; Sayed, E.T.; Abdelkareem, M.A.; Olabi, A.G.; Rezk, H. Optimal selection and management of hybrid renewable energy System: Neom city as a case study. Energy Convers. Manag. 2021, 244, 114434. [Google Scholar] [CrossRef]
  18. Elkadeem, M.R.; Younes, A.; Sharshir, S.W.; Campana, P.E.; Wang, S. Sustainable siting and design optimization of hybrid renewable energy system: A geospatial multi-criteria analysis. Appl. Energy 2021, 295, 117071. [Google Scholar] [CrossRef]
  19. Sitorus, F.; Brito-Parada, P.R. The selection of renewable energy technologies using a hybrid subjective and objective multiple criteria decision making method. Expert Syst. Appl. 2022, 206, 117839. [Google Scholar] [CrossRef]
  20. Singh, S.; Kanwar, N.; Zindani, D.; Jadoun, V.K. Decision making approach for assessing the suitable hybrid renewable energy based microgrid system for rural electrification in India. Mater. Today Proc. 2021, 51, 21–25. [Google Scholar] [CrossRef]
  21. Ghenai, C.; Albawab, M.; Bettayeb, M. Sustainability indicators for renewable energy systems using multi-criteria decision-making model and extended SWARA/ARAS hybrid method. Renew. Energy 2020, 146, 580–597. [Google Scholar] [CrossRef]
  22. Odoi-Yorke, F.; Owusu, J.J.; Atepor, L. Composite decision-making algorithms for optimisation of hybrid renewable energy systems: Port of Takoradi as a case study. Energy Reports 2022, 8, 2131–2150. [Google Scholar] [CrossRef]
  23. Peirow, S.; Razi Astaraei, F.; Saifoddin Asl, A.; Yousefi, H. Sustainable Backup Power Supply of a Hospital by Designing a Hybrid Renewable Energy System. J. Renew. Energy Environ. 2021, 9, 1–16. [Google Scholar]
  24. Rezaei, M.; Boushehri, A.; Bagheri Moghaddam, N. Factors Affecting Photovoltaic Technology Application in Decentralized Electricity.pdf. J. Renew. Energy Environ. 2018, 5, 27–41. [Google Scholar]
  25. Sedghiyan, D.; Ashouri, A.; Maftouni, N.; Xiong, Q.; Rezaee, E.; Sadeghi, S. Prioritization of renewable energy resources in five climate zones in Iran using AHP, hybrid AHP-TOPSIS and AHP-SAW methods. Sustain. Energy Technol. Assess. 2021, 44, 101045. [Google Scholar] [CrossRef]
  26. Firouzjah, K.G. Assessment of small-scale solar PV systems in Iran: Regions priority, potentials and financial feasibility. Renew. Sustain. Energy Rev. 2018, 94, 267–274. [Google Scholar] [CrossRef]
  27. Jahangir, M.H.; Mousavi, S.A.; Asayesh Zarchi, R. Implementing Single- and Multi-Year Sensitivity Analyses to Propose Several Feasible Solutions for Meeting the Electricity Demand in large-Scale Tourism Sectors Applying Renewable Systems; Springer: Cham, The Netherlands, 2021. [Google Scholar]
  28. Mohammadi, M.; Ghasempour, R.; Razi Astaraei, F.; Ahmadi, E.; Aligholian, A.; Toopshekan, A. Optimal planning of renewable energy resource for a residential house considering economic and reliability criteria. Int. J. Electr. Power Energy Syst. 2018, 96, 261–273. [Google Scholar] [CrossRef]
  29. Fazelpour, F.; Soltani, N.; Rosen, M.A. Economic analysis of standalone hybrid energy systems for application in Tehran, Iran. Int. J. Hydrogen Energy 2016, 41, 7732–7743. [Google Scholar] [CrossRef]
  30. Mousavi, S.A.; Zarchi, R.A.; Astaraei, F.R.; Ghasempour, R.; Khaninezhad, F.M. Decision-making between renewable energy configurations and grid extension to simultaneously supply electrical power and fresh water in remote villages for five different climate zones. J. Clean. Prod. 2021, 279, 123617. [Google Scholar] [CrossRef]
  31. Bahramara, S.; Moghaddam, M.P.; Haghifam, M.R. Optimal planning of hybrid renewable energy systems using HOMER: A review. Renew. Sustain. Energy Rev. 2016, 62, 609–620. [Google Scholar] [CrossRef]
  32. Dawoud, S.M. Developing different hybrid renewable sources of residential loads as a reliable method to realize energy sustainability. Alexandria Eng. J. 2021, 60, 2435–2445. [Google Scholar] [CrossRef]
  33. Kasaeian, A.; Rahdan, P.; Rad, M.A.V.; Yan, W.M. Optimal design and technical analysis of a grid-connected hybrid photovoltaic/diesel/biogas under different economic conditions: A case study. Energy Convers. Manag. 2019, 198, 111810. [Google Scholar] [CrossRef]
  34. Jahangir, M.H.; Mousavi, S.A.; Vaziri Rad, M.A. A techno-economic comparison of a photovoltaic/thermal organic Rankine cycle with several renewable hybrid systems for a residential area in Rayen, Iran. Energy Convers. Manag. 2019, 195, 244–261. [Google Scholar] [CrossRef]
  35. Nesamalar, J.J.D.; Suruthi, S.; Raja, S.C.; Tamilarasu, K. Techno-economic analysis of both on-grid and off-grid hybrid energy system with sensitivity analysis for an educational institution. Energy Convers. Manag. 2021, 239, 114188. [Google Scholar] [CrossRef]
  36. Zahboune, H.; Zouggar, S.; Krajacic, G.; Varbanov, P.S.; Elhafyani, M.; Ziani, E. Optimal hybrid renewable energy design in autonomous system using Modified Electric System Cascade Analysis and Homer software. Energy Convers. Manag. 2016, 126, 909–922. [Google Scholar] [CrossRef]
  37. Cong, R.G. An optimization model for renewable energy generation and its application in China: A perspective of maximum utilization. Renew. Sustain. Energy Rev. 2013, 17, 94–103. [Google Scholar] [CrossRef]
  38. Vassoney, E.; Mammoliti Mochet, A.; Desiderio, E.; Negro, G.; Pilloni, M.G.; Comoglio, C. Comparing Multi-Criteria Decision-Making Methods for the Assessment of Flow Release Scenarios From Small Hydropower Plants in the Alpine Area. Front. Environ. Sci. 2021, 9, 635100. [Google Scholar] [CrossRef]
  39. Anari, A.; Kolari, J. Dynamics of interest and inflation rates. J. Empir. Financ. 2016, 39, 129–144. [Google Scholar] [CrossRef]
  40. Mukhtarov, S.; Mikayilov, J.I.; Maharramov, S.; Aliyev, J.; Suleymanov, E. Higher oil prices, are they good or bad for renewable energy consumption: The case of Iran? Renew. Energy 2022, 186, 411–419. [Google Scholar] [CrossRef]
Figure 1. Random graph of network cuts throughout the year.
Figure 1. Random graph of network cuts throughout the year.
Energies 16 01916 g001
Figure 2. The average monthly data of (A) wind speed and ambient temperature; (B) global horizontal irradiance and clearness index.
Figure 2. The average monthly data of (A) wind speed and ambient temperature; (B) global horizontal irradiance and clearness index.
Energies 16 01916 g002
Figure 3. Schematic of the suggested hybrid system.
Figure 3. Schematic of the suggested hybrid system.
Energies 16 01916 g003
Figure 4. Grid of annual electricity tariffs in Iran [30].
Figure 4. Grid of annual electricity tariffs in Iran [30].
Energies 16 01916 g004
Figure 5. Step-by-step diagram of the general optimization procedure.
Figure 5. Step-by-step diagram of the general optimization procedure.
Energies 16 01916 g005
Figure 6. Step-by-step process of decision-making and evaluating the hybrid system.
Figure 6. Step-by-step process of decision-making and evaluating the hybrid system.
Energies 16 01916 g006
Figure 7. Average monthly load profile of the case study.
Figure 7. Average monthly load profile of the case study.
Energies 16 01916 g007
Figure 8. Share of each component in providing power demand by the S1 scenario: (A) PV production through the year; (B) WT production through the year; (C) DG power output throughout the year; (D) bar chart of monthly production by each component.
Figure 8. Share of each component in providing power demand by the S1 scenario: (A) PV production through the year; (B) WT production through the year; (C) DG power output throughout the year; (D) bar chart of monthly production by each component.
Energies 16 01916 g008
Figure 9. NPC variation by (A) increasing the nominal discount and inflation rate; (B) increasing the diesel fuel price.
Figure 9. NPC variation by (A) increasing the nominal discount and inflation rate; (B) increasing the diesel fuel price.
Energies 16 01916 g009
Figure 10. Linear plots of sensitivity analysis: (A) variation of COE by increasing the nominal discount rate; (B) variation of RF by increasing the diesel fuel price; (C) variation of RF by increasing the nominal discount rate.
Figure 10. Linear plots of sensitivity analysis: (A) variation of COE by increasing the nominal discount rate; (B) variation of RF by increasing the diesel fuel price; (C) variation of RF by increasing the nominal discount rate.
Energies 16 01916 g010
Figure 11. Each scenario’s related score in the MCDM procedure.
Figure 11. Each scenario’s related score in the MCDM procedure.
Energies 16 01916 g011
Table 1. The MCDM process used in recent studies to determine the optimal hybrid energy system.
Table 1. The MCDM process used in recent studies to determine the optimal hybrid energy system.
UsageSystemDemandMCDM Targets (Number)CountryRef
Off-grid coastal
area
WT/PV-Technical (3)
Economic (4)
Environmental (3)
Socio-political (3)
Bangladesh[15]
A reverse osmosis desalination plantPV/WT/DG (Diesel Generator)/Bat (Battery)333.15 kWEconomic (4)
Ecological (3)
Energy security (3)
Egypt[14]
Regional scaleGrid/DG/PV/WT/Bat552 kWh/yrEconomic (2)
Ecological (3)
energy security (3)
Kenya[18]
Mining industryPV/OW/CSP-Technical (1)
Environmental (2)
Economic (1)
Social (1)
United Kingdom[19]
Rural electrificationPV/WT/FC/Bat-Economic (2)
Environmental (2)
India[20]
CommunityPV/WT/FC-Resource (4)
Environmental (2)
Economic (3)
social (2)
Technical (3)
United Arab Emirates[21]
Industrial sectorPV/WT/BAT/Natural Gas600 kW peakTechnical (7)
Economic (5)
Environmental (2)
Socio-cultural (3)
Policy pillars (3)
Ghana[22]
Wastewater treatment plantPV/WT/Bat-Economics (3)
system reliability (1)
environmental (1)
Korea[10]
Rural villagePV/WT/DG/Bat/BoilerEconomic (4)
Socio-Environmental (3)
Technical (4)
Energy security (3)
Iran[16]
Table 2. Grid reliability parameters (inputs of HOMER Pro software).
Table 2. Grid reliability parameters (inputs of HOMER Pro software).
ItemUnitValue
Mean outage frequency1/year60
Mean repair timeh0.2
Repair time variability%30
Table 3. Techno-economic features of the selected components.
Table 3. Techno-economic features of the selected components.
DeviceTypePowerCapital Cost ($)Replacement Cost ($)O & M
Cost ($)
LifespanRef.
PVND-250 QCS250 W1300/kW1300/kW10 per year20 years[27]
ConverterGeneric1 kW600/kW600/kW10 per year15 years[28]
BatGeneric Li-Ion100 kWh30,00030,000600 per year10 years[5]
DGGeneric Medium Genset0–700 kW
(with the step of 100)
1000/kW900/kW0.02 per hour15,000 h[29]
WTEO25 class lll25 kW50,00045,000300 per year20 years[30]
Table 4. Economic entries of HOMER optimization.
Table 4. Economic entries of HOMER optimization.
ItemValueRef
Inflation rate (%)15[33]
Discount rate (%)18[33]
Life time of project (years)20
Diesel fuel price ($/L)0.1[34]
Table 5. The quantities of emissions for Iran’s power plants [33].
Table 5. The quantities of emissions for Iran’s power plants [33].
Kind of EmissionValue (g/kWh)Penalty of Emission ($/ton)
Carbon Dioxide (CO2)660.652.86
Carbon Monoxide (CO)0.6254
Unburned Hydrocarbons (UHC)180.1860
Nitrogen Oxides (NOX)2.38171.5
Sulfur Dioxide (SO2)1.66521.5
Particulate Matter (PM)0.121228.6
Table 6. Power producer equations.
Table 6. Power producer equations.
DevicePower Production RelationsEquation NumberRef
PV p pv =   Y pv f pv   G T G T   STC 1 +   μ T c T c   STC (1)[35]
WT P w = { o ; v v catin   or   v > v cutoff p r a t e d v r a t e d 3 v c u t i n 3 . v 3 v c u t i n 3 v r a t e d 3 v c u t i n 3 . P rated    ; v cutin v   v rated P rated ;        v rated v   v cutoff (2)[32]
DG F D t = A . P R + B . P t (3)[27]
BAT P max . b = N batt   . V batt .   I max . Λ DOD (4)[36]
Converter P out t = η inv . P in t . (5)[34]
Table 7. Related indicators to optimization objectives with impact potential on the protection areas.
Table 7. Related indicators to optimization objectives with impact potential on the protection areas.
AspectCore IndicatorsCore Areas of Protection
EcosystemNatural ResourcesHealth and
Well-Being
Social EquityCultural HeritageEconomic ProsperityEconomic Capital
EnvironmentalGlobal warming potential × × - × × - × -
Ozone depletion × × - × -- × -
TechnicalAmount of non-renewable resource utilization × × × --- × -
EconomicLife cycle costs----- × × ×
Energy securityIndicator measures the sub-aspects of safety against the results of simulations -- × × --- ×
Table 8. Weights of MCDM for each criteria.
Table 8. Weights of MCDM for each criteria.
iCriteriajmjkjCjWiEqual Weight
1Environmental113591
2124
2Technical112441
3Economic111331
4Energy security111331
Table 9. The technical and economic data of possible hybrid scenarios.
Table 9. The technical and economic data of possible hybrid scenarios.
ScenarioPV
(kW)
DG (kW)BatteryConverter (kW)WTNPC (M$)COE ($/kWh)Renewable Fraction (%)
Current system-700---4.540.07310
PV/DG/WT (S1)350700-25013.250.054315
PV/DG(S2)350700-250-3.450.062312.1
DG/WT (S3)-700--13.680.07241
DG/PV/Bat (S4)3506001230-3.740.079514.3
PV/DG/WT/Bat (S5)340600122013.850.079317.4
Table 10. The range of parameter changes in sensitivity analysis.
Table 10. The range of parameter changes in sensitivity analysis.
ParameterVariation
Discount rate16–20%
Inflation rate13–17%
Diesel fuel price0.1–0.4 $/L
Table 11. Decision matrix of TOPSIS, including categories and related criteria.
Table 11. Decision matrix of TOPSIS, including categories and related criteria.
Category S1
PV/DG/WT
S2
DG/PV
S3
DG/WT
S4
DG/PV/Bat
S5
PV/DG/WT/Bat
Effect
TechnicalEXel (kWh/y)13,19113,79396815,29817,451
RF (%)1512.1114.317.4+
Unmet load (%)0.01560.01580.03730.02390.0239
EconomicCOE ($/kWh)0.05430.06230.07240.07950.0793
NPC (M$)3.253.453.683.743.85
IC (M$)1.811.310.751.221.26
OC ($/y)167,234200,944245,541216,295214,306
Environmental
(kg/y)
CO22,873,2882,851,1332,816,3852,218,7302,213,512
NOx45814631559245584520
SO271017048698355045490
PM231233282230228
Energy securityDiversity32234+
Diesel dependency (L)863,733704,861569,018429,102431,611
Capacity shortage (%)0.05100.05140.05930.07370.0710
Table 12. System’s sustainability score in MCDM process.
Table 12. System’s sustainability score in MCDM process.
ScenarioEqual WeightsISO Priority Weights
PV/WT/DG/Bat (S5)0.2294 0.2492
PV/DG/Bat (S4)0.2622 0.2254
PV/WT/DG (S1)0.2246 0.1869
WT/DG (S3) 0.2054 0.1800
PV/DG (S2) 0.1721 0.1611
Disclaimer/Publisher’s Note: The statements, opinions and data contained in all publications are solely those of the individual author(s) and contributor(s) and not of MDPI and/or the editor(s). MDPI and/or the editor(s) disclaim responsibility for any injury to people or property resulting from any ideas, methods, instructions or products referred to in the content.

Share and Cite

MDPI and ACS Style

Peirow, S.; Razi Astaraei, F.; Saifoddin Asl, A. Techno-Economic and Environmental Assessment of a Hybrid Renewable Energy System for a Hospital Using Multi-Criteria Decision-Making Method. Energies 2023, 16, 1916. https://doi.org/10.3390/en16041916

AMA Style

Peirow S, Razi Astaraei F, Saifoddin Asl A. Techno-Economic and Environmental Assessment of a Hybrid Renewable Energy System for a Hospital Using Multi-Criteria Decision-Making Method. Energies. 2023; 16(4):1916. https://doi.org/10.3390/en16041916

Chicago/Turabian Style

Peirow, Setare, Fatemeh Razi Astaraei, and Amirali Saifoddin Asl. 2023. "Techno-Economic and Environmental Assessment of a Hybrid Renewable Energy System for a Hospital Using Multi-Criteria Decision-Making Method" Energies 16, no. 4: 1916. https://doi.org/10.3390/en16041916

APA Style

Peirow, S., Razi Astaraei, F., & Saifoddin Asl, A. (2023). Techno-Economic and Environmental Assessment of a Hybrid Renewable Energy System for a Hospital Using Multi-Criteria Decision-Making Method. Energies, 16(4), 1916. https://doi.org/10.3390/en16041916

Note that from the first issue of 2016, this journal uses article numbers instead of page numbers. See further details here.

Article Metrics

Back to TopTop