Next Article in Journal
Implementation of Blockchain Technology in Waste Management
Previous Article in Journal
Ignition Delay and Burning Rate Analysis of Diesel–Carbon Nanotube Blends Stabilized by a Surfactant: A Droplet-Scale Study
 
 
Font Type:
Arial Georgia Verdana
Font Size:
Aa Aa Aa
Line Spacing:
Column Width:
Background:
Article

Empowering Low-Income Communities with Sustainable Decentralized Renewable Energy-Based Mini-Grids

1
Department of Energy Systems Engineering, Faculty of Engineering, Koforidua Technical University, Koforidua P.O. Box KF 981, Ghana
2
Discipline of Engineering and Energy, Murdoch University, Murdoch, WA 6150, Australia
*
Authors to whom correspondence should be addressed.
Energies 2023, 16(23), 7741; https://doi.org/10.3390/en16237741
Submission received: 28 September 2023 / Revised: 14 November 2023 / Accepted: 20 November 2023 / Published: 23 November 2023
(This article belongs to the Section A: Sustainable Energy)

Abstract

:
With less than seven years before the UN’s Sustainable Development Goals deadline, the race is on to achieve universal access to affordable, reliable and modern energy services in low-income communities in developing countries. These communities are mostly distant from central grids and economically suitable for off-grid mini-grid systems. Data suggest that these mini-grids are not sustained and often fail after a few years of operation. The authors investigated the challenges of an existing mini-grid system in Ghana and proposed measures to overcome them. Field surveys with expert stakeholders and users of the system were conducted to examine the challenges. The results showed that 98% of the residents use power for domestic purposes. The inability to pay for the power consumed was the highest-ranked challenge the users faced followed by power quality issues. From the expert stakeholders’ perspectives, economic challenges were the most significant barriers with a mean score range of 3.92 to 4.73 on a 1–5 Likert scale, followed by political challenges. The researchers propose that implementers must optimize non-hardware costs and promote local component manufacturing to address these economic challenges. In addition, we suggest that the government review the government-driven policy and involve the private sector.

1. Introduction

Electricity generation is a significant contributor to global emissions, but it also plays a pivotal role in driving economic development and is a catalyst for achieving the Sustainable Development Goals (SDGs). It emphasizes the pressing need to produce electricity that is clean, affordable, accessible and reliable. However, a significant population remains without access to electricity in developing countries, particularly in Sub-Saharan Africa (SSA).
According to 2020 data released by the World Bank, the world’s urban and rural electrification rates were 97.2% and 82.5%, respectively, whereas, in SSA, the rates stood at 48.2% and 28.5% [1]. This is particularly concerning as 59% of the population of SSA reside in low-income rural areas. The World Bank predicts that 8% of the global population will not have access to electricity by 2030, with 90% of this percentage being in SSA [2]. With the deadline for universal energy access quickly approaching, a significant shift in approach is necessary to accelerate rural electrification in SSA.
Rural areas in SSA are characterized by their remoteness and isolation from the central grid. The economic and technical implications of extending the grid make off-grid solutions a better option [3,4]. Historically, these residents use fossil-fueled generators to provide necessities such as lighting, phone charging and operating televisions. Recent efforts by national and international agencies have propagated solar home systems (SHS) to power individual households.
However, renewable energy (RE)-based mini-grids have attributes that transcend both conventional generators and SHS systems. Firstly, they can be used to operate small-scale businesses without significant environmental ramifications [5]. The cost of critical components, such as solar modules, has declined recently, making mini-grids competitive against conventional diesel-fueled generators. The International Renewable Energy Agency estimates that between 2010 and 2017, the price of solar modules declined by 73% [6]. Moreover, mini-grids provide a pathway to connect the grid when it finally arrives at the location [7]. Despite the potential benefits of RE-based mini-grids in low-income communities, their deployment faces several challenges that derail their sustainability.
Several studies have been conducted in SSA to address the challenges of RE-based mini-grids. Mugisha et al. [8] examined the challenges to off-grid solar systems in Kenya, Rwanda and Ethiopia. The main challenge they discovered relates to financial constraints on the part of users and private developers. The study revealed that most rural residents in the three countries could not pay for the actual cost of electricity, and private developers needed more capital to invest in such ventures. Ainah and Folly [9] reviewed the challenges and solutions for successful micro-grids in SSA. Their study showed that the lack of skilled labor, regulatory hurdles and lack of financing options are the key issues affecting the sector in SSA. Akinyele et al. [10] used the social, technical, economic, environmental and policy (STEEP) model to examine the failure factors of micro-grid systems in remote communities in Nigeria. Several factors were identified as part of the results; however, they were not ranked to help policy makers choose the most pressing issues to concentrate on. Azimoh et al. [11] used field observations, empirical evidence and interviews to assess factors that influence mini-grid systems in Namibia. However, the researchers focused on only the socio-economic and techno-economic factors.
Bukari et al. used the analytic hierarchy process (AHP) to examine barriers to mini-grid deployment in Ghana [12]. However, they did not evaluate legal challenges, which are integral to the success of the systems. Ackah et al. assessed the ownership, management and performance dynamics of Ghana’s transition to RE mini-grids [13] but they focused on only the regulatory and fiscal situation. Korzhenevych and Owusu [14] used survey data from the five existing mini-grids in Ghana to estimate users’ willingness to pay. They found out that they are willing to pay 5 USD/month, twice the current tariff, for high-quality services. Other relevant studies on the challenges of mini-grid deployment in SSA are shown in references [15,16,17,18,19].
Similar studies have been conducted in other regions. Numata et al. [20] analyzed the barriers to RE-based mini-grid deployment in Myanmar. They recommended that for such systems to be sustainable, one must look beyond economic/financial issues. A systematic review by [3] revealed that rural electrification projects will likely succeed when the community is engaged. Further evidence from the research suggests that community-owned mini-grids are considerably cheaper than publicly owned-systems. Alam and Bhattacharyya [21] conducted a study in the coastal areas of Bangladesh. They discovered that electricity tariff structure is the most crucial challenge for successfully deploying decentralized hybrid mini-grids. In addition, they argued that an efficient revenue mobilization strategy is required to ensure project sustainability.
The motivation for this study stems from the quest to identify measures to ensure sustainable mini-grid development and apply our findings in other countries in SSA to achieve 100% electrification by 2030. The research aim is to provide new insights for deploying sustainable mini-grids by investigating the challenges faced by an existing mini-grid system in Ghana and propose practically sustainable solutions.
The following research questions guided the authors to achieve the aim of the study:
  • What challenges most affect the smooth deployment of mini-grid systems in low-income communities in Ghana?
  • What measures can be adopted to resolve these challenges to foster sustainable projects in the future?
Mini-grid development in Ghana took off after the Renewable Energy Act (LI 832) was passed by an Act of Parliament in 2011 [22]. The Government of Ghana (GoG) committed to use mini-grids to bridge the electricity deficit by extending them to the over two million residents on islands situated along the Volta River and isolated areas [23]. The GoG adopted a top-down approach to deploy mini-grid systems in the country. A two-page policy document published by the Ministry of Energy stated categorically that all mini-grids for remote settlers would be owned and managed by the public utilities [12]. Private sector participation is limited to engineering, procurement and construction of the systems [24].
Currently, five publicly owned mini-grid systems are operational in the country. As part of a pilot study, the World Bank sponsored installing these projects in five communities living along the Volta Lake [25]. Table 1 shows the locations and technical details of the systems.
Ghana’s Energy Commission released the Renewable Energy Master Plan (REMP) in 2019 with ambitious strategies and targets tailored toward meeting SDG goal 7. In the report, the government plans to deploy 300 mini-grids systems by 2030 [26]. This giant leap from five systems to three hundred necessitates the need to have an enabling environment to ensure that the systems do not fail like in other jurisdictions and can be sustained for a longer period. This serves as the premise for this study.
There have been several studies conducted in Ghana that have used different types of ranking methods to analyze challenges of the RE sector. Within the last three years, Agyekum et al. [27] used the multi-criteria decision-making approach to analyze critical challenges of the RE sector environment. Asante et al. [28] applied the multi-objective optimization based on ratio analysis (MULTIMOORA) integrated with the evaluation based on distance from average solution (EDAS) method to rank barriers and sub-barriers to RE adoption in Ghana. Mahama et al. [4] ranked the challenges of RE development and deployment in Ghana from developers’ perspectives based on a survey.
This study differs from previous research by specifically focusing on the development of mini-grids, rather than addressing the RE sector as a whole. Previous studies, such as Nuru et al. [29] examined the barriers to the deployment of solar mini-grids in rural islands, but only through the lens of socio-technical barriers. Bukari et al. used the AHP to examine barriers to mini-grid deployment in Ghana [12]. However, they did not evaluate legal challenges which are integral to the success of the systems. The unique aspect of this research is that it takes a comprehensive approach to these challenges and investigates the challenges in a holistic way. The political, economic, social, technical, legal and environmental (PESTLE) framework was used as part of the methodology to achieve this aim. To the best of our knowledge, no such study on the challenges of mini-grids in Ghana has been conducted using the PESTLE framework.
This paper has five sections. Section 2 highlights the methods adopted to meet the objectives, while Section 3 delves into the findings. In Section 4, a discussion of the findings is presented. Finally, Section 5 presents the conclusions and policy recommendations.

2. Methods

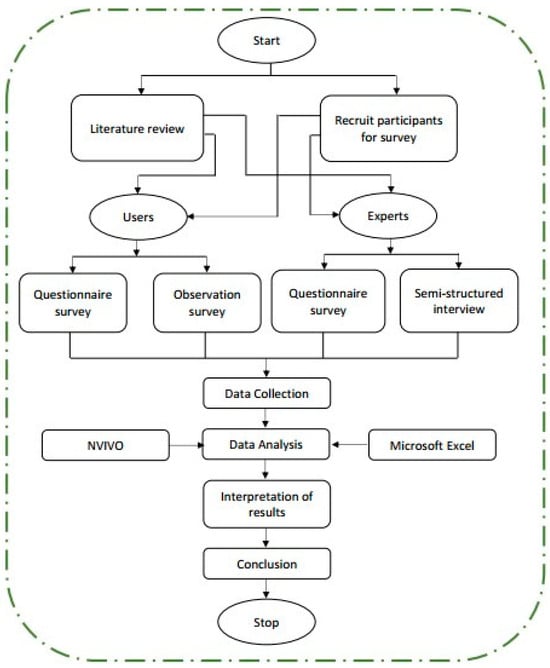
The authors conducted a literature review and surveys (questionnaires and interviews) to accomplish the objectives of this study. These methods were adapted from a framework proposed by [30] and utilized by [29]. This section elaborates on the approach used to collect the data and how it was analyzed, as illustrated in the flowchart summary in Figure 1.

2.1. Survey with Key Expert Stakeholders

A two-part questionnaire was designed to establish the participants’ demographics and rank the challenges that inhibit the growth of the RE-based mini-grid industry in Ghana on a Likert scale (Table 2). These challenges were identified through the literature review and categorized under the PESTLE framework.
The PESTLE framework has previously been used to conduct RE-related studies. It is suitable for assessing the macro-environment of the energy sector. Cholewa et al. [31] used it to assess the obstacles and challenges to RE and a sustainable energy transition in Azerbaijan and Poland. They concluded that, despite the problems, RE can be developed in Poland if there are friendly legal regulations, financial subsidies, local producers of RE installation and education of society. In relation to Azerbaijan, they concluded that support from foreign developmental partners is key. De Sousa et al. [32] assessed the macro-environment’s influence on electric and hybrid vehicle development in Brazil using PESTLE. The results showed that technological and ecological segments were the leading positive influencers while political and legal segments were positive forces for the sector. In dissecting RE energy cooperation between China and Philippines, Li et al. used the PESTLE approach to investigate the challenges and perspectives in each country. Other studies that used the framework are found in [33,34,35,36,37].
Within the context of SSA, Kansongue et al. [38] used PESTLE and SWOT to analyze the impact of RE development in Togo. The results indicated that though RE development had seen some improvement in the country, a long-term solution to the high capital costs must be sought. Thomas et al. [39] used the framework to assess the barriers to the provision of solar home systems in refugee camps in Rwanda. More recently, Nyarko et al. [39] used PESTLE and AHP to assess the challenges of mini-grid development in Ghana. A pairwise comparison conducted by experts in the field showed that economic challenges were the greatest impediment to Ghana’s mini-grid growth.

Data Collection and Analysis

The researchers selected expert stakeholders involved in the design, implementation, policy formulation and research of mini-grids in Ghana for the survey. People with a recognized reputation and outstanding scientific achievements such as published scientific papers in high quality journals in the field of sustainable renewable energy were chosen as participants. To cover the policy and regulation part, government/international development agencies were also selected. To ensure the survey sample was representative, the researchers combined stratified random sampling and snowball sampling techniques to select expert stakeholders involved in various aspects of mini-grid projects in Ghana. The stakeholders were divided into four categories: academic researchers, government/developmental agencies, RE consultants, and private sector companies. The identified experts were invited to participate in the survey via electronic mail.
A structured questionnaire (Appendix A) was sent to those who consented to participate. Furthermore, as a supplement to the quantitative data collected using the questionnaire, the authors interviewed key stakeholders who gave their consent. The questions were designed to allow the participants to elaborate on the structured questions and give their expert opinions on strategies that can be adopted to overcome these challenges. The interview session was face-to-face and the questions were semi-structured, opened-ended, and categorized using the PESTLE framework. However, the questions were flexible, and the participants were allowed to introduce new ideas. With the participant’s consent, the interviews were audio recorded, and the transcripts were returned to them for endorsement. The transcripts were then analyzed using the NVIVO version 1.7.1 software by generating codes based on predetermined nodes using the word frequency function and iterative content analysis of the transcripts.
Microsoft Excel version 2308 was used to analyze the quantitative data. The challenges were compared by finding the mean score ranked by each expert group. The mean score, n, was calculated using the formula
n = Σ f x / Σ f
where f = frequency and x = numerical value of the Likert scale
The results were presented using radar charts.

2.2. Field Survey of Users of the Mini-Grid System

This subsection presents a description of the study area, details of the mini-grid system installed at the site and the methods used to collect primary data from users of the mini-grid system.

2.2.1. Study Area and System Description

Pediatorkope is an island community in the southeastern part of the Greater Accra region of Ghana. It is part of the Dangme East District with coordinates (5°48′35″ N, 0°37′11″ E) [40]. As shown in Figure 2, the island formed on the Volta River is close to an estuary where the river meets the Gulf of Guinea.
Figure 3 illustrates that the energy source of the mini-grid system is a PV/wind combination with a diesel generator as backup. One hundred and fifty-six modules produce 75% of the energy demand, while the remaining is derived from the wind turbine. The technical specifications of the balance of the system are shown in Table 3. Ten Studer VT80 PC charge controllers control the state of charge and discharge of a 3523 Ah battery bank.

2.2.2. Population, Sampling Method and Sample Size

The study targeted residents connected to the system at the start of 2022. Data from the utility showed that a population of 154 was connected. The sample size, n, was calculated using the formula
n = N x N 1 E 2 + x
and
x = Z c / 100 2 r 100 r
where n = sample size, N = population, r = fraction of responses of interest, Z(c/100) = critical value for the confidence level and c, E = margin of error.
Using a 95% confidence level, a 50% acceptance rate and a 5% margin of error, the sample size calculated was equal to 112 customers. The respondents were sampled from the seven clusters of communities that reside on the island. Sixteen separate customers were randomly selected from each of the seven clusters to make a total of 112 participants.

2.2.3. Data Collection and Analysis

The research team designed a three-section structured questionnaire (Appendix B) to collect data from the residents who consented to participate in the survey. The first section aimed at collecting demographic data such as gender, income, employment and education level of the respondents. The second section involved interacting with the participants to determine their daily energy consumption. In the final section, on a Likert scale, the participants ranked a set of challenges identified from the literature associated with using the mini-grid system. During the field survey, the research team visually observed technical and non-technical practices at the site and documented their observations. The data were collated, coded and analyzed with Microsoft Excel version 2308, and the results were presented using tables, charts and graphs.

3. Results

3.1. Survey of Expert Stakeholders

This subsection presents the quantitative and qualitative results from the expert stakeholder survey.
The authors invited sixty experts from the four abovementioned groups to participate in the survey. However, forty-one participants accepted the invitation, representing a 68.3% response rate. The classification of the experts involved in the survey is shown in Table 4. Furthermore, nineteen experts consented to participate in an interview.

3.2. Political Challenges

Figure 4 shows how the experts ranked political challenges to mini-grid implementation in Ghana. It shows that project abandonment after a change of government was the strongest hindrance to the successful deployment of RE-based mini-grids in rural communities in Ghana. With this challenge, only experts from government agencies ranked it below 4.0.
Some respondents asserted during the interview that the notion of the opposition taking credit for starting a project is the main reason projects are abandoned after a change of government. An academic stakeholder suggested that it is imperative to move away from individual political manifestos and adopt a national development plan that will be adopted by any government that comes to power. Another interviewee stakeholder shared this sentiment, claiming that an autonomous national body should oversee any government in power to check that they conform to the plan. Furthermore, they pointed out that such a body should have legislative backing to execute its mandate effectively.
Corruption and nepotism were the second-highest-ranked challenge. As shown in Figure 4, the mean score was similar among the expert groups. The top-down approach adopted by the GoG to develop RE mini-grids in Ghana is a policy that attracted conflicted comments from the interviewees, with some arguing that it can contribute to corruption. However, some participants rebutted this and claimed it was a good policy.
A participant from the RE consultant group said:
//…The rural electrification project is a policy that is designed to help the rural community to get access to electricity. Government can control such an initiative better…//
Another interviewee agreed it is a good policy but with a caveat. He highlighted the need for a common trade-off in policymaking, especially when providing essential services such as electricity. He said:
//…Electricity was extended [to] many places in Ghana not necessarily because they can pay. In that regard, I think the government being in charge simplifies things. The downside is that as long as the government is there, there are always inefficiencies…//
A lack of coordination among government agencies and an inadequate long-term electrification strategy received lower but largely dispersed ratings from the expert groups.

3.3. Economic Challenges

The respondents perceived economic challenges as the most significant among the other PESTLE challenges. This is evident from the mean score range of 3.92 to 4.73, with high upfront capital cost as Ghana’s biggest hurdle to implementing RE-based mini-grids. Notably, RE consultants and staff of RE companies see these challenges as more significant than academics and policymakers, as shown in Figure 5. An expert from the RE consultant group opined that
//…a key element is the initial cost of investment. If the capital cost can be reduced with subsidies it can be sustainable…//
Figure 5. Radar chart showing the mean scores of economic challenges ranked by key stakeholders.
Figure 5. Radar chart showing the mean scores of economic challenges ranked by key stakeholders.
Energies 16 07741 g005
Another expert stated that:
//…Even solar panels, which were historically going down in terms of cost, through the pandemic, the prices went up…//
The survey showed that all the experts believe the lack of long-term subsidies/funds strongly hinders RE-based mini-grids in Ghana. The experts emphasized during the interviews that the lack of long-term subsidies/funds negatively impacts the sustainability of mini-grid systems. Creditors are mostly skeptical about the long-term sustainability of such ventures and afraid debtors will default on loan repayments. An expert from the RE consultant group said:
//…The project must be bankable, which is sometimes an issue with this off-grid mini-grid…//
Another interviewee disclosed that:
//…With financing organization, because the RE is a little dicey and has not fully developed in the country, the conditions these banking institutions give are very stringent…//
Currency instability is another challenge that was ranked highly by the stakeholders, with RE consultants and companies allocating higher scores than academics and government agencies. Market size and return on investment are not strong factors hindering mini-grid growth in Ghana’s rural areas as demonstrated by the low scores they received from the participants.

3.4. Socio-Cultural Challenges

Compared to political and economic challenges, socio-cultural challenges generally received lower scores. As depicted in Figure 6, except for the score given to poverty by RE consultants, the average rating of all the challenges was below 3.5. The findings suggest that RE consultants and staff of RE companies perceive social challenges as a significant obstacle to consider than academics and government agencies possibly because the former are more actively involved with the residents than the latter.
Deficiencies in human resources to operate and manage the systems on site is a major challenge that the experts ranked highly. The graph shows three expert groups strongly believe it hinders mini-grid sustainability in rural Ghana. The survey also showed that respondents strongly view residents’ inadequate involvement in the project’s planning and implementation as a significant social challenge.
The interviewees stressed the importance of involving community members in implementing mini-grid systems in rural areas. An academic said:
//…I think that the community should be part of the project development process. This will enable them to own the project; it becomes a community project so that there will be substantial patronage….//
Some interviewee stakeholders familiar with pre-feasibility studies stressed that residents were involved in determining the appliances they planned to use when connected to the system. However, after the connection, the residents acquired additional appliances beyond what was initially discussed. This placed stress on the system. An expert from the RE consultant group stressed that
//…if you solely depend on what they are giving you, then you will be thrown [off]. Some also use more than what they said they would use…//
RE consultants and the RE company groups identified poverty as the most significant social challenge. The interviewees also noted that poverty is a major issue that leads to the residents’ inability to pay for the electricity generated from the RE-based mini-grids. An interviewee shared the following thoughts:
//…For bankability, it depends on who the end user is and the ability and willingness to pay. With mini-grids, the end users are usually rural dwellers, and we can say that they are the type of clients who are not easily able to pay in the first place…. //
On average, social acceptance and the education gap received the lowest rating among the socio-cultural challenges. The mean ratings were dispersed among the various expert groups in both cases. However, some respondents recommended that RE and climate change mitigation is included in the curriculum at the basic level to foster social acceptance of the technology.

3.5. Technical Challenges

Figure 7 illustrates how the respondents ranked technical challenges to mini-grid development in rural Ghana. Overall, technical challenges were rated between 2.45 and 3.64. Averaged across the expert groups, operation and maintenance issues were ranked the most significant challenge.
Several interviewees pointed out that high maintenance cost is one of the major operational issues. One informant disclosed that the cost of maintaining the plant is higher than the revenue collected from it.
//…the cost of maintaining is even far higher than the revenue that is collected from the plant…//
According to one interviewee, most components are procured from outside the country, referring to energy meters as a case in point.
//…For instance, when the meters trip due to a lightning strike, they are sent from Ghana to the manufacturer in another country for restoration…//
An interviewee expert explained to the researchers that the Volta River Authority (VRA) is responsible for the operation and maintenance of the system but has employed the services of a resident as a caretaker. He reports complaints and faults that occur to the engineering team. However, the cost incurred to mobilize experts to address faults and conduct regular maintenance on the system makes it financially unsustainable. Hence, the maintenance team visits the site when several complaints are lodged for them to tackle immediately.
//…If there are issues, the caretaker does not have the technical know-how, so he would have to call VRA, and VRA would have to send somebody from Accra…//
From the implementer’s perspective, technical training is needed for caretakers to resolve minor technical issues. This can reduce maintenance costs and improve the sustainability of mini-grid projects by ensuring that skilled individuals within the community can provide technical support.
//…For the sustainability of some of these projects, monitoring and maintenance are very important on-site. If we have a technician that has been trained and then has been stationed at these sites, I believe that, for now, that will help in the sustainability of the project…//
Experts from RE companies and academia gave lower ratings for incompatible components with local conditions, with both groups giving an average score of 2.17 on the Likert scale. However, RE consultants and government agency workers provided a higher rating.

3.6. Legal Challenges

The survey revealed that complex and bureaucratic licensing procedures were ranked as the worst legal challenge to mini-grid development in rural communities across the expert groups. With mean scores of 4.17 and 4.0, respectively, academia and employees of RE companies gave the highest rankings to this challenge.
The interviewees shared with the research team that the complexity and bureaucracy in acquiring a license to operate an RE company in Ghana is usually frustrating and deters investors from venturing into the sector. An interviewee disclosed to the researchers that:
//…I know investors who have come in, just trying to get a permit for about two years, three years now, but the permit is not complete…//
One respondent offered a solution for handling cumbersome licensing procedures by suggesting that an online-based application is implemented. He said:
//…We need to move toward the paperless form of application because the paperwork is cumbersome…//
An unworkable tariff is another significant challenge of mini-grid deployment, as indicated by all four expert groups and shown in Figure 8. Most respondents believed that the current structure of the tariff regime makes mini-grid development unsustainable. A technical expert mentioned that the concept would only be sustained if users could afford a realistic electricity price.
One expert declared that:
//…Ideally, everybody should be paying the true cost of electricity…//

3.7. Environmental Challenges

Figure 9 shows the scores awarded to environmental challenges to mini-grid deployment in rural Ghana. Overall, environmental challenges were the least-ranked in the framework of PESTLE. The chart shows that government agencies awarded the highest scores, followed by employees of RE companies. The chart also shows that government agencies awarded high scores for land use change issues. According to an informant from the interview, the Ministry of Energy and the local community leaders had to plead with the owners of the land before it was released for the project.
Geographical constraints were ranked evenly, whereas there were discrepancies in the other three categories. RE companies and academics ranked highly the lack of an energy resource map as a challenge, whereas academic and consultant groups ranked it low. Experts from academia awarded the least scores with minimum and maximum mean scores of 1.82 and 2.45, respectively, across the various environmental challenges.
83.3% of the interviewees viewed environmental challenges as the least contributing factor to mini-grid failure in rural communities. However, they stressed the importance of having end-of-life disposal strategies in place to avoid environmental degradation when the systems are decommissioned.

3.8. Field Survey of Mini-Grid Users at Pediatorkope

3.8.1. Demography

The demographic statistics of the respondents are shown in Table 5. Males dominated the gender distribution, while 99.13% were 20 years or older. A total of 4.35% of the respondents had not received any formal education. The table shows that a large percentage of respondents were earning wages below the national daily minimum wage of GHS 14.88 (GHS 446.4 monthly) [41].
These are mainly workers in the informal sector without a regular source of income. The formal sector workers constitute teachers and nurses working in public schools and health clinics, respectively.

3.8.2. Energy Use Profile

The level 1 energy audit revealed that the respondents consumed 170.7 kWh of electricity from the mini-grid system daily. The analysis showed that the electricity was mainly used to power domestic appliances, as depicted in Figure 10. Among the equipment surveyed, only 1.62% were used for commercial purposes. Lighting, refrigeration and ventilation were the top three energy-consuming applications constituting 69.6% of the daily electricity consumption.
Classification of household appliances according to the tiers shown in Figure 11 indicates that the highest share of respondents falls under Tier 2. Though users in Tier 2 make up 11.4% more of the respondents than those of Tier 4, they consume less energy.

3.8.3. Rank of Challenges Users of the Mini-Grid System Face

Figure 12 shows how the customers ranked the challenges they faced using the mini-grid system based on a Likert scale of 1 (not a significant challenge) to 5 (a significant challenge). The ranking resulted in reasonably similar mean scores for each of them, with the inability to pay bills as the highest-ranking challenge, having a mean score of 3.1.
A cost analysis shows that the highest share of respondents pay between eleven to twenty GHS monthly for electricity, as shown in Figure 13. Due to the extreme variation between the lowest and highest cost of electricity, a median value was used to indicate the measure of the central tendency of the data. From Figure 13, the median value estimated was approximately 18 GHS.
Frequent power outage is the second-highest-ranked challenge faced by customers, which cause disruptions and damage to equipment. A discussion with a resident revealed that defective batteries may contribute to the problem. The defects in the batteries made it difficult for the power system to meet the demand during peak periods, resulting in power fluctuations and, most times, load shedding. The researchers observed that the load was usually shed just after dusk. Moreover, a respondent informed the research team that the clinic shut down anytime there was load shedding at night.

4. Discussion

The research team surveyed users of a mini-grid system and expert stakeholders in Ghana to investigate the challenges of RE mini-grid projects in low-income communities. This section presents a discussion of our findings using the PESTLE framework.

4.1. Political

The experts ranked project abandonment after a change of government as the greatest threat to mini-grid development in Ghana. Our analysis revealed that the projects are not abandoned per se, but a new government usually reassesses the policy to align with its priorities, causing delays. A typical instance is the adoption of a public utility-driven model for mini-grid development policy [12]. The assimilation of this policy was disrupted when a new government was elected in 2016. This challenge is not peculiar to mini-grid development alone but transcends to the energy sector in general. Public–private agreements (PPAs) abrogated after a change of government lead to lengthy legal tussles and judgment debts. Recently, a United Kingdom-based power company was awarded a 140 million USD judgment debt for a power deal abrogated by the GoG in 2021 [42].
The stakeholders proposed the adoption of a national development plan to ensure projects are not abandoned after a change in government. It is important to note that there is an existing National Development Planning Commission (NDPC) established in 1994 by an Act of Parliament [43]. However, the Commission functions under the Executive with most of its board members substantive ministers or government appointees. The board’s composition can be reviewed to create a balance between government appointees, neutrals, and opposition members to ensure checks and balances and foster complete autonomy. Energy sector agencies must coordinate with NDPC during policy formulation, adopt proactive and comprehensive approaches, and establish necessary systems to achieve goals and targets.
Our findings show that all the expert groups highly rated corruption and nepotism as a major hindrance to mini-grid development. This challenge coupled with frequent changes in policy direction erodes the confidence of international investors and deter them from investing in the country as they deem it to be too risky. This finding is consistent with a similar study conducted in Mozambique [44]. A strong political will is needed to combat corruption and nepotism in any democratic system. As such, strong and independent criminal investigation and judiciary institutions are needed to vehemently prosecute individuals and companies involved in corrupt acts and serve as a deterrent to others. The creation of the office of the special prosecutor with the mandate to fight corruption within government agencies is a step in the right direction. However, it must be thoroughly resourced to execute its mandate effectively.
An inadequate long-term electrification strategy and a lack of coordination received lower ratings from the respondents because of significant advancements made in achieving universal electricity access. Among the sixteen countries in the West Africa subregion, Ghana ranks second to Cape Verde in terms of rural electrification rates [45].

4.2. Economic

With a mean score range of 3.92 to 4.73, economic challenges were the highest rated category. This result contradicts the work of Dramani et al. [12]. In their study, political challenges were perceived as more important to consider than economic challenges. The COVID-19 pandemic could have contributed to the reason why the experts responded that way. This assertion is collaborated by the opinion of some of the experts during the interview session. In the thick of the pandemic, there were disruptions to logistics and supply chains due to border restrictions. These created additional economic and financial pressures for stakeholders in implementing RE-based mini-grids in Ghana, making it even more difficult to address the high upfront capital costs.
The situation was compounded by the rapid depreciation of the local currency against major foreign currencies in 2022. According to [46], as of October 2022, the Ghana cedi had depreciated by 55% against the US dollar, leading to a rapid rise in inflation and costs of importation. These two economic indicators directly impact capital costs especially since most of the components for mini-grid installations are imported. Additionally, mini-grid development is a long-term project with financial commitment needed for permitting, design, community engagement, regulatory compliance, construction and maintenance [47], which can further increase the project’s overall cost.
Moner-Girona et al. [48] highlighted the importance of optimizing ‘non-hardware’ costs, also known as ‘soft’ costs, to reduce the capital costs and improve the profitability and scalability of PV and hybrid mini-grids. The soft costs include a range of expenses related to project implementation, such as civil works, system design and project management, capacity building, transport, permitting fees and taxes. The same approach can be used for locations with similar geographical conditions to reduce non-hardware costs.
In addition, using locally manufactured components lessens the pressure to buy with foreign currencies and substantially reduces capital expenditure (CAPEX). Academia can collaborate with the industry to find technological solutions to manufacturing mini-grid components with locally available resources through research and development. A similar approach was adopted by the Luz para todos (Light for All—LfA) project in Brazil [49].
The financial institutions in the country are concerned about the lack of RE development and view it as a risky investment. As a result, there are strict conditions on the financing of RE projects. This is a significant barrier to implementing RE-based mini-grids, as it is difficult for stakeholders to secure the necessary financing to build and operate these systems. Policymakers must work with banks and other lending agencies to address these concerns and make RE-based mini-grids a more viable and attractive investment opportunity.
According to all the expert respondents, insufficient incentives strongly hinder the progress of RE-based mini-grids in rural Ghana. The Ghana Investment Promotion Centre (GIPC) and the Ghana Free Zones Boards have the potential to lead the way in promoting and incentivizing foreign investment in the mini-grid sector [27]. Since the enactment of the GIPC Act in 2013, it has provided tax incentives to investors across every sector of the economy. However, it needs to provide more support for RE-based mini-grid development. There is a tax exemption on selected RE components such as batteries, but some experts claim the system is abused. In some cases, importers use the batteries for other applications; therefore, customs officials are reluctant to exercise the exemption. The World Bank suggests that such abuses can be mitigated by limiting the exemptions to equipment meeting the certain specifications and quality standards specified for RE applications [50].

4.3. Social

Our analysis shows that though social challenges did not receive high rates compared to political and economic challenges, it would be detrimental to ignore them as they indirectly impact other categories. For instance, a discussion with the utility revealed that some customers resort to illegal connections because they are not able to afford the cost of electricity. As a result, revenue collection and power quality are negatively impacted.
It is crucial to identify income-generating activities to help mini-grid users pay for the actual cost of electricity. According to [32], cross-sector linkages such as productive end uses are essential to ensure the sustainability of solar mini-grid projects. However, the demographic statistics of the users showed that more than 62% of the respondents had only basic education or were uneducated and 73.91% were either involved in farming, fishing or selling farm and fish produce to nearby communities. Therefore, it is evident from our findings that there is insufficient skilled labor to sustainably operate such industries.
The education gap must be closed to foster skill development for the productive use of electricity. The results indicate that 27% of the users have had secondary school education. The government can operationalize the RE fund and use a quota to sponsor these graduates for technical programs explicitly designed to equip them with the entrepreneurial and managerial skills to own and operate small-to-medium scale enterprises. The knowledge acquired will then be passed on to others through apprenticeships or “Training of Trainers” education modules.
In the interim, measures can be put in place to maximize cultivation and minimize the post-harvest losses of the farmers. The researchers observed that farmers and fishermen were forced to sell their products at a cheaper price before the end of the day because they did not have post-harvest technologies to prolong the shelf life of their produce. However, if they are supported financially to acquire storage facilities, they can maximize their profits and be able to afford the price of electricity.
Community engagement helps to foster social acceptance and reduce the risk of project failures [51]. Mini-grid development involves pre-design feasibility studies, detailed design, implementation and post-implementation [52]. From the interview with the implementers of the system, the researchers found that the community members were engaged in the pre-design feasibility studies only. However, post-implementation aspects are key to the sustainability of such systems. Such aspects include continuous engagement with the users to address their challenges and educate them on measures that they can put in place to reduce their consumption.

4.4. Technical

The respondents’ ratings were skewed towards operation and maintenance (O & M) issues as being the most essential technical hurdle to overcome. Our level 1 energy audit uncovered a possible cause of the O & M issues. The findings showed that the system is likely overloaded because the estimated daily electricity consumption of the sample was 7.8% higher than the maximum designed daily energy output. An overloaded system affects the technical performance of key components, such as the storage unit. This clarifies why some batteries were defective, resulting in frequent power fluctuations and load shedding, as observed by the researchers, and confirmed by the users. Essentially, energy theft cannot be overlooked as the probable cause of the overloaded system. The current energy meters in place are designed to cut off electricity supply to customers when their daily electricity allowance is exceeded. However, this feature cannot solve the energy theft issue.
A possible solution is to regularly conduct unannounced inspections at the site, and fine and disconnect culprits involved in illegal connections. Educating residents on behavioral changes around energy consumption can also help to restore sustainable electricity consumption and avoid the complete collapse of the system. Figure 14 shows a Pareto analysis of equipment to prioritize based on the findings from the study. Using the 80/20 rule of thumb, lighting, refrigeration and ventilation are areas to focus energy conservation measures. Such measures may include switching off lights when not in use, checking the door seals of refrigerators regularly and minimizing the time fridge doors are opened.
Our study shows that it is crucial to conduct timely maintenance and replacement of defective equipment to propagate users’ confidence and acceptance. This observation is consistent with the recommendation of [21] in a similar study conducted in a coastal area of Bangladesh. Our interaction with the customers revealed that there was a high level of frustration because of regular power outages and power quality issues. The utility must design and adhere to a routine regular maintenance schedule. In addition, due to the remoteness of the location, the caretaker at the site can be trained to be the first responder by performing basic maintenance, troubleshooting and repairs in the event of a fault.

4.5. Legal

As seen in the radar chart shown in Figure 8, the respondents ranked complex and bureaucratic licensing procedures as a major legal challenge to mini-grid development. The literature review revealed that this challenge is apparent when the private sector is invited to partake in the engineering, procurement and construction of the systems. The authors of [12] assert that a typical competitive bidding process takes between 150 and 180 days to complete, but in the case of Ghana, due to bureaucratic hurdles, it can take close to a year.
Segmented licensing can be adopted where projects below a certain capacity threshold are exempt from licensing. Mini-grid developers installing less than 1 MW of power in Tanzania were exempted from acquiring a license [53]. The impact was swift and far-reaching. Investors were encouraged to develop mini-grids; since then, the number of mini-grids in the country has doubled to more than one hundred [7]. This policy contributed to 15 power purchase agreements in six years, and 27 letters of intent were signed.
Currently, all mini-grid development in the country is government driven. However, a top-down approach is not a preferable business model for scaling-up mini-grid development. This is consistent with lessons learned from other SSA countries suggesting government-led mini-grid projects yield less favorable long-term results [54]. The reasons cited include poor management and political and economic interference in managing utility networks. In relation to our study, the findings suggests that the public utility in charge managing the system is facing similar challenges. A purely community-owned system will not be sustainable either, considering that the residents lack the requisite technical know-how to maintain and operate the system independently. Palit and Kumar identified a similar situation in their work to identify the barriers and drivers to rural electrification in India [55].
The next option involves the private sector; however, the tariff conditions make it unprofitable to investors. For instance, the survey showed that since the price of electricity is heavily subsidized, the median monthly cost of electricity for users of the mini-grid system is less than that of lifeline customers connected to the national grid. A similar tariff structure will not be sustainable with private sector participation. In 2015, Tanzania identified the significance of improving market conditions for private investors to accelerate mini-grid deployment. The Tanzanian government introduced a technology-specific tariff system to hasten private sector involvement.
According to [30], a tariff of 0.5–1.00 $/kWh is required to sustain a practicable mini-grid business model in Africa. Table 6 shows customers’ monthly fixed charges for each tariff category. As seen in the table, the government subsidizes all the tariff categories, with lifeline users (T01) receiving a 57.2% subsidy and high-end users (T53) receiving 55.5%. This is typical of government enterprises which rely heavily on subsidies.
However, based on the current economic state of the country and the subsequent fiscal measures outlined by the International Monetary Fund (IMF) for seeking a bailout in 2023 [57], it is the authors’ opinion that government subsidies may not be a sustainable option for the large-scale replication of such systems in the years ahead. The likely outcome would be that the government would fail to pay the public utilities leading to unhealthy debt increment.

4.6. Environmental

Our results indicate that environmental factors are the least-ranked obstacles to the sustainability of mini-grid development in low-income communities. Nonetheless, they must receive some attention particularly on land use change issues. The current land tenure system on the island communities makes it difficult to acquire land for energy projects. Most of the lands are owned by families and according to the findings of a study [29], land sales are prohibited on island communities.
This underscores the importance of community engagement prior to pre-feasibility studies. Residents will be reluctant to release their lands if they do not understand the concept and its advantages over other systems like SHS and diesel generators.
Some experts proposed the need for end-of-life disposal strategies for the mini-grid components to prevent environmental issues when the system is decommissioned. Such strategies will be workable if there is a comprehensive environmental management policy enshrined in mini-grid regulations.
After analyzing the results from both the experts and end users, we propose the following measures (see Figure 15) to help overcome the challenges of mini-grid systems and foster their sustainability.

5. Conclusions and Recommendations

A survey was conducted to identify sustainable pathways for future mini-grid projects in low-income communities, seeking inputs from both users of a system and experts in RE-based mini-grid development. The significant conclusions of the research are listed below:
  • Economic challenges were the most significant barriers with a mean score range of 3.92 to 4.73 on a 1–5 Likert scale. Optimizing non-hardware costs and local component manufacturing is recommended to address these barriers.
  • Political and legal barriers must also be tackled with a strong political will to formulate and enforce policies and regulations. Establishing a balance between government-appointed board members, neutrals and opposition members in the NDPC and fostering complete autonomy will help reduce the political barriers.
  • The field survey found that 98% of electricity generated from system is used for domestic purposes, but assistance is needed for affordability.
  • Having income-generating activities and promoting the productive use of electricity is crucial to ensure that residents can afford to pay the realistic energy price. However, the labor force in the community is not highly skilled enough to manage and operate small-scale enterprises. We propose entrepreneurial skills development sponsored by the government and other developmental agencies.
  • Timely maintenance schedules and constant monitoring and evaluating of the progress of RE mini-grid projects will ensure sustainability and success in providing universal access to low-income communities.
  • The current tariff structure where government subsidizes a percentage is unsustainable. We propose the introduction of a technology-specific tariff system with a segmented licensing regime.
With a thorough analysis of the significant barriers that have hindered the adoption of RE mini-grids and recommendations for addressing these challenges, this study can serve as a blueprint for policymakers, investors and other stakeholders interested in promoting universal energy access in low-income communities.
Finally, we would like to highlight a limitation of this study. During the interviews, the authors recognized that it was impossible to eliminate bias during the interview sessions. Nevertheless, efforts were made to minimize its impact by involving experts from various backgrounds.

Author Contributions

Conceptualization, K.N., T.U. and J.W.; methodology, K.N. and T.U.; validation, J.W. and T.U.; formal analysis, K.N., J.W. and T.U.; investigation, K.N. and T.U.; data curation, K.N. and T.U.; writing—original draft preparation, K.N.; writing—review and editing, J.W. and T.U.; supervision, T.U. and J.W.; data collection, K.N. All authors have read and agreed to the published version of the manuscript.

Funding

This research received no external funding.

Institutional Review Board Statement

All subjects gave their informed consent for inclusion before they participated in the study. The study was conducted in accordance with the Declaration of Helsinki, and the protocol was approved by the Ethics Committee of Murdoch University (Project no.: 2022/045) on 8th April 2022.

Data Availability Statement

Data are contained within the article.

Acknowledgments

The first author acknowledges Murdoch University, Australia and Koforidua Technical University, Ghana, for sponsoring his PhD study.

Conflicts of Interest

The authors declare no conflict of interest.

Appendix A. Survey Questionnaire for Experts

Appendix A.1. Part 1: Demographics

Please tick (√) only one box in this section.
1.1. What is your age?
20–2930–3940–4950+
1.2. What is your gender?
NB: Gender refers to current gender, which may be different to sex recorded at birth and may be different to what is indicated on legal documents.
Man or MaleWoman or FemaleNon-binaryI use a different term (please specify)Prefer not to answer
1.3. What is your highest level of education?
DiplomaUndergraduateMastersDoctorate
1.4. Which sector do you work?
Government agencyFinancier (Bank/Donor agency)Academic institutionRenewable energy consultantRE company
1.5. Years of Experience
>55-1011-2020>

Appendix A.2. Part 2: Challenges to Implementing Sustainable Rural RE-Based Off-Grid Hybrid Power Systems in Ghana

2.1. Political Challenges
Please rate the following political challenges (see Table A1) that hinder the sustainable development of RE-based off-grid hybrid power systems in rural Ghana according to the scale below. Please tick (√) where appropriate (The scaling 1–5 is referred to Table 2).
Table A1. Political challenges.
Table A1. Political challenges.
CategoryChallengeScale
12345
PoliticalInadequate long-term electrification strategy
Corruption and nepotism
Lack of coordination among government agencies
Project abandonment due to change of government
Other (please specify)
2.2. Economic challenges
Please rate the following economic challenges (see Table A2) that hinder the sustainable development of RE-based off-grid hybrid power systems in rural Ghana according to the scale below. Please tick (√) where appropriate (The scaling 1–5 is referred to Table 2).
Table A2. Economic challenges.
Table A2. Economic challenges.
CategoryChallengeScale
12345
EconomicHigh upfront capital cost
Low return on investment/ Unsteady revenue generation
Lack of long-term subsidies/funds
Currency stability risk/currency fluctuations
Inadequate incentives
Small market size
Other (please specify)
2.3. Social challenges
Please rate the following social challenges (see Table A3) that hinder the sustainable development of RE-based off-grid hybrid power systems in rural Ghana according to the scale below. Please tick (√) where appropriate (The scaling 1–5 is referred to Table 2).
Table A3. Social challenges.
Table A3. Social challenges.
CategoryChallengeScale
12345
SocialPoor community involvement at the planning stage
Deficiencies in human resource to operate and manage the systems
Lack of social acceptance
Education gap
Poverty
Other (please specify)
2.4. Technical challenges
Please rate the following technical challenges (see Table A4) that hinder the sustainable development of RE-based off-grid hybrid power systems in rural Ghana according to the scale below. Please tick (√) where appropriate (The scaling 1–5 is referred to Table 2).
Table A4. Technical challenges.
Table A4. Technical challenges.
CategoryChallengeScale
12345
TechnicalNo monitoring and advanced communication infrastructures
Intermittent RE supply
Components incompatible with location conditions
Operation & Maintenance issues
Other (please specify)
2.5. Legal challenges
Please rate the following legal challenges (see Table A5) that hinder the sustainable development of RE-based off-grid hybrid power systems in rural Ghana according to the scale below. Please tick (√) where appropriate (The scaling 1–5 is referred to Table 2).
Table A5. Legal challenges.
Table A5. Legal challenges.
CategoryChallengeScale
12345
LegalAbsence of coherent regulations
Complex and bureaucratic licensing procedures
Inadequate institutional capacity
Unworkable tariff
Lack of technical standards
Lack of grid creep protection policy
Other (please specify)
2.6. Environmental Challenges
Please rate the following environmental challenges (see Table A6) that hinder the sustainable development of RE-based off-grid hybrid power systems in rural Ghana according to the scale below. Please tick (√) where appropriate (The scaling 1–5 is referred to Table 2).
Table A6. Environmental challenges.
Table A6. Environmental challenges.
CategoryChallengeScale
12345
EnvironmentalGeographical constraints
Lack of energy resource map
Scattered population
Land use change issues
Other (please specify)

Appendix A.3. Part 3: Consent to Participate in an Interview

  • I am happy to be interviewed and for the interview to be audio recorded as part of this research. I understand that I do not have to answer sensitive questions and that I can stop the interview without needing to give a reason and without consequences to myself.
  • I agree that research data from the results of the study may be published provided my name or any identifying data is not used. I have also been informed that I may not receive any direct benefits from participating in this study.
  • I understand that all information provided by me is treated as confidential and will not be released by the researcher to a third party unless required to do so by law.
  • Please tick the box below if you consent to participating in an interview session to discuss the best approach to adopt to implement successful off-grid RE-based hybrid power systems in Ghana.
  • □ I am willing to be interviewed on the above subject.

Appendix B. Survey Questionnaire (Pediatorkope Island Community)

Appendix B.1. Part 1: Demographics

Please tick (√) only one box in this section.
1.1. What is your age?
<2020–2930–3940–4950+
1.2. What is your gender
NB: Gender refers to current gender, which may be different to sex recorded at birth and may be different to what is indicated on legal documents.
Man or MaleWoman or FemaleNon-binaryI use a different term (please specify)Prefer not to answer
1.3. What is your highest level of education?
BasicSecondaryTertiary
1.4. Type of electricity user
DomesticNon-domestic (Please specify)
1.5. What is your job?
FarmerTraderOther
1.6. What is your monthly income level (GHS)
<500500–15001500<

Appendix B.2. Part 2: Load Profile of Users of the Off-Grid Hybrid Power System

2.1. Are you a domestic user? □ Yes □ No
If no, go to Qn 2.2 If yes,
a.
Do you own any of the following appliances? Tick where applicable
□ TV □ Radio □ Fan □ Iron □ Refrigerator □ Phone
⌧ Other (Please specify)
b.
Please indicate the number of appliances, rating and daily hours of use of the appliances ticked in 1a.
ApplianceTVRadioFanIronRefrigeratorPhoneOtherOtherOtherOtherOtherOther
Quantity
Rating
Daily hours of use
c.
How much do you pay for power consumption in a month?
Go to Part 3.
2.2. Are you a commercial consumer? □ Yes □ No
  • Please indicate the type, quantity, rating and daily hours of use of equipment in your commercial enterprise.
Appliance
Quantity
Rating
Daily hours of use
b.
How much do you pay for power consumption in a month?
Go to Part 3.

Appendix B.3. Part 3: Challenges Experienced by Users of the Off-Grid Hybrid Power System

3.1. How long have you been connected to the mini-grid system? □ years □ months
3.2.
  • Please rate the frequency of occurrence of the following challenges you might have encountered since you were connected according to the scale below. Circle where appropriate.
12345
Not at allSometimesOftenMost of the timeAll of the time
Inability to pay bills12345
Frequent power fluctuation (Power quality)12345
Frequent power outages (Reliability)12345
Inability to have complaints resolved promptly12345
Damage to equipment12345
Other(please specify)12345
b.
Please rate your level of satisfaction of the mini-grid system with a rate of 1 representing least satisfied and rate of 10 representing most satisfied. Circle where appropriate.
12345678910
Go to Part 4.

Appendix B.4. Part 4: Additional Comment

Please provide any other additional comment here.

References

  1. The World Bank. Access to Electricity (% of Population). 2022. Available online: https://data.worldbank.org/indicator/EG.ELC.ACCS.ZS?end=2019&locations=ZG&name_desc=false&start=1960 (accessed on 3 April 2022).
  2. Boamah, F. Desirable or debatable? Putting Africa’s decentralised solar energy futures in context. Energy Res. Soc. Sci. 2020, 62, 101390. [Google Scholar] [CrossRef]
  3. Duran, A.S.; Sahinyazan, F.G. An analysis of renewable mini-grid projects for rural electrification. Socio-Econ. Plan. Sci. 2021, 77, 100999. [Google Scholar] [CrossRef]
  4. Mahama, M.; Derkyi, N.S.A.; Nwabue, C.M. Challenges of renewable energy development and deployment in Ghana: Perspectives from developers. GeoJournal 2020, 86, 1425–1439. [Google Scholar] [CrossRef]
  5. Ortega-Arriaga, P.; Babacan, O.; Nelson, J.; Gambhir, A. Grid versus off-grid electricity access options: A review on the economic and environmental impacts. Renew. Sustain. Energy Rev. 2021, 143, 110864. [Google Scholar] [CrossRef]
  6. International Renewable Energy Agency. Off-Grid Renewable Energy Solutions to Expand Electricity Access: An Opportunity Not Be Missed; International Renewable Energy Agency: Abu Dhabi, United Arab Emirates, 2019. [Google Scholar]
  7. Odarno, L.; Sawe, E.; Swai, M.; Katyega, M.; Lee, A. Accelerating Mini-Grid Deployment in Sub-Saharan Africa-Lessons from Tanzania. 2014. Available online: https://documents1.worldbank.org/curated/en/532751512396163620/pdf/WP-acceleratingminigriddeploymentsubsaharanafrica-PUBLIC.pdf (accessed on 27 July 2021).
  8. Mugisha, J.; Ratemo, M.A.; Keza, B.C.; Kahveci, H. Assessing the opportunities and challenges facing the development of off-grid solar systems in Eastern Africa: The cases of Kenya, Ethiopia, and Rwanda. Energy Policy 2021, 150, 112131. [Google Scholar] [CrossRef]
  9. Ainah, P.K.; Folly, K.A. Development of Micro-Grid in Sub-Saharan Africa: An Overview. Int. Rev. Electr. Eng. 2015, 10, 633–645. [Google Scholar] [CrossRef]
  10. Akinyele, D.; Belikov, J.; Levron, Y. Challenges of Microgrids in Remote Communities: A STEEP Model Application. Energies 2018, 11, 432. [Google Scholar] [CrossRef]
  11. Azimoh, C.L.; Klintenberg, P.; Mbohwa, C.; Wallin, F. Replicability and scalability of mini-grid solution to rural electrification programs in sub-Saharan Africa. Renew. Energy 2017, 106, 222–231. [Google Scholar] [CrossRef]
  12. Bukari, D.; Kemausuor, F.; Quansah, D.A.; Adaramola, M.S. Towards accelerating the deployment of decentralised renewable energy mini-grids in Ghana: Review and analysis of barriers. Renew. Sustain. Energy Rev. 2021, 135, 110408. [Google Scholar] [CrossRef]
  13. Ackah, I.; Bukari, D.; Suleman, S. Ghana’s transition to renewable energy mini-grids: An assessment of ownership, management and performance dynamics. Int. J. Strateg. Energy Environ. Plan. 2020, 2, 24–42. [Google Scholar]
  14. Korzhenevych, A.; Owusu, C.K. Renewable Minigrid Electrification in Off-Grid Rural Ghana: Exploring Households Willingness to Pay. Sustainability 2021, 13, 11711. [Google Scholar] [CrossRef]
  15. Babayomi, O.; Okharedia, T. Challenges to Sub-Saharan Africa’s Renewable Microgrid Expansion-A CETEP Solution Model; Institute of Electrical and Electronics Engineers Inc.: Piscataway, NJ, USA, 2019. [Google Scholar]
  16. Cartland, R.; Sendegeya, A.M.; De Dieu Khan Hakizimana, J. Analysis of the Development and Installations of Renewable Energy-based Mini-grids: Case study Uganda. In Proceedings of the 7th Annual IEEE PES/IAS PowerAfrica Conference, PowerAfrica 2020, Nairobi, Kenya, 25–28 August 2020. [Google Scholar]
  17. Dada, J.O. Towards understanding the benefits and challenges of Smart/Micro-Grid for electricity supply system in Nigeria. Renew. Sustain. Energy Rev. 2014, 38, 1003–1014. [Google Scholar] [CrossRef]
  18. Doorsamy, W.; Cronje, W.A. Sustainability of decentralized renewable energy systems in Sub-Saharan Africa. In Proceedings of the 2015 International Conference on Renewable Energy Research and Applications (ICRERA), Palermo, Italy, 22–25 November 2015. [Google Scholar]
  19. Falk, J.; Angelmahr, M.; Schade, W.; Schenk-Mathes, H. Socio-economic impacts and challenges associated with the electrification of a remote area in rural Tanzania through a mini-grid system. Energy Ecol. Environ. 2021, 6, 513–530. [Google Scholar] [CrossRef]
  20. Numata, M.; Sugiyama, M.; Mogi, G. Barrier Analysis for the Deployment of Renewable-Based Mini-Grids in Myanmar Using the Analytic Hierarchy Process (AHP). Energies 2020, 16, 1400. [Google Scholar] [CrossRef]
  21. Alam, M.; Bhattacharyya, S. Decentralized Renewable Hybrid Mini-Grids for Sustainable Electrification of the Off-Grid Coastal Areas of Bangladesh. Energies 2016, 9, 268. [Google Scholar] [CrossRef]
  22. Sakah, M.; Diawuo, F.A.; Katzenbach, R.; Gyamfi, S. Towards a sustainable electrification in Ghana: A review of renewable energy deployment policies. Renew. Sustain. Energy Rev. 2017, 79, 544–557. [Google Scholar] [CrossRef]
  23. ESMAP. Ghana: Mini-Grids for Last Mile Electrification—Exploring Regulatory and Business Models; ESMAP: Washington, DC, USA, 2016. [Google Scholar]
  24. USAID. Off-Grid Solar Market Assessment-Ghana (Power Africa Off-grid Project). 2019. Available online: https://www.usaid.gov/sites/default/files/documents/1860/PAOP-Ghana-MarketAssessment-Final_508.pdf (accessed on 15 June 2021).
  25. Trama TecnoAmbiental. Design, Supply, Installation, Operation and Management of Mini-Grid Electrification for Selected Island Communities in Ghana; Ministry of Energy: Accra, Ghana, 2018.
  26. Energy Commission. Ghana Renewable Energy Master Plan. 2019. Available online: https://www.energycom.gov.gh/files/Renewable-Energy-Masterplan-February-2019.pdf (accessed on 10 August 2023).
  27. Agyekum, E.B.; Amjad, F.; Mohsin, M.; Ansah, M.N. A bird’s eye view of Ghana’s renewable energy sector environment: A Multi-Criteria Decision-Making approach. Util. Policy 2021, 70, 101219. [Google Scholar] [CrossRef]
  28. Asante, D.; He, Z.; Adjei, N.O.; Asante, B. Exploring the barriers to renewable energy adoption utilising MULTIMOORA-EDAS method. Energy Policy 2020, 142, 111479. [Google Scholar] [CrossRef]
  29. Nuru, J.T.; Rhoades, J.L.; Gruber, J.S. The socio-technical barriers and strategies for overcoming the barriers to deploying solar mini-grids in rural islands: Evidence from Ghana. Technol. Soc. 2021, 65, 101586. [Google Scholar] [CrossRef]
  30. Painuly, J. Barriers to renewable energy penetration; a framework for analysis. Renew. Energy 2001, 24, 73–89. [Google Scholar] [CrossRef]
  31. Cholewa, M.; Mammadov, F.; Nowaczek, A. The obstacles and challenges of transition towards a renewable and sustainable energy system in Azerbaijan and Poland. Miner. Econ. 2022, 35, 155–169. [Google Scholar] [CrossRef]
  32. de Sousa, G.C.; Castañeda-Ayarza, J.A. PESTEL analysis and the macro-environmental factors that influence the development of the electric and hybrid vehicles industry in Brazil. Case Stud. Transp. Policy 2022, 10, 686–699. [Google Scholar] [CrossRef]
  33. Segura, E.; Belmonte, L.M.; Morales, R.; Somolinos, J.A. A Strategic Analysis of Photovoltaic Energy Projects: The Case Study of Spain. Sustainability 2023, 15, 12316. [Google Scholar] [CrossRef]
  34. Achinas, S.; Horjus, J.; Achinas, V.; Euverink, G.J.W. A PESTLE Analysis of Biofuels Energy Industry in Europe. Sustainability 2019, 11, 5981. [Google Scholar] [CrossRef]
  35. Ghotge, R.; Van Wijk, A.; Vandeventer, E.; Álvarez, J.S. A Global Analysis on Microgrids through the PESTEL Framework. In Proceedings of the 2020 IEEE International Conference on Power Electronics, Smart Grid and Renewable Energy (PESGRE2020), Cochin, India, 2–4 January 2020. [Google Scholar]
  36. Islam, F.R.; Mamun, K.A. Possibilities and Challenges of Implementing Renewable Energy in the Light of PESTLE & SWOT Analyses for Island Countries. In Green Energy and Technology; Springer: Berlin/Heidelberg, Germany, 2017; ISBN 9783319501963. [Google Scholar]
  37. Yudha, S.W.; Tjahjono, B. Stakeholder Mapping and Analysis of the Renewable Energy Industry in Indonesia. Energies 2019, 12, 602. [Google Scholar] [CrossRef]
  38. Kansongue, N.; Njuguna, J.; Vertigans, S. A PESTEL and SWOT impact analysis on renewable energy development in Togo. Front. Sustain. 2023, 3, 990173. [Google Scholar] [CrossRef]
  39. Thomas, P.; Sandwell, P.; Williamson, S.; Harper, P. A PESTLE analysis of solar home systems in refugee camps in Rwanda. Renew. Sustain. Energy Rev. 2021, 143, 110872. [Google Scholar] [CrossRef]
  40. Aboagye, B.; Gyamfi, S.; Ofosu, E.A.; Djordjevic, S. Status of renewable energy resources for electricity supply in Ghana. Sci. Afr. 2021, 11, e00660. [Google Scholar] [CrossRef]
  41. Ghana News Agency. National Daily Minimum Wage for 2023 Increased by 10%, Now 14.88 GHS. 2023. Available online: https://gna.org.gh/2022/11/national-daily-minimum-wage-for-2023-increased-by-10-per-cent-now-gh%C2%A214-88/#:~:text=Headline%20Social-,National%20Daily%20Minimum%20Wage%20for%202023%20increased%20by,cent%2C%20now%20GH%C2%A214.88&text=Accra%2C%20Nov.,2022%20figure%20of%20%C2%A213.53 (accessed on 14 January 2023).
  42. Myjoyonline. Government under Pressure to Cough Up a $140 Million Judgement Debt as Nation’s Assets in the UK Are Targeted. 2023. Available online: https://www.myjoyonline.com/government-under-pressure-to-cough-up-a-140-million-judgement-debt-as-nations-assets-in-the-uk-are-targeted/ (accessed on 27 September 2023).
  43. National Development Planning Commission. Introduction to NDPC. 2023. Available online: https://ndpc.gov.gh/about/ (accessed on 27 September 2023).
  44. Soares, C.A.; Shendrikova, D.; Crevani, G.; Silinto, B.; Colombo, E. Enabling factors for the development of mini-grid solutions in Mozambique: A PESTLE-based analysis. Energy Strat. Rev. 2023, 45, 101040. [Google Scholar] [CrossRef]
  45. The World Bank. Access to Electricity, Rural (Sub-Saharan Africa). 2022. Available online: https://data.worldbank.org/indicator/EG.ELC.ACCS.RU.ZS?end=2018&locations=ZG&start=2018&type=shaded&view=map&year=2018 (accessed on 3 April 2022).
  46. International Trade Administration. Ghana Currency Depriciation. 2022. Available online: https://www.trade.gov/market-intelligence/ghana-currency-depreciation#:~:text=The%20Ghanaian%20cedi%20has%20depreciated,in%20the%20world%20this%20year (accessed on 27 September 2023).
  47. USAID. Challenges and Needs in Financing Mini-Grids. 2021. Available online: https://www.usaid.gov/energy/mini-grids/financing (accessed on 5 August 2021).
  48. Moner-Girona, M.; Solano-Peralta, M.; Lazopoulou, M.; Ackom, E.; Vallve, X.; Szabó, S. Electrification of Sub-Saharan Africa through PV/hybrid mini-grids: Reducing the gap between current business models and on-site experience. Renew. Sustain. Energy Rev. 2018, 91, 1148–1161. [Google Scholar] [CrossRef]
  49. Almeshqab, F.; Ustun, T.S. Lessons learned from rural electrification initiatives in developing countries: Insights for technical, social, financial and public policy aspects. Renew. Sustain. Energy Rev. 2019, 102, 35–53. [Google Scholar] [CrossRef]
  50. The World Bank. Tracking SDG 7: The Energy Progress Report. 2021. Available online: https://trackingsdg7.esmap.org/ (accessed on 20 March 2022).
  51. Antonanzas-Torres, F.; Antonanzas, J.; Blanco-Fernandez, J. State-of-the-Art of Mini Grids for Rural Electrification in West Africa. Energies 2021, 14, 990. [Google Scholar] [CrossRef]
  52. Akinyele, D. Analysis of photovoltaic mini-grid systems for remote locations: A techno-economic approach. Int. J. Energy Res. 2018, 42, 1363–1380. [Google Scholar] [CrossRef]
  53. Pedersen, M.B. Deconstructing the concept of renewable energy-based mini-grids for rural electrification in East Africa. WIREs Energy Environ. 2016, 5, 570–587. [Google Scholar] [CrossRef]
  54. Azimoh, C.L.; Paul, B.S.; Mbohwa, C. Declining cost of renewable energy technology: An opportunity for increasing electricity access in sub-Saharan Africa. In Proceedings of the 2017 IEEE Electrical Power and Energy Conference (EPEC), Saskatoon, SK, Canada, 22–25 October 2017. [Google Scholar]
  55. Palit, D.; Kumar, A. Drivers and barriers to rural electrification in India—A multi-stakeholder analysis. Renew. Sustain. Energy Rev. 2022, 166, 112663. [Google Scholar] [CrossRef]
  56. Bank of Ghana. Interbank FX Rates. 2023. Available online: https://www.bog.gov.gh/treasury-and-the-markets/daily-interbank-fx-rates/ (accessed on 18 February 2023).
  57. International Monetary Fund. Why Did Ghana Need an IMF Program? 2022. Available online: https://www.imf.org/en/Countries/GHA/ghana-qandas#:~:text=Back%20to%20Top-,How%20much%20will%20Ghana%20receive%20and%20by%20when%3F,(about%20US%24600%20million) (accessed on 27 September 2023).
Figure 1. Flow chart of methodology.
Figure 1. Flow chart of methodology.
Energies 16 07741 g001
Figure 2. Location of Pediatorkope.
Figure 2. Location of Pediatorkope.
Energies 16 07741 g002
Figure 3. Schematic diagram of the mini-grid system in Pediatorkope.
Figure 3. Schematic diagram of the mini-grid system in Pediatorkope.
Energies 16 07741 g003
Figure 4. Radar chart showing the mean scores of political challenges ranked by key stakeholders.
Figure 4. Radar chart showing the mean scores of political challenges ranked by key stakeholders.
Energies 16 07741 g004
Figure 6. Radar chart showing the mean score of socio-cultural challenges ranked by key stakeholders.
Figure 6. Radar chart showing the mean score of socio-cultural challenges ranked by key stakeholders.
Energies 16 07741 g006
Figure 7. Radar chart showing the mean scores of technical challenges ranked by key stakeholders.
Figure 7. Radar chart showing the mean scores of technical challenges ranked by key stakeholders.
Energies 16 07741 g007
Figure 8. Radar chart showing the mean scores of legal challenges ranked by key stakeholders.
Figure 8. Radar chart showing the mean scores of legal challenges ranked by key stakeholders.
Energies 16 07741 g008
Figure 9. Radar chart showing the mean scores of environmental challenges ranked by key stakeholders.
Figure 9. Radar chart showing the mean scores of environmental challenges ranked by key stakeholders.
Energies 16 07741 g009
Figure 10. Daily energy consumption by type of appliance.
Figure 10. Daily energy consumption by type of appliance.
Energies 16 07741 g010
Figure 11. Share of household services according to tiers.
Figure 11. Share of household services according to tiers.
Energies 16 07741 g011
Figure 12. Mean ranking scores of challenges that users of the mini-grid face.
Figure 12. Mean ranking scores of challenges that users of the mini-grid face.
Energies 16 07741 g012
Figure 13. Histogram and cumulative frequency curve showing monthly and median electricity costs for users of the mini-grid system.
Figure 13. Histogram and cumulative frequency curve showing monthly and median electricity costs for users of the mini-grid system.
Energies 16 07741 g013
Figure 14. A Pareto analysis of energy-consuming appliances. The green line depicts the 80/20 rule of thumb.
Figure 14. A Pareto analysis of energy-consuming appliances. The green line depicts the 80/20 rule of thumb.
Energies 16 07741 g014
Figure 15. Summary of measures needed to overcome the challenges of a mini-grid system in low-income communities in Ghana.
Figure 15. Summary of measures needed to overcome the challenges of a mini-grid system in low-income communities in Ghana.
Energies 16 07741 g015
Table 1. Technical details of Ghana’s five operational public sector-owned mini-grids [25].
Table 1. Technical details of Ghana’s five operational public sector-owned mini-grids [25].
Name of
Community
Output (AC)/kVABalance of System (Power Generation)/kWStorage Device
Configuration (kWh/V)
Number of
Inverters Rated at
Eight kVA
Diesel Generator Backup System (kVA)
Pediatorkope4850340/48633
Atigagome3240.5204/48320
Wayokope2430204/48320
Agiakope4854340/48633
Kudorkope4854408/48633
Table 2. Likert scale used to rank PESTLE challenges by experts.
Table 2. Likert scale used to rank PESTLE challenges by experts.
12345
Least hindranceModerate
hindrance
Strong hindranceVery strong hindranceExtremely strong hindrance
Table 3. Technical specifications of the system.
Table 3. Technical specifications of the system.
Design power (PV)39 kW
Design power (wind) at 12 m/s wind speed11 kW
Design energy demand157,411 Wh/day
Photovoltaic contribution (75%)118,058 Wh/day
Wind contribution (25%)39,353 Wh/day
PV module (REC 250)156 modules
PV charge controller (Studer VT80)Ten controllers
Wind turbine2 ENAIR 70
Swept area14.5 m2
Average wind speed5.3 m/s
Battery capacity3523 Ah
Inverter (Studer XTH 8000-48)Six inverters
Genset (3 phase AKSA AGA-33)33 kVA
Table 4. Distribution of participants of the stakeholder survey.
Table 4. Distribution of participants of the stakeholder survey.
Key StakeholdersNumber of Participants TargetedThe Actual Number of Participants
Academic—Universities and Technical Universities157
Government and international agencies—Ministry of Energy, Energy Commission, Energy Foundation, GIZ, UNDP and The World Bank1512
RE consultants1511
RE companies -Volta River Authority, Bui Power Authority, Black Star Energy, Wilkins Engineering, Dutch and Co., Mpower and Kreg Energy1511
Total6041
Table 5. Demographic characteristics of respondents of the field survey.
Table 5. Demographic characteristics of respondents of the field survey.
Variable/OptionFrequencyPercentage
Gender
Male7060.87
Female4539.13
Non-binary00.00
I use a different term00.00
Prefer not to answer00.00
Age
<2010.87
20–292420.87
30–394236.52
40–492824.35
50+2017.39
Education
Basic6758.26
Secondary3126.96
Tertiary1210.43
Uneducated54.35
Monthly income
<Minimum wage4942.61
500–15005951.30
>150065.22
none10.87
Employment
Farmer2219.13
Trader4337.39
Fishing2017.39
Other2925.22
None10.87
Table 6. Tariff and subsidy structure.
Table 6. Tariff and subsidy structure.
Charges/SubsidyT01
(275 Wh/Day)
T11
(550 Wh/Day)
T21
(1100 Wh/Day)
T31
(1650 Wh/Day)
T42
(2200 Wh/Day)
T53
(2750 Wh/Day)
Fixed charges (GHS *)4.37.012.417.833.744.7
Tariff for sustainable service (GHS)10.020.140.260.280.3100.4
Subsidy (GHS)5.713.127.842.446.655.7
Subsidy (%)57.265.169.170.458.055.5
* GHS, Ghana Cedis. As of 20 February 2023, US $1 = 10.7985. Source: [56].
Disclaimer/Publisher’s Note: The statements, opinions and data contained in all publications are solely those of the individual author(s) and contributor(s) and not of MDPI and/or the editor(s). MDPI and/or the editor(s) disclaim responsibility for any injury to people or property resulting from any ideas, methods, instructions or products referred to in the content.

Share and Cite

MDPI and ACS Style

Nyarko, K.; Whale, J.; Urmee, T. Empowering Low-Income Communities with Sustainable Decentralized Renewable Energy-Based Mini-Grids. Energies 2023, 16, 7741. https://doi.org/10.3390/en16237741

AMA Style

Nyarko K, Whale J, Urmee T. Empowering Low-Income Communities with Sustainable Decentralized Renewable Energy-Based Mini-Grids. Energies. 2023; 16(23):7741. https://doi.org/10.3390/en16237741

Chicago/Turabian Style

Nyarko, Kofi, Jonathan Whale, and Tania Urmee. 2023. "Empowering Low-Income Communities with Sustainable Decentralized Renewable Energy-Based Mini-Grids" Energies 16, no. 23: 7741. https://doi.org/10.3390/en16237741

APA Style

Nyarko, K., Whale, J., & Urmee, T. (2023). Empowering Low-Income Communities with Sustainable Decentralized Renewable Energy-Based Mini-Grids. Energies, 16(23), 7741. https://doi.org/10.3390/en16237741

Note that from the first issue of 2016, this journal uses article numbers instead of page numbers. See further details here.

Article Metrics

Back to TopTop