Novel Control Approach for Resonant Class-DE Inverters Applied in Wireless Power Transfer Systems
Abstract
:1. Introduction
1.1. Motivation
1.2. State-of-the-Art Review of MCR-WPT Systems
1.3. State-of-the-Art Review of Resonant Inverters for WPT Applications
1.4. State-of-the-Art Review of Control Strategies Applied in WPT Systems
1.5. Contributions and Organization of Topics
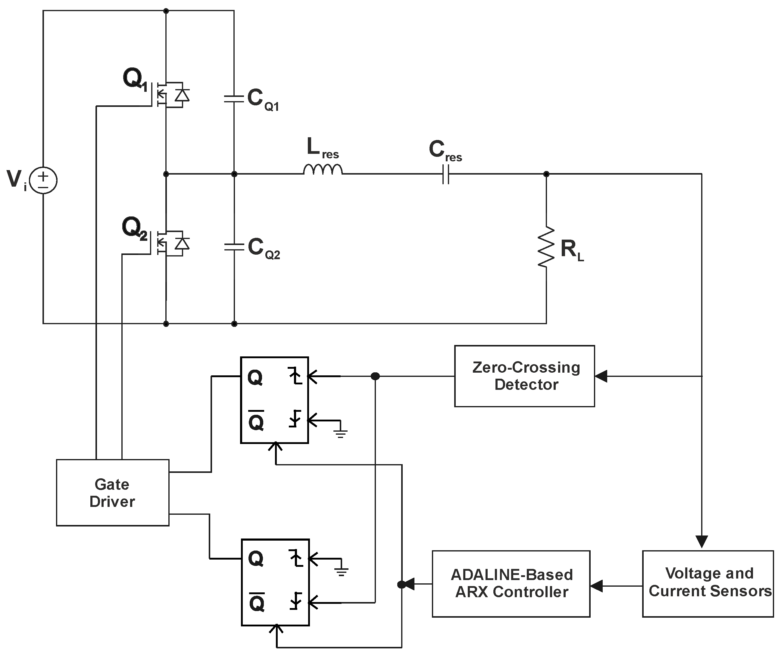
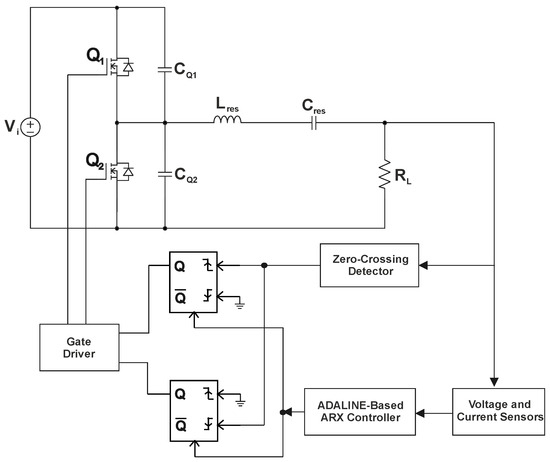
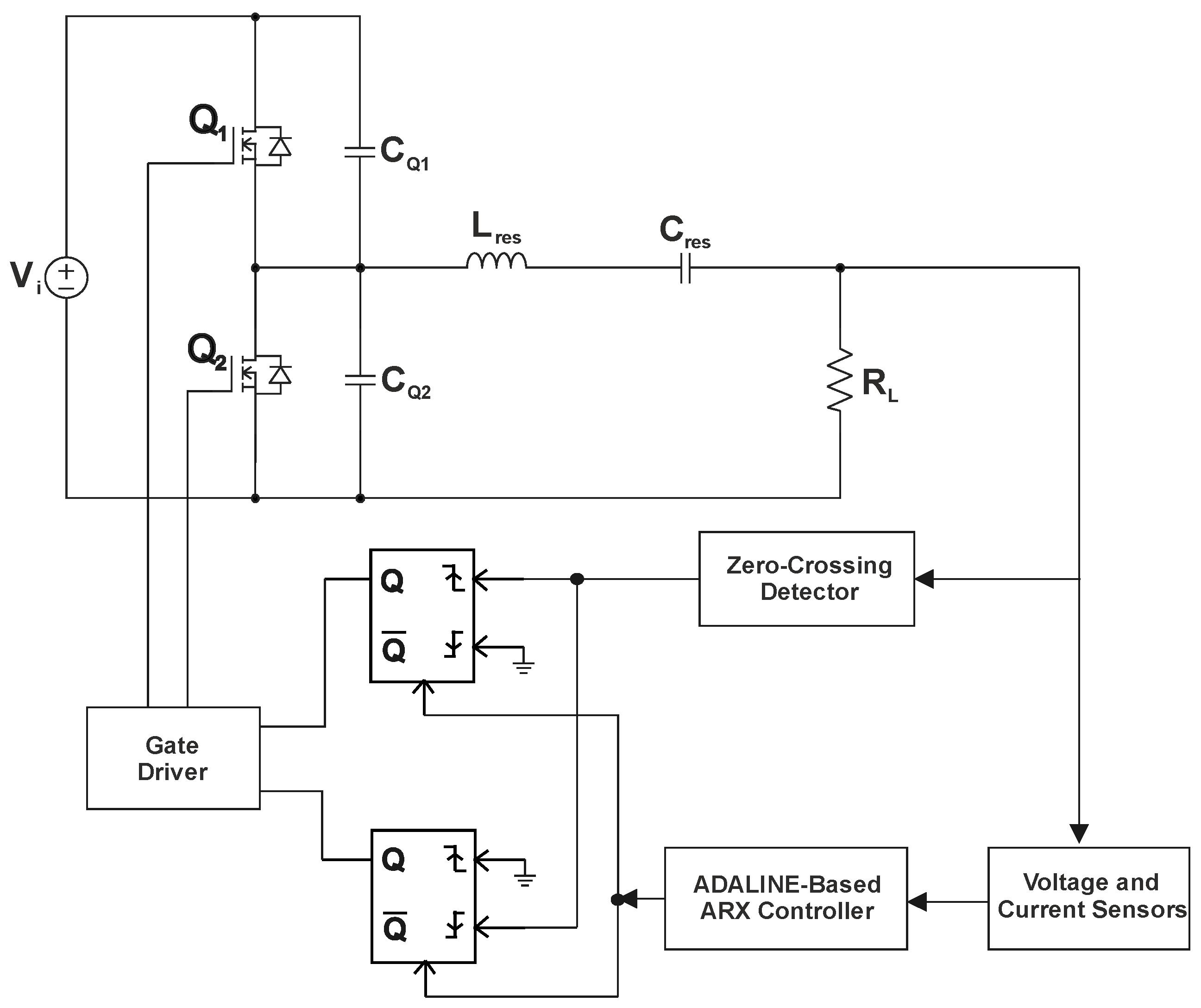
2. Theoretical Analysis of the Class DE Resonant Inverter
3. Proposed Control Approach
4. Results and Discussion
5. Conclusions
Author Contributions
Funding
Data Availability Statement
Conflicts of Interest
References
- Zheng, Y.; Wang, Y.; Yang, Q. Two-phase operation for coordinated charging of electric vehicles in a market environment: From electric vehicle aggregators’ perspective. Renew. Sustain. Energy Rev. 2023, 171, 113006. [Google Scholar] [CrossRef]
- Gössling, S. Integrating e-scooters in urban transportation: Problems, policies, and the prospect of system change. Transp. Res. Part D Transp. Environ. 2020, 79, 102230. [Google Scholar] [CrossRef]
- Alsenani, T.R. The participation of electric vehicles in a peer-to-peer energy-backed token market. Int. J. Electr. Power Energy Syst. 2023, 148, 109005. [Google Scholar] [CrossRef]
- Yusuf, J.; Hasan, A.S.M.J.; Garrido, J.; Ula, S.; Barth, M.J. A comparative techno-economic assessment of bidirectional heavy duty and light duty plug-in electric vehicles operation: A case study. Sustain. Cities Soc. 2023, 95, 104582. [Google Scholar] [CrossRef]
- Salkuti, S.R. Advanced technologies for energy storage and electric vehicles. Energies 2023, 16, 2312. [Google Scholar] [CrossRef]
- Acharige, S.S.G.; Haque, M.E.; Arif, M.T.; Hosseinzadeh, N.; Hasan, K.N.; Oo, A.M.T. Review of electric vehicle charging technologies, standards, architectures, and converter configurations. IEEE Access 2023, 11, 41218–41255. [Google Scholar] [CrossRef]
- Narasipuram, R.P.; Mopidevi, S. A technological overview & design considerations for developing electric vehicle charging stations. J. Energy Storage 2021, 43, 103225. [Google Scholar] [CrossRef]
- Niu, S.; Xu, H.; Sun, Z.; Shao, Z.Y.; Jian, L. The state-of-the-arts of wireless electric vehicle charging via magnetic resonance: Principles, standards and core technologies. Renew. Sustain. Energy Rev. 2019, 114, 109302. [Google Scholar] [CrossRef]
- Song, K.; Lan, Y.; Zhang, X.; Jiang, J.; Sun, C.; Yang, G.; Yang, F.; Lan, H. A review on interoperability of wireless charging systems for electric vehicles. Energies 2023, 16, 1653. [Google Scholar] [CrossRef]
- Abou Houran, M.; Yang, X.; Chen, W. Magnetically coupled resonance WPT: Review of compensation topologies, resonator structures with misalignment, and EMI diagnostics. Electronics 2018, 7, 296. [Google Scholar] [CrossRef]
- Wang, Z.; Sun, Y.; Yang, R.; Zhang, M. Frequency splitting characteristics analysis of capacitive wireless power transfer. Electr. Eng. 2023, 105, 1299–1305. [Google Scholar] [CrossRef]
- Barsari, V.Z.; Thrimawithana, D.J.; Kim, S.; Covic, G.A. Modular coupler with integrated planar transformer for wireless EV charging. IEEE Trans. Power Electron. 2023, 38, 9206–9217. [Google Scholar] [CrossRef]
- Lu, J.; Zhu, G.; Mi, C.C. Foreign object detection in wireless power transfer systems. IEEE Trans. Ind. Appl. 2022, 58, 1340–1354. [Google Scholar] [CrossRef]
- Lin, J.C. Safety of wireless power transfer. IEEE Access 2021, 9, 125342–125347. [Google Scholar] [CrossRef]
- C95.6-2002; IEEE Standard for Safety Levels with Respect to Human Exposure to Electromagnetic Fields, 0–3 kHz. IEEE: Piscataway, NJ, USA, 2002; pp. 1–64. [CrossRef]
- Mohammad, M.; Onar, O.C.; Pries, J.L.; Galigekere, V.P.; Su, G.J.; Wilkins, J. Thermal analysis of a 50 kW three-phase wireless charging system. In Proceedings of the 2021 IEEE Transportation Electrification Conference & Expo (ITEC), Chicago, IL, USA, 21–25 June 2021; pp. 1–6. [Google Scholar]
- Rayan, B.A.; Subramaniam, U.; Balamurugan, S. Wireless power transfer in electric vehicles: A review on compensation topologies, coil structures, and safety aspects. Energies 2023, 16, 3084. [Google Scholar] [CrossRef]
- Zheng, Z.; Wang, N.; Ahmed, S. Adaptive frequency tracking control with fuzzy PI compound controller for magnetically coupled resonant wireless power transfer. Int. J. Fuzzy Syst. 2021, 23, 1890–1903. [Google Scholar] [CrossRef]
- Yousuf, M.A.; Das, T.K.; Khallil, M.E.; Aziz, N.A.A.; Rana, M.J.; Hossain, S. Comparison study of inductive coupling and magnetic resonant coupling method for wireless power transmission of electric vehicles. In Proceedings of the 2021 2nd International Conference on Robotics, Electrical and Signal Processing Techniques (ICREST), Khaka, Bangladesh, 5–7 January 2021; pp. 737–741. [Google Scholar]
- Wang, S.; Sun, X.; Feng, W.; Ma, X.; Jing, Y.; Li, S. Optimization of magnetic coupling resonance coils. In Proceedings of the 2021 IEEE 16th Conference on Industrial Electronics and Applications (ICIEA), Chengdu, China, 1–4 August 2021; pp. 793–796. [Google Scholar]
- Ali, A.; Yasin, M.N.M.; Rambe, A.H.; Adam, I.; Ramli, N.; Rahim, H.A.; Sabapathy, T.; Norizan, M.N.; Sobri, S.A. Analysis of symmetric two and four-coil magnetic resonant coupling wireless power transfer. Appl. Comput. Electromagn. Soc. J. 2022, 37, 497–506. [Google Scholar] [CrossRef]
- Pei, Y.; Le Bihan, Y.; Bensetti, M.; Pichon, L. Comparison of coupling coils for static inductive power-transfer systems taking into account sources of uncertainty. Sustainability 2021, 13, 6324. [Google Scholar] [CrossRef]
- Sun, G.; Yang, Y.; Zhang, J.; Cao, Y.; Tan, X.; Pei, J. Modeling and optimization of pavement scale-model for magnetically coupled resonant in wireless power transmission systems. Constr. Build. Mater. 2022, 319, 126066. [Google Scholar] [CrossRef]
- Razek, A. Review of contactless energy transfer concept applied to inductive power transfer systems in electric vehicles. Appl. Sci. 2021, 11, 3221. [Google Scholar] [CrossRef]
- Kim, M.; Choi, J. High-frequency, mid-range wireless power transfer system using critical coupling coefficient adjustment. In Proceedings of the 2021 IEEE Applied Power Electronics Conference and Exposition (APEC), Virtual Conference, 14–17 June 2021; pp. 714–719. [Google Scholar]
- Pham, T.S.; Nguyen, T.D.; Tung, B.S.; Khuyen, B.X.; Hoang, T.T.; Ngo, Q.M.; Hiep, L.T.H.; Lam, V.D. Optimal frequency for magnetic resonant wireless power transfer in conducting medium. Sci. Rep. 2021, 11, 18690. [Google Scholar] [CrossRef] [PubMed]
- Shehata, E. Design of high efficiency low frequency wireless power transfer system for electric vehicle charging. Electr. Eng. 2022, 104, 1797–1809. [Google Scholar] [CrossRef]
- Kiyani, M.; Abdollahi, S.E.; Abdollahi, S.R.; Baigzadehnoe, B. Investigation of resonant tank topologies performance in wireless power transfer applications. Int. J. Electron. 2023. [Google Scholar] [CrossRef]
- Gomaa, E.; Shawky, A.; Orabi, M. Wireless charging techniques and converter topologies for light EVs, e-bikes, e-chairs and e-scooters: A review. In Proceedings of the 2023 IEEE Conference on Power Electronics and Renewable Energy (CPERE), Luxor, Egypt, 19–21 February 2023; pp. 1–8. [Google Scholar]
- Shi, L.; Rodriguez, J.; Carrizosa, M.J.; Alou, P. ZVS tank optimization for class-D amplifiers in high frequency WPT applications. In Proceedings of the 2021 IEEE Applied Power Electronics Conference and Exposition (APEC), Virtual Conference, 14–17 June 2021; pp. 1593–1598. [Google Scholar]
- Thiagarajan, K.; Deepa, T. A comprehensive review of high-frequency transmission inverters for magnetic resonance inductive wireless charging applications in electric vehicles. IETE J. Res. 2021, 69, 2761–2771. [Google Scholar] [CrossRef]
- Kondo, T.; Koizumi, H. Class DE voltage-source parallel resonant inverter. In Proceedings of the IECON 2015—41st Annual Conference of the IEEE Industrial Electronics Society, Yokohama, Japan, 9–12 November 2015; pp. 002968–002973. [Google Scholar]
- Yang, L.; Li, X.; Liu, S.; Xu, Z.; Cai, C. Analysis and design of an LCCC/S-compensated WPT System with constant output characteristics for battery charging applications. IEEE J. Emerg. Sel. Top. Power Electron. 2021, 9, 1169–1180. [Google Scholar] [CrossRef]
- Sriprom, T.; Namin, A.; Tammawari, W.; Yachiangkam, S.; Janjommanit, S.; Kamnarn, U.; Thongpron, J.; Karnjanapiboon, C.; Thounthong, P.; Takorabet, N. Variable frequency control for constant current constant voltage inductive wireless EV charging system. In Proceedings of the 2022 International Power Electronics Conference (IPEC-Himeji 2022-ECCE Asia), Himeji, Japan, 15–19 May 2022; pp. 1481–1488. [Google Scholar]
- Yang, L.; Shi, Y.; Wang, M.; Ren, L. Constant voltage charging and maximum efficiency tracking for WPT systems employing dual-side control scheme. IEEE J. Emerg. Sel. Top. Power Electron. 2022, 10, 945–955. [Google Scholar] [CrossRef]
- Liu, Y.; Liu, F.; Feng, H.; Zhang, G.; Wang, L.; Chi, R.; Li, K. Frequency tracking control of the WPT system based on fuzzy RBF neural network. Int. J. Intell. Syst. 2022, 37, 3881–3899. [Google Scholar] [CrossRef]
- Jaman, S.; Chakraborty, S.; El Baghdadi, M.; Geury, T.; Hegazy, O. Small-signal average switch modeling and dual-loop control of bidirectional integrated converter for G2V and V2G applications in battery EVs. In Proceedings of the 2021 23rd European Conference on Power Electronics and Applications (EPE’21 ECCE Europe), Virtual Conference, 6–10 September 2021; pp. 1–12. [Google Scholar]
- Xia, C.; Wei, N.; Zhang, H.; Zhao, S.; Li, Z.; Liao, Z. Multifrequency and multiload MCR-WPT system using hybrid modulation waves SPWM control method. IEEE Trans. Power Electron. 2021, 36, 12400–12412. [Google Scholar] [CrossRef]
- Zhao, J.; Wu, C. Research on control method and variable topology design of wireless power transmission system with coil offset. IEEJ Trans. Electr. Electron. Eng. 2022, 17, 1495–1505. [Google Scholar] [CrossRef]
- Jiang, Y.; Wang, L.; Fang, J.; Li, R.; Han, R.; Wang, Y. A high-efficiency ZVS wireless power transfer system for electric vehicle charging with variable angle phase shift control. IEEE J. Emerg. Sel. Top. Power Electron. 2021, 9, 2356–2372. [Google Scholar] [CrossRef]
- Zhou, M.; Liu, F.; Li, S.; Chen, X. A 1-kW and 100-cm Distance Magnetically Coupled Resonant WPT System Achieving 80% Efficiency. IEEE Trans. Transp. Electrif. 2022, 8, 4001–4013. [Google Scholar] [CrossRef]
- Gong, W.; Xiao, J.; Wu, X.; Chen, S.; Wu, N. Research on parameter identification and phase-shifted control of magnetically coupled wireless power transfer system based on Inductor–Capacitor–Capacitor compensation topology. Energy Rep. 2022, 8, 949–957. [Google Scholar] [CrossRef]
- Yuan, Z.; Fu, P.; Lu, G.; Cao, P. Wireless power transfer system based on frequency and impedance matching hybrid adjustment against system detuning. J. Phys. Conf. Ser. 2021, 2108, 012035. [Google Scholar] [CrossRef]
- Lu, W.; Zhao, J.; Chen, X.; Fan, Q.; Zhang, C. Bilateral control strategy based on LCL-S compensation network wireless charging system without communication. Int. J. Automot. Technol. 2023, 24, 171–178. [Google Scholar] [CrossRef]
- Hui, S.-Y.R.; Yang, Y.; Zhang, C. Wireless power transfer: Paradigm shift for the next generation. IEEE J. Emerg. Sel. Top. Power Electron. 2023, 11, 2412–2427. [Google Scholar] [CrossRef]
- Tong, Z.; Ye, Z.; Rivas-Davila, J. Class DE switch-mode power amplifier using GaN power HEMTs. IEEE Microw. Mag. 2022, 23, 72–79. [Google Scholar] [CrossRef]
- Seeliger, K.; Ambrogioni, L.; Güçlütürk, Y.; van den Bulk, L.M.; Güçlü, U.; van Gerven, M.A. End-to-end neural system identification with neural information flow. PLOS Comput. Biol. 2021, 17, e1008558. [Google Scholar] [CrossRef]
- Pamungkas, L.; Tampubolon, M.; Lin, Q.; Chiu, H.J. Performance comparison of primary side PFM and secondary side PWM for SS wireless power transfer CC/CV control strategy references. In Proceedings of the 2018 IEEE International Power Electronics and Application Conference and Exposition (PEAC), Guangzhou, China, 4–7 November 2018; pp. 1–5. [Google Scholar]
- Kavimandan, U.D.; Galigekere, V.P.; Onar, O.; Ozpineci, B.; Mahajan, S.M. Comparison of dead-time effects in a WPT system inverter for different fixed-frequency modulation techniques. In Proceedings of the 2020 IEEE Transportation Electrification Conference & Expo (ITEC), Virtual Conference, 23–26 June 2020; pp. 277–283. [Google Scholar]
- Li, J.; Xu, D.; Wang, D. Perturb and observe method of impedance matching for magnetically coupled wireless power transfer system. In Proceedings of the 2018 Chinese Automation Congress (CAC), Xi’an, China, 30 November–2 December 2018; pp. 2513–2517. [Google Scholar]
- Shi, L.; Rodriguezt, J.C.; Alou, P. Modeling and analysis of total harmonic distortion in series-series wireless power transfer system for 6.78 MHz. In Proceedings of the 2020 IEEE Energy Conversion Congress and Exposition (ECCE), Detroit, MI, USA, 11–15 October 2020; pp. 1016–1020. [Google Scholar]











| Technique | Implementation Complexity | Advantages | Shortcomings |
|---|---|---|---|
| Primary-side PFM control [48] | Simple implementation while relying on a traditional PI controller. | High efficiency due to the ZVS operation and simple control structure. | The feedback communication requires a radiofrequency (RF) transceiver. |
| Secondary-side PWM control [48] | Simple implementation while relying on a traditional PI controller. | Operation at a fixed frequency and low interference caused by the RF transceiver. | High implementation cost. |
| TPS control [49] | Moderate implementation complexity. | Low EMI levels. The output voltage contains only odd harmonics. | Sensitivity to load variations. Limited operating range. This strategy is better recommended for higher power levels. |
| ADC control [49] | Moderate implementation complexity. | Capacity to adapt to varying load conditions. Precise voltage regulation. High efficiency. | The uneven distribution of switching losses in the semiconductors must be considered in the design. The output voltage will contain both even and odd harmonics. |
| ACM control [49] | Complex implementation while requiring advanced digital signal processing techniques. | Capacity to adapt to varying load conditions. Reduced stresses on the semiconductors. | Sensitivity to changes in various parameters. The uneven distribution of switching losses in the semiconductors must be considered in the design. The output voltage will contain both even and odd harmonics. |
| P&O-based impedance matching [50] | A complex mathematical model is required to represent the system transfer function. | The WPT system can operate over a wide load range. | Higher component count. |
| Proposed ADALINE-based ARX model | Moderate implementation complexity while relying on a straightforward transfer function to represent the system. | Load variations resulting from misalignment between the emitter and receiver are not likely to affect the system’s performance. | Deriving the mathematical model is not a trivial task. |
| Parameter | Specification |
|---|---|
| Load resistance | RL = 3.1 Ω |
| Resonant inductor | Lres = 9.87 µH |
| Resonant capacitor | Cres = 2.78 nF |
| Shunt capacitors | CQ1 = CQ2 = 8.16 nF |
| Input voltage | Vi = 350 V |
| Output voltage | Vo = 120 V |
| Resonance frequency | f0 = 1 MHz |
Disclaimer/Publisher’s Note: The statements, opinions and data contained in all publications are solely those of the individual author(s) and contributor(s) and not of MDPI and/or the editor(s). MDPI and/or the editor(s) disclaim responsibility for any injury to people or property resulting from any ideas, methods, instructions or products referred to in the content. |
© 2023 by the authors. Licensee MDPI, Basel, Switzerland. This article is an open access article distributed under the terms and conditions of the Creative Commons Attribution (CC BY) license (https://creativecommons.org/licenses/by/4.0/).
Share and Cite
Avilés, J.P.O.; Tofoli, F.L.; Ribeiro, E.R. Novel Control Approach for Resonant Class-DE Inverters Applied in Wireless Power Transfer Systems. Energies 2023, 16, 7238. https://doi.org/10.3390/en16217238
Avilés JPO, Tofoli FL, Ribeiro ER. Novel Control Approach for Resonant Class-DE Inverters Applied in Wireless Power Transfer Systems. Energies. 2023; 16(21):7238. https://doi.org/10.3390/en16217238
Chicago/Turabian StyleAvilés, Juan Pablo Ochoa, Fernando Lessa Tofoli, and Enio Roberto Ribeiro. 2023. "Novel Control Approach for Resonant Class-DE Inverters Applied in Wireless Power Transfer Systems" Energies 16, no. 21: 7238. https://doi.org/10.3390/en16217238
APA StyleAvilés, J. P. O., Tofoli, F. L., & Ribeiro, E. R. (2023). Novel Control Approach for Resonant Class-DE Inverters Applied in Wireless Power Transfer Systems. Energies, 16(21), 7238. https://doi.org/10.3390/en16217238

