Abstract
The environmental impact of traditional fuels and related greenhouse gas emissions (GHGE) has promoted policies driven towards renewable fuels. This review deals with green diesel, a biofuel obtained by catalytic deoxygenation of edible and non-edible biomasses. Green diesel, biodiesel, and petrodiesel are compared, with green diesel being the best option in terms of physical–chemical properties and reduction in GHGE. The deoxygenation process and the related types of catalysts, feedstocks, and operating conditions are presented. Reactor configurations are also discussed, summarizing the experimental studies. Several process simulations and environmental economic analyses—up to larger scales—are gathered from the literature that analyze the potential of green diesel as a substitute for petrodiesel. In addition, current industrial processes for green diesel production are introduced. Future research and development efforts should concern catalysts and the use of waste biomasses as feedstock, as well as the arrangement of national and international policies.
1. Introduction
1.1. An Overview of Climate Change
The scientific evidence is widely accepted: greenhouse gas emissions (GHGE) must be reduced rapidly to limit the global average temperature increase to less than +1.5 °C above pre-industrial levels to avoid the adverse consequences of climate change [1]. GHGE are predicted to rise to 43 billion metric tons of equivalent CO2 by 2040 [2].
The United Nations Intergovernmental Panel on Climate Change (IPCC) has pointed out that global warming will increase dramatically in the next 30 years, and the average global temperature is reported to have already increased by about 0.78 °C, more than half of the +1.5 °C threshold [3,4].
National post-2020 mitigation pledges, inspired by the 2015 Paris climate conference, are still too mild to meet the +1.5 °C temperature target, instead leading to a warming of 2.6–3 °C by 2100 [5]. Therefore, global ambition and action to reduce GHGE must urgently increase [5].
Current policies to reduce or at least slow the growth of GHGE (e.g., the Paris Agreement [6] and the following Conference of Parties of United Nations Framework Convention on Climate Change [7]) should contribute to global warming containment. The chart in Figure 1 illustrates future GHGE scenarios under some assumptions: (i) if no climate policies are applied; (ii) if current policies are implemented; (iii) if all countries commit to meeting their emission reduction targets; and (iv) if the actions needed to limit warming to 1.5 °C or 2 °C over the century take place [8].
Figure 1.
Global GHGE and warming scenarios, reproduced with authorization from [8].
An IPCC Special Report on Global Warming (named “SR15”) predicts that global GHGE must be reduced by at least 50% from 2010 levels by 2050 to ensure a 50–66% probability of keeping global warming at +1.5 °C [4,9].
Thanks to the 2021 European Green Deal policy, the EU made its climate neutrality by 2050 (i.e., zero net emissions) a legally binding goal [10]. The EU also set an intermediate target of a 55% emission reduction by 2030 compared with 1990 levels [11].
Global warming, driven by GHGE, threatens biodiversity and reduces speciation, leads to the emergence of toxic cyanobacteria, raises sea levels, and causes major economic and human health damages [12]. Although the earth has seen a sharp 5.8% drop in CO2 due to the COVID-19 pandemic, this number was predicted to increase by 4.8% in 2021 after the recovery of transportation and global trade [13]. For these reasons, prompt actions to mitigate climate change and limitations on GHGE are needed.
1.2. Energy Crisis
As the population grows and economic development is accelerated, demand for products, energy, and services increases: the doubling of energy demand is expected by 2030, with a consequent potential increase in GHGE [14].
Global liquid fuel demand is projected to increase by more than 20% between 2018 and 2050 [15]. In addition to limited availability and geopolitical dependency, the consumption of fossil fuels has a severe environmental impact; many polluting compounds are generated during their combustion, including polluting and greenhouse gases (GHGs)—such as CO2, CO, nitrogen and sulfur oxides, and volatile organic compounds (VOCs)—and particulate matter [16]. The combustion of fossil fuels releases most of the GHGE, the main consequence of which is global warming [17]. A rapid transition to renewable energy (RE) is required to stabilize the climate system within the Paris Agreement temperature targets [18]. For this reason, the EU, through the Renewable Energy Directive (RED II [19]), has set a binding target of 32% RE in the energy field by 2030; this action will lead to a significant reduction in emissions from the power and transport sectors [20,21,22]. Currently, the transport sector is a major consumer of non-RE and an important contributor to GHGE (28.6% of total GHGE in 2019 in the USA, 26% in 2018 in the EU [23], and 20% of global emissions in 2017 [24]).
Figure 2 shows the distribution of world energy consumption in 2021: most of the energy sources are non-renewable, confirming the need to rapidly switch to renewable energy sources (RESs).
Figure 2.
Primary energy consumption from fossil fuel vs. other fuels; data adapted from [25].
1.3. Renewable Energy Sources: Biomass and Biofuel
The term “renewable energy” refers to self-renewable energy, including solar (from sunlight), eolic (from wind), hydroelectric (from running water), and geothermic (from earth’s internal heat) [26]. Biomass is a RES too, investigated for achieving the goals outlined by European and global policies [27,28,29,30,31]. The use of biomass for energy production has benefits from an environmental and economic point of view [16], e.g., the decrease in external energy dependence and the boost to the economy by providing new jobs [32]. Biomass is a potential carbon-neutral energy source, as it absorbs CO2 during its growth by photosynthesis, and the same amount of CO2 is then released into the atmosphere by biomass combustion, resulting in a net zero CO2 emission balance [33] if no other net CO2 emission occurs in the related life cycle. Moreover, biomass is a RES with high growth potential, thanks to its wide availability around the world, since it can be obtained as a by-product of many industrial and agricultural processes, as well as from organic waste [34]. About 181.5 billion tons of lignocellulosic biomass are produced annually worldwide, of which only 8.2 billion tons have currently been used (7 billion tons are from forests, agriculture, and grass; the remaining 1.2 billion tons are from agricultural residues) [35].
Biomass includes a wide range of feedstocks: grasses, agricultural by-products, forest and food industry residues, energy crops, municipal solid wastes, and domestic wastes [36]. Biochar, firewood, biodiesel, alcohols (such as methanol, ethanol, and butanol), biomethane, and biohydrogen are just some of the biofuels produced from biomass feedstocks [37]. Eurostat defined biofuels as “fuels derived directly or indirectly from biomass” [38]. Biofuels can be solid (e.g., fuelwood, wood residues, wood pellets, animal waste, and vegetal materials), liquid (e.g., biogasoline, biodiesel, and bio-jet kerosene), and gaseous (biogas from anaerobic fermentation and biosyngas from thermal processes) [38].
Biofuels are classified into four generations based on feedstocks and production methods [39]: first, second, third, and fourth generation.
First-generation biofuels are produced from edible biomass such as starch (e.g., potatoes, wheat, barley, corn, etc.) or sugars (e.g., sugar cane, sugar beet, etc.) [40]. These biofuels raise ethical issues as they use edible crops as feedstocks and generate concerns about their impact on cropland, biodiversity, and food supply. Most of the biodiesel, bioethanol, and biogas currently on the market is first-generation biofuel [40]. For instance, the EU’s 2018 production of biodiesel and bioethanol equaled about 50 billion liters per year and about 8 Mtoe per year of biogas [41].
The feedstock for second-generation biofuels is non-edible biomass, e.g., agricultural and municipal solid wastes, poplars, and woody materials [42,43]. The production of second-generation biofuels focuses mainly on reducing the overall energy costs and the amount of waste produced, resulting in biofuel with high added value, making the process economically feasible [44].
Third-generation biofuels are derived from oleaginous microorganisms (such as microalgae, bacteria, yeast, and fungi) and have recently gained interest as a potential feedstock for energy fuel production [45]. Microalgal biomass has a higher growth rate and biomass productivity than conventional biomass, as well as a great ability to accumulate a large amount of cellular lipids (in the range of 20–77% of dry weight) [46,47]. In some species of microalgae, the oil makes up more than 80% of the dry weight of algal biomass [48]. In addition, microalgae simply need light, CO2, and other inorganic nutrients for their growth [49]. Biofuel production from microalgae contributes mainly to reducing the level of CO2 in the environment, as the production of 1 kg of microalgae consumes around 1.8 kg of CO2 [50]. Moreover, the annual productivity (calculated as the dry weight of produced microalgae per year) and oil content of microalgae far exceed those of any oil crop [45]. Microalgal biomass is used to produce mainly bioethanol and biodiesel, as well as CH4 and H2, using different processes; these biofuels are compatible with current fuel engines [40].
In fourth-generation biofuels, genetically modified microorganisms (e.g., yeast, fungi, microalgae, and cyanobacteria) are exploited thanks to their ability to convert CO2 into biofuel through photosynthesis and their increased oil-storing capability [51]. The general purpose of these modifications is to improve the hydrocarbon yield and create artificial carbon sinks to eliminate CO2 emissions [52]. Fourth-generation biofuels are primarily aimed at having a lower environmental impact than other generations, although their study is still under development [52].
2. Biodiesel and Green Diesel
Biodiesel and green diesel are known as the best alternatives to traditional petrodiesel fuel and can be used in a conventional combustion diesel engine without major modifications [53]. Biodiesel is a biofuel consisting of methyl or ethyl esters of fatty acids (FAME or FAEE) [54,55]. Biodiesel FAME and FAEE are chemically produced from edible oils, inedible oils, waste cooking oils (WCOs), animal fats, and microalgal lipids by esterification or transesterification reactions with short-chain alcohols (methanol for FAME or ethanol for FAEE) in the presence of an appropriate catalyst (e.g., homogeneous NaOH or KOH [56]) [57,58].
Using methanol and a catalyst (CAT), the overall reaction of transesterification transforms one mole of triglyceride (TG) into three moles of FAME and one mole of glycerol (C3H8O3) [59], as in Equation (1):
Regarding the choice between methanol and ethanol, the former is cheaper and more reactive, and the FAMEs are more volatile than FAEEs [56]. On the other hand, methanol is generally produced from non-renewable fossil sources, while ethanol is less toxic and widely produced from renewable sources by fermentation [56]. Heterogeneous catalysts can also be used in transesterification; compared with homogeneous catalysts in liquid phase, solid catalysts are more easily separable and confinable in the reaction environment (e.g., by packed-bed reactors) [60,61,62,63].
The transesterification process is mainly influenced by temperature, time or space velocity, pressure, alcohol-to-feedstock ratio, the concentration of TG, type of catalyst, intensity of mixing, and type of feedstock [60].
The utilization of biodiesel is advantageous since it is a non-toxic, biodegradable, and renewable biofuel that can contribute to GHGE reduction. Biodiesel is blended in different concentrations with petrodiesel to improve certain fuel properties. The most common blended diesel fuels are B5 (petrodiesel with 5% of biodiesel) and B20 (petrodiesel with 6% to 20% biodiesel) [64,65]. For example, the US Department of Energy reported that the addition of 20% biodiesel to petrodiesel fuel leads to a reduction in air pollutant emissions (e.g., CO decrease by more than 10%) [66].
Compared with petrodiesel, the most important constraints of biodiesel usage and production include [66]: (i) excessive cost of the feedstock; (ii) lower stability during storage due to oxidation; (iii) lower energy content; (iv) higher NOx emissions; and (v) limited miscibility with conventional fossil fuels [66]. In addition, socioeconomic bioethical impacts, food security, land use, regional sustainability, biomass pretreatment, and production technology are the fundamental issues in the production of biodiesel at the commercial scale [60].
“Green diesel”—also known as “renewable (bio-)diesel”—is an alternative to biodiesel, produced through catalytic deoxygenation (DO) of oleaginous biomasses (i.e., based on TG and fatty acids) [67]. DO is a thermal process that converts TG and fatty acids into hydrocarbons (HCs), typically under a H2 atmosphere, in the presence of a heterogeneous metal catalyst; the net effect of DO is the removal of oxygen from TG and fatty acids in the form of by-products (e.g., H2O, CO, and CO2) [68]. The overall reactions of TG are described in Equations (2)–(4). For further details about the reactions, see Section 3.
Green diesel has proven to be a good renewable fuel due to its higher calorific value, energy density, cetane number (CN), and generally better quality in terms of physical properties (e.g., cloud point, flash point, viscosity, lubricity) than petrodiesel and biodiesel [69]. Moreover, it has higher stability and lower oxygen content than other biofuels [69].
Table 1 summarizes the main differences between green diesel, biodiesel, and petrodiesel.
Table 1.
A comparison of the physical properties of petrodiesel, biodiesel, and green diesel; data adapted from sources in the “Ref.” column.
Green diesel has a higher CN than biodiesel; the ignition delay in diesel engines decreases as the CN increases, meaning that they can run with higher thermal efficiency and lower fuel consumption [70].
The density of green diesel is lower than that of biodiesel and petrodiesel; therefore, the volumetric heating value of green diesel is lower, thus involving higher volumetric fuel consumption in the engine than biodiesel and petrodiesel [70]. On the other hand, the lower heating value (LHV) on the mass basis of green diesel is higher than that of biodiesel and petrodiesel, compensating to some extent the negative effect of the lower density [70]. Green diesel also shows higher stability than biodiesel in terms of oxidation and storage, and when properly treated with a hydroisomerization reaction, it also has excellent cold weather properties (e.g., cloud point) [16].
The high chemical similarity of green diesel and petrodiesel (both HC chains) may allow the future replacement of petrodiesel [69]. Although electric power is expected to totally replace fossil fuels within a few years, this will not happen in the immediate future, as commercial transportation and aviation will continue to use diesel engines [73]. In addition, a forced and widespread adoption of battery electric vehicles will require major actions (such as investments to change infrastructure and electricity generation), which to date are still under development. For these reasons, the transition from fossil fuels to biofuels is of paramount importance, and green diesel can play a pivotal role.
3. Green Diesel Production: DO Process
In general, DO is a thermal process that produces alkanes by the removal of hydrogen, oxygen, and carbon atoms from the fatty biomass by releasing CO2, CO, and H2O [74]. The typical process conditions include high pressure and high temperature (see Section 4) in the presence of a metal-based catalyst [75]. The DO process is usually performed in the presence of H2, but in some cases can be performed in an H2-free environment or at low H2 partial pressure (see Section 4). Depending on the feedstock and reaction conditions, the products of the overall reaction may differ. The DO process includes both primary reactions, occurring in the liquid phase, and secondary reactions, in the gas phase [76].
3.1. Primary Reactions of the DO Process
Primary reactions occur in the liquid phase. Alkanes are produced by the conversion of free fatty acids (FFAs, ) in reactions named as: hydrodeoxygenation (HDO, Equation (7)), decarbonylation (DCO, Equation (8)), and decarboxylation (DCO2, Equation (9)) [77,78]. HDO, DCO, and DCO2 pathways can occur simultaneously under DO process conditions [79]. In the case of biomass feedstock containing TGs, HDO, DCO, and DCO2 are preceded by reactions such as hydrogenation (Equation (5), i.e., saturation of fatty acid tails in TGs, with z depending on the number of unsaturations) and TG backbone cleavage into saturated FFAs (Equation (6)).
Hydrogenation of TG-based feedstocks causes the saturation of fatty acid tails in TGs once in the presence of H2 [80]. The main pathway of TG cleavage is β-elimination or γ-hydrogen transfer [80,81]. For further details about the reaction mechanism of hydrogenation and TG cleavage, see [80,82].
HDO (Equation (7)) is an exothermic reaction, while DCO and DCO2 (Equations (8) and (9)) are endothermic [83]. Some enthalpies of reaction, depending on the type of FFA or TG, can be found in Valencia et al. [84], while the main reactions of HDO, DCO, and DCO2 (from Equation (7) to Equation (9)) are more extensively described in [79,85]. In terms of H2 consumption, HDO is less desirable than DCO and DCO2, since more H2 is required, net of TG saturation and cleavage (compare Equation (7) with Equations (8) and (9)), resulting in higher costs for the overall process [86]. The DCO and DCO2 reactions, compared with HDO, can be carried out under a lower H2 partial pressure or in an inert atmosphere to improve the overall yield of the process [87]. In terms of the required H2 partial pressure, the three reaction routes can be classified in this order: HDO > DCO > DCO2 [88].
In contrast, HDO is preferable from the point of view of atom economy (AE), as it produces only H2O as a by-product [16], while DCO2 and DCO cause the loss of feedstock carbon as CO2 and CO by-products (i.e., lower AE) [89], giving a product with fewer carbon atoms than the feedstock [88]. Furthermore, CO2 and CO can affect catalyst activity and are GHGE, a detrimental factor in the light of the goals discussed in the Introduction [89].
The ability of HDO to produce linear HC exactly in the range of diesel fuel (i.e., C15-C18), depending on the FFA nature, can be an additional main advantage of the HDO route over DCO2 and DCO [75]. HDO produces HC with the same number of carbons as the reactant FFA; DCO and DCO2 produce HC with fewer carbons than the starting reactant (as seen in Equations (7)–(9)). For example, if the starting FFA has 15 carbon atoms, the produced HC has 14 carbon atoms and belongs to the jet fuel range (C8–C14).
Since most FFAs in TG-based biomasses have chains in the C16–C18 range, the removal of carbon atoms due to DCO and DCO2 determines the production of C15 and C17 HCs.
The by-products of HDO, DCO, and DCO2 (H2O, CO and H2O, and CO2, respectively) undergo further reactions in the gas phase [90].
Overall, HDO is considered the preferred route for the DO process of TG-based biomasses. Efforts have emerged in the literature to make the reaction selective toward HDO by investigating the operating and process conditions (e.g., type of catalysts, temperature, type of feedstock, and pressure).
3.2. Secondary Reactions of DO
Secondary reactions mainly concern the gas phase. They bring in some undesirable effects: (i) consumption of additional H2; (ii) production of other gaseous by-products (such as CH4, CO, and CO2); (iii) catalyst deactivation; and (iv) coke deposition or catalyst agglomeration.
At high temperatures (more than 380 °C), it is possible for cracking or other secondary reactions to occur in addition to DO: in these reactions, alkanes and FFAs can undergo thermal cleavage that produces short-chain compounds [16]. These reactions are undesirable when a green diesel biofuel is the final product of interest, while they are accepted in the case of jet fuel or short-chain biofuel production [80].
The cyclization reaction of alkanes followed by dehydrogenation is a further secondary reaction path, which is generally undesirable since the resulting aromatic compounds decrease the LHV of the obtained fuel and lead to the deactivation of the catalysts [80].
Methanation can also occur (Equations (10) and (11)): CO2 or CO react with H2 to produce CH4 and H2O in the gas phase [78,91,92,93]:
On a stoichiometric basis, DCO (Equation (8)) and DCO2 (Equation (9)) consume less H2 than HDO (Equation (7)); nonetheless, the formation of CO and CO2 and subsequent methanation can lead to an overall H2 consumption higher than that of HDO [94].
Water–gas shift (WGS) is a secondary gas-phase reaction that usually occurs in DO; it reduces the amount of CO in the gaseous product, as CO and H2O react to form CO2 and H2 (Equation (12)) [78]:
WGS (Equation (12)) produces further H2, but also CO2, which is a GHG and can in turn be converted into CH4 by methanation (Equation (10)) [16].
In addition to previous secondary reactions, any carbon on the surface of the catalyst (e.g., due to coking) can react with CO2 to produce CO through the Boudouard reaction (Equation (13)) [95].
The Boudouard reaction is undesirable as it produces CO, which is a GHG, a reactant in methanation (Equation (11)) and a possible source of catalyst deactivation due to poisoning by irreversible CO adsorption [96]. On the other hand, the reverse Boudouard reaction causes the catalyst deactivation through the formation of carbon deposits (coking) [96].
Finally, the secondary reaction of hydroisomerization can be advantageous since the linear alkanes are converted into the corresponding branched isomers, giving the final product better cold properties, thermal stability, and viscosity [97,98].
3.3. Reaction Conditions
With regard to DO reaction requirements, HDO needs a high amount of H2 (Section 3.1, Equation (7)), and DCO (Section 3.1, Equation (8)) needs high temperature and pressure conditions as it involves high transition state energies [99].
The usual temperatures and partial pressure of H2 are between 280 °C and 450 °C and 20 and 50 bar, respectively, depending on feedstock, catalysts, reactor type, and other process conditions [83]. The reaction temperature has a significant effect on the products; in fact, if the reaction temperature is too high, a hydrocracking reaction occurs, producing several alkanes in the lower diesel range [78]. Furthermore, as the reaction temperature increases above 350 °C, the endothermic DCO and DCO2 (Equations (8) and (9)) are thermodynamically favored over exothermic HDO (Equation (7)) [100,101], determining different distributions of HC products. On the other hand, lower temperatures favor HDO (Equation (7)) but also promote methanation reactions (Equations (10) and (11)), WGS (Equation (12)), and reverse Boudouard (reverse of Equation (13)).
Variations in H2 pressure greatly influence the contribution of the primary and secondary reactions [102]. The main reactive paths of DO involve H2 consumption (see Section 3.1 and Section 3.2, from Equation (4) to Equation (9)). The high demand for H2 requires operating under high H2 partial pressures, which affects the green diesel production cost [78]. An excess of H2 can hinder catalytic activity as competitive adsorption between FFA and H2 can occur [90]. Atmospheres without H2 (e.g., N2, He, Ar, etc.) have also been studied [90]. However, the absence of H2 in the DO process leads to lower HC conversion; H2 dilution by inert gases (such as H2-Ar, H2-N2, H2-He, etc.) have been considered to balance the drawbacks due to an abundance or absence of H2 [90,103,104,105].
With regard to batch processes, the reaction time (i.e., batch process duration) is a crucial factor in the production of green diesel, with optimal values generally between 3 and 6 h [106]. The increase in the reaction time results in lighter products because of cracking reactions [106].
The amount of catalyst used for DO can significantly influence the reaction rate and selectivity of the desired products; reaction rate and conversion have been shown to increase linearly with the amount of catalyst used, in the range of 1–5% wt. of catalysts with respect to the mass of reactant feedstock [107]. The use of low amounts of catalyst can lead to polymerization and the formation of aromatics and other undesirable products [90].
The presence of a solvent also affects reaction performances. For example, supercritical hexane allows high diffusivity, which can reduce the mass transfer resistances of reactants by facilitating the contact of H2 and reactants with the catalyst [107,108]. In addition, the solvent promotes the desorption of alkanes from catalyst surfaces thanks to their high solubility, inhibiting the coupling reactions between alkyl intermediates adsorbed on the active sites of catalysts to form macromolecules [107].
In continuous reactors, the liquid hourly space velocity (LHSV) is an important process variable. LHSV is the ratio of the volumetric flow of the fed liquid (in m3/h) to the volume of the catalyst inventory into the reactor [109]. This parameter is particularly important as it regulates the effectiveness of the catalyst and its lifetime, determining how long the feedstock stays in the reactor. In general, as LHSV is increased (i.e., reduction in retention time), the oxygen removal capacity reduces, and the following parameters increase: the selectivity to green diesel products; sulfur and nitrogen removal; and the isomerization of hydrocarbons in the liquid product [110].
The hydrogen-to-oil ratio (H2/feed ratio) is defined as the ratio of H2 to liquid both fed into the reactor; it particularly influences the efficiency of HDO, DCO, and cracking reactions. The excessive increase in this ratio makes the conversion and selectivity of green diesel production decrease, as it promotes cracking and hydrogenation reactions [110].
To conclude, both the reaction conditions and different feedstocks of the DO process can greatly change the nature of the product [99].
3.4. Mass Transfer Limitation
Regarding mass transfer resistances, three mass transfers must be considered: (i) at the gas–liquid interface; (ii) at the liquid–solid interface; and (iii) intraparticle diffusion [111]. Resistances at those stages are affected by variations in hydrodynamic parameters, such as film thickness and velocity field distribution [111]. Gas–liquid–solid mass transfer coefficients are usually estimated using the series resistance model or the film model [111].
Hachemi et al. [112] conducted a study to determine the effect of process parameters on mass transfer for HDO of stearic acid in the presence of solid catalysts. They studied two types of catalysts: sulfur-free Ni-based supported on H-Y zeolites, γ-Al2O3, and SiO2; and Pd supported on active carbon. Their experiments were performed in a semi-batch reactor at 300 °C under 30 bar of H2 for 6 h. The catalyst mean particle radius was 63 μm. They carried out a preliminary study to determine the optimal stirring speed (in the range of 100–1200 rpm) and catalyst amount (0.1–0.4 g) for the reaction. The results showed that 1200 rpm and 0.25 g of catalyst provided adequate liquid/solid phase mixing. The Weisz–Prater modulus (a value that estimates the influence of pore diffusion [113]) was calculated as the ratio of the reaction rate to the diffusion rate in the pores. The values of that modulus assessed the absence of significant internal mass transfer effects depending on the reaction order. Moreover, at the highest reaction rate (i.e., 5.8 × 10−7 mol L−1 s−1) obtained with the Ni/H-Y catalyst, the values of the Weisz–Prater modulus emphasized that there were no limitations on the mass transfer of the stearic acid and H2. Hence, intraparticle diffusion did not affect the reaction rate. Finally, Hachemi et al. [112] concluded that in the case of zeolite-supported catalysts, one must also consider configurational diffusion, which occurs when the molecular size of the reactant approaches that of the pores. In fact, FFAs are too large to diffuse through the smallest pores of zeolites, while molecular diffusion occurs in the large channels and on the outer surface of the catalyst. They [112] concluded that experimental data were obtained in the kinetic regime.
Zhou et al. [114] carried out a kinetic study on the DO of microalgae oil in the presence of a Pt-γAl2O3 catalyst to determine the limitations of mass transfer. The tests were conducted in a microreactor with 1% of feedstock, in the presence of dodecane, at 360 °C and 35.5 bar of H2, with a residence time of 0.06 s and H2/feed = 1000 SmL/mL. The catalyst particle size was in the range of 75–150 μm. The kinetic data were collected in the Taylor flow regime. Superficial flow velocity was varied, changing the gas and liquid flow rates and catalyst amount. The experimental results showed that the space-time consumption of the feed was independent of the surface flow velocity in the studied range, and the reaction was not limited by external mass transfer, even at lower flow velocities (i.e., 0.49 m/s). They also calculated the Weisz–Prater modulus, concluding that their process was not controlled by internal mass transfer. They also showed that in the gas–liquid reaction, H2 was adsorbed onto the surface of the catalyst without dissociation.
Arora et al. [115] performed a kinetic study of the HDO reaction of stearic acid in the presence of a NiMoS catalyst. The experiments were conducted in a stirred-batch reactor, under 50 bar of H2, at 275–325 °C and 1000 rpm, with 5% of stearic acid in a total liquid reaction volume of 150 mL and 0.4 g of the NiMoS catalyst. The reaction time was varied from 0 to 200 min. The average catalyst particle size was 175 μm. The influence of different stirring rates on product distribution (i.e., 500, 900, and 1000 rpm) at 50 bar and 300 °C was studied. The results showed that there were no significant changes between the 900 and 1000 rpm experiments, showing that there were no external mass transfer limitations at those mixing rates. Instead, the behaviors at the lower stirring rate of 500 rpm indicated that the transfer of H2 from gas to liquid, and even to the catalyst surface, was limited. Arora et al. [115] also calculated the Weisz–Prater modulus at different reaction temperatures and found that the modulus values peaked at 3.0 and 1.8 for the highest (325 °C) and lowest (275 °C) temperature experiments, respectively. This means that only intraparticle mass transfer resistance had a moderate influence on the overall reaction rate. Finally, they pointed out that under conditions where the reaction rate is limited by the transfer of H2 from the gas to the liquid and to the catalyst surface, the favored reaction is DCO rather than HDO.
These examples show that the mass transfer resistances must be taken into account, especially in the catalyst design and choice, reactor design, control of stirring, and flow regimes.
3.5. Feedstock for the DO Process
Vegetable oils are good raw materials for the DO process as they contain long-chain chemical structures of fatty acids with 16–24 carbon atoms [116]. The choice of raw materials depends on the local cropping pattern; the right choice of raw materials can help to reduce transportation, storage, and procurement costs. The most widely used raw materials for green diesel production are summarized in Table 2. Soybean oil is a potential source in the USA due to its higher production rate; canola oil, palm oil, and sunflower oil dominate production in Europe [117]. For reasons related to competition between the fuel sector and the food industry, it would be necessary to use inedible oils and waste fatty materials (such as jatropha oil, waste oils (WOs), and microalgae oils) as feedstock for the DO process, rather than edible oils. The choice of feedstock often depends on commercial availability and seed oil yield [16].
Table 2.
Feedstock used for green diesel production; data adapted from sources in the “Ref.” column.
The distribution and kind of fatty acids in the biomasses depend on the nature of the originating feedstock, as shown in Table 3. In addition, the distribution of fatty acids in each type of oil may depend on the specific crop, environmental conditions, harvesting, and processing [158].
Table 3.
Fatty acid composition of some edible and non-edible biomasses; data adapted from sources in the “Ref.” column. Cx:y is a fatty acid with x carbon atoms and y unsaturations.
As to the DO process, the use of vegetable oils as saturated as possible is preferred, since they reduce H2 consumption and allow the reaction to take place under milder conditions, reducing selectivity toward undesirable reactions such as cracking, cyclization, and polymerization [16]. For these reasons, jatropha oil is one of the most attractive oils to produce green diesel. Indeed, 60% of jatropha kernel is composed of a lipidic matrix [160]. In addition, the jatropha plant is particularly resistant to environmental conditions, ensuring easy cultivation and non-competitive land used for food plant production [160].
The use of WO has many advantages too, as it is a less expensive oil (Table 4), and its reuse can meet the criteria of the circular economy [161]. As shown in Table 4, WO and pork fat have the lowest average international prices compared with vegetable oils (e.g., palm oil, soybean, rapeseed) and may be more economically suitable for green diesel production, even though other oils have a more convenient fatty acid composition for DO reactions (see Table 3).
Table 4.
Average International cost of some oil sources in USD/ton; data adapted from [162].
3.6. Catalysts for Green Diesel Production
DO is an energy-intensive process; therefore, the use of catalysts is welcomed according to green chemistry principles as it reduces this energy demand. An ideal catalyst for this process should produce a green diesel with high CN and low coke formation (reverse of Equation (13)) [155].
The development of homogeneous and heterogeneous catalysts with good chemical stability, high selectivity of HCs to the diesel range, and high activity is of paramount importance for the effectiveness of DO reactions [163]. Homogeneous catalysts (e.g., MnCl2, ZnCl2, CoCl2, CuSO4, MgSO4, NaOH, and KOH) cannot be easily recovered at the end of the reaction, a disadvantage that limits their reuse [71]. Typically, homogeneous catalysts are mainly used in DO processes that produce fine chemicals (e.g., benzene, alkenes, phenol, furans, and acrolein extracted directly from biomass) [164], while heterogeneous catalysts are mainly used for green diesel production.
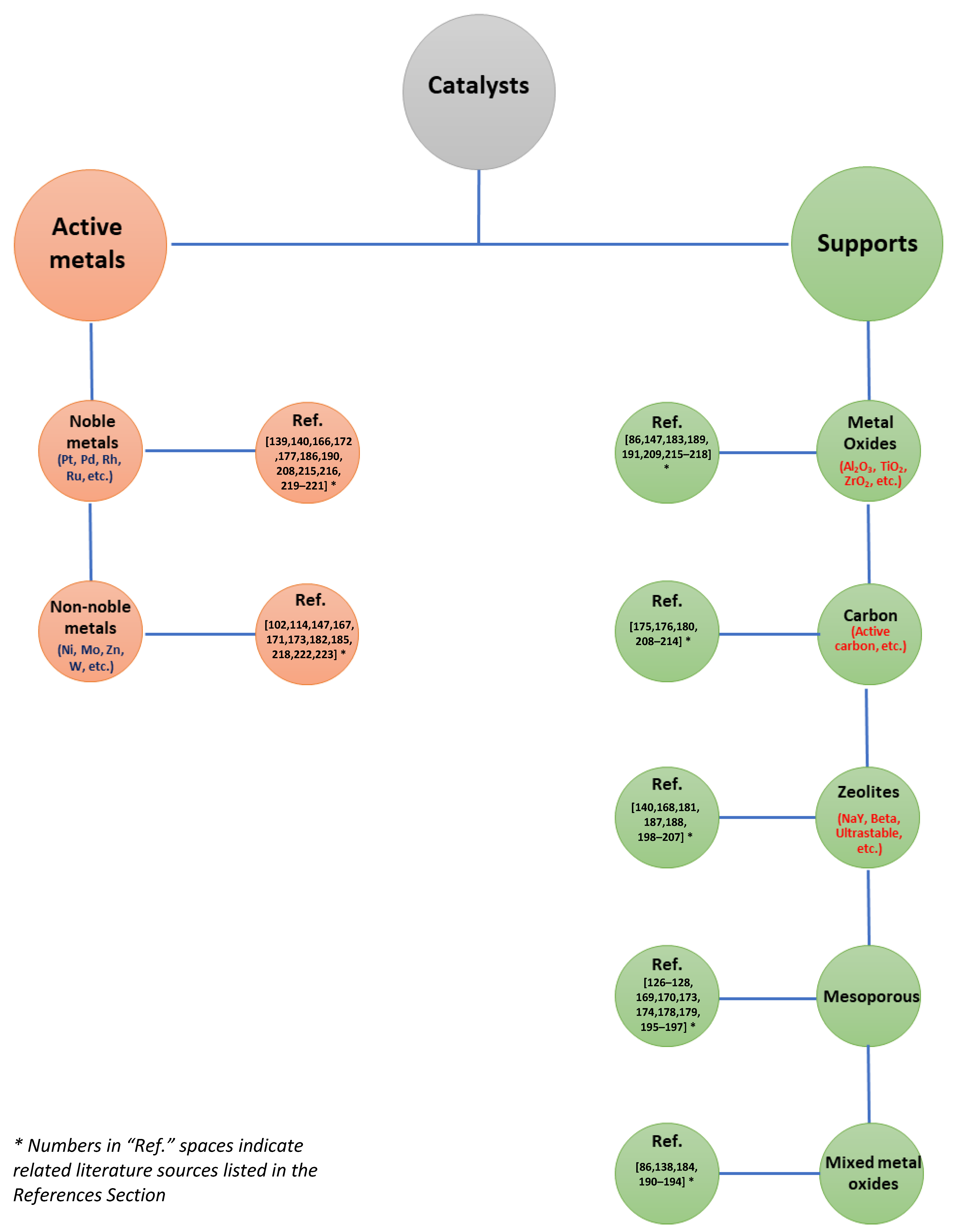
The solid catalysts used for the heterogeneously catalyzed DO process are typically composed of an active phase on a catalytic support (see Figure 3). The choice and coupling of active phase and catalyst support can significantly influence product distribution and feedstock conversion [16]. Catalytic properties are generally related to the choice of support and active phase, as well as by the chemical interactions of the catalyst with reagents and products [165]. However, other factors such as the regenerability, regeneration cost, and toxicity must be evaluated when choosing a catalyst [165]. This review focuses on heterogeneous catalysis of DO. Appendix A lists and briefly comments on the main characterization techniques used in the literature to characterize solid catalysts for green diesel production.
3.6.1. Catalysts’ Active Phases for Heterogeneous Catalysis
Metals usually constitute the active phase of DO solid catalysts, generally divided into two groups: (i) noble metals and (ii) non-noble metals (Figure 3). Noble metals for DO include Pt, Pd, Rh, Os, Ru, Ir, and Re; non-noble metals used for DO catalysts include Ni, Mo, Cu, Co, Zn, V, and W.
Noble metals and vulcanized molybdenum are active catalytic phases commonly used to produce green diesel; however, their use has some constraints in the excessive cost of noble metals and environmental problems related to sulfur agents for vulcanized molybdenum [166]. Moreover, the DO catalysts based on noble metals exhibit better selectivity towards DCO and DCO2 and lower H2 consumption compared with those with non-noble metals [147].
Figure 3.
Summary of principal supports and active metals used for green diesel production via DO process by heterogeneous catalysis. For each listed active phase and support type, numbers in the connected “Ref.” spaces correspond to related literature references listed with the same numbers in the References Section at the end of this manuscript [86,102,114,126,127,128,138,139,140,147,166,167,168,169,170,171,172,173,174,175,176,177,178,179,180,181,182,183,184,185,186,187,188,189,190,191,192,193,194,195,196,197,198,199,200,201,202,203,204,205,206,207,208,209,210,211,212,213,214,215,216,217,218,219,220,221,222,223].
Figure 3.
Summary of principal supports and active metals used for green diesel production via DO process by heterogeneous catalysis. For each listed active phase and support type, numbers in the connected “Ref.” spaces correspond to related literature references listed with the same numbers in the References Section at the end of this manuscript [86,102,114,126,127,128,138,139,140,147,166,167,168,169,170,171,172,173,174,175,176,177,178,179,180,181,182,183,184,185,186,187,188,189,190,191,192,193,194,195,196,197,198,199,200,201,202,203,204,205,206,207,208,209,210,211,212,213,214,215,216,217,218,219,220,221,222,223].

In recent years, efforts have been made to develop cheaper catalysts based on non-noble ones because of the high cost of noble metals. Ni-based catalysts have attracted much attention, mainly due to their low cost, the absence of sulfur treatments, and the relatively low reduction temperature of Ni oxides [224]. Currently, the cost of Ni is around 1150 times lower than that of Pt and 2300 times lower than that of Pd [225]. Ni-based catalysts can be found as both monometallic and bimetallic, in supported and unsupported forms [126,226]. Ni catalytic performance can be limited by the poor dispersion and agglomeration of the metal, leading to a shortage of active sites [152,227]. For these reasons, the Ni catalysts for green diesel production can be improved by adding other metals, such as Cu, Sn, Mo, and Zn [166]. For example, the addition of Cu improved the dispersion of Ni sites and increased the electron density of Ni, leading to high catalytic activity [166]. Adding Cu to Ni results in superior catalytic activity compared with the monometallic Ni-based catalyst: this addition of Cu forms the homogeneous bimetallic catalyst of Ni-Cu which decreases the binding energy of H2 on Ni, favoring the dissociation of hydrogen and increasing the hydrogenation activity [228,229]. The addition of W tends to improve the physicochemical characteristics of the catalysts; in fact, W increases the specific surface area and Ni dispersion and regulates the acidity of the catalyst [150].
For the DO reaction, bimetallic catalysts based on MoS2 are also used, such as CoMoS2 and NiMoS2. These catalysts provide high activities for DO conversion of TG and model compounds, but entail prohibitive costs and serious problems with equipment, safety, and industrial scalability [155]. For example, one of the main problems of sulfide catalysts is corrosion, as they cause sulfidation (i.e., oxides to sulfides) at the active sites of the catalyst [80].
Sulfonated acid catalysts are also used for DO conversion of FFA and TG-based feedstocks. Even though these catalysts show a high tendency to produce HC components, they pollute the obtained green diesel with significant sulfur content, affecting the fuel quality [230]. As a related additional disadvantage, these catalysts lose their catalytic activity because of sulfur leaching [88]. This problem can be limited by using vulcanizing agents [231].
In recent studies, metal nitrides have also attracted the interest of researchers for green diesel production, as they have shown metal-like properties due to the electronegativity difference between the metal and N atoms that can provide acid or base centers, while the charge transfer between the metal and N atoms can provide redox centers for catalytic reactions [232,233]. Supported nitrides/carbides of the early transition metals (e.g., Mo, W, and V nitrides supported on γ-Al2O3 and NiMo and NiW carbides) are considered as very promising catalysts for the DO process, since they show DO activity similar to that of noble metals [234]. Such catalysts can replace conventional sulfide-based ones, which are affected by different problems (e.g., leaching of sulfur and high content of sulfur in the product) [234].
The use of base-metal catalysts (Fe, Mn, Ni, and Co-based catalysts) in the DO reaction reduces the formation of coke compared with acid catalysts, but they show high cracking activity, thus producing significant amounts of light HCs. The coupling of basic and acid functions allows the obtaining of acid–base characteristics that simultaneously inhibit non-selective cracking activity and facilitate pathways for green diesel production [235]. Catalysts with optimal acid–base properties incorporate Mo, Co, and Ni [236]; for example, Co accelerates hydrogenation and hydrogenolysis reactions [237].
3.6.2. Catalytic Supports
Proper catalytic support can play a key role in enhancing DO reactions, e.g., when able to strengthen active metal dispersion and increase active sites [236].
Catalytic supports are classified into five groups (Figure 3): (i) metal oxides; (ii) carbon supports; (iii) zeolites; (iv) mesoporous supports; and (v) mixed metal oxides.
Al2O3, ZnO-Al2O3, SiO2, ZrO2, zeolite, and carbon supports are commonly used as catalyst supports [166,235].
Catalyst pore structure, pore volume, surface area, and acidity are some of the properties with significant effects on product selectivity; for this reason, zeolites and Al2O3 are widely used as supports for catalysts in the DO process [80,127,128,140,151,154,167,168,238]. In addition, the different SiO2/Al2O3 ratio in zeolites also changes the acidic properties of the catalyst [80]. In the past, zeolites were promising catalysts for green diesel production due to their higher cracking capacity, unique porous structure, higher acidity, and great intrinsic stability [80]. Acidic supports, such as metal oxides, zeolites, and Al-doped mesoporous silica provide protic (Brønsted) and aprotic (Lewis) acid centers in the HDO process; these centers enhance the hydrogenolysis activity of the C-O bond [71]. On the other hand, the acid centers of the supports tend to cause serious coking problems, as they promote the formation of condensation products, which are the fundamental precursors of coke. Brønsted acid sites promote sequential hydrogenation–dehydration–hydrogenation reactions, which favor HDO reaction pathways, while Lewis acid sites promote indirect DCO reactions [239].
Mesoporous materials are currently preferred for their high thermal stability, easy surface modification, moderate pore size, important surface area, and inert nature [165]. Mesoporous silica-based materials, such as Santa Barbara Amorphous-15 (SBA-15), Santa Barbara Amorphous-16 (SBA-16), and Mobil Composition of Matter No. 41 (MCM-41), have gained popularity as they show moderate acidity, high specific surface area, and large pore diameter, which are necessary for processing the large and long molecules found in fatty-acid-based reactants [240]. These three materials offer a high specific surface area in the range of 600–1000 m2/g and a homogeneous pore size distribution from 1.5 nm to more than 10 nm [116].
The mixed metal oxides of TiO2, Al2O3, SiO2, ZrO2, and CeO2 are promising supports used in green diesel production through the DO process. For example, Ooi et al. [169] report that the mixed metal oxide of Al2O3 and TiO2 provides better catalyst stability and activation, a higher surface area, well-defined pores, higher reducibility, better dispersion of the metal, and stronger acidic centers than the individual oxides. Jeon et al. [241] show that the formation of a metal oxide solution of Ce and Zr can improve the redox properties and thermal resistance of the obtained catalyst through the incorporation of Zr4+ ions into the Ce oxides.
The catalytic support can also influence the reaction pathway and selectivity [242]. Papageridis et al. [243] show that the addition of modifiers in the support, such as La2O3 in Al2O3, improves the catalytic performance in terms of: (i) increased dispersion of active species; (ii) stronger interactions between active phase and support; and (iii) the redistribution of acid sites in terms of strength and density [243,244].
3.6.3. Catalyst Deactivation and Regeneration
Due to the reaction conditions, such as elevated temperature, high pressure, and acid catalysts, DO reactions can bring reversible and irreversible deactivation of heterogeneous catalysts [71]. The causes of catalytic deactivation include: (i) coking; (ii) poisoning; (iii) metal leaching; and (iv) sintering.
Coking is a process that generates the physical deposition of carbon species on the surface of a catalyst, inducing deactivation: this deposited carbon blocks the pores and catalytic sites, making them inaccessible for the adsorption of reagents [71]. Acid catalysts have a greater tendency to undergo deactivation by coking, as acid sites allow more readily the condensation of by-products that are coke precursors [245]. Coke deposition decreases the surface area and pore volume of the catalyst [246]. Bimetallic catalysts are promising catalysts for the DO process because they have a greater tendency to suppress coking-induced inactivation [88]. A catalyst with coke deposits is especially detrimental to the process, as it tends to clog the reactor or disintegrate [247]. As the temperature of the DO reaction increases, the deposition of coke on the catalyst increases [80]. As a result, phenomena such as the condensation of phenols into polyaromatic intermediates, which are precursors to coke, become more evident [247]. Reaction temperatures of 350–375 °C have been found to be optimal for minimal coke formation during the HDO reaction; in fact, the raising of the temperature up to 400 °C and beyond results in a significant increase in the coking extent [80]. In addition, the DO under an inert atmosphere allows undesirable reactions such as cracking and the formation of heavier products, resulting in coke formation, while the H2 atmosphere disfavors those phenomena [80].
In general, coking can be avoided or reduced by minimizing secondary reactions (see Section 3.2) that convert deoxygenated products, thanks to passivated supports or supports with mild acid strength or larger pores, to minimize obstruction due to coking [248].
Poisoning deactivation is caused by chemisorption of impurities on the active sites of the catalyst, making those sites unavailable to reactant molecules [247]. Poisoning is also a form of reaction with the poisonous species competing with the reactant for catalytic sites [247]. Poisoning of catalysts in the DO process can occur reversibly, irreversibly, or quasi-irreversibly. For DO processes, some chemical species contribute to the poisoning of catalysts, such as water, sulfur, and chlorine, but also heavy metals and oxygenated compounds in the feedstock [80]. In fact, Sari et al. [249] found that poisoning deactivation of their Pd/C catalysts was related to several unidentified impurities in their waste feedstock, i.e., brown grease.
Deactivation by leaching is an undesirable phenomenon in catalysis, since the gradual removal of an active phase of metal particles from the catalyst results in the reduction in the number of active sites and the loss of catalytic activity. In addition, expensive transition metals such as Pt, Pd, Os, Ru, and Rh are often used for the DO process, and their loss is an additional disadvantage [247]. The loss of metals due to leaching is unfavorable but unavoidable; however, the leaching of supported catalysts can be minimized by choosing a metal and support with strong mutual interactions [247]. For example, Alsultan et al. [248] found that the leaching of Ca2+ and La3+ of their catalysts (i.e., CaO-La2O3 supported on activated carbon) in the DO process of WCO caused the loss of catalytic activity. They conducted six runs of DO tests to evaluate the reusability of the catalyst. The total metal leaching in the product was less than 3 ppm per run from the first to the sixth run; nonetheless, this value is in accordance with the EN 12662 Standard Specification for Diesel Fuel Oils contamination content (max 24 ppm).
Sintering is a thermal deactivation process associated with structural and morphological changes in catalysts, resulting in the reduction in the specific surface area [71]. Sintering is irreversible. Basic supports offer greater resistance to deactivation but poor conversion yields and their selectivity to HDO is lower than acid support materials [116]. In fact, Kamaruzaman et al. [170] conducted catalytic DO, with Co/SBA-15 and NiCo/SBA-15 catalysts, for green diesel production from palm fatty acid distillate (PFAD). They found that the loss in the catalytic activity of Co/SBA-15 was ascribable to the sintering of Co particles, in turn due to the weak interactions between the Co metallic particles and SBA-15 support. However, they found that the presence of Ni in the NiCo/SBA-15 catalyst enhanced the metal–support interactions. This effect was reflected in better resistance to catalyst thermal sintering.
Catalyst regeneration is a reactivation process that allows the restoration of the catalytic activity after its usage; the success of this process (i.e., the obtainment of a catalyst without compromised performances) allows reusability and recyclability, thus increasing the lifetime of the catalyst [247]. However, not all regeneration processes lead to the total regeneration of the catalytic activity since the effectiveness of regeneration depends on the severity and the cause of the previous deactivation.
Catalysts deactivated by coking are regenerated more easily by the air combustion of deposited coke [250]. The effectiveness of coke removal increases with increased duration and temperature of combustion, depending on the resistance of coke deposits to removal [250]. When regeneration by combustion is carried out, careful analysis of the coke combustion parameters is necessary, as an excessively high temperature used for coke combustion can cause catalyst sintering [251]. Thermal treatments are often used to regenerate catalysts; they can be carried out in the presence of air, inert gas, or other gases such as H2 and CO. A thermal treatment performed in the presence of air is like the coke combustion regeneration process in the removal of condensed HCs or coke from the catalyst [252]
For sintered catalysts, regeneration is unlikely because sintering determines the irreversible growth of agglomerations of small dispersed metal particles into larger agglomerates with smaller active specific surface areas (i.e., less active sites) [247].
Catalyst regeneration is an excellent option from both the economic and environmental points of view: the cost of regeneration is almost always lower than that of a new catalyst synthesis; the spent catalyst can be a waste harmful to the environment [165]. For example, Gamal et al. [236] have checked the reusability of CoMo/AC catalysts. They compared fresh catalysts with regenerated ones and concluded that after six runs of catalyst regeneration the loss in catalytic activity was related to a loss of active sites. Moreover, they highlighted that the HC yield was 90–80% with a regenerated catalyst (after six runs), compared with the 95% HC yield of a fresh one. Their study also underlined that the use of regenerated catalysts is more economical and environmentally friendly than use of fresh ones.
It is worth stressing that catalyst regeneration often fails to totally restore the activity of the catalyst, with a cumulative decrease in catalytic activity occurring over time, until the catalyst performance is no longer acceptable. In these cases, the recovery of catalyst components should be taken into account as an option, in order to implement circular economy guidelines: preventive metal extraction ensures that waste meets environmental standards for disposal and the reusability of recovered metals [247].
4. Reactors for Catalytic DO and Performance Evaluation
Batch and semi-batch reactors are usually used for small-scale processes (i.e., laboratory-scale, pilot-scale, and small-scale industrial productions), as well as for explorative testing of processes under development; these reactors can provide high conversion when sufficient time is given for the contact between reactants and catalysts [88]. The semi-batch reactor allows the addition of reactants and reagents or the removal of products and by-products, providing greater flexibility in the process control and yield optimization [80]. Batch and semi-batch reactors can have internal stirring; the most commonly used batch reactor in green diesel production is the batch-stirred tank. The non-stirred autoclave batch reactor is usually used at the laboratory scale for the DO process (Table 5).
Mini-batch reactors are often used to study reaction mechanisms and conversion kinetics and for catalyst screening [71]. The main advantage of mini-batch reactors is that they manage a very small volume (in the order of a few milliliters), so a very small amount of reactants is needed [71]. On the other hand, these reactors are not equipped with internal stirring, and the small volumes involved make it hard to obtain enough spent catalyst for characterization and evaluations of reusability [71].
Continuous reactors are generally used for large-scale productions (e.g., industrial), and the generated product usually has a constant composition during operation. An important difference between the continuous and batch reactors is the amount of provided H2. In the batch configuration, the available H2 quantity decreases as it is consumed during DO [88]; such a decrease often results in lower conversion and product yield [138,170]. The decrease in H2 content in a batch reactor reduces the H2/feed ratio and increases the tendency for DCO2 pathway and cracking reactions [140,171]. On the other hand, continuous reactors are able to achieve the same results as batch reactors in terms of green diesel conversion but with lower H2 pressure, as the H2 partial pressure is regulated and kept at desired values by continuous H2 feed. Continuous reactors for green diesel production include tubular (i.e., plug flow without active stirring), packed-bed, trickle-bed, and continuous stirred tank reactors (CSTRs) [71].
Some of the advantages of continuous tubular reactors are that the flow pattern is relatively stable, the heat transfer area is large, and the space-time of all materials is the same [71]. However, catalysts in flow-through reactors are difficult to collect, and their degree of deactivation is different in different positions; in addition, the mass and heat transfer in the reactor is limited due to the lack of mixing [71]. Compared with tubular reactors, CSTRs can increase the rate of mass transfer by active stirring but generally have a smaller heat exchange area and a variable space-time of the different materials [71]. To overcome all mass transfer issues, when no stirring occurs in the reactors, baffles can also be inserted to achieve a stirring effect [71]. The packed-bed and trickle-bed reactors have the main advantage of providing a more uniform distribution of raw materials in the reactor and maximizing the reaction rate per unit volume of the reactor [71].
The choice of reactor type influences the process control, reaction rate, residence time of continuous processes or batch process duration, heat transfer rate, selectivity, and product yield [80]. For example, Santillan-Jimenez et al. [82] report that studies conducted on batch, semi-batch, and continuous reactors have shown how the latter two have the important advantage of purging the COx developed during the reaction, ensuring high catalytic activity and preventing COx-induced poisoning of the catalyst metal surface.
Table 5 shows the reactor types and related process conditions for a list of experimental studies on green diesel production gathered from the literature.
In order to evaluate the performance of green diesel production by catalytic DO, some representative parameters of the process should be defined. Among the different definitions proposed in the literature, the authors of this review have chosen those reported by Equations (14)–(17), taken from [83,136,143,172]. Table 5 shows only the literature values of conversions since this parameter is commonly defined, as in Equation (14), allowing unbiased homogeneous comparison between catalyst performances reported by the different studies.
The definitions of parameters in Equations (14)–(17) are taken into account for both batch and continuous processes, as the product analysis is typically carried out on sampled batches of product.
Table 5.
Summary of catalytic studies in batch, semi-batch, and continuous apparatuses.
Table 5.
Summary of catalytic studies in batch, semi-batch, and continuous apparatuses.
| Catalyst | Support | Feedstock | Reactor Type | Reaction Conditions | Conversion (%) | Ref. | ||||
|---|---|---|---|---|---|---|---|---|---|---|
| T (°C) | PH2 (bar) | Time/Residence Time | Solvent | Other Specifications | ||||||
| Ni | Palygorskite | WCO | Stirred batch | 310 | 40 | 4 h | Dodecane | - | 83.0 | [224] |
| Ni | Palygorskite | FAD | Stirred batch | 310 | 40 | 4 h | Dodecane | - | 68.0 | [224] |
| Ni | Palygorskite | CHO | Stirred batch | 310 | 40 | 4 h | Dodecane | - | 98.0 | [224] |
| Ni | Palygorskite | SCGO | Stirred batch | 310 | 40 | 4 h | Dodecane | - | 10.0 | [224] |
| Ni | Alumina | WCO | Falling basket batch | 310 | 40 | 9 h | - | - | 100 | [154] |
| Co | Commercial AC | Macauba Oil | Parr batch | 350 | 30 | 2 h | Dodecane | - | >97.0 | [253] |
| Mo | Al2O3 | Sunflower Oil | Falling basket batch | 310 | 40 | 9 h | - | - | 97.0 | [254] |
| Fe | HMS | Triolein | Stirred batch | 320–410 | - | 0.5–4 h | - | - | 27.0–80.0 (at 2 h) | [173] |
| Ni | HMS | Triolein | Stirred batch | 380 | - | 2 h | - | - | >75.2 | [174] |
| NiMo | Alumina | Karanja Oil | Stirred batch | 280–360 | 30 | 5 h | Dodecane | - | 10.0–100 | [127] |
| Ni | Alumina | Karanja Oil | Parr batch | 280–360 | 30 | 6 h | Dodecane | - | 45.0–100 | [128] |
| NiP | AC | Palmitic Acid | Packed bed | 350 | 10 | 2.5 h | - | - | >86.2 | [175] |
| Ni | ZrO2 | Palmitic Acid | Parr batch | 270 | 10 | 6 h | Dodecane | - | 98.3 | [255] |
| Ni | AC | Palmitic Acid | Parr batch | 270 | 10 | 6 h | Dodecane | - | 44.7 | [255] |
| Ni | HZSM-5 | Palmitic Acid | Parr batch | 270 | 10 | 6 h | Dodecane | - | 86.2 | [255] |
| Ni | AC | WCO | Stirred semi-batch | 350 | - | 3 h | - | - | 90.0 | [157] |
| Ni | Beta Zeolite | WCO | Stirred semi-batch | 350 | - | 3 h | - | - | 85.0 | [157] |
| Ni | Graphene oxides | WCO | Stirred semi-batch | 350 | - | 3 h | - | - | 78.0 | [157] |
| NiMo | γ-Al2O3 | WCO | Autoclave batch | 300 | 20 | 3 h | Dodecane | - | 80.0 | [153] |
| NiMo | HZSM-5 | WCO | Autoclave batch | 300 | 20 | 3 h | Dodecane | - | 71.8 | [153] |
| NiMo | β-zeolite | WCO | Autoclave batch | 300 | 20 | 3 h | Dodecane | - | 64.2 | [153] |
| NiMo | AC | WCO | Autoclave batch | 300 | 20 | 3 h | Dodecane | - | 50.7 | [153] |
| NiMo | Bentonite | WCO | Autoclave batch | 300 | 20 | 3 h | Dodecane | - | 71.7 | [153] |
| Ni | MgO–Al2O3 | Oleic Acid | Autoclave batch | 300 | 40 | 3 h | - | - | >80.0 | [256] |
| FeNi | C | Stearic Acid | Micro-batch | 300–350 | - | 3 h | - | - | 99.9 | [176] |
| Ni | Pd/Al2O3 | Tristearin | Stirred semi-batch | 260 | 40 | 3 h | Dodecane | - | 0–100 | [96] |
| Ni-Fe | ZrO2 | Sunflower Oil | Stirred batch | 240 | 20 | 3 h | Dodecane | - | 96.8 | [166] |
| Ni-Fe | ZrO2 | Microalgae Oil | Stirred batch | 240 | 20 | 3 h | Dodecane | - | 92.0 | [166] |
| Ni-Fe | ZrO2 | Oleic Acid | Stirred batch | 240 | 20 | 3 h | Dodecane | - | 98.7 | [166] |
| Ni-Fe | ZrO2 | Stearic Acid | Stirred batch | 240 | 20 | 3 h | Dodecane | - | 99.1 | [166] |
| Ni-Fe | ZrO2 | Octadecanol | Stirred batch | 240 | 20 | 3 h | Dodecane | - | 100 | [166] |
| NiZn | AC | WCO | Autoclave semi-batch | 350 | - | 1 h | - | - | >78.0 | [257] |
| ReNiMo | γ-Al2O3 | Oleic Acid | Batch | 330–400 | 40 | 1 h | - | - | 100 | [177] |
| Ni | MgO–Al2O3 | Oleic Acid | Autoclave batch | 300 | 20 | 3 h | - | - | 96.7 | [256] |
| Pd | C | Cashew Nut Shell Liquid | Parr batch | 180–300 | 10–40 | 5–10 h | - | - | >65.0 | [121] |
| Ni-Co | SBA-15 | WCO | Stirred semi-batch | 350 | - | 2 h | - | - | - | [178] |
| Ni-Fe | SBA-15 | WCO | Stirred semi-batch | 350 | - | 2 h | - | - | - | [178] |
| Co-Fe | SBA-15 | WCO | Stirred semi-batch | 350 | - | 2 h | - | - | - | [178] |
| W-Ni | Al2O3 | Sunflower Oil | Autoclave batch | 310 | 40 | 9 h | - | - | >70.0 | [150] |
| Al2O3-TiO2 | - | Triolein | Stirred semi-batch | 380 | - | 1 h | - | - | >48.0 | [169] |
| Ni | Al-MCM-41 | Reutealis Trisperma Oil | Stirred semi-batch | 350 | - | 4 h | - | - | >48.0 | [179] |
| Pd | AC | WCO | Autoclave batch | 300–350 | - | 0.5–3 h | - | - | >15.0 | [180] |
| Ni | ZSM-5 | Palmitic Acid | Parr batch | 300 | 35 | 8 h | Dodecane | - | >27.0 | [181] |
| NiMo | ZSM-5 | Palmitic Acid | Parr batch | 300 | 35 | 8 h | Dodecane | - | >67.0 | [181] |
| NiMo | γ-Al2O3 | Oleic Acid | Parr batch | 300–350 | - | 3 h | - | - | >43.0 | [182] |
| NiMo | γ-Al2O3 | Microalgae Oil | Continuous microreactor | 360 | 34.5 | 1 sec | - | H2/oil = 1 sL/mL | 98.7 | [129] |
| Pt-Sn | Al2O3 | Rapeseed Oil | Packed bed continuous | 400–480 | 50.7 | - | - | H2 space velocity = 100 mL/min | 100 at 480 °C | [139] |
| Ni2P | SiO2 | Methyl laurate | Packed bed continuous | 300–340 | 20 | - | - | WHSV = 10 h−1; H2/feed = 50 | >97.0 | [258] |
| Ni2P | MCM-41 | Methyl laurate | Packed bed continuous | 300–340 | 20 | - | - | WHSV = 10 h−1; H2/feed = 50 | >97.0 | [258] |
| Ni2P | SBA-15 | Methyl laurate | Packed bed continuous | 300–340 | 20 | - | - | WHSV = 10 h−1; H2/feed = 50 | >97.0 | [258] |
| Pd/P | γ-Al2O3 | Tricaprylin | Packed-bed microreactor | 300–350 | 21 | - | - | WHSV = 4 h−1; H2/feed = 20 | 100 | [183] |
| NiMo | Mn-Al2O3 | WSO | Continuous microreactor | 380–410 | 40 | - | - | H2/feed = 87.5 | 12.9–48.8 at 380 °C | [147] |
| NiMoS2 | γ-Al2O3 | Palm Oil | Packed bed continuous | 270–420 | 15–80 | - | - | LHSV = 0.25–5 h−1; H2/feed = 250–200 Ncm3/m3 | >97.0 | [259] |
| NiP | - | Palm Oil | Packed bed continuous | 300–400 | 50 | 3 h | - | H2/feed = 1–1000 NmL/mL | >90.0 | [136] |
| CuP | - | Palm Oil | Packed bed continuous | 300–400 | 50 | 3 h | - | H2/feed = 1–1000 NmL/mL | >80.0 | [136] |
| CoP | - | Palm Oil | Packed bed continuous | 300–400 | 50 | 3 h | - | H2/feed = 1–1000 NmL/mL | >35.0 | [136] |
| NiP | Na-Mordenite | Palm Oil | Continuous trickle bed | 300–450 | 1–50 | 3–9 h | - | H2/feed = 1000 LHSV = 1 h−1 WHSV = 0.9 h−1 | >75.0 | [138] |
| Ni | Al2O3 | Palm Oil | Continuous packed bed | 250–400 | 20–30 | 6–20 h | Dodecane | H2/feed = 250–2000 cm3/cm3 LHSV = 1.4–4.8 h−1 | 55.0–90.0 at 350 °C | [86] |
| Ni | ZrO2 | Palm Oil | Continuous packed bed | 250–400 | 20–30 | 6–20 h | Dodecane | H2/feed = 250–2000 cm3/cm3 LHSV = 1.4–4.8 h−1 | 65.0–90.0 at 350 °C | [86] |
| Ni | SiO2 | Palm Oil | Continuous packed bed | 250–400 | 20–30 | 6–20 h | Dodecane | H2/feed = 250–2000 cm3/cm3 LHSV = 1.4–4.8 h−1 | 50.0–80.0 at 350 °C | [86] |
| Ni | CaO-MgO-Al2O3 | Palm Oil | Continuous packed bed | 300–400 | 30 | 6–20 h | Dodecane | H2/feed = 1000 cm3/cm3 LHSV = 1.2–3.6 h−1 | >55.0 at 6 h varying T; | [184] |
| Ni | Al2O3 | Palm Oil | Continuous packed bed | 300–400 | 30 | 6–20 h | Dodecane | H2/feed = 1000 cm3/cm3 LHSV = 1.2–3.6 h−1 | 55.0 (300 °C)–100 (375 °C) | [243] |
| Ni | La2O3–Al2O3 | Palm Oil | Continuous packed bed | 300–400 | 30 | 6–20 h | Dodecane | H2/feed = 1000 cm3/cm3 LHSV = 1.2–3.6 h−1 | >85.0 | [243] |
| NiMo | Al2O3 | Castor Oil | Two continuous packed bed | 300–370 | 35 | 66–132 min | - | H2/feed = 35–105 | >57.2 | [260] |
| HZSM-5 | - | Coconut Oil | Autoclave batch | 350–400 | 20–40 | 1–3 h | - | - | 69.6 | [261] |
| Pd | C | Coconut Oil | Batch | 300 | 10 | 6 h | - | - | 100 | [262] |
| Pd | C | Macauba Oil | Parr batch | 300 | 10–19 | 5 h | Dodecane | - | 85.0 | [263] |
| CeZrO2 | - | Oleic Acid | Autoclave batch | 300 | 1 | 3 h | - | - | 45.7–69.6 | [264] |
| Mo-Zn | Al2O3 | Carinata Oil | Parr batch | 350 | 20 | 5 h | - | - | >90.0 | [265] |
| Ni | SAPO-11 | Stearic Acid | Autoclave semi-batch | 290 | 40 | 3 h | n-Heptane | - | 92.4 | [266] |
| Ni | Co-S | Stearic Acid | Autoclave semi-batch | 290 | 40 | 3 h | n-Heptane | - | 99.0 | [266] |
| NiCo | SAPO-11 | Stearic Acid | Autoclave semi-batch | 290 | 40 | 3 h | n-Heptane | - | 94.5 | [266] |
| Mesoporous Tantalum Phosphate | - | Palm Seed Oil | Autoclave batch | 300–400 | 10 | 2–4 h | - | - | >32.3 | [267] |
| Rh | HZSM-5 | Palm Oil | Continuous mini packed bed | 400–500 | 7–34 | - | - | H2/feed = 36.6–220.9 WHSV = 10–43.7 h−1 | >95 | [172] |
| Ni | Al2O3 | Chicken Fats | Continuous trickle bed | 330 | 50 | - | - | H2/feed = 1000 cm3/cm3 LHSV = 0.5–2.0 h−1 | 100 | [185] |
| Pd | C | Oleic Acid | Continuous | 380–450 | - | 1–4 h | - | H2 = 5.0–95.0 mL/min WHSV = 1.6–7.9 h−1 | >70 | [268] |
| Ni-Al LDH | - | Tristearin | Semi-batch | 260–360 | 40 | 6 h | - | - | 100 | [269] |
| Ni/CeO2 | Al2O3 | Methyl Oleate | Stirred batch | 300 | 25 | 6 h | - | - | 100 | [270] |
| Ni-Ca | SiO2-Al2O3 | Ceiba Pentandra Oil | Stirred semi-batch | 300–380 | - | 0.5–3 h | - | - | >25.0 | [271] |
| Ir-ReOx | SiO2 | Stearic Acid | Parr batch | 140–180 | 20 | 1–5 h | - | - | >38 | [272] |
| NiMoCe | γ-Al2O3 | Kemiri Sunan Oil | Autoclave batch | 400 | 35 | 5 h | - | - | <57.8 | [273] |
| Co | AC | Stearic Acid | Batch | 300 | 40 | 1 h | Decane | - | 100 | [274] |
| Pd | C | Phoenix Dactylifera Kernel Oil | Stirred batch | 300 | 10 | 5 h | Dodecane | - | 91.1 | [275] |
| Pd | SiW-SiO2 | Methyl Stearate | Autoclave batch | 200 | 15 | 5 h | Cyclohexane | - | <66.7 | [276] |
| Pt-WOx | SiO2-Al2O3 | Oleic Acid | Parr batch | 260 | 20 | 2.5 h | n-Heptane | - | >39.0 | [186] |
| Ni | Zeolite | Methyl Palmitate | Parr batch | 240 | 25 | 4 h | Heptane | - | >38.0 | [187] |
| Ni | CaO | Triolein | Stirred batch | 350 | - | 1 h | - | - | 50.0 | [277] |
| Zn | CaO | Triolein | Stirred batch | 350 | - | 1 h | - | - | 50.0 | [277] |
| Fe | CaO | Triolein | Stirred batch | 350 | - | 1 h | - | - | 45.0 | [277] |
| Co | CaO | Triolein | Stirred batch | 350 | - | 1 h | - | - | 55.0 | [277] |
| Ni | ZrO2 | Palmitic Acid | Micro-batch | 300 | 55 | 6 h | - | - | 100 | [278] |
| Hydrotalcite | - | Jatropha Curcas Oil | Parr batch | 400 | - | 3–6 h | - | - | >80.0 | [279] |
| γ-Al2O3 | - | Jatropha Curcas Oil | Parr batch | 400 | - | 3–6 h | - | - | >85.0 | [279] |
| Co | NP-NC | Oleic Acid | Stirred batch | 220 | 20 | 3 h | Dodecane | - | 99.6 | [280] |
| NiMo | Al2O3 | Rapeseed Oil | Packed bed batch | 260–280 | 35 | 6 h | - | - | >20.0 | [281] |
| Pd | C | Stearic Acid | Stirred batch | 300 | - | 0–5 h | Dodecane | - | >33.0 | [282] |
| Co3O4 | SiO2-Al2O3 | Methyl Stearate | Stirred batch | 250–300 | 2–30 | 6–8 h | n-Heptane | - | >88.0 | [283] |
| CoMo | - | Oleic Acid | Autoclave batch | 300 | - | 3 h | - | - | 85.0 | [284] |
5. Simulations of Green Diesel Production
Simulations of the DO process to produce green diesel from TG and fatty-acid-based feedstocks can be used to develop projects, make sensitivity studies and optimizations of the process parameters, and to assess economic and environmental aspects. Simulators can be of paramount importance for economic optimization and plant cost estimation. Moreover, simulation studies can be made to investigate the feasibility of a process and to estimate the profitability up to industrial scales.
Some examples from the literature dealing with simulations for green diesel production are discussed in the following, focused on process conditions and sensitivity analyses.
Cavalcanti et al. [145] modeled the hydrotreatment of Brazilian soybean oil for green diesel production through an Aspen Plus® v10 process simulation of HDO, DCO, and DCO2. Sensitivity analyses on the fractionation process conditions (varying the number of stages in the column from 15 to 40, feed stage in the range of 2–21, and a reflux ratio from 0.5 to 3.5) were performed to determine the best conditions. They [145] observed that more than 80% of the soybean oil was converted to renewable fuels (in the range of C7–C18), of which about 65% was green diesel. They [145] also made a prediction of the chemical and physical properties of the obtained biofuel (i.e., distillation curve, CN, and flash point), confirming that they meet the Brazilian standards.
Wibowo et al. [285] ran a simulation in CHEMCAD 7.1.2 to perform a process sensitivity study on WCO conversion, specifically to evaluate the effect of temperature and pressure on the obtained product (varying pressure in the range of 20–120 bar and temperature from 250 to 1000 °C). The simulation revealed that the pressure increase has an insignificant effect on green diesel production, but the temperature variation affects both the yield and the selectivity of the DO reactions. By means of simulations, they found that the best set of operating conditions is 250 °C, 20 bar, and a H2/oil volumetric ratio equal to 1:12.
Plazas-González et al. [286] modeled green diesel production by catalytic DO through Aspen Plus® 7.3, using an equilibrium reactor. An analysis was performed to investigate the influence of the reactor pressure (from 20 to 90 bar), temperature (from 250 to 450 °C), and H2/oil molar ratio (between 5 and 25) on the desired product, using palm oil as feedstock. The simulation showed that low pressures greatly decrease the production of n-C16 and n-C18 alkanes and produce high amounts of n-C15 and n-C17 alkanes, i.e., favoring the DCO or DCO2 pathway. In addition, high temperatures can also decrease the production of n-C16 and n-C18, thus reducing the production of green diesel. The simulation results led Plazas-González et al. [286] to find the best windows of reaction conditions: pressure between 30 bar and 60 bar; temperature between 300 °C and 400 °C; and a H2/oil molar ratio of 20:1. A green diesel purity grade of 97% was obtained for these simulated operating conditions.
Silva et al. [287] proposed a model for DO of vegetable oil components (fed mixture of triglycerides, diglycerides, monoglycerides, fatty acids, fatty alcohols, esters, hydrogen, water, CO, CO2, HC, and glycerol) for green diesel production, using Aspen Plus® 8.8 software. They modeled a packed-bed reactor to estimate the influence of the reactor pressure (in the range of 15–90 bar), temperature (in the range of 300–420 °C), and H2/oil molar ratio (from 0.6 to 12.4), as well as the influence of feedstock type (i.e., sunflower, palm, soybean, olive, corn, and cottonseed oil). The reactor operating conditions considered in this study were: pressure of 40 bar, temperature of 300 °C, and H2/oil molar ratio of 2.5:1. For the different feedstocks studied, a conversion of more than 96% to HC was observed, and it was also highlighted that the type and amounts of HC were mainly related to the initial composition of the vegetable oil (e.g., the green diesel from olive oil produced only high amounts of C15 and C17 HC; green diesel from palm oil contained several HCs from C15 to C18). In addition, Silva et al. [287] determined that the obtained green diesel had better density, viscosity, and CN values than biodiesel and petrodiesel.
Azizan et al. [288] carried out a thermodynamic equilibrium analysis through the Aspen HYSYS software to study the thermodynamic interaction between H2 and triolein (in the range of 5–25), pressure (from 10 to 140 bar), and temperature (in the range of 100–300 °C). The simulation revealed that the optimal H2/triolein molar ratio was 5:1, and at a pressure of 70 bar a high volume of green diesel was produced (around 3 kmol/h, 100% C17 and C18).
The modeling and simulation of DO processes is a fundamental step to improve them from an energy point of view. In fact, this can be achieved through the application of strategies such as energy integration or process intensification. Some examples of simulation studies involving energy aspects are provided below.
Chu et al. [289] modeled the HDO process of some vegetable oils (camelina oil, carinata oil, and WCO), quantifying the demand for H2, energy and the electricity needs. The demand for thermal energy was estimated to equal 2.8 GJ/ton for WCO, 5.2 GJ/ton for carinata oil, and 5.7 GJ/ton for camelina oil. The electricity demand was estimated at 73 kWh/ton of oil for the WCO, compared with 180 kWh/ton of oil and 227 kWh/ton of oil for the carinata and camelina oils, respectively. Chu et al. [289] commented that the predictions of thermal energy requirements were lower than the literature data because of their simulated thermal integration between the oil extraction, conversion, and distillation processes. Finally, they predicted that the higher electricity requirements for camelina and carinata processing, compared with WCO, were due to the additional energy needed for oil extraction.
The simulation by Kittisupakorn et al. [290] was focused on the energy optimization of the hydrotreatment process to produce green diesel from palm oil. The simulated results were verified by validation with experimental results from [259] in terms of the green diesel yield and purity, distribution of the liquid product, and percentage of HDO, DCO, and DCO2 occurring in the process. The difference between the experimental and simulated data was less than 2%. The authors of the paper also considered energy optimization strategies (three types of heat exchanger networks) to minimize the energy consumption of the process. They noted that these optimization strategies reduced energy consumption by more than 80%; in particular, one of the proposed strategies reduced power consumption by 111,195 kW.
Data from simulations can be exploited to perform technical–economical evaluations, as shown in the following studies concerning green diesel production.
Martinez-Hernandez et al. [291] performed a simulation and techno-economic analysis to produce bio-jet fuel and green diesel from the hydrotreatment of vegetable oils (mixture of different TGs). A Monte Carlo simulation was performed to find the minimum selling price of green diesel (depending on feedstock price and production capacity). The simulation and process analyses were performed in SuperPro Designer® and linked to Excel Visual Basic for Applications to run Monte Carlo simulations and obtain robust estimates. The results showed that for a 63,000 barrel/year green diesel production plant, the minimum selling price required is 1 USD/liter. In the opinion of Martinez-Hernandez et al. [291], the selling price turns out to be competitive with current fossil diesel prices; therefore, they stated that green diesel production would be a very worthwhile investment.
Cheah et al. [144] performed a techno-economic evaluation of the catalytic DCO of the rubber seed oil process for green diesel production using Aspen HYSYS V8.0 software. Their assessments showed that in Malaysia the break-even price of green diesel was 3.45 MYR/kg (Malaysian ringgit currency), and the retail price was expected to be about 3.64 MYR/kg, which would require price support or an incentive scheme to be economically competitive with petroleum diesel and biodiesel. They also performed a sensitivity analysis to evaluate the effect on capital and operational costs of 50% variations in several prices and expenses (e.g., feedstock, H2, utilities, and maintenance and repair). The sensitivity analysis highlighted that the cost of production is mostly influenced by the prices of rubber seed oil and H2, whereas the administration, plant head, financial interest, start-up period, and utilities and maintenance costs essentially had no impact on the minimum fuel selling price. Finally, they concluded that significant opportunities must be developed to reduce capital and operational costs through the optimization of process conditions (e.g., milder process conditions).
Salvador et al. [292] evaluated from techno-economic, environmental, and geospatial points of view three scales of biorefinery for green diesel production from macauba oil (4, 40, and 400, ktons per year of processed macauba oil). Their results from Aspen Plus V10© simulations showed that the capital expenditure at the smallest scale of green diesel production was four times higher than that at the largest scale. In addition, they evaluated through a life cycle assessment (LCA) the carbon footprint of green diesel, which is lower than that of petrodiesel. Their geospatial analysis in Brazil revealed that small-scale biorefineries can be implemented near the macauba cultivations thanks to low land use impact. Finally, they concluded that this biorefinery concept could generate both socio-economic and environmental benefits.
6. Environmental Considerations, Life Cycle Assessment, and Costs of Green Diesel Production
Industry interest in the use of green diesel is driven by related environmental benefits, pledges to combat climate change, policy incentives, and economic competitiveness. In addition to the reduction in GHGE, green diesel improves combustion and reduces air pollutants (e.g., NOx) without compromising engine performance [15]. A rigorous assessment of the environmental impacts of green diesel production is essential to stimulate industrial development; in fact, life cycle assessment (LCA) or similar evaluation methods have been widely used for years to identify viable and sustainable solutions. One of the main objectives of this kind of study is to precisely assess the GHGE of the green diesel production process. Furthermore, the energy and mass balances of the entire process can be compiled, as well as impact analyses (e.g., ecotoxicity, human toxicity, wastes). This approach allows a holistic view of the potential impacts associated with a product, process, or human activity, from raw material extraction to end-of-life management.
Kalnes et al. [293] performed life cycle comparisons, determining that the green diesel produced by the EcofiningTM industrial process has environmental benefits compared with petrodiesel, biodiesel, and syndiesel (produced by Fischer–Tropsch, fed by syngas, derived from biomass gasification). Compared with petrodiesel, green diesel offers between 66–84% and 41–85% savings in fossil fuels and GHGE, respectively. From an investment point of view, green diesel is competitive with biodiesel. However, Kalnes et al. [293] argued that the return on investment (ROI) depends on: (i) the location of the plants; (ii) the mandatory increase in the content of RE; (iii) the availability of renewable feed; and (iv) major state subsidies and carbon tax credits.
The study performed by Pragya et al. [131] aimed to find out whether the net energy balance (NEB) could be optimized for green diesel production from microalgae. They studied two technologies for microalgae cultivation: (i) open pond pathway; (ii) photobioreactor. Their results showed that neither the open pond nor the photobioreactor produced a positive NEB: even with the best possible pathway, the total energy consumption was almost five times higher than the energy production, with a negative NEB of −4.07 MJ (expressed as the difference between total energy output and total energy input). The microalgae culture, electricity use during harvesting, and drying of the microalgae were the most energy-consuming activities. Pragya et al. [131] concluded that, although microalgae have enormous potential as an alternative source of RE, research and development in green diesel production from microalgae has a long way to go. Handler et al. [294] carried out an LCA study concerning green diesel from algae to investigate the specific impacts of the combination of different algae cultivation techniques. The results showed that the greatest contribution to GHGE comes from the cultivation phase (25–87 gCO2e/MJ of produced fuel) and dehydration operations (60–150 gCO2e/MJ of produced fuel). They determined that if a portion of the algae is not available for internal heat and power generation, favorable environmental aftereffects can be achieved when algal operations are used to compensate for nutrient management activities (e.g., biological nutrient removal at a water treatment plant). Finally, they concluded that growing algae on exhaust effluent would reduce GHGE by more than 85%.
Hemanandh et al. [295] assessed different mixtures of hydrotreated jatropha oil in a diesel engine. Performance and emissions data (about CO, HC, CO2, and NOx) of hydrotreated and transesterified jatropha oils were compared with those of petrodiesel. The results showed a decrease in emissions compared with petrodiesel: (i) CO was reduced by 18.75% (for the mixture of hydrogenated jatropha oil and petrodiesel) and 33.33% (pure hydrogenated jatropha oil), (ii) HCs by 25.6% and 47.38%, (iii) CO2 by 18.75% and 26.25%, and (iv) NOx by 9.09% and 18.18%, respectively.
Xu et al. [15] evaluated the energy consumption and GHGE during the production cycle of renewable diesel from PFAD. PFAD can be classified as the residue, by-product, or co-product of the fatty acid distillation process. Depending on how PFAD was classified, the results of the LCA performed by the authors provided different results: in any case, the production of green diesel derived from PFAD could reduce fossil energy consumption by 77–88% compared with that of petrodiesel, but the related GHGE varied widely. If PFAD is classified as a residue or by-product, green diesel from PFAD could reduce GHGE by 85% or 84%, respectively, but if PFAD is treated as a co-product, the derived green diesel reduces GHGE by 67%. In addition, Xu et al. [15] showed that emissions from the green diesel production stage (11.5 gCO2e/MJ) accounted for 77% of the well-to-wheels emissions for PFAD-derived green diesel.
Riazi et al. [118] studied the use of poultry fat, beef tallow, and soybean oil as raw materials to produce green diesel. They calculated the life cycle GHGE of green diesel production from these three raw materials, resulting in a range from −8.7 to 47.2 gCO2e/MJ, also considering the change in land use. Emissions vary depending on the co-products and allocation rules used, which may affect compliance with energy policies. They used thermodynamic models and experimental data to build life cycle inventory (LCI) models to predict the global warming potential (GWP) of green diesel from melted animal fat and soybean oil, demonstrating a a 48% to 110% range of reduction for soybean oil and beef tallow, compared with all feedstocks related to petrodiesel. Finally, Riazi et al. [118] concluded that green diesel can be produced from animal fat waste or in combination with soybean oil.
Arguelles et al. [296] carried out an LCA to account for the environmental impact of green diesel production considering five phases: palm plantation, palm oil extraction, palm oil refining, and the production and use of green diesel. The results showed that a negative balance of GHGE (−7.32 gCO2eq/MJ) was obtained during the production and use of green diesel; this negative balance equaled a decrease of about 110% starting from the GHGE associated with petrodiesel extraction and use (+87.54 gCO2eq/MJ, i.e., CO2eq emitted). However, the production of green diesel had a significant environmental impact in the category of human toxicity due to the high consumption of agrochemicals used for the cultivation phases.
Madden et al. [297] performed a sustainability study of green diesel production processes, analyzing the environmental, economic, technical, and fuel quality aspects. The TOPSIS method (Technique for Order of Preference by Similarity to Ideal Solution) was used to classify green diesel production alternatives. The results showed that the most favorable processes were those associated with the production of diesel through Fischer–Tropsch synthesis, followed by catalytic HDO of vegetable oils, and green diesel production by DO of algae oil. The results also showed that the green diesel production from algae oil is the least favorable, as this has the highest impact on the water scarcity footprint and the cost of production.
7. Industrial Green Diesel Production
In order to complete the picture, the technological readiness level (TRL) of green diesel production must be considered. This study was carried out by Gruttola et al. [298] who examined the development of green diesel production by hydrotreatment of vegetable oils. The conversion of oils into green diesel emerged as a mature technology, and a TRL of 9 was assigned to this process. In fact, it is already widely developed in the industrial field but still needs technological improvement.
The global green diesel capacity is expected to reach 14.63 million tons in 2024, while the global demand is projected to reach 12.88 million tons during 2020–2024 [299].
Green diesel production by catalytic DO of TG and fatty-acid-based biomasses has been commercialized by Neste, Diamond Green Diesel, UOP/Eni, Renewable Energy Group Inc., AltAir Fuels, Exxon Mobil, and UPM Biofuels. The global green diesel market in 2017 saw the production of 2.1 × 109 gallons [70].
Neste proposes the NExBTL (next-generation biomass-to-liquid) technology. It is based on catalytic HDO to produce pure HCs with high energy density [298]. Their plants in the Netherlands and Singapore both reach production capacities of 1 million tons per year [88].
Diamond Green Diesel has a production plant (Ecofining™ technology) in the USA that performs hydrogenation and isomerization of animal fats, algal oils, and WCO to obtain high-quality biofuels [88]. Ecofining™ technology has led to a reduction in GHGE of up to 80%, recycled 2.3 billion pounds of waste, and produced around 290 million gallons of green diesel per year [300]. The produced fuel was commercialized in Europe, Canada, and California [300].
The same technology (Ecofining™) is also applied in Italy by UOP/Eni. Their plant (capacity of 7.8 × 104 tons per year) uses vegetable oils, animal fats, and WCO as raw materials to produce green diesel [301]. AltAir Fuels uses the Ecofining™ technology too, whose plant is in California.
Ecofining™ [300] and NExBTL [301] can also be used to produce jet fuel. Both NExBTL and Ecofining™ consist of two packed-bed stages of HDO and isomerization, with efficient integration into existing purification processes, allowing a reduction in investment and operating costs [89]. As a constraint, these processes consume high quantities of H2 (300–420 m3 of H2 per m3 of feedstock) [302].
Renewable Energy Group produces BeyonDTM, a high-quality sustainable jet fuel derived from oils and fats [303]. They also produce VelociDTM fuel from renewable oils and fats: compared with petrodiesel, VelociDTM fuel can reduce engine emissions including fossil carbon by 100%, particulate matter by 40%, and NOx by 15% [304].
UPM Biofuels produces BioVerno green diesel from tall crude oil (a residue of pulp production), which has high CN and low aromatic content and is sulfur-free [305]. BioVerno green diesel can be blended with petrodiesel in low or high concentrations or used alone [305]. This green diesel is compatible with all diesel engines and fuel distribution systems [305]. The BioVerno GHGE are 80% lower than petrodiesel.
Exxon Mobil produces green diesel from bio-feedstock with EMRDTM technology [306], which consists of two stages: (i) catalytic HDO and (ii) isomerization of the n-paraffins to iso-paraffins, to improve cold flow properties [306].
To commercialize green diesel, the companies must respect the standards outlined by the American Society for Testing and Materials (ASTM) and the International Organization for Standardization (ISO): some of them are reported in Table 6.
Table 6.
ASTM and ISO standards for green diesel [188,260].
8. Final Remarks and Future Perspectives
A certainty emerges: the world must rapidly switch to RES. The reduction in global GHGE and the increase in renewable fuels share in the transport sector are among the main global goals to be achieved in the years ahead. Green diesel production by catalytic DO of TG-based biomasses is a prominent technology which should continue its development.
This review found a general consensus about the better properties, performance, and environmental aspects of green diesel in comparison to biodiesel and petrodiesel.
Attention must be paid to the deployment of primary and secondary reactions involved in the DO process and to the process conditions, which could influence the composition of the produced green diesel. The conditions that most influence the product quality and quantity are temperature, H2 partial pressure, and reactor type. Mass transfer limitations must also be taken into account; when dealing with heterogeneous catalysis, three resistances (i.e., at the gas–liquid interface, at the liquid–solid interface, and in particle pores) influence the overall performance of the process. In this regard, according to the authors, the literature appeared to be scarce in terms of experimental and modeling studies, so one of the future research directions should concern the extended investigation of mass transfer in DO processes.
The choice of feedstock is a key issue in green diesel production as it can affect the feasibility of the process. For the selection of feedstock, there are some aspects that must be considered: (i) commercial availability; (ii) seed oil yield; (iii) local cropping pattern; (iv) competition with the food industry and cropland; (v) cost of raw material; and (vi) TG composition. Processes based on waste TG/fatty acid biomasses are more desirable from an environmental point of view. WO and pork fat are considered very interesting waste materials for the DO process, thanks to their high local availability, good fatty acid composition, low cost (or in some cases no cost), and absence of competition with the food and cropland chains.
Regarding heterogeneous catalyst choice, a singular catalyst that showed unequivocally the best performance was not found. Noble-metal-based catalysts have good catalytic performance but entail high costs. Non-noble metals, such as Ni/Co/Cu-based catalysts, are not only cheaper but have good properties, especially when combined in bimetallic forms. Bimetallic catalysts seem to ensure better performances than monometallic ones, as the union of two non-noble metals improves the interaction between the metals and support; offers better properties in terms of the number of active sites, specific surface area, and acidic centers; and decreases the possibility of catalyst deactivation. The choice of specific support can improve catalytic activity and change the acidic properties of the catalyst, which is reflected in better resistance to catalyst deactivation (e.g., leaching, cocking). A current trend was noted, with experimental studies particularly focused on the development of Ni-based catalysts, due to the low costs of Ni and acceptable activity.
Engineering aspects were investigated as well in this review.
Stirred and autoclave batch reactors are the most widely used at small scales (i.e., laboratory scale or small industry scale), while packed-bed reactors and CSTRs are operated for industrial applications due to their ease of operation and lower operating costs.
The authors of this review also focused on process simulations that studied: the feasibility of the DO processes; the physical–chemical properties of the obtained product; the optimization of the most influential process parameters; the costs of the process; and the consumption of raw materials. Process simulations always use models that introduce approximations and user assumptions but allow the description of some properties in a wide range of operational parameters, which might not be possible to be investigated differently.
LCA and other similar methods were also taken into account in this review. The reported studies confirmed that green diesel production and usage can overall be an environmentally friendly practice, thanks to its ability to reduce GHGE. These analyses also highlighted that the potential of microalgae as an alternative feedstock for third-generation biofuels must still be balanced by an overall favorable environment or energy performance of all related processing phases; therefore, research and development in algae-based green diesel production is still needed.
The successful path of green diesel is assessed by the development up to TRL 9 of different production processes.
The future of green diesel could include a better harmonization with waste disposal, e.g., the development of territorial technology solutions for medium-scale green diesel production from WCO, with the collection of WO also operated in the same plant. The main advantage of this chain should be the green diesel production from waste at a territorial level, thus reducing not only emissions related to fuel/feedstock transportation but also the cost of the produced fuel.
The reduction in production costs is one of the key issues, as it can be achieved using waste raw materials (such as WCO, CHO, and SCGO), but it also depends on the costs related to H2 consumption and operating conditions. These last two cost items can be reduced by developing more efficient catalysts that allow milder reaction conditions; furthermore, hydrogen-donor catalysts could be developed.
In the future, green diesel may replace current petrodiesel, so its commercialization requires government funding or support and especially public awareness of sustainability concepts to promote the advantages of renewable fuels. The commercialization of green diesel is even more important when we consider that the total replacement of the diesel engine with electric vehicles is not currently possible due to commercial transportation of goods on a large scale.
The hope is that the world can move toward a sustainable economy and that governments can promote the use of sustainable biofuels such as green diesel.
Author Contributions
Conceptualization, S.L., A.D.G. and K.G.; investigation, S.L., A.D.G. and K.G.; resources, A.D.G. and K.G.; data curation, S.L., A.D.G. and K.G.; writing—original draft preparation, S.L. and A.D.G.; writing—review and editing, S.L., A.D.G., L.R. and K.G.; visualization, S.L. and A.D.G.; supervision, A.D.G., L.R. and K.G.; project administration, A.D.G., L.R. and K.G. All authors have read and agreed to the published version of the manuscript.
Funding
This review was developed in the framework of RIA (Ricerca di Interesse di Ateneo) project “Applicazioni green con oli di origine biologica per la produzione di biocombustibili di I, II o III generazione/Green applications of biologic oils for the production of I-, II-, III-generation biofuels”, funded by the Department of Industrial and Information Engineering and Economics of the University of L’Aquila (Italy).
Conflicts of Interest
The authors declare that they have no known competing financial interests or personal relationships that could have appeared to influence the work reported in this paper.
Appendix A. Catalyst Characterization
The characterization of DO catalysts usually includes: (i) nitrogen physisorption/desorption; (ii) temperature-programed NH3 desorption (TPD); (iii) X-ray diffraction (XRD); (iv) transmission electron microscopy (TEM); (v) scanning electron microscopy (SEM); (vi) energy-dispersive X-ray spectroscopy (EDS); (vii) temperature-programmed reduction (TPR); (viii) X-ray photoelectron spectroscopy (XPS); (ix) inductively coupled plasma atomic emission spectroscopy (ICP-AES); and (x) Fourier transform infrared spectroscopy (FTIR).
Nitrogen physisorption is used for determining the surface area, pore size distribution, and pore volume of catalysts. The Brunauer–Emmett–Teller (BET) and Barrett–Joyner–Halenda (BJH) methods determine the surface area and porosity of catalysts, respectively [255]. For green diesel catalysts, about 0.1–0.2 g of solid is typically degassed at 150–300 °C; afterwards, the N2 adsorption measurement is performed at −196 °C [170,187,255].
TPD is a useful analysis for determining the acidity of the supports. Usually, for DO catalysts, NH3 absorption is carried out in the temperature range of 100–600 °C [123,255], under a mixture of 5% NH3/He [187].
XRD identifies the crystalline form of catalysts and is useful for calculating the sizes of crystallites through Scherrer’s equation [307]. In general, for green diesel catalysts, low-angle data are collected in a 2θ range of 0.05–10° with a scan rate of 2 °/min, while wide-angle data are collected in a 2θ range of 10–90° with a scan rate of 2 °/min [137,170,307].
TEM analyzes the particle size and distribution of active catalytic phases (e.g., dispersed metals on supports) and examines the morphology of catalysts [83].
SEM gives information about the dispersion of active metals on the support of catalysts, as well as morphological properties. Generally, SEM and TEM are equipped with EDS, which performs an elemental analysis of the samples [83]. For catalysts used in green diesel production, SEM typical parameters are an accelerating voltage of 20 kV with a beam current of 10 nA [152,189,254].
H2-TPR is a fundamental analysis as it determines the reduction temperatures of catalysts. The analysis uses H2 flowing in a tubular reactor [308]. Downstream to the reactor, there is a thermal conductivity detector, which measures the change in concentration of H2, in turn related to H2 consumption and then to intensities of reductive processes [308]. The TPR profile determines the reducibility of catalysts and indicates some information about the interaction between the metal and support [308]. For instance, a green diesel catalyst is placed in the reactor, and an H2/Ar mixture passes through the reactor for around 40/60 min at room temperature [83,152]; the temperature is then increased to a maximum of 1000 °C with a constant rate of 5–10 °C min−1 [143].
XPS analysis determines the chemical and elemental composition of a catalyst at its surface and the relative content of some functional groups [63]. XPS uses an Al Kα1 X-ray source, with different pass energies (e.g., 187.5–58.7 eV by Wang et al. [96] for a Ni-based catalyst and 840–890 eV by Li et al. [309] for a Ni/ZSM-22 catalyst).
ICP-AES performs the elemental analysis of the catalysts and determines the concentrations of constitutive elements [310,311].
FTIR identifies the molecular composition of surfaces and the structural orientation in catalysts and quantifies impurities [312]. The samples are mixed with KBr and compressed for testing; the scanning range is 400–4000 cm−1 [255]. Moreover, FTIR analysis identifies specific functional groups of catalysts [63].
To evaluate the amount of coke deposition combustion, thermogravimetric analysis (TGA) can be performed. The curve derived from this analysis shows the weight loss of the sample. The temperature at which most of the weight loss occurs is the temperature at which the coke deposit can probably be removed [308]. An example of the procedure involves inserting a few mg of catalyst into the instrument [243,308] and heating it from room temperature to about 1000 °C under a flow of dry air [253].
It is helpful to stress that it is important to characterize a new material before assessing it, as the previously cited analyses could provide information about the material properties and functionality. Finally, it is even more useful to characterize materials before and after testing, as the results can guide the understanding of phenomena that occurred during the process.
References
- Climate Change 2021: The Physical Science Basis. Available online: https://www.ipcc.ch/report/ar6/wg1/ (accessed on 14 December 2022).
- Conti, J.; Holtberg, P.; Diefenderfer, J.; LaRose, A.; Turnure, J.T.; Westfall, L. International Energy Outlook 2016 with Projections to 2040; DOE/EIA-0484(2016); USDOE Energy Information Administration (EIA): Washington, DC, USA, 2016.
- Sri Shalini, S.; Palanivelu, K.; Ramachandran, A.; Raghavan, V. Biochar from Biomass Waste as a Renewable Carbon Material for Climate Change Mitigation in Reducing Greenhouse Gas Emissions—A Review. Biomass Convers Biorefin 2021, 11, 2247–2267. [Google Scholar] [CrossRef]
- Global Warming of 1.5 °C. Available online: https://www.ipcc.ch/sr15/ (accessed on 15 September 2022).
- Kuramochi, T.; Nascimento, L.; Moisio, M.; den Elzen, M.; Forsell, N.; van Soest, H.; Tanguy, P.; Gonzales, S.; Hans, F.; Jeffery, M.L.; et al. Greenhouse Gas Emission Scenarios in Nine Key Non-G20 Countries: An Assessment of Progress toward 2030 Climate Targets. Env. Sci Policy 2021, 123, 67–81. [Google Scholar] [CrossRef]
- The Paris Agreement | UNFCCC. Available online: https://unfccc.int/process-and-meetings/the-paris-agreement/the-paris-agreement (accessed on 9 August 2022).
- Glasgow Climate Change Conference—October-November 2021|UNFCCC. Available online: https://unfccc.int/conference/glasgow-climate-change-conference-october-november-2021 (accessed on 9 August 2022).
- Ritchie, H.; Roser, M. CO₂ and Greenhouse Gas Emissions—Our World in Data. Available online: https://ourworldindata.org/co2-and-other-greenhouse-gas-emissions (accessed on 9 August 2022).
- Dolge, K.; Blumberga, D. Economic Growth in Contrast to GHG Emission Reduction Measures in Green Deal Context. Ecol. Indic. 2021, 130, 108153. [Google Scholar] [CrossRef]
- 2050 Long-Term Strategy. Available online: https://climate.ec.europa.eu/eu-action/climate-strategies-targets/2050-long-term-strategy_en (accessed on 14 December 2022).
- EU Responses to Climate Change | News | European Parliament. Available online: https://www.europarl.europa.eu/news/en/headlines/society/20180703STO07129/eu-responses-to-climate-change (accessed on 9 August 2022).
- Feng, R.; Fang, X. China’s Pathways to Synchronize the Emission Reductions of Air Pollutants and Greenhouse Gases: Pros and Cons. Resour. Conserv. Recycl. 2022, 184, 106392. [Google Scholar] [CrossRef]
- Global Energy Review 2021—Analysis—IEA. Available online: https://www.iea.org/reports/global-energy-review-2021 (accessed on 14 December 2022).
- Baruch, J.J. Combating Global Warming While Enhancing the Future. Technol. Soc. 2008, 30, 111–121. [Google Scholar] [CrossRef]
- Xu, H.; Lee, U.; Wang, M. Life-Cycle Energy Use and Greenhouse Gas Emissions of Palm Fatty Acid Distillate Derived Renewable Diesel. Renew. Sustain. Energy Rev. 2020, 134, 110144. [Google Scholar] [CrossRef]
- di Vito Nolfi, G.; Gallucci, K.; Rossi, L. Green Diesel Production by Catalytic Hydrodeoxygenation of Vegetables Oils. Int. J. Environ. Res. Public Health 2021 2021, 18, 13041. [Google Scholar] [CrossRef]
- Hosseini, S.E. Fundamentals of Low Emission Flameless Combustion and Its Applications, 1st ed.; Hosseini, S., Ed.; Academic Press: Cambridge, MA, USA, 2022; Volume 1, ISBN 9780323852449. [Google Scholar]
- Nielsen, K.S.; Nicholas, K.A.; Creutzig, F.; Dietz, T.; Stern, P.C. The Role of High-Socioeconomic-Status People in Locking in or Rapidly Reducing Energy-Driven Greenhouse Gas Emissions. Nat. Energy 2021, 6, 1011–1016. [Google Scholar] [CrossRef]
- Renewable Energy Directive (RED II)—Europex. Available online: https://www.europex.org/eulegislation/renewable-energy-energy-directive/ (accessed on 10 August 2022).
- Jåstad, E.O.; Bolkesjø, T.F.; Trømborg, E.; Rørstad, P.K. The Role of Woody Biomass for Reduction of Fossil GHG Emissions in the Future North European Energy Sector. Appl. Energy 2020, 274, 115360. [Google Scholar] [CrossRef]
- Krug, M.; Nucci, M.R.d.; Caldera, M.; de Luca, E. Mainstreaming Community Energy: Is the Renewable Energy Directive a Driver for Renewable Energy Communities in Germany and Italy? Sustainability 2022, 14, 7181. [Google Scholar] [CrossRef]
- Bórawski, P.; Wyszomierski, R.; Bełdycka-Bórawska, A.; Mickiewicz, B.; Kalinowska, B.; Dunn, J.W.; Rokicki, T. Development of Renewable Energy Sources in the European Union in the Context of Sustainable Development Policy. Energies 2022, 15, 1545. [Google Scholar] [CrossRef]
- Zhou, B.; He, L.; Zhang, S.; Wang, R.; Zhang, L.; Li, M.; Liu, Y.; Zhang, S.; Wu, Y.; Hao, J. Variability of Fuel Consumption and CO2 Emissions of a Gasoline Passenger Car under Multiple In-Laboratory and on-Road Testing Conditions. J. Environ. Sci. 2023, 125, 266–276. [Google Scholar] [CrossRef]
- Andrés, L.; Alcántara, V.; Padilla, E. Transportation, Storage and GHG Emissions: A New Perspective of Input-Output Subsystem Analysis. Transp. Res. D Transp. Environ. 2021, 90, 102646. [Google Scholar] [CrossRef]
- Year-to-Year Change in Primary Energy Consumption from Fossil Fuels VS. Low-Carbon Energy, World. 2021. Available online: https://ourworldindata.org/grapher/annual-primary-energy-fossil-vs-low-carbon?time=latest&country=~OWID_WRL (accessed on 9 August 2022).
- Bull, S.R. Renewable Energy Today and Tomorrow. Proc. IEEE 2001, 89, 1216–1226. [Google Scholar] [CrossRef]
- di Giuliano, A.; Lucantonio, S.; Gallucci, K. Devolatilization of Residual Biomasses for Chemical Looping Gasification in Fluidized Beds Made Up of Oxygen-Carriers. Energies 2021, 14, 311. [Google Scholar] [CrossRef]
- Yana, S.; Nizar, M.; Irhamni; Mulyati, D. Biomass Waste as a Renewable Energy in Developing Bio-Based Economies in Indonesia: A Review. Renew. Sustain. Energy Rev. 2022, 160, 112268. [Google Scholar] [CrossRef]
- Ekpeni, L.E.N.; Benyounis, K.Y.; Nkem-Ekpeni, F.; Stokes, J.; Olabi, A.G. Energy Diversity through Renewable Energy Source (RES)—A Case Study of Biomass. Energy Procedia 2014, 61, 1740–1747. [Google Scholar] [CrossRef]
- Lim, J.S.; Abdul Manan, Z.; Wan Alwi, S.R.; Hashim, H. A Review on Utilisation of Biomass from Rice Industry as a Source of Renewable Energy. Renew. Sustain. Energy Rev. 2012, 16, 3084–3094. [Google Scholar] [CrossRef]
- CLARA—Chemical Looping Gasification for Sustainable Production of Biofuels. Available online: https://clara-h2020.eu/ (accessed on 14 December 2022).
- Rodríguez, J.L.; Álvarez, X.; Valero, E.; Ortiz, L.; de la Torre-Rodríguez, N.; Acuña-Alonso, C. Influence of Ashes in the Use of Forest Biomass as Source of Energy. Fuel 2021, 283, 119256. [Google Scholar] [CrossRef]
- Perea-Moreno, M.-A.; Samerón-Manzano, E.; Perea-Moreno, A.-J. Biomass as Renewable Energy: Worldwide Research Trends. Sustainability 2019, 11, 863. [Google Scholar] [CrossRef]
- Hazeena, S.H.; Sindhu, R.; Pandey, A.; Binod, P. Lignocellulosic Bio-Refinery Approach for Microbial 2,3-Butanediol Production. Bioresour. Technol. 2020, 302, 122873. [Google Scholar] [CrossRef] [PubMed]
- Ashokkumar, V.; Venkatkarthick, R.; Jayashree, S.; Chuetor, S.; Dharmaraj, S.; Kumar, G.; Chen, W.H.; Ngamcharussrivichai, C. Recent Advances in Lignocellulosic Biomass for Biofuels and Value-Added Bioproducts—A Critical Review. Bioresour. Technol. 2022, 344, 126195. [Google Scholar] [CrossRef] [PubMed]
- Rodionova, M.V.; Bozieva, A.M.; Zharmukhamedov, S.K.; Leong, Y.K.; Chi-Wei Lan, J.; Veziroglu, A.; Veziroglu, T.N.; Tomo, T.; Chang, J.S.; Allakhverdiev, S.I. A Comprehensive Review on Lignocellulosic Biomass Biorefinery for Sustainable Biofuel Production. Int. J. Hydrogen Energy 2022, 47, 1481–1498. [Google Scholar] [CrossRef]
- Saravanan, A.; Senthil Kumar, P.; Jeevanantham, S.; Karishma, S.; Vo, D.V.N. Recent Advances and Sustainable Development of Biofuels Production from Lignocellulosic Biomass. Bioresour. Technol. 2022, 344, 126203. [Google Scholar] [CrossRef]
- Glossary: Biofuels—Statistics Explained. Available online: https://ec.europa.eu/eurostat/statistics-explained/index.php?title=Glossary:Biofuels (accessed on 15 September 2022).
- Ayala-Ruíz, N.; Malagón-Romero, D.H.; Milquez-Sanabria, H.A. Exergoeconomic Evaluation of a Banana Waste Pyrolysis Plant for Biofuel Production. J. Clean. Prod. 2022, 359, 132108. [Google Scholar] [CrossRef]
- Alalwan, H.A.; Alminshid, A.H.; Aljaafari, H.A.S. Promising Evolution of Biofuel Generations. Subject Review. Renew. Energy Focus 2019, 28, 127–139. [Google Scholar] [CrossRef]
- An Introduction to Biogas and Biomethane—Outlook for Biogas and Biomethane: Prospects for Organic Growth—Analysis—IEA. Available online: https://www.iea.org/reports/outlook-for-biogas-and-biomethane-prospects-for-organic-growth/an-introduction-to-biogas-and-biomethane (accessed on 15 September 2022).
- Westensee, D.K.; Rumbold, K.; Harding, K.G.; Sheridan, C.M.; van Dyk, L.D.; Simate, G.S.; Postma, F. The Availability of Second Generation Feedstocks for the Treatment of Acid Mine Drainage and to Improve South Africa’s Bio-Based Economy. Sci. Total Environ. 2018, 637–638, 132–136. [Google Scholar] [CrossRef]
- Rocha-Meneses, L.; Raud, M.; Orupõld, K.; Kikas, T. Second-Generation Bioethanol Production: A Review of Strategies for Waste Valorisation. Agron. Res. 2017, 15, 830–847. [Google Scholar]
- Mahapatra, S.; Kumar, D.; Singh, B.; Sachan, P.K. Biofuels and Their Sources of Production: A Review on Cleaner Sustainable Alternative against Conventional Fuel, in the Framework of the Food and Energy Nexus. Energy Nexus 2021, 4, 100036. [Google Scholar] [CrossRef]
- Leong, W.H.; Lim, J.W.; Lam, M.K.; Uemura, Y.; Ho, Y.C. Third Generation Biofuels: A Nutritional Perspective in Enhancing Microbial Lipid Production. Renew. Sustain. Energy Rev. 2018, 91, 950–961. [Google Scholar] [CrossRef]
- Lam, M.K.; Lee, K.T. Microalgae Biofuels: A Critical Review of Issues, Problems and the Way Forward. Biotechnol. Adv. 2012, 30, 673–690. [Google Scholar] [CrossRef]
- Jin, M.; Slininger, P.J.; Dien, B.S.; Waghmode, S.; Moser, B.R.; Orjuela, A.; da Costa Sousa, L.; Balan, V. Microbial Lipid-Based Lignocellulosic Biorefinery: Feasibility and Challenges. Trends Biotechnol. 2015, 33, 43–54. [Google Scholar] [CrossRef]
- Shah, S.H.; Raja, I.A.; Rizwan, M.; Rashid, N.; Mahmood, Q.; Shah, F.A.; Pervez, A. Potential of Microalgal Biodiesel Production and Its Sustainability Perspectives in Pakistan. Renew. Sustain. Energy Rev. 2018, 81, 76–92. [Google Scholar] [CrossRef]
- Daneshvar, E.; Santhosh, C.; Antikainen, E.; Bhatnagar, A. Microalgal Growth and Nitrate Removal Efficiency in Different Cultivation Conditions: Effect of Macro and Micronutrients and Salinity. J. Environ. Chem. Eng. 2018, 6, 1848–1854. [Google Scholar] [CrossRef]
- Zhou, W.; Chen, P.; Min, M.; Ma, X.; Wang, J.; Griffith, R.; Hussain, F.; Peng, P.; Xie, Q.; Li, Y.; et al. Environment-Enhancing Algal Biofuel Production Using Wastewaters. Renew. Sustain. Energy Rev. 2014, 36, 256–269. [Google Scholar] [CrossRef]
- Vassilev, S.V.; Vassileva, C.G. Composition, Properties and Challenges of Algae Biomass for Biofuel Application: An Overview. Fuel 2016, 181, 1–33. [Google Scholar] [CrossRef]
- Sikarwar, V.S.; Zhao, M.; Fennell, P.S.; Shah, N.; Anthony, E.J. Progress in Biofuel Production from Gasification. Prog. Energy Combust. Sci. 2017, 61, 189–248. [Google Scholar] [CrossRef]
- Torkashvand, M.; Hasan-Zadeh, A.; Torkashvand, A. Mini Review on Importance, Application, Advantages and Disadvantages of Biofuels. J. Mater. Environ. Sci. 2022, 2022, 6. [Google Scholar]
- Berchmans, H.J.; Hirata, S. Biodiesel Production from Crude Jatropha curcas L. Seed Oil with a High Content of Free Fatty Acids. Bioresour. Technol. 2008, 99, 1716–1721. [Google Scholar] [CrossRef]
- Vicente, G.; Martínez, M.; Aracil, J. Integrated Biodiesel Production: A Comparison of Different Homogeneous Catalysts Systems. Bioresour. Technol. 2004, 92, 297–305. [Google Scholar] [CrossRef]
- Yusuf, N.N.A.N.; Kamarudin, S.K.; Yaakub, Z. Overview on the Current Trends in Biodiesel Production. Energy Convers. Manag. 2011, 52, 2741–2751. [Google Scholar] [CrossRef]
- Kalita, P.; Basumatary, B.; Saikia, P.; Das, B.; Basumatary, S. Biodiesel as Renewable Biofuel Produced via Enzyme-Based Catalyzed Transesterification. Energy Nexus 2022, 6, 100087. [Google Scholar] [CrossRef]
- Rawat, I.; Ranjith Kumar, R.; Mutanda, T.; Bux, F. Biodiesel from Microalgae: A Critical Evaluation from Laboratory to Large Scale Production. Appl. Energy 2013, 103, 444–467. [Google Scholar] [CrossRef]
- Pinzi, S.; Gandía, L.M.; Arzamendi, G.; Ruiz, J.J.; Dorado, M.P. Influence of Vegetable Oils Fatty Acid Composition on Reaction Temperature and Glycerides Conversion to Biodiesel during Transesterification. Bioresour. Technol. 2011, 102, 1044–1050. [Google Scholar] [CrossRef]
- Babadi, A.A.; Rahmati, S.; Fakhlaei, R.; Barati, B.; Wang, S.; Doherty, W.; Ostrikov, K. Emerging Technologies for Biodiesel Production: Processes, Challenges, and Opportunities. Biomass Bioenergy 2022, 163, 106521. [Google Scholar] [CrossRef]
- Akram, F.; Haq, I.U.; Raja, S.I.; Mir, A.S.; Qureshi, S.S.; Aqeel, A.; Shah, F.I. Current Trends in Biodiesel Production Technologies and Future Progressions: A Possible Displacement of the Petro-Diesel. J. Clean Prod. 2022, 370, 133479. [Google Scholar] [CrossRef]
- Basumatary, S.F.; Patir, K.; Das, B.; Saikia, P.; Brahma, S.; Basumatary, B.; Nath, B.; Basumatary, B.; Basumatary, S. Production of Renewable Biodiesel Using Metal Organic Frameworks Based Materials as Efficient Heterogeneous Catalysts. J. Clean Prod. 2022, 358, 131955. [Google Scholar] [CrossRef]
- Awogbemi, O.; Von Kallon, D.V.; Aigbodion, V.S. Trends in the Development and Utilization of Agricultural Wastes as Heterogeneous Catalyst for Biodiesel Production. J. Energy Inst. 2021, 98, 244–258. [Google Scholar] [CrossRef]
- Alternative Fuels Data Center: Biodiesel Blends. Available online: https://afdc.energy.gov/fuels/biodiesel_blends.html (accessed on 16 September 2022).
- Zhang, Y.; Duan, L.; Esmaeili, H. A Review on Biodiesel Production Using Various Heterogeneous Nanocatalysts: Operation Mechanisms and Performances. Biomass Bioenergy 2022, 158, 106356. [Google Scholar] [CrossRef]
- Moser, B.R. Biodiesel Production, Properties, and Feedstocks. In Biofuels: Global Impact on Renewable Energy, Production Agriculture, and Technological Advancements; Springer: New York, NY, USA, 2011; pp. 285–347. [Google Scholar] [CrossRef]
- Vonortas, A.; Papayannakos, N. Comparative Analysis of Biodiesel versus Green Diesel. WIREs Energy Environ. 2014, 3, 3–23. [Google Scholar] [CrossRef]
- Pimenta, J.L.C.W.; de Oliveira Camargo, M.; Belo Duarte, R.; dos Santos, O.A.A.; de Matos Jorge, L.M. Deoxygenation of Vegetable Oils for the Production of Renewable Diesel: Improved Aerogel Based Catalysts. Fuel 2021, 290, 119979. [Google Scholar] [CrossRef]
- Mahdi, H.I.; Bazargan, A.; McKay, G.; Azelee, N.I.W.; Meili, L. Catalytic Deoxygenation of Palm Oil and Its Residue in Green Diesel Production: A Current Technological Review. Chem. Eng. Res. Des. 2021, 174, 158–187. [Google Scholar] [CrossRef]
- Douvartzides, S.L.; Charisiou, N.D.; Papageridis, K.N.; Goula, M.A. Green Diesel: Biomass Feedstocks, Production Technologies, Catalytic Research, Fuel Properties and Performance in Compression Ignition Internal Combustion Engines. Energies 2019, 12, 809. [Google Scholar] [CrossRef]
- Yao, X.; Strathmann, T.J.; Li, Y.; Cronmiller, L.E.; Ma, H.; Zhang, J. Catalytic hydrothermal deoxygenation of lipids and fatty acids to diesel-like hydrocarbons: A review. Green Chem. 2021, 23, 1114–1129. [Google Scholar] [CrossRef]
- Yoon, J.J. What’s the Difference between Biodiesel and Renewable (Green) Diesel? Available online: https://advancedbiofuelsusa.info/whats-the-difference-between-biodiesel-and-renewable-green-diesel/ (accessed on 11 August 2022).
- Kalghatgi, G. Is It Really the End of Internal Combustion Engines and Petroleum in Transport? Appl. Energy 2018, 225, 965–974. [Google Scholar] [CrossRef]
- Abdul Razak, N.A.; Mijan, N.-A.; Taufiq-Yap, Y.H.; Derawi, D. Production of Green Diesel via Hydrogen-Free and Solventless Deoxygenation Reaction of Waste Cooking Oil. J. Clean Prod. 2022, 366, 132971. [Google Scholar] [CrossRef]
- Ameen, M.; Azizan, M.T.; Yusup, S.; Ramli, A.; Yasir, M. Catalytic Hydrodeoxygenation of Triglycerides: An Approach to Clean Diesel Fuel Production. Renew. Sustain. Energy Rev. 2017, 80, 1072–1088. [Google Scholar] [CrossRef]
- Zhou, Y.; Remón, J.; Jiang, Z.; Matharu, A.S.; Hu, C. Tuning the Selectivity of Natural Oils and Fatty Acids/Esters Deoxygenation to Biofuels and Fatty Alcohols: A Review. Green Energy Environ. 2022. [Google Scholar] [CrossRef]
- Gosselink, R.W.; Hollak, S.A.W.; Chang, S.W.; van Haveren, J.; de Jong, K.P.; Bitter, J.H.; van Es, D.S. Reaction Pathways for the Deoxygenation of Vegetable Oils and Related Model Compounds. ChemSusChem 2013, 6, 1576–1594. [Google Scholar] [CrossRef]
- Hongloi, N.; Prapainainar, P.; Prapainainar, C. Review of Green Diesel Production from Fatty Acid Deoxygenation over Ni-Based Catalysts. Mol. Catal. 2022, 523, 111696. [Google Scholar] [CrossRef]
- Li, X.; Luo, X.; Jin, Y.; Li, J.; Zhang, H.; Zhang, A.; Xie, J. Heterogeneous Sulfur-Free Hydrodeoxygenation Catalysts for Selectively Upgrading the Renewable Bio-Oils to Second Generation Biofuels. Renew. Sustain. Energy Rev. 2018, 82, 3762–3797. [Google Scholar] [CrossRef]
- Khan, S.; Kay Lup, A.N.; Qureshi, K.M.; Abnisa, F.; Wan Daud, W.M.A.; Patah, M.F.A. A Review on Deoxygenation of Triglycerides for Jet Fuel Range Hydrocarbons. J. Anal. Appl. Pyrolysis 2019, 140, 1–24. [Google Scholar] [CrossRef]
- Tabandeh, M.; Cheng, C.K.; Centi, G.; Show, P.L.; Chen, W.H.; Ling, T.C.; Ong, H.C.; Ng, E.P.; Juan, J.C.; Lam, S.S. Recent Advancement in Deoxygenation of Fatty Acids via Homogeneous Catalysis for Biofuel Production. Mol. Catal. 2022, 523, 111207. [Google Scholar] [CrossRef]
- Santillan-Jimenez, E.; Crocker, M. Catalytic Deoxygenation of Fatty Acids and Their Derivatives to Hydrocarbon Fuels via Decarboxylation/Decarbonylation. J. Chem. Technol. Biotechnol. 2012, 87, 1041–1050. [Google Scholar] [CrossRef]
- Srifa, A.; Faungnawakij, K.; Itthibenchapong, V.; Assabumrungrat, S. Roles of Monometallic Catalysts in Hydrodeoxygenation of Palm Oil to Green Diesel. Chem. Eng. J. 2015, 278, 249–258. [Google Scholar] [CrossRef]
- Valencia, D.; García-Cruz, I.; Uc, V.H.; Ramírez-Verduzco, L.F.; Amezcua-Allieri, M.A.; Aburto, J. Unravelling the Chemical Reactions of Fatty Acids and Triacylglycerides under Hydrodeoxygenation Conditions Based on a Comprehensive Thermodynamic Analysis. Biomass Bioenergy 2018, 112, 37–44. [Google Scholar] [CrossRef]
- Chen, L.; Zhu, Y.; Zheng, H.; Zhang, C.; Zhang, B.; Li, Y. Aqueous-Phase Hydrodeoxygenation of Carboxylic Acids to Alcohols or Alkanes over Supported Ru Catalysts. J. Mol. Catal. A Chem. 2011, 351, 217–227. [Google Scholar] [CrossRef]
- Papageridis, K.N.; Charisiou, N.D.; Douvartzides, S.L.; Sebastian, V.; Hinder, S.J.; Baker, M.A.; AlKhoori, S.; Polychronopoulou, K.; Goula, M.A. Effect of Operating Parameters on the Selective Catalytic Deoxygenation of Palm Oil to Produce Renewable Diesel over Ni Supported on Al2O3, ZrO2 and SiO2 Catalysts. Fuel Process. Technol. 2020, 209, 106547. [Google Scholar] [CrossRef]
- Kiméné, A.; Wojcieszak, R.; Paul, S.; Dumeignil, F. Catalytic Decarboxylation of Fatty Acids to Hydrocarbons over Non-Noble Metal Catalysts: The State of the Art. J. Chem. Technol. Biotechnol. 2019, 94, 658–669. [Google Scholar] [CrossRef]
- Lam, J.E.; Mohamed, A.R.; Kay Lup, A.N.; Koh, M.K. Palm Fatty Acid Distillate Derived Biofuels via Deoxygenation: Properties, Catalysts and Processes. Fuel Process. Technol. 2022, 236, 107394. [Google Scholar] [CrossRef]
- Long, F.; Liu, W.; Jiang, X.; Zhai, Q.; Cao, X.; Jiang, J.; Xu, J. State-of-the-Art Technologies for Biofuel Production from Triglycerides: A Review. Renew. Sustain. Energy Rev. 2021, 148, 111269. [Google Scholar] [CrossRef]
- Pattanaik, B.P.; Misra, R.D. Effect of Reaction Pathway and Operating Parameters on the Deoxygenation of Vegetable Oils to Produce Diesel Range Hydrocarbon Fuels: A Review. Renew. Sustain. Energy Rev. 2017, 73, 545–557. [Google Scholar] [CrossRef]
- Liu, Z.; Gao, X.; Liu, B.; Ma, Q.; Zhao, T.S.; Zhang, J. Recent Advances in Thermal Catalytic CO2 Methanation on Hydrotalcite-Derived Catalysts. Fuel 2022, 321, 124115. [Google Scholar] [CrossRef]
- Fan, W.K.; Tahir, M. Recent Trends in Developments of Active Metals and Heterogenous Materials for Catalytic CO2 Hydrogenation to Renewable Methane: A Review. J. Environ. Chem. Eng. 2021, 9, 105460. [Google Scholar] [CrossRef]
- Stangeland, K.; Kalai, D.; Li, H.; Yu, Z. CO2 Methanation: The Effect of Catalysts and Reaction Conditions. Energy Procedia 2017, 105, 2022–2027. [Google Scholar] [CrossRef]
- Donnis, B.; Gottschalck, R.; Ae, E.; Blom, P.; Kim, A.E.; Knudsen, G. Hydroprocessing of Bio-Oils and Oxygenates to Hydrocarbons. Understanding the Reaction Routes. Top. Catal. 2009, 55, 229–240. [Google Scholar] [CrossRef]
- Lahijani, P.; Zainal, Z.A.; Mohammadi, M.; Mohamed, A.R. Conversion of the Greenhouse Gas CO2 to the Fuel Gas CO via the Boudouard Reaction: A Review. Renew. Sustain. Energy Rev. 2015, 41, 615–632. [Google Scholar] [CrossRef]
- Wang, F.; Pace, R.; Ji, Y.; Jiang, J.; Jiang, X.; Krystianiak, A.; Heintz, O.; Caboche, G.; Santillan-Jimenez, E.; Crocker, M. Effect of Pd Promotion and Catalyst Support on the Ni-Catalyzed Deoxygenation of Tristearin to Fuel-like Hydrocarbons. Renew. Energy 2022, 195, 1468–1479. [Google Scholar] [CrossRef]
- Mäki-Arvela, P.; Khel, T.A.K.; Azkaar, M.; Engblom, S.; Murzin, D.Y. Catalytic Hydroisomerization of Long-Chain Hydrocarbons for the Production of Fuels. Catalysts 2018, 8, 534. [Google Scholar] [CrossRef]
- Martens, J.A.; Verboekend, D.; Thomas, K.; Vanbutsele, G.; Pérez-Ramírez, J.; Gilson, J.P. Hydroisomerization and Hydrocracking of Linear and Multibranched Long Model Alkanes on Hierarchical Pt/ZSM-22 Zeolite. Catal. Today 2013, 218–219, 135–142. [Google Scholar] [CrossRef]
- Knothe, G. Biodiesel and Renewable Diesel: A Comparison. Prog. Energy Combust. Sci. 2010, 36, 364–373. [Google Scholar] [CrossRef]
- Lin, J.K.; Lee, C.P.; Lin, H.P.; Halim, E.; Wang, W.C. The Production of Hydro-Processed Renewable Diesel over the Nonsulfide Catalyst. Int. J. Energy Res. 2021, 45, 19043–19061. [Google Scholar] [CrossRef]
- Chen, R.X.; Wang, W.C. The Production of Renewable Aviation Fuel from Waste Cooking Oil. Part I: Bio-Alkane Conversion through Hydro-Processing of Oil. Renew. Energy 2019, 135, 819–835. [Google Scholar] [CrossRef]
- Jȩczmionek, L.; Porzycka-Semczuk, K. Hydrodeoxygenation, Decarboxylation and Decarbonylation Reactions While Co-Processing Vegetable Oils over NiMo Hydrotreatment Catalyst. Part II: Thermal Effects—Experimental Results. Fuel 2014, 128, 296–301. [Google Scholar] [CrossRef]
- Santillan-Jimenez, E.; Morgan, T.; Lacny, J.; Mohapatra, S.; Crocker, M. Catalytic Deoxygenation of Triglycerides and Fatty Acids to Hydrocarbons over Carbon-Supported Nickel. Fuel 2013, 103, 1010–1017. [Google Scholar] [CrossRef]
- Mäki-Arvela, P.; Kubickova, I.; Snåre, M.; Eränen, K.; Murzin, D.Y. Catalytic Deoxygenation of Fatty Acids and Their Derivatives. Energy Fuels 2006, 21, 30–41. [Google Scholar] [CrossRef]
- Hongloi, N.; Prapainainar, P.; Muadmai, T.; Namboonlue, J.; Seubsai, A.; Prapainainar, C. Green Diesel Production from Oleic Acid Deoxygenation Using Subcritical Water under Hydrogen-Free Condition. Eng. J. 2021, 25, 115–122. [Google Scholar] [CrossRef]
- Asikin-Mijan, N.; Lee, H.V.; Abdulkareem-Alsultan, G.; Afandi, A.; Taufiq-Yap, Y.H. Production of Green Diesel via Cleaner Catalytic Deoxygenation of Jatropha Curcas Oil. J. Clean Prod. 2017, 167, 1048–1059. [Google Scholar] [CrossRef]
- Hermida, L.; Abdullah, A.Z.; Mohamed, A.R. Deoxygenation of Fatty Acid to Produce Diesel-like Hydrocarbons: A Review of Process Conditions, Reaction Kinetics and Mechanism. Renew. Sustain. Energy Rev. 2015, 42, 1223–1233. [Google Scholar] [CrossRef]
- Han, J.; Sun, H.; Ding, Y.; Lou, H.; Zheng, X. Palladium-Catalyzed Decarboxylation of Higher Aliphatic Esters: Towards a New Protocol to the Second Generation Biodiesel Production. Green Chem. 2010, 12, 463–467. [Google Scholar] [CrossRef]
- Bezergianni, S.; Dimitriadis, A.; Kalogianni, A.; Knudsen, K.G. Toward Hydrotreating of Waste Cooking Oil for Biodiesel Production. Effect of Pressure, H2/Oil Ratio, and Liquid Hourly Space Velocity. Ind. Eng. Chem. Res. 2011, 50, 3874–3879. [Google Scholar] [CrossRef]
- Sonthalia, A.; Kumar, N. Hydroprocessed Vegetable Oil as a Fuel for Transportation Sector: A Review. J. Energy Inst. 2019, 92, 1–17. [Google Scholar] [CrossRef]
- Bouras, H.; Haroun, Y.; Philippe, R.; Augier, F.; Fongarland, P. CFD Modeling of Mass Transfer in Gas-Liquid-Solid Catalytic Reactors. Chem. Eng. Sci. 2021, 233, 116378. [Google Scholar] [CrossRef]
- Hachemi, I.; Jeništová, K.; Mäki-Arvela, P.; Kumar, N.; Eränen, K.; Hemming, J.; Murzin, D.Y. Comparative Study of Sulfur-Free Nickel and Palladium Catalysts in Hydrodeoxygenation of Different Fatty Acid Feedstocks for Production of Biofuels. Catal. Sci. Technol. 2016, 6, 1476–1487. [Google Scholar] [CrossRef]
- Bischoff, K.B. An Extension of the General Criterion for Importance of Pore Diffusion with Chemical Reactions. Chem. Eng. Sci. 1967, 22, 525–530. [Google Scholar] [CrossRef]
- Zhou, L.; Lawal, A. Kinetic Study of Hydrodeoxygenation of Palmitic Acid as a Model Compound for Microalgae Oil over Pt/γ-Al2O3. Appl. Catal. A Gen. 2017, 532, 40–49. [Google Scholar] [CrossRef]
- Arora, P.; Grennfelt, E.L.; Olsson, L.; Creaser, D. Kinetic Study of Hydrodeoxygenation of Stearic Acid as Model Compound for Renewable Oils. Chem. Eng. J. 2019, 364, 376–389. [Google Scholar] [CrossRef]
- Arun, N.; Sharma, R.V.; Dalai, A.K. Green Diesel Synthesis by Hydrodeoxygenation of Bio-Based Feedstocks: Strategies for Catalyst Design and Development. Renew. Sustain. Energy Rev. 2015, 48, 240–255. [Google Scholar] [CrossRef]
- Srivastava, A.; Prasad, R. Triglycerides-Based Diesel Fuels. Renew. Sustain. Energy Rev. 2000, 4, 111–133. [Google Scholar] [CrossRef]
- Riazi, B.; Mosby, J.M.; Millet, B.; Spatari, S. Renewable Diesel from Oils and Animal Fat Waste: Implications of Feedstock, Technology, Co-Products and ILUC on Life Cycle GWP. Resour. Conserv. Recycl. 2020, 161, 104944. [Google Scholar] [CrossRef]
- Hájek, M.; Vávra, A.; de Paz Carmona, H.; Kocík, J. The Catalysed Transformation of Vegetable Oils or Animal Fats to Biofuels and Bio-Lubricants: A Review. Catalysts 2021, 11, 1118. [Google Scholar] [CrossRef]
- Pocha, C.K.R.; Chia, S.R.; Chia, W.Y.; Koyande, A.K.; Nomanbhay, S.; Chew, K.W. Utilization of Agricultural Lignocellulosic Wastes for Biofuels and Green Diesel Production. Chemosphere 2022, 290, 133246. [Google Scholar] [CrossRef] [PubMed]
- Scaldaferri, C.A.; Pasa, V.M.D. Green Diesel Production from Upgrading of Cashew Nut Shell Liquid. Renew. Sustain. Energy Rev. 2019, 111, 303–313. [Google Scholar] [CrossRef]
- Pal, N.; Verma, V.; Khan, A.; Mishra, A.; Anand, M.; Venkata Pramod, C.; Akhtar Farooqui, S.; Kumar Sinha, A. Hydrotreating and Hydrodemetalation of Raw Jatropha Oil Using Mesoporous Ni-Mo/γ-Al2O3 Catalyst. Fuel 2022, 326, 125108. [Google Scholar] [CrossRef]
- Ramesh, A.; Palanichamy, K.; Tamizhdurai, P.; Umasankar, S.; Sureshkumar, K.; Shanthi, K. Sulphated Zr–Al2O3 Catalysts through Jatropha Oil to Green-Diesel Production. Mater. Lett. 2019, 238, 62–65. [Google Scholar] [CrossRef]
- Ruban, M.; Karikalan, L.; Chakraborty, S.K. Performances and Emissions Characteristics of Diesel Engine by Using Jatropha Oil. Mater. Today Proc. 2021, 37, 631–633. [Google Scholar] [CrossRef]
- Du, X.; Zhou, K.; Zhou, L.; Lei, X.; Yang, H.; Li, D.; Hu, C. Efficient Catalytic Conversion of Jatropha Oil to High Grade Biofuel on Ni-Mo2C/MCM-41 Catalysts with Tuned Surface Properties. J. Energy Chem. 2021, 61, 425–435. [Google Scholar] [CrossRef]
- Ramesh, A.; Tamizhdurai, P.; Shanthi, K. Catalytic Hydrodeoxygenation of Jojoba Oil to the Green-Fuel Application on Ni-MoS/Mesoporous Zirconia-Silica Catalysts. Renew. Energy 2019, 138, 161–173. [Google Scholar] [CrossRef]
- Yenumala, S.R.; Kumar, P.; Maity, S.K.; Shee, D. Production of Green Diesel from Karanja Oil (Pongamia Pinnata) Using Mesoporous NiMo-Alumina Composite Catalysts. Bioresour. Technol. Rep. 2019, 7, 100288. [Google Scholar] [CrossRef]
- Yenumala, S.R.; Kumar, P.; Maity, S.K.; Shee, D. Hydrodeoxygenation of Karanja Oil Using Ordered Mesoporous Nickel-Alumina Composite Catalysts. Catal. Today 2020, 348, 45–54. [Google Scholar] [CrossRef]
- Zhou, L.; Lawal, A. Evaluation of Presulfided NiMo/γ-Al 2 O 3 for Hydrodeoxygenation of Microalgae Oil to Produce Green Diesel. Energy Fuels 2015, 29, 262–272. [Google Scholar] [CrossRef]
- Choo, M.Y.; Oi, L.E.; Show, P.L.; Chang, J.S.; Ling, T.C.; Ng, E.P.; Phang, S.M.; Juan, J.C. Recent Progress in Catalytic Conversion of Microalgae Oil to Green Hydrocarbon: A Review. J. Taiwan Inst. Chem. Eng. 2017, 79, 116–124. [Google Scholar] [CrossRef]
- Pragya, N.; Pandey, K.K. Life Cycle Assessment of Green Diesel Production from Microalgae. Renew. Energy 2016, 86, 623–632. [Google Scholar] [CrossRef]
- Peng, B.; Yao, Y.; Zhao, C.; Lercher, J.A. Towards Quantitative Conversion of Microalgae Oil to Diesel-Range Alkanes with Bifunctional Catalysts. Angew. Chem. Int. Ed. 2012, 51, 2072–2075. [Google Scholar] [CrossRef]
- Song, W.; Zhao, C.; Lercher, J.A. Importance of Size and Distribution of Ni Nanoparticles for the Hydrodeoxygenation of Microalgae Oil. Chemistry 2013, 19, 9833–9842. [Google Scholar] [CrossRef]
- Kandel, K.; Anderegg, J.W.; Nelson, N.C.; Chaudhary, U.; Slowing, I.I. Supported Iron Nanoparticles for the Hydrodeoxygenation of Microalgal Oil to Green Diesel. J. Catal. 2014, 314, 142–148. [Google Scholar] [CrossRef]
- Yani, F.T.; Husin, H.; Darmadi; Muhammad, S.; Abnisa, F.; Nurhazanah; Nasution, F. Erdiwansyah Palm Oil Hydrodeoxygenation into Green Diesel over NiO/NbOPO4 Catalyst: A Novel Approach of Synthesizing NbOPO4 from NbCl5. J. Clean Prod. 2022, 354, 131704. [Google Scholar] [CrossRef]
- Ruangudomsakul, M.; Osakoo, N.; Wittayakun, J.; Keawkumay, C.; Butburee, T.; Youngjan, S.; Faungnawakij, K.; Poo-arporn, Y.; Kidkhunthod, P.; Khemthong, P. Hydrodeoxygenation of Palm Oil to Green Diesel Products on Mixed-Phase Nickel Phosphides. Mol. Catal. 2021, 523, 111422. [Google Scholar] [CrossRef]
- Srifa, A.; Kaewmeesri, R.; Fang, C.; Itthibenchapong, V.; Faungnawakij, K. NiAl2O4 Spinel-Type Catalysts for Deoxygenation of Palm Oil to Green Diesel. Chem. Eng. J. 2018, 345, 107–113. [Google Scholar] [CrossRef]
- Rakmae, S.; Osakoo, N.; Pimsuta, M.; Deekamwong, K.; Keawkumay, C.; Butburee, T.; Faungnawakij, K.; Geantet, C.; Prayoonpokarach, S.; Wittayakun, J.; et al. Defining Nickel Phosphides Supported on Sodium Mordenite for Hydrodeoxygenation of Palm Oil. Fuel Process. Technol. 2020, 198, 106236. [Google Scholar] [CrossRef]
- Zharova, P.A.; Chistyakov, A.V.; Shapovalov, S.S.; Pasynskii, A.A.; Tsodikov, M.V. Original Pt-Sn/Al2O3 Catalyst for Selective Hydrodeoxygenation of Vegetable Oils. Energy 2019, 172, 18–25. [Google Scholar] [CrossRef]
- Sotelo-Boyás, R.; Liu, Y.; Minowa, T. Renewable Diesel Production from the Hydrotreating of Rapeseed Oil with Pt/Zeolite and NiMo/Al2O3 Catalysts. Ind. Eng. Chem. Res. 2010, 50, 2791–2799. [Google Scholar] [CrossRef]
- Šimáček, P.; Kubička, D.; Šebor, G.; PospíŠil, M. Fuel Properties of Hydroprocessed Rapeseed Oil. Fuel 2010, 89, 611–615. [Google Scholar] [CrossRef]
- Ameen, M.; Azizan, M.T.; Yusup, S.; Ramli, A.; Shahbaz, M.; Aqsha, A.; Kaur, H.; Wai, C.K. Parametric Studies on Hydrodeoxygenation of Rubber Seed Oil for Diesel Range Hydrocarbon Production. Energy Fuels 2020, 34, 4603–4617. [Google Scholar] [CrossRef]
- Ameen, M.; Azizan, M.T.; Ramli, A.; Yusup, S.; Alnarabiji, M.S. Catalytic Hydrodeoxygenation of Rubber Seed Oil over Sonochemically Synthesized Ni-Mo/γ-Al2O3 Catalyst for Green Diesel Production. Ultrason. Sonochemistry 2019, 51, 90–102. [Google Scholar] [CrossRef]
- Cheah, K.W.; Yusup, S.; Gurdeep Singh, H.K.; Uemura, Y.; Lam, H.L. Process Simulation and Techno Economic Analysis of Renewable Diesel Production via Catalytic Decarboxylation of Rubber Seed Oil—A Case Study in Malaysia. J. Environ. Manag. 2017, 203, 950–996. [Google Scholar] [CrossRef]
- Cavalcanti, C.J.S.; Ravagnani, M.A.S.S.; Stragevitch, L.; Carvalho, F.R.; Pimentel, M.F. Simulation of the Soybean Oil Hydrotreating Process for Green Diesel Production. Clean. Chem. Eng. 2022, 1, 100004. [Google Scholar] [CrossRef]
- Kim, S.K.; Brand, S.; Lee, H.S.; Kim, Y.; Kim, J. Production of Renewable Diesel by Hydrotreatment of Soybean Oil: Effect of Reaction Parameters. Chem. Eng. J. 2013, 228, 114–123. [Google Scholar] [CrossRef]
- Vázquez-Garrido, I.; López-Benítez, A.; Guevara-Lara, A.; Berhault, G. Synthesis of NiMo Catalysts Supported on Mn-Al2O3 for Obtaining Green Diesel from Waste Soybean Oil. Catal. Today 2021, 365, 327–340. [Google Scholar] [CrossRef]
- Scaldaferri, C.A.; Pasa, V.M.D. Production of Jet Fuel and Green Diesel Range Biohydrocarbons by Hydroprocessing of Soybean Oil over Niobium Phosphate Catalyst. Fuel 2019, 245, 458–466. [Google Scholar] [CrossRef]
- Fattahi, B.; Haghighi, M.; Rahmanivahid, B.; Vardast, N. Green Fuel Production from Sunflower Oil Using Nanocatalysts Based on Metal Oxides (SrO, La2O3, CaO, MgO, Li2O) Supported over Combustion-synthesized Mg-Spinel. Chem. Eng. Res. Des. 2022, 183, 411–423. [Google Scholar] [CrossRef]
- Papadopoulos, C.; Kordouli, E.; Sygellou, L.; Bourikas, K.; Kordulis, C.; Lycourghiotis, A. W Promoted Ni-Al2O3 Co-Precipitated Catalysts for Green Diesel Production. Fuel Process. Technol. 2021, 217, 106820. [Google Scholar] [CrossRef]
- Gousi, M.; Kordouli, E.; Bourikas, K.; Simianakis, E.; Ladas, S.; Panagiotou, G.D.; Kordulis, C.; Lycourghiotis, A. Green Diesel Production over Nickel-Alumina Nanostructured Catalysts Promoted by Zinc. Catal. Today 2020, 355, 903–909. [Google Scholar] [CrossRef]
- Lycourghiotis, S.; Kordouli, E.; Sygellou, L.; Bourikas, K.; Kordulis, C. Nickel Catalysts Supported on Palygorskite for Transformation of Waste Cooking Oils into Green Diesel. Appl. Catal. B 2019, 259, 118059. [Google Scholar] [CrossRef]
- Ding, S.; Li, F.; Li, Z.; Yu, H.; Song, C.; Xiong, D.; Lin, H. Catalytic Hydrodeoxygenation of Waste Cooking Oil and Stearic Acid over Reduced Nickel-Basded Catalysts. Catal. Commun. 2021, 149, 106235. [Google Scholar] [CrossRef]
- Nikolopoulos, I.; Kogkos, G.; Kordouli, E.; Bourikas, K.; Kordulis, C.; Lycourghiotis, A. Waste Cooking Oil Transformation into Third Generation Green Diesel Catalyzed by Nickel—Alumina Catalysts. Mol. Catal. 2020, 482, 110697. [Google Scholar] [CrossRef]
- Hafriz, R.S.R.M.; Shafizah, I.N.; Arifin, N.A.; Salmiaton, A.; Yunus, R.; Yap, Y.H.T.; Shamsuddin, A.H. Effect of Ni/Malaysian Dolomite Catalyst Synthesis Technique on Deoxygenation Reaction Activity of Waste Cooking Oil. Renew. Energy 2021, 178, 128–143. [Google Scholar] [CrossRef]
- Mohammed, S.T.; Gheni, S.A.; Aqar, D.Y.; Hamad, K.I.; Ahmed, S.M.R.; Mahmood, M.A.; Abdullah, G.H.; Ali, M.K. Evaluation and Optimal Design of a High Stability Hydrothermal Deoxygenation Process for Production of Green Diesel Fuel via Deoxygenation of Waste Cooking Oil. Process Saf. Environ. Prot. 2022, 159, 489–499. [Google Scholar] [CrossRef]
- Khalit, W.N.A.W.; Asikin-Mijan, N.; Marliza, T.S.; Gamal, M.S.; Shamsuddin, M.R.; Saiman, M.I.; Taufiq-Yap, Y.H. Catalytic Deoxygenation of Waste Cooking Oil Utilizing Nickel Oxide Catalysts over Various Supports to Produce Renewable Diesel Fuel. Biomass Bioenergy 2021, 154, 106248. [Google Scholar] [CrossRef]
- Caballero, B.; Finglas, P.; Toldrà, F. Encyclopedia of Food and Health, 1st ed.; Academic Press: Cambridge, MA, USA, 2015; ISBN 9780123849472. [Google Scholar]
- Patel, R.L.; Sankhavara, C.D. Biodiesel Production from Karanja Oil and Its Use in Diesel Engine: A Review. Renew. Sustain. Energy Rev. 2017, 71, 464–474. [Google Scholar] [CrossRef]
- Becker, K.; Makkar, H.P.S. Jatropha Curcas: A Potential Source for Tomorrow’ s Oil and Biodiesel. Lipid Technol. 2008, 20, 104–107. [Google Scholar] [CrossRef]
- Morais, S.; Mata, T.M.; Martins, A.A.; Pinto, G.A.; Costa, C.A.V. Simulation and Life Cycle Assessment of Process Design Alternatives for Biodiesel Production from Waste Vegetable Oils. J. Clean Prod. 2010, 18, 1251–1259. [Google Scholar] [CrossRef]
- Esmaeili, H. A Critical Review on the Economic Aspects and Life Cycle Assessment of Biodiesel Production Using Heterogeneous Nanocatalysts. Fuel Process. Technol. 2022, 230, 107224. [Google Scholar] [CrossRef]
- Ooi, X.Y.; Gao, W.; Ong, H.C.; Lee, H.V.; Juan, J.C.; Chen, W.H.; Lee, K.T. Overview on Catalytic Deoxygenation for Biofuel Synthesis Using Metal Oxide Supported Catalysts. Renew. Sustain. Energy Rev. 2019, 112, 834–852. [Google Scholar] [CrossRef]
- Cheng, S.; Wei, L.; Julson, J.; Rabnawaz, M. Upgrading Pyrolysis Bio-Oil through Hydrodeoxygenation (HDO) Using Non-Sulfided Fe-Co/SiO2 Catalyst. Energy Convers. Manag. 2017, 150, 331–342. [Google Scholar] [CrossRef]
- Hafriz, R.S.R.M.; Nor Shafizah, I.; Arifin, N.A.; Maisarah, A.H.; Salmiaton, A.; Shamsuddin, A.H. Comparative, Reusability and Regeneration Study of Potassium Oxide-Based Catalyst in Deoxygenation Reaction of WCO. Energy Convers. Manag. X 2022, 13, 100173. [Google Scholar] [CrossRef]
- Wang, F.; Xu, H.; Yu, S.; Zhu, H.; Du, Y.; Zhang, Z.; You, C.; Jiang, X.; Jiang, J. Fe-Promoted Ni Catalyst with Extremely High Loading and Oxygen Vacancy for Lipid Deoxygenation into Green Diesel. Renew. Energy 2022, 197, 40–49. [Google Scholar] [CrossRef]
- Afshar Taromi, A.; Kaliaguine, S. Green Diesel Production via Continuous Hydrotreatment of Triglycerides over Mesostructured γ-Alumina Supported NiMo/CoMo Catalysts. Fuel Process. Technol. 2018, 171, 20–30. [Google Scholar] [CrossRef]
- Li, T.; Cheng, J.; Huang, R.; Zhou, J.; Cen, K. Conversion Pathways of Palm Oil into Jet Biofuel Catalyzed by Mesoporous Zeolites. RSC Adv. 2016, 6, 103965–103972. [Google Scholar] [CrossRef]
- Ooi, X.Y.; Oi, L.E.; Choo, M.Y.; Ong, H.C.; Lee, H.V.; Show, P.L.; Lin, Y.C.; Juan, J.C. Efficient Deoxygenation of Triglycerides to Hydrocarbon-Biofuel over Mesoporous Al2O3-TiO2 Catalyst. Fuel Process. Technol. 2019, 194, 106120. [Google Scholar] [CrossRef]
- Kamaruzaman, M.F.; Taufiq-Yap, Y.H.; Derawi, D. Green Diesel Production from Palm Fatty Acid Distillate over SBA-15-Supported Nickel, Cobalt, and Nickel/Cobalt Catalysts. Biomass Bioenergy 2020, 134, 105476. [Google Scholar] [CrossRef]
- Kim, S.K.; Han, J.Y.; Lee, H.S.; Yum, T.; Kim, Y.; Kim, J. Production of Renewable Diesel via Catalytic Deoxygenation of Natural Triglycerides: Comprehensive Understanding of Reaction Intermediates and Hydrocarbons. Appl. Energy 2014, 116, 199–205. [Google Scholar] [CrossRef]
- Kaewchada, A.; Akkarawatkhoosith, N.; Bunpim, D.; Bangjang, T.; Ngamcharussrivichai, C.; Jaree, A. Production of Bio-Hydrogenated Diesel from Palm Oil Using Rh/HZSM-5 in a Continuous Mini Fixed-Bed Reactor. Chem. Eng. Process. Process Intensif. 2021, 168, 108586. [Google Scholar] [CrossRef]
- Zulkepli, S.; Lee, H.V.; Rahman, N.A.; Chuan, L.T.; Show, P.L.; Chen, W.H.; Juan, J.C. Highly Active Iron-Promoted Hexagonal Mesoporous Silica (HMS) for Deoxygenation of Triglycerides to Green Hydrocarbon-like Biofuel. Fuel 2022, 308, 121860. [Google Scholar] [CrossRef]
- Zulkepli, S.; Juan, J.C.; Lee, H.V.; Rahman, N.S.A.; Show, P.L.; Ng, E.P. Modified Mesoporous HMS Supported Ni for Deoxygenation of Triolein into Hydrocarbon-Biofuel Production. Energy Convers. Manag. 2018, 165, 495–508. [Google Scholar] [CrossRef]
- Xin, H.; Guo, K.; Li, D.; Yang, H.; Hu, C. Production of High-Grade Diesel from Palmitic Acid over Activated Carbon-Supported Nickel Phosphide Catalysts. Appl. Catal. B 2016, 187, 375–385. [Google Scholar] [CrossRef]
- Zhong, J.; Deng, Q.; Cai, T.; Li, X.; Gao, R.; Wang, J.; Zeng, Z.; Dai, G.; Deng, S. Graphitic Carbon Embedded FeNi Nanoparticles for Efficient Deoxygenation of Stearic Acid without Using Hydrogen and Solvent. Fuel 2021, 292, 120248. [Google Scholar] [CrossRef]
- Thongkumkoon, S.; Kiatkittipong, W.; Hartley, U.W.; Laosiripojana, N.; Daorattanachai, P. Catalytic Activity of Trimetallic Sulfided Re-Ni-Mo/γ-Al2O3 toward Deoxygenation of Palm Feedstocks. Renew. Energy 2019, 140, 111–123. [Google Scholar] [CrossRef]
- Rashidi, N.A.; Mustapha, E.; Theng, Y.Y.; Razak, N.A.A.; Bar, N.A.; Baharudin, K.B.; Derawi, D. Advanced Biofuels from Waste Cooking Oil via Solventless and Hydrogen-Free Catalytic Deoxygenation over Mesostructured Ni-Co/SBA-15, Ni-Fe/SBA-15, and Co-Fe/SBA-15 Catalysts. Fuel 2022, 313, 122695. [Google Scholar] [CrossRef]
- Nugraha, R.E.; Prasetyoko, D.; Bahruji, H.; Suprapto, S.; Asikin-Mijan, N.; Oetami, T.P.; Jalil, A.A.; Vo, D.V.N.; Taufiq-Yap, Y.H. Lewis Acid Ni/Al-MCM-41 Catalysts for H 2 -Free Deoxygenation of Reutealis Trisperma Oil to Biofuels. RSC Adv. 2021, 11, 21885–21896. [Google Scholar] [CrossRef]
- Mohammed, S.T.; Hamad, K.I.; Gheni, S.A.; Aqar, D.Y.; Ahmed, S.M.R.; Mahmood, M.A.; Ceylan, S.; Abdullah, G.H. Enhancement of Stability of Pd/AC Deoxygenation Catalyst for Hydrothermal Production of Green Diesel Fuel from Waste Cooking Oil. Chem. Eng. Sci. 2022, 251, 117489. [Google Scholar] [CrossRef]
- Lee, C.W.; Lin, P.Y.; Chen, B.H.; Kukushkin, R.G.; Yakovlev, V.A. Hydrodeoxygenation of Palmitic Acid over Zeolite-Supported Nickel Catalysts. Catal. Today 2021, 379, 124–131. [Google Scholar] [CrossRef]
- Krobkrong, N.; Itthibenchapong, V.; Khongpracha, P.; Faungnawakij, K. Deoxygenation of Oleic Acid under an Inert Atmosphere Using Molybdenum Oxide-Based Catalysts. Energy Convers. Manag. 2018, 167, 1–8. [Google Scholar] [CrossRef]
- Vikár, A.; Solt, H.E.; Novodárszki, G.; Mihályi, M.R.; Barthos, R.; Domján, A.; Hancsók, J.; Valyon, J.; Lónyi, F. A Study of the Mechanism of Triglyceride Hydrodeoxygenation over Alumina-Supported and Phosphatized-Alumina-Supported Pd Catalysts. J. Catal. 2021, 404, 67–79. [Google Scholar] [CrossRef]
- Papageridis, K.N.; Charisiou, N.D.; Douvartzides, S.; Sebastian, V.; Hinder, S.J.; Baker, M.A.; AlKhoori, S.; Polychronopoulou, K.; Goula, M.A. Promoting Effect of CaO-MgO Mixed Oxide on Ni/γ-Al2O3 Catalyst for Selective Catalytic Deoxygenation of Palm Oil. Renew. Energy 2020, 162, 1793–1810. [Google Scholar] [CrossRef]
- Kaewmeesri, R.; Srifa, A.; Itthibenchapong, V.; Faungnawakij, K. Deoxygenation of Waste Chicken Fats to Green Diesel over Ni/Al2O3: Effect of Water and Free Fatty Acid Content. Energy Fuels 2015, 29, 833–840. [Google Scholar] [CrossRef]
- Janampelli, S.; Darbha, S. Effect of Support on the Catalytic Activity of WOx Promoted Pt in Green Diesel Production. Mol. Catal. 2018, 451, 125–134. [Google Scholar] [CrossRef]
- Papanikolaou, G.; Lanzafame, P.; Giorgianni, G.; Abate, S.; Perathoner, S.; Centi, G. Highly Selective Bifunctional Ni Zeo-Type Catalysts for Hydroprocessing of Methyl Palmitate to Green Diesel. Catal. Today 2020, 345, 14–21. [Google Scholar] [CrossRef]
- Herskowitz, M.; Landau, M.V.; Reizner, Y.; Berger, D. A Commercially-Viable, One-Step Process for Production of Green Diesel from Soybean Oil on Pt/SAPO-11. Fuel 2013, 111, 157–164. [Google Scholar] [CrossRef]
- Kordouli, E.; Sygellou, L.; Kordulis, C.; Bourikas, K.; Lycourghiotis, A. Probing the Synergistic Ratio of the NiMo/γ-Al2O3 Reduced Catalysts for the Transformation of Natural Triglycerides into Green Diesel. Appl. Catal. B 2017, 209, 12–22. [Google Scholar] [CrossRef]
- Malins, K. Synthesis of Renewable Hydrocarbons from Vegetable Oil Feedstock by Hydrotreatment over Selective Sulfur-Free SiO2-Al2O3 Supported Monometallic Pd, Pt, Ru, Ni, Mo and Bimetallic NiMo Catalysts. Fuel 2021, 285, 119129. [Google Scholar] [CrossRef]
- Liu, Y.; Sotelo-Boyás, R.; Murata, K.; Minowa, T.; Sakanishi, K. Hydrotreatment of Jatropha Oil to Produce Green Diesel over Trifunctional Ni–Mo/SiO2–Al2O3 Catalyst. Chem. Lett. 2009, 38, 552–553. [Google Scholar] [CrossRef]
- Yurpalov, V.L.; Neponiashchii, A.A.; Drozdov, V.A.; Antonicheva, N.V.; Buluchevskiy, E.A.; Lavrenov, A.V. The Deactivation of Acidic Sites of NiMo/B2O3–Al2O3 Catalysts during Vegetable Oil Hydrodeoxygenation Studied by EPR Spectroscopy. Magn. Reson. Chem. 2021, 59, 600–607. [Google Scholar] [CrossRef]
- Toba, M.; Abe, Y.; Kuramochi, H.; Osako, M.; Mochizuki, T.; Yoshimura, Y. Hydrodeoxygenation of Waste Vegetable Oil over Sulfide Catalysts. Catal. Today 2011, 164, 533–537. [Google Scholar] [CrossRef]
- Asikin-Mijan, N.; Lee, H.V.; Juan, J.C.; Noorsaadah, A.R.; Ong, H.C.; Razali, S.M.; Taufiq-Yap, Y.H. Promoting Deoxygenation of Triglycerides via Co-Ca Loaded SiO2-Al2O3 Catalyst. Appl. Catal. A Gen. 2018, 552, 38–48. [Google Scholar] [CrossRef]
- Baharudin, K.B.; Taufiq-Yap, Y.H.; Hunns, J.; Isaacs, M.; Wilson, K.; Derawi, D. Mesoporous NiO/Al-SBA-15 Catalysts for Solvent-Free Deoxygenation of Palm Fatty Acid Distillate. Microporous Mesoporous Mater. 2019, 276, 13–22. [Google Scholar] [CrossRef]
- Jiraroj, D.; Jirarattanapochai, O.; Anutrasakda, W.; Samec, J.S.M.; Tungasmita, D.N. Selective Decarboxylation of Biobased Fatty Acids Using a Ni-FSM-16 Catalyst. Appl. Catal. B 2021, 291, 120050. [Google Scholar] [CrossRef]
- Lestari, S.; Päivi, M.A.; Bernas, H.; Simakova, O.; Sjöholm, R.; Beltramini, J.; Max Lu, G.Q.; Myllyoja, J.; Simakova, I.; Murzin, D.Y. Catalytic Deoxygenation of Stearic Acid in a Continuous Reactor over a Mesoporous Carbon-Supported Pd Catalyst. Energy Fuels 2009, 23, 3842–3845. [Google Scholar] [CrossRef]
- Sousa, F.P.; Silva, L.N.; de Rezende, D.B.; de Oliveira, L.C.A.; Pasa, V.M.D. Simultaneous Deoxygenation, Cracking and Isomerization of Palm Kernel Oil and Palm Olein over Beta Zeolite to Produce Biogasoline, Green Diesel and Biojet-Fuel. Fuel 2018, 223, 149–156. [Google Scholar] [CrossRef]
- Ameen, M.; Azizan, M.T.; Yusup, S.; Ramli, A.; Yasir, M.; Kaur, H.; Wai, C.K. H-Y Zeolite as Hydrodeoxygenation Catalyst for Diesel Range Hydrocarbon Production from Rubber Seed Oil. Mater. Today Proc. 2019, 16, 1742–1749. [Google Scholar] [CrossRef]
- Azreena, I.N.; Lau, H.; Asikin-Mijan, N.; Hassan, M.; Izham, S.M.; Kennedy, E.; Stockenhuber, M.; Mastuli, M.; Alharthi, F.A.; Alghamdi, A.A.; et al. A Promoter Effect on Hydrodeoxygenation Reactions of Oleic Acid by Zeolite Beta Catalysts. J. Anal. Appl. Pyrolysis 2021, 155, 105044. [Google Scholar] [CrossRef]
- Susanto, B.H.; Nasikin, M.; Sukirno; Wiyo, A. Synthesis of Renewable Diesel through Hydrodeoxygenation Using Pd/Zeolite Catalysts. Procedia Chem. 2014, 9, 139–150. [Google Scholar] [CrossRef]
- Choo, M.Y.; Oi, L.E.; Daou, T.J.; Ling, T.C.; Lin, Y.C.; Centi, G.; Ng, E.P.; Juan, J.C. Deposition of NiO Nanoparticles on Nanosized Zeolite NaY for Production of Biofuel via Hydrogen-Free Deoxygenation. Materials 2020, 13, 3104. [Google Scholar] [CrossRef] [PubMed]
- Crawford, J.M.; Smoljan, C.S.; Lucero, J.; Carreon, M.A. Deoxygenation of Stearic Acid over Cobalt-Based NaX Zeolite Catalysts. Catalysts 2019, 9, 42. [Google Scholar] [CrossRef]
- Choo, M.Y.; Juan, J.C.; Oi, L.E.; Ling, T.C.; Ng, E.P.; Rahman Noorsaadah, A.; Centi, G.; Lee, K.T. The Role of Nanosized Zeolite Y in the H2-Free Catalytic Deoxygenation of Triolein. Catal. Sci. Technol. 2019, 9, 772–782. [Google Scholar] [CrossRef]
- Putra, R.; Lestari, W.W.; Wibowo, R.; Susanto, B.H. Fe/Indonesian Natural Zeolite as Hydrodeoxygenation Catalyst in Green Diesel Production from Palm Oil. Bull. Chem. React. Eng. Catal. 2018, 13, 245–255. [Google Scholar] [CrossRef]
- Hidalgo, J.M.; Tišler, Z.; Vráblík, A.; Velvarská, R.; Lederer, J. Acid-Modified Phonolite and Foamed Zeolite as Supports for NiW Catalysts for Deoxygenation of Waste Rendering Fat. React. Kinet. Mech. Catal. 2019, 126, 773–793. [Google Scholar] [CrossRef]
- de Oliveira Camargo, M.; Castagnari Willimann Pimenta, J.L.; de Oliveira Camargo, M.; Arroyo, P.A. Green Diesel Production by Solvent-Free Deoxygenation of Oleic Acid over Nickel Phosphide Bifunctional Catalysts: Effect of the Support. Fuel 2020, 281, 118719. [Google Scholar] [CrossRef]
- Konwar, L.J.; Mikkola, J.P. Carbon Support Effects on Metal (Pd, Pt and Ru) Catalyzed Hydrothermal Decarboxylation/Deoxygenation of Triglycerides. Appl. Catal. A Gen. 2022, 638, 118611. [Google Scholar] [CrossRef]
- Kim, S.K.; Yoon, D.; Lee, S.C.; Kim, J. Mo2C/Graphene Nanocomposite as a Hydrodeoxygenation Catalyst for the Production of Diesel Range Hydrocarbons. ACS Catal. 2015, 5, 3292–3303. [Google Scholar] [CrossRef]
- Han, J.; Duan, J.; Chen, P.; Lou, H.; Zheng, X. Molybdenum Carbide-Catalyzed Conversion of Renewable Oils into Diesel-like Hydrocarbons. Adv. Synth. Catal. 2011, 353, 2577–2583. [Google Scholar] [CrossRef]
- Qin, Y.; Chen, P.; Duan, J.; Han, J.; Lou, H.; Zheng, X.; Hong, H. Carbon Nanofibers Supported Molybdenum Carbide Catalysts for Hydrodeoxygenation of Vegetable Oils. RSC Adv. 2013, 3, 17485–17491. [Google Scholar] [CrossRef]
- Asikin-Mijan, N.; Rosman, N.A.; AbdulKareem-Alsultan, G.; Mastuli, M.S.; Lee, H.V.; Nabihah-Fauzi, N.; Lokman, I.M.; Alharthi, F.A.; Alghamdi, A.A.; Aisyahi, A.A.; et al. Production of Renewable Diesel from Jatropha Curcas Oil via Pyrolytic-Deoxygenation over Various Multi-Wall Carbon Nanotube-Based Catalysts. Process Saf. Environ. Prot. 2020, 142, 336–349. [Google Scholar] [CrossRef]
- Li, X.F.; Luo, X.G. Preparation of Mesoporous Activated Carbon Supported Ni Catalyst for Deoxygenation of Stearic Acid into Hydrocarbons. Environ. Prog. Sustain. Energy 2015, 34, 607–612. [Google Scholar] [CrossRef]
- Safa-Gamal, M.; Asikin-Mijan, N.; Arumugam, M.; Khalit, W.N.A.W.; Nur Azreena, I.; Hafez, F.S.; Taufiq-Yap, Y.H. Catalytic Deoxygenation by H2-Free Single-Step Conversion of Free Fatty Acid Feedstock over a Co-Ag Carbon-Based Catalyst for Green Diesel Production. J. Anal. Appl. Pyrolysis 2021, 160, 105334. [Google Scholar] [CrossRef]
- Janampelli, S.; Darbha, S. Selective and Reusable Pt-WOx/Al2O3 Catalyst for Deoxygenation of Fatty Acids and Their Esters to Diesel-Range Hydrocarbons. Catal. Today 2018, 309, 219–226. [Google Scholar] [CrossRef]
- Janampelli, S.; Darbha, S. Highly Efficient Pt-MoOx/ZrO2 Catalyst for Green Diesel Production. Catal. Commun. 2019, 125, 70–76. [Google Scholar] [CrossRef]
- Jing, Z.; Zhang, T.; Shang, J.; Zhai, M.; Yang, H.; Qiao, C.; Ma, X. Influence of Cu and Mo Components of γ-Al2O3 Supported Nickel Catalysts on Hydrodeoxygenation of Fatty Acid Methyl Esters to Fuel-like Hydrocarbons. J. Fuel Chem. Technol. 2018, 46, 427–440. [Google Scholar] [CrossRef]
- Hanafi, S.A.; Mamdouh; Elmelawy, S.; Ahmed, H.A. Solvent-Free Deoxygenation of Low-Cost Fat to Produce Diesel-like Hydrocarbons over Ni–MoS2/Al2O3–TiO2 Heterogenized Catalyst. Int. J. Energy Water Resour. 2021, 6, 1–13. [Google Scholar] [CrossRef]
- Oh, M.; Jin, M.; Lee, K.; Kim, J.C.; Ryoo, R.; Choi, M. Importance of Pore Size and Lewis Acidity of Pt/Al2O3 for Mitigating Mass Transfer Limitation and Catalyst Fouling in Triglyceride Deoxygenation. Chem. Eng. J. 2022, 439, 135530. [Google Scholar] [CrossRef]
- Di, L.; Yao, S.; Song, S.; Wu, G.; Dai, W.; Guan, N.; Li, L. Robust Ruthenium Catalysts for the Selective Conversion of Stearic Acid to Diesel-Range Alkanes. Appl. Catal. B 2017, 201, 137–149. [Google Scholar] [CrossRef]
- Hengsawad, T.; Jindarat, T.; Resasco, D.E.; Jongpatiwut, S. Synergistic Effect of Oxygen Vacancies and Highly Dispersed Pd Nanoparticles over Pd-Loaded TiO2 Prepared by a Single-Step Sol–Gel Process for Deoxygenation of Triglycerides. Appl. Catal. A Gen. 2018, 566, 74–86. [Google Scholar] [CrossRef]
- Loe, R.; Santillan-Jimenez, E.; Morgan, T.; Sewell, L.; Ji, Y.; Jones, S.; Isaacs, M.A.; Lee, A.F.; Crocker, M. Effect of Cu and Sn Promotion on the Catalytic Deoxygenation of Model and Algal Lipids to Fuel-like Hydrocarbons over Supported Ni Catalysts. Appl. Catal. B 2016, 191, 147–156. [Google Scholar] [CrossRef]
- Kaewmeesri, R.; Nonkumwong, J.; Kiatkittipong, W.; Laosiripojana, N.; Faungnawakij, K. Deoxygenations of Palm Oil-Derived Methyl Esters over Mono- and Bimetallic NiCo Catalysts. J. Environ. Chem. Eng. 2021, 9, 105128. [Google Scholar] [CrossRef]
- Lycourghiotis, S.; Kordouli, E.; Kordulis, C.; Bourikas, K. Transformation of Residual Fatty Raw Materials into Third Generation Green Diesel over a Nickel Catalyst Supported on Mineral Palygorskite. Renew. Energy 2021, 180, 773–786. [Google Scholar] [CrossRef]
- Metals Quotation—Legor. Available online: https://www.legor.com/en-us/metals-quotation (accessed on 20 September 2022).
- Lee, J.; Jung, J.M.; Park, C.; Jeon, B.H.; Wang, C.H.; Lee, S.R.; Kwon, E.E. Rapid Conversion of Fat, Oil and Grease (FOG) into Biodiesel without Pre-Treatment of FOG. J. Clean Prod. 2017, 168, 1211–1216. [Google Scholar] [CrossRef]
- Hachemi, I.; Kumar, N.; Mäki-Arvela, P.; Roine, J.; Peurla, M.; Hemming, J.; Salonen, J.; Murzin, D.Y. Sulfur-Free Ni Catalyst for Production of Green Diesel by Hydrodeoxygenation. J. Catal. 2017, 347, 205–221. [Google Scholar] [CrossRef]
- Cao, X.; Long, F.; Wang, F.; Zhao, J.; Xu, J.; Jiang, J. Chemoselective Decarboxylation of Higher Aliphatic Esters to Diesel-Range Alkanes over the NiCu/Al2O3 Bifunctional Catalyst under Mild Reaction Conditions. Renew. Energy 2021, 180, 1–13. [Google Scholar] [CrossRef]
- Cherstiouk, O.V.; Simonov, P.A.; Oshchepkov, A.G.; Zaikovskii, V.I.; Kardash, T.Y.; Bonnefont, A.; Parmon, V.N.; Savinova, E.R. Electrocatalysis of the Hydrogen Oxidation Reaction on Carbon-Supported Bimetallic NiCu Particles Prepared by an Improved Wet Chemical Synthesis. J. Electroanal. Chem. 2016, 783, 146–151. [Google Scholar] [CrossRef]
- Asikin-Mijan, N.; Lee, H.V.; Marliza, T.S.; Taufiq-Yap, Y.H. Pyrolytic-Deoxygenation of Triglycerides Model Compound and Non-Edible Oil to Hydrocarbons over SiO2-Al2O3 Supported NiO-CaO Catalysts. J. Anal. Appl. Pyrolysis 2018, 129, 221–230. [Google Scholar] [CrossRef]
- Chen, S.; Zhou, G.; Miao, C. Green and Renewable Bio-Diesel Produce from Oil Hydrodeoxygenation: Strategies for Catalyst Development and Mechanism. Renew. Sustain. Energy Rev. 2019, 101, 568–589. [Google Scholar] [CrossRef]
- Lei, X.; Xin, H.; Du, X.; Yang, H.; Zeng, Y.; Zhou, L.; Juan, C.; Zhang, H.; Li, D.; Hu, C. Efficiency Conversion of Jatropha Oil into High-Quality Biofuel over the Innovative Ni-Mo2N Based Catalyst. Fuel 2022, 324, 124548. [Google Scholar] [CrossRef]
- Si, Z.; Zhang, X.; Wang, C.; Ma, L.; Dong, R. An Overview on Catalytic Hydrodeoxygenation of Pyrolysis Oil and Its Model Compounds. Catalysts 2017, 7, 169. [Google Scholar] [CrossRef]
- Kordulis, C.; Bourikas, K.; Gousi, M.; Kordouli, E.; Lycourghiotis, A. Development of Nickel Based Catalysts for the Transformation of Natural Triglycerides and Related Compounds into Green Diesel: A Critical Review. Appl. Catal. B 2016, 181, 156–196. [Google Scholar] [CrossRef]
- Chen, L.; Zhang, F.; Li, G.; Li, X. Effect of Zn/Al Ratio of Ni/ZnO-Al2O3 Catalysts on the Catalytic Deoxygenation of Oleic Acid into Alkane. Appl. Catal. A Gen. 2017, 529, 175–184. [Google Scholar] [CrossRef]
- Gamal, M.S.; Asikin-Mijan, N.; Khalit, W.N.A.W.; Arumugam, M.; Izham, S.M.; Taufiq-Yap, Y.H. Effective Catalytic Deoxygenation of Palm Fatty Acid Distillate for Green Diesel Production under Hydrogen-Free Atmosphere over Bimetallic Catalyst CoMo Supported on Activated Carbon. Fuel Process. Technol. 2020, 208, 106519. [Google Scholar] [CrossRef]
- Nikolopoulos, I.; Kogkos, G.; Andriopoulou, C.; Kordouli, E.; Dracopoulos, V.; Bourikas, K.; Kordulis, C.; Lycourghiotis, A. Cobalt−Alumina Coprecipitated Catalysts for Green Diesel Production. Ind. Eng. Chem. Res. 2021, 60, 18672–18683. [Google Scholar] [CrossRef]
- Nazemi, M.K.; Sheibani, S.; Rashchi, F.; Gonzalez-Delacruz, V.M.; Caballero, A. Preparation of Nanostructured Nickel Aluminate Spinel Powder from Spent NiO/Al2O3 Catalyst by Mechano-Chemical Synthesis. Adv. Powder Technol. 2012, 23, 833–838. [Google Scholar] [CrossRef]
- Rogers, K.A.; Zheng, Y. Selective Deoxygenation of Biomass-Derived Bio-Oils within Hydrogen-Modest Environments: A Review and New Insights. ChemSusChem 2016, 9, 1750–1772. [Google Scholar] [CrossRef]
- Cheah, K.W.; Yusup, S.; Loy, A.C.M.; How, B.S.; Skoulou, V.; Taylor, M.J. Recent Advances in the Catalytic Deoxygenation of Plant Oils and Prototypical Fatty Acid Models Compounds: Catalysis, Process, and Kinetics. Mol. Catal. 2021, 523, 111469. [Google Scholar] [CrossRef]
- Jeon, K.W.; Na, H.S.; Lee, Y.L.; Ahn, S.Y.; Kim, K.J.; Shim, J.O.; Jang, W.J.; Jeong, D.W.; Nah, I.W.; Roh, H.S. Catalytic Deoxygenation of Oleic Acid over a Ni-CeZrO2 Catalyst. Fuel 2019, 258, 116179. [Google Scholar] [CrossRef]
- Peng, B.; Zhao, C.; Kasakov, S.; Foraita, S.; Lercher, J.A. Manipulating Catalytic Pathways: Deoxygenation of Palmitic Acid on Multifunctional Catalysts. Chem. A Eur. J. 2013, 19, 4732–4741. [Google Scholar] [CrossRef] [PubMed]
- Papageridis, K.N.; Charisiou, N.D.; Douvartzides, S.; Sebastian, V.; Hinder, S.J.; Baker, M.A.; AlKhoori, A.A.; AlKhoori, S.I.; Polychronopoulou, K.; Goula, M.A. Continuous Selective Deoxygenation of Palm Oil for Renewable Diesel Production over Ni Catalysts Supported on Al2O3 and La2O3–Al2O3. RSC Adv. 2021, 11, 8569–8584. [Google Scholar] [CrossRef] [PubMed]
- Charisiou, N.D.; Tzounis, L.; Sebastian, V.; Hinder, S.J.; Baker, M.A.; Polychronopoulou, K.; Goula, M.A. Investigating the Correlation between Deactivation and the Carbon Deposited on the Surface of Ni/Al2O3 and Ni/La2O3-Al2O3 Catalysts during the Biogas Reforming Reaction. Appl. Surf. Sci. 2019, 474, 42–56. [Google Scholar] [CrossRef]
- Kay Lup, A.N.; Abnisa, F.; Daud, W.M.A.W.; Aroua, M.K. A Review on Reaction Mechanisms of Metal-Catalyzed Deoxygenation Process in Bio-Oil Model Compounds. Appl. Catal. A. Gen. 2017, 541, 87–106. [Google Scholar] [CrossRef]
- Zheng, Z.; Li, M.F.; Chu, Y.; Chen, J.X. Influence of CS2 on Performance of Ni2P/SiO2 for Deoxygenation of Methyl Laurate as a Model Compound to Hydrocarbons: Simultaneous Investigation on Catalyst Deactivation. Fuel Process. Technol. 2015, 134, 259–269. [Google Scholar] [CrossRef]
- Kay Lup, A.N.; Abnisa, F.; Wan Daud, W.M.A.; Aroua, M.K. A Review on Reactivity and Stability of Heterogeneous Metal Catalysts for Deoxygenation of Bio-Oil Model Compounds. J. Ind. Eng. Chem. 2017, 56, 1–34. [Google Scholar] [CrossRef]
- Alsultan, G.A.; Asikin-Mijan, N.; Lee, H.V.; Albazzaz, A.S.; Taufiq-Yap, Y.H. Deoxygenation of Waste Cooking to Renewable Diesel over Walnut Shell-Derived Nanorode Activated Carbon Supported CaO-La2O3 Catalyst. Energy Convers. Manag. 2017, 151, 311–323. [Google Scholar] [CrossRef]
- Satyanarayana, C.V.; Srikant, D.; Gurav, H.R. Catalyst Deactivation and Regeneration. In Industrial Catalytic Processes for Fine and Specialty Chemicals; Elsevier: Amsterdam, The Netherlands, 2016; pp. 187–219. [Google Scholar] [CrossRef]
- To, A.T.; Resasco, D.E. Role of a Phenolic Pool in the Conversion of M-Cresol to Aromatics over HY and HZSM-5 Zeolites. Appl. Catal. A Gen. 2014, 487, 62–71. [Google Scholar] [CrossRef]
- Tran, N.T.T.; Uemura, Y.; Ramli, A. Hydrodeoxygenation of Guaiacol over Al-MCM-41 Supported Metal Catalysts: A Comparative Study of Co and Ni. Procedia Eng. 2016, 148, 1252–1258. [Google Scholar] [CrossRef]
- Ferella, F.; Innocenzi, V.; Maggiore, F. Oil Refining Spent Catalysts: A Review of Possible Recycling Technologies. Resour. Conserv. Recycl. 2016, 108, 10–20. [Google Scholar] [CrossRef]
- de Barros Dias Moreira, J.; Bastos de Rezende, D.; Márcia Duarte Pasa, V. Deoxygenation of Macauba Acid Oil over Co-Based Catalyst Supported on Activated Biochar from Macauba Endocarp: A Potential and Sustainable Route for Green Diesel and Biokerosene Production. Fuel 2020, 269, 117253. [Google Scholar] [CrossRef]
- Kordouli, E.; Pawelec, B.; Bourikas, K.; Kordulis, C.; Fierro, J.L.G.; Lycourghiotis, A. Mo Promoted Ni-Al2O3 Co-Precipitated Catalysts for Green Diesel Production. Appl. Catal. B 2018, 229, 139–154. [Google Scholar] [CrossRef]
- Hongloi, N.; Prapainainar, P.; Seubsai, A.; Sudsakorn, K.; Prapainainar, C. Nickel Catalyst with Different Supports for Green Diesel Production. Energy 2019, 182, 306–320. [Google Scholar] [CrossRef]
- Jeon, K.W.; Park, H.R.; Lee, Y.L.; Kim, J.E.; Jang, W.J.; Shim, J.O.; Roh, H.S. Deoxygenation of Non-Edible Fatty Acid for Green Diesel Production: Effect of Metal Loading Amount over Ni/MgO–Al2O3 on the Catalytic Performance and Reaction Pathway. Fuel 2022, 311, 122488. [Google Scholar] [CrossRef]
- Wan Khalit, W.N.A.; Asikin-Mijan, N.; Marliza, T.S.; Safa-Gamal, M.; Shamsuddin, M.R.; Azreena, I.N.; Saiman, M.I.; Taufiq-Yap, Y.H. One-Pot Decarboxylation and Decarbonylation Reaction of Waste Cooking Oil over Activated Carbon Supported Nickel-Zinc Catalyst into Diesel-like Fuels. J. Anal. Appl. Pyrolysis 2022, 164, 105505. [Google Scholar] [CrossRef]
- Yang, Y.; Chen, J.; Shi, H. Deoxygenation of Methyl Laurate as a Model Compound to Hydrocarbons on Ni2P/SiO2, Ni2P/MCM-41, and Ni 2P/SBA-15 Catalysts with Different Dispersions. Energy Fuels 2013, 27, 3400–3409. [Google Scholar] [CrossRef]
- Srifa, A.; Faungnawakij, K.; Itthibenchapong, V.; Viriya-empikul, N.; Charinpanitkul, T.; Assabumrungrat, S. Production of Bio-Hydrogenated Diesel by Catalytic Hydrotreating of Palm Oil over NiMoS2/γ-Al2O3 Catalyst. Bioresour. Technol. 2014, 158, 81–90. [Google Scholar] [CrossRef]
- Orozco, L.M.; Echeverri, D.A.; Sánchez, L.; Rios, L.A. Second-Generation Green Diesel from Castor Oil: Development of a New and Efficient Continuous-Production Process. Chem. Eng. J. 2017, 322, 149–156. [Google Scholar] [CrossRef]
- Yotsomnuk, P.; Skolpap, W. Effect of Process Parameters on Yield of Biofuel Production from Waste Virgin Coconut Oil. Eng. J. 2018, 22, 21–35. [Google Scholar] [CrossRef]
- Sugami, Y.; Minami, E.; Saka, S. Hydrocarbon Production from Coconut Oil by Hydrolysis Coupled with Hydrogenation and Subsequent Decarboxylation. Fuel 2017, 197, 272–276. [Google Scholar] [CrossRef]
- Silva, L.N.; Fortes, I.C.P.; de Sousa, F.P.; Pasa, V.M.D. Biokerosene and Green Diesel from Macauba Oils via Catalytic Deoxygenation over Pd/C. Fuel 2016, 164, 329–338. [Google Scholar] [CrossRef]
- Shim, J.O.; Jeong, D.W.; Jang, W.J.; Jeon, K.W.; Jeon, B.H.; Cho, S.Y.; Roh, H.S.; Na, J.G.; Ko, C.H.; Oh, Y.K.; et al. Deoxygenation of Oleic Acid over Ce(1-x)Zr(x)O2 Catalysts in Hydrogen Environment. Renew. Energy 2014, 65, 36–40. [Google Scholar] [CrossRef]
- Zhao, X.; Wei, L.; Cheng, S.; Kadis, E.; Cao, Y.; Boakye, E.; Gu, Z.; Julson, J. Hydroprocessing of Carinata Oil for Hydrocarbon Biofuel over Mo-Zn/Al2O3. Appl. Catal. B 2016, 196, 41–49. [Google Scholar] [CrossRef]
- Zheng, D.; Guo, D.; Wang, Z.; Wang, X.; Shan, Y.; Liu, X.; Yan, Z.; Yu, S.; Liu, Y. Synergistic Effect of CoOx and Ni-Co Alloy in Ni-Co/SAPO-11 Catalysts for the Deoxygenation of Stearic Acids. Chem. Eng. J. 2022, 451, 138929. [Google Scholar] [CrossRef]
- Rambabu, K.; Bharath, G.; Sivarajasekar, N.; Velu, S.; Sudha, P.N.; Wongsakulphasatch, S.; Banat, F. Sustainable Production of Bio-Jet Fuel and Green Gasoline from Date Palm Seed Oil via Hydroprocessing over Tantalum Phosphate. Fuel 2023, 331, 125688. [Google Scholar] [CrossRef]
- Arend, M.; Nonnen, T.; Hoelderich, W.F.; Fischer, J.; Groos, J. Catalytic Deoxygenation of Oleic Acid in Continuous Gas Flow for the Production of Diesel-like Hydrocarbons. Appl. Catal. A Gen. 2011, 399, 198–204. [Google Scholar] [CrossRef]
- Santillan-Jimenez, E.; Morgan, T.; Loe, R.; Crocker, M. Continuous Catalytic Deoxygenation of Model and Algal Lipids to Fuel-like Hydrocarbons over Ni–Al Layered Double Hydroxide. Catal. Today 2015, 258, 284–293. [Google Scholar] [CrossRef]
- Fu, L.; Li, Y.; Cui, H.; Ba, W.; Liu, Y. Highly Stable and Selective Catalytic Deoxygenation of Renewable Bio-Lipids over Ni/CeO2-Al2O3 for N-Alkanes. Appl. Catal. A Gen. 2021, 623, 118258. [Google Scholar] [CrossRef]
- Abdullah, N.H.B.; Mijan, N.A.; Taufiq-Yap, Y.H.; Ong, H.C.; Lee, H.V. Environment-Friendly Deoxygenation of Non-Edible Ceiba Oil to Liquid Hydrocarbon Biofuel: Process Parameters and Optimization Study. Environ. Sci. Pollut. Res. 2022, 29, 51143–51152. [Google Scholar] [CrossRef]
- Liu, S.; Simonetti, T.; Zheng, W.; Saha, B. Selective Hydrodeoxygenation of Vegetable Oils and Waste Cooking Oils to Green Diesel Using a Silica-Supported Ir–ReOx Bimetallic Catalyst. ChemSusChem 2018, 11, 1446–1454. [Google Scholar] [CrossRef]
- Yulia, D.; Zulys, A. Hydroprocessing of Kemiri Sunan Oil (Reutealis Trisperma (Blanco) Airy Shaw) over NiMoCe/γ-Al2O3 Catalyst to Produce Green Diesel. IOP Conf. Series: Mater. Sci. Eng. 2020, 763, 012038. [Google Scholar] [CrossRef]
- Simanjuntak, F.S.H.; Wijaya, G.H.A.; Saldi, Z.S.; Dwiatmoko, A.A. Cobalt Supported on Activated Biochar as Catalyst for Green Diesel Production. IOP Conf. Series: Earth Environ. Sci. 2021, 927, 012036. [Google Scholar] [CrossRef]
- Jamil, F.; Al-Muhtaseb, A.H.; Al-Haj, L.; Al-Hinai, M.A.; Baawain, M. Phoenix Dactylifera Kernel Oil Used As Potential Source for Synthesizing Jet Fuel and Green Diesel. Energy Procedia 2017, 118, 35–39. [Google Scholar] [CrossRef]
- Liu, H.; Han, J.; Huang, Q.; Shen, H.; Lei, L.; Huang, Z.; Zhang, Z.; Zhao, Z.K.; Wang, F. Catalytic Hydrodeoxygenation of Methyl Stearate and Microbial Lipids to Diesel-Range Alkanes over Pd/HPA-SiO2Catalysts. Ind. Eng. Chem. Res. 2020, 59, 17440–17450. [Google Scholar] [CrossRef]
- Asikin-Mijan, N.; Lee, H.V.; Juan, J.C.; Noorsaadah, A.R.; Taufiq-Yap, Y.H. Catalytic Deoxygenation of Triglycerides to Green Diesel over Modified CaO-Based Catalysts. RSC Adv. 2017, 7, 46445–46460. [Google Scholar] [CrossRef]
- Miao, C.; Marin-Flores, O.; Davidson, S.D.; Li, T.; Dong, T.; Gao, D.; Wang, Y.; Garcia-Pérez, M.; Chen, S. Hydrothermal Catalytic Deoxygenation of Palmitic Acid over Nickel Catalyst. Fuel 2016, 166, 302–308. [Google Scholar] [CrossRef]
- Romero, M.; Pizzi, A.; Toscano, G.; Casazza, A.A.; Busca, G.; Bosio, B.; Arato, E. Preliminary Experimental Study on Biofuel Production by Deoxygenation of Jatropha Oil. Fuel Process. Technol. 2015, 137, 31–37. [Google Scholar] [CrossRef]
- Du, Y.; Wang, F.; Xia, X.; Zhu, H.; Zhang, Z.; You, C.; Jiang, X.; Jiang, J.; Li, C. MOF-Derived Co Nanoparticle on Nitrogen-Rich Carbon for Fatty Acid Hydrotreatment into Green Diesel. Renew. Energy 2022, 198, 246–253. [Google Scholar] [CrossRef]
- Kubička, D.; Kaluža, L. Deoxygenation of Vegetable Oils over Sulfided Ni, Mo and NiMo Catalysts. Appl. Catal. A Gen. 2010, 372, 199–208. [Google Scholar] [CrossRef]
- Immer, J.G.; Kelly, M.J.; Lamb, H.H. Catalytic Reaction Pathways in Liquid-Phase Deoxygenation of C18 Free Fatty Acids. Appl Catal A Gen 2010, 375, 134–139. [Google Scholar] [CrossRef]
- Soni, V.K.; Dhara, S.; Krishnapriya, R.; Choudhary, G.; Sharma, P.R.; Sharma, R.K. Highly Selective Co3O4/Silica-Alumina Catalytic System for Deoxygenation of Triglyceride-Based Feedstock. Fuel 2020, 266, 117065. [Google Scholar] [CrossRef]
- Shim, J.O.; Jeon, K.W.; Jang, W.J.; Na, H.S.; Cho, J.W.; Kim, H.M.; Lee, Y.L.; Jeong, D.W.; Roh, H.S.; Ko, C.H. Facile Production of Biofuel via Solvent-Free Deoxygenation of Oleic Acid Using a CoMo Catalyst. Appl. Catal. B 2018, 239, 644–653. [Google Scholar] [CrossRef]
- Wibowo, A.A.; Mustain, A.; Lusiani, C.E.; Hartanto, D.; Ginting, R.R. Green Diesel Production from Waste Vegetable Oil: A Simulation Study. AIP Conf. Proc. 2020, 2223, 20008. [Google Scholar] [CrossRef]
- Plazas-González, M.; Guerrero-Fajardo, C.A.; Sodré, J.R. Modelling and Simulation of Hydrotreating of Palm Oil Components to Obtain Green Diesel. J. Clean Prod. 2018, 184, 301–308. [Google Scholar] [CrossRef]
- Silva, G.C.R.; de Andrade, M.H.C. Simulation of Deoxygenation of Vegetable Oils for Diesel-like Fuel Production in Continuous Reactor. Biomass Conv. Bioref. 2021, 1–15. [Google Scholar] [CrossRef]
- Azizan, M.T.; Jais, K.A.; Sa’Aid, M.H.; Ameen, M.; Shahudin, A.F.; Yasir, M.; Yusup, S.; Ramli, A. Thermodynamic Equilibrium Analysis of Triolein Hydrodeoxygenation for Green Diesel Production. Procedia Eng. 2016, 148, 1369–1376. [Google Scholar] [CrossRef]
- Chu, P.L.; Vanderghem, C.; MacLean, H.L.; Saville, B.A. Process Modeling of Hydrodeoxygenation to Produce Renewable Jet Fuel and Other Hydrocarbon Fuels. Fuel 2017, 196, 298–305. [Google Scholar] [CrossRef]
- Kittisupakorn, P.; Sae-ueng, S.; Suwatthikul, A. Optimization of Energy Consumption in a Hydrotreating Process for Green Diesel Production from Palm Oil. Comput. Aided Chem. Eng. 2016, 38, 751–756. [Google Scholar] [CrossRef]
- Martinez-Hernandez, E.; Ramírez-Verduzco, L.F.; Amezcua-Allieri, M.A.; Aburto, J. Process Simulation and Techno-Economic Analysis of Bio-Jet Fuel and Green Diesel Production—Minimum Selling Prices. Chem. Eng. Res. Des. 2019, 146, 60–70. [Google Scholar] [CrossRef]
- Salvador, G.V.; Salim, V.M.M.; Toniolo, F.S. Sustainability Assessment of a Decentralized Green Diesel Production in Small-Scale Biorefineries. Biofuels Bioprod. Biorefining 2022, 16, 1527–1550. [Google Scholar] [CrossRef]
- Kalnes, T.N.; Koers, K.P.; Marker, T.; Shonnard, D.R. A Technoeconomic and Environmental Life Cycle Comparison of Green Diesel to Biodiesel and Syndiesel. Environ. Prog. Sustain. Energy 2009, 28, 111–120. [Google Scholar] [CrossRef]
- Handler, R.M.; Shonnard, D.R.; Kalnes, T.N.; Lupton, F.S. Life Cycle Assessment of Algal Biofuels: Influence of Feedstock Cultivation Systems and Conversion Platforms. Algal Res. 2014, 4, 105–115. [Google Scholar] [CrossRef]
- Hemanandh, J.; Narayanan, K.V. Production of Green Diesel by Hydrotreatment Using Jatropha Oil: Performance and Emission Analysis. Waste Biomass Valorization 2017, 8, 1931–1939. [Google Scholar] [CrossRef]
- Arguelles-Arguelles, A.; Amezcua-Allieri, M.A.; Ramírez-Verduzco, L.F. Life Cycle Assessment of Green Diesel Production by Hydrodeoxygenation of Palm Oil. Front. Energy Res. 2021, 9, 296. [Google Scholar] [CrossRef]
- Madden, S.; Alles, K.; Demirel, Y. Measuring Sustainability of Renewable Diesel Production Using a Multi-Criteria Decision Matrix. Biofuels Bioprod. Biorefining 2021, 15, 1621–1637. [Google Scholar] [CrossRef]
- di Gruttola, F.; Borello, D. Analysis of the EU Secondary Biomass Availability and Conversion Processes to Produce Advanced Biofuels: Use of Existing Databases for Assessing a Metric Evaluation for the 2025 PerspectivePerspective. Sustainability 2021, 13, 7882. [Google Scholar] [CrossRef]
- Global Renewable Diesel (Capacity and Demand) Market Insights & Forecast Report 2020–2024 Featuring Total S.A., Valero Energy, Eni, Neste, HollyFrontier and Renewable Energy Group. Available online: https://www.globenewswire.com/news-release/2021/04/09/2207391/28124/en/Global-Renewable-Diesel-Capacity-and-Demand-Market-Insights-Forecast-Report-2020-2024-Featuring-Total-S-A-Valero-Energy-Eni-Neste-HollyFrontier-and-Renewable-Energy-Group.html (accessed on 27 September 2022).
- How Is Renewable Diesel Made? Diamond Green Diesel. Available online: https://www.diamondgreendiesel.com/science-process (accessed on 30 August 2022).
- EcofiningTM: Turning Organic Waste into Biofuel. Available online: https://www.eni.com/en-IT/operations/biofuels-ecofining.html (accessed on 30 August 2022).
- Goh, B.H.H.; Chong, C.T.; Ong, H.C.; Seljak, T.; Katrašnik, T.; Józsa, V.; Ng, J.H.; Tian, B.; Karmarkar, S.; Ashokkumar, V. Recent Advancements in Catalytic Conversion Pathways for Synthetic Jet Fuel Produced from Bioresources. Energy Convers. Manag. 2022, 251, 114974. [Google Scholar] [CrossRef]
- BeyonDTM—A Sustainable Aviation Fuel That’s Leading the Way. Available online: https://www.regi.com/products/endura-fuels/beyond (accessed on 26 September 2022).
- VelociDTM—Renewable Fuels to Maximize Engine Performance. Available online: https://www.regi.com/products/endura-fuels/velocid (accessed on 26 September 2022).
- UPM BioVerno Advanced Biofuels: Sustainable Alternatives to Fossil Fuels. Available online: https://www.upmbiofuels.com/traffic-fuels/ (accessed on 26 October 2022).
- EMRDTM Renewable Diesel Process Technology. Available online: https://www.exxonmobilchemical.com/en/catalysts-and-technology-licensing/emrd?utm_source=google&utm_medium=cpc&utm_campaign=cl_emrd_none&ds_k=renewable+diesel&gclsrc=aw.ds&&ppc_keyword=renewable%20diesel&gclid=CjwKCAjwvsqZBhAlEiwAqAHElXQClzYtoBuDbL6ZvEECONH-p7w1Pb0imJ5lSS5aENqZd8WCagWyOhoCJp0QAvD_BwE (accessed on 27 September 2022).
- Gousi, M.; Andriopoulou, C.; Bourikas, K.; Ladas, S.; Sotiriou, M.; Kordulis, C.; Lycourghiotis, A. Green Diesel Production over Nickel-Alumina Co-Precipitated Catalysts. Appl. Catal. A Gen. 2017, 536, 45–56. [Google Scholar] [CrossRef]
- Ameen, M.; Azizan, M.T.; Ramli, A.; Yusup, S.; Abdullah, B. The Effect of Metal Loading over Ni/γ-Al2O3 and Mo/γ-Al2O3 Catalysts on Reaction Routes of Hydrodeoxygenation of Rubber Seed Oil for Green Diesel Production. Catal. Today 2020, 355, 51–64. [Google Scholar] [CrossRef]
- Li, X.; Lin, M.; Li, R.; Lu, Q.; Yang, M.; Wu, Y. Preparation of Metal-Acid Bifunctional Catalyst Ni/ZSM-22 for Palmitic Acid Catalytic Deoxygenation. Fuel 2023, 332, 126139. [Google Scholar] [CrossRef]
- Vlasova, E.N.; Bukhtiyarova, G.A.; Deliy, I.V.; Aleksandrov, P.V.; Porsin, A.A.; Panafidin, M.A.; Gerasimov, E.Y.; Bukhtiyarov, V.I. The Effect of Rapeseed Oil and Carbon Monoxide on SRGO Hydrotreating over Sulfide CoMo/Al2O3 and NiMo/Al2O3 Catalysts. Catal. Today 2020, 357, 526–533. [Google Scholar] [CrossRef]
- Kumar, Y.; Yogeshwar, P.; Bajpai, S.; Jaiswal, P.; Yadav, S.; Pathak, D.P.; Sonker, M.; Tiwary, S.K. Nanomaterials: Stimulants for Biofuels and Renewables, Yield and Energy Optimization. Mater. Adv. 2021, 2, 5318–5343. [Google Scholar] [CrossRef]
- Guerrero-Pérez, M.O.; Patience, G.S. Experimental Methods in Chemical Engineering: Fourier Transform Infrared Spectroscopy—FTIR. Can. J. Chem. Eng. 2020, 98, 25–33. [Google Scholar] [CrossRef]
Disclaimer/Publisher’s Note: The statements, opinions and data contained in all publications are solely those of the individual author(s) and contributor(s) and not of MDPI and/or the editor(s). MDPI and/or the editor(s) disclaim responsibility for any injury to people or property resulting from any ideas, methods, instructions or products referred to in the content. |
© 2023 by the authors. Licensee MDPI, Basel, Switzerland. This article is an open access article distributed under the terms and conditions of the Creative Commons Attribution (CC BY) license (https://creativecommons.org/licenses/by/4.0/).

