Hydrogen Production Methods Based on Solar and Wind Energy: A Review
Abstract
1. Introduction
- Minimization of the cost of storage and transportation when using stand-alone systems.
- High hydrogen production compared to photoelectrochemical system.
- No need for grid installation in remote areas.
- Availability of renewable sources [30].
- To present the different types of electrolysis system using renewable energy as input green sources.
- To describe the different systems for green electricity, such as solar and wind energy to power electrolysis for H2 production.
- Typical examples of hydrogen production are given in this work: solar energy represented by the PV system and the concentrated solar power (CSP) system and the wind turbine).
- A comparative study of the various methods for H2 production based on solar energy and wind energy is given.
- An economic assessment of green hydrogen production is also presented. The electricity cost (USD/kWh) and the hydrogen production cost (USD/kg) are given for different energy sources.
2. Different Types of Water Electrolyzers
- The renewable energy source.
- The water electrolyzer.
- The proton exchange membrane electrolyzer unit.
- The alkaline water electrolyzer.
- The alkaline anion exchange membrane.
- The high-temperature steam electrolyzer.
- The solid oxide electrolyzer.
2.1. Proton Exchange Membrane Electrolyzer (PEM)
2.2. Alkaline Water Electrolyzer (AWE)
2.3. Alkaline Anion Exchange Membrane (AEM)
2.4. High-Temperature Steam Electrolyzer (HTSE)
2.5. Solid Oxide Electrolyzer (SOE)
2.6. Advantages and Disadvantages
2.6.1. Advantages
- Low energy needed for the HTSE compared with low-temperature electrolysis (PEM, AWE, AEM, and SOE).
- Low voltage is needed for the HTSE compared with the other electrolysis technologies (PEM, AWE, AEM, and SOE).
- Lower values of voltage are applied for the HTSE than for the other electrolysis technologies. This is due to the low energy required to split the steam molecule compared to the energy required to split a water molecule. The typical range of the I-V curve for different cells is presented in Figure 2.
- The HTSE has better efficiency due to the low power consumption.
2.6.2. Disadvantages
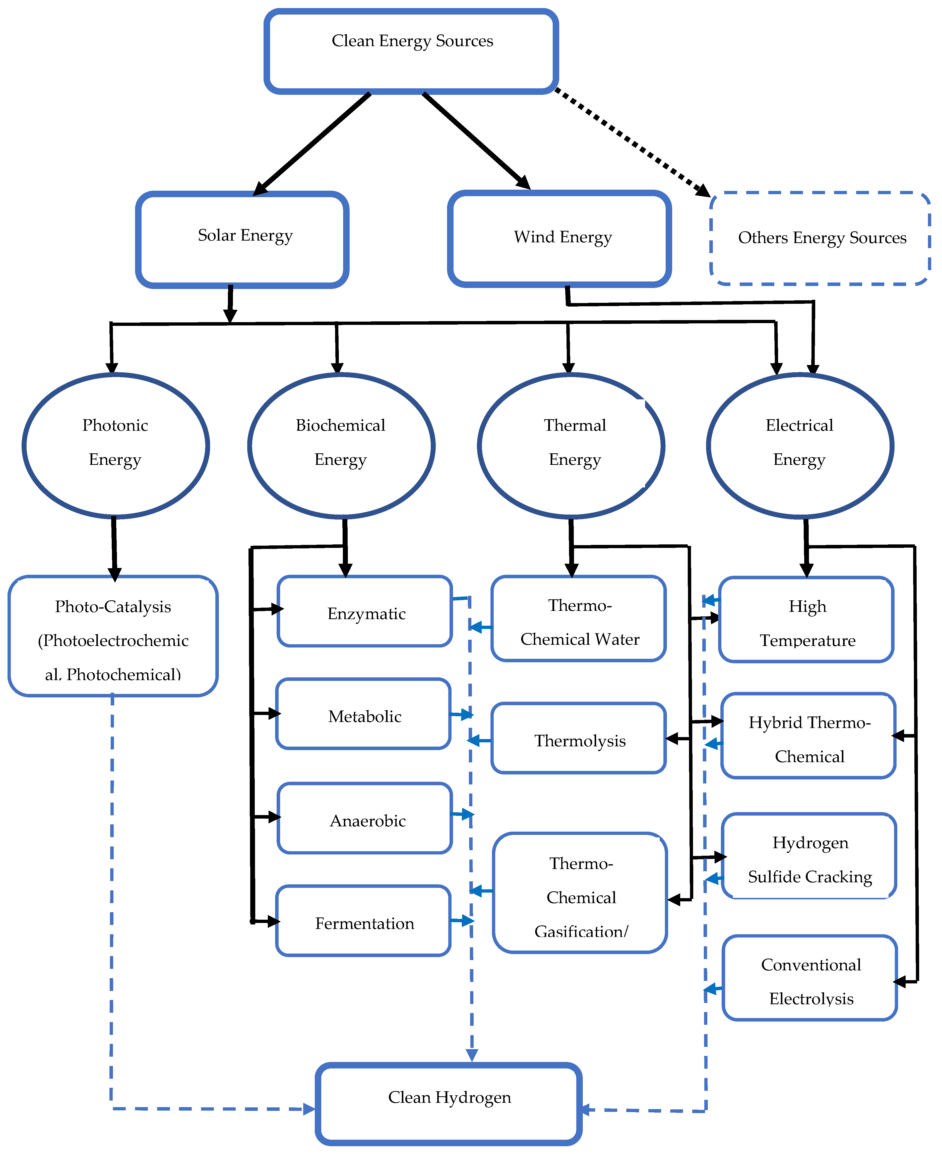
3. Hydrogen Production Methods
3.1. PV-Electrolysis System
3.2. Hybrid Photovoltaic/Thermal (PV/T)-Electrolysis System
3.3. Wind-Electrolysis System
- Direct configuration: wind-electrolysis. This application is suitable in remote areas with wind farms [51].
- Production of hydrogen using this configuration: hybrid wind/grid-electrolysis. This application allows the contribution of a grid as the auxiliary energy to the wind turbine when there is no wind.
- The third configuration consists in the production H2 using wind energy, and the excess of energy from the wind is provided to the grid.
- The fourth case corresponds to the third configuration with a storage system of hydrogen, which allows the production of electricity by a fuel cell [52].
3.4. PEM Electrolysis/Photocatalysis
- Solar light is absorbed by the photoanode and then generates electrons and holes.
- Electrons and holes transfer between electrodes.
- Chemical reactions allow the extraction of H2 and O2 from the water molecule.
- Photocatalyst (PC) system.
- Photoelectrochemical (PEC) system.
- Photovoltaic-photoelectrochemical (PV-PEC) system.
- Low efficiency due to the extra energy required in the water-splitting process for the immediate separation of H2 and O2.
- A photo-stationary state can be caused due to the same rate of the reactions without the splitting of water under the illumination of a PC system.
- For a large scale, the installation of PC systems is complicated.
3.5. Bio-Photolysis/Photochemical
- Photoelectrochemical;
- Photochemical;
- Photobiological.
- In forward bio-photolysis, the sunlight allows water splitting, and then, the electrons produced from the splitting of water are used.
- In indirect bio-photolysis, the endogenous substrates catabolize and produce electrons which are used in the indirect process.
3.6. Thermolysis System
3.7. Thermochemical System
- The necessity of a high-temperature source.
- The materials used in the reactions should withstand the high temperatures.
- Complex chemical methods are used to separate the hydrogen and oxygen [65].
3.8. Steam Electrolysis
4. Green Sources for Electricity Production
4.1. PV System for Hydrogen Production (PV/H2)
4.2. Concentrated Solar Panel System for Hydrogen Production (CSP/H2)
4.3. Wind Energy for Hydrogen Production (Wind/H2) System
4.4. Solar/Wind Energy for Hydrogen Production (PV–Wind/H2) System
- Refueling vehicles in hydrogen stations where the production of hydrogen was around 0.51 Kg/h for a cost of 13.12 USD/kg.
- Including batteries in the solar–wind/H2 system allows continuous working without interruption and enhances system efficiency.
- The utilization factor of the hybrid system is greater than that of the single system.
- Providing electricity via fuel cells from hybrid systems of hydrogen production to supply houses.
- Providing hydrogen for vehicles with the low cost of 9.28 USD/kg.
- The production of 239 Kg/h has been reached, with an efficiency of around 61%.
5. Economic Assessment of Green Hydrogen Production
- The hydrogen cost produced by the wind/H2 system coupled with the PEM varies from 5 to 9.37 USD/kg.
- For the AWE coupled with the wind/H2 system, the hydrogen production cost is around 7.47 to 7.6 USD/kg.
- Using the SOE connected with the wind/H2 system, the hydrogen production cost varies from 6 to 9.2 USD/kg.
- When using the HTSE technology, the hydrogen production cost is around 3.23 USD/kg and around 2.50 USD/kg if using steam methane-reforming technology.
6. Conclusions and Perspectives
- The low-temperature electrolyzers (PEM, AWE, and AEM). These need only an electric DC source for water decomposition.
- The high-temperature electrolyzer (SOE). This needs a heat and power source for water decomposition.
- The most used and adequate electrolysis is the PEM unit.
- The SOE electrolysis is adequate with the CSP/H2 system, which produces the necessary high temperature.
- The PV/H2 and wind/H2 systems are both suitable in remote and arid areas. Minimum maintenance is required and a power cycle is not needed to produce electricity. The concentrated CSP/H2 system needs a power cycle.
- The hydrogen production cost is higher if using wind/H2 rather than PV/H2.
Author Contributions
Funding
Data Availability Statement
Acknowledgments
Conflicts of Interest
References
- Estève, D.; Ganibal, C.; Steinmetz, D.; Vialaron, A. Performance of a photovoltaic electrolysis system. Int. J. Hydrogen Energy 1982, 7, 711–716. [Google Scholar] [CrossRef]
- Ogden, J.M. Cost and performance sensitivity studies for solar photovoltaic/electrolytic hydrogen systems. Sol. Cells 1991, 30, 515–523. [Google Scholar] [CrossRef]
- Ewan, B.; Allen, R. A figure of merit assessment of the routes to hydrogen. Int. J. Hydrogen Energy 2005, 30, 809–819. [Google Scholar] [CrossRef]
- Pilavachi, P.A.; Chatzipanagi, A.I.; Spyropoulou, A.I. Evaluation of hydrogen production methods using the Analytic Hierarchy Process. Int. J. Hydrogen Energy 2009, 34, 5294–5303. [Google Scholar] [CrossRef]
- Pregger, T.; Graf, D.; Krewitt, W.; Sattler, C.; Roeb, M.; Möller, S. Prospects of solar thermal hydrogen production processes. Int. J. Hydrogen Energy 2009, 34, 4256–4267. [Google Scholar] [CrossRef]
- Lemus, R.G.; Duart, J.M.M. Updated hydrogen production costs and parities for conventional and renewable technologies. Int. J. Hydrogen Energy 2010, 35, 3929–3936. [Google Scholar] [CrossRef]
- Lu, Y.; Zhao, L.; Guo, L. Technical and economic evaluation of solar hydrogen production by supercritical water gasification of biomass in China. Int. J. Hydrogen Energy 2011, 36, 14349–14359. [Google Scholar] [CrossRef]
- Gillessen, B.; Heinrichs, H.; Stenzel, P.; Linssen, J. Hybridization strategies of power-to-gas systems and battery storage using renewable energy. Int. J. Hydrogen Energy 2017, 42, 13554–13567. [Google Scholar] [CrossRef]
- Boudries, R. Techno-economic study of hydrogen production using CSP technology. Int. J. Hydrogen Energy 2018, 43, 3406–3417. [Google Scholar] [CrossRef]
- Arellano-Garcia, H.; Ife, M.R.; Sanduk, M.; Sebastia-Saez, D. Hydrogen Production via Load-Matched Coupled Solar-Proton Exchange Membrane Electrolysis Using Aqueous Methanol. Chem. Eng. Technol. 2019, 42, 2340–2347. [Google Scholar] [CrossRef]
- Kikuchi, Y.; Ichikawa, T.; Sugiyama, M.; Koyama, M. Battery-assisted low-cost hydrogen production from solar energy: Rational target setting for future technology systems. Int. J. Hydrogen Energy 2019, 44, 1451–1465. [Google Scholar] [CrossRef]
- Schnuelle, C.; Wassermann, T.; Fuhrlaender, D.; Zondervan, E. Dynamic hydrogen production from PV & wind direct electricity supply–Modeling and techno-economic assessment. Int. J. Hydrogen Energy 2020, 45, 29938–29952. [Google Scholar] [CrossRef]
- Koleva, M.; Guerra, O.J.; Eichman, J.; Hodge, B.-M.; Kurtz, J. Optimal design of solar-driven electrolytic hydrogen production systems within electricity markets. J. Power Sources 2021, 483, 229183. [Google Scholar] [CrossRef]
- Menanteau, P.; Quéméré, M.; Le Duigou, A.; Le Bastard, S. An economic analysis of the production of hydrogen from wind-generated electricity for use in transport applications. Energy Policy 2011, 39, 2957–2965. [Google Scholar] [CrossRef]
- Genç, G.; Çelik, M.; Serdar Genç, M. Cost analysis of wind-electrolyzer-fuel cell system for energy demand in Pnarbaş1-Kayseri. Int. J. Hydrogen Energy 2012, 37, 12158–12166. [Google Scholar] [CrossRef]
- Olateju, B.; Monds, J.; Kumar, A. Large scale hydrogen production from wind energy for the upgrading of bitumen from oil sands. Appl. Energy 2014, 118, 48–56. [Google Scholar] [CrossRef]
- Matzen, M.; Alhajji, M.; Demirel, Y. Chemical storage of wind energy by renewable methanol production: Feasibility analysis using a multi-criteria decision matrix. Energy 2015, 93, 343–353. [Google Scholar] [CrossRef]
- Olateju, B.; Kumar, A.; Secanell, M. A techno-economic assessment of large scale wind-hydrogen production with energy storage in Western Canada. Int. J. Hydrogen Energy 2016, 41, 8755–8776. [Google Scholar] [CrossRef]
- AlRafea, K.; Fowler, M.; Elkamel, A.; Hajimiragha, A. Integration of renewable energy sources into combined cycle power plants through electrolysis generated hydrogen in a new designed energy hub. Int. J. Hydrogen Energy 2016, 41, 16718–16728. [Google Scholar] [CrossRef]
- Herwartz, S.; Pagenkopf, J.; Streuling, C. Sector coupling potential of wind-based hydrogen production and fuel cell train operation in regional rail transport in Berlin and Brandenburg. Int. J. Hydrogen Energy 2021, 46, 29597–29615. [Google Scholar] [CrossRef]
- Mostafaeipour, A.; Khayyami, M.; Sedaghat, A.; Mohammadi, K.; Shamshirband, S.; Sehati, M.-A.; Gorakifard, E. Evaluating the wind energy potential for hydrogen production: A case study. Int. J. Hydrogen Energy 2016, 41, 6200–6210. [Google Scholar] [CrossRef]
- Bouich, A. Study and Characterization of Hybrid Perovskites and Copper-Indium-Gallium Selenide thin films for Tandem Solar Cells. Ph.D. Thesis, Universitat Politécnica de Valencia, Camí de Vera, Spain, 2020. [Google Scholar] [CrossRef]
- Dincer, I.; Zamfirescu, C. Sustainable Hydrogen Production; Elsevier: Amsterdam, The Netherlands, 2016. [Google Scholar]
- Dincer, I.; Muhammad, F. Ezzat, Comprehensive Energy Systems; Elsevier: Amsterdam, The Netherlands, 2018. [Google Scholar]
- Arun, J.; Sasipraba, T.; Gopinath, K.; Priyadharsini, P.; Nachiappan, S.; Nirmala, N.; Dawn, S.; Chi, N.T.L.; Pugazhendhi, A. Influence of biomass and nanoadditives in dark fermentation for enriched bio-hydrogen production: A detailed mechanistic review on pathway and commercialization challenges. Fuel 2022, 327, 125112. [Google Scholar] [CrossRef]
- Ji, M.; Wang, J. Review and comparison of various hydrogen production methods based on costs and life cycle impact assessment indicators. Int. J. Hydrogen Energy 2021, 46, 38612–38635. [Google Scholar] [CrossRef]
- Aydin, M.I.; Dincer, I. An assessment study on various clean hydrogen production methods. Energy 2022, 245, 123090. [Google Scholar] [CrossRef]
- Chi, J.; Yu, H. Water electrolysis based on renewable energy for hydrogen production. Cuihua Xuebao/Chin. J. Catal. 2018, 39, 390–394. [Google Scholar] [CrossRef]
- Lim, T.; Kim, S.K. Non-precious hydrogen evolution reaction catalysts: Stepping forward to practical polymer electrolyte membrane-based zero-gap water electrolyzers. Chem. Eng. J. 2022, 433, 133681. [Google Scholar] [CrossRef]
- Nasser, M.; Megahed, T.F.; Ookawara, S.; Hassan, H. Performance evaluation of PV panels/wind turbines hybrid system for green hydrogen generation and storage: Energy, exergy, economic, and enviroeconomic. Energy Convers. Manag. 2022, 267, 115870. [Google Scholar] [CrossRef]
- Nasser, M.; Megahed, T.F.; Ookawara, S.; Hassan, H. A review of water electrolysis–based systems for hydrogen production using hybrid/solar/wind energy systems. Environ. Sci. Pollut. Res. 2022, 29, 86994–87018. [Google Scholar] [CrossRef]
- Smolinka, T. Water Electrolysis; Fraunhofer Institute for Solar Energy Systems ISE: Freiburg, Germany, 2009; pp. 394–413. [Google Scholar]
- Carmo, M.; Fritz, D.L.; Mergel, J.; Stolten, D. A comprehensive review on PEM water electrolysis. Int. J. Hydrogen Energy 2013, 38, 4901–4934. [Google Scholar] [CrossRef]
- Buttler, A.; Spliethoff, H. Current status of water electrolysis for energy storage, grid balancing and sector coupling via power-to-gas and power-to-liquids: A review. Renew. Sustain. Energy Rev. 2018, 82, 2440–2454. [Google Scholar] [CrossRef]
- Bhandari, R.; Trudewind, C.A.; Zapp, P. Life cycle assessment of hydrogen production via electrolysis—A review. J. Clean. Prod. 2014, 85, 151–163. [Google Scholar] [CrossRef]
- Shin, J.-E. Hydrogen Technology Development and Policy Status by Value Chain in South Korea. Energies 2022, 15, 8983. [Google Scholar] [CrossRef]
- El-Emam, R.S.; Özcan, H. Comprehensive review on the technoeconomic of sustainable large-scale clean hydrogen production. J. Clean Prod. 2019, 220, 593–609. [Google Scholar] [CrossRef]
- Koj, J.C.; Wulf, C.; Schreiber, A.; Zapp, P. Site-Dependent Environmental Impacts of Industrial Hydrogen Production by Alkaline Water Electrolysis. Energies 2017, 10, 860. [Google Scholar] [CrossRef]
- Li, C.; Baek, J.-B. The promise of hydrogen production from alkaline anion exchange membrane electrolyzers. Nano Energy 2021, 87, 106162. [Google Scholar] [CrossRef]
- Zhou, T.; Francois, B. Modeling and control design of hydrogen production process for an active hydrogen/wind hybrid power system. Int. J. Hydrogen Energy 2008, 34, 21–30. [Google Scholar] [CrossRef]
- Hosseini, S.E.; Wahid, M.A. Hydrogen from solar energy, a clean energy carrier from a sustainable source of energy. Int. J. Energy Res. 2019, 44, 4110–4131. [Google Scholar] [CrossRef]
- Laguna-Bercero, M.A. Recent advances in high temperature electrolysis using solid oxide fuel cells: A review. J. Power Sources 2012, 203, 4–16. [Google Scholar] [CrossRef]
- Moçoteguy, P.; Brisse, A. A review and comprehensive analysis of degradation mechanisms of solid oxide electrolysis cells. Int. J. Hydrogen Energy 2013, 38, 15887–15902. [Google Scholar] [CrossRef]
- Mougin, J. Hydrogen production by high-temperature steam electrolysis. In Compendium of Hydrogen Energy Hydrogen Production and Purification; Series in Energy; Woodhead Publishing: Soston, UK, 2015; pp. 225–253. [Google Scholar]
- Hauch, A.; Ebbesen, S.D.; Jensen, S.H.; Mogensen, M. Highly efficient high temperature electrolysis. J. Mater. Chem. 2008, 18, 2331–2340. [Google Scholar] [CrossRef]
- Jia, J.; Seitz, L.C.; Benck, J.D.; Huo, Y.; Chen, Y.; Ng, J.W.D.; Bilir, T.; Harris, J.S.; Jaramillo, T.F. Solar water splitting by photovoltaic-electrolysis with a solar-to-hydrogen efficiency over 30%. Nat. Commun. 2016, 7, 13237. [Google Scholar] [CrossRef] [PubMed]
- Gül, M.; Akyüz, E. Hydrogen Generation from a Small-Scale Solar Photovoltaic Thermal (PV/T) Electrolyzer System: Numerical Model and Experimental Verification. Energies 2020, 13, 2997. [Google Scholar] [CrossRef]
- Salari, A.; Hakkaki-Fard, A.; Jalalidil, A. Hydrogen production performance of a photovoltaic thermal system coupled with a proton exchange membrane electrolysis cell. Int. J. Hydrogen Energy 2022, 47, 4472–4488. [Google Scholar] [CrossRef]
- Amori, K.E.; Salman, S.M.; Kareem, Z.H. Hydrogen Production by Hybrid Photovoltaic Thermal System. J. Eng. Sci. 2017, 20, 50–261. [Google Scholar]
- Nadaleti, W.C.; dos Santos, G.B.; Lourenço, V. The potential and economic viability of hydrogen production from the use of hydroelectric and wind farms surplus energy in Brazil: A national and pioneering analysis. Int. J. Hydrogen Energy 2019, 45, 1373–1384. [Google Scholar] [CrossRef]
- Luo, Z.; Wang, X.; Wen, H.; Pei, A. Hydrogen production from offshore wind power in South China. Int. J. Hydrogen Energy 2022, 47, 24558–24568. [Google Scholar] [CrossRef]
- Gajda, D.; Lutyński, M. Permeability Modeling and Estimation of Hydrogen Loss through Polymer Sealing Liners in Underground Hydrogen Storage. Energies 2022, 15, 2663. [Google Scholar] [CrossRef]
- Ntziachristos, L.; Kouridis, C.; Samaras, Z.; Pattas, K. A wind-power fuel-cell hybrid system study on the non-interconnected Aegean islands grid. Renew. Energy 2005, 30, 1471–1487. [Google Scholar] [CrossRef]
- Ulleberg, Ø.; Nakken, T.; Eté, A. The wind/hydrogen demonstration system at Utsira in Norway: Evaluation of system performance using operational data and updated hydrogen energy system modeling tools. Int. J. Hydrogen Energy 2009, 35, 1841–1852. [Google Scholar] [CrossRef]
- Muyeen, S.; Takahashi, R.; Tamura, J. Electrolyzer switching strategy for hydrogen generation from variable speed wind generator. Electr. Power Syst. Res. 2011, 81, 1171–1179. [Google Scholar] [CrossRef]
- Demirdelen, T.; Ekinci, F.; Mert, B.D.; Karasu, I.; Tümay, M. Green touch for hydrogen production via alkaline electrolysis: The semi-flexible PV panels mounted wind turbine design, production and performance analysis. Int. J. Hydrogen Energy 2020, 45, 10680–10695. [Google Scholar] [CrossRef]
- Yerga, R.M.N.; Alvarez-Galvan, M.C.; Del Valle, F.; De La Mano, J.A.V.; Fierro, J.L.G. Water Splitting on Semiconductor Catalysts under Visible-Light Irradiation. Chemsuschem 2009, 2, 471–485. [Google Scholar] [CrossRef] [PubMed]
- Li, R. Latest progress in hydrogen production from solar water splitting via photocatalysis, photoelectrochemical, and photovoltaic-photoelectrochemical solutions. Chin. J. Catal. 2017, 38, 5–12. [Google Scholar] [CrossRef]
- Abe, R. Recent progress on photocatalytic and photoelectrochemical water splitting under visible light irradiation. J. Photochem. Photobiol. C Photochem. Rev. 2010, 11, 179–209. [Google Scholar] [CrossRef]
- Hunter, B.M.; Gray, H.B.; Müller, A.M. Earth-Abundant Heterogeneous Water Oxidation Catalysts. Chem. Rev. 2016, 116, 14120–14136. [Google Scholar] [CrossRef]
- Boddy, P.J.; Mccawley, F.X.; Wyche, C.; Schlain, D. Oxygen Evolution on Semiconducting TiO2. J. Electrochem. Soc. 1968, 115, 199–1033. [Google Scholar] [CrossRef]
- Fujishima, A.; Honda, K. Electrochemical Photolysis of Water at a Semiconductor Electrode. Nature 1972, 238, 37–38. [Google Scholar] [CrossRef]
- Navarro, R.M.; Alvarez-Galván, M.C.; de la Mano, J.A.V.; Al-Zahrani, S.M.; Fierro, J.L.G. A framework for visible-light water splitting. Energy Environ. Sci. 2010, 3, 1865–1882. [Google Scholar] [CrossRef]
- Sivula, K.; Le Formal, F.; Grätzel, M. Solar Water Splitting: Progress Using Hematite (α-Fe2O3) Photoelectrodes. Chemsuschem 2011, 4, 432–449. [Google Scholar] [CrossRef]
- Kumar, P.; Sharma, V.; Singh, N.; Sharma, D.; Shrivastav, R.; Satsangi, V.R.; Dass, S. Photoelectrochemical splitting of water to produce a power appetizer Hydrogen: A green system for future—(A short review). Orient. J. Chem. 2016, 32, 1473–1483. [Google Scholar] [CrossRef]
- Busby, R.L. Hydrogen and Fuel Cells: A Comprehensive Guide; PennWell: Tulsa, OK, USA, 2005; ISBN 1-59370-043-1. [Google Scholar]
- Song, H.; Luo, S.; Huang, H.; Deng, B.; Ye, J. Solar-Driven Hydrogen Production: Recent Advances, Challenges, and Future Perspectives. ACS Energy Lett. 2022, 7, 1043–1065. [Google Scholar] [CrossRef]
- Agyekum, E.B.; Nutakor, C.; Agwa, A.M.; Kamel, S. A Critical Review of Renewable Hydrogen Production Methods: Factors Affecting Their Scale-Up and Its Role in Future Energy Generation. Membranes 2022, 12, 173. [Google Scholar] [CrossRef] [PubMed]
- Ourya, I.; Abderafi, S. Technology comparison for green hydrogen production. IOP Conf. Ser. Earth Environ. Sci. 2022, 1008, 012007. [Google Scholar] [CrossRef]
- Ozcan, H.; El-Emam, R.S.; Horri, B.A. Thermochemical looping technologies for clean hydrogen production –Current status and recent advances. J. Clean. Prod. 2023, 382, 135295. [Google Scholar] [CrossRef]
- Li, X.; Sun, X.; Song, Q.; Yang, Z.; Wang, H.; Duan, Y. A critical review on integrated system design of solar thermochemical water-splitting cycle for hydrogen production. Int. J. Hydrogen Energy 2022, 47, 33619–33642. [Google Scholar] [CrossRef]
- Mao, Y.; Gao, Y.; Dong, W.; Wu, H.; Song, Z.; Zhao, X.; Sun, J.; Wang, W. Hydrogen production via a two-step water splitting thermochemical cycle based on metal oxide—A review. Appl. Energy 2020, 267, 114860. [Google Scholar] [CrossRef]
- Baykara, S.Z. Hydrogen production by direct solar thermal decomposition of water, possibilities for improvement of process efficiency. Int. J. Hydrogen Energy 2004, 29, 1451–1458. [Google Scholar] [CrossRef]
- Ohya, H.; Yatabe, M.; Aihara, M.; Negishi, Y.; Takeuchi, T. Feasibility of hydrogen production above 2500 K by direct thermal decomposition reaction in membrane reactor using solar energy. Int. J. Hydrogen Energy 2002, 27, 369–376. [Google Scholar] [CrossRef]
- Graves, C.; Ebbesen, S.D.; Mogensen, M. Co-electrolysis of CO2 and H2O in solid oxide cells: Performance and durability. Solid State Ionics 2011, 192, 398–403. [Google Scholar] [CrossRef]
- Chadegani, E.A.; Sharifishourabi, M.; Hajiarab, F. Comprehensive assessment of a multi-generation system integrated with a desalination system: Modeling and analysing. Energy Convers. Manag. 2018, 174, 20–32. [Google Scholar] [CrossRef]
- Joshi, A.S.; Dincer, I.; Reddy, B.V. Solar hydrogen production: A comparative performance assessment. Int. J. Hydrogen Energy 2011, 36, 11246–11257. [Google Scholar] [CrossRef]
- Bilgen, E. Solar hydrogen from photovoltaic-electrolyzer systems. Energy Convers. Manag. 2012, 42, 1047–1057. [Google Scholar] [CrossRef]
- Bicer, Y.; Dincer, I. Experimental investigation of a PV-Coupled photoelectrochemical hydrogen production system. Int. J. Hydrogen Energy 2016, 42, 2512–2521. [Google Scholar] [CrossRef]
- Ismail, T.M.; Ramzy, K.; Elnaghi, B.E.; Abelwhab, M.; El-Salam, M.A. Using MATLAB to model and simulate a photovoltaic system to produce hydrogen. Energy Convers. Manag. 2019, 185, 101–129. [Google Scholar] [CrossRef]
- Ganeshan, I.S.; Manikandan, V.; Sundhar, V.R.; Sajiv, R.; Shanthi, C.; Kottayil, S.K.; Ramachandran, T. Regulated hydrogen production using solar powered electrolyser. Int. J. Hydrogen Energy 2016, 41, 10322–10326. [Google Scholar] [CrossRef]
- Gambou, F.; Guilbert, D.; Zasadzinski, M.; Rafaralahy, H. A Comprehensive Survey of Alkaline Electrolyzer Modeling: Electrical Domain and Specific Electrolyte Conductivity. Energies 2022, 15, 3452. [Google Scholar] [CrossRef]
- Gibson, T.L.; Kelly, N.A. Optimization of solar powered hydrogen production using photovoltaic electrolysis devices. Int. J. Hydrogen Energy 2008, 33, 5931–5940. [Google Scholar] [CrossRef]
- Gibson, T.L.; Kelly, N.A. Predicting efficiency of solar powered hydrogen generation using photovoltaic-electrolysis devices. Int. J. Hydrogen Energy 2010, 35, 900–911. [Google Scholar] [CrossRef]
- Şevik, S. Techno-economic evaluation of a grid-connected PV-trigeneration-hydrogen production hybrid system on a university campus. Int. J. Hydrogen Energy 2022, 47, 23935–23956. [Google Scholar] [CrossRef]
- Valdés, R.; Rodríguez, L.; Lucio, J. Procedure for optimal design of hydrogen production plants with reserve storage and a stand-alone photovoltaic power system. Int. J. Hydrogen Energy 2012, 37, 4018–4025. [Google Scholar] [CrossRef]
- Hassan, A.H.; Liao, Z.; Wang, K.; Abdelsamie, M.M.; Xu, C.; Wang, Y. Exergy and Exergoeconomic Analysis for the Proton Exchange Membrane Water Electrolysis under Various Operating Conditions and Design Parameters. Energies 2022, 15, 8247. [Google Scholar] [CrossRef]
- Lagorse, J.; Simões, M.G.; Miraoui, A.; Costerg, P. Energy cost analysis of a solar-hydrogen hybrid energy system for stand-alone applications. Int. J. Hydrogen Energy 2008, 33, 2871–2879. [Google Scholar] [CrossRef]
- Ferrari, M.; Rivarolo, M.; Massardo, A. Hydrogen production system from photovoltaic panels: Experimental characterization and size optimization. Energy Convers. Manag. 2016, 116, 194–202. [Google Scholar] [CrossRef]
- Shaner, M.R.; Atwater, H.A.; Lewis, N.S.; McFarland, E.W. A comparative technoeconomic analysis of renewable hydrogen production using solar energy. Energy Environ. Sci. 2016, 9, 2354–2371. [Google Scholar] [CrossRef]
- Matute, G.; Yusta, J.; Beyza, J.; Monteiro, C. Optimal dispatch model for PV-electrolysis plants in self-consumption regime to produce green hydrogen: A Spanish case study. Int. J. Hydrogen Energy 2022, 47, 25202–25213. [Google Scholar] [CrossRef]
- Privitera, S.; Muller, M.; Zwaygardt, W.; Carmo, M.; Milazzo, R.; Zani, P.; Leonardi, M.; Maita, F.; Canino, A.; Foti, M.; et al. Highly efficient solar hydrogen production through the use of bifacial photovoltaics and membrane electrolysis. J. Power Sources 2020, 473, 228619. [Google Scholar] [CrossRef]
- Muhammad-Bashir, S.; Al-Oufi, M.; Al-Hakami, M.; Nadeem, M.; Mudiyanselage, K.; Idriss, H. Comparison between the performance of high concentrated and non-concentrated PV-cells for hydrogen production using PEM water electrolyzers. Sol. Energy 2020, 205, 461–464. [Google Scholar] [CrossRef]
- Gutiérrez-Martín, F.; Amodio, L.; Pagano, M. Hydrogen production by water electrolysis and off-grid solar PV. Int. J. Hydrogen Energy 2020, 46, 29038–29048. [Google Scholar] [CrossRef]
- Puranen, P.; Kosonen, A.; Ahola, J. Technical feasibility evaluation of a solar PV based off-grid domestic energy system with battery and hydrogen energy storage in northern climates. Sol. Energy 2020, 213, 246–259. [Google Scholar] [CrossRef]
- Concha, D.; Renaudineau, H.; Hernández, M.S.; Llor, A.M.; Kouro, S. Evaluation of DCX converters for off-grid photovoltaic-based green hydrogen production. Int. J. Hydrogen Energy 2021, 46, 19861–19870. [Google Scholar] [CrossRef]
- Li, G.; Li, J.; Yang, R.; Chen, X. Performance analysis of a hybrid hydrogen production system in the integrations of PV/T power generation electrolytic water and photothermal cooperative reaction. Appl. Energy 2022, 323, 119625. [Google Scholar] [CrossRef]
- Gado, M.; Megahed, T.; Ookawara, S.; Nada, S.; Hassan, H. Performance assessment of photovoltaic/thermal (PVT) hybrid adsorption-vapor compression refrigeration system. J. Energy Syst. 2022, 6, 209–220. [Google Scholar] [CrossRef]
- Touili, S.; Merrouni, A.A.; El Hassouani, Y.; Amrani, A.-I.; Rachidi, S. Analysis of the yield and production cost of large-scale electrolytic hydrogen from different solar technologies and under several Moroccan climate zones. Int. J. Hydrogen Energy 2020, 45, 26785–26799. [Google Scholar] [CrossRef]
- Hora, C.; Dan, F.C.; Rancov, N.; Badea, G.E.; Secui, C. Main Trends and Research Directions in Hydrogen Generation Using Low Temperature Electrolysis: A Systematic Literature Review. Energies 2022, 15, 6076. [Google Scholar] [CrossRef]
- Chen, X.; Liu, Q.; Xu, J.; Chen, Y.; Li, W.; Yuan, Z.; Wan, Z.; Wang, X. Thermodynamic study of a hybrid PEMFC-solar energy multi-generation system combined with SOEC and dual Rankine cycle. Energy Convers. Manag. 2020, 226, 113512. [Google Scholar] [CrossRef]
- Temiz, M.; Dincer, I. Concentrated solar driven thermochemical hydrogen production plant with thermal energy storage and geothermal systems. Energy 2020, 219, 119554. [Google Scholar] [CrossRef]
- Marefati, M.; Mehrpooya, M. Introducing a hybrid photovoltaic solar, proton exchange membrane fuel cell and thermoelectric device system. Sustain. Energy Technol. Assess. 2019, 36, 100550. [Google Scholar] [CrossRef]
- Ouali, H.A.L.; Moussaoui, M.A.; Mezrhab, A. Hydrogen Production from Two Commercial Dish/Stirling Systems Compared to the Photovoltaic System-Case Study: Eastern Morocco. Appl. Sol. Energy 2020, 56, 466–476. [Google Scholar] [CrossRef]
- Xiao, P.; Hu, W.; Xu, X.; Liu, W.; Huang, Q.; Chen, Z. Optimal operation of a wind-electrolytic hydrogen storage system in the electricity/hydrogen markets. Int. J. Hydrogen Energy 2020, 45, 24412–24423. [Google Scholar] [CrossRef]
- Awaleh, M.O.; Adan, A.-B.; Dabar, O.A.; Jalludin, M.; Ahmed, M.M.; Guirreh, I.A. Economic Feasibility of Green Hydrogen Production by Water Electrolysis Using Wind and Geothermal Energy Resources in Asal-Ghoubbet Rift (Republic of Djibouti): A Comparative Evaluation. Energies 2022, 15, 138. [Google Scholar] [CrossRef]
- Liu, J.; Abbas, Q.; Alharthi, M.; Mohsin, M.; Rasul, F.; Iqbal, N. Managerial policy and economic analysis of wind-generated renewable hydrogen for light-duty vehicles: Green solution of energy crises. Environ. Sci. Pollut. Res. 2020, 28, 10642–10653. [Google Scholar] [CrossRef] [PubMed]
- Grüger, F.; Hoch, O.; Hartmann, J.; Robinius, M.; Stolten, D. Optimized electrolyzer operation: Employing forecasts of wind energy availability, hydrogen demand, and electricity prices. Int. J. Hydrogen Energy 2018, 44, 4387–4397. [Google Scholar] [CrossRef]
- Shen, Y.; Li, X.; Wang, N.; Li, L.; Hoseyni, A. Introducing and investigation of a pumped hydro-compressed air storage based on wind turbine and alkaline fuel cell and electrolyzer. Sustain. Energy Technol. Assessments 2021, 47, 101378. [Google Scholar] [CrossRef]
- Sedaghat, A.; Mostafaeipour, A.; Rezaei, M.; Jahangiri, M.; Mehrabi, A. A new semi-empirical wind turbine capacity factor for maximizing annual electricity and hydrogen production. Int. J. Hydrogen Energy 2020, 45, 15888–15903. [Google Scholar] [CrossRef]
- Rezaei, M.; Naghdi-Khozani, N.; Jafari, N. Wind energy utilization for hydrogen production in an underdeveloped country: An economic investigation. Renew. Energy 2019, 147, 1044–1057. [Google Scholar] [CrossRef]
- Almutairi, K.; Dehshiri, S.S.H.; Mostafaeipour, A.; Issakhov, A.; Techato, K. A thorough investigation for development of hydrogen projects from wind energy: A case study. Int. J. Hydrogen Energy 2021, 46, 18795–18815. [Google Scholar] [CrossRef]
- Ayodele, T.; Mosetlhe, T.; Yusuff, A.; Ntombela, M. Optimal design of wind-powered hydrogen refuelling station for some selected cities of South Africa. Int. J. Hydrogen Energy 2021, 46, 24919–24930. [Google Scholar] [CrossRef]
- Genç, M.S.; Çelik, M.; Karasu, I. A review on wind energy and wind–hydrogen production in Turkey: A case study of hydrogen production via electrolysis system supplied by wind energy conversion system in Central Anatolian Turkey. Renew. Sustain. Energy Rev. 2012, 16, 6631–6646. [Google Scholar] [CrossRef]
- Iqbal, W.; Yumei, H.; Abbas, Q.; Hafeez, M.; Mohsin, M.; Fatima, A.; Jamali, M.A.; Jamali, M.; Siyal, A.; Sohail, N. Assessment of Wind Energy Potential for the Production of Renewable Hydrogen in Sindh Province of Pakistan. Processes 2019, 7, 196. [Google Scholar] [CrossRef]
- Douak, M.; Settou, N. Estimation of Hydrogen Production Using Wind Energy in Algeria. Energy Procedia 2015, 74, 981–990. [Google Scholar] [CrossRef]
- Khouya, A. Levelized costs of energy and hydrogen of wind farms and concentrated photovoltaic thermal systems. A case study in Morocco. Int. J. Hydrogen Energy 2020, 45, 31632–31650. [Google Scholar] [CrossRef]
- Rezaei, M.; Khalilpour, K.R.; Mohamed, M.A. Co-production of electricity and hydrogen from wind: A comprehensive scenariobased techno-economic analysis. Int. J. Hydrogen Energy 2021, 46, 18242–18256. [Google Scholar] [CrossRef]
- Li, H.; Cao, X.; Liu, Y.; Shao, Y.; Nan, Z.; Teng, L.; Peng, W.; Bian, J. Safety of hydrogen storage and transportation: An overview on mechanisms, techniques, and challenges. Energy Rep. 2022, 8, 6258–6269. [Google Scholar] [CrossRef]
- Ishaq, H.; Dincer, I. Evaluation of a wind energy-based system for co-generation of hydrogen and methanol production. Int J Hydrog Energy 2020, 45, 15869–15877. [Google Scholar] [CrossRef]
- Babatunde, O.; Munda, J.; Hamam, Y. Hybridized off-grid fuel cell/wind/solar PV /battery for energy generation in a small household: A multi-criteria perspective. Int. J. Hydrogen Energy 2022, 47, 6437–6452. [Google Scholar] [CrossRef]
- Agustín, J.L.B.; Dufo-López, R. Techno-economical optimization of the production of hydrogen from PV-Wind systems connected to the electrical grid. Renew. Energy 2010, 35, 747–758. [Google Scholar] [CrossRef]
- Huang, Q.; Shi, Y.; Wang, Y.; Lu, L.; Cui, Y. Multi-turbine wind-solar hybrid system. Renew. Energy 2014, 76, 401–407. [Google Scholar] [CrossRef]
- Cai, D.; Bamisile, O.; Adebayo, V.; Huang, Q.; Dagbasi, M.; Okonkwo, E.C.; Al-Ansari, T. Integration of wind turbine with heliostat based CSP/CPVT system for hydrogen production and polygeneration: A thermodynamic comparison. Int. J. Hydrogen Energy 2020, 47, 3316–3345. [Google Scholar] [CrossRef]
- Huang, P.-H.; Kuo, J.-K.; Wu, Z.-D. Applying small wind turbines and a photovoltaic system to facilitate electrolysis hydrogen production. Int. J. Hydrogen Energy 2016, 41, 8514–8524. [Google Scholar] [CrossRef]
- Sezer, N.; Biçer, Y.; Koç, M. Design and analysis of an integrated concentrated solar and wind energy system with storage. Int. J. Energy Res. 2019, 43, 3263–3283. [Google Scholar] [CrossRef]
- Zhang, Y.; Sun, H.; Guo, Y. Integration Design and Operation Strategy of Multi-Energy Hybrid System Including Renewable Energies, Batteries and Hydrogen. Energies 2020, 13, 5463. [Google Scholar] [CrossRef]
- IRENA. Geopolitics of the Energy Transformation: The Hydrogen Factor; International Renewable Energy Agency: Abu Dhabi, United Arab Emirates, 2022; ISBN 978-92-9260-370-0. [Google Scholar]
- IRENA. Global Hydrogen Trade to Meet the 1.5 °C Climate Goal: Part I–Trade Outlook for 2050 and Way Forward; International Renewable Energy Agency: Abu Dhabi, United Arab Emirates, 2022. [Google Scholar]























| Electrolysis Technology | High-Temperature Electrolysis | Alkaline Electrolysis (AWE and AEM) | Membrane Electrolysis |
|---|---|---|---|
| Anode Reaction Oxygen Evolution Reaction (OER) | |||
| Cathode Reaction Hydrogen Evolution Reaction (HER) | |||
| Charge Carrier | |||
| Operating Temperature Range | 700–1000 °C | 40–90 °C | 20–100 °C |
| Electrolyzers | HTSE | PEM | AWE | AEM | SOE |
|---|---|---|---|---|---|
| Advantages |
|
|
|
|
|
| Disadvantages |
|
|
|
|
|
| Current Density (1 A/cm2) | HTSE | PEM | Alkaline |
|---|---|---|---|
| Efficiencies | 96% | 68% | 62% |
| Hydrogen production of 0.5 (Nm3/h/cm2) | 1 V | 1.5 V | 2 V |
| Power consumption (W) | 0.5 W | 0.75 W | 1 W |
| H2 Production Methods | Advantages | Disadvantages | Ref. |
|---|---|---|---|
| PV-Electrolysis system |
|
| [4,33,45,46] |
| Hybrid PV/T-Electrolysis system |
|
| [5,29,30,31,32,33,47,48,49] |
| Wind-Electrolysis system |
|
| [4,50,51,52,53,54,55,56] |
| PEM Electrolysis/Photocatalysis (PC) |
|
| [57,58,59,60,61,62,67] |
| Bio-Photolysis/Photochemical |
|
| [1,63,68] |
| Thermolysis system |
|
| [64,69,70] |
| Thermochemical system |
|
| [65,71,72] |
| Steam electrolysis |
|
| [66,72] |
| Hydrogen Production Cost (USD/Kg) | Electricity Cost (USD/kwh) | City/Country Names | Ref. |
|---|---|---|---|
| 13.28–11.52 | NA | Kuwait | [110] |
| 2.118–2.261 | 0.063–0.079 | Afghanistan | [111] |
| 1.375–1.59 | 0.0325–0.0755 | Lutak City, Iran | [111] |
| 2.1008–3.5602 | 0.068–0.115 | Yazd City, Iran, | [112] |
| 6.34–8.97 | NA | South Africa | [113] |
| 3.1 | NA | Turkey | [114] |
| 4.02 | NA | Pakistan | [115] |
| 1.214 | NA | Adrar city, Algeria | [116] |
| 2.36 to 2.66 | NA | Morocco | [117] |
| Solar/Wind Hydrogen Production Systems | Performances and Specifications | H2 Production Cost (USD/kg) and Generated Electricity Cost (USD/kwh) | Ref. |
|---|---|---|---|
| PV/H2 |
|
| [77,78,79,80,81,82,83,84,85,86,87,88,89,90,91,92,93,94,95,96,97,98] |
| CSP/H2 |
|
| [98,99,100,101] |
| Wind/H2 |
|
| [102,103,104,105,106,107,108,109,110,111,112,113,114,115,116] |
| Hybrid solar–wind/H2 |
|
| [112,113,114,115,116,117,118,119,120] |
Disclaimer/Publisher’s Note: The statements, opinions and data contained in all publications are solely those of the individual author(s) and contributor(s) and not of MDPI and/or the editor(s). MDPI and/or the editor(s) disclaim responsibility for any injury to people or property resulting from any ideas, methods, instructions or products referred to in the content. |
© 2023 by the authors. Licensee MDPI, Basel, Switzerland. This article is an open access article distributed under the terms and conditions of the Creative Commons Attribution (CC BY) license (https://creativecommons.org/licenses/by/4.0/).
Share and Cite
Benghanem, M.; Mellit, A.; Almohamadi, H.; Haddad, S.; Chettibi, N.; Alanazi, A.M.; Dasalla, D.; Alzahrani, A. Hydrogen Production Methods Based on Solar and Wind Energy: A Review. Energies 2023, 16, 757. https://doi.org/10.3390/en16020757
Benghanem M, Mellit A, Almohamadi H, Haddad S, Chettibi N, Alanazi AM, Dasalla D, Alzahrani A. Hydrogen Production Methods Based on Solar and Wind Energy: A Review. Energies. 2023; 16(2):757. https://doi.org/10.3390/en16020757
Chicago/Turabian StyleBenghanem, Mohamed, Adel Mellit, Hamad Almohamadi, Sofiane Haddad, Nedjwa Chettibi, Abdulaziz M. Alanazi, Drigos Dasalla, and Ahmed Alzahrani. 2023. "Hydrogen Production Methods Based on Solar and Wind Energy: A Review" Energies 16, no. 2: 757. https://doi.org/10.3390/en16020757
APA StyleBenghanem, M., Mellit, A., Almohamadi, H., Haddad, S., Chettibi, N., Alanazi, A. M., Dasalla, D., & Alzahrani, A. (2023). Hydrogen Production Methods Based on Solar and Wind Energy: A Review. Energies, 16(2), 757. https://doi.org/10.3390/en16020757

