Abstract
Despite being a limited and scarce resource, the necessity and exploitation of fossil fuels are unstoppable in serving human demands. In order to supply energy demand without causing environmental damage, it is crucial to utilize a variety of renewable feedstock resources. Biochar, made up mostly of carbon, oxygen, and hydrogen, is the product of the thermochemical processes of pyrolysis, hydrothermal carbonization, torrefaction, and hydrothermal liquefaction. Biochar, once activated, has the potential to act as a catalyst in a variety of energy generation processes, including transesterification and fermentation. Transesterification is the process that is used to produce biodiesel from a variety of oils, both edible and non-edible, as well as animal fats in the presence of either a homogeneous or a heterogeneous catalyst. When selecting a catalyst, the amount of free fatty acid (FFA) content in the oil is considered. Homogeneous catalysts are superior to heterogeneous catalysts because they are unaffected by the concentration of free fatty acids in the oil. Homogeneous catalysts are extremely hazardous, as they are poisonous, combustible, and corrosive. In addition, the production of soaps as a byproduct and a large volume of wastewater from the use of homogeneous catalysts necessitates additional pretreatment procedures and costs for adequate disposal. This article examines the biochar-based fuel-generation catalyst in detail. At first, a wide variety of thermochemical methods were provided for manufacturing biochar and its production. Biochar’s chemical nature was analyzed, and the case for using it as a catalyst in the production of biofuels was also scrutinized. An explanation of how the biochar catalyst can improve fuel synthesis is provided for readers. Biodiesel’s transesterification and esterification processes, biomass hydrolysis, and biohydrogen generation with the help of a biochar catalyst are all reviewed in detail.
1. Introduction
There is a growing need for fuels for use in vehicles and other purposes in both urban and rural settings. However, increasing crude oil prices and shrinking fossil fuel reserves have serious consequences for the world. This has encouraged scientists to consider renewable energy as a replacement for fossil fuels to accommodate expanding human requirements. Thus far, renewable energy has contributed to the production of 4.7% of liquid transport fuel. On this list, producing biodiesel, bio-oil, and biogas are prioritized [1,2]
The IEA predicts that by 2023, worldwide production of biofuels would have increased to more than 2.7 million barrels of oil per day or by almost 16%. Due to the rising demand for transportation fuel, Asia is the fastest-growing market for biofuels worldwide. The transportation industry around the world is one of the largest consumers of biofuels. Four major regions, namely North America, Asia, Europe, and Latin America, as reported by the IEA, together account for roughly 90% of global biofuel use. Although Asian demand will increase in the early 2020s, numerous countries are already working to improve their energy balance by increasing the amount of biodiesel they use.
To reduce greenhouse gas emissions, especially carbon dioxide (CO2) emissions, liquid biofuels can be used as a viable alternative to petroleum-derived fuels in the transportation sector [2,3]. The increasing energy needs of a growing global population puts a significant strain on the planet’s limited renewable energy resources. Sustainable growth and limiting global warming, as agreed in the Paris Agreement, become muddled when fossil fuels are exploited at such a rapid rate. Since the early 2000s, biodiesel has become increasingly important as a solution to the environmental problems caused by exhausts from conventional diesel fuel. Due to its low production cost, biodegradability, and renewable nature as well as its versatility in terms of feedstock and catalysts, biodiesel is a promising alternative fuel to conventional diesel [4].
Although the idea of producing and utilizing biofuels has been discussed for quite some time, it is less efficient to do so since cutting-edge technology is not included in simple steps. Several chemical processes, including fermentation, transesterification, gasification, and fast and slow pyrolysis, help transform biomass into high-temperature fuel vapors through incomplete oxidation (>800 °C) in a common step in the gasification process. Using air or steam as its primary fuel, carbon monoxide, hydrogen, carbon dioxide, and a few other light hydrocarbons are the byproducts. Torrefaction is the processing of using biomass by heating it to a temperature of 200 °C to 300 °C in an oxygen-free atmosphere [5,6]. Catalysts are crucial for increasing the efficiency of various chemical processes by speeding up the rate of reaction, hence enhancing the quality and yield of the product. However, catalytic activity is only of value in chemical reactions that are thermodynamically viable. When a reversible reaction takes place, the catalyst serves the same purpose in both directions [7]. Many different types of catalysts, including acids, bases, and enzymes, are used by scientists from all kinds of fields to produce biofuel. In addition to a number of acid/base catalysts, biodiesel was made from both homogenous and heterogeneous sources, and in terms of conversion efficiency and simplicity of separation, heterogeneous catalysts excel over homogeneous ones. Therefore, the chemical reaction occurs on their surface [8]. Lipase enzyme is widely used as an enzyme-based catalyst for the lipid-to-biodiesel conversion; lipase enzymes derived from various bacteria are immobilized to maintain enzyme stability and maximize output [9]. Biodiesel production catalysts based on biochar in recent times have gained much attention. Hydrogen-based energy solutions are one alternative energy option due to their low emissions and high efficiency. In particular, if it is produced from renewable sources, hydrogen gas (H2) is an extremely practical energy source. As biodiesel production has recently come under increased scrutiny, glycerol is predicted to be a key byproduct produced in vast quantities over the world [10]. Yusuf et al. researched on the different zero- or low-carbon H2 generation options available. Green H2 is a superior option to H2 produced from fossil fuels. Several desirable features of blue H2 are present. The costs associated with carbon capture, utilization, and storage (CCUS) technology and blue H2 (which is not carbon-free) are high. However, the present CCUS technology is limited in its ability to hold and absorb anything from 80% to 95% of CO2 [11].
The term “biochar” refers largely to a carbon-based fuel made through thermochemical processes. Biochar is rich in carbon but is not graphitizable because of the way its aromatic carbon rings are arranged. Biochar is incompatible with the production of graphitic carbon even at 2700 °C. Despite sharing graphite’s high carbon content, its structure is distinct due to the atoms of carbon being arranged in a two-dimensional, parallel stack [12,13]. It can be used as an electrode, supercapacitor, soil amendment, catalyst, etc., and this depends on the features it has obtained from its biomass source and the varied preparation circumstances. Surface area, surface functional groups, and matrix nature must all be taken into account when using biochar as a catalyst [14]. However, depending on the (a) biomass type, (b) carbonization method, and (c) activation procedures used, biochar directly following synthesis processes has poor physicochemical properties. Activated biochar is a potential catalyst having a large surface area, high porosity, and the capability to sustain a variety of surface functional groups [15,16]. Studies have been conducted on the activation, production, and use of biochar in this setting. There is an immediate need for a lengthy analysis of biochar’s potential as a catalyst in biodiesel production. Catalysts based on biochar are advantageous because they have functional groups on their surface that facilitate the adsorption of metal precursors and inorganic groups such as K and Fe that can be employed in tar cracking. Therefore, biochar-based catalysts are being prioritized. Increased biodiesel production can be achieved in addition to the benefits of simple catalyst synthesis, low cost, convenient disposal, and reusable properties. This article aims to bring attention to the value of biochar as a catalyst in biofuel production. An in-depth analysis of the processes utilized to create biochar from various biomass sources is part of the study. In addition, we investigated the use of biochar as a biomass pyrolysis catalyst, biodiesel, and biohydrogen production by exploring the existing literature [17].
2. Methods of Biochar Production
The growing interest in converting biomass into biochar for use in a variety of applications has led to a rise in the rate at which this conversion is taking place. Thermochemical conversion is a process that is frequently used in the synthesis of biochar. Pyrolysis, gasification, torrefaction, and hydrothermal carbonization are the four methods that comprise the thermochemical conversion techniques. Pyrolysis is the term used to describe the process by which organic substances are broken down by the use of heat in an atmosphere free of oxygen at temperatures ranging from 250 to 900 °C [18]. Gasification is a thermochemical process that decomposes carbonaceous material into syngas, which contains CO, CO2, CH4, H2, and traces of hydrocarbons. Gasification agents include oxygen, air, steam, and high temperature. Torrefaction is gaining popularity as a method for creating biochar. Since it uses a modest heating rate, it is called mild pyrolysis. At a temperature of 300 °C, several different decomposition processes are used to remove the oxygen, moisture, and carbon dioxide from the biomass. The method of hydrothermal carbonization (HTC) utilizes heat to change the structure of wet biomass feedstocks into hydrochar. HTC is carried out in a reactor at temperatures between 180 to 250 °C. The biomass type, manufacturing technique, and process conditions (heating rate, temperature, residence duration, etc.) must be optimal to maximize biochar yield. These parameters are significant because they may change biochar’s physical and chemical states during formation. Since biomass weight loss occurs during biochar production, its shape depends on process parameters. Water loss at 100 °C is followed by cellulose, hemicellulose, and lignin degradation above 220 °C. Burning carbonaceous residues reduces weight [19,20]. The % of biochar produced by different thermochemical processes varies; pyrolysis and HTC biochar were compared in this study. Biochar formation is very sensitive to temperature, pressure, and biomass composition [21]. Various methods of producing a biochar-based catalyst are given in Figure 1. The production of biochar is primarily accomplished through the pyrolysis processes, gasification, hydrothermal carbonization, liquefaction, and torrefaction. Torrefaction is a mild pretreatment that takes place between 200 °C and 300 °C, just before pyrolysis or gasification. The process of heating biomass in the absence of oxygen is known as pyrolysis, and temperatures above 300 °C are usually used for the purpose of producing biochar. To generate carbon from biomass pyrolysis, an ancient process requires a temperature between 300 °C and 800 °C and yields biochar at a rate of 35–50% as a byproduct of this process. However, it has drawbacks include inefficient use of energy and lengthy processing times [22].
Figure 1.
Methods of producing biochar-based catalysts [22].
In Table 1, different biomasses were used to produce biochar catalysts, and biomass went through the initial process of pyrolysis and carbonization methods following treatment methods to produce solid acid as well as solid alkali catalysts.
Table 1.
Producing biochar and biochar-based catalysts through different methods and feedstocks.
2.1. Pyrolysis
Pyrolysis is a thermochemical process that converts various types of biomass into biochar or biocrude by subjecting the biomass to high temperatures and pressures. It is one of the oldest ways to process biomass, and it involves burning compounds at high temperatures in a closed reactor having little or no oxygen. The temperature is between 350 and 650 °C, and biochar, bio-oil, and biogas (syngas) are the primary byproducts. Slow, fast, and flash pyrolysis are all different types of pyrolysis depending on variables such as temperature, particle size, residence period, and heating rate [29]. Figure 2 shows how different types of biomass can be used to make biochar and bio-oil by pyrolyzing and gasifying them with or without oxygen. Slow pyrolysis is better for making a great quantity of biochar because the temperature rises slowly, and the biomass breaks down slowly, and this gives biochar more time to form than bio-oil or syngas [30]. The process of biomass pyrolysis can be broken down into three simple steps. The first process involves heating at temperatures of 40 °C to 200 °C or even higher and is used to accomplish the drying process. Then, the remaining biomass is used to make primary biochar, and generally, 500–800 °C is considered as the optimum range for pyrolysis temperature in the endeavor of producing biochar. In the last step, primary char slowly breaks down into secondary char, which is made of a great deal of carbon. The temperature at which biochar is made also affects its properties, such as its surface area and surface functional groups [31]. The time required for the thermal decomposition of low-energy biomass bio-oil is the primary byproduct of the rapid pyrolysis process, which takes place between 400 °C and 600 °C. Regardless, pyrolysis is a cheap method that produces low greenhouse gases. However, there are technical considerations that have rendered high-quality bio-oil production unlikely using slow pyrolysis. A considerable amount of time spent can slow down the cracking process of the primary product, which can have detrimental impacts on bio-oil output and quality. Energy expenditure increases due to prolonged stay and poor heat transmission [32,33].
Figure 2.
The pyrolysis of various biomass resources, in the presence and absence of oxygen, produces biochar and bio-oil [36].
Fast pyrolysis is limited by similar technological constraints as follows:
- Low resistance to heat and corrosion as well as a loss of solids in the oil;
- Char catalysis causes a gradual increase in viscosity;
- The oil absorbs the char’s dissolved alkali and generates pyrolytic water.
The aliphatic alkyl and ester groups found in organic molecules break apart when subjected to high temperatures, and this results in an increase in the surface area and porosity of biochar as well as the elimination of the substances that block pores [34]. The biochar that is made is stable and repels water, but biochar that is made at a low pyrolysis temperature attracts water. On the other hand, when the temperature goes up, the chemical bonds change, adding new functional groups such as carboxyl, lactone, phenol, pyridine, etc., to the surface. These surface functional groups are able to donate or accept electrons. If the temperature of pyrolysis is low, the biochar that is made looks like graphene and has fewer functional groups on its surface [35]. The production of high-quality bio-oil from algae is accomplished through a process called fast pyrolysis. Scenedesmus species was pyrolyzed rapidly at 500 °C with a vapor residence time of two seconds, and the result was the production of 55% bio-oil. Chlorella vulgaris was also pyrolyzed quickly at 500 °C, and 53% bio-oil was formed [36].
2.2. Hydrothermal Carbonization
Thermochemical conversion is achieved through a process known as hydrothermal carbonization (HTC), which results in charred biomass also known as hydrochar. Wastes from municipal, forest, crop residue, biomass seeds, human and animal wastes, etc., are all used in the process [37,38]. Hydrochar and biochar have some similarities, but they are made in different thermochemical ways. Hydrochar, which is made from HTC, is a two-phase mixture of solids and liquids in a slurry. It is different from biochar in both its physical and chemical properties. Bergius found this method in 1913. It mimics the natural process of turning cellulose into materials that are similar to coal. It is called “artificial coalification”, and it was later found again and called HTC, subcritical water treatment, moist torrefaction, etc. [39,40]. An example of a hydrothermal carbonization reactor used to transform biomass into biochar is shown in Figure 3.
Figure 3.
An example of a hydrothermal carbonization reactor used to transform biomass into biochar [43].
Hydrothermal carbonization often occurs between 150 °C and 350 °C and 20.25 MPa, which are both close to the critical point. The reaction medium is water, which is either subcritical or supercritical, and it does not make any dangerous chemicals or byproducts. When biomass is used, the water retains some minerals that have not been burned. For example, the salts of ammonium, phosphorus, and potassium in the water can be used as fertilizers. The extent to which a given type of biomass can be converted into biochar depends on its unique properties and potential. The distinct qualities of various biochars are determined by the types of feedstock biomass and the processing procedures used to produce them [41,42]. Because the composition of biomass is so complicated, scientists still do not fully understand how biomolecules break down. It is said that some of the reactions include hydrolysis, dehydration, decarboxylation, aromatization, and recondensation, which happen when biomass breaks down during HTC. Even though char can be made in a variety of ways, its composition, yield, and physical and chemical characteristics vary depending on how it is made and what kind of biomass is used (Table 1). Hydrochar can be used to: (i) improve the soil, (ii) make an adsorbent, (iii) make activated charcoal, (iv) store hydrogen, (v) store energy in supercapacitors, (vi) make solid fuel, and (vii) treat wastewater [43].
2.3. Torrefaction
The aim of the thermochemical process known as torrefaction is to reduce the biomass’s water and volatile contents, hence enhancing the fuel’s energy density and hydrophobic behavior, eliminating biological activity, and increasing ease of grindability, compositional homogeneity, and so on. Torrefaction is often referred to as “mild pyrolysis” because of its similarities to pyrolysis in that it occurs in an inert or reducing environment (i.e., an atmosphere free of oxygen) but at temperatures between 200 and 350 degrees Celsius. In most cases, normal air pressure serves as the working pressure. There is a drop in the H and O contents and a rise in the C contents in the remaining torrefied residue because of the degradation of the lignocellulosic compounds (hemicellulose, cellulose, and lignin) that takes place during torrefaction. Hemicellulose is the most degraded lignocellulosic component during torrefaction [44,45].
2.4. Hydrothermal Liquefaction
Hydrothermal liquefaction (HTL) is a thermochemical conversion method that is used to turn wet microalgal biomass into bio-crude or bio-oil. It works in a state that is close to being supercritical. Even though HTL is an expensive process on its own, it makes it possible to process all of the algal biomass into a single product without having to dewater it, which reduces other problems that can happen after processing. The bio-oil can then be put through a refinery to make jet fuel and other biofuels. Pyrolysis is similar to high-temperature–low-pressure (HTL). It is a high-temperature (between 400 and 600 °C) process that is completed in an inert atmosphere that converts algal biomass to bio-crude, char, and other gases [46].
3. Biochar Composition
Biochar is the charred part of pyrolyzed biomass that contains a great deal of organic carbon. It has a high amount of oxygen (27–34%) in the form of acid groups such as phenolic and carboxylic. The sulfonic group presence makes the catalyst more active and helps molecules stick to its surface. In order to maximize the atomic efficiency of organic synthesis, the development of innovative single-atom catalysts (SAC) is very desirable [47]. Biochar is a substance made from organic materials that is high in fixed carbon and has many uses because of its stability, porosity, recalcitrance potential, and ability to store CO2 [48]. It has a carbon content of about more than 65% and is formed by the thermal breakdown of biomass in settings with reduced or no oxygen. The charred biomass primarily consists of varying carbon, hydrogen, nitrogen, and sulfur, in addition to oxygen; these percentages differ depending on the type of biomass used. The physicochemical qualities of biochar are determined by the following factors: (i) the type of feedstock or biomass; (ii) the temperature at which pyrolysis occurs; (iii) the amount of time in which the reaction takes place; and (iv) strategies for activating the container in which the reaction takes place [49,50]. A virtually infinite variety of biomass, ranging from detritus left behind by forests to detritus left behind by farms, has been utilized across a wide range of industries as biochar catalysts (Table 2).
Table 2.
Biochar yield from a variety of biomass sources using pyrolysis and hydrothermal carbonization methods.
4. Biochar-Based Catalysts
To produce biochar, a process known as pyrolysis is used to heat the biomass in a carefully regulated environment with little or no oxygen. The pyrolysis process typically requires temperatures between 300 °C and 1000 °C to produce biochar. Biochar made a very large impact on the agricultural sector because of its effectiveness and productivity [64]. Biochar can increase soil organic matter, lower soil acidity, and remove key environmental pollutants from the soil, all of which contribute to better water quality. Using biochar as a heterogeneous catalyst or support is a feasible option for biodiesel synthesis due to its low cost, high surface area, and functional group customization, among other benefits. Biochar has a structure that is chemically inert, thermally and mechanically stable, has a high acid density, is non-toxic, and is good for the environment [65]. Transesterification reactions take place at high temperatures in porous materials such as biochars. Many researchers are interested to study biochar rather than other types of catalysts because of their low cost, versatility, and low environmental impact. Different researcher’s work on the heterogeneous catalyst is shown in Table 3. Recyclable biochar-based catalysts have shown more activity than conventional acid catalysts when it comes to the esterification and transesterification of oils that are not edible. Biochar’s catalytic activity is improved by the absorption of inorganics (K and Fe); additionally, the presence of functional groups on the surface of biochar is beneficial to the synthesis of metal catalysts that are supported by biochar. Degradation of phenolic pollutants requires the rational design of photocatalysts with the adjustable structure to expose active areas [66,67]. The biochar synthesis method is cheap and uncomplicated due to the availability of renewable feedstocks, and the physicochemical characteristics of biochar are amenable to being altered through a variety of activation processes, both of which are positives for biochar-based catalysts. Biochar’s organizational structure, which it acquired from biomass, along with its surface functional groups, presence of inorganic constituents, and a few other basic properties make it an excellent catalyst for a wide variety of catalytic applications. Catalysts derived from biochar are (i) heterogeneous in the sense that they may be separated from other reactant combinations, (ii) stable catalysts capable of both esterification and transesterification, (iii) reusable, (iv) extremely porous, and (v) biodegradable. Due to its low cost, environmental friendliness, simple production procedures, reusability, and biodegradability, biochar is preferable to other commercially available solid-based catalysts [68,69].
Table 3.
Different researchers work on heterogeneous catalysts.
5. Biochar as a Catalyst for Fuel Production
5.1. Transesterification and Esterification
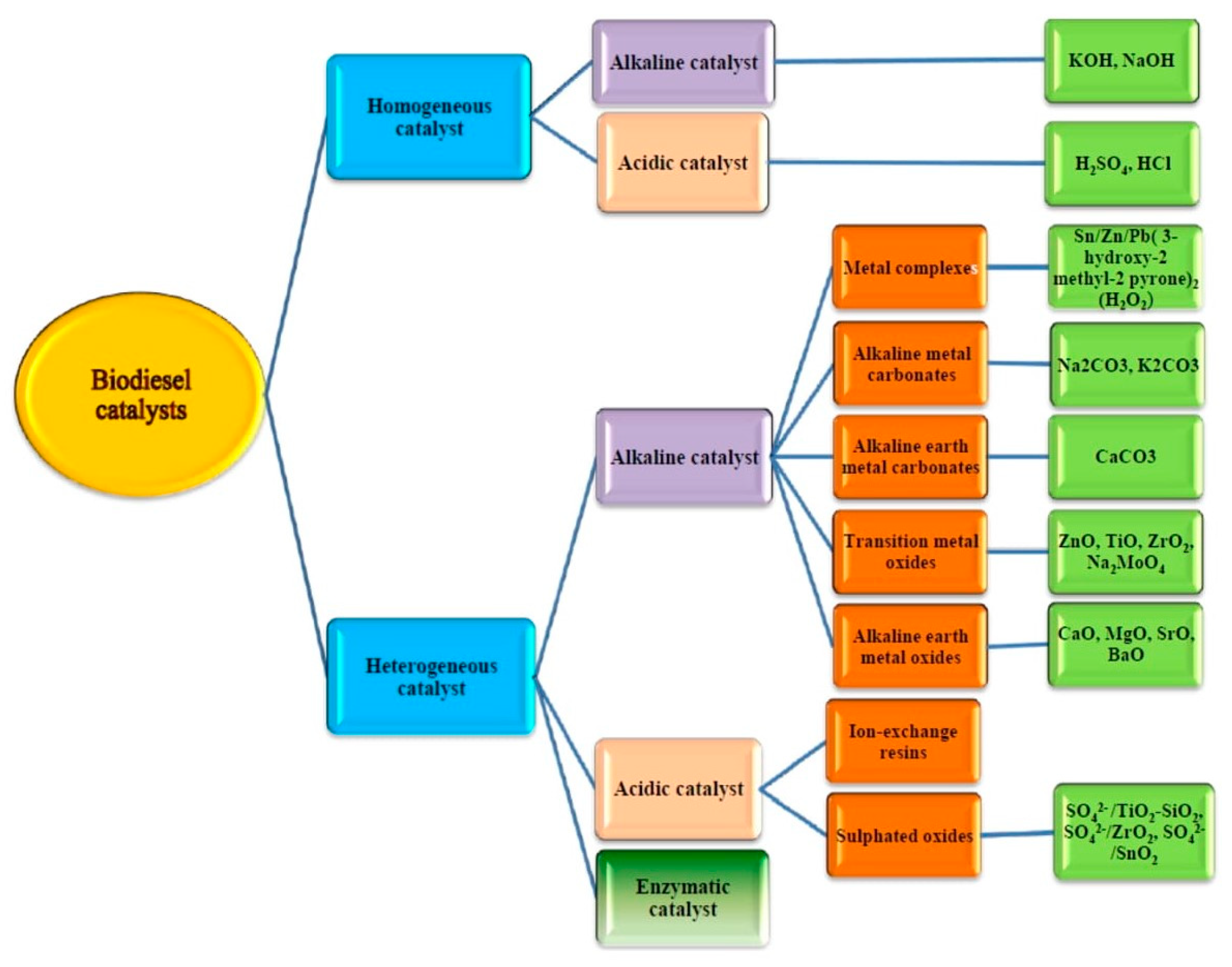
Raw oil is unsuitable for diesel engines due to its high viscosity, high free fatty acid content, low volatility, and gum formation during storage and combustion. Therefore, proper processing is required to transform vegetable oils and animal fats into biodiesel fuel. Numerous studies have investigated the three well-known approaches of biodiesel synthesis: thermal cracking, microemulsion, and transesterification. The most efficient strategy for converting vegetable oils into biodiesel is called transesterification. Biodiesel (FAME) and glycerol are produced through transesterification, that is, the reaction that takes place between a triglyceride found in oil or fat and alcohol, and it can take place with or without a catalyst [77]. A general reaction involving transesterification and the mechanism behind the transesterification reaction is shown in Figure 4a,b. In addition, classification of catalysts in biodiesel production is shown in Figure 5.
Figure 4.
(a) A general reaction involving transesterification. (b) A detailed explanation of the mechanism behind the transesterification reaction.
Figure 5.
Catalysts classification in biodiesel production [78].
In the production of biofuels, biochar is frequently utilized as either a catalyst or a catalyst-support material. The usage of carbon-based materials as catalysts has been increasing over the last few years due to their high acid/base stability, smooth texture, and adaptability to surface chemical modifications. To a large extent, the efficiency of producing biochar-supported metal catalysts has relied on the concentration of surface functional groups. Low-cost heterogeneous biocatalysts were developed using a response surface methodology for the production of biodiesel from Phaeodactylum tricornutum and Isochrysis biomasses. FAME yield was shown to be enhanced by using a biochar catalyst in combination with iron nanoparticles (32.8% using Isochrysis biochar and 26.4% using a conventional acid catalyst) [79,80]. As used homogeneous acid catalysts cannot be recycled and must be purified using expensive equipment, nanocatalyst-based biodiesel production has recently gained a great deal of attention. Using the biochar-supported CaO catalyst, it was possible to produce biodiesel with a purity of up to 96% from Turbonilla striatula and de-oiled cake made from Mesua ferrea Linn seeds under optimal conditions (3 wt.% catalyst, 6 h, 12:1 methanol/oil molar ratio) [81,82]. Transesterification activity contains a low amount of biochar-based catalysts that are prepared using concentrated sulfuric acid but is high in catalysts prepared with fuming sulfuric acid. Catalysts with the maximum catalytic activity of canola oil as a feedstock for biodiesel were produced by further treating the biochar with 10 M KOH, which increased both the density of the acid and the surface area of the catalysts. The production of 90% biodiesel through the pseudocatalytic transesterification of used cooking oil using biochar derived from maize was effective at 300 °C and 380 °C, while biochar made from pine cones resulted in 43% biodiesel at both temperatures. The proportion of lignin in biomass was more important to biodiesel production than cellulose and hemicellulose [83]. Due to its hydrophobic nature, the transesterification reaction is sped up by biochar because it promotes the interaction of organic chains on its surface without creating water, a waste product that lowers catalytic activity. After being carbonized at temperatures between 300 °C and 500 °C and then treated with 98% sulfuric acid, the bamboo was then introduced to a batch reactor setup with oleic acid and ethanol, containing a three-necked reactor vessel to create acid heterogeneous catalysts at 90 °C, with a molecular ratio of 7 ethanol to 1 oleic acid as well as an addition of 6% heterogeneous acid the catalyst showed a 98.4% esterification efficiency [84].
By heating sulfonated biochar and ethanol to 60 °C, we were able to convert 77–80% of the FFA in waste vegetable oil. These yields at 50–60 °C and 70–100% methanol conversion were comparable to those of the prototype fatty acids palmitic and stearic acid. Biomass, including microalgae, containing chlorophylls and phospholipids, can alter the catalyst activity and biodiesel quality. To see if it could convert triglyceride and FFAs, a catalyst made from the production of asphalt from sulfonated vegetable oil was investigated at ratios of 0.2 wt.% catalysts to oil and 16:8 methanol to oil, and the catalyst performed as predicted, exhibiting conversion efficiencies of 80.5% for triglyceride and 94.8% for FFAs. The aforementioned catalyst is easily accessible to the reactants due to its large pore size, presence of a hydrophilic sulfonic acid group, and an increased number of active sites [85,86].
Some of the benefits of solid biochar-based catalysts include increased surface area and stability, reusability, and easy, inexpensive purification. Synthesized nanocatalysts, on the other hand, have issues such as slow reaction rates, insufficient reactivity, poor stability, and narrow pores. As with the FFAs in jatropha oil, as a catalytic agent, biochar derived from jatropha seeds was utilized. The authors found that when using a ratio of methanol to oil of 12:1 M and a catalyst loading of 7.5 wt.%, the conversion efficiency for FFAs was 99.13%. In another study, biodiesel was made from Hevea brasiliensis oil using a flamboyant pod catalyst that had been functionalized with potassium hydroxide. This study found a biodiesel production of 89.3% with a 15:1 M ratio of methanol to oil and a 3.5 wt.% catalyst. In addition, the performance of a catalyst that is reused is approximately seven times that of a catalyst that is not reused. On the other hand, a palm seed-based acidic catalyst produced a biodiesel yield of 97.8% from palm fatty acid distillate with an approximate 8-fold reusability. Derris indica L seed oil was transesterified with sulfonated charcoal from cassava peel to produce 96.8 percent biodiesel [87,88]. This article describes the mechanism through which biochar aids in the production of fuel. Using a porous catalyst material can boost both the reaction rate of transesterification and the FAME yield. Biochar’s many active sites enable methanol and triglycerides reaction at room temperature, enhancing transesterification. Transesterification produces a two-phase system by heating lipids in a solvent. The solid biochar’s inert holes are filled with reactants and is capable of more rapid reactions as a result of a reduction in the activation energy. During the transesterification reaction, the normal mesoporous and microporous biochar can hold greater triglyceride molecules with an average diameter of 5.8 nm. Biochar’s mesoporosity makes its surface-active sites accessible, which is the vast majority of them. For example, less activation energy is needed when the reactants methanol and triglycerides come into contact with one another inside the pores, which speeds up the reaction rate [89]. For transesterification to take place, it is essential that biochar has pores that are bigger than the reactant molecule. Triglyceride and glycerin molecules have been measured to have a diameter of 2.5 nanometers. An enhanced transesterification performance can be attained by using any biochar that must have pore sizes bigger than 2.5 nm if it is to maximize FAME yield. With direct transesterification of Isochrysis sp., for instance, the FAME production using biochar made from a variety of leaf types (pore size—2.785 nm) at 9 wt.% of catalyst to dry cell weight was 32.8%, which was higher than the conventional acid catalyst (26.45%) [90].
More than 90% FAME can be produced from waste cooking oil using sulfonated oat husk biochar at a catalyst-to-oil ratio of 10% and a methanol-to-oil ratio of 1:10. When 200 mg of maize residue biochar was mixed with 10 L of used cooking oil and with 2 milliliters of methanol, the FAME yield increased to 91%, according to a different study. For the transesterification of coconut oil, Jung et al. found an FAEE (fatty acid ethyl ester) yield of 87% when using biochar made from maize residue. Within two hours, waste from microalgal carbonization of biodiesel production took place on-site and was sulfonated in an autoclave with sulfuric acid (1:12). FTIR characterization proved that -SO3H, -COOH, and -OH groups were present as active sites, whereas XRD analysis revealed randomly oriented aromatic carbon sheets that were ideal for anchoring these groups [91,92]. The results showed that the catalysts made from microalgae byproducts performed similarly to the carbon-based solid acid catalyst made from the powder of cellulose. Using a 5 wt.% MBC catalyst, oleic acid was transesterified with methanol for an impressive 98% yield. Esterification is used to convert fats from animals, oils from plants, and low-molecular-weight alcohols into usable biofuel esters. Three distinct runs at 100 °C with methanol resulted in a yield of 97–98% of the FFA from the oil of microalgae [93]. Utilizations of biochar as a catalyst derived from a variety of biomass sources are given in Table 4.
Table 4.
Utilizations of biochar as a catalyst derived from a variety of biomass sources.
It was observed that the biochar pyrolyzed above 600 °C had the biggest surface areas, suggesting the most productive interaction is with ultrasonic waves. As the pyrolysis temperature was raised from 500 °C to 700 °C, the micro surface area of all biochars increased by over 200 m2/g (on average).
5.2. Biohydrogen Production
Hydrogen has the highest energy density of any fuel at 140 KJ/g and produces zero emissions throughout its production. The only byproduct of burning is water vapor, which poses no threat to the environment. Despite its benefits, the product’s high production costs keep it somewhat distant from demand. The reformation of natural gas or methane with steam is one of the most common methods used in the modern world to produce hydrogen from fossil fuels. The different biohydrogen production process is shown in Figure 6. Biomass-based alternative production methods have been proposed worldwide as a result of the depletion of fossil fuels. Numerous catalysts have been developed over time to increase the amount of hydrogen gas that is produced while maintaining its high level of purity. To produce hydrogen from biomass, cement kiln dust, dolomite, potassium mineral, and nickel-based catalyst are all examples of catalysts [100,101].
Figure 6.
Biohydrogen production process.
Catalysts such as these are essential to the creation of hydrogen, but they are rendered ineffective when a coke-like substance deposits on their surface. However, coke production can be reduced by adding promoters such as Ca, Na, and Li. After pyrolysis, some metals included in biomass are preserved. Since no promoters are required, biochar can be used as a catalyst. The catalyst’s primary function in biohydrogen production is to lessen the biomass gasification process’s tar content and quicken the water–gas shift reaction. As a result, biomass gasification with the aid of biochar-based catalysts is now a viable option for the generation of hydrogen cotton char impregnated with nickel, which produced the highest hydrogen output (92.08 mg/g of biomass or 64.02 vol%) while using a 15 wt.% catalyst for biomass gasification. Higher nickel loading resulted in a higher molar proportion of hydrogen, and the hydrogen production was enhanced through the inclusion of alkaline earth metals; as an alternative, sargassum algal biochar was utilized as a catalyst for H2 generation through the pyrolysis of raw algae, resulting in a small amount of hydrogen (3 mmol/g of sargassum). Similar results were found when Fe was introduced into Cladophora glomerata biochar, which resulted in 7.99 mmol/g hydrogen being produced during pyrolysis of C. glomerata [102,103].
5.3. Biomass Hydrolysis
In order to break down complex macromolecules into simpler micro molecules, biomass hydrolysis is often employed in industry by using catalysts, and cellulose can be broken down into glucose. Biochar-based catalysts are utilized either as-is or after suitable modification, and charges, chemical groups (carbonyl, carboxyl, and phenolic moieties), and sulfonation are all examples of surface functionalization. Biochar is a type of catalyst that can be made from a wide range of waste products, such as tree and plant matter, animal byproducts, and soil and rock [104]. Sulfonic acid proton (SO3H) attacks cellulose’s -1,4 glycosidic links during sulfonation, converting the molecule with less activation energy than an acid catalyst. These biomass-based catalysts, also known as green catalysts, are growing rapidly in the biomass hydrolysis process. Examples include the production of furfural through the hydrolysis of cornhob sulfonated carbon catalyst for cellulose methyl glucoside extraction in the presence of SnO2-CO3O4/C biochar. In biochar made from bamboo by pyrolysis, the cellulose was broken down into glucose using molten alkali carbonate, as Wei reported [105,106]. Through a process called sulfonation, sulfonic acid groups were attached to the surface of the bamboo charcoal used to make the biochar. When he used this catalyst for hydrolyzing cellulose, he obtained glucose at a 43.5% yield and total reducing sugar at a 52.8% rate. It is common practice to generate biochar-based solid acid catalysts by coupling biochar catalysts with acids by sulfonation or the insertion of acidic groups. Furthermore, biochar possesses its own weak acid groups that are beneficial to biomass hydrolysis right after it is synthesized [107]. The inside structure of a plant cell wall is shown in Figure 7.
Figure 7.
The inside structure of a plant cell wall. Hemicelluloses and lignin protect cellulose from breakdown.
Here are some of the many advantages of a biochar solid acid catalyst over a pure acid catalyst: There is no degradation in biochar’s catalytic activity as the reaction progresses, and it boosts the strength of acid groups added to the mixture [108,109]. Researchers have used biochar made from nine distinct biomass types to ferment glucose, and those nine materials are as follows: coconut, rice hull, wood, longan shell, white popinee, pinecone, bagasse, and bamboo. Biochar’s role as a carrier and absorbent for volatile fatty acids improved acetate and pyruvate fermentation yields [110,111].
6. Conclusions, Future Prospects, and Recommendations
Achieving a larger output of biofuel with the desired quality requires careful consideration when selecting catalysts for biofuel production. From acidic to basic, homogeneous to heterogeneous, and chemical to enzymatic, the catalyst of choice for biofuel production has evolved over time. Through a transesterification reaction, biochar-based catalysts are utilized to convert lipids or triacylglycerols to biodiesel. However, utilized activation methods for biochar as a catalyst must be intensively investigated to make the biochar effective for several uses. Environmentally speaking, biochar applications provide numerous benefits. However, the economic elements must be calculated depending on manufacturing cost and conversion technology investment. In recent years, it has become clearly evident that researchers in the field of science are paying an ever-increasing amount of attention to biochar, and this trend will likely continue in the foreseeable future, as nature has provided an abundance of biochar in the environment. Due to its variability, a consistent procedure for its production processes and physical-chemical features has not been created. Utilizing biochar as a catalyst has been researched on a small scale despite the fact that several studies have focused on various biochar applications. Therefore, additional research is required to fully understand its long-term viability and economic potential. In addition, modern biochar production technologies, including conversion technologies, equipment, and activation methods, are needed; if significant advancement is to be made in the field of biochar-based catalyst, obsolete catalysts must be replaced.
It is critically desirable to establish a system to convert biochar into a viable alternative to industrial heterogeneous catalysts, allowing large-scale biochar production. Having reliable access to raw biochar resources is also crucial. If these obstacles can be overcome, however, biochar catalysts will be more likely to find uses in the real world as an alternative to the currently used catalysts, which are costly and harmful to the environment.
Author Contributions
Conceptualization, S.K. and K.H.; data curation, S.K., K.H. and S.A.S.; writing—original draft preparation, S.K. and L.K.; writing—review and editing, S.K., K.H., S.A.S. and M.A.U.; supervision, K.H., S.A.S. and M.A.U. All authors have read and agreed to the published version of the manuscript.
Funding
This research has been supported by Higher Education Commission (HEC) of Pakistan under the project Indigenous 5000 Ph.D. Fellowship Program Phase II under grant No. 5l8-1l0288-2EG5-128 (50043375).
Data Availability Statement
Not Applicable.
Acknowledgments
This research has been supported by Higher Education Commission (HEC) of Pakistan under the project Indigenous 5000 Ph.D. Fellowship Program Phase II under grant No. 5l8-1l0288-2EG5-128 (50043375). The authors, therefore, gratefully acknowledge Higher Education Commission (HEC) Islamabad, Pakistan, for technical and financial support.
Conflicts of Interest
The authors declare no conflict of interest.
Abbreviations
| IEA | International Energy Agency |
| HTC | Hydrothermal carbonization |
| Syngas | Synthesis gas |
| FFA | Free fatty acid |
| FAME | Fatty acid methyl ester |
| CCUS | Carbon capture, utilization, and storage |
| CAC | Conventional acid catalyst |
| FAEE | Fatty acid ethyl ester |
| FTIR | Fourier transform infrared spectroscopy |
| XRD | X-ray powder diffraction |
| MBC | Magnetic biochar catalyst |
References
- Afolabi, O.O.; Sohail, M.; Cheng, Y.-L. Optimisation and characterisation of hydrochar production from spent coffee grounds by hydrothermal carbonisation. Renew. Energy 2020, 147, 1380–1391. [Google Scholar] [CrossRef]
- Akinfalabi, S.I.; Rashid, U.; Yunus, R.; Taufiq-Yap, Y.H. Synthesis of biodiesel from palm fatty acid distillate using sulfonated palm seed cake catalyst. Renew. Energy 2017, 111, 611–619. [Google Scholar] [CrossRef]
- Bhutto, A.W.; Qureshi, K.; Abro, R.; Harijan, K.; Zhao, Z.; Bazmi, A.A.; Abbas, T.; Yu, G. Progress in the production of biomass-to-liquid biofuels to decarbonize the transport sector—Prospects and challenges. RSC Adv. 2016, 6, 32140–32170. [Google Scholar] [CrossRef]
- Maheshwari, P.; Haider, M.B.; Yusuf, M.; Klemeš, J.J.; Bokhari, A.; Beg, M.; Al-Othman, A.; Kumar, R.; Jaiswal, A.K. A review on latest trends in cleaner biodiesel production: Role of feedstock, production methods, and catalysts. J. Clean. Prod. 2022, 355, 131588. [Google Scholar] [CrossRef]
- Anto, S.; Karpagam, R.; Renukadevi, P.; Jawaharraj, K.; Varalakshmi, P. Biomass enhancement and bioconversion of brown marine microalgal lipid using heterogeneous catalysts mediated transesterification from biowaste derived biochar and bionanoparticle. Fuel 2019, 255, 115789. [Google Scholar] [CrossRef]
- Anto, S.; Mukherjee, S.S.; Muthappa, R.; Mathimani, T.; Deviram, G.; Kumar, S.S.; Verma, T.N.; Pugazhendhi, A. Algae as green energy reserve: Technological outlook on biofuel production. Chemosphere 2020, 242, 125079. [Google Scholar] [CrossRef]
- Becker, R.; Dorgerloh, U.; Helmis, M.; Mumme, J.; Diakit’e, M.; Nehls, I. Hydrothermally carbonized plant materials: Patterns of volatile organic compounds detected by gas chromatography. Bioresour. Technol. 2013, 130, 621–628. [Google Scholar] [CrossRef]
- Behera, S.; Singh, R.; Arora, R.; Sharma, N.K.; Shukla, M.; Kumar, S. Scope of algae as third generation biofuels. Front. Bioeng. Biotechnol. 2015, 2, 90. [Google Scholar] [CrossRef]
- Bohlouli, A.; Mahdavian, L. Catalysts used in biodiesel production: A review. Biofuels 2019, 12, 885–898. [Google Scholar] [CrossRef]
- Qureshi, F.; Yusuf, M.; Pasha, A.A.; Khan, H.W.; Imteyaz, B.; Irshad, K. Sustainable and energy efficient hydrogen production via glycerol reforming techniques: A review. Int. J. Hydrogen Energy 2022, 47, 41397–41420. [Google Scholar] [CrossRef]
- Qureshi, F.; Yusuf, M.; Kamyab, H.; Vo, D.-V.N.; Chelliapan, S.; Joo, S.-W.; Vasseghian, Y. Latest eco-friendly avenues on hydrogen production towards a circular bioeconomy: Currents challenges, innovative insights, and future perspectives. Renew. Sustain. Energy Rev. 2022, 168, 112916. [Google Scholar] [CrossRef]
- Cao, X.; Sun, S.; Sun, R. Application of biochar-based catalysts in biomass upgrading: A review. RSC Adv. 2017, 7, 48793–48805. [Google Scholar] [CrossRef]
- Chandrasekhar, K.; Lee, Y.-J.; Lee, D.-W. Biohydrogen Production: Strategies to Improve Process Efficiency through Microbial Routes. Int. J. Mol. Sci. 2015, 16, 8266–8293. [Google Scholar] [CrossRef]
- Chellappan, S.; Nair, V.; Sajith, V.; Aparna, K. Synthesis, optimization and characterization of biochar based catalyst from sawdust for simultaneous esterification and transesterification. Chin. J. Chem. Eng. 2018, 26, 2654–2663. [Google Scholar] [CrossRef]
- Chen, B.; Chen, Z.; Lv, S. A novel magnetic biochar efficiently sorbs organic pollutants and phosphate. Bioresour. Technol. 2011, 102, 716–723. [Google Scholar] [CrossRef]
- Chen, X.; Lin, Q.; He, R.; Zhao, X.; Li, G. Hydrochar production from watermelon peel by hydrothermal carbonization. Bioresour. Technol. 2017, 241, 236–243. [Google Scholar] [CrossRef]
- Cheng, F.; Li, X. Preparation and Application of Biochar-Based Catalysts for Biofuel Production. Catalysts 2018, 8, 346. [Google Scholar] [CrossRef]
- Chin, L.; Abdullah, A.; Hameed, B. Sugar cane bagasse as solid catalyst for synthesis of methyl esters from palm fatty acid distillate. Chem. Eng. J. 2012, 183, 104–107. [Google Scholar] [CrossRef]
- Choudhary, T.K.; Khan, K.S.; Hussain, Q.; Ahmad, M.; Ashfaq, M. Feedstock-induced changes in composition and stability of biochar derived from different agricultural wastes. Arab. J. Geosci. 2019, 12, 617. [Google Scholar] [CrossRef]
- Dehkhoda, A.M.; Ellis, N. Biochar-based catalyst for simultaneous reactions of esterification and transesterification. Catal. Today 2013, 207, 86–92. [Google Scholar] [CrossRef]
- Dehkhoda, A.M.; West, A.H.; Ellis, N. Biochar based solid acid catalyst for biodiesel production. Appl. Catal. A Gen. 2010, 382, 197–204. [Google Scholar] [CrossRef]
- Demirbas, A. Effects of temperature and particle size on bio-char yield from pyrolysis of agricultural residues. J. Anal. Appl. Pyrol. 2004, 72, 243–248. [Google Scholar] [CrossRef]
- Dhawane, S.H.; Kumar, T.; Halder, G. Central composite design approach towards optimization of flamboyant pods derived steam activated carbon for its use as heterogeneous catalyst in transesterification of Hevea brasiliensis oil. Energy Convers. Manag. 2015, 100, 277–287. [Google Scholar] [CrossRef]
- Dong, T.; Gao, D.; Miao, C.; Yu, X.; Degan, C.; Garcia-Pérez, M.; Rasco, B.; Sablani, S.S.; Chen, S. Two-step microalgal biodiesel production using acidic catalyst generated from pyrolysis-derived biochar. Energy Convers. Manag. 2015, 105, 1389–1396. [Google Scholar] [CrossRef]
- Dora, S.; Bhaskar, T.; Singh, R.; Naik, D.V.; Adhikari, D. Effective catalytic conversion of cellulose into high yields of methyl glucosides over sulfonated carbon based catalyst. Bioresour. Technol. 2012, 120, 318–321. [Google Scholar] [CrossRef]
- Yu, S.; Wang, L.; Li, Q.; Zhang, Y.; Zhou, H. Sustainable carbon materials from the pyrolysis of lignocellulosic biomass. Mater. Today Sustain. 2022, 19, 100209. [Google Scholar] [CrossRef]
- Jewiarz, M.; Wróbel, M.; Mudryk, K.; Szufa, S. Impact of the Drying Temperature and Grinding Technique on Biomass Grindability. Energies 2020, 13, 3392. [Google Scholar] [CrossRef]
- Erdogan, E.; Atila, B.; Mumme, J.; Reza, M.T.; Toptas, A.; Elibol, M.; Yanik, J. Characterization of products from hydrothermal carbonization of orange pomace including anaerobic digestibility of process liquor. Bioresour. Technol. 2015, 196, 35–42. [Google Scholar] [CrossRef]
- Fakkaew, K.; Koottatep, T.; Pussayanavin, T.; Polprasert, C. Hydrochar production by hydrothermal carbonization of faecal sludge. J. Water Sanit. Hyg. Dev. 2015, 5, 439–447. [Google Scholar] [CrossRef]
- Fu, X.; Li, D.; Chen, J.; Zhang, Y.; Huang, W.; Zhu, Y.; Yang, J.; Zhang, C. A microalgae residue based carbon solid acid catalyst for biodiesel production. Bioresour. Technol. 2013, 146, 767–770. [Google Scholar] [CrossRef]
- Gardy, J.; Rehan, M.; Hassanpour, A.; Lai, X.; Nizami, A.-S. Advances in nano-catalysts based biodiesel production from non-food feedstocks. J. Environ. Manag. 2019, 249, 109316. [Google Scholar] [CrossRef]
- González, M.; Cea, M.; Reyes, D.; Romero-Hermoso, L.; Hidalgo, P.; Meier, S.; Benito, N.; Navia, R. Functionalization of biochar derived from lignocellulosic biomass using microwave technology for catalytic application in biodiesel production. Energy Convers. Manag. 2017, 137, 165–173. [Google Scholar] [CrossRef]
- Guo, F.; Fang, Z.; Xu, C.C.; Smith, R.L. Solid acid mediated hydrolysis of biomass for producing biofuels. Prog. Energy Combust. Sci. 2012, 38, 672–690. [Google Scholar] [CrossRef]
- Hamad, M.A.; Radwan, A.M.; Heggo, D.A.; Moustafa, T. Hydrogen rich gas production from catalytic gasification of biomass. Renew. Energy 2016, 85, 1290–1300. [Google Scholar] [CrossRef]
- Harman-Ware, A.E.; Morgan, T.; Wilson, M.; Crocker, M.; Zhang, J.; Liu, K.; Stork, J.; Debolt, S. Microalgae as a renewable fuel source: Fast pyrolysis of Scenedesmus sp. Renew. Energy 2013, 60, 625–632. [Google Scholar] [CrossRef]
- Hernandez-Mena, L.; Pecora, A.; Beraldo, A. Slow pyrolysis of bamboo biomass: Analysis of biochar properties. Chem. Eng. Transact. 2014, 37, 115–120. [Google Scholar] [CrossRef]
- Hossain, N.; Mahlia, T.M.I.; Saidur, R. Latest development in microalgae-biofuel production with nano-additives. Biotechnol. Biofuels 2019, 12, 125. [Google Scholar] [CrossRef]
- Huggins, T.M.; Pietron, J.J.; Wang, H.; Ren, Z.J.; Biffinger, J.C. Graphitic biochar as a cathode electrocatalyst support for microbial fuel cells. Bioresour. Technol. 2015, 195, 147–153. [Google Scholar] [CrossRef] [PubMed]
- Italiano, C.; Vita, A.; Fabiano, C.; Laganà, M.; Pino, L. Bio-hydrogen production by oxidative steam reforming of biogas over nanocrystalline Ni/CeO2 catalysts. Int. J. Hydrogen Energy 2015, 40, 11823–11830. [Google Scholar] [CrossRef]
- Jien, S.-H. Physical Characteristics of Biochars and Their Effects on Soil Physical Properties. In Biochar from Biomass and Waste; Elsevier: Amsterdam, The Netherlands, 2019; pp. 21–35. [Google Scholar] [CrossRef]
- Yu, S.; Xie, M.; Li, Q.; Zhang, Y.; Zhou, H. Evolution of kraft lignin during hydrothermal treatment under different reaction conditions. J. Energy Inst. 2022, 103, 147–153. [Google Scholar] [CrossRef]
- Yu, S.; Zhao, P.; Yang, X.; Li, Q.; Zhang, Y.; Zhou, H. Formation and evolution of pectin-derived hydrothermal carbon from pectin. Fuel 2022, 326, 124997. [Google Scholar] [CrossRef]
- Jung, J.-M.; Oh, J.-I.; Baek, K.; Lee, J.; Kwon, E.E. Biodiesel production from waste cooking oil using biochar derived from chicken manure as a porous media and catalyst. Energy Convers. Manag. 2018, 165, 628–633. [Google Scholar] [CrossRef]
- Kabadayi Catalkopru, A.; Kantarli, I.C.; Yanik, J. Effects of spent liquor recirculation in hydrothermal carbonization. Bioresour. Technol. 2017, 226, 89–93. [Google Scholar] [CrossRef]
- Limousy, L.; Jeguirim, M.; Labaki, M. Energy applications of coffee processing by-products. In Handbook of Coffee Processing By-Products; Academic Press: Cambridge, MA, USA, 2017; pp. 323–367. [Google Scholar] [CrossRef]
- Ciuta, S.; Tsiamis, D.; Castaldi, M.J. Fundamentals of Gasification and Pyrolysis. In Gasification of Waste Materials Technologies for Generating Energy, Gas, and Chemicals from Municipal Solid Waste, Biomass, Nonrecycled Plastics, Sludges, and Wet Solid Wastes; Academic Press: Cambridge, MA, USA, 2018; pp. 13–36. [Google Scholar] [CrossRef]
- Li, J.; Zhao, S.; Zhang, L.; Jiang, S.P.; Yang, S.; Wang, S.; Sun, H.; Johannessen, B.; Liu, S. Cobalt Single Atoms Embedded in Nitrogen-Doped Graphene for Selective Oxidation of Benzyl Alcohol by Activated Peroxymonosulfate. Small 2021, 17, e2004579. [Google Scholar] [CrossRef] [PubMed]
- Kavindi, G.A.G.; Lei, Z. Development of activated hydrochar from paddy straw for nutrient adsorption and crop water management. Water Resour. Manag. 2019, 229, 67–77. [Google Scholar] [CrossRef]
- Konwar, L.J.; Chutia, S.; Boro, J.; Kataki, R.; Deka, D. Biochar supported Cao as heterogeneous catalyst for biodiesel production. Int. J. Innov. Res. Dev. 2012, 1, 186–195. [Google Scholar]
- Krylova, A.Y.; Zaitchenko, V.M. Hydrothermal Carbonization of Biomass: A Review. Solid Fuel Chem. 2018, 52, 91–103. [Google Scholar] [CrossRef]
- Lee, J.; Jung, J.-M.; Oh, J.-I.; Ok, Y.S.; Lee, S.-R.; Kwon, E.E. Evaluating the effectiveness of various biochars as porous media for biodiesel synthesis via pseudo-catalytic transesterification. Bioresour. Technol. 2017, 231, 59–64. [Google Scholar] [CrossRef]
- Lee, J.; Jung, J.-M.; Ok, Y.S.; Kwon, E.E. Sustainable approach to biodiesel synthesis via thermally induced transesterification using biochar as surrogate porous media. Energy Convers. Manag. 2017, 151, 601–606. [Google Scholar] [CrossRef]
- Li, S.; Gu, Z.; Bjornson, B.E.; Muthukumarappan, A. Biochar based solid acid catalyst hydrolyze biomass. J. Environ. Chem. Eng. 2013, 1, 1174–1181. [Google Scholar] [CrossRef]
- Libra, J.A.; Ro, K.S.; Kammann, C.; Funke, A.; Berge, N.D.; Neubauer, Y.; Titirici, M.-M.; Fühner, C.; Bens, O.; Kern, J.; et al. Hydrothermal carbonization of biomass residuals: A comparative review of the chemistry, processes and applications of wet and dry pyrolysis. Biofuels 2011, 2, 71–106. [Google Scholar] [CrossRef]
- Liu, F.; Yu, R.; Ji, X.; Guo, M. Hydrothermal carbonization of holocellulose into hydrochar: Structural, chemical characteristics, and combustion behavior. Bioresour. Technol. 2018, 263, 508–516. [Google Scholar] [CrossRef]
- Li, X.; Yang, Z.; Wu, G.; Huang, Y.; Zheng, Z.; Garces, H.F.; Yan, K. Fabrication of ultrathin lily-like NiCo2O4 nanosheets via mooring NiCo bimetallic oxide on waste biomass-derived carbon for highly efficient removal of phenolic pollutants. Chem. Eng. J. 2022, 441, 136066. [Google Scholar] [CrossRef]
- Liu, W.-J.; Tian, K.; Jiang, H.; Yu, H.-Q. Harvest of Cu NP anchored magnetic carbon materials from Fe/Cu preloaded biomass: Their pyrolysis, characterization, and catalytic activity on aqueous reduction of 4-nitrophenol. Green Chem. 2014, 16, 4198–4205. [Google Scholar] [CrossRef]
- Lu, J.-H.; Chen, C.; Huang, C.; Leu, S.-Y.; Lee, D.-J. Glucose fermentation with biochar amended consortium: Sequential fermentations. Bioresour. Technol. 2020, 303, 122933. [Google Scholar] [CrossRef]
- Lucian, M.; Fiori, L. Hydrothermal Carbonization of Waste Biomass: Process Design, Modeling, Energy Efficiency and Cost Analysis. Energies 2017, 10, 211. [Google Scholar] [CrossRef]
- Lucian, M.; Volpe, M.; Gao, L.; Piro, G.; Goldfarb, J.L.; Fiori, L. Impact of hydrothermal carbonization conditions on the formation of hydrochars and secondary chars from the organic fraction of municipal solid waste. Fuel 2018, 233, 257–268. [Google Scholar] [CrossRef]
- Manyà, J.J. Pyrolysis for Biochar Purposes: A Review to Establish Current Knowledge Gaps and Research Needs. Environ. Sci. Technol. 2012, 46, 7939–7954. [Google Scholar] [CrossRef]
- Manyà, J.J.; Azuara, M.; Manso, J.A. Biochar production through slow pyrolysis of different biomass materials: Seeking the best operating conditions. Biomass Bioenergy 2018, 117, 115–123. [Google Scholar] [CrossRef]
- Mardhiah, H.H.; Ong, M.H.C.; Masjuki, H.H.; Lim, S.; Pang, Y.L. Investigation of carbon-based solid acid catalyst from Jatropha curcas biomass in biodiesel production. Energy Convers. Manag. 2017, 144, 10–17. [Google Scholar] [CrossRef]
- Mathimani, T.; Uma, L.; Prabaharan, D. Homogeneous acid catalysed transesterification of marine microalga Chlorella sp. BDUG 91771 lipid—An efficient biodiesel yield and its characterization. Renew. Energy 2015, 81, 523–533. [Google Scholar] [CrossRef]
- Hasan, M.M.; Bachmann, R.; Loh, S.; Manroshan, S.; Ong, S. Effect of Pyrolysis Temperature and Time on Properties of Palm Kernel Shell-Based Biochar. IOP Conf. Ser. Mater. Sci. Eng. 2019, 548, 12020. [Google Scholar] [CrossRef]
- Mukome, F.N.D.; Zhang, X.; Silva, L.C.; Six, J.; Parikh, S.J. Use of Chemical and Physical Characteristics to Investigate Trends in Biochar Feedstocks. J. Agric. Food Chem. 2013, 61, 2196–2204. [Google Scholar] [CrossRef] [PubMed]
- Muradov, N.; Fidalgo, B.; Gujar, A.C.; Garceau, N.; T-Raissi, A. Production and characterization of Lemna minor bio-char and its catalytic application for biogas reforming. Biomass Bioenergy 2012, 42, 123–131. [Google Scholar] [CrossRef]
- Nakason, K.; Panyapinyopol, B.; Kanokkantapong, V.; Viriya-Empikul, N.; Kraithong, W.; Pavasant, P. Hydrothermal carbonization of unwanted biomass materials: Effect of process temperature and retention time on hydrochar and liquid fraction. J. Energy Inst. 2018, 91, 786–796. [Google Scholar] [CrossRef]
- Norouzi, O.; Di Maria, F. Catalytic Effect of Functional and Fe Composite Biochars on Biofuel and Biochemical Derived from the Pyrolysis of Green Marine Biomass. Fermentation 2018, 4, 96. [Google Scholar] [CrossRef]
- Ormsby, R.; Kastner, J.R.; Miller, J. Hemicellulose hydrolysis using solid acid catalysts generated from biochar. Catal. Today 2012, 190, 89–97. [Google Scholar] [CrossRef]
- Park, K.Y.; Lee, K.; Kim, D. Characterized hydrochar of algal biomass for producing solid fuel through hydrothermal carbonization. Bioresour. Technol. 2018, 258, 119–124. [Google Scholar] [CrossRef]
- Ribeiro, B.D.; Castro AM de Coelho, M.A.Z.; Freire, D.M.G. Production and use of lipases in bioenergy: A review from the feedstocks to biodiesel production. Enzym. Res. 2011, 2011, 615803. [Google Scholar] [CrossRef]
- Fattah, I.M.R.; Ong, H.C.; Mahlia, T.M.I.; Mofijur, M.; Silitonga, A.S.; Rahman, S.M.A.; Ahmad, A. State of the Art of Catalysts for Biodiesel Production. Front. Energy Res. 2020, 8, 101. [Google Scholar] [CrossRef]
- Ryu, Y.-J.; Kim, Z.-H.; Lee, S.G.; Yang, J.-H.; Shin, H.-Y.; Lee, C.-G. Development of Carbon-Based Solid Acid Catalysts Using a Lipid-Extracted Alga, Dunaliella tertiolecta, for Esterification. J. Microbiol. Biotechnol. 2018, 28, 732–738. [Google Scholar] [CrossRef]
- Saravanan, A.P.; Pugazhendhi, A.; Mathimani, T. A comprehensive assessment of biofuel policies in the BRICS nations: Implementation, blending target and gaps. Fuel 2020, 272, 117635. [Google Scholar] [CrossRef]
- Sharifi, M.; Haghighi, M.; Abdollahifar, M. Hydrogen production via reforming of biogas over nanostructured Ni/Y catalyst: Effect of ultrasound irradiation and Ni-content on catalyst properties and performance. Mater. Res. Bull. 2014, 60, 328–340. [Google Scholar] [CrossRef]
- Sharma, R.; Jasrotia, K.; Singh, N.; Ghosh, P.; Srivastava, S.; Sharma, N.R.; Singh, J.; Kanwar, R.; Kumar, A. A Comprehensive Review on Hydrothermal Carbonization of Biomass and its Applications. Chem. Afr. 2020, 3, 1–19. [Google Scholar] [CrossRef]
- Shu, Q.; Gao, J.; Nawaz, Z.; Liao, Y.; Wang, D.; Wang, J. Synthesis of biodiesel from waste vegetable oil with large amounts of free fatty acids using a carbon-based solid acid catalyst. Appl. Energy 2010, 87, 2589–2596. [Google Scholar] [CrossRef]
- Soltani, S.; Rashid, U.; Al-Resayes, S.I.; Nehdi, I.A. Recent progress in synthesis and surface functionalization of mesoporous acidic heterogeneous catalysts for esterification of free fatty acid feedstocks: A review. Energy Convers. Manag. 2017, 141, 183–205. [Google Scholar] [CrossRef]
- Taghavi, S.; Norouzi, O.; Tavasoli, A.; Di Maria, F.; Signoretto, M.; Menegazzo, F.; Di Michele, A. Catalytic conversion of Venice lagoon brown marine algae for producing hydrogen-rich gas and valuable biochemical using algal biochar and Ni/SBA-15 catalyst. Int. J. Hydrogen Energy 2018, 43, 19918–19929. [Google Scholar] [CrossRef]
- Thanh, L.T.; Okitsu, K.; Van Boi, L.; Maeda, Y. Catalytic Technologies for Biodiesel Fuel Production and Utilization of Glycerol: A Review. Catalysts 2012, 2, 191–222. [Google Scholar] [CrossRef]
- Titiladunayo, I.F.; McDonald, A.G.; Fapetu, O.P. Effect of Temperature on Biochar Product Yield from Selected Lignocellulosic Biomass in a Pyrolysis Process. Waste Biomass Valorization 2012, 3, 311–318. [Google Scholar] [CrossRef]
- Tomczyk, A.; Sokołowska, Z.; Boguta, P. Biochar physicochemical properties: Pyrolysis temperature and feedstock kind effects. Rev. Environ. Sci. Bio/Technol. 2020, 19, 191–215. [Google Scholar] [CrossRef]
- Tag, A.T.; Duman, G.; Yanik, J. Influences of feedstock type and process variables on hydrochar properties. Bioresour. Technol. 2018, 250, 337–344. [Google Scholar] [CrossRef]
- Vieira, F.R.; Luna, C.M.R.; Arce, G.L.; Ávila, I. Optimization of slow pyrolysis process parameters using a fixed bed reactor for biochar yield from rice husk. Biomass-Bioenergy 2020, 132, 105412. [Google Scholar] [CrossRef]
- Wang, K.; Brown, R.C.; Homsy, S.; Martinez, L.; Sidhu, S.S. Fast pyrolysis of microalgae remnants in a fluidized bed reactor for bio-oil and biochar production. Bioresour. Technol. 2013, 127, 494–499. [Google Scholar] [CrossRef]
- Wang, T.; Zhai, Y.; Zhu, Y.; Gan, X.; Zheng, L.; Peng, C.; Wang, B.; Li, C.; Zeng, G. Evaluation of the clean characteristics and combustion behavior of hydrochar derived from food waste towards solid biofuel production. Bioresour. Technol. 2018, 266, 275–283. [Google Scholar] [CrossRef]
- Wang, T.; Zhai, Y.; Zhu, Y.; Li, C.; Zeng, G. A review of the hydrothermal carbonization of biomass waste for hydrochar formation: Process conditions, fundamentals, and physicochemical properties. Renew. Sustain. Energy Rev. 2018, 90, 223–247. [Google Scholar] [CrossRef]
- Wei, Y.; Shen, C.; Xie, J.; Bu, Q. Study on reaction mechanism of superior bamboo biochar catalyst production by molten alkali carbonates pyrolysis and its application for cellulose hydrolysis. Sci. Total. Environ. 2020, 712, 136435. [Google Scholar] [CrossRef]
- Wijitkosum, S.; Jiwnok, P. Elemental Composition of Biochar Obtained from Agricultural Waste for Soil Amendment and Carbon Sequestration. Appl. Sci. 2019, 9, 3980. [Google Scholar] [CrossRef]
- Wu, Q.; Yu, S.; Hao, N.; Wells, T.; Meng, X.; Li, M.; Pu, Y.; Liu, S.; Ragauskas, A.J. Characterization of products from hydrothermal carbonization of pine. Bioresour. Technol. 2017, 244, 78–83. [Google Scholar] [CrossRef]
- Xiong, X.; Yu, I.K.M.; Cao, L.; Tsang, D.C.; Zhang, S.; Ok, Y.S. A review of biochar-based catalysts for chemical synthesis, biofuel production, and pollution control. Bioresour. Technol. 2017, 246, 254–270. [Google Scholar] [CrossRef]
- Xue, Y.; Gao, B.; Yao, Y.; Inyang, M.; Zhang, M.; Zimmerman, A.R.; Ro, K.S. Hydrogen peroxide modification enhances the ability of biochar (hydrochar) produced from hydrothermal carbonization of peanut hull to remove aqueous heavy metals: Batch and column tests. Chem. Eng. J. 2012, 200–202, 673–680. [Google Scholar] [CrossRef]
- Yao, D.; Hu, Q.; Wang, D.; Yang, H.; Wu, C.; Wang, X.; Chen, H. Hydrogen production from biomass gasification using biochar as a catalyst/support. Bioresour. Technol. 2016, 216, 159–164. [Google Scholar] [CrossRef] [PubMed]
- Yu, J.T.; Dehkhoda, A.M.; Ellis, N. Development of Biochar-based Catalyst for Transesterification of Canola Oil. Energy Fuels 2011, 25, 337–344. [Google Scholar] [CrossRef]
- Yuan, H.; Lu, T.; Zhao, D.; Huang, H.; Noriyuki, K.; Chen, Y. Influence of temperature on product distribution and biochar properties by municipal sludge pyrolysis. J. Mater. Cycles Waste Manag. 2013, 15, 357–361. [Google Scholar] [CrossRef]
- Yuan, Y.; Yuan, T.; Wang, D.; Tang, J.; Zhou, S. Sewage sludge biochar as an efficient catalyst for oxygen reduction reaction in an microbial fuel cell. Bioresour. Technol. 2013, 144, 115–120. [Google Scholar] [CrossRef]
- Zama, E.F.; Zhu, Y.-G.; Reid, B.J.; Sun, G.-X. The role of biochar properties in influencing the sorption and desorption of Pb(II), Cd(II) and As(III) in aqueous solution. J. Clean. Prod. 2017, 148, 127–136. [Google Scholar] [CrossRef]
- Zhang, B.; Heidari, M.; Regmi, B.; Salaudeen, S.; Arku, P.; Thimmannagari, M.; Dutta, A. Hydrothermal Carbonization of Fruit Wastes: A Promising Technique for Generating Hydrochar. Energies 2018, 11, 2022. [Google Scholar] [CrossRef]
- Zhang, J.; Fan, C.; Zang, L. Improvement of hydrogen production from glucose by ferrous iron and biochar. Bioresour. Technol. 2017, 245, 98–105. [Google Scholar] [CrossRef]
- Dhawane, S.H.; Karmakar, B.; Ghosh, S.; Halder, G. Parametric optimisation of biodiesel synthesis from waste cooking oil via Taguchi approach. J. Environ. Chem. Eng. 2018, 6, 3971–3980. [Google Scholar] [CrossRef]
- Nata, I.F.; Putra, M.D.; Irawan, C.; Lee, C.-K. Catalytic performance of sulfonated carbon-based solid acid catalyst on esterification of waste cooking oil for biodiesel production. J. Environ. Chem. Eng. 2017, 5, 2171–2175. [Google Scholar] [CrossRef]
- Al-Zuhair, S.; Taher, H.; Al Dhaheri, S.; Wajeeh, S.; Nour, M.; El-Najjar, E. Biodiesel Production from Oils Extracted from Date Pits. Green Sustain. Chem. 2017, 07, 48–56. [Google Scholar] [CrossRef]
- Yuliana, M.; Santoso, S.P.; Soetaredjo, F.E.; Ismadji, S.; Angkawijaya, A.E.; Irawaty, W.; Ju, Y.-H.; Tran-Nguyen, P.L.; Hartono, S.B. Utilization of waste capiz shell—Based catalyst for the conversion of leather tanning waste into biodiesel. J. Environ. Chem. Eng. 2020, 8, 104012. [Google Scholar] [CrossRef]
- Ramos, M.J.; Fernández, C.M.; Casas, A.; Rodríguez, L.; Pérez, Á. Influence of fatty acid composition of raw materials on biodiesel properties. Bioresour. Technol. 2009, 100, 261–268. [Google Scholar] [CrossRef] [PubMed]
- Li, Y.; Xing, B.; Ding, Y.; Han, X.; Wang, S. A Critical Review of the Production and Advanced Utilization of Biochar via Selective Pyrolysis of Lignocellulosic Biomass. Bioresour. Technol. 2020, 312, 123614. [Google Scholar] [CrossRef] [PubMed]
- Arora, S.; Jung, J.; Liu, M.; Li, X.; Goel, A.; Chen, J.; Song, S.; Anderson, C.; Chen, D.; Leong, K.; et al. Gasification Biochar from HorticulturalWaste: An Exemplar of the Circular Economy in Singapore. Sci. Total Environ. 2021, 781, 146573. [Google Scholar] [CrossRef]
- Simonic, M.; Goricanec, D.; Urbancl, D. Impact of Torrefaction on Biomass Properties Depending on Temperature and Operation Time. Sci. Total Environ. 2020, 740, 140086. [Google Scholar] [CrossRef] [PubMed]
- Chen, W.H.; Lin, B.J.; Lin, Y.Y.; Chu, Y.S.; Ubando, A.T.; Show, P.L.; Ong, H.C.; Chang, J.S.; Ho, S.H.; Culaba, A.B.; et al. Progress in Biomass Torrefaction: Principles, Applications and Challenges. Prog. Energy Combust. Sci. 2021, 82, 100887. [Google Scholar] [CrossRef]
- Bevan, E.; Fu, J.; Zheng, Y. Challenges and Opportunities of Hydrothermal Carbonisation in the UK.; Case Study in Chirnside. RSC Adv. 2020, 10, 31586–31610. [Google Scholar] [CrossRef]
- Babinszki, B.; Jakab, E.; Sebestyén, Z.; Blazsó, M.; Berényi, B.; Kumar, J.; Krishna, B.B.; Bhaskar, T.; Czégény, Z. Comparison of Hydrothermal Carbonization and Torrefaction of Azolla Biomass: Analysis of the Solid Products. J. Anal. Appl. Pyrolysis 2020, 149, 104844. [Google Scholar] [CrossRef]
Disclaimer/Publisher’s Note: The statements, opinions and data contained in all publications are solely those of the individual author(s) and contributor(s) and not of MDPI and/or the editor(s). MDPI and/or the editor(s) disclaim responsibility for any injury to people or property resulting from any ideas, methods, instructions or products referred to in the content. |
© 2023 by the authors. Licensee MDPI, Basel, Switzerland. This article is an open access article distributed under the terms and conditions of the Creative Commons Attribution (CC BY) license (https://creativecommons.org/licenses/by/4.0/).






