A Modified Whale Optimizer for Single- and Multi-Objective OPF Frameworks
Abstract
:1. Introduction
1.1. Motivation
1.2. Literature Review
1.3. Contribution
- This research offers a novel optimization method for dealing with the OPF problem in power systems.
- This technique ensures fast convergence and improves search capability by iteratively exploring the neighborhood of the best compromise solution in successive descents.
- Validation of the suggested approach has been employed for single-objective and multi-objective OPF optimizations.
- From the viewpoint of economic and technical benefits, the proposed multi-objective WOA achieves significant improvement in cost minimization and power loss reduction, along with enhancement of bus voltage profile.
- The robustness is demonstrated through statistical evaluations of the lowest, average, maximum, and standard deviation of the obtained results.
1.4. Paper Organization
2. Formulation of the OPF Problem
2.1. Problem Objectives
2.2. Constraints
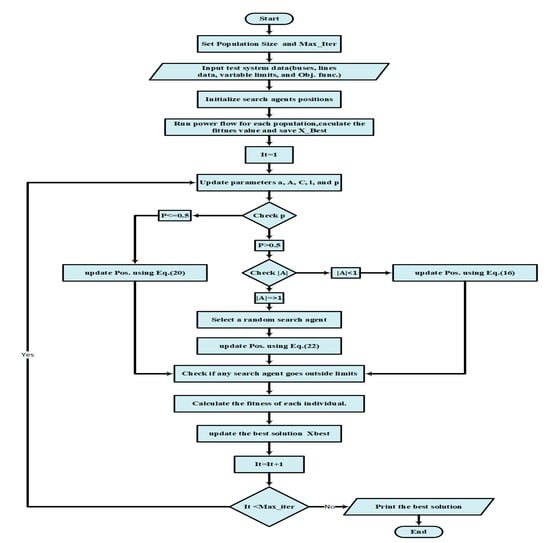
3. Proposed Solution Methodology
3.1. Whale Optimization Algorithm
- Shrinking Encircling Prey
- Bubble-Net Attacking Method (Exploitation Phase)
- (a)
- The mechanism of shrinking encircling [57]
- (b)
- Updating of spiral position
- (c)
- Search for prey (exploration phase) [58].
3.2. Proposed Multi-Objective WOA
4. Simulation Results
4.1. Results for Single-Objective Cases
4.2. Multi-Objective OPF Simulation Results
5. Conclusions
Author Contributions
Funding
Data Availability Statement
Conflicts of Interest
Nomenclature
| OPF | optimal power flow | buses Ref. voltage of, 1.0 p.u. | |
| generated real and active power at bus i | load buses number | ||
| active and reactive power demand at bus i | L-index | voltage stability index | |
| capacitive/inductive reactive power of the present VAR source connected at bus i | , | voltage phase angles of buses i and j | |
| voltage magnitude at the end buses i and j | , | sub-matrices of Y-bus matrix | |
| VD | voltage deviation | generators number | |
| conductance of the transmission line between bus i and bus j | voltage limits at bus i | ||
| number of buses | reactive power limits at bus i | ||
| generated active power limits of bus i. | voltage-controlled buses number | ||
| transformer k tapping variation limit | transmission lines number | ||
| existing VAR sources total number | transmission line maximum power flow | ||
| total number of on-load tap changing transformers | cost function value for non-dominated solution against criteria | ||
| transmission line power flow | position of the selected search agent | ||
| reactive power output of the VAR source at bus e. | maximum number of iterations | ||
| whale leader position | cost function value of solution | ||
| recent iteration | the Pareto solutions number | ||
| the objective functions number | is the generator active power | ||
| minimal Euclidian distances | ai, bi, ci | the generator cost coefficients | |
| non-dominated cost function |
References
- Shafik, M.B.; Chen, H.; Rashed, G.I.; El-Sehiemy, R.A.; Elkadeem, M.R.; Wang, S. Adequate topology for efficient energy resources utilization of active distribution networks equipped with soft open points. IEEE Access 2019, 7, 99003–99016. [Google Scholar] [CrossRef]
- Shaheen, A.M.; El-Sehiemy, R.A.; Farrag, S.M. Solving multi-objective optimal power flow problem via forced initialised differential evolution algorithm. IET Gener. Transm. Distrib. 2016, 10, 1634–1647. [Google Scholar] [CrossRef]
- Khelifi, A.; Bentouati, B.; Chettih, S.; Sehiemy, R.A.E. Application of Hybrid Salp Swarm optimization Method for Solving OPF Problem. In Proceedings of the 2019 International Conference on Advanced Electrical Engineering, ICAEE 2019. Available online: https://www.researchgate.net/publication/339652710_Application_of_Hybrid_Salp_Swarm_optimization_Method_for_Solving_OPF_Problem (accessed on 13 February 2022).
- El-Sehiemy, R.A.; Hamida, M.A.; Mesbahi, T. Parameter identification and state-of-charge estimation for lithium-polymer battery cells using enhanced sunflower optimization algorithm. Int. J. Hydrogen Energy 2020, 45, 8833–8842. [Google Scholar] [CrossRef]
- Shaukat, N.; Ahmad, A.; Mohsin, B.; Khan, R.; Khan, S.U.-D.; Khan, S.U.-D. Multiobjective Core Reloading Pattern Optimization of PARR-1 Using Modified Genetic Algorithm Coupled with Monte Carlo Methods. Sci. Technol. Nucl. Install. 2021, 2021, 1802492. [Google Scholar] [CrossRef]
- Lodewijks, G.; Cao, Y.; Zhao, N.; Zhang, H. Reducing CO₂ Emissions of an Airport Baggage Handling Transport System Using a Particle Swarm Optimization Algorithm. IEEE Access 2021, 9, 121894–121905. [Google Scholar] [CrossRef]
- Abido, M.A. Optimal power flow using particle swarm optimization. Int. J. Electr. Power Energy Syst. 2002, 24, 563–571. [Google Scholar] [CrossRef]
- Zaro, F.R.; Abido, M.A. Multi-objective particle swarm optimization for optimal power flow in a deregulated environment of power systems. In Proceedings of the 11th International Conference on Intelligent Systems Design and Applications, ISDA 2011, Córdoba, Spain, 22–24 November 2011; pp. 1122–1127. [Google Scholar] [CrossRef]
- Duman, S.; Güvenç, U.; Sönmez, Y.; Yörükeren, N. Optimal power flow using gravitational search algorithm. Energy Convers. Manag. 2012, 59, 86–95. [Google Scholar] [CrossRef]
- Abido, M.A. Optimal power flow using tabu search algorithm. Electr. Power Compon.Syst. 2002, 30, 469–483. [Google Scholar] [CrossRef] [Green Version]
- Herbadji, O.; Bouktir, T. Optimal Power Flow Using Biogeography based optimization method with Consideration of UPFC Devices. In Proceedings of the 3rd International Conference on Information Processing and Electrical Engineering, Changsha, China, 29–31 October 2021. [Google Scholar] [CrossRef]
- Biswas, P.P.; Suganthan, P.N.; Mallipeddi, R.; Amaratunga, G.A.J. Optimal power flow solutions using differential evolution algorithm integrated with effective constraint handling techniques. Eng. Appl. Artif. Intell. 2018, 68, 81–100. [Google Scholar]
- Kumari, M.S.; Maheswarapu, S. Enhanced Genetic Algorithm based computation technique for multi-objective Optimal Power Flow solution. Int. J. Electr. Power Energy Syst. 2010, 32, 736–742. [Google Scholar] [CrossRef]
- Bouchekara, H.R.E.H.; Chaib, A.E.; Abido, M.A. Optimal power flow using GA with a new multi-parent crossover considering: Prohibited zones, valve-point effect, multi-fuels and emission. Electr. Eng. 2018, 100, 151–165. [Google Scholar] [CrossRef]
- Bouchekara, H.R.E.H.; Abido, M.A.; Boucherma, M. Optimal power flow using Teaching-Learning-Based Optimization technique. Electr. Power Syst. Res. 2014, 114, 49–59. [Google Scholar] [CrossRef]
- Bentouati, B.; Chettih, S.; Djekidel, R.; El-Sehiemy, R.A. An efficient chaotic cuckoo search framework for solving non-convex optimal power flow problem. Int. J. Eng. Res. Afr. 2017, 33, 84–99. [Google Scholar] [CrossRef]
- Birogul, S. Hybrid harris hawk optimization based on differential evolution (HHODE) algorithm for optimal power flow problem. IEEE Access 2019, 7, 184468–184488. [Google Scholar] [CrossRef]
- Shaheen, M.A.M.; Hasanien, H.M.; Mekhamer, S.F.; Talaat, H.E.A. Optimal power flow of power networks with penetration of renewable energy sources by harris hawks optimization method. In Proceedings of the 2020 2nd International Conference on Smart Power & Internet Energy Systems (SPIES), Bangkok, Thailand, 15–18 September 2020; 537–542. [Google Scholar] [CrossRef]
- Khorsandi, A.; Hosseinian, S.H.; Ghazanfari, A. Modified artificial bee colony algorithm based on fuzzy multi-objective technique for optimal power flow problem. Electr. Power Syst. Res. 2013, 95, 206–213. [Google Scholar] [CrossRef]
- Shaheen, M.A.M.; Hasanien, H.M.; Turky, R.A.; Ćalasan, M.; Zobaa, A.F.; Aleem, S.H.E.A. Opf of modern power systems comprising renewable energy sources using improved chgs optimization algorithm. Energies 2021, 14, 6962. [Google Scholar] [CrossRef]
- Shaheen, M.A.M.; Hasanien, H.M.; Al-Durra, A. Solving of optimal power flow problem including renewable energy resources using HEAP optimization algorithm. IEEE Access 2021, 9, 35846–35863. [Google Scholar] [CrossRef]
- El-Fergany, A.A.; Hasanien, H.M. Salp swarm optimizer to solve optimal power flow comprising voltage stability analysis. Neural Comput. Appl. 2020, 32, 5267–5283. [Google Scholar] [CrossRef]
- Berrouk, F.; Bouchekara, H.R.E.H.; Chaib, A.E.; Abido, M.A.; Bounaya, K.; Javaid, M.S. A new multi-objective Jaya algorithm for solving the optimal power flow problem. J. Electr. Syst. 2018, 14, 165–181. [Google Scholar]
- El-Sattar, S.A.; Kamel, S.; El Sehiemy, R.A.; Jurado, F.; Yu, J. Single- and multi-objective optimal power flow frameworks using Jaya optimization technique. Neural Comput. Appl. 2019, 31, 8787–8806. [Google Scholar] [CrossRef]
- Bouchekara, H.R.E.H.; Chaib, A.E.; Abido, M.A. Multiobjective optimal power flow using a fuzzy based grenade explosion method. Energy Syst. 2016, 7, 699–721. [Google Scholar] [CrossRef]
- Bouchekara, H.R.E.H.; Chaib, A.E.; Abido, M.A.; El-Sehiemy, R.A. Optimal power flow using an Improved Colliding Bodies Optimization algorithm. Appl. Soft Comput. J. 2016, 42, 119–131. [Google Scholar] [CrossRef]
- Chaib, A.E.; Bouchekara, H.R.E.H.; Mehasni, R.; Abido, M.A. Optimal power flow with emission and non-smooth cost functions using backtracking search optimization algorithm. Int. J. Electr. Power Energy Syst. 2016, 81, 64–77. [Google Scholar] [CrossRef]
- El-Hana Bouchekara, H.R.; Abido, M.A.; Chaib, A.E. Optimal Power Flow Using an Improved Electromagnetism-like Mechanism Method. Electr. Power Compon. Syst. 2016, 44, 434–449. [Google Scholar] [CrossRef]
- Bouchekara, H.R.E.H.; Abido, M.A.; Chaib, A.E.; Mehasni, R. Optimal power flow using the league championship algorithm: A case study of the Algerian power system. Energy Convers. Manag. 2014, 87, 58–70. [Google Scholar] [CrossRef]
- Bouchekara, H.R.E.H.; Abido, M.A. Optimal power flow using differential search algorithm. Electr. Power Compon. Syst. 2014, 42, 1683–1699. [Google Scholar] [CrossRef]
- Mandal, B.; Kumar Roy, P. Multi-objective optimal power flow using quasi-oppositional teaching learning based optimization. Appl. Soft Comput. J. 2014, 21, 590–606. [Google Scholar] [CrossRef]
- Sivasubramani, S.; Swarup, K.S. Multi-objective harmony search algorithm for optimal power flow problem. Int. J. Electr. Power Energy Syst. 2011, 33, 745–752. [Google Scholar] [CrossRef]
- Bhowmik, A.R.; Chakraborty, A.K. Solution of optimal power flow using non dominated sorting multi objective opposition based gravitational search algorithm. Int. J. Electr. Power Energy Syst. 2015, 64, 1237–1250. [Google Scholar] [CrossRef]
- Niknam, T.; rasoul Narimani, M.; Jabbari, M.; Malekpour, A.R. A modified shuffle frog leaping algorithm for multi-objective optimal power flow. Energy 2011, 36, 6420–6432. [Google Scholar] [CrossRef]
- Bhasaputra, P.; Anantasate, S.; Pattaraprakorn, W. Multiobjective bees algorithm for optimal power flow problem. ECTI Trans. Electr. Eng. Electron. Commun. 2011, 9, 56–64. [Google Scholar]
- Chen, G.; Qian, J.; Zhang, Z.; Sun, Z. Multi-objective optimal power flow based on hybrid firefly-bat algorithm and constraints- prior object-fuzzy sorting strategy. IEEE Access 2019, 7, 139726–139745. [Google Scholar] [CrossRef]
- Shafik, M.B.; Chen, H.; Rashed, G.I.; El-Sehiemy, R.A. Adaptive multi objective parallel seeker optimization algorithm for incorporating TCSC devices into optimal power flow framework. IEEE Access 2019, 7, 36934–36947. [Google Scholar] [CrossRef]
- Daryani, N.; Hagh, M.T.; Teimourzadeh, S. Adaptive group search optimization algorithm for multi-objective optimal power flow problem. Appl. Soft Comput. J. 2016, 38, 1012–1024. [Google Scholar] [CrossRef]
- Attia, A.F.; El Sehiemy, R.A.; Hasanien, H.M. Optimal power flow solution in power systems using a novel Sine-Cosine algorithm. Int. J. Electr. Power Energy Syst. 2018, 99, 331–343. [Google Scholar] [CrossRef]
- Abbasi, M.; Abbasi, E.; Mohammadi-Ivatloo, B. Single and multi-objective optimal power flow using a new differential-based harmony search algorithm. J. Ambient Intell. Humaniz. Comput. 2020, 1, 3. [Google Scholar] [CrossRef]
- Abaci, K.; Yamacli, V. Differential search algorithm for solving multi-objective optimal power flow problem. Int. J. Electr. Power Energy Syst. 2016, 79, 1–10. [Google Scholar] [CrossRef]
- Ali Abou El-Ela, A.; El-Sehiemy, R.A.A.; Taha Mouwafi, M.; Salman, D.A.F. Multiobjective Fruit Fly Optimization Algorithm for OPF Solution in Power System. In Proceedings of the 2018 20th International Middle East Power Systems Conference, MEPCON 2018—Proceedings, Cairo, Egypt, 18–20 December 2018; pp. 254–259. [Google Scholar]
- Bentouati, B.; Khelifi, A.; Shaheen, A.M.; El-Sehiemy, R.A. An enhanced moth-swarm algorithm for efficient energy management based multi dimensions OPF problem. J. Ambient. Intell. Humaniz. Comput. 2020, 12, 9499–9519. [Google Scholar] [CrossRef]
- Ela, A.A.A.E.; El-Sehiemy, R.A.; Shaheen, A.M.; Shalaby, A.S. Application of the crow search algorithm for economic environmental dispatch. In Proceedings of the 2017 19th International Middle-East Power Systems Conference, MEPCON 2017—Proceedings, Cairo, Egypt, 19–21 December 2017; Volume 2018-Febru, pp. 78–83. [Google Scholar]
- Shaheen, A.M.; El-Sehiemy, R.A. Optimal allocation of capacitor devices on MV distribution networks using crow search algorithm. CIRED—Open Access Proc. J. 2017, 2017, 2453–2457. [Google Scholar] [CrossRef] [Green Version]
- Rizk-Allah, R.M.; Mageed, H.M.A.; El-Sehiemy, R.A.; Aleem, S.H.E.A.; El Shahat, A. A new sine cosine optimization algorithm for solving combined non-convex economic and emission power dispatch problems. Int. J. Energy Convers. 2017, 5, 180–192. [Google Scholar] [CrossRef]
- Khelifi, A.; Bentouati, B.; Chettih, S.; El-Sehiemy, R.A. A hybrid cuckoo search and krill herd technique for solving problem of optimal power flow in power systems. J. Electr. Syst. 2019, 15, 375–391. [Google Scholar]
- Shaheen, A.M.; Farrag, S.M.; El-Sehiemy, R.A. MOPF solution methodology. IET Gener. Transm. Distrib. 2017, 11, 570–581. [Google Scholar] [CrossRef]
- Li, S.; Gong, W.; Wang, L.; Yan, X.; Hu, C. Optimal power flow by means of improved adaptive differential evolution. Energy 2020, 198, 117314. [Google Scholar] [CrossRef]
- Wolpert, D.H.; Macready, W.G. No free lunch theorems for optimization. IEEE Trans. Evol. Comput. 1997, 1, 67–82. [Google Scholar] [CrossRef] [Green Version]
- Uniyal, A.; Sarangi, S. Optimal network reconfiguration and DG allocation using adaptive modified whale optimization algorithm considering probabilistic load flow. Electr. Power Syst. Res. 2021, 192, 106909. [Google Scholar] [CrossRef]
- Shaheen, A.; Elsayed, A.; Ginidi, A.; El-Sehiemy, R.; Elattar, E. Reconfiguration of electrical distribution network-based DG and capacitors allocations using artificial ecosystem optimizer: Practical case study. Alex. Eng. J. 2022, 61, 6105–6118. [Google Scholar] [CrossRef]
- Oliva, D.; Elaziz, M.A.; Elsheikh, A.H.; Ewees, A.A. A review on meta-heuristics methods for estimating parameters of solar cells. J. Power Sources 2019, 435, 126683. [Google Scholar] [CrossRef]
- Khadanga, R.K.; Kumar, A.; Panda, S. A novel modified whale optimization algorithm for load frequency controller design of a two-area power system composing of PV grid and thermal generator. Neural Comput. Appl. 2020, 32, 8205–8216. [Google Scholar] [CrossRef]
- Wong, L.A.; Ramachandaramurthy, V.K.; Walker, S.L.; Taylor, P.; Sanjari, M.J. Optimal placement and sizing of battery energy storage system for losses reduction using whale optimization algorithm. J. Energy Storage 2019, 26, 100892. [Google Scholar] [CrossRef]
- Ahmed, D.; Ebeed, M.; Ali, A.; Alghamdi, A.S.; Kamel, S. Multi-objective energy management of a micro-grid considering stochastic nature of load and renewable energy resources. Electronics 2021, 10, 403. [Google Scholar] [CrossRef]
- Mirjalili, S.; Lewis, A. The Whale Optimization Algorithm. Adv. Eng. Softw. 2016, 95, 51–67. [Google Scholar] [CrossRef]
- Mukherjee, V.; Mukherjee, A.; Prasad, D. Whale Optimization Algorithm with Wavelet Mutation for the Solution of Optimal Power Flow Problem. In Handbook of Research on Predictive Modeling and Optimization Methods in Science and Engineering; Kim, D., Sekhar Roy, S., Länsivaara, T., Deo, R., Samui, P., Eds.; IGI Global: Hershey, PA, USA, 2018; pp. 500–553. ISBN 9781522547662. [Google Scholar]
- Jangir, P.; Jangir, N. Non-Dominated Sorting Whale Optimization Algorithm. Glob. J. Res. Eng. 2017, 17, 15–42. [Google Scholar]
- Arul, R.; Ravi, G.; Velusami, S. Solving optimal power flow problems using chaotic self-adaptive differential harmony search algorithm. Electr. Power Compon. Syst. 2013, 41, 782–805. [Google Scholar] [CrossRef]
- Ghasemi, M.; Ghavidel, S.; Rahmani, S.; Roosta, A.; Falah, H. A novel hybrid algorithm of imperialist competitive algorithm and teaching learning algorithm for optimal power flow problem with non-smooth cost functions. Eng. Appl. Artif. Intell. 2014, 29, 54–69. [Google Scholar] [CrossRef]
- Rezaei Adaryani, M.; Karami, A. Artificial bee colony algorithm for solving multi-objective optimal power flow problem. Int. J. Electr. Power Energy Syst. 2013, 53, 219–230. [Google Scholar] [CrossRef]
- Shaheen, A.M.; El-Sehiemy, R.A.; Farrag, S.M. A novel adequate bi-level reactive power planning strategy. Int. J. Electr. Power Energy Syst. 2016, 78, 897–909. [Google Scholar] [CrossRef]
- Bouchekara, H.R.E.H. Optimal power flow using black-hole-based optimization approach. Appl. Soft Comput. J. 2014, 24, 879–888. [Google Scholar] [CrossRef]








| Applied Algorithm | Utilized Cost Function | Main Outcomes | |
|---|---|---|---|
| SOF | MOF | ||
| Particle Swarm Optimization (PSO) [7,8] | X | X | Wheeling cost minimization |
| Gravitational Search Algorithm [9] | X | Less-memory utilized | |
| Tabu Search (TS) [10] | X | Quadratic cost curve with sine components | |
| Biogeography Based Optimizer [11] | X | Consider UPFC devices | |
| Differential Evolution (DE) [12] | X | X | Three-constraint handling techniques |
| Genetic Algorithms [13,14] | X | X | Prohibited zones, valve-point effect, multi-fuels, and emission. |
| Teaching Learning Based Optimization (TLBO) [15] | X | Applied for small- and large-scale test systems | |
| Cuckoo Search (CS) [16] | X | Consider the valve loading effect | |
| Harris’ Hawk Optimization Algorithm (HHO) [17,18] | X | Consider renewable energy integration | |
| Artificial Bee Colony (ABC) [19] | X | Fast convergence | |
| Hunger Games Search (HGS) [20] | X | Consider renewable energy integration | |
| Heap Optimization Algorithm (HOA ) [21] | X | Consider renewable energy integration with variable nature of load over 24 h | |
| Salp Swarm Optimizer [22] | X | Voltage stability analysis | |
| Jaya Algorithm [23,24] | X | X | Use the Fuzzy Set Theory for the best compromise solution |
| Fuzzy-Based Grenade Explosion Method [25] | X | X | Handling multi-objectives effectively |
| Colliding Bodies Optimization Algorithm [26] | X | Prohibited zones constraints | |
| Search Optimization Algorithm [27] | X | X | Consider emission and non-smooth cost functions using |
| Electromagnetism-Like Mechanism [28] | X | Applied for small-scale test systems | |
| League Championship Algorithm [29] | X | Consider the valve point effect | |
| Differential Search Algorithm [30] | X | Robust, and a superior solution | |
| Quasi-Oppositional Teaching Learning [31] | X | X | Highly distributed non-dominant Pareto optimal solutions |
| Multi-Objective Harmony Algorithm [32] | X | X | Best compromise solution extraction using fuzzy membership |
| Multi-Objective Non-Dominated Sorting Opposition Gravitational Algorithm [33] | X | X | A double-objective function is considered |
| Modified Shuffle Frog Leaping Algorithm [34] | X | X | Run time proportionally increases as the number of control variables increases |
| Multi-Objective Bees Algorithm [35] | X | X | Utilize fuel cost, emission, and loss |
| Hybrid Firefly–Bat Algorithm with Constraints-Prior Object-Fuzzy Sorting Strategy (HFBA-COFS) [36] | X | Triple objective function | |
| Adaptive Parallel Seeker Optimization Algorithm (APSOA) [37] | X | Consider thyristor-controlled series compensators (TCSCs) | |
| Adaptive Group Search Optimization [38] | X | X | Consider the N-1 security index |
| Sine–Cosine Algorithm [39] | X | Modified algorithm | |
| Multi-Objective Differential-Based Harmony Search Algorithm [40] | X | X | Effective initialization method |
| Differential Search Algorithm [41] | X | X | Use weighting factor for multi-objective |
| Fruit Fly Optimization Algorithm (FFOA) [42] | X | X | Use weighting factor for multi-objective |
| Moth Swarm Algorithm (MSA) [43] | X | X | Use Pareto front for multi-objective |
| Crow Search Algorithm [44,45] | X | X | Economic and environmental objectives |
| Sine Cosine Optimizer [46] | |||
| Differential Evolution [47,48,49] | X | X | Pareto front for MOF |
| Bus Number | Active Power Generation (MW) | Generation Cost Coefficients | |||
|---|---|---|---|---|---|
| Min. | Max. | a | b | c | |
| 1 | 50 | 200 | 0.0 | 2.0 | 0.00375 |
| 2 | 20 | 800 | 0.0 | 1.75 | 0.0175 |
| 5 | 15 | 50 | 0.0 | 1.0 | 0.0625 |
| 8 | 10 | 35 | 0.0 | 3.25 | 0.00834 |
| 11 | 10 | 30 | 0.0 | 3.0 | 0.025 |
| 13 | 12 | 40 | 0.0 | 3.0 | 0.025 |
| OPF Formulation Case | Quadratic Fuel Cost | Active Power Loss | Voltage Deviation | Voltage Stability Index | |
|---|---|---|---|---|---|
| Mono-objective | Case 1 | X | |||
| Case 2 | X | ||||
| Case 3 | X | ||||
| Case 4 | X | ||||
| Bi-objective | Case 5 | X | X | ||
| Case 6 | X | X | |||
| Case 7 | X | X | |||
| Four-objective | Case 8 | X | X | X | X |
| Case | Case 1 | Case 2 | Case 3 | Case 4 | |
|---|---|---|---|---|---|
| Cont. Variable | |||||
| Pg1 (MW) | 175.15 | 51.42 | 176.02 | 147.7839 | |
| Pg2 (MW) | 46.19 | 80.00 | 47.17 | 44.9271 | |
| Pg5 (MW) | 21.69 | 50.00 | 21.66 | 28.4973 | |
| Pg8 (MW) | 23.97 | 35.00 | 22.17 | 20.0099 | |
| Pg11 (MW) | 11.37 | 30.00 | 13.84 | 29.7263 | |
| Pg13 (MW) | 14.53 | 40.00 | 12.13 | 19.8447 | |
| Vg1 (p.u.) | 1.06 | 1.10 | 1.042 | 1.0979 | |
| Vg2 (p.u.) | 1.03 | 1.10 | 1.026 | 1.082 | |
| Vg5 (p.u.) | 1.01 | 1.08 | 1.013 | 1.0295 | |
| Vg8 (p.u.) | 1.00 | 1.09 | 1.003 | 1.0484 | |
| Vg11 (p.u.) | 1.08 | 1.10 | 1.065 | 1.0661 | |
| Vg13 (p.u.) | 1.00 | 1.06 | 0.990 | 1.0793 | |
| Tap6–9 | 1.05 | 1.09 | 1.084 | 0.9 | |
| Tap6–10 | 0.95 | 1.01 | 0.904 | 1.0973 | |
| Tap4–12 | 0.92 | 1.08 | 0.940 | 0.9033 | |
| Tap28–27 | 0.94 | 1.04 | 0.967 | 0.9 | |
| Qc10 (MVAR) | 1.92 | 3.24 | 4.124 | 4.9316 | |
| Qc12 (MVAR) | 2.44 | 1.10 | 0.532 | 3.4673 | |
| Qc15 (MVAR) | 3.77 | 4.74 | 2.991 | 0 | |
| Qc17 (MVAR) | 2.93 | 4.66 | 1.830 | 2.6801 | |
| Qc20 (MVAR) | 1.54 | 4.43 | 4.969 | 3.734 | |
| Qc21 (MVAR) | 2.09 | 4.54 | 4.677 | 0 | |
| Qc23 (MVAR) | 5.00 | 5.00 | 4.928 | 0 | |
| Qc24 (MVAR) | 0.00 | 4.65 | 4.952 | 0 | |
| Qc29 (MVAR) | 4.68 | 5.00 | 2.215 | 0 | |
| Case | Case 1 | Case 2 | Case 3 | Case 4 | |
|---|---|---|---|---|---|
| Fitness Fun. | |||||
| Ploss (MW) | 8.82 | 2.88 | 9.7153 | 8.4723 | |
| VD (p.u.) | 0.56 | 2.00 | 0.1053 | 1.0417 | |
| L-index | 0.14 | 0.12 | 0.1371 | 0.1175 | |
| Fuel cost (USD/h) | 800.26 | 967.14 | 803.3082 | 814.8988 | |
| Case-1 | WOA | CSADHS [60] | MICA–TLA [61] | Case-2 | WOA | ABC [62] | EGA–DQLF [13] |
| 800.26 USD/h | 801.59 USD/h | 801.05 USD/h | 2.88 MW | 3.11 MW | 3.2 MW | ||
| Case-3 | WOA | DE [63] | BHBO [64] | Case-4 | WOA | ABC [62] | DE [63] |
| 0.1053 p.u | 0.1357 | 0.1262 | 0.1175 | 0.1379 | 0.1219 |
| Case | Case 5 | Case 6 | Case 7 | Case 8 | |
|---|---|---|---|---|---|
| Cont. Variable | |||||
| Pg1 (MW) | 104.27 | 177.1531 | 77.2559 | 180.45 | |
| Pg2 (MW) | 55.26 | 46.2841 | 78.5356 | 51.25 | |
| Pg5 (MW) | 41.20 | 23.0439 | 42.8331 | 17.105 | |
| Pg8 (MW) | 32.31 | 20.5680 | 31.7522 | 11.065 | |
| Pg11 (MW) | 27.68 | 12.4723 | 20.6790 | 14.743 | |
| Pg13 (MW) | 27.16 | 13.2523 | 36.5573 | 19.337 | |
| Vg1 (p.u.) | 1.10 | 1.0569 | 1.0996 | 1.0663 | |
| Vg2 (p.u.) | 1.09 | 1.0351 | 1.0885 | 1.0492 | |
| Vg5 (p.u.) | 1.06 | 1.0046 | 1.0630 | 0.9937 | |
| Vg8 (p.u.) | 1.07 | 1.0029 | 1.0581 | 1.0299 | |
| Vg11 (p.u.) | 1.07 | 1.0185 | 1.0195 | 1.1000 | |
| Vg13 (p.u.) | 1.04 | 1.0404 | 1.0282 | 1.0036 | |
| Tap6–9 | 1.02 | 0.9906 | 1.0726 | 1.0579 | |
| Tap6–10 | 1.05 | 0.9718 | 1.0475 | 1.1000 | |
| Tap4–12 | 1.04 | 0.9986 | 1.0165 | 1.0083 | |
| Tap28–27 | 0.98 | 0.9617 | 0.9981 | 0.9057 | |
| Qc10 (MVAR) | 1.99 | 2.6224 | 4.6249 | 3.1676 | |
| Qc12 (MVAR) | 3.43 | 2.7815 | 3.6859 | 5.000 | |
| Qc15 (MVAR) | 2.29 | 2.3091 | 2.5605 | 4.999 | |
| Qc17 (MVAR) | 2.60 | 3.3258 | 3.1081 | 4.689 | |
| Qc20 (MVAR) | 4.03 | 4.6138 | 4.0475 | 5.000 | |
| Qc21 (MVAR) | 4.70 | 4.2020 | 4.1126 | 5.000 | |
| Qc23 (MVAR) | 2.30 | 2.5341 | 4.7037 | 4.899 | |
| Qc24 (MVAR) | 4.23 | 4.1295 | 3.1570 | 2.5508 | |
| Qc29 (MVAR) | 2.84 | 2.3603 | 2.1575 | 4.2789 | |
| Case | Case 5 | Case 6 | Case 7 | Case 8 | |
|---|---|---|---|---|---|
| Fittness | |||||
| VD (p.u.) | 0.88 | 0.1741 | 0.4694 | 0.4985 | |
| L-index | 0.13 | 0.1368 | 0.1328 | 0.1253 | |
| Fuel cost (USD/h) | 862.53 | 802.5395 | 907.1819 | 805.0121 | |
| Ploss (MW) | 4.47 | 9.4857 | 4.2134 | 9.199 | |
| Case No. | Min | Max | Standard Deviation | Average |
|---|---|---|---|---|
| Case 1 | 800.26 | 800.47 | 0.067411 | 800.3034 |
| Case 2 | 2.88 | 2.889821 | 0.003713 | 2.88473 |
| Case 3 | 0.1053 | 0.106769 | 0.000527 | 0.105965 |
| Case 4 | 0.1175 | 0.117975 | 0.000153 | 0.117753 |
| Algorithm | PSO | SSA | SCA | CSA | MPA | NSWOA | |
|---|---|---|---|---|---|---|---|
| Fitness Fun. | |||||||
| VD (p.u.) | 0.4905 | 0.4880 | 0.5280 | 0.4186 | 0.5791 | 0.4985 | |
| L-index | 0.1212 | 0.1229 | 0.1291 | 0.1256 | 0.1193 | 0.1253 | |
| Fuel cost (USD/h) | 803.4415 | 803.0555 | 814.198 | 804.457 | 802.8512 | 805.0121 | |
| Ploss(MW) | 9.5773 | 9.9199 | 9.9970 | 9.6696 | 9.2256 | 9.1620 | |
Publisher’s Note: MDPI stays neutral with regard to jurisdictional claims in published maps and institutional affiliations. |
© 2022 by the authors. Licensee MDPI, Basel, Switzerland. This article is an open access article distributed under the terms and conditions of the Creative Commons Attribution (CC BY) license (https://creativecommons.org/licenses/by/4.0/).
Share and Cite
El-Dabah, M.; Ebrahim, M.A.; El-Sehiemy, R.A.; Alaas, Z.; Ramadan, M.M. A Modified Whale Optimizer for Single- and Multi-Objective OPF Frameworks. Energies 2022, 15, 2378. https://doi.org/10.3390/en15072378
El-Dabah M, Ebrahim MA, El-Sehiemy RA, Alaas Z, Ramadan MM. A Modified Whale Optimizer for Single- and Multi-Objective OPF Frameworks. Energies. 2022; 15(7):2378. https://doi.org/10.3390/en15072378
Chicago/Turabian StyleEl-Dabah, Mahmoud, Mohamed A. Ebrahim, Ragab A. El-Sehiemy, Z. Alaas, and M. M. Ramadan. 2022. "A Modified Whale Optimizer for Single- and Multi-Objective OPF Frameworks" Energies 15, no. 7: 2378. https://doi.org/10.3390/en15072378
APA StyleEl-Dabah, M., Ebrahim, M. A., El-Sehiemy, R. A., Alaas, Z., & Ramadan, M. M. (2022). A Modified Whale Optimizer for Single- and Multi-Objective OPF Frameworks. Energies, 15(7), 2378. https://doi.org/10.3390/en15072378

