Review of Fast Charging for Electrified Transport: Demand, Technology, Systems, and Planning
Abstract
:1. Introduction
1.1. Definition and Standards
1.2. Paper Overview
2. Fast Charging Demand
- (i)
- If one assumes that the need for road transport will remain unchanged, then one may use historical travel survey data from ICEs to determine the likely travel pattens of EVs, and the associated times and/or locations they could or would recharge. Translating ICE travel data to EVs requires a number of assumptions to be made about the EVs, e.g., the types and numbers of different EVs, their state-of-charge (SoC) at the beginning of each journey, charging behaviours, etc. Nevertheless, it has been shown that this approach can produce accurate and useful predictions of charging demand [54].
- (ii)
- Direct monitoring is limited to contemporary EV usage and charging behaviours, i.e., with the exception of some countries and regions with high rates of EV uptake, most data to date is derived from trials with relatively small numbers of vehicles and charging options. Extrapolating from current usage patterns to future usage patterns has risks, though arguably less so than if extrapolating from ICE survey data. Additionally, the data from direct monitoring can be used to analyse the various factors which affect EV driving and DCFC behaviour and demand presently, and, quite likely, into the future [56].
- (iii)
- Agent-based computer simulations of EV travel and charging patterns attempt to predict the value of key parameters, such as charging time, location, and the associated impacts on the electricity grid, and to test the sensitivity of those parameters to factors such as the mix of EVs and charging options, the topology and scale of the road and electricity networks, driver behaviours, the cost to charge, and various other factors of interest [53,58,59,60,61]. The simulation results are readily tested against real data to refine the models and reveal useful insights. Simulation is the only way to explore future charging scenarios, and a number of software packages have been developed for this purpose, e.g., [62,63,64].
3. Fast Charging Technologies and Architectures
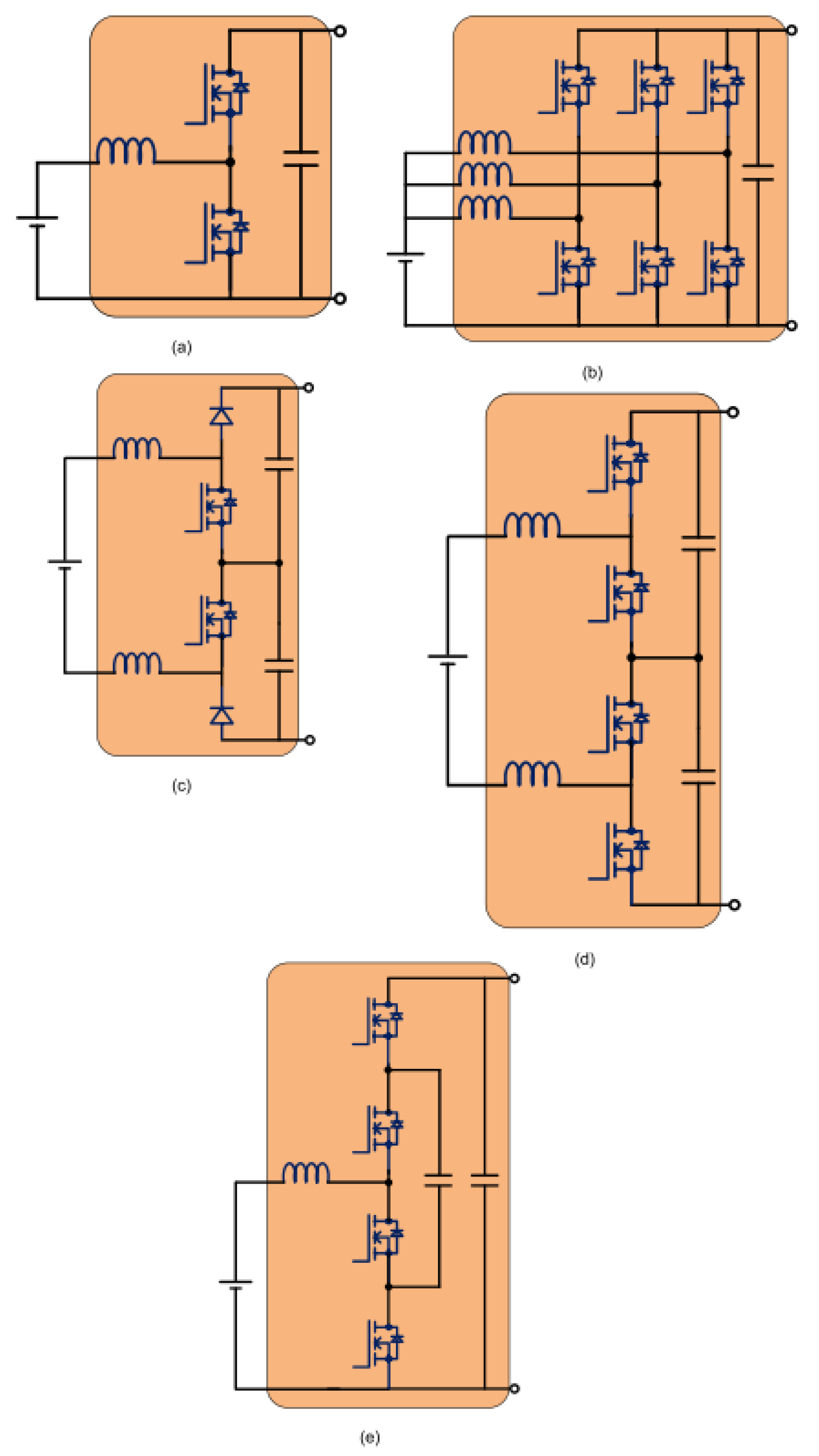
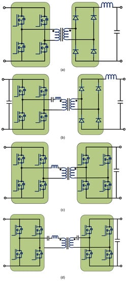
3.1. Fast Charger Unit Topologies and Circuits
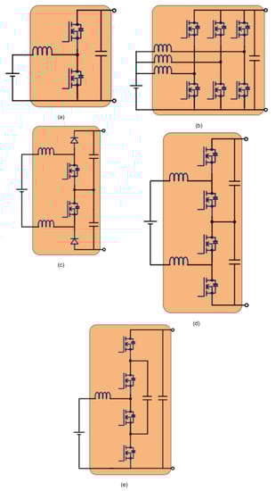
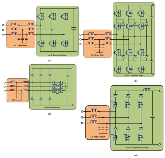
3.2. Fast Charging Station Topologies and Circuits
3.3. Switching Devices for Fast Chargers
3.4. Fast Charger Architecture to Reduce Grid Impact
4. Fast Charging System Impacts and Management
4.1. Peak Demand Issues
4.1.1. Annual Electricity Costs
4.1.2. Battery State-of-Charge and Electric Vehicle Travel Distance
4.1.3. Weather and Environmental Factors
4.2. Distribution Transformer Overloading
4.3. Power Quality Issues
4.3.1. Harmonic Distortions
4.3.2. Voltage Fluctuations
4.3.3. Network Stability
5. Planning Fast Charging Facilities
5.1. Planning Scenarios
5.1.1. Siting of Fast Charging Facilities
5.1.2. Sizing of Fast Charging Facilities
5.1.3. Siting and Sizing of Fast Charging Facilities
5.2. Co-Planning of Transport and Electricity Infrastructure
6. Future Developments in Fast Charging
6.1. Charging Power
6.2. Intelligent Charging Interfaces and Grid Integration of EVs
6.3. Physical Charging Interface
7. Conclusions
Author Contributions
Funding
Conflicts of Interest
References
- Global EV Outlook 2021. Available online: https://www.iea.org/reports/global-ev-outlook-2021 (accessed on 24 December 2021).
- Neaimeh, M.; Salisbury, S.D.; Hill, G.A.; Blythe, P.; Scoffield, D.R.; Francfort, J.E. Analysing the usage and evidencing the importance of fast chargers for the adoption of battery electric vehicles. Energy Policy 2017, 108, 474–486. [Google Scholar] [CrossRef]
- Hall, D.; Lutsey, N. Emerging Best Practices for Electric Vehicle Charging Infrastructure; The International Council on Clean Transportation (ICCT): Washington, DC, USA, 2017. [Google Scholar]
- Yilmaz, M.; Krein, P.T. Review of Battery Charger Topologies, Charging Power Levels, and Infrastructure for Plug-In Electric and Hybrid Vehicles. IEEE Trans. Power Electron. 2013, 28, 2151–2169. [Google Scholar] [CrossRef]
- Suarez, C.; Martinez, W. Fast and ultra-fast charging for battery electric vehicles–a review. In Proceedings of the 2019 IEEE Energy Conversion Congress and Exposition (ECCE), Baltimore, MD, USA, 29 September–3 October 2019. [Google Scholar]
- Tu, H.; Feng, H.; Srdic, S.; Lukic, S. Extreme Fast Charging of Electric Vehicles: A Technology Overview. IEEE Trans. Transp. Electrif. 2019, 5, 861–878. [Google Scholar] [CrossRef]
- Habib, S.; Khan, M.M.; Abbas, F.; Ali, A.; Faiz, M.T.; Ehsan, F.; Tang, H. Contemporary trends in power electronics converters for charging solutions of electric vehicles. CSEE J. Power Energy Syst. 2020, 6, 911–929. [Google Scholar]
- Khalid, M.R.; Khan, I.A.; Hameed, S.; Asghar, M.S.J.; Ro, J.-S. A Comprehensive Review on Structural Topologies, Power Levels, Energy Storage Systems, and Standards for Electric Vehicle Charging Stations and Their Impacts on Grid. IEEE Access 2021, 9, 128069–128094. [Google Scholar] [CrossRef]
- Chakraborty, S.; Vu, H.-N.; Hasan, M.M.; Tran, D.-D.; El Baghdadi, M.; Hegazy, O. DC-DC Converter Topologies for Electric Vehicles, Plug-in Hybrid Electric Vehicles and Fast Charging Stations: State of the Art and Future Trends. Energies 2019, 12, 1569. [Google Scholar] [CrossRef] [Green Version]
- Tomaszewska, A.; Chu, Z.; Feng, X.; O’Kane, S.; Liu, X.; Chen, J.; Ji, C.; Endler, E.; Li, R.; Liu, L.; et al. Lithium-ion battery fast charging: A review. eTransportation 2019, 1, 100011. [Google Scholar] [CrossRef]
- Wang, L.; Qin, Z.; Slangen, T.; Bauer, P.; van Wijk, T. Grid Impact of Electric Vehicle Fast Charging Stations: Trends, Standards, Issues and Mitigation Measures—An Overview. IEEE Open J. Power Electron. 2021, 2, 56–74. [Google Scholar] [CrossRef]
- Rahman, S.; Khan, I.A.; Khan, A.A.; Mallik, A.; Nadeem, M.F. Comprehensive review & impact analysis of integrating projected electric vehicle charging load to the existing low voltage distribution system. Renew. Sustain. Energy Rev. 2021, 153, 111756. [Google Scholar] [CrossRef]
- Green, R.; Wang, L.; Alam, M. The impact of plug-in hybrid electric vehicles on distribution networks: A review and outlook. Renew. Sustain. Energy Rev. 2011, 15, 544–553. [Google Scholar] [CrossRef]
- Wang, Q.; Liu, X.; Du, J.; Kong, F. Smart Charging for Electric Vehicles: A Survey From the Algorithmic Perspective. IEEE Commun. Surv. Tutorials 2016, 18, 1500–1517. [Google Scholar] [CrossRef] [Green Version]
- Al-Ogaili, A.S.; Hashim, T.J.T.; Rahmat, N.A.; Ramasamy, A.K.; Marsadek, M.B.; Faisal, M.; Hannan, M.A. Review on Scheduling, Clustering, and Forecasting Strategies for Controlling Electric Vehicle Charging: Challenges and Recommendations. IEEE Access 2019, 7, 128353–128371. [Google Scholar] [CrossRef]
- Nimalsiri, N.I.; Mediwaththe, C.P.; Ratnam, E.L.; Shaw, M.; Smith, D.B.; Halgamuge, S.K. A Survey of Algorithms for Distributed Charging Control of Electric Vehicles in Smart Grid. IEEE Trans. Intell. Transp. Syst. 2020, 21, 4497–4515. [Google Scholar] [CrossRef] [Green Version]
- Sbordone, D.; Bertini, I.; Di Pietra, B.; Falvo, M.C.; Genovese, A.; Martirano, L. EV fast charging stations and energy storage technologies: A real implementation in the smart micro grid paradigm. Electr. Power Syst. Res. 2015, 120, 96–108. [Google Scholar] [CrossRef]
- Gjelaj, M.; Hashemi, S.; Traeholt, C.; Andersen, P.B. Grid integration of DC fast-charging stations for EVs by using modular li-ion batteries. IET Gener. Transm. Distrib. 2018, 12, 4368–4376. [Google Scholar] [CrossRef] [Green Version]
- Collin, R.; Miao, Y.; Yokochi, A.; Enjeti, P.; Von Jouanne, A. Advanced Electric Vehicle Fast-Charging Technologies. Energies 2019, 12, 1839. [Google Scholar] [CrossRef] [Green Version]
- Ali, S.S.; Rawdah, R.; Hasan, K.N. An Overview of Electric Vehicle Charging Data Acquisition and Grid Connection Standards for Power System Studies and EV-Grid Integration. In Proceedings of the 2021 31st Australasian Universities Power Engineering Conference (AUPEC), Perth, Australia, 26–30 September 2021; pp. 1–6. [Google Scholar]
- Bunsen, T.; Abergel, T.; Gorner, M.; Leduc, P.; Pal, S.; Paoli, L.; Raghavan, S.; Tattini, J.; Tetter, J.; Wachche, S.; et al. Global EV Outlook 2019 to Electric Mobility. OECD iea.org. 2019, p. 232. Available online: www.iea.org/publications/reports/globalevoutlook2019/ (accessed on 24 December 2021).
- Ronanki, D.; Kelkar, A.; Williamson, S.S. Extreme Fast Charging Technology—Prospects to Enhance Sustainable Electric Transportation. Energies 2019, 12, 3721. [Google Scholar] [CrossRef] [Green Version]
- Srdic, S.; Lukic, S. Toward Extreme Fast Charging: Challenges and Opportunities in Directly Connecting to Medium-Voltage Line. IEEE Electrif. Mag. 2019, 7, 22–31. [Google Scholar] [CrossRef]
- IEC 61851-1: 2017 Electric Vehicle Conductive Charging System—Part 1: General Requirements; International Electrotechnical Commission (IEC): Geneva, Switzerland, 2017.
- SAE Electric Vehicle and Plug in Hybrid Electric Vehicle Conductive Charge Coupler J1772_201710. Available online: https://www.sae.org/standards/content/j1772_201710/ (accessed on 24 December 2021).
- IEEE Std 2030.1.1—Authorized IEEE Standard Technical Specifications of a DC Quick Charger for Use with Electric Vehicles. IEEE. 2015. Available online: https://ieeexplore.ieee.org/document/7400449 (accessed on 24 December 2021).
- Morrissey, P.; Weldon, P.; O’Mahony, M. Future standard and fast charging infrastructure planning: An analysis of electric vehicle charging behaviour. Energy Policy 2016, 89, 257–270. [Google Scholar] [CrossRef]
- Hall, M.N.A.D. Lessons Learned on Early Fast Electric Vehicle Charging Systems. White Paper—The International Council. Clean Transportation. 2018. Available online: www.theicct.org (accessed on 15 October 2021).
- Martin, C. EV Infrastructure. 2019. Available online: https://new.abb.com/docs/librariesprovider78/eventos/jornadastecnicas-chile-2019/electrification/baja-tension/caso-de-exito-electromovilidad---cristian-martin.pdf (accessed on 24 December 2021).
- Bryden, T.S.; Hilton, G.; Cruden, A.; Holton, T. Electric vehicle fast charging station usage and power requirements. Energy 2018, 152, 322–332. [Google Scholar] [CrossRef]
- Bae, S.; Kwasinski, A. Spatial and Temporal Model of Electric Vehicle Charging Demand. IEEE Trans. Smart Grid 2011, 3, 394–403. [Google Scholar] [CrossRef]
- Basma, H.; Haddad, M.; Mansour, C.; Nemer, M.; Stabat, P. Assessing the Charging Load of Battery Electric Bus Fleet for Different Types of Charging Infrastructure. In Proceedings of the 2021 IEEE Transportation Electrification Conference & Expo (ITEC), Chicago, IL, USA, 21–25 June 2021. [Google Scholar]
- Gan, W.; Shahidehpour, M.; Yan, M.; Guo, J.; Yao, W.; Paaso, A.; Zhang, L.; Wen, J. Coordinated Planning of Transportation and Electric Power Networks With the Proliferation of Electric Vehicles. IEEE Trans. Smart Grid 2020, 11, 4005–4016. [Google Scholar] [CrossRef]
- Nicholas, J.W.M.; Tal, G. Electric vehicle fast charger planning for metropolitan planning organizations: Adapting to changing markets and vehicle technology. Transp. Res. Rec. 2015, 2502, 134–143. [Google Scholar]
- Ding, X.; Zhang, W.; Wei, S.; Wang, Z. Optimization of an Energy Storage System for Electric Bus Fast-Charging Station. Energies 2021, 14, 4143. [Google Scholar] [CrossRef]
- Lopes, J.A.P.; Soares, F.J.; Almeida, P.M.R. Integration of Electric Vehicles in the Electric Power System. Proc. IEEE 2011, 99, 168–183. [Google Scholar] [CrossRef] [Green Version]
- Ahmad, A.; Alam, M.S.; Chabaan, R. A Comprehensive Review of Wireless Charging Technologies for Electric Vehicles. IEEE Trans. Transp. Electrif. 2018, 4, 38–63. [Google Scholar] [CrossRef]
- Samanchuen, T.; Jirasereeamornkul, K.; Ekkaravarodome, C.; Singhavilai, T. A Review of Wireless Power Transfer for Electric Vehicles: Technologies and Standards. In Proceedings of the 2019 4th Technology Innovation Management and Engineering Science International Conference (TIMES-iCON), Bangkok, Thailand, 11–13 December 2019. [Google Scholar]
- Luo, L.; Wu, Z.; Gu, W.; Huang, H.; Gao, S.; Han, J. Coordinated allocation of distributed generation resources and electric vehicle charging stations in distribution systems with vehicle-to-grid interaction. Energy 2020, 192, 116631. [Google Scholar] [CrossRef]
- Chaurasiya, S.; Mishra, N.; Singh, B. A 50kW Bidirectional Fast EV Charger with G2V & V2G/V2V Capability and Wide Voltage Range. In Proceedings of the 2020 IEEE 5th International Conference on Computing Communication and Automation (ICCCA), Greater Noida, India, 30–31 October 2020. [Google Scholar]
- Johnson, J.; Chowdhury, M.; He, Y.; Taiber, J. Utilizing real-time information transferring potentials to vehicles to improve the fast-charging process in electric vehicles. Transp. Res. Part C Emerg. Technol. 2013, 26, 352–366. [Google Scholar] [CrossRef]
- McKerracher, C. Electric Vehicle Outlook 2021. Available online: https://about.bnef.com/electric-vehicleoutlook (accessed on 24 December 2021).
- Engel, H.; Hensley, R.; Knupfer, S.; Sahdev, S. The Potential Impact of Electric Vehicles ON Global Energy Systems. Report; McKinsey Center for Future Mobility: 2018. Available online: https://www.mckinsey.com/industries/automotive-and-assembly/our-insights/the-potential-impact-of-electric-vehicles-on-global-energy-systems (accessed on 24 December 2021).
- Muratori, M. Impact of uncoordinated plug-in electric vehicle charging on residential power demand. Nat. Energy 2018, 3, 193–201. [Google Scholar] [CrossRef]
- Wolbertus, R.; Kroesen, M.; Hoed, R.V.D.; Chorus, C. Fully charged: An empirical study into the factors that influence connection times at EV-charging stations. Energy Policy 2018, 123, 1–7. [Google Scholar] [CrossRef] [Green Version]
- Chakraborty, D.; Bunch, D.; Lee, J.H.; Tal, G. Demand drivers for charging infrastructure-charging behavior of plug-in electric vehicle commuters. Transp. Res. Part D Transp. Environ. 2019, 76, 255–272. [Google Scholar] [CrossRef]
- Lee, J.H.; Chakraborty, D.; Hardman, S.J.; Tal, G. Exploring electric vehicle charging patterns: Mixed usage of charging infrastructure. Transp. Res. Part D Transp. Environ. 2020, 79, 102249. [Google Scholar] [CrossRef]
- Have, S.T.; Gkiotsalitis, K.; Geurs, K. Investigating the Future of Ultrafast Charging: A Choice Experiment in the Netherlands. World Electr. Veh. J. 2020, 11, 70. [Google Scholar] [CrossRef]
- Daina, N.; Sivakumar, A.; Polak, J.W. Modelling electric vehicles use: A survey on the methods. Renew. Sustain. Energy Rev. 2017, 68, 447–460. [Google Scholar] [CrossRef] [Green Version]
- Tehrani, N.H.; Wang, P. Probabilistic estimation of plug-in electric vehicles charging load profile. Electr. Power Syst. Res. 2015, 124, 133–143. [Google Scholar] [CrossRef]
- Hill, G.; Blythe, P.T.; Hubner, Y.; Neaimeh, M.; Higgins, C.; Suresh, V. Monitoring and predicting charging behaviour for electric vehicles. In Proceedings of the 2012 IEEE Intelligent Vehicles Symposium, Madrid, Spain, 3–7 June 2012; pp. 914–919. [Google Scholar]
- FleetCarma, Charge the North: Results from the World’s Largest Electric Vehicle Charging Study. 2019. Available online: https://fncdn.blob.core.windows.net/web/1/smart-transport-resources/charge-the-north-results-from-the-worlds-largest-electric-vehicle-charging-study.pdf (accessed on 4 December 2021).
- Olivella-Rosell, P.; Villafafila-Robles, R.; Sumper, A.; Bergas-Jané, J. Probabilistic Agent-Based Model of Electric Vehicle Charging Demand to Analyse the Impact on Distribution Networks. Energies 2015, 8, 4160–4187. [Google Scholar] [CrossRef]
- Pareschi, G.; Küng, L.; Georges, G.; Boulouchos, K. Are travel surveys a good basis for EV models? Validation of simulated charging profiles against empirical data. Appl. Energy 2020, 275, 115318. [Google Scholar] [CrossRef]
- Bin Irshad, U.; Rafique, S.; Town, G. Stochastic modelling of electric vehicle behaviour to estimate available energy storage in parking lots. IET Smart Grid 2020, 3, 760–767. [Google Scholar] [CrossRef]
- Yang, Y.; Tan, Z.; Ren, Y. Research on Factors That Influence the Fast Charging Behavior of Private Battery Electric Vehicles. Sustainability 2020, 12, 3439. [Google Scholar] [CrossRef] [Green Version]
- Dunckley, J. Electric Vehicle Driving, Charging, and Load Shape Analysis: A Deep Dive Into Where, When, and How Much Salt River Project (SRP) Electric Vehicle Customers Charge; EPRI: Palo Alto, CA, USA, 2018; p. 3002013754. Available online: http://mydocs.epri.com/docs/PublicMeetingMaterials/ee/000000003002013754.pdf (accessed on 19 August 2021).
- Pagani, M.; Korosec, W.; Chokani, N.; Abhari, R. User behaviour and electric vehicle charging infrastructure: An agent-based model assessment. Appl. Energy 2019, 254, 113680. [Google Scholar] [CrossRef]
- Zhuge, C.; Shao, C. Agent-Based Modelling of Locating Public Transport Facilities for Conventional and Electric Vehicles. Netw. Spat. Econ. 2018, 18, 875–908. [Google Scholar] [CrossRef]
- Van Der Kam, M.; Peters, A.; Van Sark, W.; Alkemade, F. Agent-Based Modelling of Charging Behaviour of Electric Vehicle Drivers. J. Artif. Soc. Soc. Simul. 2019, 22, 7. [Google Scholar] [CrossRef]
- Liu, W.; Shi, X.; Zhao, J.; Zhang, X.-P.; Xue, Y. Electric Vehicle Charging Simulation Framework Considering Traffic, User, and Power Grid. J. Mod. Power Syst. Clean Energy 2021, 9, 602–611. [Google Scholar] [CrossRef]
- Canizes, B.; Soares, J.; Costa, A.; Pinto, T.; Lezama, F.; Novais, P.; Vale, Z. Electric Vehicles’ User Charging Behaviour Simulator for a Smart City. Energies 2019, 12, 1470. [Google Scholar] [CrossRef] [Green Version]
- Alexander, M.; Crisostomo, N.; Krell, W.; Lu, J.; Ramesh, R. Assembly Bill 2127 Electric Vehicle Charging Infrastructure Assessment: Analyzing Charging Needs to Support Zero-Emission Vehicles in 2030—Commission Report, July 2021. California Energy Commission. Publication Number: CEC-600-2021-001-CMR. Available online: https://www.energy.ca.gov/programs-and-topics/programs/electric-vehicle-charging-infrastructure-assessment-ab-2127 (accessed on 24 December 2021).
- Wood, E. EVI-Pro: Electric Vehicle Infrastructure–Projection Tool. Available online: https://www.nrel.gov/transportation/evi-pro.html (accessed on 24 December 2021).
- Soares, F.J.; Lopes, J.A.P.; Almeida, P.M.R. A Monte Carlo method to evaluate electric vehicles impacts in distribution networks. In Proceedings of the 2010 IEEE Conference on Innovative Technologies for an Efficient and Reliable Electricity Supply, Waltham, MA, USA, 27–29 September 2010. [Google Scholar]
- Harris, C.; Webber, M.E. An empirically-validated methodology to simulate electricity demand for electric vehicle charging. Appl. Energy 2014, 126, 172–181. [Google Scholar] [CrossRef]
- Ucer, E.; Koyuncu, I.; Kisacikoglu, M.C.; Yavuz, M.; Meintz, A.; Rames, C. Modeling and Analysis of a Fast Charging Station and Evaluation of Service Quality for Electric Vehicles. IEEE Trans. Transp. Electrif. 2019, 5, 215–225. [Google Scholar] [CrossRef]
- Leone, C.; Longo, M.; Brenna, M. Impact Analysis of Ultra-Fast Charging Station by Monte Carlo Simulation. In Proceedings of the 2020 IEEE International Conference on Environment and Electrical Engineering and 2020 IEEE Industrial and Commercial Power Systems Europe (EEEIC/I&CPS Europe), Madrid, Spain, 9–12 June 2020. [Google Scholar]
- Lopez, N.; Allana, A.; Biona, J. Modeling Electric Vehicle Charging Demand with the Effect of Increasing EVSEs: A Discrete Event Simulation-Based Model. Energies 2021, 14, 3734. [Google Scholar] [CrossRef]
- Yi, F.; Zeng, P.; Yu, S.; Gu, C.; Li, J.; Yuan, C.; Li, F. Impacts of classified electric vehicle charging derived from driving patterns to the LV distribution network. In Proceedings of the 2014 IEEE PES General Meeting|Conference & Exposition, National Harbor, MD, USA, 27–31 July 2014. [Google Scholar]
- Soares, F.; Lopes, J.; Almeida, P.; Moreira, C.; Seca, L.; Frias, R. A stochastic model to simulate electric vehicles motion and quantify the energy required from the grid. In Proceedings of the 17th Power Systems Computation Conference, Stockholm, Sweden, 22–26 August 2011. [Google Scholar]
- Arias, M.B.; Bae, S. Electric vehicle charging demand forecasting model based on big data technologies. Appl. Energy 2016, 183, 327–339. [Google Scholar] [CrossRef]
- Brady, J.; O’Mahony, M. Modelling charging profiles of electric vehicles based on real-world electric vehicle charging data. Sustain. Cities Soc. 2016, 26, 203–216. [Google Scholar] [CrossRef]
- Tang, D.; Wang, P.; Wu, Q. Probabilistic modeling of nodal electric vehicle load due to fast charging stations. In Proceedings of the 2016 International Conference on Probabilistic Methods Applied to Power Systems (PMAPS), Beijing, China, 16–20 October 2016. [Google Scholar]
- Huber, J.; Dann, D.; Weinhardt, C. Probabilistic forecasts of time and energy flexibility in battery electric vehicle charging. Appl. Energy 2020, 262, 114525. [Google Scholar] [CrossRef]
- IEC 61851-23:2014; Electric Vehicle Conductive Charging System—Part 23: Dc Electric Vehicle Charging Station; IEC: Geneva, Switzerland, 2014.
- Yoshida, A.; Zaitsu, H.; Kikuta, T.; Tsuda, S.; Nii, H.; Kodama, S. Chademo quick charger connector with excellent operability. SEI Tech. Rev. 2017, 84, 29. [Google Scholar]
- Burnham, A.; Dufek, E.J.; Stephens, T.; Francfort, J.; Michelbacher, C.; Carlson, R.B.; Zhang, J.; Vijayagopal, R.; Dias, F.; Mohanpurkar, M.; et al. Enabling fast charging—Infrastructure and economic considerations. J. Power Sources 2017, 367, 237–249. [Google Scholar] [CrossRef]
- Ahmadi, M.; Mithulananthan, N.; Sharma, R. A review on topologies for fast charging stations for electric vehicles. In Proceedings of the 2016 IEEE International Conference on Power System Technology (POWERCON), Wollongong, NSW, Australia, 28 September–1 October 2016. [Google Scholar]
- Singh, B.; Singh, B.N.; Chandra, A.; Al-Haddad, K.; Pandey, A.; Kothari, D.P. A Review of Three-Phase Improved Power Quality AC–DC Converters. IEEE Trans. Ind. Electron. 2004, 51, 641–660. [Google Scholar] [CrossRef]
- Friedli, T.; Hartmann, M.; Kolar, J.W. The Essence of Three-Phase PFC Rectifier Systems—Part II. IEEE Trans. Power Electron. 2014, 29, 543–560. [Google Scholar] [CrossRef]
- Aggeler, D.; Canales, F.; La Parra, H.Z.-D.; Coccia, A.; Butcher, N.; Apeldoorn, O. Ultra-fast DC-charge infrastructures for EV-mobility and future smart grids. In Proceedings of the 2010 IEEE PES Innovative Smart Grid Technologies Conference Europe (ISGT Europe), Gothenburg, Sweden, 11–13 October 2010. [Google Scholar]
- Celanovic, N.; Boroyevich, D. A comprehensive study of neutral-point voltage balancing problem in three-level neutral-point-clamped voltage source PWM inverters. IEEE Trans. Power Electron. 2000, 15, 242–249. [Google Scholar] [CrossRef]
- Kang, T.; Kim, C.; Suh, Y.; Park, H.; Kang, B.; Kim, D. A design and control of bi-directional non-isolated DC-DC converter for rapid electric vehicle charging system. In Proceedings of the 2012 Twenty-Seventh Annual IEEE Applied Power Electronics Conference and Exposition (APEC), Orlando, FL, USA, 5–9 February 2012; pp. 14–21. [Google Scholar]
- Tan, L.; Wu, B.; Yaramasu, V.; Rivera, S.; Guo, X. Effective Voltage Balance Control for Bipolar-DC-Bus-Fed EV Charging Station With Three-Level DC–DC Fast Charger. IEEE Trans. Ind. Electron. 2016, 63, 4031–4041. [Google Scholar] [CrossRef]
- Rivera, S.; Wu, B.; Kouro, S.; Yaramasu, V.; Wang, J. Electric Vehicle Charging Station Using a Neutral Point Clamped Converter With Bipolar DC Bus. IEEE Trans. Ind. Electron. 2015, 62, 1999–2009. [Google Scholar] [CrossRef]
- Kim, J.-M.; Lee, J.; Eom, T.-H.; Bae, K.-H.; Shin, M.-H.; Won, C.-Y. Design and Control Method of 25kW High Efficient EV Fast Charger. In Proceedings of the 2018 21st International Conference on Electrical Machines and Systems (ICEMS), Jeju, Korea, 7–10 October 2018. [Google Scholar]
- Chen, S.; Yu, W.; Meyer, D. Design and Implementation of Forced Air-cooled, 140kHz, 20kW SiC MOSFET based Vienna PFC. In Proceedings of the 2019 IEEE Applied Power Electronics Conference and Exposition (APEC), Anaheim, CA, USA, 17–21 March 2019. [Google Scholar]
- Anderson, J.A.; Haider, M.; Bortis, D.; Kolar, J.W.; Kasper, M.; DeBoy, G. New Synergetic Control of a 20kW Isolated VIENNA Rectifier Front-End EV Battery Charger. In Proceedings of the 2019 20th Workshop on Control and Modeling for Power Electronics (COMPEL), Toronto, ON, Canada, 17–20 June 2019. [Google Scholar]
- Nussbaumer, T.; Baumann, M.; Kolar, J.W. Comprehensive Design of a Three-Phase Three-Switch Buck-Type PWM Rectifier. IEEE Trans. Power Electron. 2007, 22, 551–562. [Google Scholar] [CrossRef]
- Stupar, A.; Friedli, T.; Minibock, J.; Kolar, J.W. Towards a 99% Efficient Three-Phase Buck-Type PFC Rectifier for 400-V DC Distribution Systems. IEEE Trans. Power Electron. 2011, 27, 1732–1744. [Google Scholar] [CrossRef]
- Guo, B.; Wang, F.; Aeloiza, E. A novel three-phase current source rectifier with delta-type input connection to reduce the device conduction loss. IEEE Trans. Power Electron. 2015, 31, 1074–1084. [Google Scholar] [CrossRef]
- Du, Y.; Lukic, S.; Jacobson, B.; Huang, A. Review of high power isolated bi-directional DC-DC converters for PHEV/EV DC charging infrastructure. In Proceedings of the 2011 IEEE Energy Conversion Congress and Exposition, Phoenix, AZ, USA, 17–22 September 2011. [Google Scholar]
- He, P.; Khaligh, A. Comprehensive Analyses and Comparison of 1 kW Isolated DC–DC Converters for Bidirectional EV Charging Systems. IEEE Trans. Transp. Electrif. 2017, 3, 147–156. [Google Scholar] [CrossRef]
- Grbovic, P.J.; Delarue, P.; Le Moigne, P.; Bartholomeus, P. A Bidirectional Three-Level DC–DC Converter for the Ultracapacitor Applications. IEEE Trans. Ind. Electron. 2010, 57, 3415–3430. [Google Scholar] [CrossRef]
- Zhang, M.; Jiang, Y.; Lee, F.; Jovanovic, M. Single-phase three-level boost power factor correction converter. In Proceedings of the 1995 IEEE Applied Power Electronics Conference and Exposition—APEC’95, Dallas, TX, USA, 5–9 March 1995; Volume 1, pp. 434–439. [Google Scholar]
- Liu, Z.; Li, B.; Lee, F.C.; Li, Q. High-Efficiency High-Density Critical Mode Rectifier/Inverter for WBG-Device-Based On-Board Charger. IEEE Trans. Ind. Electron. 2017, 64, 9114–9123. [Google Scholar] [CrossRef]
- Hawes, M. Emerging Solutions to Hybrid & Electric Vehicle DC: DC Converter Design and Test; Keysight Technologies: Santa Rosa, CA, USA, 2017. [Google Scholar]
- Liu, Z.; Huang, X.; Lee, F.C.; Li, Q. Package Parasitic Inductance Extraction and Simulation Model Development for the High-Voltage Cascode GaN HEMT. IEEE Trans. Power Electron. 2013, 29, 1977–1985. [Google Scholar] [CrossRef]
- Lu, J.; Tian, Q.; Bai, K.; Brown, A.; McAmmond, M. An indirect matrix converter based 97%-efficiency on-board level 2 battery charger using E-mode GaN HEMTs. In Proceedings of the 2015 IEEE 3rd Workshop on Wide Bandgap Power Devices and Applications (WiPDA), Blacksburg, VA, USA, 2–4 November 2015. [Google Scholar]
- Yadlapalli, R.T.; Kotapati, A.; Kandipati, R.; Balusu, S.R.; Koritala, C.S. Advancements in energy efficient GaN power devices and power modules for electric vehicle applications: A review. Int. J. Energy Res. 2021, 45, 12638–12664. [Google Scholar] [CrossRef]
- Li, S.; Lu, S.; Mi, C.C. Revolution of Electric Vehicle Charging Technologies Accelerated by Wide Bandgap Devices. Proc. IEEE 2021, 109, 985–1003. [Google Scholar] [CrossRef]
- Birt, B.J.; Newsham, G.R.; Beausoleil-Morrison, I.; Armstrong, M.M.; Saldanha, N.; Rowlands, I.H. Disaggregating categories of electrical energy end-use from whole-house hourly data. Energy Build. 2012, 50, 93–102. [Google Scholar] [CrossRef] [Green Version]
- Biroon, R.A.; Abdollahi, Z.; Hadidi, R. Fast and Regular Electric Vehicle Charging Impacts on the Distribution Feeders. In Proceedings of the 2019 IEEE Industry Applications Society Annual Meeting, Baltimore, MD, USA, 29 September–3 October 2019. [Google Scholar]
- Dharmakeerthi, C.; Mithulananthan, N.; Saha, T. Impact of electric vehicle fast charging on power system voltage stability. Int. J. Electr. Power Energy Syst. 2014, 57, 241–249. [Google Scholar] [CrossRef]
- Jabalameli, N.; Ghosh, A. Online Centralized Coordination of Charging and Phase Switching of PEVs in Unbalanced LV Networks With High PV Penetrations. IEEE Syst. J. 2021, 15, 1015–1025. [Google Scholar] [CrossRef]
- Mariscotti, A. Power Quality Phenomena, Standards, and Proposed Metrics for DC Grids. Energies 2021, 14, 6453. [Google Scholar] [CrossRef]
- Yan, Y.; Wang, H.; Jiang, J.; Zhang, W.; Bao, Y.; Huang, M. Research on Configuration Methods of Battery Energy Storage System for Pure Electric Bus Fast Charging Station. Energies 2019, 12, 558. [Google Scholar] [CrossRef] [Green Version]
- Bai, S.; Lukic, S. Unified Active Filter and Energy Storage System for an MW Electric Vehicle Charging Station. IEEE Trans. Power Electron. 2013, 28, 5793–5803. [Google Scholar] [CrossRef]
- Wang, S.; Crosier, R.; Chu, Y. Investigating the power architectures and circuit topologies for megawatt superfast electric vehicle charging stations with enhanced grid support functionality. In Proceedings of the 2012 IEEE International Electric Vehicle Conference, Greenville, SC, USA, 4–8 March 2012. [Google Scholar]
- Hoimoja, H.; Rufer, A.; Dziechciaruk, G.; Vezzini, A. An ultrafast EV charging station demonstrator. In Proceedings of the International Symposium on Power Electronics Power Electronics, Electrical Drives, Automation and Motion, Sorrento, Italy, 20−22 June 2012; pp. 1390–1395. [Google Scholar]
- Deng, J.; Shi, J.; Liu, Y.; Tang, Y. Application of a hybrid energy storage system in the fast charging station of electric vehicles. IET Gener. Transm. Distrib. 2016, 10, 1092–1097. [Google Scholar] [CrossRef]
- Dragicevic, T.; Bo, S.; Schaltz, E.; Guerrero, J.M. Flexible local load controller for fast electric vehicle charging station supplemented with flywheel energy storage system. In Proceedings of the 2014 IEEE International Electric Vehicle Conference (IEVC), Florence, Italy, 17–19 December 2014. [Google Scholar]
- Yang, B.; Wang, J.; Zhang, X.; Wang, J.; Shu, H.; Li, S.; He, T.; Lan, C.; Yu, T. Applications of battery/supercapacitor hybrid energy storage systems for electric vehicles using perturbation observer based robust control. J. Power Sources 2020, 448, 227444. [Google Scholar] [CrossRef]
- Xing, Y.Q.; Jin, J.X.; Wang, Y.L.; Du, B.X.; Wang, S.C. An Electric Vehicle Charging System Using an SMES Implanted Smart Grid. IEEE Trans. Appl. Supercond. 2016, 26, 1–4. [Google Scholar] [CrossRef]
- Aware, M.; Sutanto, D. SMES for protection of distributed critical loads. IEEE Trans. Power Deliv. 2004, 19, 1267–1275. [Google Scholar] [CrossRef]
- Peterson, H.; Mohan, N.; Boom, R. Superconductive energy storage inductor-converter units for power systems. IEEE Trans. Power Appar. Syst. 1975, 94, 1337–1348. [Google Scholar] [CrossRef]
- Liu, Y.; Tang, Y.; Shi, J.; Shi, X.; Deng, J.; Gong, K. Application of Small-Sized SMES in an EV Charging Station With DC Bus and PV System. IEEE Trans. Appl. Supercond. 2014, 25, 1–6. [Google Scholar] [CrossRef]
- Rafi, M.A.H.; Bauman, J. A Comprehensive Review of DC Fast-Charging Stations With Energy Storage: Architectures, Power Converters, and Analysis. IEEE Trans. Transp. Electrif. 2020, 7, 345–368. [Google Scholar] [CrossRef]
- Mitra, P.; Venayagamoorthy, G. Wide area control for improving stability of a power system with plug-in electric vehicles. IET Gener. Transm. Distrib. 2010, 4, 1151–1163. [Google Scholar] [CrossRef] [Green Version]
- Kesler, M.; Kisacikoglu, M.C.; Tolbert, L. Vehicle-to-Grid Reactive Power Operation Using Plug-In Electric Vehicle Bidirectional Offboard Charger. IEEE Trans. Ind. Electron. 2014, 61, 6778–6784. [Google Scholar] [CrossRef]
- Kisacikoglu, M.C.; Ozpineci, B.; Tolbert, L. EV/PHEV Bidirectional Charger Assessment for V2G Reactive Power Operation. IEEE Trans. Power Electron. 2013, 28, 5717–5727. [Google Scholar] [CrossRef]
- Mazumder, M.; Debbarma, S. EV Charging Stations With a Provision of V2G and Voltage Support in a Distribution Network. IEEE Syst. J. 2021, 15, 662–671. [Google Scholar] [CrossRef]
- Pirouzi, S.; Aghaei, J.; Latify, M.A.; Yousefi, G.R.; Mokryani, G. A Robust Optimization Approach for Active and Reactive Power Management in Smart Distribution Networks Using Electric Vehicles. IEEE Syst. J. 2018, 12, 2699–2710. [Google Scholar] [CrossRef] [Green Version]
- Qin, D.; Sun, Q.; Wang, R.; Ma, D.; Liu, M. Adaptive bidirectional droop control for electric vehicles parking with vehicle-to-grid service in microgrid. CSEE J. Power Energy Syst. 2020, 6, 793–805. [Google Scholar]
- Singh, S.; Jagota, S.; Singh, M. Energy management and voltage stabilization in an islanded microgrid through an electric vehicle charging station. Sustain. Cities Soc. 2018, 41, 679–694. [Google Scholar] [CrossRef]
- Xu, D.; Xu, A.; Yang, C.; Shi, P. Uniform State-of-Charge Control Strategy for Plug-and-Play Electric Vehicle in Super-UPS. IEEE Trans. Transp. Electrif. 2019, 5, 1145–1154. [Google Scholar] [CrossRef]
- Huu, D.N.; Nam, H.T. Adaptive coordinated droop control for multi-battery storage. In Proceedings of the IEEE EUROCON 2015—International Conference on Computer as a Tool (EUROCON), Salamanca, Spain, 8–11 September 2015. [Google Scholar]
- Li, J.; Yang, Q.; Robinson, F.; Liang, F.; Zhang, M.; Yuan, W. Design and test of a new droop control algorithm for a SMES/battery hybrid energy storage system. Energy 2017, 118, 1110–1122. [Google Scholar] [CrossRef]
- Lee, H.; Clark, A. Charging the Future: Challenges and Opportunities for Electric Vehicle Adoption. Faculty Research Working Paper Series. Harvard Kennedy School, September 2018. Available online: https://projects.iq.harvard.edu/files/energyconsortium/files/rwp18-026_lee_1.pdf (accessed on 24 December 2021).
- Pea-Da, B.; Dechanupaprittha, S. Impact analysis of fast charging to voltage profile in PEA distribution system by Monte Carlo simulation. In Proceedings of the 2015 7th International Conference on Information Technology and Electrical Engineering (ICITEE), Chiang Mai, Thailand, 29–30 October 2015. [Google Scholar]
- Alshareef, S.M.; Morsi, W.G. Impact of fast charging stations on the voltage flicker in the electric power distribution systems. In Proceedings of the 2017 IEEE Electrical Power and Energy Conference (EPEC), Saskatoon, SK, Canada, 22–25 October 2017. [Google Scholar]
- Gjelaj, M.; Traholt, C.; Hashemi, S.; Andersen, P.B. Cost-benefit analysis of a novel DC fast-charging station with a local battery storage for EVs. In Proceedings of the 2017 52nd International Universities Power Engineering Conference (UPEC), Heraklion, Greece, 28–31 August 2017. [Google Scholar]
- Gilleran, M.; Bonnema, E.; Woods, J.; Mishra, P.; Doebber, I.; Hunter, C.; Mitchell, M.; Mann, M. Impact of electric vehicle charging on the power demand of retail buildings. Adv. Appl. Energy 2021, 4, 100062. [Google Scholar] [CrossRef]
- Younes, Z.; Boudet, L.; Suard, F.; Gerard, M.; Rioux, R. Analysis of the main factors influencing the energy consumption of electric vehicles. In Proceedings of the 2013 International Electric Machines & Drives Conference, Chicago, IL, USA, 12–15 May 2013. [Google Scholar]
- Motoaki, Y.; Yi, W.; Salisbury, S. Empirical analysis of electric vehicle fast charging under cold temperatures. Energy Policy 2018, 122, 162–168. [Google Scholar] [CrossRef]
- Lucas, A.; Bonavitacola, F.; Kotsakis, E.; Fulli, G. Grid harmonic impact of multiple electric vehicle fast charging. Electr. Power Syst. Res. 2015, 127, 13–21. [Google Scholar] [CrossRef]
- Joos, G.; de Freige, M.; Dubois, M. Design and simulation of a fast charging station for PHEV/EV batteries. In Proceedings of the 2010 IEEE Electrical Power & Energy Conference, Halifax, NS, Canada, 25–27 August 2010; pp. 1–5. [Google Scholar]
- Hilshey, A.D.; Rezaei, P.; Hines, P.D.H.; Frolik, J. Electric vehicle charging: Transformer impacts and smart, decentralized solutions. In Proceedings of the 2012 IEEE Power and Energy Society General Meeting, San Diego, CA, USA, 22–26 July 2012. [Google Scholar]
- Razeghi, G.; Zhang, L.; Brown, T.; Samuelsen, S. Impacts of plug-in hybrid electric vehicles on a residential transformer using stochastic and empirical analysis. J. Power Sources 2014, 252, 277–285. [Google Scholar] [CrossRef]
- Yan, Q.; Kezunovic, M. Impact analysis of Electric Vehicle charging on distribution system. In Proceedings of the 2012 North American Power Symposium (NAPS), Champaign, IL, USA, 9−11 September 2012; pp. 1–6. [Google Scholar]
- Farkas, C.; Szucs, G.; Prikler, L. Grid impacts of twin EV fast charging stations placed alongside a motorway. In Proceedings of the 2013 4th International Youth Conference on Energy (IYCE), Siófok, Hungary, 6–8 June 2013. [Google Scholar]
- Sudha Letha, S.; Bollen, M. Impact of Electric Vehicle Charging on the Power Grid. Available online: http://ltu.diva-portal.org/smash/record.jsf?pid=diva2%3A1530550&dswid=9036., (accessed on 20 November 2021).
- Wan, C.; Huang, M.; Tse, C.; Ruan, X. Effects of Interaction of Power Converters Coupled via Power Grid: A Design-Oriented Study. IEEE Trans. Power Electron. 2014, 30, 3589–3600. [Google Scholar] [CrossRef]
- Malik, F.H.; Lehtonen, M. Analysis of power network loading due to fast charging of Electric Vehicles on highways. In Proceedings of the 2016 Electric Power Quality and Supply Reliability (PQ), Tallinn, Estonia, 29–31 August 2016. [Google Scholar]
- Zukerman, M. Introduction to queueing theory and stochastic teletraffic models. arXiv 2013, arXiv:1307.2968. [Google Scholar]
- Yang, Y.; Yao, E.; Yang, Z.; Zhang, R. Modeling the charging and route choice behavior of BEV drivers. Transp. Res. Part C Emerg. Technol. 2016, 65, 190–204. [Google Scholar] [CrossRef]
- Akhavan-Rezai, E.; Shaaban, M.F.; El-Saadany, E.F.; Zidan, A. Uncoordinated charging impacts of electric vehicles on electric distribution grids: Normal and fast charging comparison. In Proceedings of the 2012 IEEE Power and Energy Society General Meeting, San Diego, CA, USA, 22–26 July 2012; pp. 1–7. [Google Scholar]
- Rönnberg, S.; Bollen, M. Propagation of Supraharmonics in the Low Voltage Grid; Energiforsk AB: Stockholm, Sweden, 2017; p. 461. [Google Scholar]
- Crider, J.M.; Sudhoff, S.D. Reducing Impact of Pulsed Power Loads on Microgrid Power Systems. IEEE Trans. Smart Grid 2010, 1, 270–277. [Google Scholar] [CrossRef]
- Weaver, W.W.; Bijaieh, M.M.; Robinett, R.D.; Wilson, D.G. Energy Storage Baseline Requirements for Pulsed Power Loads. In Proceedings of the 2019 IEEE Electric Ship Technologies Symposium (ESTS), Washington, DC, USA, 14–16 August 2019. [Google Scholar]
- Idaho National Laboratory. DC Fast Charger Fact Sheet: ABB Terra 53 CJ Charging a 2015 Nissan Leaf. pp. 1–5. Available online: https://avt.inl.gov/sites/default/files/pdf/evse/ABBDCFCFactSheetJune2016.pdf (accessed on 24 December 2021).
- IEEE 519-IEEE Recommended Practice and Requirements for Harmonic Control in Electric Power Systems. 2014. Available online: https://standards.ieee.org/standard/519-2014.html (accessed on 18 November 2021).
- IEC 61000-2-4 Electromagnetic compatibility (EMC)—Part 2–4 Environment-Compatibility Levels in Industrial Plants for Low-Frequency Conducted Disturbances. 2002. Available online: https://webstore.iec.ch/publication/4136 (accessed on 24 December 2021).
- IEC—61000-3-12 Electromagnetic Compatibility (EMC)—Part 3–12: Limits—Limits for Harmonic Currents Produced by Equipment Connected to Public Low-Voltage Systems with Input Current >16 A and ≤75 A per Phase. Available online: https://webstore.iec.ch/publication/69084 (accessed on 24 December 2021).
- Sun, Y.; De Jong, E.; Cuk, V.; Cobben, J. Ultra fast charging station harmonic resonance analysis in the Dutch MV grid: Application of power converter harmonic model. CIRED—Open Access Proc. J. 2017, 2017, 879–882. [Google Scholar] [CrossRef] [Green Version]
- Mandrile, F.; Cittanti, D.; Mallemaci, V.; Bojoi, R. Electric Vehicle Ultra-Fast Battery Chargers: A Boost for Power System Stability? World Electr. Veh. J. 2021, 12, 16. [Google Scholar] [CrossRef]
- Alfalahi, S.T.Y.; Alkahtani, A.A.; Al-Shetwi, A.Q.; Al-Ogaili, A.S.; Abbood, A.A.; Bin Mansor, M.; Fazea, Y. Supraharmonics in Power Grid: Identification, Standards, and Measurement Techniques. IEEE Access 2021, 9, 103677–103690. [Google Scholar] [CrossRef]
- IEEE 141-1993—Recommended Practice for Electric Power Distribution for Industrial Plants. Available online: https://ieeexplore-ieee-org.simsrad.net.ocs.mq.edu.au/document/398556 (accessed on 24 December 2021).
- Zenginis, I.; Vardakas, J.; Zorba, N.; Verikoukis, C. Performance Evaluation of a Multi-Standard Fast Charging Station for Electric Vehicles. IEEE Trans. Smart Grid 2017, 9, 4480–4489. [Google Scholar] [CrossRef]
- Bartolucci, L.; Cordiner, S.; Mulone, V.; Santarelli, M.; Lombardi, P.; Wenge, C.; Arendarski, B.; Komarnicki, P. Grid service potential from optimal sizing and scheduling the charging hub of a commercial Electric Vehicle fleet. In Proceedings of the 2020 IEEE International Conference on Environment and Electrical Engineering and 2020 IEEE Industrial and Commercial Power Systems Europe (EEEIC/I&CPS Europe), Madrid, Spain, 9–12 June 2020. [Google Scholar]
- Shao, C.; Qian, T.; Wang, Y.; Wang, X. Coordinated Planning of Extreme Fast Charging Stations and Power Distribution Networks Considering On-Site Storage. IEEE Trans. Intell. Transp. Syst. 2021, 22, 493–504. [Google Scholar] [CrossRef]
- Berman, O.; Larson, R.C.; Fouska, N. Optimal Location of Discretionary Service Facilities. Transp. Sci. 1992, 26, 201–211. [Google Scholar] [CrossRef]
- Kuby, M.; Lim, S. The flow-refueling location problem for alternative-fuel vehicles. Socio-Economic Plan. Sci. 2005, 39, 125–145. [Google Scholar] [CrossRef]
- Arslan, O.; Karaşan, O.E. A Benders decomposition approach for the charging station location problem with plug-in hybrid electric vehicles. Transp. Res. Part B Methodol. 2016, 93, 670–695. [Google Scholar] [CrossRef] [Green Version]
- Yi, Z.; Bauer, P.H. Optimization models for placement of an energy-aware electric vehicle charging infrastructure. Transp. Res. Part E Logist. Transp. Rev. 2016, 91, 227–244. [Google Scholar] [CrossRef] [Green Version]
- Lee, C.; Han, J. Benders-and-Price approach for electric vehicle charging station location problem under probabilistic travel range. Transp. Res. Part B Methodol. 2017, 106, 130–152. [Google Scholar] [CrossRef]
- Zhang, H.; Moura, S.J.; Hu, Z.; Song, Y. PEV Fast-Charging Station Siting and Sizing on Coupled Transportation and Power Networks. IEEE Trans. Smart Grid 2018, 9, 2595–2605. [Google Scholar] [CrossRef]
- Lim, S.; Kuby, M. Heuristic algorithms for siting alternative-fuel stations using the Flow-Refueling Location Model. Eur. J. Oper. Res. 2010, 204, 51–61. [Google Scholar] [CrossRef]
- Kizhakkan, A.R.; Rathore, A.K.; Awasthi, A. Review of Electric Vehicle Charging Station Location Planning. In Proceedings of the 2019 IEEE Transportation Electrification Conference (ITEC-India), Bengaluru, India, 17–19 December 2019; pp. 1–5. [Google Scholar]
- Sathaye, N.; Kelley, S. An approach for the optimal planning of electric vehicle infrastructure for highway corridors. Transp. Res. Part E: Logist. Transp. Rev. 2013, 59, 15–33. [Google Scholar] [CrossRef]
- Zhang, L.; Shaffer, B.; Brown, T.; Samuelsen, G.S. The optimization of DC fast charging deployment in California. Appl. Energy 2015, 157, 111–122. [Google Scholar] [CrossRef] [Green Version]
- Chen, Z.; Liu, W.; Yin, Y. Deployment of stationary and dynamic charging infrastructure for electric vehicles along traffic corridors. Transp. Res. Part C Emerg. Technol. 2017, 77, 185–206. [Google Scholar] [CrossRef] [Green Version]
- Jinglin, H.; Yunpeng, L.; Jun, Y.; Yang, Z.; Tianhua, H.; Shengtao, F.; Haizhou, Z.; Liang, C. Planning of Electric Vehicle Charging Station on Highway Considering Existing Service Areas and Dynamic Traffic Simulations. In Proceedings of the 2018 China International Conference on Electricity Distribution (CICED), Tianjin, China, 17–19 September 2018; pp. 2645–2649. [Google Scholar]
- Bryden, T.S.; Hilton, G.; Dimitrov, B.; de Leon, C.P.; Cruden, A. Rating a Stationary Energy Storage System Within a Fast Electric Vehicle Charging Station Considering User Waiting Times. IEEE Trans. Transp. Electrif. 2019, 5, 879–889. [Google Scholar] [CrossRef] [Green Version]
- Salapic, V.; Grzanic, M.; Capuder, T. Optimal sizing of battery storage units integrated into fast charging EV stations. In Proceedings of the 2018 IEEE International Energy Conference (ENERGYCON), Limassol, Cyprus, 3–7 June 2018. [Google Scholar]
- Gjelaj, M.; Hashemi, S.; Andersen, P.B.; Traeholt, C. Optimal infrastructure planning for EV fast-charging stations based on prediction of user behaviour. IET Electr. Syst. Transp. 2020, 10, 1–12. [Google Scholar] [CrossRef] [Green Version]
- Hussain, A.; Bui, V.-H.; Baek, J.-W.; Kim, H.-M. Stationary Energy Storage System for Fast EV Charging Stations: Optimality Analysis and Results Validation. Energies 2020, 13, 230. [Google Scholar] [CrossRef] [Green Version]
- Sadeghi-Barzani, P.; Rajabi-Ghahnavieh, A.; Karegar, H.K. Optimal fast charging station placing and sizing. Appl. Energy 2014, 125, 289–299. [Google Scholar] [CrossRef]
- Liu, H.; Wang, D.Z. Locating multiple types of charging facilities for battery electric vehicles. Transp. Res. Part B Methodol. 2017, 103, 30–55. [Google Scholar] [CrossRef]
- Hayajneh, H.; Salim, M.B.; Bashetty, S.; Zhang, X. Logistics system planning for battery-powered electric vehicle charging station networks. J. Phys. Conf. Ser. 2019, 1311, 012025. [Google Scholar] [CrossRef] [Green Version]
- Zhang, Y.; Chen, J.; Cai, L.; Pan, J. Expanding EV Charging Networks Considering Transportation Pattern and Power Supply Limit. IEEE Trans. Smart Grid 2019, 10, 6332–6342. [Google Scholar] [CrossRef]
- Xiong, R.; Cao, J.; Yu, Q.; He, H.; Sun, F. Critical Review on the Battery State of Charge Estimation Methods for Electric Vehicles. IEEE Access 2018, 6, 1832–1843. [Google Scholar] [CrossRef]
- Micari, S.; Polimeni, A.; Napoli, G.; Andaloro, L.; Antonucci, V. Electric vehicle charging infrastructure planning in a road network. Renew. Sustain. Energy Rev. 2017, 80, 98–108. [Google Scholar] [CrossRef]
- He, F.; Yin, Y.; Zhou, J. Deploying public charging stations for electric vehicles on urban road networks. Transp. Res. Part C Emerg. Technol. 2015, 60, 227–240. [Google Scholar] [CrossRef]
- Xiong, Y.; Gan, J.; An, B.; Miao, C.; Bazzan, A.L.C. Optimal Electric Vehicle Fast Charging Station Placement Based on Game Theoretical Framework. IEEE Trans. Intell. Transp. Syst. 2018, 19, 2493–2504. [Google Scholar] [CrossRef]
- Mao, D.; Tan, J.; Wang, J. Location Planning of PEV Fast Charging Station: An Integrated Approach Under Traffic and Power Grid Requirements. IEEE Trans. Intell. Transp. Syst. 2021, 22, 483–492. [Google Scholar] [CrossRef]
- Mathew, E.C.; Shukla, A. Modulation, control and capacitor voltage balancing of alternate arm modular multilevel converter with DC fault blocking capability. In Proceedings of the 2014 IEEE Applied Power Electronics Conference and Exposition—APEC 2014, Fort Worth, TX, USA, 16–20 March 2014; pp. 3329–3336. [Google Scholar]
- Zhang, H.; Sheppard, C.J.R.; Lipman, T.E.; Moura, S.J. Joint Fleet Sizing and Charging System Planning for Autonomous Electric Vehicles. IEEE Trans. Intell. Transp. Syst. 2020, 21, 4725–4738. [Google Scholar] [CrossRef] [Green Version]
- Wang, M.; Ismail, M.; Zhang, R.; Shen, X.; Serpedin, E.; Qaraqe, K. Spatio-Temporal Coordinated V2V Energy Swapping Strategy for Mobile PEVs. IEEE Trans. Smart Grid 2016, 9, 1566–1579. [Google Scholar] [CrossRef]
- Jung, C. Power Up with 800-V Systems: The benefits of upgrading voltage power for battery-electric passenger vehicles. IEEE Electrif. Mag. 2017, 5, 53–58. [Google Scholar] [CrossRef]
- IEEE Std 2030-2011—IEEE Guide for Smart Grid Interoperability of Energy Technology and Information Technology Operation with the Electric Power System (EPS), End-Use Applications, and Loads. pp. 1–126. Available online: https://ieeexplore.ieee.org/document/6018239 (accessed on 24 December 2021). [CrossRef]
- Leccese, F. An overview on IEEE Std. 2030. In Proceedings of the 2012 11th International Conference on Environment and Electrical Engineering, Venice, Italy, 18–25 May 2012; pp. 340–345. [Google Scholar]
- Basso, T.; Hambrick, J.; DeBlasio, D. Update and review of IEEE P2030 Smart Grid Interoperability and IEEE 1547 interconnection standards. In Proceedings of the 2012 IEEE PES Innovative Smart Grid Technologies (ISGT), Washington, DC, USA, 16–20 January 2012. [Google Scholar]
- Basso, T. IEEE 1547 and 2030 Standards for Distributed Energy Resources Interconnection and Interoperability with the Electricity Grid; Tech. Rep. NREL/TP5D00-63157; Nature Renewable Energy Lab.: Golden, CO, USA, 2014. [Google Scholar]
- Berrada, A.; Annen, F.; Gurcke, M.; Haubrock, J. Integrating electric vehicle communication in smart grids. In Proceedings of the 2021 IEEE Madrid PowerTech, Madrid, Spain, 28 June–2 July 2021; pp. 1–5. [Google Scholar]
- Schmutzler, J.; Wietfeld, C.; Andersen, C.A.; Schmutzler, J. Distributed energy resource management for electric vehicles using IEC 61850 and ISO/IEC 15118. In Proceedings of the 2012 IEEE Vehicle Power and Propulsion Conference, Seoul, Korea, 9–12 October 2012. [Google Scholar]
- Neaimeh, M.; Andersen, P.B. Mind the gap-open communication protocols for vehicle grid integration. Energy Inform. 2020, 3, 1. [Google Scholar] [CrossRef] [Green Version]
- Chamberlain, K.; Al-Majeed, S. Standardisation of UK Electric Vehicle Charging Protocol, Payment and Charge Point Connection. World Electr. Veh. J. 2021, 12, 63. [Google Scholar] [CrossRef]
- Lee, S.; Lee, J.; Sohn, H.; Kwon, D. Classification of charging systems according to the intelligence and roles of the charging equipment. In Proceedings of the 2013 International Conference on ICT Convergence (ICTC), Jeju, Korea, 14–16 October 2013. [Google Scholar]
- Luo, Y.; Zhu, T.; Wan, S.; Zhang, S.; Li, K. Optimal charging scheduling for large-scale EV (electric vehicle) deployment based on the interaction of the smart-grid and intelligent-transport systems. Energy 2016, 97, 359–368. [Google Scholar] [CrossRef]
- Bosshard, R.; Kolar, J.W. Multi-objective optimization of 50 kW/85 kHz IPT system for public transport. IEEE J. Emerg. Sel. Top. Power Electron. 2016, 4, 1370–1382. [Google Scholar] [CrossRef]
- Calabro, A.; Cohen, B.; Daga, A.; Miller, J.; McMahon, F. Performance of 200-kW inductive charging system for range extension of electric transit buses. In Proceedings of the 2019 IEEE Transportation Electrification Conference and Expo (ITEC), Detroit, MI, USA, 19–21 June 2019. [Google Scholar]
- Feng, H.; Tavakoli, R.; Onar, O.C.; Pantic, Z. Advances in high-power wireless charging systems: Overview and design considerations. IEEE Trans. Transp. Electrif. 2020, 6, 886–919. [Google Scholar] [CrossRef]












| Model | Power (kW) | Input Voltage (Vac) | Output Voltage (Vdc) | Output Current (A) | Efficiency | Volume (L) | Weight (kg) | Time for 200 Miles Drive (Min) |
|---|---|---|---|---|---|---|---|---|
| ABB Terra 53 (CCS Type 1 CHAdeMo 1) | 50 | 480 | 200–500 50–500 | 120 | 94% | 78 | 400 | 72 |
| Tritium Veefil-RT (CCS Type 1&2 CHAdeMo 1) | 50 | 380–480 | 200–500 50–500 | 125 | >92% | 495 | 165 | 72 |
| Phihong Integrated (GB/T) | 120 | 380 (±15%) 480 (±15%) | 200–750 | 240 | 93.5% | 591 | 240 | 30 |
| Tesla Supercharger | 135 | 380–480 | 50–410 | 330 | 91% | 1047 | 600 | 27 |
| EVTEC espresso&charge (SAE Combo-1 CHAdeMo 1) | 150 | 400 (±10%) | 170–500 | 300 | 93% | 1581 | 400 | 24 |
| ABB Terra HP (SAE Combo-1 CHAdeMo 1.2) | 350 | 400 (±10%) | 150–92 | 375 | 95% | 1894 | 1340 | 10 |
| Converter | Type | Switches/Diodes | Bidirectional | Advantages/Disadvantages |
|---|---|---|---|---|
| PFSB converter | Isolated | 4/4 | No |
|
| LLC converter | Isolated | 4/4 | No |
|
| DAB converter | Isolated | 8/0 | Yes |
|
| CLLC converter | Isolated | 8/0 | Yes |
|
| Boost Converter | Non-isolated | 2/0 | Yes |
|
| Interleaved boost converter | Non-isolated | 6/0 | Yes |
|
| Three-level boost converter | Non-isolated | 4/0 | Yes |
|
| Flying capacitor converter | Non-isolated | 4/0 | Yes |
|
| DCFC Grid Impact | Factors | Planning or Management Approach | References |
|---|---|---|---|
| Peak demand | SoC, start time, travel distance, environment, i.e., weather, and ambient temperature, electricity price. | Monte Carlo simulations, controlled charging, TOU, demand side management. | [11,67,130,131,132,133,134,135,136] |
| Harmonic distortions | Harmonic emissions, Supraharmonics, Harmonic stability. | S-VSC and AFE, battery storage, flywheel, SMES, controlled charging. | [11,112,113,137,138] |
| Transformer overloading | Cable, line loading, infrastructure, losses. | Controlled charging, Monte Carlo simulations. | [139,140,141,142,143] |
| Voltage fluctuations | Light flicker, SoC, EV arrival time. | Controlled charging, Monte Carlo simulations. | [11,131,132] |
Publisher’s Note: MDPI stays neutral with regard to jurisdictional claims in published maps and institutional affiliations. |
© 2022 by the authors. Licensee MDPI, Basel, Switzerland. This article is an open access article distributed under the terms and conditions of the Creative Commons Attribution (CC BY) license (https://creativecommons.org/licenses/by/4.0/).
Share and Cite
Town, G.; Taghizadeh, S.; Deilami, S. Review of Fast Charging for Electrified Transport: Demand, Technology, Systems, and Planning. Energies 2022, 15, 1276. https://doi.org/10.3390/en15041276
Town G, Taghizadeh S, Deilami S. Review of Fast Charging for Electrified Transport: Demand, Technology, Systems, and Planning. Energies. 2022; 15(4):1276. https://doi.org/10.3390/en15041276
Chicago/Turabian StyleTown, Graham, Seyedfoad Taghizadeh, and Sara Deilami. 2022. "Review of Fast Charging for Electrified Transport: Demand, Technology, Systems, and Planning" Energies 15, no. 4: 1276. https://doi.org/10.3390/en15041276
APA StyleTown, G., Taghizadeh, S., & Deilami, S. (2022). Review of Fast Charging for Electrified Transport: Demand, Technology, Systems, and Planning. Energies, 15(4), 1276. https://doi.org/10.3390/en15041276

