Abstract
AGV systems are considered a necessary element of the recently created cyber-physical systems whose task is to support material flows in intelligent factories. The implementation of AGV systems in cyber-physical systems generates new types of threats, and the level of risk of adverse events related to the operation of these systems is changing. This article aims to present the results of an open-access literature review, the purpose of which was to identify issues addressed in studies of the analysis and risk management of AGV systems, to group publications according to the proposed topical framework, and to identify gaps in the current research. We used the PRISMA concept to review the literature. After completing all stages of the procedure, 153 publications on risk in AGV systems were selected for analysis. To ensure the high quality of the analysis, access to the full texts of the selected documents was necessary. For this reason, we have limited the collection to open-access publications. The results of the analysis allowed us to distinguish 12 primary categories and 26 additional subcategories within the literature. These categories are characterized by different numbers of publications and cover different AGV systems operation areas. The simultaneous assignment of documents to several subcategories indicates the need for a holistic view of issues related to the risk of AGV operation in operating environments with varying degrees of automation. An essential scientific contribution of our analysis is the identification of a research gap. The analyzed publications lacked studies on methods of risk identification and assessment that take into account the specificity of AGV operation, especially in the cyber-physical systems of Logistics 4.0.
1. Introduction
AGVs (Automated Guided Vehicles) are mobile robots used primarily in internal logistics in the warehouse service process and production logistics services in production plants, warehouses, distribution centers, and trans-shipment terminals. The benefits that AGVs brought to the production hall and the warehouse, such as reduced labor costs, excellent safety, accuracy, and productivity, were also noticed by other sectors, such as retail, e-commerce, and even the military and healthcare []. Although AGV systems have been known of for several decades, it was only with the development of the Industry 4.0 concept that companies became interested in implementing them in their logistics processes on a large scale. AGV systems are considered an important element of the created cyber-physical systems, whose task is to support material flows in intelligent factories.
The implementation of AGVs involves significant investment costs in fixed assets []. However, it should be noted that their use generates savings at the stage of their operation. The most critical potentials in terms of cost reduction include []:
- Lower maintenance expenses compared to conventional vehicles;
- The ability to work 24/7 with minimal labor and human intervention costs;
- Savings in indirect costs resulting from the improvement of safety and the reduction of accidents;
- Reduction of remuneration for overtime work;
- Increased logistics operations’ productivity and the extension of the entire SC’s service level.
Replacing conventional trucks with AGV systems also benefits the sustainable development of logistics operations supporting material flows in supply chains. Firstly, their use reduces energy consumption, particularly in AGVs with electric drives []. AGVs generate reduced atmospheric emissions of particle matter and greenhouse gasses like CO2 and NO2 []. Secondly, this effect is further enhanced by minimizing empty-travel distances through a continuous process of optimizing vehicle paths []. Thirdly, the distinct contributions of AGVs include their social impact and their improvement of human safety, primarily by reducing the number of accidents in warehouse processes involving employees [,].
The design and control processes of AGVs are complex due to the nature of the operations performed and their cooperation with other elements of the logistics and production system as well as with people. Until recently, the most critical issues related to the planning and control of their activities included []:
- Guide-path design;
- Estimating the number of vehicles required (or determining vehicle requirements),
- Vehicle scheduling;
- Idle-vehicle positioning;
- Battery management;
- Vehicle routing and deadlock resolution.
The review of publications from recent years indicates that this subject is still relevant in publications on the functioning of AGVs (including []). However, the development of the Industry 4.0 concept and the use of AGVs in intelligent material flow handling systems increases the variety of tasks carried out by AGVs, which are no longer limited to transport. According to De Ryck et al. [], future designs for AGV fleets will have to be more heterogeneous, dynamic, and flexible. Each vehicle will have a specific functionality and will be able to operate in a flexible production system on a “plug and produce” basis. This means using AGVs in various operational situations and equipping them with the tools to perform specific tasks.
Currently, the AGV market is developing rapidly and is very dynamic. As noted by De Ryck et al. [], the future development of AGV systems will be dominated by the following trends that are currently observed in the industry:
- The emergence of flexible production systems;
- A growing demand for non-standard AGVs;
- The adaptation of AGV systems to the specificity of enterprises from the SME sector;
- The construction of ever more extensive and complex systems to meet the transport needs of the factory.
There is no doubt, however, that the growing popularity of the Industry 4.0 concept will impact the further development of AGV systems. AGV systems are considered one of the essential elements of intelligent factories and smart warehouses. In smart warehouses, they are used primarily in handling operations, picking, packing, and palletizing []. However, it should be noted that the implementation of AGV systems in cyber-physical systems generates new types of hazards, and the risk level of adverse events related to the operation of these systems changes. For this reason, it is necessary to carry out scientific research in order to develop guidelines for the operation and maintenance of AGVs, build resilient internal logistics systems, and manage safety in the created cyber-physical systems. The safety and efficiency of AGV systems operation will determine the further development of this technology as a critical element of the technical systems designed in Industry 4.0.
This article aims to present the results of our literature review, which was aimed at identifying issues described in the analysis and risk management of AGV systems, grouping publications according to the adopted qualifications framework, and identifying the current research gap. Only open-access publications were included in the analysis. Such proceedings resulted from the need to analyze the full texts of documents to ensure the quality of the classification procedure. Accordingly, the main contributions of this paper include:
- A review of the literature on the risks associated with the functioning of AGV systems from the last five years;
- The development of a two-level classification framework for publications from the analyzed area according to the assumptions of the concept map;
- The completion of the qualification procedure following the adopted distribution criteria based on the results of the literature research;
- The identification of gaps in the research related to the risk of using AGV systems in current anthropotechnical systems.
The outline of this review paper is as follows: Section 2 presents the test method used. Section 3 describes the main results of the bibliometric analysis. Section 4 presents detailed results of the analytical procedure, including a map of concepts, the division into categories and subcategories, the results of the classification procedure, and the characteristics of articles assigned to individual primary categories. Section 5 discusses the results and identifies the research gaps in the analyzed area. Finally, Section 6 describes the conclusions of the bibliometric analysis and other planned research lines.
2. Methodology
To find and select literature that describes topics related to the design and use of automated guided vehicles for this paper, the PRISMA (The Preferred Reporting Items for Systematic Reviews and Meta-Analyses) framework was used. In 2009 Moher described how to create a systematic review that “uses systematic and explicit methods to identify, select, and critically evaluate relevant research, and to collect and analyze data from the studies included in the review” []. This procedure involves implementing three primary stages of article selection: identification, screening, and eligibility. The entire procedure should be performed following the established chronology.
First, the structure and guidelines of the PRISMA method were analyzed in detail. This allowed us to choose a reliable database, define identification and selection criteria, and select the most relevant scientific articles.
2.1. Identification
In the identification step, the Web of Science Core Collection (WoS CC) was chosen as the database for this study. This limitation of the study to the Web of Science database was intentional. The publishers accepted for analysis at a later stage of the selection index their publications in the WoS CC and Scopus databases simultaneously. For this reason, the search procedure conducted in the Scopus database with the same limitations did not significantly affect the number and type of publications accepted for further analysis. The keywords for the search were defined as “AGV” or “automated guided vehicles”. This selection criterion allowed for the finding (as of 30 September 2022) of 3611 documents. The main search has been refined for the current review by adding the attribute “risk” to the search criteria. After the first stage of the PRISMA framework, 3003 documents were extracted. The identification stage is fully shown in Figure 1.

Figure 1.
Identification stage.
2.2. Screening
The second step was to perform a search based on the defined criteria. First, the included publications were limited to those available in open access because they allowed access to the full content of the reviewed works. Our preliminary research has shown that many abstracts are prepared in a general way, which makes it impossible to assign an article to a specific category unambiguously. Only a detailed analysis of the results described in the publication allows for its unambiguous assignment to the categories and subcategories distinguished in the classification procedure. This was critical in the case of the analyzed documents. Many results related to two or three possible categories or subcategories, and their correct assignment would be impossible without an analysis of the complete text. For this reason, we decided to analyze only those articles to which we have open access.
Second, the search has been limited to articles and proceedings papers. This review focuses on automated guided vehicles, known of for decades but developed recently due to the fourth industrial revolution and the concept of Logistics 4.0. Consequently, the date range for published articles has been defined as from 2018 to 30 September 2022 (the day of the database search). This time limit was selected due to two criteria: (1) the results of the analysis of articles from the “literature review” group, which indicate an increase in publications on AGV systems in the last five years; (2) growing interest in the Industry 4.0 concept, which has also been increasing since 2018.
The last criterion was related to the publishers. The concept of Industry 4.0 and research on AGV systems is new and still under intense development. Although the subject is topical and appears in almost all leading publications, three clear leaders dominate in number of publications on the issue under study. Therefore, they can be considered the publishers promoting and shaping the current research direction for AGV systems. For this reason, articles published exclusively by Elsevier, IEEE, and MDPI were selected for analysis.
The screening stage was completed with 195 articles; all of the screening processes are shown in Figure 2.

Figure 2.
Screening stage.
2.3. Eligibility
The qualifying stage consisted of checking the quality of the documents found. Each of the publications under study was carefully read. This made it possible to finally define the framework of the proposed structure of the thematic grouping of the documents. At this stage, articles whose qualifications were unjustified and resulted from the WoS CC browser search algorithm were also excluded; for example, the same ‘AGV’ abbreviation appears in articles about above-ground volume, autonomous ground vehicles, apple geminivirus, and the Ahmed glaucoma valve. Also, some articles were classified as irrelevant, e.g., AGV was used as a tool or example, not as the main subject. In all, 153 documents were extracted for further analysis. The eligibility process is presented schematically in Figure 3.

Figure 3.
Eligibility stage.
3. Bibliometric Analysis
The created collection of articles related to Automated Guided Vehicles and risk includes 116 articles and 37 proceedings papers.
The analysis conducted indicates that the subject of AGVs saw a significant increase in the number of related publications in 2021. The increase is related to new possibilities resulting from technological development and the situation in the world resulting from the coronavirus pandemic in 2020–2021. This situation triggered a demand for automated solutions in transport and forced the replacement of humans with automated solutions for repetitive operations. In 2022, through 30 September, 33 related articles and papers were published. As 30 September is the end of the third quarter of the year, it is possible to estimate that the number of publications will increase to around 50. The number of scientific publications over the chosen years is presented in Figure 4.

Figure 4.
The number of publications from 2018 to 30.09.2022.
The leading publisher is MDPI, which published 44% of the papers considered in this study. The advantage of MDPI is significant and results from the fact that this publishing house has the shortest publication cycle. Authors are eager to publish with MDPI because their research concerns current scientific trends responding to the needs of the industry. It should also be noted that the dominant share of this publishing house may result from the fact that all titles published by it are open access. It is further worth emphasizing that the documents published by MDPI include only peer-reviewed articles. The other two publishers produced 30% (Elsevier) and 26% (IEEE) of the papers considered. In the case of these publishing houses, not all articles are available in open access, which may have resulted in their lower share of the analyzed publications. Documents published in Elsevier and IEEE include collections of peer-reviewed articles and conference papers. Quantitative data on the leading publishers are presented in Table 1.

Table 1.
The number of publications in the leading publishers.
The leading journals are IEEE Access, Sensors, Applied Sciences-Basel, Electronics, Journal of Manufacturing Systems, and Energies. A total of 62% of the analyzed articles were published in them. The number of articles published in individual journals is presented in Figure 5.

Figure 5.
Sources of articles.
Seven proceedings papers were presented at the Symposium on Information Control Problems in Manufacturing (INCOM), and two proceedings papers each were presented at the Conference on Intelligent Computation in Manufacturing Engineering (CIRP ICME) and the Conference on Manufacturing Modeling, Management and Control (IFAC MIM). The remaining 26 proceedings papers were single presentations at various conferences in 2018–2022. Table 2 shows the above data.

Table 2.
Proceedings papers presented at conferences.
Articles connected to AGV were published in 57 journals and presented at 30 dissimilar conferences, hence the thematic variety of articles.
The largest number of articles came from journals and conferences related to the field of Computer Science, because AGV’s systems are automated and based on various algorithms. Thirty articles each were published on Engineering and Automation and Control Systems, the next most frequently associated research areas. Although AGVs are automatically moving vehicles, they still create technical systems. The third largest number of publications pertained to the field of Chemistry. Automated systems are used in environments hazardous for humans, and Chemistry is a sector characterized by high hazards to health and life. All research areas are presented in Figure 6.

Figure 6.
Research areas.
Figure 7 shows divisions created by publishers and research areas. As can be seen, all of the publications distinguished in the area of Chemistry were published in MDPI. On the other hand, Automation and Control Systems articles were published mainly by Elsevier and IEEE. All three publishers widely publish in the other two leading research areas (Computer Science and Engineering).

Figure 7.
Publishers and research areas.
In the analysis, the most dominant country in the field of AGV research is China, which wrote 30% of the articles. Next are Germany (13%) and Poland (10%). Few studies are conducted in South America, Eastern Europe, and most Asian countries. Scientific contribution by country and geographic region is shown in Figure 8.

Figure 8.
Scientific contribution by country and geographic region.
4. Results
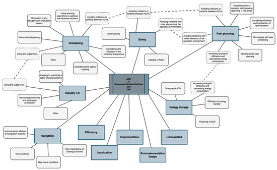
The analysis of the articles obtained in the search process made it possible to distinguish 12 primary categories, 6 of which were additionally divided into 26 subcategories. Basic categories were not subject to further division when the number of publications was small or their thematic differentiation was too large, making it difficult to distinguish dominant research areas. Some subcategories could exist in more than one primary category due to the interpenetration of specific thematic groups. Single publications which could not be classified into the distinguished categories were assigned to the “Unclassified” category. All basic categories and subcategories and their mutual relations are presented in Figure 9 and Table 3.

Figure 9.
Articles divided into primary categories and subcategories.

Table 3.
Articles divided into primary categories and subcategories.
The categories were defined by identifying the dominant research areas addressed in the analyzed documents. Based on the analysis of abstracts, we distinguished the main directions of the research described in the surveyed area. This allowed us to create a framework for the initial classification structure. However, the abstract descriptions are only sometimes precise, making it impossible to unambiguously assign the document to the proposed categories. Therefore, in the next step of the procedure, an analysis of the complete text was carried out, making it possible to verify the correctness of the categories and subcategories we defined in the first stage of the research. The overall analysis of the document was also the basis for assigning each publication to the appropriate category and subcategory.
4.1. Safety
The risk in technical systems is most often perceived from the point of view of managing the operational safety of the devices under study. For this reason, one of the first distinguished categories is “Safety”. This category has been divided into four subcategories, defining the dominant research directions in this area. The first group of publications refers to dangerous situations related to collisions that occur between AGVs as they carry out their tasks. The articles mainly present methods and algorithms aimed at planning the work of AGVs so that there are no collisions and deadlocks between them [,,,,,,,,,,,,]. It is worth noting that most of these publications concern path planning or the AGVs’ work scheduling [,,]. For this reason, they were classified under all three basic categories.
Equally important in safety is the limitation of collisions with other objects in the space in which the AGV is moving that may occur during the vehicle’s operation. This applies both to technical facilities and people, as AGV systems also function in anthropotechnical systems (e.g., []). To avoid such collisions, some research focuses on issues related to improving navigation [,,] and better path planning [,,,,,,], and some on improving the accuracy of braking systems relative to obstacles [].
AGV systems are part of the digital solutions created with the introduction of Industry 4.0. For this reason, among the publications on AGVs and risk, there are also studies analyzing issues related to cybersecurity. These publications highlight the lack of specific standards for protecting automated systems against cyber-attacks [] and describe the proposed programs for handling cyber-attacks for AGV systems [].
The last subcategory concerns the stability of AGVs on which various types of manipulation devices are mounted. Their displacement during the performance of tasks threatens the stability of the entire device. For this reason, the articles propose solutions to increase the safety of these vehicles’ operation [,].
4.2. Scheduling
Scheduling the work of AGVs is one of the fundamental issues related to the operation and organization of their work. In many cases, publications in this area combine the problem of scheduling the work of AGVs with planning their paths in the space served [,,,,,,,]. It is worth noting that this is the second-largest category that has been distinguished based on the literature review. For this reason, it consists of as many as eight subcategories. When optimizing the work schedule of the AGV system, the authors focus primarily on the constraints associated with their power supply.
For this reason, the criteria for optimizing the assigned tasks are the capacity of the vehicle batteries [,,] and saving the energy consumed by the vehicle in the course of carrying out the entrusted tasks [,,,,,,]. The second optimization criterion is especially essential currently in connection with the growing need for the sustainable development of enterprises; therefore, it is often described in terms of the required energy efficiency. This is another example of a group of articles that, due to their specificity, were classified into two basic categories.
Another subcategory is articles in which the created work schedule takes into account the limitations of the company’s resources (e.g., []). This situation is most often analyzed concerning the operation of Flexible Production Systems (EPS), which are characterized by high dynamics of changes, which strongly affect the functioning of the material supply systems implemented by AGV (e.g., []). The specificity of EPS also forces a dynamic way of scheduling the AGV system operation, which:
- Uses learning algorithms to optimize the obtained solutions [,,,];
- Uses the Digital Twin to improve the AGV planning process [];
- Uses decentralized planning [,];
- Eliminates any disruptions, including those resulting from changes in the production system [,,].
The prepared work schedule of the AGV system should consider the cooperation of many vehicles. For this reason, part of the research aims to create schedules that reduce the number of collisions between vehicles [,,]. This aspect is also the subject of research on the safety aspects of AGV operation, as indicated in Section 4.1.
Of course, in addition to the factors named as subcategories of the analyzed publications, other optimization criteria are also adopted, such as the AGV’s task completion time and elimination of delays [,,], the production time [], and the use of the AGV cargo space []. Optimization may also concern the AGV work schedule and the system of picking stations simultaneously []. In selected cases, the optimization of schedules takes into account the particularities of a specific case of the AGV system’s functioning [,]. All of these articles have been assigned to the subcategory “Other”.
4.3. Industry 4.0 (I4.0)
As indicated in Section 1, the development of AGV systems is significantly influenced by the growing popularity of the Industry 4.0 concept. For this reason, most publications on this subject are related to cyber-physical systems and their development. Consequently, this group includes those articles that directly relate to the specificity of systems operating according to the guidelines of Industry 4.0. This made it possible to distinguish three subcategories related to specific thematic areas and one collective subcategory for articles that did not fit the identified research trends.
Industry 4.0 introduces specific requirements for the functioning of AGVs. For this reason, the first subcategory is articles focused on adapting AGV solutions to the specificity of cyber-physical systems. The research results refer to the specific requirements for AGV systems in the Industry 4.0 environment [,], as well as their adaptation, e.g., to the needs of enterprises from the SME sector to implement I4.0 solutions [,].
The largest subcategory is the area related to the use of the Digital Twin in improving the functioning of the AGV system. The Digital Twin is used in this case to improve AGV navigation [], to control the movement of vehicles in the production hall [,], to improve the AGV work schedule [], to test the working environment of the vehicles [], and in the broadly understood improvement of AGV system management [].
The third subcategory concerns the use of AGV as an element of automation and digitalization introduced under Industry 4.0 to improve productivity and increase profitability [,]. These articles also appeared under the primary category of “Efficiency”, while, for both items mentioned above, the research was clearly embedded in the Industry 4.0 environment.
The remaining articles were included in the “Other” subcategory. They are concerned with using and managing the AGV system in intelligent factories [,], introducing solutions to preventing the occurrence of anomalies, and ensuring safety in the operation of the entire system [,].
4.4. Path Planning
Automated guided vehicles need information about and guideposts for the routes they can travel as vehicles without an operator. To meet the demands of current market trends, the path planning process has become an important and interesting subject in research on AGVs. Researchers use existing algorithms or methods and adapt them to automated vehicles. They make corrections and improvements in existing algorithms or methods [,,,,,,,,,,,,], introduce novel solutions based on existing algorithms or methods [,,,,,,,,,,], or even design their own algorithm or method [,,].
These studies and solutions are aimed at seven goals:
- Utilizing decentralized path planning [,,,];
- Avoiding collisions or conflicts between AGVs [,,,,,,,,,,];
- Avoiding collisions with other elements of the operation environment [,,,,,,];
- Increasing efficiency and introducing optimization [,,,,,,,,,,,,,,,,,,];
- Increasing energetic efficiency and decreasing energy consumption [,,,];
- Connecting with task scheduling [,,,,,,,];
- Implementing dynamic path planning (planning in real-time) [,,,,,,,,,,,].
The above improvements cause the AGV motion process to become more flexible, which is a significant trait according to [,,,,,].
4.5. Navigation
Broadly speaking, the types of navigation used in the operation of AGVs can be divided into two groups, navigation (1) with predefined/marked paths and (2) without them. The first group needs road signs (e.g., lines, QR codes, reflections), which are made and attached by humans; the AGV detects these signs and, thanks to them, can operate in the system. Those solutions are more straightforward but limit the flexibility of AGV movement. The second group uses sensors and systems that allow them to ‘see’ the operational environment. In both groups, many types of navigation have been implemented, but there is still a need for improvement. The research articles have been categorized into four groups:
- New solutions [,,];
- New integrations [];
- New conditions of use [,];
- Improvements affecting the navigation system [,,,,,].
Every described solution was checked by methods listed below:
- Experiments [,];
- Platform to test [,];
- Real vehicle tests [,,,,,,];
- Simulation or visualization models [,,].
An undefined dynamic and interferences have been observed to characterize the operational environment, so AGVs have to react automatically [,,,,,]. This connects the “Navigation” group with “Localization” [,,,,,]. Path detection is also part of the AGV’s navigation system [,,,,]. Two articles highlighted the problem of AGV navigation in long corridors or a structureless environment [,]. To improve the navigation systems, researchers use:
- Deep learning [,,];
- Active learning [];
- Artificial intelligence [].
4.6. Energy Storage
Without an energy supply, AGVs could not work. Most AGVs are powered by batteries [,,,], but combined methods with supercapacitors are being investigated [,,]. Articles related to topic of energy storage analyze specific improvements or new solutions to charging systems [,,,,,,]. To maintain the autonomy of the AGV, charging must be performed without human intervention. It could involve wireless power transfer [,] or inductive power transfer []. There is also an analysis and comparison of different power distribution systems []. The essential components of energy storage management include monitoring the efficiency of energy transfer [,,], increasing energy efficiency, and decreasing energy consumption [,]. There is also the possibility of using an energy storage system for the AGV control strategy [,].
4.7. Localization
To operate AGVs, information about their localization is necessary. Due to continuous development, localization methods have been improved and adjusted to more demanding working conditions [,,,,]. The fundamental requirements are high localization accuracy [,,,,,,] with reduced cost and technical difficulty [,,,]. To meet the above requirements, researchers are presenting new or improved localization methods:
- Enhanced depth image fusion positioning (EDIFP) [];
- The multi-antenna method [];
- Cameras [,];
- LiDAR [,,];
- Ultra Wide Band (UWB) [,];
- H∞ controllers [,];
- Vision-based odometers [];
- Wireless distance measurements with uncertainty [];
- Multiple input multiple output (MIMO) antennae [];
- Combined methods: ultra-wideband (UWB) and vision localization method [,]; the fusion of RGB-D and odometry [];
- RFID-Based localization [];
- Convolutional neural networks (CNN) [];
- Double closed-loop control [].
Each method should be investigated, and the advantages of its use should be scientifically proven [,,,,,,,,,,,,,,,,,,,].
4.8. Pre-Implementation Design
Although AGVs are one of the most crucial parts of Logistic 4.0, there is still research to be done about the procedures included in the design, preparation, and implementation stages. During these stages, it is crucial to consider different perspectives, use every piece of available information, and cooperate to avoid future changes. This could be accomplished through a multidisciplinary approach to the design of the AGV fleet [,] or a unique program with integrated modules []. During the first stages, the optimal conditions of the system to carry out the transport should be checked [,,,], and the system’s efficiency should be determined [,,]. To adapt the AGV solution to the needs of the transport system, the following methods can be used:
- A mathematical model [],
- A bi-objective optimization model [],
- Methodology based on swarm robotics concepts [],
- Computer programs [].
Safety issues are also an integrated part of the implementation stage [].
4.9. Implementation in A Specific System
Publications on the implementation of AGV solutions in a specific anthropotechnical system constitute another interesting category. In these articles, attention was drawn to the requirements for the design of AGV systems, the difficulties in their implementation, and the benefits resulting from their use. As a result of our analysis, we distinguished articles describing:
- AGV systems in intelligent parking systems, which is a response to the difficulties of parking in large cities [];
- The use of AGVs to create high-resolution maps of water potential in vineyards [];
- AGV systems used in the maritime industry (ports, shipyards) [,];
- AGV systems designed for large greenhouse installations [];
- The application of AGVs in the car-loading process of Ro-Ro ships [];
- AGV implementation as one of the solutions for automated high-mix, low-volume manufacturing systems [];
- AGV systems for transporting printed elements in the construction sector [];
- The use of AGVs for mapping routes in the mountains [].
Of course, some articles classified into other categories also described selected cases of the application of the presented solutions in a specific system. However, their focus was primarily on the method, tool, or algorithm being used. In the case of the articles in this group, the main emphasis was placed on the industrial implementation of a given solution; therefore, we decided to separate them into an additional primary category.
4.10. Control System
Publications on the control system mainly refer to two aspects—monitoring the operation of AGV systems and vehicle control in the event of disturbances. Monitoring the correct functioning of the AGV system is carried out using various types of sensors [,,], simulations [], and IT systems [,]. The control system is also discussed with regard to solving the problem of the disturbances that arise during the implementation of the mission (task) by the AGV [,]. The research was also identified as presenting the architecture of AGVs’ autonomy control to increase efficiency and alleviate perturbations in the production systems [].
4.11. Efficiency
The idea of improving efficiency through the implementation of AGV solutions appeared in many publications, including those that were classified into the previous primary categories, such as “Industry 4.0”, “Path planning”, and “Pre-implementation design”. Most often, research on the use of the AGV system in this category refers to the following:
- Comparative analysis of various scenarios for the implementation of planned tasks in terms of their effectiveness and efficiency [,,];
- Reduction of costs related to material flow operations through the use of AGV [,,]
- Application of selected performance measures (e.g., OEE-Overall Equipment Efficiency) to evaluate the functioning of the AGV system [].
4.12. Unclassified
The “Unclassified” category has been supplemented with articles presenting research results that are not related to any of the groups distinguished by us. Two articles in this category regarding the operation of the AGV system deserve particular attention. In their research, Yan et al. [] focused on issues related to optimizing the layout design, operation, and maintenance of a multi-AGV system. The results presented indicate that maintenance strategies and the location of maintenance sites significantly influence the performance of a multi-AGV system, as corrective maintenance is an effective measure to maintain the long-term reliability and stability of the system. On the other hand, Stetter, in his research, drew attention to the requirements of designing and building AGV systems resistant to failures []. Lu et al. [] proposed a framework for a multi-agent-based production logistics system with real-time intelligent decision-making capability. Two publications presented the results of research on the model predictive control (MPC) algorithms, which are used to plan the movement of many vehicles in a common operating space []. Some publications also included issues related to the risk in communication between the elements of a cyber-physical system [,]. Jain et al. [] in their research show the benefits of blockchain technology for autonomous vehicles, including autonomous electric vehicles (AEV), autonomous underwater vehicles (AUV), autonomous guided vehicles (AGV), autonomous aerial vehicles (AAV), and autonomous driving.
5. Discussion
Our literature review and the review articles on AGVs (including []) indicate that interest in subjects related to the use of AGV systems has been growing immensely in the last 5 years. It is influenced by the development of the Industry 4.0 concept, in which AGV systems constitute a crucial element of the created cyber-physical systems. It is worth noting that, in recent years, the acronym AGV as applied to the systems being researched has been used to designate not only Automated Guided Vehicles, but also Autonomous Guided Vehicles. In our review, we considered both of these types vehicles if they were indicated to us by the search algorithm. The critical aspect of our research was the identification and assessment of issues related to risk analysis as a subject of research concerning Guided Vehicles operating in anthropotechnical systems.
It is also worth noting that, due to the required quality of the analyses, we accepted only publications available in the open access system for the study. This probably had some impact on our results. The framework of qualifications proposed by us has been defined solely based on the documents we studied. The analysis of the abstracts of some of the rejected publications (not available in open access) confirmed the correctness of our assumptions. However, as we emphasized in Section 2 and Section 3, assessing the accuracy of a classification is only possible after analyzing the full text, and not all documents are accessible. However, some observations can be made based on the analysis of complete sets of documents (without taking into account the open-access restriction). The introduction of the open access restriction resulted in the elimination from analysis of 136 publications from the Springer publishing house, which are not available in open access. The lack of open access restrictions also changes the dominant positions among the publishing houses. The most significant number of publications on this subject without the open access restriction is in the collections of IEEE (362 documents), Elsevier comes in second (184 documents), and Springer comes in third with 136 published documents. MDPI moves into fourth place among the leading publishing houses.
As part of the discussion, it is worth emphasizing that the procedure of classifying articles according to specific groups of issues turned out to be a big challenge. Articles describing the various aspects of AGV systems operation analyze, in many cases, such a wide range of issues that it was impossible to classify the research results into only one group. For this reason, we have managed to distinguish subcategories, which are binders between the basic categories here distinguished. We marked these on our category map, presented in Figure 9 This challenge made us realize how important it is to have a holistic and coherent approach to designing AGV systems to ensure their safe operation. This holistic approach was also included in the proposed category structure, which describes the main research areas related to risk in AGV systems. For this reason, the proposed grouping structure, based on 12 primary categories and an additional 26 subcategories, should be considered a significant scientific benefit of our research.
Our analysis supports the conclusion that the concept of risk is essential to research on the functioning of AGV systems. It is significant that, in the first stage of the search process (see Figure 1), the number of items eliminated from the AGV + Automated Guided Vehicle search after adding the term “risk” reduced the number of publications by only about 17% of the whole database. This proves that the concept of risk appears in the critical elements (title, keywords, abstract) of most articles on AGV. This importance is also confirmed by our previous industrial research []. On the other hand, few of the analyzed results refer directly to identifying, assessing, and managing risks related to the operation of AGVs in anthropotechnical systems. Elements of risk are explicitly addressed primarily in the context of safety analysis (category “Safety”), yet risk assessment may play a role in all of the basic categories that have been distinguished in our classification procedure. In addition, the specificity of the functioning of the AGV system, particularly in the context of Industry 4.0, is characterized by the availability of a large amount of data. These data should be used to reduce the uncertainty surrounding the occurrence of adverse events for the benefit of risk management. As noted by Cyplik et al. [], the tools used for collecting and analyzing data should make it possible to improve the performed operations, implement statistical models, and simulate future data that can be used for risk assessments. The analyzed publications also lacked studies on risk identification and assessment methods that would consider the specificity of AGV operation, especially in the cyber-physical systems of Logistics 4.0. Therefore, such research has been recognized by us as a significant research gap in this area of analysis.
The risk related to the operation of AGV systems, in particular as relate to their use in cyber-physical systems, should be the subject of a comprehensive analysis regarding the cybersecurity of their use. This topic appeared in the publications we analyzed, but only in two. Cybersecurity risks are currently a pivotal threat to the technical systems and solutions designed in Industry 4.0 []. In the case of AGV systems, it is crucial for two reasons: (1) an external attack on AGV systems may not only damage them but also cause significant material and financial losses through the introduced disturbances; (2) Due to the functioning of AGVs in anthropotechnical systems, taking control of vehicles may endanger the life and health of employees who work with vehicles in a shared space. For this reason, risk assessments related to a cyber attack should be the subject of much more comprehensive research than the current studies.
Another area of analysis which, in our opinion, is insufficiently developed is the use of risk assessment in the operation of AGV systems. Our analysis allowed us to distinguish only two publications directly addressing issues related to the maintenance of these systems and their resistance to potential threats. Due to the small number of articles, we did not create a separate primary category. One of these publications also clearly emphasized that the reliability issues and maintenance strategies of AGVs have not previously been studied sufficiently []. This is confirmed by our searches as well. This is all the more surprising as the Industry 4.0 concept promotes a machine maintenance strategy focused on prevention. An example is the creation of Digital Twins whose task is to reproduce possible damage during the operation of the machine. For this reason, the concept of Risk Based Maintenance should be promoted in research focused on improving the operation of AGV systems. The assumptions of this concept and its wide application have been described, among other places, in []. In this area, risk assessment should concern issues related to the machine operation strategy and the models used in supplying the service system []. The risk of shortages of spare parts has been the subject of numerous studies for several years due to the current uncertainty of supply resulting from the COVID-19 pandemic [].
The largest group in our review is the “Path planning” category. This is understandable in the case of a transport system such as the AGV system. Routing problems are one of the most important issues in transport and logistics, from the practical point of view, and in operation research and theory of algorithms, from the theoretical point of view []. Therefore, it is understandable that, concerning the AGVs, as well, this research area has great potential for optimization and research. The second largest category is the “Scheduling” category, which is closely related to path planning. Both of these groups, however, focus primarily on algorithms and optimization tools and tend not to consider guidelines for assessing the risks associated with planned paths and schedules. Only in the case of the research on battery filling as a criterion for planning and scheduling the work of AGVs are issues regarding the analysis of the risk of premature battery depletion taken into account. Considering the energy requirements of AGV systems, it is surprising that there are no analyses of the risks associated with the entire power supply process. In our opinion, this should also be considered a significant research gap. However, observing the current geopolitical situation, it is probable that in the next 2–3 years the number of such publications will start to increase. The energy crisis triggered by the conflict in Eastern Europe in 2022 will force the rationalization of the use of energy resources, which will also affect the availability of energy-supplying AGV systems. Therefore, it can be expected that the risks associated with powering AGVs and other technical systems will be the subject of numerous studies.
AGV systems are considered solutions supporting the sustainable development of the supply chain []. Bechtsis et al. [] in their research prove that the AGVs are developed to promote the sustainable performance of supply chain systems based on the sustainability tripod, making them: (1) economical, with productivity gains and reductions of labor costs; (2) environmental, with a reduction in energy consumption and gas emissions; and (3) social, with excellent employee safety. Our analysis shows that the risks involved in this research area have not touched upon at all. This constitutes a significant research gap that should be filled by published research in the coming years, particularly in regard to reducing energy consumption and employee safety.
6. Conclusions
Our research aimed to identify the issues described in the analysis and risk management of AGV systems. The nature of the risks related to the functioning of automatic and autonomous systems in the anthropotechnical system has changed over time. This requires a new framework for analysis to be developed, particularly regarding Industry 4.0. However, there is a lack of current publications devoted to this issue. Although the concept of risk appears in most publications related to AGV systems, it is not the subject of significant analysis. For this reason, our further research will seek answers to the following questions:
- Q1: What are the specific operating conditions of AGVs that govern the emergence of new hazards and change the characteristics of the existing risk parameters?
- Q2: How should the analytical procedures regarding risk assessment for AGV systems operating in cyber-physical systems be modified?
The results of the analysis presented in the article made it possible to distinguish 12 primary categories and an additional 26 subcategories. These categories are characterized by different numbers of publications and cover various areas of AGV systems operation. As we emphasized in the discussion, the emergence of common subcategories indicates the need for a holistic look at the risks of AGVs functioning in operating environments with different levels of automation. However, the most critical outcome of our analyses is the identification of research gaps, which studies conducted by various research centers should seek to fill. In particular, European researchers should focus their attention on issues related to the organization of AGV systems, taking into account the sustainable development of supply chains and the need for energy-efficient management of these systems.
However, it should be remembered that the identified research gaps concern open-access publications. This does not preclude the possibility that these topics may be described in documents not available in the open system. In particular, this applies to conference materials from events held in recent years. These publications usually focus on current trends and events; therefore, the research gaps indicated by us in the article may be filled by them.
Author Contributions
Conceptualization, A.A.T. and H.P.; methodology, A.A.T. and H.P.; validation, A.A.T. and H.P.; formal analysis, A.A.T. and H.P.; investigation, A.A.T. and H.P.; resources, A.A.T. and H.P; data curation, A.A.T. and H.P.; writing—original draft preparation, A.A.T. and H.P.; writing—review and editing, A.A.T.; visualization, A.A.T. and H.P. All authors have read and agreed to the published version of the manuscript.
Funding
This research received no external funding.
Data Availability Statement
Not applicable.
Conflicts of Interest
The authors declare no conflict of interest.
References
- Cramer, M.; Cramer, J.; de Schepper, D.; Aerts, P.; Kellens, K.; Demeester, E. Benchmarking Low-Cost Inertial Measurement Units for Indoor Localisation and Navigation of AGVs. Procedia CIRP 2019, 86, 204–209. [Google Scholar] [CrossRef]
- Peterson, S.B.; Michalek, J.J. Cost-Effectiveness of Plug-in Hybrid Electric Vehicle Battery Capacity and Charging Infrastructure Investment for Reducing US Gasoline Consumption. Energy Policy 2013, 52, 429–438. [Google Scholar] [CrossRef]
- Bechtsis, D.; Tsolakis, N.; Vlachos, D.; Iakovou, E. Sustainable Supply Chain Management in the Digitalisation Era: The Impact of Automated Guided Vehicles. J. Clean Prod. 2017, 142, 3970–3984. [Google Scholar] [CrossRef]
- Lyon, T.P.; Michelin, M.; Jongejan, A.; Leahy, T. Is “Smart Charging” Policy for Electric Vehicles Worthwhile? Energy Policy 2012, 41, 259–268. [Google Scholar] [CrossRef]
- Schmidt, J.; Meyer-Barlag, C.; Eisel, M.; Kolbe, L.M.; Appelrath, H.-J. Using Battery-Electric AGVs in Container Terminals—Assessing the Potential and Optimizing the Economic Viability. Res. Transp. Bus. Manag. 2015, 17, 99–111. [Google Scholar] [CrossRef]
- Choe, R.; Kim, J.; Ryu, K.R. Online Preference Learning for Adaptive Dispatching of AGVs in an Automated Container Terminal. Appl. Soft Comput. 2016, 38, 647–660. [Google Scholar] [CrossRef]
- Bostelman, R.; Teizer, J.; Ray, S.J.; Agronin, M.; Albanese, D. Methods for Improving Visibility Measurement Standards of Powered Industrial Vehicles. Saf. Sci. 2014, 62, 257–270. [Google Scholar] [CrossRef]
- Duffy, V.G.; Wu, F.F.; Ng, P.P.W. Development of an Internet Virtual Layout System for Improving Workplace Safety. Comput. Ind. 2003, 50, 207–230. [Google Scholar] [CrossRef]
- Le-Anh, T.; de Koster, M.B.M. A Review of Design and Control of Automated Guided Vehicle Systems. Eur. J. Oper. Res. 2006, 171, 36. [Google Scholar] [CrossRef]
- de Ryck, M.; Versteyhe, M.; Debrouwere, F. Automated Guided Vehicle Systems, State-of-the-Art Control Algorithms and Techniques. J. Manuf. Syst. 2020, 54, 152–173. [Google Scholar] [CrossRef]
- Żuchowski, W. The Smart Warehouse Trend: Actual Level of Technology Availability. Logforum 2022, 18, 227–235. [Google Scholar] [CrossRef]
- Moher, D.; Liberati, A.; Tetzlaff, J.; Altman, D.G. Preferred Reporting Items for Systematic Reviews and Meta-Analyses: The PRISMA Statement. BMJ 2009, 339, b2535. [Google Scholar] [CrossRef] [PubMed]
- Wu, X.; Sun, C.; Zou, T.; Xiao, H.; Wang, L.; Zhai, J. Intelligent Path Recognition against Image Noises for Vision Guidance of Automated Guided Vehicles in a Complex Workspace. Appl. Sci. 2019, 9, 4108. [Google Scholar] [CrossRef]
- Xu, B.; Jie, D.; Li, J.; Zhou, Y.; Wang, H.; Fan, H. A Hybrid Dynamic Method for Conflict-Free Integrated Schedule Optimization in U-Shaped Automated Container Terminals. J. Mar. Sci. Eng. 2022, 10, 1187. [Google Scholar] [CrossRef]
- Zhang, Z.; Guo, Q.; Chen, J.; Yuan, P. Collision-Free Route Planning for Multiple AGVs in an Automated Warehouse Based on Collision Classification. IEEE Access 2018, 6, 26022–26035. [Google Scholar] [CrossRef]
- Matos, D.; Costa, P.; Lima, J.; Costa, P. Multi AGV Coordination Tolerant to Communication Failures. Robotics 2021, 10, 55. [Google Scholar] [CrossRef]
- Santos, J.; Rebelo, P.M.; Rocha, L.F.; Costa, P.; Veiga, G. A* Based Routing and Scheduling Modules for Multiple AGVs in an Industrial Scenario. Robotics 2021, 10, 72. [Google Scholar] [CrossRef]
- Cai, J.; Li, X.; Liang, Y.; Ouyang, S. Collaborative Optimization of Storage Location Assignment and Path Planning in Robotic Mobile Fulfillment Systems. Sustainability 2021, 13, 5644. [Google Scholar] [CrossRef]
- Fransen, K.J.C.; van Eekelen, J.A.W.M.; Pogromsky, A.; Boon, M.A.A.; Adan, I.J.B.F. A Dynamic Path Planning Approach for Dense, Large, Grid-Based Automated Guided Vehicle Systems. Comput. Oper. Res. 2020, 123, 105046. [Google Scholar] [CrossRef]
- Xing, L.; Liu, Y.; Li, H.; Wu, C.-C.; Lin, W.-C.; Chen, X. A Novel Tabu Search Algorithm for Multi-AGV Routing Problem. Mathematics 2020, 8, 279. [Google Scholar] [CrossRef]
- Guo, K.; Zhu, J.; Shen, L. An Improved Acceleration Method Based on Multi-Agent System for AGVs Conflict-Free Path Planning in Automated Terminals. IEEE Access 2021, 9, 3326–3338. [Google Scholar] [CrossRef]
- Yuan, Z.; Yang, Z.; Lv, L.; Shi, Y. A Bi-Level Path Planning Algorithm for Multi-AGV Routing Problem. Electronics 2020, 9, 1351. [Google Scholar] [CrossRef]
- Tamási, T.; Kis, T. Decentralized and Prioritized Algorithm for AGV Fleet Management. IFAC-Pap. 2021, 54, 98–103. [Google Scholar] [CrossRef]
- Mannucci, A.; Pallottino, L.; Pecora, F. On Provably Safe and Live Multirobot Coordination With Online Goal Posting. IEEE Trans. Robot. 2021, 37, 1973–1991. [Google Scholar] [CrossRef]
- de Ryck, M.; Pissoort, D.; Holvoet, T.; Demeester, E. Decentral Task Allocation for Industrial AGV-Systems with Routing Constraints. J. Manuf. Syst. 2022, 62, 135–144. [Google Scholar] [CrossRef]
- Lyu, X.; Song, Y.; He, C.; Lei, Q.; Guo, W. Approach to Integrated Scheduling Problems Considering Optimal Number of Automated Guided Vehicles and Conflict-Free Routing in Flexible Manufacturing Systems. IEEE Access 2019, 7, 74909–74924. [Google Scholar] [CrossRef]
- Zhao, Y.; Liu, X.; Wang, G.; Wu, S.; Han, S. Dynamic Resource Reservation Based Collision and Deadlock Prevention for Multi-AGVs. IEEE Access 2020, 8, 82120–82130. [Google Scholar] [CrossRef]
- Adriaensen, A.; Pintelon, L.; Costantino, F.; di Gravio, G.; Patriarca, R. An STPA Safety Analysis Case Study of a Collaborative Robot Application. IFAC-Pap. 2021, 54, 534–539. [Google Scholar] [CrossRef]
- Zamora-Cadenas, L.; Velez, I.; Sierra-Garcia, J.E. UWB-Based Safety System for Autonomous Guided Vehicles Without Hardware on the Infrastructure. IEEE Access 2021, 9, 96430–96443. [Google Scholar] [CrossRef]
- Pires, M.; Couto, P.; Santos, A.; Filipe, V. Obstacle Detection for Autonomous Guided Vehicles through Point Cloud Clustering Using Depth Data. Machines 2022, 10, 332. [Google Scholar] [CrossRef]
- Mugarza, I.; Mugarza, J.C. A Coloured Petri Net- and D* Lite-Based Traffic Controller for Automated Guided Vehicles. Electronics 2021, 10, 2235. [Google Scholar] [CrossRef]
- Wang, J.; Luo, Y.; Tan, X. Path Planning for Automatic Guided Vehicles (AGVs) Fusing MH-RRT with Improved TEB. Actuators 2021, 10, 314. [Google Scholar] [CrossRef]
- Meysami, A.; Cuillière, J.-C.; François, V.; Kelouwani, S. Investigating the Impact of Triangle and Quadrangle Mesh Representations on AGV Path Planning for Various Indoor Environments: With or Without Inflation. Robotics 2022, 11, 50. [Google Scholar] [CrossRef]
- Wu, B.; Chi, X.; Zhao, C.; Zhang, W.; Lu, Y.; Jiang, D. Dynamic Path Planning for Forklift AGV Based on Smoothing A* and Improved DWA Hybrid Algorithm. Sensors 2022, 22, 7079. [Google Scholar] [CrossRef]
- Wu, J.; Ma, X.; Peng, T.; Wang, H. An Improved Timed Elastic Band (TEB) Algorithm of Autonomous Ground Vehicle (AGV) in Complex Environment. Sensors 2021, 21, 8312. [Google Scholar] [CrossRef]
- Szczepanski, R.; Tarczewski, T.; Erwinski, K. Energy Efficient Local Path Planning Algorithm Based on Predictive Artificial Potential Field. IEEE Access 2022, 10, 39729–39742. [Google Scholar] [CrossRef]
- Li, J.; Ran, M.; Wang, H.; Xie, L. MPC-Based Unified Trajectory Planning and Tracking Control Approach for Automated Guided Vehicles. In Proceedings of the 2019 IEEE 15th International Conference on Control and Automation (ICCA), Edinburgh, UK, 16–19 July 2019; 2019; pp. 374–380. [Google Scholar]
- Klimenda, F.; Cizek, R.; Pisarik, M.; Sterba, J. Stopping the Mobile Robotic Vehicle at a Defined Distance from the Obstacle by Means of an Infrared Distance Sensor. Sensors 2021, 21, 5959. [Google Scholar] [CrossRef]
- Kutzler, T.; Wolter, A.; Kenner, A.; Dassow, S. Boosting Cyber-Physical System Security. IFAC-Pap. 2021, 54, 976–981. [Google Scholar] [CrossRef]
- Elsisi, M.; Tran, M.-Q. Development of an IoT Architecture Based on a Deep Neural Network against Cyber Attacks for Automated Guided Vehicles. Sensors 2021, 21, 8467. [Google Scholar] [CrossRef]
- Garnier, S.; Subrin, K.; Arevalo-Siles, P.; Caverot, G.; Furet, B. Mobile Robot Stability for Complex Tasks in Naval Industries. Procedia CIRP 2018, 72, 297–302. [Google Scholar] [CrossRef]
- Zhang, H.; Qi, L.; Luan, W.; Ma, H. Double-Cycling AGV Scheduling Considering Uncertain Crane Operational Time at Container Terminals. Appl. Sci. 2022, 12, 4820. [Google Scholar] [CrossRef]
- Singh, N.; Dang, Q.V.; Akcay, A.; Adan, I.; Martagan, T. A Matheuristic for AGV Scheduling with Battery Constraints. Eur. J. Oper. Res. 2022, 298, 855–873. [Google Scholar] [CrossRef]
- Dang, Q.V.; Singh, N.; Adan, I.; Martagan, T.; van de Sande, D. Scheduling Heterogeneous Multi-Load AGVs with Battery Constraints. Comput. Oper. Res. 2021, 136, 105517. [Google Scholar] [CrossRef]
- Mrugalska, B.; Stetter, R. Health-Aware Model-Predictive Control of a Cooperative AGV-Based Production System. Sensors 2019, 19, 532. [Google Scholar] [CrossRef]
- Yue, L.; Fan, H.; Zhai, C. Joint Configuration and Scheduling Optimization of a Dual-Trolley Quay Crane and Automatic Guided Vehicles with Consideration of Vessel Stability. Sustainability 2019, 12, 24. [Google Scholar] [CrossRef]
- Xu, W.; Guo, S. A Multi-Objective and Multi-Dimensional Optimization Scheduling Method Using a Hybrid Evolutionary Algorithms with a Sectional Encoding Mode. Sustainability 2019, 11, 1329. [Google Scholar] [CrossRef]
- Bohács, G.; Győrváry, Z.; Gáspár, D. Integrating Scheduling and Energy Efficiency Aspects in Production Logistic Using AGV Systems. IFAC-Pap. 2021, 54, 294–299. [Google Scholar] [CrossRef]
- Gao, J.; Zheng, X.; Gao, F.; Tong, X.; Han, Q. Heterogeneous Multitype Fleet Green Vehicle Path Planning of Automated Guided Vehicle with Time Windows in Flexible Manufacturing System. Machines 2022, 10, 197. [Google Scholar] [CrossRef]
- de Ryck, M.; Versteyhe, M.; Shariatmadar, K. Resource Management in Decentralized Industrial Automated Guided Vehicle Systems. J. Manuf. Syst. 2020, 54, 204–214. [Google Scholar] [CrossRef]
- Abderrahim, M.; Bekrar, A.; Trentesaux, D.; Aissani, N.; Bouamrane, K. Manufacturing 4.0 Operations Scheduling with AGV Battery Management Constraints. Energies 2020, 13, 4948. [Google Scholar] [CrossRef]
- de Ryck, M.; Pissoort, D.; Holvoet, T.; Demeester, E. Decentral Task Allocation for Industrial AGV-Systems with Resource Constraints. J. Manuf. Syst. 2021, 59, 310–319. [Google Scholar] [CrossRef]
- Barak, S.; Moghdani, R.; Maghsoudlou, H. Energy-Efficient Multi-Objective Flexible Manufacturing Scheduling. J. Clean Prod. 2021, 283, 124610. [Google Scholar] [CrossRef]
- Tang, H.; Wang, A.; Xue, F.; Yang, J.; Cao, Y. A Novel Hierarchical Soft Actor-Critic Algorithm for Multi-Logistics Robots Task Allocation. IEEE Access 2021, 9, 42568–42582. [Google Scholar] [CrossRef]
- Yao, F.; Alkan, B.; Ahmad, B.; Harrison, R. Improving Just-in-Time Delivery Performance of IoT-Enabled Flexible Manufacturing Systems with AGV Based Material Transportation. Sensors 2020, 20, 6333. [Google Scholar] [CrossRef] [PubMed]
- Chen, C.; Hu, Z.-H.; Wang, L. Scheduling of AGVs in Automated Container Terminal Based on the Deep Deterministic Policy Gradient (DDPG) Using the Convolutional Neural Network (CNN). J. Mar. Sci. Eng. 2021, 9, 1439. [Google Scholar] [CrossRef]
- Li, M.; Guo, B.; Zhang, J.; Liu, J.; Liu, S.; Yu, Z.; Li, Z.; Xiang, L. Decentralized Multi-AGV Task Allocation Based on Multi-Agent Reinforcement Learning with Information Potential Field Rewards. In Proceedings of the 2021 IEEE 18th International Conference on Mobile Ad Hoc and Smart Systems (MASS), Denver, CO, USA, 4–7 October 2021; pp. 482–489. [Google Scholar]
- Han, W.; Xu, J.; Sun, Z.; Liu, B.; Zhang, K.; Zhang, Z.; Mei, X. Digital Twin-Based Automated Guided Vehicle Scheduling: A Solution for Its Charging Problems. Appl. Sci. 2022, 12, 3354. [Google Scholar] [CrossRef]
- Demesure, G.; Defoort, M.; Bekrar, A.; Trentesaux, D.; Djemai, M. Decentralized Motion Planning and Scheduling of AGVs in an FMS. IEEE Trans. Ind. Inf. 2018, 14, 1744–1752. [Google Scholar] [CrossRef]
- Witczak, M.; Lipiec, B.; Banaszak, Z. Fault-Tolerant Control-Based Flexible AGV Transportation in a Seat Assembly System. IFAC-Pap. 2019, 52, 67–72. [Google Scholar] [CrossRef]
- Witczak, M.; Majdzik, P.; Stetter, R.; Lipiec, B. Multiple AGV Fault-Tolerant within an Agile Manufacturing Warehouse. IFAC-Pap. 2019, 52, 1914–1919. [Google Scholar] [CrossRef]
- Farooq, B.; Bao, J.; Ma, Q. Flow-Shop Predictive Modeling for Multi-Automated Guided Vehicles Scheduling in Smart Spinning Cyber–Physical Production Systems. Electronics 2020, 9, 799. [Google Scholar] [CrossRef]
- Jian, W.; Zhu, J.; Zeng, Q. An Optimization Model of Integrated AGVs Scheduling and Container Storage Problems for Automated Container Terminal Considering Uncertainty. Symmetry 2021, 13, 1904. [Google Scholar] [CrossRef]
- Viharos, A.B.; Németh, I. Simulation and Scheduling of AGV Based Robotic Assembly Systems. IFAC-Pap. 2018, 51, 1415–1420. [Google Scholar] [CrossRef]
- Tang, H.; Cheng, X.; Jiang, W.; Chen, S. Research on Equipment Configuration Optimization of AGV Unmanned Warehouse. IEEE Access 2021, 9, 47946–47959. [Google Scholar] [CrossRef]
- Heger, J.; Voss, T. Optimal Scheduling of AGVs in a Reentrant Blocking Job-Shop. Procedia CIRP 2018, 67, 41–45. [Google Scholar] [CrossRef]
- Fellan, A.; Schellenberger, C.; Zimmermann, M.; Schotten, H.D. Enabling Communication Technologies for Automated Unmanned Vehicles in Industry 4.0. In Proceedings of the 2018 International Conference on Information and Communication Technology Convergence (ICTC), Jeju Island, Republic of Korea, 17–19 October 2018; pp. 171–176. [Google Scholar]
- Nakimuli, W.; Garcia-Reinoso, J.; Sierra-Garcia, J.E.; Serrano, P.; Fernandez, I.Q. Deployment and Evaluation of an Industry 4.0 Use Case over 5G. IEEE Commun. Mag. 2021, 59, 14–20. [Google Scholar] [CrossRef]
- Cheong, H.W.; Lee, H. Requirements of AGV (Automated Guided Vehicle) for SMEs (Small and Medium-Sized Enterprises). Procedia Comput. Sci. 2018, 139, 91–94. [Google Scholar] [CrossRef]
- Seder, M.; Petrović, L.; Peršić, J.; Popović, G.; Petković, T.; Šelek, A.; Bićanić, B.; Cvišić, I.; Josić, D.; Marković, I.; et al. Open Platform Based Mobile Robot Control for Automation in Manufacturing Logistics. IFAC-Pap. 2019, 52, 95–100. [Google Scholar] [CrossRef]
- Martínez-Gutiérrez, A.; Díez-González, J.; Ferrero-Guillén, R.; Verde, P.; Álvarez, R.; Perez, H. Digital Twin for Automatic Transportation in Industry 4.0. Sensors 2021, 21, 3344. [Google Scholar] [CrossRef]
- Azangoo, M.; Taherkordi, A.; Blech, J.O.; Vyatkin, V. Digital Twin-Assisted Controlling of AGVs in Flexible Manufacturing Environments. In Proceedings of the 2021 IEEE 30th International Symposium on Industrial Electronics (ISIE), Kyoto, Republic of Japan, 20–23 June 2021; pp. 1–7. [Google Scholar]
- Gellert, A.; Sarbu, D.; Precup, S.-A.; Matei, A.; Circa, D.; Zamfirescu, C.-B. Estimation of Missing LiDAR Data for Accurate AGV Localization. IEEE Access 2022, 10, 68416–68428. [Google Scholar] [CrossRef]
- Stączek, P.; Pizoń, J.; Danilczuk, W.; Gola, A. A Digital Twin Approach for the Improvement of an Autonomous Mobile Robots (AMR’s) Operating Environment—A Case Study. Sensors 2021, 21, 7830. [Google Scholar] [CrossRef]
- Alexandru, M.; Dragos, C.; Bala-Constantin, Z. Digital Twin for Automated Guided Vehicles Fleet Management. Procedia Comput. Sci. 2022, 199, 1363–1369. [Google Scholar] [CrossRef]
- Schneider, G.; Keil, S.; Luhn, G. Opportunities, Challenges and Use Cases of Digitization within the Semiconductor Industry. In Proceedings of the 2018 29th Annual SEMI Advanced Semiconductor Manufacturing Conference (ASMC), Saratoga Springs, NY, USA, 30 April–3 May 2018; 2018; pp. 307–312. [Google Scholar]
- Rubio, F.; Llopis-Albert, C.; Valero, F. Multi-Objective Optimization of Costs and Energy Efficiency Associated with Autonomous Industrial Processes for Sustainable Growth. Technol. Soc. Chang. 2021, 173, 121115. [Google Scholar] [CrossRef]
- Mehami, J.; Nawi, M.; Zhong, R.Y. Smart Automated Guided Vehicles for Manufacturing in the Context of Industry 4.0. Procedia Manuf. 2018, 26, 1077–1086. [Google Scholar] [CrossRef]
- Gyulai, D.; Bergmann, J.; Lengyel, A.; Kadar, B.; Czirko, D. Simulation-Based Digital Twin of a Complex Shop-Floor Logistics System. In Proceedings of the 2020 Winter Simulation Conference (WSC), Orlando, FL, USA, 14–18 December 2020; pp. 1849–1860. [Google Scholar]
- Javed, M.A.; Muram, F.U.; Punnekkat, S.; Hansson, H. Safe and Secure Platooning of Automated Guided Vehicles in Industry 4.0. J. Syst. Archit. 2021, 121, 102309. [Google Scholar] [CrossRef]
- Feeken, L.; Kern, E.; Szanto, A.; Winnicki, A.; Kao, C.-Y.; Wudka, B.; Glawe, M.; Mirzaei, E.; Borchers, P.; Burghardt, C. Detecting and Processing Anomalies in a Factory of the Future. Appl. Sci. 2022, 12, 8181. [Google Scholar] [CrossRef]
- Scholz, M.; Zwingel, M.; Schuderer, P.; Franke, J. Sustainable Intralogistics Due to Uniform Software and Modular Transport Entities. Procedia CIRP 2019, 80, 239–244. [Google Scholar] [CrossRef]
- Zou, W.-Q.; Pan, Q.-K.; Tasgetiren, M.F. An Effective Discrete Artificial Bee Colony Algorithm for Scheduling an Automatic-Guided-Vehicle in a Linear Manufacturing Workshop. IEEE Access 2020, 8, 35063–35076. [Google Scholar] [CrossRef]
- Małopolski, W.; Zając, J. AGVs Collision and Deadlock Handling Based on Structural Online Control Policy: A Case Study in a Square Topology. Appl. Sci. 2021, 11, 6494. [Google Scholar] [CrossRef]
- Tang, G.; Tang, C.; Claramunt, C.; Hu, X.; Zhou, P. Geometric A-Star Algorithm: An Improved A-Star Algorithm for AGV Path Planning in a Port Environment. IEEE Access 2021, 9, 59196–59210. [Google Scholar] [CrossRef]
- Xu, Y.; Qi, L.; Luan, W.; Guo, X.; Ma, H. Load-In-Load-Out AGV Route Planning in Automatic Container Terminal. IEEE Access 2020, 8, 157081–157088. [Google Scholar] [CrossRef]
- Gregor, M.; Hodoň, R.; Grznár, P.; Mozol, Š. Design of a System for Verification of Automatic Guided Vehicle Routes Using Computer Emulation. Appl. Sci. 2022, 12, 3397. [Google Scholar] [CrossRef]
- Qiuyun, T.; Hongyan, S.; Hengwei, G.; Ping, W. Improved Particle Swarm Optimization Algorithm for AGV Path Planning. IEEE Access 2021, 9, 33522–33531. [Google Scholar] [CrossRef]
- Li, J.; Ran, M.; Xie, L. Design and Experimental Evaluation of a Hierarchical Controller for an Autonomous Ground Vehicle With Large Uncertainties. IEEE Trans. Control Syst. Technol. 2022, 30, 1215–1227. [Google Scholar] [CrossRef]
- Roche, J.; De-Silva, V.; Kondoz, A. A Multimodal Perception-Driven Self Evolving Autonomous Ground Vehicle. IEEE Trans. Cybern. 2022, 52, 9279–9289. [Google Scholar] [CrossRef] [PubMed]
- Klančar, G.; Seder, M. Coordinated Multi-Robotic Vehicles Navigation and Control in Shop Floor Automation. Sensors 2022, 22, 1455. [Google Scholar] [CrossRef]
- Run, R.-S.; Xiao, Z.-Y. Indoor Autonomous Vehicle Navigation—A Feasibility Study Based on Infrared Technology. Appl. Syst. Innov. 2018, 1, 4. [Google Scholar] [CrossRef]
- Ong, P.; Tan, W.K.S.; Low, E.S. Vision-Based Path Detection of an Automated Guided Vehicle Using Flower Pollination Algorithm. Ain Shams Eng. J. 2021, 12, 2263–2274. [Google Scholar] [CrossRef]
- Reger, M.; Stumpenhausen, J.; Bernhardt, H. Evaluation of LiDAR for the Free Navigation in Agriculture. AgriEngineering 2022, 4, 489–506. [Google Scholar] [CrossRef]
- Zhang, H.; Xu, L.; Liang, J.; Sun, X. Research on Guide Line Identification and Lateral Motion Control of AGV in Complex Environments. Machines 2022, 10, 121. [Google Scholar] [CrossRef]
- Liu, G.; Zhang, R.; Wang, Y.; Man, R. Road Scene Recognition of Forklift AGV Equipment Based on Deep Learning. Processes 2021, 9, 1955. [Google Scholar] [CrossRef]
- Cabezas-Olivenza, M.; Zulueta, E.; Sánchez-Chica, A.; Teso-Fz-Betoño, A.; Fernandez-Gamiz, U. Dynamical Analysis of a Navigation Algorithm. Mathematics 2021, 9, 3139. [Google Scholar] [CrossRef]
- Mok, C.; Baek, I.; Cho, Y.S.; Kim, Y.; Kim, S.B. Pallet Recognition with Multi-Task Learning for Automated Guided Vehicles. Appl. Sci. 2021, 11, 11808. [Google Scholar] [CrossRef]
- Nguyen, P.T.-T.; Yan, S.-W.; Liao, J.-F.; Kuo, C.-H. Autonomous Mobile Robot Navigation in Sparse LiDAR Feature Environments. Appl. Sci. 2021, 11, 5963. [Google Scholar] [CrossRef]
- Chen, W.; Liu, J.; Chen, S.; Zhang, L. Energy Shaping Control for Wireless Power Transfer System in Automatic Guided Vehicles. Energies 2020, 13, 2959. [Google Scholar] [CrossRef]
- Hanschek, A.J.; Bouvier, Y.E.; Jesacher, E.; Grbović, P.J. Analysis and Comparison of Power Distribution System Topologies for Low-Voltage DC–DC Automated Guided Vehicle Applications. Energies 2022, 15, 2012. [Google Scholar] [CrossRef]
- Lu, F.; Zhang, Y.; Zhang, H.; Zhu, C.; Diao, L.; Gong, M.; Zhang, W.; Mi, C. A Low-Voltage and High-Current Inductive Power Transfer System With Low Harmonics for Automatic Guided Vehicles. IEEE Trans. Veh. Technol. 2019, 68, 3351–3360. [Google Scholar] [CrossRef]
- Liu, X.; Li, W.; Zhou, A. PNGV Equivalent Circuit Model and SOC Estimation Algorithm for Lithium Battery Pack Adopted in AGV Vehicle. IEEE Access 2018, 6, 23639–23647. [Google Scholar] [CrossRef]
- Sperling, M.; Kivelä, T. Concept of a Dual Energy Storage System for Sustainable Energy Supply of Automated Guided Vehicles. Energies 2022, 15, 479. [Google Scholar] [CrossRef]
- Niestrój, R.; Rogala, T.; Skarka, W. An Energy Consumption Model for Designing an AGV Energy Storage System with a PEMFC Stack. Energies 2020, 13, 3435. [Google Scholar] [CrossRef]
- Liang, C.; Zhang, Y.; Li, Z.; Yuan, F.; Yang, G.; Song, K. Coil Positioning for Wireless Power Transfer System of Automatic Guided Vehicle Based on Magnetic Sensing. Sensors 2020, 20, 5304. [Google Scholar] [CrossRef]
- Hu, X.; Luo, Z.; Jiang, W. AGV Localization System Based on Ultra-Wideband and Vision Guidance. Electronics 2020, 9, 448. [Google Scholar] [CrossRef]
- An, X.; Zhao, S.; Cui, X.; Shi, Q.; Lu, M. Distributed Multi-Antenna Positioning for Automatic-Guided Vehicle. Sensors 2020, 20, 1155. [Google Scholar] [CrossRef] [PubMed]
- Puppim de Oliveira, D.; Pereira Neves dos Reis, W.; Morandin Junior, O. A Qualitative Analysis of a USB Camera for AGV Control. Sensors 2019, 19, 4111. [Google Scholar] [CrossRef] [PubMed]
- Deng, Z.; Zhang, T.; Liu, D.; Jing, X.; Li, Z. A High-Precision Collaborative Control Algorithm for Multi-Agent System Based on Enhanced Depth Image Fusion Positioning. IEEE Access 2020, 8, 34842–34853. [Google Scholar] [CrossRef]
- Lee, M.-Y.; Chen, B.-S. Robust H ∞ Network Observer-Based Attack-Tolerant Path Tracking Control of Autonomous Ground Vehicle. IEEE Access 2022, 10, 58332–58353. [Google Scholar] [CrossRef]
- Zeng, Q.; Kan, Y.; Tao, X.; Hu, Y. LiDAR Positioning Algorithm Based on ICP and Artificial Landmarks Assistance. Sensors 2021, 21, 7141. [Google Scholar] [CrossRef]
- Shi, D.; Mi, H.; Collins, E.G.; Wu, J. An Indoor Low-Cost and High-Accuracy Localization Approach for AGVs. IEEE Access 2020, 8, 50085–50090. [Google Scholar] [CrossRef]
- Wang, H.; Wang, C.; Chen, C.-L.; Xie, L. F-LOAM: Fast LiDAR Odometry and Mapping. In Proceedings of the 2021 IEEE/RSJ International Conference on Intelligent Robots and Systems (IROS), Prague, Czech Republic, 27 September–1 October 2021; pp. 4390–4396. [Google Scholar]
- Wang, Y.; Yang, J.; Peng, X.; Wu, P.; Gao, L.; Huang, K.; Chen, J.; Kneip, L. Visual Odometry with an Event Camera Using Continuous Ray Warping and Volumetric Contrast Maximization. Sensors 2022, 22, 5687. [Google Scholar] [CrossRef]
- Patruno, C.; Colella, R.; Nitti, M.; Renò, V.; Mosca, N.; Stella, E. A Vision-Based Odometer for Localization of Omnidirectional Indoor Robots. Sensors 2020, 20, 875. [Google Scholar] [CrossRef]
- Lin, P.T.; Liao, C.-A.; Liang, S.-H. Probabilistic Indoor Positioning and Navigation (PIPN) of Autonomous Ground Vehicle (AGV) Based on Wireless Measurements. IEEE Access 2021, 9, 25200–25207. [Google Scholar] [CrossRef]
- Chen, Z.; He, X.; Cao, Z.; Jin, Y.; Li, J. Position Estimation of Automatic-Guided Vehicle Based on MIMO Antenna Array. Electronics 2018, 7, 193. [Google Scholar] [CrossRef]
- Jacobs, L.; de Preter, A.; Anthonis, J.; Swevers, J.; Pipeleers, G. Trajectory Tracking of AGVs by Linear Parameter-Varying Control: A Case Study. IFAC-Pap. 2018, 51, 43–48. [Google Scholar] [CrossRef]
- Jacobs, L.; de Preter, A.; Anthonis, J.; Swevers, J.; Pipeleers, G. H∞ Controller Synthesis for AGV Trajectory Tracking Using a Linearized Kinematic Model. IFAC-Pap. 2019, 52, 61–66. [Google Scholar] [CrossRef]
- Zhou, L.; Wang, Y.; Liu, Y.; Zhang, H.; Zheng, S.; Zou, X.; Li, Z. A Tightly-Coupled Positioning System of Online Calibrated RGB-D Camera and Wheel Odometry Based on SE(2) Plane Constraints. Electronics 2021, 10, 970. [Google Scholar] [CrossRef]
- Modeer, M.R.; Vette, S.; Engell, S. Compensating Signal Loss in RFID-Based Localization Systems. IFAC-Pap. 2019, 52, 142–147. [Google Scholar] [CrossRef]
- Ito, S.; Soga, M.; Hiratsuka, S.; Matsubara, H.; Ogawa, M. Quality Index of Supervised Data for Convolutional Neural Network-Based Localization. Appl. Sci. 2019, 9, 1983. [Google Scholar] [CrossRef]
- Han, Y.; Cheng, Y.; Xu, G. Trajectory Tracking Control of AGV Based on Sliding Mode Control With the Improved Reaching Law. IEEE Access 2019, 7, 20748–20755. [Google Scholar] [CrossRef]
- Zuin, S.; Hanson, R.; Battini, D.; Persona, A. Design of AGV Systems in Working Environments Shared with Humans: A Multi Case Study. IFAC-Pap. 2020, 53, 10603–10608. [Google Scholar] [CrossRef]
- Aloui, K.; Guizani, A.; Hammadi, M.; Soriano, T.; Haddar, M. Integrated Design Methodology of Automated Guided Vehicles Based on Swarm Robotics. Appl. Sci. 2021, 11, 6187. [Google Scholar] [CrossRef]
- Németh, I.; Püspöki, J.; Viharos, A.B.; Zsóka, L.; Pirka, B. Layout Configuration, Maintenance Planning and Simulation of AGV Based Robotic Assembly Systems. IFAC-Pap. 2019, 52, 1626–1631. [Google Scholar] [CrossRef]
- Caban, J.; Nieoczym, A.; Dudziak, A.; Krajka, T.; Stopková, M. The Planning Process of Transport Tasks for Autonomous Vans—Case Study. Appl. Sci. 2022, 12, 2993. [Google Scholar] [CrossRef]
- Chen, C.; Tran Huy, D.; Tiong, L.K.; Chen, I.M.; Cai, Y. Optimal Facility Layout Planning for AGV-Based Modular Prefabricated Manufacturing System. Autom. Constr. 2019, 98, 310–321. [Google Scholar] [CrossRef]
- Wang, X.; Shi, H.; Zhang, C. Path Planning for Intelligent Parking System Based on Improved Ant Colony Optimization. IEEE Access 2020, 8, 65267–65273. [Google Scholar] [CrossRef]
- Saiz-Rubio, V.; Rovira-Más, F.; Cuenca-Cuenca, A.; Alves, F. Robotics-Based Vineyard Water Potential Monitoring at High Resolution. Comput. Electron. Agric. 2021, 187, 106311. [Google Scholar] [CrossRef]
- Subrin, K.; Garnier, S.; Bressac, T.; Furet, B. Digital Chain Development for Sanding Application with a Kinematically Redundant Robotic System. Procedia CIRP 2019, 82, 515–520. [Google Scholar] [CrossRef]
- Li, G.; Lin, R.; Li, M.; Sun, R.; Piao, S. A Master-Slave Separate Parallel Intelligent Mobile Robot Used for Autonomous Pallet Transportation. Appl. Sci. 2019, 9, 368. [Google Scholar] [CrossRef]
- Thomopoulos, V.; Bitas, D.; Papastavros, K.-N.; Tsipianitis, D.; Kavga, A. Development of an Integrated IoT-Based Greenhouse Control Three-Device Robotic System. Agronomy 2021, 11, 405. [Google Scholar] [CrossRef]
- Park, S.; Hwang, J.; Yang, H.; Kim, S. Simulation Modelling for Automated Guided Vehicle Introduction to the Loading Process of Ro-Ro Ships. J. Mar. Sci. Eng. 2021, 9, 441. [Google Scholar] [CrossRef]
- Herps, K.; Dang, Q.-V.; Martagan, T.; Adan, I. A Simulation-Based Approach to Design an Automated High-Mix Low-Volume Manufacturing System. J. Manuf. Syst. 2022, 64, 1–18. [Google Scholar] [CrossRef]
- Subrin, K.; Bressac, T.; Garnier, S.; Ambiehl, A.; Paquet, E.; Furet, B. Improvement of the Mobile Robot Location Dedicated for Habitable House Construction by 3D Printing. IFAC-Pap. 2018, 51, 716–721. [Google Scholar] [CrossRef]
- Kim, J. Fast Route Planner Considering Terrain Information. Sensors 2022, 22, 4518. [Google Scholar] [CrossRef] [PubMed]
- Stetter, R. A Fuzzy Virtual Actuator for Automated Guided Vehicles. Sensors 2020, 20, 4154. [Google Scholar] [CrossRef] [PubMed]
- Stetter, R.; Witczak, M.; Pazera, M. Virtual Diagnostic Sensors Design for an Automated Guided Vehicle. Appl. Sci. 2018, 8, 702. [Google Scholar] [CrossRef]
- Mousavinejad, E.; Ge, X.; Han, Q.-L.; Lim, T.J.; Vlacic, L. An Ellipsoidal Set-Membership Approach to Distributed Joint State and Sensor Fault Estimation of Autonomous Ground Vehicles. IEEE/CAA J. Autom. Sin. 2021, 8, 1107–1118. [Google Scholar] [CrossRef]
- López, J.; Zalama, E.; Gómez-García-Bermejo, J. A Simulation and Control Framework for AGV Based Transport Systems. Simul. Model. Pr. Theory 2022, 116, 102430. [Google Scholar] [CrossRef]
- Allmacher, C.; Schumann, M.; Klimant, P.; Putz, M. Optimizing Development Time through Hybrid Commissioning of Control Software. Procedia CIRP 2019, 79, 450–455. [Google Scholar] [CrossRef]
- Kłosowski, G.; Gola, A.; Amila, T. Computational Intelligence in Control of AGV Multimodal Systems. IFAC-Pap. 2018, 51, 1421–1427. [Google Scholar] [CrossRef]
- Jiang, W.; Zhu, G.; Zheng, Y. Iterative Learning Control for AGV Drive Motor Based on Linear Extended State Observer. Machines 2021, 9, 324. [Google Scholar] [CrossRef]
- Tsung, C.-K.; Chang, F.-S.; Liu, X.-Y. On the Construction of an Edge-Based Remote Sensing Framework: The Applications on Automated Guided Vehicles and Drones. Electronics 2022, 11, 1034. [Google Scholar] [CrossRef]
- Gonzalez, S.R.; Zambrano, G.M.; Mondragon, I.F. Semi-Heterarchical Architecture to AGV Adjustable Autonomy within FMSs. IFAC-Pap. 2019, 52, 7–12. [Google Scholar] [CrossRef]
- Yan, R.; Jackson, L.; Dunnett, S. A Study for Further Exploring the Advantages of Using Multi-Load Automated Guided Vehicles. J. Manuf. Syst. 2020, 57, 19–30. [Google Scholar] [CrossRef]
- Yan, R.; Dunnett, S.J.; Jackson, L.M. Model-Based Research for Aiding Decision-Making During the Design and Operation of Multi-Load Automated Guided Vehicle Systems. Reliab. Eng. Syst. Saf. 2022, 219, 108264. [Google Scholar] [CrossRef]
- Zhang, L.; Hu, Y.; Guan, Y. Research on Hybrid-Load AGV Dispatching Problem for Mixed-Model Automobile Assembly Line. Procedia CIRP 2019, 81, 1059–1064. [Google Scholar] [CrossRef]
- Foit, K.; Gołda, G.; Kampa, A. Integration and Evaluation of Intra-Logistics Processes in Flexible Production Systems Based on OEE Metrics, with the Use of Computer Modelling and Simulation of AGVs. Processes 2020, 8, 1648. [Google Scholar] [CrossRef]
- Tubis, A.A.; Poturaj, H. Challenges in the Implementation of Autonomous Robots in the Process of Feeding Materials on the Production Line as Part of Logistics 4.0. LogForum 2021, 17, 411–423. [Google Scholar] [CrossRef]
- Cyplik, P.; Zwolak, M. Industry 4.0 and 3D Print: A New Heuristic Approach for Decoupling Point in Future Supply Chain Management. Logforum 2022, 18, 161–171. [Google Scholar] [CrossRef]
- Tubis, A.A.; Werbińska-Wojciechowska, S.; Góralczyk, M.; Wróblewski, A.; Ziętek, B. Cyber-Attacks Risk Analysis Method for Different Levels of Automation of Mining Processes in Mines Based on Fuzzy Theory Use. Sensors 2020, 20, 7210. [Google Scholar] [CrossRef]
- Yan, R.; Dunnett, S.J.; Jackson, L.M. Novel Methodology for Optimising the Design, Operation and Maintenance of a Multi-AGV System. Reliab. Eng. Syst. Saf. 2018, 178, 130–139. [Google Scholar] [CrossRef]
- Tubis, A.; Werbińska-Wojciechowska, S.; Sliwinski, P.; Zimroz, R. Fuzzy Risk-Based Maintenance Strategy with Safety Considerations for the Mining Industry. Sensors 2022, 22, 441. [Google Scholar] [CrossRef]
- Jacyna, M.; Semenov, I. Models of Vehicle Service System Supply under Information Uncertainty. Eksploat. I Niezawodn.—Maint. Reliab. 2020, 22, 694–704. [Google Scholar] [CrossRef]
- Staniuk, W.; Staniuk, M.; Chamier-Gliszczynski, N.; Jacyna, M.; Kłodawski, M. Decision-Making under the Risk, Uncertainty and COVID-19 Pandemic Conditions Applying the PL9A Method of Logistics Planning—Case Study. Energies 2022, 15, 639. [Google Scholar] [CrossRef]
- Tarapata, Z.; Kulas, W.; Antkiewicz, R. Machine Learning Algorithms for the Problem of Optimizing the Distribution of Parcels in Time-Dependent Networks: The Case Study. Arch. Transp. 2022, 61, 133–147. [Google Scholar] [CrossRef]
- Aguiar, G.T.; Oliveira, G.A.; Tan, K.H.; Kazantsev, N.; Setti, D. Sustainable Implementation Success Factors of AGVs in the Brazilian Industry Supply Chain Management. Procedia Manuf. 2019, 39, 1577–1586. [Google Scholar] [CrossRef]
- Bechtsis, D.; Tsolakis, N.; Vlachos, D.; Srai, J.S. Intelligent Autonomous Vehicles in Digital Supply Chains: A Framework for Integrating Innovations towards Sustainable Value Networks. J. Clean. Prod. 2018, 181, 60–71. [Google Scholar] [CrossRef]
Publisher’s Note: MDPI stays neutral with regard to jurisdictional claims in published maps and institutional affiliations. |
© 2022 by the authors. Licensee MDPI, Basel, Switzerland. This article is an open access article distributed under the terms and conditions of the Creative Commons Attribution (CC BY) license (https://creativecommons.org/licenses/by/4.0/).